Abstract
Monocytes are among the first cells to infiltrate the tumor microenvironment. The conversion of monocytes to suppressor cells in the tumor microenvironment is crucial in evasion of the immune response and tumor maintenance. Tumor cells may secrete products that promote the conversion of monocytes to suppressor cells. Cells secrete extracellular vesicles (EVs) containing cargos of genetic materials and proteins as a way to communicate with neighboring cells. During pathologic conditions like cancers, tumor cells increase their EVs production containing microRNA, RNA, and proteins that may affect the immune cell response, contributing to the immunosuppressive microenvironment. Our studies show that EVs secreted by a wide range of murine tumor cells, including osteosarcoma, glioma, colon carcinoma, sarcoma, and melanoma, can be taken up by bone marrow–derived monocytes. The monocytes that took up the EVs secreted by tumor cells matured toward an immune-suppressive phenotype by upregulating the expression of suppressive cytokines and effector molecules. The monocytes also downregulated MHC class II and costimulatory molecules while increasing the expression of PD-L1 on their surface after taking up EVs from tumor cells. Most importantly, monocytes exposed to EVs secreted by tumor cells suppressed activated Ag-specific CD4+ T cells. These results show that tumor cells from several different tumor types secrete EVs which promote the conversion of monocytes into suppressor cells, thus promoting immune evasion. These studies suggest that EVs secreted by tumors are potentially a new target for future cancer therapy.
Introduction
Monocytes are derived in the bone marrow and can differentiate into a wide spectrum of activation states, ranging from activated macrophages with inflammatory properties to immunosuppressive subsets, such as suppressive monocytes and myeloid-derived suppressor cells (MDSCs). Suppressor subsets strongly expand during tumor growth and play an important role in cancer evasion of the immune response. The presence of suppressor subsets in patients is associated with cancer progression, metastasis, and reduced response to therapy (1, 2). Suppressive monocytes can regulate the function of other immune cell types, including T cells, dendritic cells, macrophages, and NK cells. The mechanisms by which monocytes acquire suppressive activity remains poorly defined, and it is uncertain whether suppressive monocytes represent a distinct myeloid lineage or a group of immature myeloid cell types with halted differentiation. Nonetheless, accumulation of suppressive monocytes inhibit antitumor immune responses necessary for controlling tumor growth and metastasis (3). In humans, CD33+CD11b+CD14+HLA-DRlo/neg cells, which are monocytes with low to no expression of MHC class II, have been shown to be increased in several different types of cancer, including melanoma, glioblastoma, and renal cell carcinoma (4–6). The CD14+HLA-DRlo/neg monocytes have been shown to be immunosuppressive and increased numbers of these cells correlate with poor patient outcomes. Despite the known importance of suppressive monocytes in cancer progression, the mechanisms responsible for their generation remain unclear.
Tumors secrete a wide range of cytokines and metabolites that may directly promote the differentiation of suppressive monocytes. Tumors can secrete GM-CSF, PG E2, and TGF-β that are capable of reaching the bone marrow and contributing to monocyte differentiation (5, 7). Previous studies have shown that in vitro culture medium from tumor cells, glioma, and renal cell carcinoma, contain factors that can promote differentiation of suppressive monocytes (8, 9). Additional studies have demonstrated that suppressive monocytes can be differentiated from murine bone marrow when cultured in medium collected from cancer cell lines and supplemented with GM-CSF and IL-4 (10, 11). Thus, factors secreted by tumor cells have the ability to promote differentiation of suppressive monocytes.
Extracellular vesicles (EVs) are small membrane-bound vesicles released from cells and taken up by other cells as a means of intercellular communication. EVs contain proteins, mRNA, microRNA (miRNA), and lipids that can then be transferred to another cell (12). EVs play an important role in maintaining homeostasis under healthy conditions. However, during disease states, EVs may transport contents that negatively impact surrounding cells. Tumor cells release EVs at a markedly increased rate compared with normal cell types (13, 14). Tumor-derived EVs have been shown to regulate T cell function by mediating the apoptosis of cytotoxic T cells and promoting the expansion of T regulatory cells (15–17). Tumor-derived EVs have also been shown to reduce the cytotoxic activity of NK cells (15–17).
In the current study, we examined whether tumor-derived EVs can affect monocyte differentiation. These studies show that EVs secreted by tumor cells can be taken up by bone marrow–derived monocytes and promote the differentiation of monocytes toward a suppressive phenotype. Monocytes exposed to tumor-derived EVs have reduced expression of MHC class II and costimulatory molecules as well increased expression of PD-L1. Most importantly, monocytes exposed to tumor-derived EVs had reduced ability to activated Ag-specific CD4+ T cell responses compared with monocytes exposed to EVs from nonmalignant cells. These studies were conducted with tumor cells from a variety of tumor types to demonstrate that EVs are a common mechanism used by tumors for promoting suppressive monocytes. These findings suggest that tumors secrete EVs to promote an immunosuppressive microenvironment.
Materials and Methods
Mice
Female 6- to 7-wk-old C57BL/6 mice were purchased from Jackson Laboratories and maintained in the Research Animal Resource facility of the University of Minnesota. All mouse experiences were performed in compliance with Research Animal Resource and Institutional Animal Care and Use Committee guidelines.
Tumor cell lines and primary cell cultures
Immortalized tumor cell lines osteosarcoma (K12), glioma (GL261), melanoma (B16OVA), and colonic carcinoma (CT26) were obtained from the National Cancer Institute. Fibrosarcoma (NCTC 2472) was provided by Dr. Donald Simone (University of Minnesota). Mouse osteosarcoma (K12), glioma (GL261), melanoma (B16OVA), and colonic carcinoma (CT26) cell lines were cultured in DMEM (Sigma-Aldrich), supplemented with 10% EVs-free FBS (Life Technologies), 100 U/ml penicillin, and 100 μg/ml streptomycin. The GL261 cells were cultured in serum-free DMEM/F12 supplemented with N2, 20 ng/ml mouse epidermal growth factor (Sigma-Aldrich), and 20 ng/ml mouse basic fibroblast growth factor (Sigma-Aldrich) to expand the population of CD133+ stem-like cells (18). Mouse fibrosarcoma (NCTC 2472) cells were cultured in NCTC135 medium (Sigma-Aldrich) supplemented with 10% EV-free serum. In all experiments, cells were maintained at 37°C in a humidified incubator at 5% CO2.
Primary cultures of murine glia, fibroblasts, melanocytes, and osteoblasts were created using previously described protocols and served as nonmalignant controls for each corresponding tumor cell line. Glia cells were isolated from the brain of 1-3 d old neonatal mice (19). The resulting cell suspension was cultured in complete DMEM/F12 medium (Lonza) supplemented with 10% EVs-free FBS (Life Technologies), 100 U/ml penicillin, and 100 μg/ml streptomycin and seeded in poly-d-lysine-coated tissue culture flasks (Sigma-Aldrich). The medium was replaced every 3 d and cells were ready for use for experiments after removal of the microglia at 14 d of incubation. The glia cells in culture are <90% astrocytes (GFAP positive by florescence microscopy). Melanocytes were harvested from the dorsolateral skin of 1- to 3-d-old neonates (19). Epidermal and dermal layers were separated by incubating with 0.25% trypsin for 1 h at 37°C. Single cells were obtained by forcing the digested tissues through a cell strainer and the cells were suspended in melanocyte growth medium (Sigma-Aldrich) containing 5% FBS. FBS was excluded from the medium after the first 2 d to allow cell selection for the next 14 d. Cells were then cultured in medium supplemented with 5% EVs-free FBS and antibiotics (purity based on antimelanocyte Ab). Osteoblasts were isolated from the calvarium of 5- to 6-d-old neonatal mice (20). Each calvarium was removed from the surrounding soft tissue, washed in PBS, and digested in trypsin EDTA (0.05%) and type II collagenase (0.3 Wünsch units/ml). The mixture was agitated at 37°C and 150 rpm for 15 min. The digestion was repeated three more times for 45 min each. Cells from the last two digestions were collected by centrifugation, passed through a strainer, and incubated in complete DMEM (purity based on osteocalcin expression). Embryonic fibroblasts were isolated from mouse embryos at day 14 (21). Embryos were removed from the placenta and washed with PBS. Heads, heart, and liver were removed. The rest of the embryo was minced in a 0.25% trypsin EDTA solution with a scalpel blade and then pipetted up and down for several times. A trypsin EDTA (0.05%)-DNase I (100 Kunitz units) solution was added and incubated at 37°C for 15 min with occasional mixing. The activity of trypsin was deactivated by adding one volume of complete DMEM. Cells were then centrifuged, and cell pellet were resuspended in complete DMEM, passed through a cell strainer, and seeded in a gelatin coated flask. Pure cultures of embryonic fibroblasts were achieved after the third passage (purity based on antifibroblast staining).
Bone marrow–derived monocytes were isolated from femurs and tibia of adult mice. Briefly, both ends of femurs and tibias were incised to allow bone marrow cells to be flushed out by balanced salt solution using a syringe with a 27-gauge needle. Cells were washed with balanced salt solution twice, resuspended, and passed through a cell strainer. Bone marrow cells (14 × 106 cells per T75 flask) were cultured in complete DMEM with 3 ng/ml of rGM-CSF (R&D System) to promote the maturation of monocytes (based on CD11b+CD11C– cells). On day 4 of incubation, cultures were restimulated with GM-CSF and were used for the addition of EVs.
EVs isolation and analysis
Supernatants from tumor and control cells were collected every 24 h. Supernatants were centrifuged twice at 4,200 × g for 30 min to remove cell debris. Total EVs isolation reagent (Invitrogen) was added to the debris-free supernatant, and EVs were isolated according to the manufacture protocol. The size of EVs, which ranged from 80–150 nm, was confirmed by NanoSight analysis and transmission electron microscopy. EVs were analyzed by flow cytometry and Western blot for surface protein expression, CD63. Briefly, EVs were incubated with aldehyde/sulfate latex beads (Invitrogen) per the manufacturer protocol. The EVs were then incubated with fluorescently labeled Abs for CD63. The EVs were washed and analyzed on LSRII (BD Biosciences). Isolated EVs were also analyzed for CD63 by Western blot (Bio-Rad Laboratories) following lysis using Total EVs RNA and Protein Isolation Kit (Life Sciences). To determine concentration of EVs, Bradford assay was performed. Florescent imaging of EVs was conducted by labeling EVs with carboxyfluorescein succinimidyl ester (2 μM) (Thermo Fisher Scientific) and added to 50,000 monocytes grown on coverslips (6 coverslips per group). After 2 h, monocytes were washed and fixed with 4% paraformaldehyde. Monocytes were then incubated with biotin-conjugated rat anti-mouse CD11b Ab (BD Biosciences) followed by prediluted streptavidin-HRP solution (BD Biosciences). Signal was amplified by TSA Plus Cyanine 3 System (Perkin Elmer). Cells were visualized using the Zeiss LSM 700 Confocal Microscope. Cells were counted for uptake of EVs on each coverslip blinded to the sample.
Real-time PCR
EVs were isolated as described above and added to bone marrow–derived monocyte cultures for three consecutive days (100 μg to 1 × 106 monocytes). On day 4, EV-treated monocytes were washed twice with PBS, scraped, and lysed for RNA isolation using SV Total RNA Isolation Kit (Promega). First strand cDNA was generated from 1 μg of total RNA using oligo(dT) 12–18 primers and Transcriptor First Strand cDNA Synthesis Kit (Clontech). Real-time PCR reactions were conducted with FastStart SYBR Green Master Mix (Qiagen Rotor-Gene Q). Briefly, 0.5 μM primers, 1× SYBR Green Master Mix, and 2 μl of diluted cDNA were combined. The primers sequences were previously published: IL-6, IL-10, IL-12, TNF-α, TGF-β, inducible NO synthase (iNOS), arginase I, IDO1, HIF1-α, and suppressor of cytokines 3 (SOCS3) (19, 22). Real-time PCR was conducted on a Qiagen-Q using a hot start with cycle conditions, 40 cycles; 95°C 15 s, 60°C 10 s, and 72°C 15 s; followed by a melt from 75°C to 95°C. Quantitation of the mRNA was based on standard curves derived from cDNA standards for each primer set that are run with the samples. Samples were normalized based on β-actin expression. All samples were run in triplicate. Statistical analysis comparison between groups was determined by one-way ANOVA and Bonferroni multiple comparison test (p < 0.001).
Flow cytometry on bone marrow–derived monocytes
EVs were isolated as described above and added to the bone marrow–derived monocytes for 4 d. After 4 d, the monocytes were removed from culture, washed with FACS buffer, and blocked with Ab to CD16/32 (BD Bioscience). The cells were then incubated with fluorescently labeled Abs specific for CD11b and Ly6C, CD80, PD-L1, or MHC class II. Monocytes were analyzed by flow cytometry on LSRII (BD Biosciences) gating on live cells and CD11b+ cells. Histogram plots were analyzed using median florescent intensity for each specific marker compared with isotype Ab control to determine the expression level of each specific marker. Significant difference was determined using the Student t test.
T cell proliferation and cytokine assays
Mice were primed with Theiler murine encephalomyelitis virus capsid epitope VP421–40 in CFA emulsion containing respective peptide and Mycobacterium tuberculosis H37Ra (Difco Laboratories). Seven days later, spleens were removed from mice and dissociated to obtain a homogeneous cell suspension. The RBCs were lysed with ammonium chloride solution, and CD4+ T cells were sorted with magnetic beads. The CD4+ T cells were labeled with 4 μM CFSE and 5 × 105 cells were placed in each well of a 96-well plate. Next, monocytes treated with EVs were prepared as described above and washed to remove any EVs that were not taken up. The monocytes were added to CD4+ T cells in the plate at 1:5 ratio. The controls consist of monocytes from cultures not treated with EVs or no monocytes added to the CD4+ T cells. The cultures were stimulated with or without specific peptides VP421–40. After 4 d of incubation, CD4+ T cells were removed and analyzed by flow cytometry to determine proliferation based on CFSE staining. CFSE staining was gated on CD4+ T cells and live cells. The supernatant from the CD4+ T cell cultures was used for IL-2 ELISA per the manufacturers protocol (Invitrogen).
Results
EVs secreted by tumor cells promote bone marrow–derived monocytes to express suppressive cytokines and effector molecules
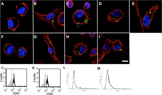
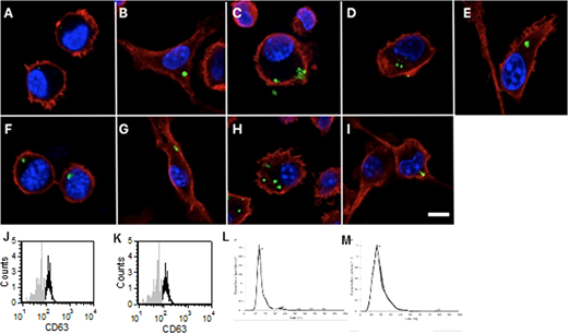
Monocytes that infiltrate into areas of tumor have been shown to have suppressive features and are often referred to MDSCs. Tumors may promote the generation of MDSCs through secreted products. Thus, we wanted to determine whether EVs secreted by tumor cells may promote the suppressive properties of monocytes. EVs were isolated from various types of tumor cells lines, including osteosarcoma (K12), glioma (GL261), colon carcinoma (CT26), sarcoma (NCTC), and melanoma (B16OVA). As controls for the tumor cells, EVs were isolated from primary cultured cells of the cell types from which the tumor cells were derived. The isolated EVs were confirmed for size by NanoSight analysis and expression of EVs markers, including CD63, by flow cytometry and confirmed by Western blot for all EVs (Fig. 1 shows glia and GL261). The EVs were labeled with florescent dye and added to bone marrow–derived monocytes (100 μg to 1 × 106 monocytes) to determine whether the monocytes were able to take up the EVs secreted by tumor cells (Fig. 1). The monocytes were able to take up EVs secreted from the tumor cells as well as the primary cell controls for all the different types of cells. EVs derived from both tumor cells and primary cells were taken up by ∼85% of the bone marrow–derived monocytes, and 1–3 EVs were taken up per cell.
EVs secreted by tumor cells can be taken up by monocytes.
EVs were isolated from tumor cells GL261 (A), NCTC (C), CT26 (D), K12 (F), B16 (H), and control glia (B), fibroblast (E), osteoblast (G), and melanocytes (I) and labeled with CFSE (green). The EVs were placed on bone marrow–derived monocytes for 2 h, and the monocytes were labeled with Ab for CD11b (red). DAPI (blue)-stained cellular nuclei. The cells were imaged on a confocal microscope, scale bar = 10 μm. EVs were isolated and incubated with fluorescently labeled Ab for CD63 and analyzed by flow cytometry (black line) compared with isotype control (gray) shown for glia (J) and GL261 (K). EVs were isolated and analyzed on NanoSight to determine size, shown for glia (L) and GL261 (M). These are representative images from one experiment of four independent repeated experiments.
EVs secreted by tumor cells can be taken up by monocytes.
EVs were isolated from tumor cells GL261 (A), NCTC (C), CT26 (D), K12 (F), B16 (H), and control glia (B), fibroblast (E), osteoblast (G), and melanocytes (I) and labeled with CFSE (green). The EVs were placed on bone marrow–derived monocytes for 2 h, and the monocytes were labeled with Ab for CD11b (red). DAPI (blue)-stained cellular nuclei. The cells were imaged on a confocal microscope, scale bar = 10 μm. EVs were isolated and incubated with fluorescently labeled Ab for CD63 and analyzed by flow cytometry (black line) compared with isotype control (gray) shown for glia (J) and GL261 (K). EVs were isolated and analyzed on NanoSight to determine size, shown for glia (L) and GL261 (M). These are representative images from one experiment of four independent repeated experiments.
Next, we wanted to determine whether EVs secreted by tumor cells could alter the activation of monocytes. EVs were isolated from tumor cells and primary cells, and the EVs were added to bone marrow–derived monocytes for 4 d (100 μg to 1 × 106 monocytes). After 4 d, the monocytes were analyzed for expression of cytokines and effector molecules by real-time PCR (Figs. 2, 3). EVs secreted by osteosarcoma (K12) cells decreased the expression of proinflammatory cytokines, IL-12 and TNF-α, and increased the expression of suppressive cytokines, IL-10 and TGF-β, as well as suppressive molecules, arginase and iNOS, by bone marrow–derived monocytes as compared with EVs secreted by osteoblast cells (Fig. 2). The glioma cells (GL261) were grown in stem cell as well as differentiated state to represent the different stages in tumors. The EVs secreted by glioma cells (GL261S and GL261D) decreased the expression of proinflammatory cytokines, IL-12 and TNF-α, and increased the expression of suppressive cytokines, IL-10 and TGF-β, as well as suppressive molecules, arginase and iNOS, by monocytes as compared with EVs secreted by glia cells (Fig. 2). EVs secreted by colon carcinoma (CT26) and sarcoma (NCTC) cells decreased the expression of proinflammatory cytokines, IL-12 and TNF-α, and increased the expression of suppressive cytokines, IL-10 and TGF-β, as well as suppressive molecules, arginase and iNOS, by bone marrow–derived monocytes as compared with EVs secreted by fibroblast (Fig. 3). EVs secreted by melanoma cells (B16OVA) decreased the expression of proinflammatory cytokines, IL-12 and TNF-α, and increased the expression of suppressive cytokines, IL-10 and TGF-β, as well as suppressive molecules, arginase and iNOS, by monocytes as compared with EVs secreted by melanocytes (Fig. 3). These results show that EVs secreted by various types of tumor cells decreases the expression of proinflammatory cytokines by monocytes and promotes the expression of suppressive cytokines and effector molecules by monocytes.
EVs secreted by glioma and osteosarcoma tumor cells promote the expression of suppressive cytokines and effector molecules by monocytes.
EVs were isolated from osteoblast (osteo), K12, mixed glia, GL261 stem cell (GL261S), GL261-differentiated (GL261D) cells. The EVs were placed on bone marrow–derived monocytes for 4 d, and the cells were lysed. The RNA was isolated from lysates, converted to cDNA, and used in real-time PCR with primers for IL-12 (A), IL-10 (B), TNF-α (C), iNOS (D), arginase (E), and TGF-β (F). Significant difference was determined by the one-way ANOVA and Bonferroni multiple comparison test (*p < 0.001) based on bone marrow–derived monocytes without EVs added. These are representative graphs from one experiment of five independent repeated experiments.
EVs secreted by glioma and osteosarcoma tumor cells promote the expression of suppressive cytokines and effector molecules by monocytes.
EVs were isolated from osteoblast (osteo), K12, mixed glia, GL261 stem cell (GL261S), GL261-differentiated (GL261D) cells. The EVs were placed on bone marrow–derived monocytes for 4 d, and the cells were lysed. The RNA was isolated from lysates, converted to cDNA, and used in real-time PCR with primers for IL-12 (A), IL-10 (B), TNF-α (C), iNOS (D), arginase (E), and TGF-β (F). Significant difference was determined by the one-way ANOVA and Bonferroni multiple comparison test (*p < 0.001) based on bone marrow–derived monocytes without EVs added. These are representative graphs from one experiment of five independent repeated experiments.
EVs secreted by colon carcinoma, sarcoma, and melanoma tumor cells promote expression of suppressive cytokines and effector molecules by monocytes.
EVs were isolated from fibroblast (Fb), CT26, NCTC 2472, melanocytes (Mel), and B16OVA cell lines. The EVs were placed on bone marrow–derived monocytes for 4 d, after which the cells were lysed. The RNA was isolated from lysates, converted to cDNA and used in real-time PCR with primers for IL-12 (A), IL-10 (B), TNF-α (C), iNOS (D), arginase (E), and TGF-β (F). Significant difference was determined by the one-way ANOVA and Bonferroni multiple comparison test (*p < 0.001) based on bone marrow–derived monocytes without EVs added. These are representative graphs from one experiment of five independent repeated experiments.
EVs secreted by colon carcinoma, sarcoma, and melanoma tumor cells promote expression of suppressive cytokines and effector molecules by monocytes.
EVs were isolated from fibroblast (Fb), CT26, NCTC 2472, melanocytes (Mel), and B16OVA cell lines. The EVs were placed on bone marrow–derived monocytes for 4 d, after which the cells were lysed. The RNA was isolated from lysates, converted to cDNA and used in real-time PCR with primers for IL-12 (A), IL-10 (B), TNF-α (C), iNOS (D), arginase (E), and TGF-β (F). Significant difference was determined by the one-way ANOVA and Bonferroni multiple comparison test (*p < 0.001) based on bone marrow–derived monocytes without EVs added. These are representative graphs from one experiment of five independent repeated experiments.
A recent study showed that media from GL261 glioma cells reduced the proinflammatory cytokines expressed by bone marrow–derived monocytes via SOCS3-dependent mechanism. SOCS3 is a negative regulator of the JAK/STAT and NF-κB signaling pathways which promote expression of proinflammatory cytokines (23, 24). Therefore, we wanted to determine whether EVs isolated from GL261 glioma cells as well as from other tumor cells upregulated SOCS3 expression. EVs were isolated from tumor cell lines and primary cells, the EVs were placed on bone marrow–derived monocytes for 4 d as described above. After 4 d, the monocytes were analyzed by real-time PCR for SOCS3 expression (Fig. 4). EVs secreted by osteosarcoma, glioma, colon carcinoma, sarcoma, and melanoma increased the expression of SOCS3 in monocytes. Meanwhile, monocytes exposed to EVs secreted by corresponding primary cells did not change the expression of SOCS3. These results show that EVs secreted by several different types of tumor cells promote the upregulation of SOCS3 in monocytes, which reduces the expression of proinflammatory cytokines.
EVs secreted by tumor cells promote the upregulation of SOCS3 in monocytes.
EVs were isolated from osteoblast (osteo), K12, mixed glia, GL261 stem cell (GL261S), GL261 differentiated (GL261D) cells (A). EVs were isolated from fibroblast (Fb), CT26, NCTC 2472, melanocytes (Mel), and B16OVA cell lines (B). The EVs were placed on bone marrow–derived monocytes for 4 d. The monocytes were lysed, RNA isolated and converted to cDNA and used in real-time PCR with primers for SOCS3. Significant difference was determined by the one-way ANOVA and Bonferroni multiple comparison test (*p < 0.001) based on bone marrow–derived monocytes without EVs added. These are representative graphs from one experiment of four independent repeated experiments.
EVs secreted by tumor cells promote the upregulation of SOCS3 in monocytes.
EVs were isolated from osteoblast (osteo), K12, mixed glia, GL261 stem cell (GL261S), GL261 differentiated (GL261D) cells (A). EVs were isolated from fibroblast (Fb), CT26, NCTC 2472, melanocytes (Mel), and B16OVA cell lines (B). The EVs were placed on bone marrow–derived monocytes for 4 d. The monocytes were lysed, RNA isolated and converted to cDNA and used in real-time PCR with primers for SOCS3. Significant difference was determined by the one-way ANOVA and Bonferroni multiple comparison test (*p < 0.001) based on bone marrow–derived monocytes without EVs added. These are representative graphs from one experiment of four independent repeated experiments.
EVs secreted by tumor cells alter the cell surface markers on monocytes
Previous studies have shown that monocytes that infiltrate into the tumor microenvironment have reduced expression of MHC class II and costimulatory molecules and can have increased expression of inhibitory molecules, such as PD-L1 (4–6). Thus, we wanted to determine whether EVs secreted by tumor cells can alter the cell surface markers on monocytes. EVs secreted by the tumor cells were isolated and placed on bone marrow–derived monocytes (100 μg to 1 × 106 monocytes). After 4 d, the monocytes were washed and labeled with fluorescently labeled Abs for CD11b and Ly6C, CD80, MHC class II, and PD-L1. The monocytes were analyzed by flow cytometry to determine expression levels on the surface of the cells (Fig. 5, Table I). Monocytes exposed to EVs secreted by tumor cells, including osteosarcoma, glioma, sarcoma, colon carcinoma, and melanoma, had decreased expression of MHC class II as well as costimulatory molecule, CD80, as compared with monocytes that were exposed to EVs secreted by primary cells, including osteoblast, glia, fibroblast, and melanocytes. Furthermore, monocytes exposed to EVs from tumor cells had increased expression of PD-L1 as well as Ly6C as compared with monocytes exposed to EVs from primary cells. These results show that EVs secreted by tumor cells promote monocytes to increase Ly6C and PD-L1 and to decrease MHC class II and costimulatory molecules on their cell surface.
EVs secreted by tumor cells alter the surface markers on monocytes.
EVs were isolated from osteoblast (A and C), K12 (A and C), mixed glia (A and C), GL261 stem cells (A and C), GL261-differentiated cells (A and C), fibroblast (B and D), CT26 (B and D), NCTC (B and D), melanocytes (B and D), and B16OVA (B and D) cell lines. The EVs were placed on bone marrow–derived monocytes for 4 d. The monocytes were then incubated with fluorescently labeled Ab for CD11b and for PD-L1 (A and B) or MHC class II (C and D). The monocytes were gated on CD11b+ cells. Mean florescent intensity (MFI) was determined based on histogram plots, and ΔMFI was calculated based on isotype control MFI for each sample. Significant difference between EVs isolated from primary cells and tumor cells was determined by Student t test (*p < 0.001). These are representative plots from one experiment of four independent repeated experiments.
EVs secreted by tumor cells alter the surface markers on monocytes.
EVs were isolated from osteoblast (A and C), K12 (A and C), mixed glia (A and C), GL261 stem cells (A and C), GL261-differentiated cells (A and C), fibroblast (B and D), CT26 (B and D), NCTC (B and D), melanocytes (B and D), and B16OVA (B and D) cell lines. The EVs were placed on bone marrow–derived monocytes for 4 d. The monocytes were then incubated with fluorescently labeled Ab for CD11b and for PD-L1 (A and B) or MHC class II (C and D). The monocytes were gated on CD11b+ cells. Mean florescent intensity (MFI) was determined based on histogram plots, and ΔMFI was calculated based on isotype control MFI for each sample. Significant difference between EVs isolated from primary cells and tumor cells was determined by Student t test (*p < 0.001). These are representative plots from one experiment of four independent repeated experiments.
Exosomes from tumor cells alter the surface markers on monocytes
| . | Osteo . | K7M2 . | Glia . | GL261S . | GL261D . | Fibro . | CT26 . | NCTC . | Melano . | B16 . |
|---|---|---|---|---|---|---|---|---|---|---|
| Ly6C | + | ++ | + | +++ | +++ | + | +++ | +++ | + | +++ |
| CD80 | ++ | + | ++ | + | + | ++ | + | + | ++ | + |
| MHC class II | ++ | + | ++ | + | + | ++ | + | + | ++ | + |
| PDL-1 | + | ++ | + | ++ | ++ | + | ++ | ++ | + | ++ |
| . | Osteo . | K7M2 . | Glia . | GL261S . | GL261D . | Fibro . | CT26 . | NCTC . | Melano . | B16 . |
|---|---|---|---|---|---|---|---|---|---|---|
| Ly6C | + | ++ | + | +++ | +++ | + | +++ | +++ | + | +++ |
| CD80 | ++ | + | ++ | + | + | ++ | + | + | ++ | + |
| MHC class II | ++ | + | ++ | + | + | ++ | + | + | ++ | + |
| PDL-1 | + | ++ | + | ++ | ++ | + | ++ | ++ | + | ++ |
Low expression, + (≥ 2-fold increase mean florescent intensity [MFI] compared with isotype Ab control); medium expression, ++ (≥ 3-fold increase MFI); high expression, +++ (≥ 4-fold increase MFI).
EVs secreted by tumor cells promote generation of monocytes that suppress CD4+ T cells
Previous studies have shown that monocytes that infiltrate into tumor areas can suppress activated T cells. Several mechanisms have been proposed for suppression of T cells by monocytes including increased secretion of suppressive cytokines and negative immune mediators as well as decreased expression of MHC class II and costimulatory molecules. Based on our flow cytometry data, monocytes exposed to EVs from tumor cells decreased the expression of MHC class II and costimulatory molecules as well upregulated the expression of inhibitory molecule PD-L1 on the cell surface. Based on our cytokine data, monocytes exposed to EVs from tumor cells increased the expression of suppressive cytokines and immune mediators, including IL-10, TGF-β, arginase, and iNOS. Thus, we wanted to determine whether EVs secreted by tumor cells promote the generation of monocytes that suppress activated CD4+ T cells. Ag-specific CD4+ T cells were activated against a known mouse virus epitope in C57BL6 mice, Theiler murine encephalomyelitis virus VP421–40. EVs were isolated from tumor cells, including osteosarcoma, glioma, colon carcinoma, sarcoma, and melanoma, and from primary cell controls, osteoblast, glia, fibroblast, and melanocytes. The EVs were placed on bone marrow–derived monocytes continually for 4 d (100 μg to 1 × 106 monocytes). After 4 d, the monocytes were washed to remove any EVs that were not taken up. The monocytes were then placed in culture with the activated VP421–40–specific CD4+ T cells in a T cell proliferation assay with or without peptide. The CD4+ T cells were analyzed by flow cytometry for CFSE levels indicating proliferation (Fig. 6). When monocytes were added that had been incubated with EVs from primary cell cultures, the VP421–40–specific CD4+ T cells proliferated similar to VP421–40–specific CD4+ T cells that had monocytes incubated with no EVs added to the culture. Most interesting, VP421–40–specific CD4+ T cells that were incubated with monocytes that were exposed to EVs from the tumor cells had greatly reduced proliferation compared with VP421–40–specific CD4+ T cells that had monocytes incubated with no EVs added to the culture. Similarly, VP421–40–specific CD4+ T cells secreted less IL-2 when incubated with monocytes that were exposed to EVs from tumor cells compared with monocytes exposed to EVs from primary cells or monocytes with no EVs. These results show that tumor cells secrete EVs that convert monocytes into suppressive cells that inhibit activated CD4+ T cells.
EVs secreted by tumor cells promote the generation of monocytes that suppress CD4+ T cell responses.
EVs were isolated from osteoblast (B), K12 (C), melanocytes (D), B16OVA (E), mixed glia (F), GL261 stem cells (G), GL261-differentiated cells (H), fibroblast (I), CT26 (J), and NCTC (K) cell lines. The EVs were placed on bone marrow–derived monocytes for 4 d. The monocytes were then washed and cultured with CFSE-labeled VP421–40–specific CD4+ T cells with or without VP421–40 peptide. After 4 d in culture, the CD4+ T cells were analyzed by flow cytometry for CFSE shown in the histogram plots (A–K) with the black line showing VP21–40–specific CD4+ T cells without peptide added and gray line showing with VP21–10 peptide added. All groups were conducted in triplicate with one representative plot shown for each group. Results from triplicates are shown in graphs (L and M). IL-2 was measured in the supernatants from the triplicates (N and O). Significant difference was determined by the one-way ANOVA and Bonferroni multiple comparison test (*p < 0.001) based on bone marrow–derived monocytes without EVs added. These are representative plots and graphs from one experiment of four independent repeated experiments.
EVs secreted by tumor cells promote the generation of monocytes that suppress CD4+ T cell responses.
EVs were isolated from osteoblast (B), K12 (C), melanocytes (D), B16OVA (E), mixed glia (F), GL261 stem cells (G), GL261-differentiated cells (H), fibroblast (I), CT26 (J), and NCTC (K) cell lines. The EVs were placed on bone marrow–derived monocytes for 4 d. The monocytes were then washed and cultured with CFSE-labeled VP421–40–specific CD4+ T cells with or without VP421–40 peptide. After 4 d in culture, the CD4+ T cells were analyzed by flow cytometry for CFSE shown in the histogram plots (A–K) with the black line showing VP21–40–specific CD4+ T cells without peptide added and gray line showing with VP21–10 peptide added. All groups were conducted in triplicate with one representative plot shown for each group. Results from triplicates are shown in graphs (L and M). IL-2 was measured in the supernatants from the triplicates (N and O). Significant difference was determined by the one-way ANOVA and Bonferroni multiple comparison test (*p < 0.001) based on bone marrow–derived monocytes without EVs added. These are representative plots and graphs from one experiment of four independent repeated experiments.
Discussion
Tumor growth and metastasis are dependent on the interaction between transformed tumor cells, the tumor microenvironment, and the host immune response (25). Tumor cells evade detection by the host immune response by secretion of soluble factors to promote an immunosuppressive tumor microenvironment. Circulating monocyte traffic to the site of tumor cell growth, however, in the tumor microenvironment, the monocytes then differentiate into suppressive monocytes and MDSCs. The mechanism by which tumor cells promote the differentiation of suppressive monocytes has not been determined; however, previous studies have suggested that tumor cells secrete factors that promote the differentiation of suppressive monocytes. In these studies, we wanted to determine whether EVs secreted by tumor cells can promote the differentiation of suppressive monocytes. Because several cancers have been associated with differentiation of suppressive monocytes, we investigated the contribution of tumor-secreted EVs by a wide range of solid tumor cell types including osteosarcoma, glioma, colon carcinoma, sarcoma, and melanoma. These studies show that monocytes take up tumor-secreted EVs, which increases the expression of anti-inflammatory cytokines and mediators, IL-10, TGF-β, arginase, and iNOS, but decreasing the expression of proinflammatory cytokines and mediators, IL-12 and TNF-α. The tumor-secreted EVs also decreased the expression of MHC class II and costimulatory molecules on the monocytes and increased the expression of PDL-1. Finally, monocytes exposed to tumor-secreted EVs suppressed activated CD4+ T cells. These results show that tumors secrete EVs that promote the differentiation of a suppressive phenotype in monocytes similar to suppressive monocytes that accumulate in cancer patients. Increased numbers of suppressive monocytes have been correlated with tumor growth, resistance to chemotherapy, and increased risk of metastasis for a variety of different tumor types, including those chosen in the current study: osteosarcoma (26, 27), glioma (8, 18, 28–31), colon carcinoma (32–34), fibrosarcoma (35), and melanoma (36, 37).
Recently, EVs have been determined to play an important role in disease prognosis and pathogenesis, especially in cancer (38, 39). EVs are a heterogeneous population of nano- to microsized membranous vesicles that are constitutively released by cells. EVs can be categorized by their biogenesis and size. Exosomes typically range from 30–150 nm in diameter and are formed by the invagination of endosomes and subsequently released into the microenvironment by fusing with cell membrane. Microvesicles are typically bigger, 50–1000 nm in diameter, and released by direct budding of cell membrane (40, 41). EVs express surface markers and carry a wide range of materials, including proteins, lipids, and genetic materials such as mRNA and miRNA, that are specific to their parental cell of origin (42). Tetraspanins, such as CD63, CD9, and CD81, are enriched in EVs relative to their cell of origin. In this study, EVs were isolated from a wide range of murine tumor cell lines, including osteosarcoma, glioma, colon carcinoma, fibrosarcoma, and melanoma, as well as EVs from corresponding control primary nonmalignant cells. The EVs isolated from the tumor cells and normal cells expressed CD63 and ranged in size from 100–150 nm, suggesting these EVs may be exosomes. When fluorescently labeled tumor-secreted EVs were added to monocytes, the EVs were observed in the cell cytoplasm of the monocytes, suggesting active internalization.
Monocytes are generated in the bone marrow from hematopoietic stem cells and then circulate in the blood. During times of inflammation, monocytes are recruited into tissue where they differentiate into macrophages. Macrophages express MHC class II and costimulatory molecules, enabling them to function as APCs for CD4+ T cells. Macrophage also secrete proinflammatory cytokines, such as IL-12 and TNF-α, thus supporting both innate and adaptive immune responses. Proinflammatory cytokines have antitumor effects and have been administered to cancer patients in clinical trials with relative success (43–45). In contrast, monocytes in the presence of tumors can promote the accumulation of immunosuppressive cell subsets, such as tumor-associated macrophages and MDSCs (46). In the current studies, monocytes were exposed to EVs secreted by tumor cell lines that promoted the development of a suppressive phenotype by increasing the expression of anti-inflammatory mediators, IL-10, iNOS, arginase, and TGF-β, and decreasing the expression of proinflammatory cytokines, IL-12 and TNF-α. TGF-β and IL-10 promote immune evasion by inducing T cell tolerance to tumor peptides and contributing to the generation of regulatory T cells (47). TGF-β and IL-10 also downregulate the expression of MHC class II on monocytes, converting them to suppressive monocytes (48, 49). Notably, EVs isolated from the primary, nonmalignant control cells did not promote the monocytes to secrete anti-inflammatory cytokines and instead maintained the level of proinflammatory cytokine expression. Previous studies have shown that these cell lines form tumors when injected into mice, which promotes the generation of MDSCs (50–54). The results from the current studies suggest that exosomes secreted by these tumor cell lines are involved in generating the suppressive monocytes in mice with tumors.
Several mechanisms may promote the differentiation of monocytes to suppressive monocytes by tumor-derived EVs. The JAK/STAT pathway plays a key role in transcriptional control of cytokines. Activation of JAKs leads to phosphorylation of STAT transcription factors which promote the expression of immune molecules. JAK/STAT pathway is critical in the initiation of innate immunity and myeloid cell development (55, 56). SOCS3 is a negative regulator of the JAK/STAT pathway. IL-10 has been shown to increase the expression of SOCS3, which targets JAKs for degradation thus inhibiting STAT3 activation (23). SOCS3 has also been determined to inhibit signaling in the NF-κB pathway and enhancing signaling through the MAPK pathway (24, 57). The deletion of SOCS3 in myeloid cells delays tumor growth and increases survival of mice bearing orthotopic glioma tumors (58). In the current studies, monocytes exposed to EVs secreted by tumor cells had decreased expression of proinflammatory cytokines and increased expression of IL-10 compared with monocytes exposed to EVs secreted by nonmalignant cells. Furthermore, monocytes exposed to EVs secreted by tumor cells had increased expression of SOCS3 compared with monocytes exposed to EVs secreted by nonmalignant cell controls. Thus, SOCS3 regulation may be one mechanism by which EVs secreted by tumors contribute to differentiation of suppressive monocytes.
Suppressive monocytes that arise during cancer have been shown to express CD11b and have increased expression of Ly6C as well as have decreased expression of MHC class II and increased expression of PD-L1. The PD-1 receptor is expressed on nearly all immune cell types and, upon binding of PD-L1 ligand, results in decreased activity of the immune cells. Tumor cells have been shown to express PD-L1, and high levels of PD-L1 have been associated with poor patient prognoses (59–61). Checkpoint inhibitors in the form of monoclonal Abs that bind to PD-1/PD-L1 reinvigorate exhausted T cells and have resulted in remarkable responses for particular tumor types (62). In the current studies, monocytes exposed to EVs secreted by tumor cells lead to decreased expression of MHC class II and costimulatory molecules, CD80, and increased expression of PD-L1 and Ly6C on their cell. Monocytes exposed to EVs from nonmalignant cells had no change in expression of MHC class II and costimulatory molecules and did not express PD-L1 on their surface. Thus, monocytes exposed to EVs from tumor cells have reduced ability to present Ags to CD4+ T cells and may promote tolerance and anergy in the CD4+ T cells.
Although MDSCs are capable of suppressing a diverse repertoire of immune cells, they are most recognized for their potent ability to inactivate CD4+ T cells (63). Mechanisms involved in MDSC-mediated immunosuppression of T cells include elimination of key nutritional factors for T cells in the microenvironment via arginase 1 secretion, downregulation, or desensitization of the TCR and induction of T cell anergy through the production of reactive oxygen species and iNOS, secretion of immunosuppressive cytokines (IL-10, TGF-β), and upregulation of inhibitory PDL1 on the MDSC surface (63, 64). The results from the current studies showed that monocytes exposed to EVs secreted by tumor cells increased the expression of IL-10, TGF-β, iNOS, and arginase. The current studies further showed that monocytes exposed to EVs secreted by tumor cell had decreased expression of MHC class II and costimulatory concomitant with increased expression of PD-L1. Most significantly, the results from the current studies showed that monocytes exposed to EVs secreted by tumor cells decreased the proliferation of activated CD4+ T cells compared with monocytes exposed to EVs from nonmalignant cells. Thus, monocytes exposed to EVs secreted by tumor cells had decreased expression of MHC class II and increased expression of PD-L1 as well as increased expression of suppressive cytokines and effector mediators, which contributed to the reduced activation and proliferation of Ag-specific CD4+ T cells. These results are similar to a recent study using EVs from the Ret murine melanoma cell line that also upregulated PD-L1 on immature myeloid cells that suppressed T cell activation (65).
The current studies show that EVs secreted a variety of tumor cell types promote the differentiation of suppressive monocytes and may be a common mechanism used by tumors to create an immunosuppressive microenvironment. Future studies will characterize and compare the contents of EVs secreted by tumor cells to EVs that originate from nonmalignant controls to identify specific proteins, mRNA, or miRNA that mediate the differentiation of suppressive monocytes. A better mechanistic understanding of how EVs secreted by tumors alter monocyte differentiation is critical in the discovery of novel therapeutic targets in cancer treatment to reduce immunosuppression and promote immune-based removal of cancer.
Footnotes
This work was supported by the University of Minnesota College of Veterinary Medicine and the Animal Cancer Care and Research Program, and by a grant from the Morris Animal Foundation, D15CA-047. Analysis of EVs size was conducted in the Minnesota Nano Center, which is supported by the National Science Foundation through the National Nano Coordinated Infrastructure Network under Award ECCS-1542202.
References
Disclosures
The authors have no financial conflicts of interest.





