Abstract
Ig heavy chain class switch recombination (CSR) determines the expression of Ig isotypes. The molecular mechanism of CSR and the factors regulating this process have remained elusive. Recombination occurs primarily within switch (S) regions, located upstream of each heavy chain gene (except Cδ). These repetitive sequences contain consensus DNA-binding sites for the DNA-binding protein late SV40 factor (LSF) (CP2/leader-binding protein-1c). In this study, we demonstrate by EMSA that purified rLSF, as well as LSF within B cell extracts, directly binds both Sμ and Sα sequences. To determine whether LSF is involved in regulating CSR, two different LSF dominant negative variants were stably expressed in the mouse B cell line I.29 μ, which can be induced to switch from IgM to IgA. Overexpression of these dominant negative LSF proteins results in decreased levels of endogenous LSF DNA-binding activity and an increase in cells undergoing CSR. Thus, LSF represses class switching to IgA. In agreement, LSF DNA-binding activity was found to decrease in whole cell extracts from splenic B cells induced to undergo class switching. To elucidate the mechanism of CSR regulation by LSF, the interactions of LSF with proteins involved in chromatin modification were tested in vitro. LSF interacts with both histone deacetylases and the corepressor Sin3A. We propose that LSF represses CSR by histone deacetylation of chromatin within S regions, thereby limiting accessibility to the switch recombination machinery.
The production of functional transcripts for the synthesis of Igs requires a number of DNA rearrangements to juxtapose the appropriate gene segments. These chromosomal
rearrangements involve two different types of recombinatorial events. The first, a site-specific event, results in the assembly of the Ig variable region by recombination of V, D, and J gene segments (1). The VDJ gene segment is transcribed in conjunction with the juxtaposed Cμ or with both the Cμ and Cδ gene segments resulting in cell surface expression of IgM or IgM and IgD, dependent on alternative RNA processing. Upon antigenic stimulation of B cells, a second type of recombination event occurs. This involves a region-specific recombination event between switch (S)5 region sequences located 5′ to each heavy chain constant (CH) gene except Cδ. In the mouse, the CH genes are organized in the following order: (VDJ)-Cμ-Cδ-Cγ3-Cγ1-Cγ2b-Cγ2a-Cε-Cα. The result of recombination between two S regions is the deletion of one or more of the proximal CH gene segments and its replacement by a distal CH gene segment (2, 3, 4). This switch from one CH gene to another permits the expression of Abs with different effector functions such as complement fixation and FcR binding (5).
Before Ig class switching can occur, heavy chain S regions must become accessible to a putative switch recombinase activity. This hypothesis is supported by the observations that 5′ to and within the Sγ1 region, DNase I hypersensitive sites are induced upon treatment of splenic B cells with the B cell activators LPS and IL-4 (6, 7), indicative of chromatin remodeling or the binding of specific regulators. Accessibility of the S regions may also be regulated, in part, by demethylation of the DNA (8, 9). DNA methylation is hypothesized to repress switching by promoting the formation of a chromatin structure that limits interaction with transacting factors (10). DNA methylation has been linked to deacetylation of histones, in that DNA-binding proteins that specifically interact with methylated DNA can recruit histone deacetylase containing complexes to the chromatin (11, 12). This modification of histones in the chromatin is generally associated with inhibiting its accessibility to transacting factors. Conversely, demethylation should promote a more open chromatin structure, permitting the interaction of factors (e.g., the recombinase complex) with the region.
Several proteins and protein complexes that bind S regions have been identified including Pax-5/B cell-specific activating protein, LR1, NF-κB/p50, switch nuclear A-site protein (includes E47), SNUP, and SμBP-2 (reviewed in Refs. 13, 14, 15). The regulatory and/or functional roles in class switching for many of these factors have not yet been elucidated, although NF-κB/p50, Pax-5, and E47 have been shown to affect levels of Ig switching (16, 17, 18, 19, 20). S region-binding proteins involved in the repression of class switching have not yet been identified.
Late SV40 factor (LSF), also known as leader-binding protein-1c and CP2, is a ubiquitously expressed DNA-binding protein (21). It binds to and regulates expression of a variety of viral and cellular genes, including the SV40 major late promoter (22, 23, 24), the HIV long-terminal repeat (LTR) (25, 26), the murine and human thymidylate synthase genes (27), the IL-4 gene (28), the murine α-globin gene (29, 30) and the chicken α-crystallin gene (31). LSF can act either as a transcriptional activator (23, 25, 27, 28, 30, 31, 32), or as a transcriptional repressor (26, 33, 34). In solution, LSF oligomerizes to form predominantly dimers (35, 36), although tetramers have also been detected (31, 36). When interacting with DNA, LSF binds either as a homotetramer (31, 36) or as part of heteromeric complexes (26, 28, 31, 37). The consensus DNA-binding sequence for LSF (25, 30, 38) is comprised of two direct repeats, separated by a 6-bp linker: CTGG-N6-CTGG.
The mouse Sμ region (2–3 kb in length), Sα region (≅4 kb), and Sε region (≅1 kb) are each comprised primarily of direct pentameric repeats of the sequences GGGGT, GAGCT, and GGGCT, with some slight variations (39). Analysis of these S regions revealed that the repeats potentially form many repetitive LSF DNA-binding sites. One example of this is provided by the consensus mouse Sμ tandem repeat dimer: 5′-GAGCTGAGCT GGGGTGAGCTGAGCTGAGCTGGGGTGAGCT-3′; where the underlined nucleotides form one and a half potential LSF DNA-binding sites. Based on these observations, we tested whether LSF could bind Ig S regions and whether it might be involved in the regulation of Ig class switching. In this report, we demonstrate that LSF binds both Sμ and Sα sequences, and that LSF DNA-binding activity to Sμ is down-regulated upon induction of Ig class switching in splenic cells. In addition, disruption of the DNA-binding activity of LSF in a B cell line by overexpression of two different dominant negative forms of LSF results in more efficient induction of class switching to IgA. Furthermore, we show that LSF interacts with histone deacetylases (HDACs) 1 and 2, and with Sin3A, three proteins which are found in heteromeric complexes that deacetylate histone tails in chromatin. Taken together, these data suggest that LSF may repress class switching to IgA in B cells through a mechanism involving modification of chromatin at S regions.
Materials and Methods
Splenic cell culture
For EMSAs using the human Sμ and LSF-280 DNAs, a single cell suspension from spleens of 8- to 12-wk-old female B6SJL mice (The Jackson Laboratory, Bar Harbor, ME) was prepared as described (40), except that cells were strained through a 70-μm nylon cell strainer (BD Biosciences, Mountain View, CA). To remove red blood cells, the suspension was gently mixed with an ACK lysis buffer (40). Lymphocytes were usually isolated using a Ficoll gradient, although results using a Percoll gradient were the same. Cells were activated for various amounts of time with 50 μg/ml of LPS from Salmonella typhimurium (L6511; Sigma-Aldrich, St. Louis, MO) and 33 μg/ml of dextran sulfate (DxS; Amersham Biosciences, Piscataway, NJ).
For EMSAs using mouse Sμ and Sα DNAs, splenic cells from C57BL/6 mice were T cell-depleted with a mixture of anti-T cell reagents, anti-CD4 (GK1.5), anti-CD8 (3.168), and anti-Thy1 (HO13.4 and J1J10), followed by anti-rat κ-chain mAb (MAR18.5) and guinea pig complement (Pel-Freez Biologicals, Rogers, AR). Viable cells were isolated by flotation on Ficoll/Hypaque gradients (ρ = 1.09).
Extract preparation
Whole cell extracts from splenic cells were prepared as described (41), with a few modifications. Briefly, cells were pelleted and washed with ice-cold PBS containing 0.1% BSA (A3059; Sigma-Aldrich). All subsequent manipulations were performed at 0–4°C. Cells were resuspended and incubated for 30 min with occasional mixing in a high salt lysis buffer (500 mM NaCl, 1.0% Nonidet P-40, 50 mM Tris (pH 8.0)) with protease inhibitors (10 μg/ml aprotinin and leupeptin, both from Boehringer Mannheim, Indianapolis, IN; and 0.6 mM PMSF, Sigma-Aldrich). Lysates were centrifuged at 4000 × g for 10 min and the supernatant was stored at −70°C. Protein concentrations (10–50 mg/ml) were determined using the protein assay dye reagent (Bio-Rad, Hercules, CA).
Nuclear and cytoplasmic extracts were prepared from splenic cells from C57BL/6 mice and from the B cell line I.29 μ as previously described (42). Briefly, cells were resuspended in a hypotonic buffer containing protease inhibitors and lysed with Nonidet P-40. Nuclei were pelleted and the supernatant was collected for the cytoplasmic extract. Nuclei were then lysed in a high-salt buffer containing protease inhibitors, centrifuged, and supernatant containing nuclear proteins was stored at −80°C.
Isolation of stable transfectants of the B cell line I.29 μ
LSF dominant negative (LSFdn; LSF 234QL/236KE; Ref. 24) and LSF-ID (LSF-internal deletion; Ref. 24) were inserted in the vector elongation factor (EF)-1α (a gift from S. Orkin) which placed them under the control of the promoter for elongation factor 1α (43). Briefly, the appropriate LSF cDNA was subcloned from a pCMV-LSF construct (Q. Zhu and U. Hansen, unpublished results) by transferring a XhoI/BamHI fragment into the EF-1α vector, previously linearized with EcoRI and NotI, using linker oligonucleotides to generate complementary ends. Each construct was confirmed by sequencing or by restriction enzyme digestion. The plasmids also contain the gene encoding neomycin resistance, whose expression is driven by the promoter of the murine phosphoglycerate kinase gene.
The B cell line I.29 μ (subclone 22D) was cultured as described previously (44). Cells (1 × 107) in exponential growth phase were transfected with 10-μg linearized plasmid DNA in 1 ml RPMI 1640 with no additives by electroporation at 300 V and 1250 μF. Cells were cultured in bulk in 20 ml of complete medium overnight, then plated out at 1 × 105/ml in 96-well plates with 400 μg/ml geneticin (G418; Life Technologies, Grand Island, NY) for selection of resistant colonies.
Class switching assay
I.29 μ cell transfectants containing DNA of EF-1α (empty vector), EF-1α-LSF-ID, or EF-1α-LSFdn were cultured at 5 × 104/ml with or without LPS (50 μg/ml), TGF-β1 (2 ng/ml), and nicotinamide (10 μM; Sigma-Aldrich) for 3 days. Cells were then harvested, washed into PBS, 1% FCS, 0.2% sodium azide, and stained for flow cytometry with FITC-goat anti-mouse IgM and PE-goat anti-mouse IgA (Southern Biotechnology Associates, Birmingham, AL). Cells were analyzed on a FACScan (BD Biosciences) and gated on live cells based on forward and side scatter. Data were analyzed using CellQuest software (BD Biosciences). The percentage of cells expressing IgA after induction was determined; the background was not subtracted as uninduced I.29 μ cells showed <0.25% IgA+ cells. t test analysis was performed using Microsoft Excel 98 (Redmond, WA).
EMSAs
Sμ EMSAs.
For each assay, 4 μg of whole cell extract or nuclear extract, or 10 ng of purified His-LSF (a gift from J. Volker) were incubated in 15 μl reactions containing 66 mM NaCl, 10 mM Tris (pH 7.5), 1 mM EDTA, 2 mM DTT, 6% glycerol, 0.4 mg/ml BSA, 100 μg/ml poly[d(A-T)] (Amersham Biosciences), 50 fmol Sμ 32P-labeled DNA, and 5 pmol of the double-stranded complementary oligonucleotide 5′-ATTCGATCGGGGCGGGGCGAGC-3′ containing a Sp1 site, to compete away Sp1. Sp1 bound the human Sμ DNA in a complex that migrated slightly slower than the LSF complex. Before the addition of radiolabeled DNA, extracts were incubated on ice for 10 min with competitor oligonucleotides, where indicated. For His-LSF and whole cell splenic extracts, the competitor DNA consisted of a 2.5-fold excess or an equimolar amount of unlabeled double-stranded complementary oligonucleotide containing either the LSF-280 site 5′-TTCCACAGCTGGTTCTTTCCGCCTCAGAAG-3′ or the mutant LSF-280 site 5′-TTCCACAtaTGtTTCTTTaCGCCTCAGAAG-3′ (lower case letters represent mutated base pairs; Refs. 22 and 23), respectively. Where indicated, the initial incubation also contained 2 μl of either anti-LSF antiserum (rabbit α-pepLSF1-1) or preimmune serum (45). Two different Sμ double-stranded oligonucleotides were tested: 1) Sμ, a human Sμ-like sequence: 5′-TGAACTGGGCTGAGCTGGGCTGGGCTGGGCTGAGCTAGGCT-3′ (accession no. X15517, nts 801/842), and 2) Sμ2, from the I/St mouse Sμ region: 5′-TGAGCTGGGCTGAGCTGGGCTGAGCTGGGCTGAGCTGGGCT-3′ (accession no. M28469, nts 953/993). When using the mouse Sμ DNA, 13 fmol were added, without Sp1 competitor DNA. Reactions were incubated at room temperature for 20 min and then separated by electrophoresis at 7.5 V/cm through a 5% polyacrylamide gel (60:1 acrylamide-bisacrylamide weight ratio) containing 44.5 mM Tris-base, 44.5 mM boric acid, and 1 mM EDTA. Dried gels were visualized using a PhosphorImager (Storm 820; Molecular Dynamics, Sunnyvale, CA).
LSF-280 EMSAs.
EMSAs were performed using the same conditions as those with human Sμ DNA, except that 2 nM LSF-280 site (see above) was used as the 32P-labeled DNA and the Sp1-binding DNA was not added.
Sα EMSAs.
Two micrograms of nuclear extract was incubated with 15,000 cpm (∼1.4 fmol) of a double-stranded oligonucleotide containing a consensus Sα tandem repeat (39) with additional nucleotides at the termini (shown in lower case): 5′-gatccATGAGCTGGGATGGGCTGAGCTAGGCTGGAATAGGCTGGGCTGGGCTGGTGTGAGCTGGGTTAGGCTGAGCTGAGCTGGa-3′. The same binding conditions were used as with Sμ DNA, except that 66 μg/ml poly[d(I-C)] was used in place of poly[d(A-T)] and reaction products were separated on a 5% polyacrylamide gel (37.5:1 acrylamide:bis). The sequences of the double-stranded competitor oligonucleotide used in these experiments are: LSF-280-2: 5′-TTCCAtgaCTGGTTCTTTCCGCCTCAGAAG-3′, where the lower case nucleotides differ from the LSF-280 DNA used in the human Sμ EMSAs, and 280-mut2: 5′-TTCCAcacCTGtTTCTTTaCtCCTCAGAAG-3′, where the lower case nucleotides differ from LSF-280–2. A 100-fold excess of competitor DNA was added; lower amounts were not tested. Gels were exposed to x-ray film overnight at room temperature, unless otherwise noted.
Western blotting analysis
Western blotting of nuclear and cytoplasmic extracts from transfected I.29 μ clones was performed using 20 μg of extract separated by electrophoresis through a 10% SDS-PAGE gel, then transferred to a nitrocellulose membrane (Schleicher & Schuell, Keene, NH). The membrane was blocked with 3% gelatin (Bio-Rad), incubated in 1% gelatin overnight with affinity purified rabbit α-pepLSF1-1 Ab (45), followed by an anti-rabbit Ab conjugated to HRP (Bio-Rad) for 1 h. The immunoreactive species on the blot were visualized by chemiluminescence using a DuPont NEN Renaissance kit (Wilmington, DE).
Northern analysis of germline transcripts
Total cellular RNA was prepared using Ultraspec RNA Isolation System (Biotecx Laboratories, Houston, TX). Ten micrograms were separated on a 1% agarose gel in 2.2 M formaldehyde, transferred in 10 × SSC (1.5 M NaCl, 0.15 M sodium citrate (pH 7.0)) to nylon membranes (Zetabind; American Bioanalytical, Natick, MA), prehybridized, and hybridized in aqueous solution (0.5 M NaHPO4 (pH 7.8), 7% SDS, 1% BSA, and 1 mM EDTA (pH 8)) as described in detail (46). DNA probes Iα, a 1.4 kb genomic BamHI-HindIII fragment containing the start site and Iα exon of α germline RNA (46) and GAPDH, a 1.27 kb cDNA fragment encoding glyceraldehyde-3-phosphate-dehydrogenase (47), were labeled by random priming. Densitometry was performed (ImageQuant v. 1.1; Molecular Dynamics) and the intensity of the 3.4 and 1.7 kb transcript bands for each clone, normalized to the intensity of GAPDH bands, were added together, and the average intensity in arbitrary units is presented ± SD.
GST-LSF protein-protein interaction assays
Isolation of GST-LSF containing bacterial extracts was performed essentially as described (48) with a few modifications. DH5α cells were induced with 0.2 mM isopropyl-1-thio-β-d-galactopyranoside and resuspended in an ice-cold solution of 20 mM Tris (pH 8.0), 150 mM NaCl, 1 mM EDTA, 2 μg/ml aprotinin, 2 μg/ml leupeptin, 100 μg/ml PMSF, 5 mM DTT, and 1.5% n-laryl sarcosine for sonication. After sonication, Triton X-100 was added to a final concentration of 3%. Sonicates were centrifuged to remove insoluble material and extracts were frozen quickly and stored at −80°C.
Protein-protein interaction assays were performed as described (36) with some modifications. Per each reaction, bacterial extracts containing approximately equal molar amounts (∼15 mM) of GST or GST-LSF were rocked for 60 min at 4°C with 30 μl of a 50% slurry of glutathione-Sepharose resin (Pharmacia, Peapack, NJ) in 100 mM NaCl, 2 mM EDTA, 20 mM Tris (pH 8.0). The resin was pelleted, washed with 100 mM NaCl, 2 mM EDTA, 20 mM Tris (pH 8.0), and resuspended in 200 μl of 10 mM Tris (pH 7.0), 10% glycerol, 0.1 mM EDTA, 0.5 mM DTT, 100 mM KCl, 150 μg/ml BSA, and 0.1% Nonidet P-40, followed by a 15 min incubation at room temperature. A 2 μl sample of radiolabeled in vitro translated protein (synthesized as recommended using the TnT kit; Promega, Madison, WI) was added to the resin, and the mixture was rocked for 60 min at room temperature. Vectors for transcribing RNA in vitro for Sin3 and HDAC proteins included: pVZmSin3A and pVZmSin3B (generous gifts from R. Eisenman); and pGEM783X-HDAC1-H, pGEM78 mRPD3.21 (HDAC2), and pBS-SK-hRPD#-2B (HDAC3) (generous gifts from E. Seto). After four washes with 10 mM Tris-HCl (pH 8.0), 150 mM NaCl, 1 mM EDTA, and 0.2% Nonidet P-40, proteins bound to the resin were released by adding 100 mM Tris-Cl (pH 6.8), 2% SDS, 100 mM DTT, 15% Ficoll-400, 15% glycerol, and dyes, and heating the samples at 70°C for 5 min. Proteins were separated by electrophoresis through a 8.75% SDS-polyacrylamide gel (30:1 acrylamide:bisacrylamide). Dried gels were visualized using a PhosphorImager (Storm 820; Molecular Dynamics) and densitometry was performed using ImageQuant, version 1.2.
Results
LSF binds Ig Sμ sequences
To determine whether LSF binds the Sμ region, we first tested by EMSA the binding of bacterially expressed His-tagged LSF (His-LSF) to a 41-bp human Sμ-like sequence. Purified His-LSF specifically bound the Sμ DNA (Fig. 1,A, lane 1), as formation of the complex was inhibited by a known LSF-binding site (LSF-280, lane 2), but poorly inhibited by a similar, but mutated LSF-binding site (lane 3) (23). Second, to determine whether Sμ-binding proteins in mouse splenocytes contain LSF, EMSAs were performed with whole cell splenic extracts. These experiments identified one complex that bound the Sμ DNA that was specifically competed by the wild type, but not by the mutant, LSF DNA-binding site (Fig. 1 A; lanes 4–6). Furthermore, this particular complex from splenic extracts was supershifted by antiserum specific to LSF, but unaltered by preimmune serum (lanes 7–9). In addition to the human Sμ-like DNA, a sequence from the mouse Sμ region exhibited a similar pattern of specific binding to LSF in splenic B cell nuclear extracts (lane 11; data not shown).
Characterization of LSF binding to Sμ Ig switch sequences. A, LSF DNA-binding specificity was demonstrated in an EMSA by competing with unlabeled DNAs, either LSF-280 (wt; lanes 2 and 5) or mutant LSF-280 (mt; lanes 3 and 6), or by supershifting with rabbit α-pepLSF1-1 antiserum (Ab; lane 8), relative to preimmune serum (P.I.; lane 9). Lane 10 contained rabbit α-pepLSF1-1 antiserum alone. Lanes 1–3 contained His-LSF, lanes 4–9 contained whole cell splenic extracts, and lane 11 contained nuclear splenic B cell extract. Lanes 1–10 contained radiolabeled human Sμ-like DNA, whereas lane 11 contained radiolabeled mouse Sμ DNA. Positions of LSF/Sμ DNA (LSF), Ab/LSF/Sμ DNA (supershifted LSF), and unbound DNA (Sμ DNA) are indicated. B, Bacterially expressed His-LSF and LSF in splenic cell extracts form complexes that migrate with a similar mobility on the LSF-280 DNA-binding site. LSF DNA binding was analyzed by EMSA using the same conditions as in A, except using LSF-280 DNA, which binds LSF as a homotetramer. Lanes 1–3 contained His-LSF; lanes 4–6 contained whole cell splenic extracts. To identify the LSF-specific complexes, either α-pepLSF1-1 antiserum (Ab) (lanes 3and 6) or preimmune serum (P.I.; lanes 2 and 5) was added. Lanes 4–6 represent a 3-fold darker exposure than lanes 1–3 of the same gel.
Characterization of LSF binding to Sμ Ig switch sequences. A, LSF DNA-binding specificity was demonstrated in an EMSA by competing with unlabeled DNAs, either LSF-280 (wt; lanes 2 and 5) or mutant LSF-280 (mt; lanes 3 and 6), or by supershifting with rabbit α-pepLSF1-1 antiserum (Ab; lane 8), relative to preimmune serum (P.I.; lane 9). Lane 10 contained rabbit α-pepLSF1-1 antiserum alone. Lanes 1–3 contained His-LSF, lanes 4–9 contained whole cell splenic extracts, and lane 11 contained nuclear splenic B cell extract. Lanes 1–10 contained radiolabeled human Sμ-like DNA, whereas lane 11 contained radiolabeled mouse Sμ DNA. Positions of LSF/Sμ DNA (LSF), Ab/LSF/Sμ DNA (supershifted LSF), and unbound DNA (Sμ DNA) are indicated. B, Bacterially expressed His-LSF and LSF in splenic cell extracts form complexes that migrate with a similar mobility on the LSF-280 DNA-binding site. LSF DNA binding was analyzed by EMSA using the same conditions as in A, except using LSF-280 DNA, which binds LSF as a homotetramer. Lanes 1–3 contained His-LSF; lanes 4–6 contained whole cell splenic extracts. To identify the LSF-specific complexes, either α-pepLSF1-1 antiserum (Ab) (lanes 3and 6) or preimmune serum (P.I.; lanes 2 and 5) was added. Lanes 4–6 represent a 3-fold darker exposure than lanes 1–3 of the same gel.
The LSF-containing complex from splenic extracts migrated more slowly than the complex containing bacterially expressed His-LSF (Fig. 1,A; compare lanes 1 and 4). The difference in migration of the two LSF complexes could be due either to modification of the LSF protein or to the presence of a protein partner(s) in the complex. There are precedents for both possibilities. LSF is known to be modified by phosphorylation both in vitro and in vivo (45). In addition, depending on the sequence of the DNA-binding site, LSF can bind as part of a heteromeric complex (26, 28, 31, 37). To investigate the cause of the differential mobility of Sμ DNA complexes, an EMSA was performed using the LSF-280-binding site (23), which is a sequence known to bind LSF as a homotetramer (36). As anticipated, both His-LSF and endogenous LSF from splenic cells specifically bound LSF-280 DNA (Fig. 1,B; lanes 1–6). However, in contrast to the result using Sμ DNA, the His-LSF and the splenic cell LSF complexes migrated equivalently through the gel (Fig. 1 B; compare lanes 1 and 4). This result suggests that the differential migration of the bacterially expressed and splenic complexes formed with the Sμ site is not due to differential modification of LSF. Instead, the LSF/Sμ complex from splenic extracts probably contains an additional protein partner(s).
LSF Sμ-binding activity decreases upon induction of class switching in mouse spleen cells
The ability of LSF to bind switch regions suggests that LSF may be involved in heavy chain class switching. If so, the level of its DNA-binding activity upon induction of class switching may be altered. Splenic cells were activated with the B cell mitogens LPS and DxS, which induce B cell proliferation and class switching. To verify that these two mitogens induced class switching in our experimental conditions, splenic cells were treated with LPS/DxS for varying times and analyzed by flow cytometry using fluorescent Abs to stain cell surface IgM and IgG3. After 72 h of treatment, 4% of the cells expressed IgG3 and, at 95 h, 14% expressed IgG3 (data not shown). Because LPS/DxS also induces switching to IgG2b, the total number of cells undergoing class switching is probably higher.
To examine the Sμ DNA-binding activity of LSF in B cells treated to undergo Ig class switching, whole cell extracts prepared from splenic cells stimulated with LPS/DxS for various amounts of time were tested by EMSA. The amount of the LSF-Sμ complex decreased noticeably by 48 h and more significantly at 72 h (Fig. 2,A). To ensure that the loss of Sμ-binding activity did not reflect a global defect intrinsic to the extracts, the DNA-binding activity of another splenic protein, Oct-1, was assessed. Oct-1 is a ubiquitously expressed transcription factor whose DNA-binding activity remains constant through G1, S, and G2 phases of the cell cycle (49). Two protein/DNA complexes were observed when the Oct consensus DNA-binding site was incubated with splenic extracts (Fig. 2 B). The Oct-1 complex (indicated by an arrow) is supershifted by an Oct-1-specific Ab (lanes 2, 4, 6, 8, and 10). In contrast to LSF-binding activity, Oct-1 binding did not decrease in splenic extracts from cells treated with LPS/DxS at any of the time points (compare lanes 1, 3, 5, 7, and 9).
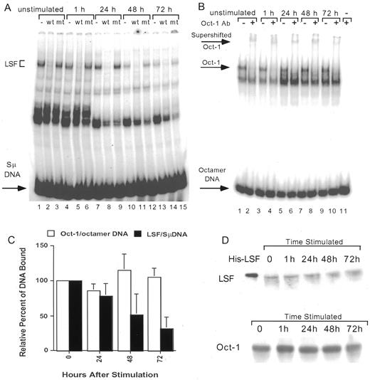
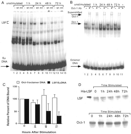
DNA-binding activity of LSF decreases upon stimulation of splenic cells to undergo Ig class switching. A, LSF binding to the human Sμ-like DNA in extracts from splenic cells stimulated with LPS and DxS for increasing amounts of time. Competitor DNAs added: LSF-280 (lanes 2, 5, 8, 11, and 14) or mutant LSF-280 (lanes 3, 6, 9, 12, and 15). Positions of LSF/Sμ DNA complexes and unbound DNA are indicated as in Fig. 1. B, EMSA of octamer-binding proteins in the same extracts used in A. Oct-1 binding specificity was identified by supershifting with Oct-1 specific Ab (lanes 2, 4, 6, 8, and 10). Lane 11 contains Oct-1 Ab with no extract. C, Quantitation of the relative DNA-binding activities of LSF and Oct-1 in extracts from splenic cells stimulated with LPS and DxS for various amounts of time. Each data point represents the average of four experiments from independently isolated sets of spleens (or three, for the 24 h time point), e.g. as shown in A or B. The percentage of DNA bound in the specific complex for each sample was first determined by comparing the bound vs the total amount of radioactive DNA in the lane. These values were then normalized to the percentage of bound DNA in LSF/Sμ DNA or Oct-1/octamer DNA complexes in the unstimulated extracts to obtain the relative percentage of DNA bound. Error bars represent SD. Solid bars: LSF-containing Sμ-binding activity. Open bars: Oct-1-binding activity. D, Western analysis demonstrating that LSF and Oct-1 protein levels remain unchanged in extracts from splenic cells stimulated to undergo class switching. The same extracts were used as in A and B. The first lane in the upper panel contains 12 ng of His-LSF. The LSF blot (upper panel) was reprobed with Oct-1 specific Ab (lower panel). The blot shown is representative of four such experiments.
DNA-binding activity of LSF decreases upon stimulation of splenic cells to undergo Ig class switching. A, LSF binding to the human Sμ-like DNA in extracts from splenic cells stimulated with LPS and DxS for increasing amounts of time. Competitor DNAs added: LSF-280 (lanes 2, 5, 8, 11, and 14) or mutant LSF-280 (lanes 3, 6, 9, 12, and 15). Positions of LSF/Sμ DNA complexes and unbound DNA are indicated as in Fig. 1. B, EMSA of octamer-binding proteins in the same extracts used in A. Oct-1 binding specificity was identified by supershifting with Oct-1 specific Ab (lanes 2, 4, 6, 8, and 10). Lane 11 contains Oct-1 Ab with no extract. C, Quantitation of the relative DNA-binding activities of LSF and Oct-1 in extracts from splenic cells stimulated with LPS and DxS for various amounts of time. Each data point represents the average of four experiments from independently isolated sets of spleens (or three, for the 24 h time point), e.g. as shown in A or B. The percentage of DNA bound in the specific complex for each sample was first determined by comparing the bound vs the total amount of radioactive DNA in the lane. These values were then normalized to the percentage of bound DNA in LSF/Sμ DNA or Oct-1/octamer DNA complexes in the unstimulated extracts to obtain the relative percentage of DNA bound. Error bars represent SD. Solid bars: LSF-containing Sμ-binding activity. Open bars: Oct-1-binding activity. D, Western analysis demonstrating that LSF and Oct-1 protein levels remain unchanged in extracts from splenic cells stimulated to undergo class switching. The same extracts were used as in A and B. The first lane in the upper panel contains 12 ng of His-LSF. The LSF blot (upper panel) was reprobed with Oct-1 specific Ab (lower panel). The blot shown is representative of four such experiments.
Fig. 2,C presents a compilation of four independent experiments comparing the DNA-binding activities of LSF and Oct-1 in extracts from splenic cells stimulated with LPS and DxS for up to 72 h. The Sμ-binding activity of LSF decreases ∼3-fold by 72 h, whereas Oct-1 DNA-binding activity remains constant. As a further control, we quantitated the binding activity of the faster migrating complex in Fig. 2,B, which probably represents the B cell-specific protein Oct-2 (50, 51). The DNA-binding activity of Oct-2 also does not decrease; in fact it increases slightly, peaking at 24 h (Fig. 2 B, additional data not shown). From these data, we conclude that the decrease in DNA-binding activity of LSF in LPS/DxS stimulated mouse B cells is specific to LSF.
The reduction in Sμ-binding activity could be due to a decrease in levels of LSF protein upon stimulation with LPS and DxS. To examine this possibility, we performed Western analyses of LSF and Oct-1 in the extracts from the same four experiments in which DNA-binding activity was analyzed. Both the LSF and Oct-1 protein levels remain constant upon induction of class switching, as shown in Fig. 2 D. Quantitation of the data indicated that over the 72 h time course, LSF levels varied between 100–120% (±12%) of the unstimulated level, and Oct-1 varied between 94–106% (±8%) of the unstimulated level. Thus, the loss of LSF DNA-binding activity is not due to a decrease in LSF protein in LPS/DxS-treated cells, but is presumably due to modification of LSF protein and/or alteration of its interaction with a partner protein(s).
In the Western analysis shown in Fig. 2 D, LSF from mouse splenic cells migrates faster than human His-LSF (compare lanes 1 and 2), despite the fact that human and mouse LSF proteins are highly homologous (96% identity at the amino acid level) and the same size (24, 29). The migration pattern also changes subtly over the time course of stimulation. These differences may be due to changes in the phosphorylation pattern of LSF after B cell activation, because LSF may be targeted by different signaling pathways, depending on the cell type and activation conditions (45).6
To determine whether the presence of T cells in the splenic cell preparations influenced or contributed to the loss of LSF DNA-binding activity upon induction of class switching in B cells by LPS and DxS, the same experiments were performed using athymic mice. The LSF and Oct-1 DNA-binding activities, the levels of the corresponding proteins, and the percentage of cells that switched to IgG3 expression were the same in the athymic splenic cells as in cultures that included T cells (data not shown). Thus, the decrease in LSF Sμ-binding activity that is observed in activated splenic cell cultures occurs in B cells.
LSF also binds Ig Sα sequences
The Sα region, which is located upstream of the Cα gene, is highly homologous to Sμ and also contains many potential repetitive LSF-binding sites, as indicated by the underlined nucleotides in the consensus Sα repeat sequence: 5′-ATGAGCTGGGATGGGCTGAGCTAGGCTGGAATAGGCTGGGCTGGGCTGGTGTGAGCTGGGTTAGGCTGAGCTGAGCTGGA-3′. Therefore, LSF binding to DNA containing this Sα consensus repeat was examined by EMSA. Nuclear extracts from purified splenic B cells and from a mouse B lymphoma cell line, I.29 μ, which can be induced to switch in culture from IgM to IgA, were tested. Two LSF-containing protein complexes binding to Sα DNA were identified in both cell types (Fig. 3, lanes 1 and 6). Both complexes were competed with an LSF-binding site, LSF-280-2 (lanes 4 and 7), but not with a mutated LSF-binding site (280-mut2, lane 5), and supershifted upon addition of LSF-specific antiserum (lanes 2 and 8). The lower complex comigrated with the His-LSF/Sα complex (data not shown), indicating that it is likely to represent a LSF homotetramer. The upper complex also contains LSF, although possibly as a higher multimer of LSF or LSF along with one or more partner proteins.
Characterization of LSF binding to the Sα consensus repeat. Lanes 1–5 contained nuclear extracts from BALB/c splenic B cells; lanes 6–8 contained nuclear extracts from I.29 μ cells and are from a separate EMSA. LSF DNA-binding specificity was demonstrated by supershifting with rabbit α-pepLSF1-1 antiserum (anti-LSF; lanes 2 and 8) but not preimmune serum (lane 3), and by competing with LSF-280-2 DNA (lanes 4 and 7), but not with mutated LSF-280 oligo (280-mut2; lane 5). Positions of the two LSF/Sα DNA complexes (LSF) are indicated by arrows to the left side of the panel. Unbound DNA (Sα DNA) is also indicated.
Characterization of LSF binding to the Sα consensus repeat. Lanes 1–5 contained nuclear extracts from BALB/c splenic B cells; lanes 6–8 contained nuclear extracts from I.29 μ cells and are from a separate EMSA. LSF DNA-binding specificity was demonstrated by supershifting with rabbit α-pepLSF1-1 antiserum (anti-LSF; lanes 2 and 8) but not preimmune serum (lane 3), and by competing with LSF-280-2 DNA (lanes 4 and 7), but not with mutated LSF-280 oligo (280-mut2; lane 5). Positions of the two LSF/Sα DNA complexes (LSF) are indicated by arrows to the left side of the panel. Unbound DNA (Sα DNA) is also indicated.
Overexpression of LSF-ID decreases LSF DNA-binding activity and increases levels of induced class switching to IgA
The above demonstrations that LSF binds Sμ and Sα sequences and that binding characteristics are altered after inducing B cells to undergo CSR suggested that LSF might be involved in regulating CSR. To test this hypothesis, I.29 μ cells were stably transfected with either a vector overexpressing a naturally occurring alternative splice variant of LSF, LSF-ID (leader-binding protein-1d)(24, 25), or vector alone (EF-1α) as a control. LSF-ID is smaller than LSF due to an internal deletion of 51 aa from the central portion of the protein, which results in its inability to bind DNA. Under appropriate conditions, LSF-ID can act as a dominant negative mutant by inhibiting DNA binding and transcriptional activation of wild-type LSF in vitro (25) and in vivo (31), presumably by hetero-oligomerization with wild-type LSF.
Cytoplasmic and nuclear extracts from stably transfected clones were analyzed by Western blotting with an Ab against an N-terminal peptide of LSF (Fig. 4,A). Overexpressed LSF-ID was detected as a polypeptide migrating faster than endogenous LSF (lanes labeled LSF-ID). It was present primarily in cytoplasmic (C) extracts, in agreement with previous studies (52), although also observed in nuclear extracts, and was not detected in clones transfected with a vector control (lanes labeled EF-1α). Clones that expressed high levels of LSF-ID showed reduced levels of endogenous nuclear LSF relative to vector controls. Nuclear extracts from clones overexpressing LSF-ID were then analyzed for Sα-binding activity. The overexpression of LSF-ID correlated with a decrease in both of the LSF-containing complexes binding to Sα (Fig. 4 B; data not shown), consistent with the expectation that LSF-ID would inhibit LSF DNA-binding activity in the cells.
Stable overexpression of LSF-ID in transfected I.29 μ clones reduced LSF DNA-binding activity and enhanced switching to IgA. A, Western blotting analysis of LSF in nuclear (N) and cytoplasmic (C) extracts of three vector control (EF-1α) and four EF-1α-LSF-ID-transfected representative I.29 μ clones. B, Nuclear extracts of the same seven I.29 μ clones shown in A were assayed for binding to consensus Sα DNA. Only the portion of the gel including the two LSF-containing Sα DNA complexes (arrows) is shown. C, Overexpression of LSF-ID enhanced levels of class switching to IgA. I.29 μ clones transfected with a vector overexpressing LSF-ID or control vector were cultured uninduced (medium) or induced to switch to IgA with LPS, TGF-β1, and nicotinamide. The percentage of cells expressing IgA, as determined by flow cytometric analysis of surface IgA expression, is shown on the y-axis. Each circle or square represents one stable clone. Some points are obscured by other clones having the same percentage of IgA-positive cells. The average value for each group of clones is shown by the horizontal bar. The values of the fold increase in induced switching by LSF-ID transfectants over that by vector control transfectants, and p values from t test analyses for each experiment are presented below the graph. The data shown in A and B are from a subset of the clones in experiment two of C.
Stable overexpression of LSF-ID in transfected I.29 μ clones reduced LSF DNA-binding activity and enhanced switching to IgA. A, Western blotting analysis of LSF in nuclear (N) and cytoplasmic (C) extracts of three vector control (EF-1α) and four EF-1α-LSF-ID-transfected representative I.29 μ clones. B, Nuclear extracts of the same seven I.29 μ clones shown in A were assayed for binding to consensus Sα DNA. Only the portion of the gel including the two LSF-containing Sα DNA complexes (arrows) is shown. C, Overexpression of LSF-ID enhanced levels of class switching to IgA. I.29 μ clones transfected with a vector overexpressing LSF-ID or control vector were cultured uninduced (medium) or induced to switch to IgA with LPS, TGF-β1, and nicotinamide. The percentage of cells expressing IgA, as determined by flow cytometric analysis of surface IgA expression, is shown on the y-axis. Each circle or square represents one stable clone. Some points are obscured by other clones having the same percentage of IgA-positive cells. The average value for each group of clones is shown by the horizontal bar. The values of the fold increase in induced switching by LSF-ID transfectants over that by vector control transfectants, and p values from t test analyses for each experiment are presented below the graph. The data shown in A and B are from a subset of the clones in experiment two of C.
I.29 μ cells overexpressing LSF-ID and vector controls were assayed for class switching to IgA upon induction with a mixture of LPS, TGF-β1 and nicotinamide (44). After 3 days of treatment, cell surface IgM and IgA were assayed by flow cytometry. The percentage of cells that scored positive for IgA was determined for each clone. The results of three experiments using three different sets of independently derived stably transfected clones are presented in Fig. 4,C. Clones overexpressing LSF-ID switched from IgM to IgA at a frequency 1.8-fold higher, on average, than the control clones. This difference was statistically significant as shown by the p values from t test analysis (Fig. 4 C). Each set of clones was assayed for IgA induction two or three separate times. Although the percentage of IgA-positive cells varied in different experiments, the phenotype of each clone was stable relative to vector control cells and the fold induction for each set of clones was highly reproducible.
Overexpression of the LSFdn mutant 234QL/236KE also increases class switching to IgA in I.29 μ B lymphoma cells
To confirm these results, I.29 μ cells were stably transfected with a double amino acid substitution mutant of LSF, LSF 234QL/236KE (LSFdn). LSFdn is incapable of binding DNA itself, yet can still oligomerize with wild-type LSF to inhibit LSF DNA-binding activity in vitro (24). Furthermore, LSFdn functions as a dominant negative mutant in transient transfection assays, as it inhibits transcription induced by wild-type LSF of a reporter gene containing LSF DNA-binding sites (27). As before, stably transfected clones were screened by Western blotting analysis of nuclear extracts (Fig. 5,A; data not shown). In extracts from clones overexpressing LSFdn, a single LSF band was reproducibly detected, rather than the doublet seen in extracts from clones transfected with the control vector. (These samples were electrophoresed further than in Fig. 4,A, so that the LSF doublet could be resolved.) In actively growing cells, LSF appears as two electrophoretic species, with the more highly phosphorylated form migrating more slowly (45). These data suggest that overexpression of LSFdn reduced the level of phosphorylation of endogenous LSF. As LSFdn comigrates with endogenous LSF, the observed level of expression of LSF is due to a mixture of the endogenous and the mutant proteins. Extracts from all of the clones were tested by EMSA for binding to the consensus Sα sequence. Clones overexpressing LSFdn have greatly reduced levels of LSF DNA-binding activity (Fig. 5 B; data not shown).
Stable overexpression of LSFdn in transfected I.29 μ clones reduced LSF DNA-binding activity and enhanced switching to IgA. A, Western blotting analysis of LSF in nuclear extracts of three I.29 μ clones transfected with the vector control (EF-1α) and three I.29 μ clones transfected with the LSFdn expression construct (EF-lα-LSFdn). B, Nuclear extracts of the I.29 μ clones shown in A were assayed for binding to the consensus Sα DNA. Only the portion of the gel including the two LSF-containing Sα DNA complexes (arrows) is shown. C, Overexpression of LSFdn resulted in elevated levels of class switching to IgA in LSFdn-expressing I.29 μ clones. The data were analyzed and are presented as described in the legend to Fig. 4C. The data shown in A and B are from a subset of the clones in experiment three of C.
Stable overexpression of LSFdn in transfected I.29 μ clones reduced LSF DNA-binding activity and enhanced switching to IgA. A, Western blotting analysis of LSF in nuclear extracts of three I.29 μ clones transfected with the vector control (EF-1α) and three I.29 μ clones transfected with the LSFdn expression construct (EF-lα-LSFdn). B, Nuclear extracts of the I.29 μ clones shown in A were assayed for binding to the consensus Sα DNA. Only the portion of the gel including the two LSF-containing Sα DNA complexes (arrows) is shown. C, Overexpression of LSFdn resulted in elevated levels of class switching to IgA in LSFdn-expressing I.29 μ clones. The data were analyzed and are presented as described in the legend to Fig. 4C. The data shown in A and B are from a subset of the clones in experiment three of C.
The LSFdn-expressing cells were tested for switching to IgA upon induction with LPS, TGF-β1 and nicotinamide, as above. The percentage of cells undergoing class switching to IgA increased an average of 1.6-fold compared with vector control clones in three independent experiments (Fig. 5 C). However, in one additional experiment there was no difference between LSFdn-expressing and vector control clones, perhaps due to unusually high levels of switching in the vector control cells (10–16%, as compared with the usual 5–9%) (data not shown).
Enhanced switching to IgA was observed in these experiments despite the fact that the inhibition of endogenous LSF DNA-binding activity was not complete in I.29 μ clones transfected with either LSF-ID or LSFdn. Thus, more complete inhibition might result in an even higher percentage of cells switching. Nonetheless, the amount of switching to IgA observed in many of the I.29 μ clones transfected with LSF-ID or LSFdn represents the highest level of switching ever seen in clones of I.29 μ. The conditions used to induce switching in these experiments were previously optimized for maximal switching in these cells (44). Yet, overexpression of LSF-ID or LSFdn caused a further increase, 1.4- to 2.1-fold over the previous highest levels. Overexpression of neither LSF-ID nor LSFdn affected the rate of proliferation of 1.29 μ clones, as determined by [3H]thymidine incorporation in the presence or absence of LPS, TGF-β1, and nicotinamide (data not shown).
The effect of LSFdn on switching to other isotypes was not examined because I.29 μ cells do not switch at significant levels to other isotypes. The only other S region sequences to exhibit potential LSF-binding sites are Sε and Sγ3. Weak binding of LSF to a consensus Sγ3 DNA sequence has been observed in preliminary experiments (data not shown).
Overexpression of LSFdn does not alter the level of germline α transcripts
Transcription of unrearranged CH genes occurs before class switching and the resulting transcripts, termed germline transcripts, are required for class switching (13, 53, 54, 55, 56). One possible mechanism for repression of class switching in I.29 μ cells by LSF would be to inhibit the production of α germline transcripts. To examine this possibility, we compared the levels of germline α transcripts in I.29 μ clones from experiment 1 in Fig. 5,C that were stably transfected with either LSFdn or control vector. Cells were treated with LPS, TGF-β1, and nicotinamide to induce switching. After 1 day of induction, total cellular RNA was isolated and analyzed by Northern blotting, using a probe specific for germline α RNA (Iα). As shown in Fig. 6, Iα transcript levels are variable among subclones of I.29 μ. However, after normalizing to GAPDH levels, there was no difference (p = 0.15) in the level of germline transcripts in cells stably transfected with LSFdn (8.4 ± 3.2) compared with cells stably transfected with vector (5.7 ± 2.0). As I.29 μ cells synthesize germline α transcripts constitutively, levels of germline transcripts in unstimulated cells stably transfected with LSFdn were also analyzed and showed no difference from control vector-transfected cells (data not shown). These data suggest that LSF does not regulate germline α transcripts. We propose that wild-type LSF represses class switching to IgA via its Sμ and/or Sα DNA-binding activity.
Overexpression of LSFdn did not increase Iα germline transcripts in I.29 μ cells. Northern blot analysis of α germline transcripts in I.29 μ clones stably transfected with EF-1α-LSFdn (LSFdn) or with the vector control (EF-1α) treated with LPS, TGF-β1, and nicotinamide for 24 h. The upper panel shows hybridization with a probe containing an Iα DNA segment; the lower panel shows hybridization of the same blot with a probe for the housekeeping gene GAPDH. Two germline α transcripts (GLα) were detected. The larger 3-kb transcript includes the Cα membrane domains, whereas the smaller 1.7-kb transcript includes the secreted terminus (78 ).
Overexpression of LSFdn did not increase Iα germline transcripts in I.29 μ cells. Northern blot analysis of α germline transcripts in I.29 μ clones stably transfected with EF-1α-LSFdn (LSFdn) or with the vector control (EF-1α) treated with LPS, TGF-β1, and nicotinamide for 24 h. The upper panel shows hybridization with a probe containing an Iα DNA segment; the lower panel shows hybridization of the same blot with a probe for the housekeeping gene GAPDH. Two germline α transcripts (GLα) were detected. The larger 3-kb transcript includes the Cα membrane domains, whereas the smaller 1.7-kb transcript includes the secreted terminus (78 ).
LSF interacts with proteins involved in inactivating chromatin
The accessibility of DNA in chromatin to proteins is regulated by a variety of chromatin modifying complexes. In particular, the extent of histone acetylation is widely correlated with accessibility, and histone deacetylation with inaccessibility (57, 58). Recently, LSF was demonstrated to be part of a complex involved in transcriptional repression at the HIV-LTR (26, 59). LSF binds the HIV-LTR and recruits Yin Yang 1 (YY1), another transcriptional regulator, which in turn recruits HDAC 1. It is not known whether LSF directly binds the HDAC in this complex.
To determine whether LSF might repress CSR by mediating histone deacetylation, we tested whether LSF itself could interact with HDACs. Radiolabeled in vitro-translated HDAC1, 2, or 3 was incubated with GST-LSF immobilized to glutathione-Sepharose resin, followed by washing to remove unbound material. As a negative control, the same protein samples were incubated with immobilized GST. Bound proteins were eluted and analyzed by gel electrophoresis (Fig. 7,A, upper panel). Whereas none of the HDACs interacted significantly with the GST protein, both HDAC1 and HDAC2 bound GST-LSF. HDAC3 interacted only weakly with GST-LSF. Quantitation of three independent experiments comparing the specific binding of HDAC1, 2, and 3 to LSF is presented in Fig. 7 B.
LSF interacts with HDACs 1 and 2, and with the corepressor Sin3A. A, Representative autoradiograms following SDS-PAGE of radiolabeled in vitro-translated HDAC1, 2, and 3 (upper panel) and Sin3A and Sin3B proteins (lower panel). Both the input proteins and the proteins bound by GST and by GST-LSF are shown. The doublet of HDAC2 was previously observed following synthesis in vitro with this construct (63 ). Quantitation of the percentage of input protein bound is presented below each relevant lane. B, Quantitation of the binding of HDACs and Sin3 proteins to GST-LSF and GST. Open bars represent the percentage of protein bound to GST and hatched bars represent the percentage of protein bound to GST-LSF. The numbers are averaged from three independent experiments. Error bars represent SD and were performed for all data points.
LSF interacts with HDACs 1 and 2, and with the corepressor Sin3A. A, Representative autoradiograms following SDS-PAGE of radiolabeled in vitro-translated HDAC1, 2, and 3 (upper panel) and Sin3A and Sin3B proteins (lower panel). Both the input proteins and the proteins bound by GST and by GST-LSF are shown. The doublet of HDAC2 was previously observed following synthesis in vitro with this construct (63 ). Quantitation of the percentage of input protein bound is presented below each relevant lane. B, Quantitation of the binding of HDACs and Sin3 proteins to GST-LSF and GST. Open bars represent the percentage of protein bound to GST and hatched bars represent the percentage of protein bound to GST-LSF. The numbers are averaged from three independent experiments. Error bars represent SD and were performed for all data points.
Complexes containing HDAC1 or HDAC2 that are involved in transcriptional repression frequently also contain a member of the Sin3 protein family. In mammalian cells, there are two Sin3 family members, Sin3A and Sin3B, which are 57% identical in their primary amino acid sequences (60). To determine whether LSF could interact with these corepressors, additional in vitro protein-protein interaction studies with GST-LSF were performed. Although a small amount of in vitro-translated Sin3A was retained on the control GST-containing resin (1%), a strong interaction with GST-LSF was observed (22% of the input Sin3A was retained in the experiment shown in Fig. 7,A). Sin3B also appeared to bind specifically to LSF, although not with the same avidity as did Sin3A (Fig. 7).
Discussion
We have demonstrated that the DNA-binding protein LSF binds Ig Sμ and Sα regions. The biological relevance of this interaction was inferred from the demonstration that overexpression of two different dominant negative forms of LSF (LSF-ID and LSFdn) in a B cell line capable of undergoing induced class switching to IgA results in elevated levels of class switching upon stimulation. We also found that LSF can interact with HDAC1 and 2 as well as Sin3A, proteins known to be involved in chromatin modifications that limit accessibility (61, 62). These observations support a model in which the binding of LSF results in the recruitment of HDAC(s) and Sin3A to Ig S regions, resulting in histone deacetylation and repression of CSR.
This model would predict that during induction of CSR, LSF binding to Sμ or Sα would either decrease or be modified in such a way as to relieve this repression. We observed a reproducible decrease in LSF-binding activity to Sμ DNA in extracts from splenic cells induced to undergo class switching. However, in experiments with Sα DNA, binding often increased or remained constant upon induction, and a shift in mobility of the complex was observed (data not shown). This suggests that the LSF-containing complex that binds to Sα is modified, perhaps either by phosphorylation and/or by a change in protein partners. It is likely that the LSF-containing complex with Sμ differs from those with Sα in protein composition and possibly in regulation. Thus, the full effect of CSR induction upon LSF-S region binding will require further investigation, as it appears to be complex.
To assess the plausibility of this model, the number of potential LSF DNA-binding sites in the murine Sμ and Sα regions were determined. The LSF consensus sequence CTGG-N6-CTGG was searched for in the mouse Sμ (accession no. M28469) and Sα (accession no. AF069385) regions, using the program Proscan (M. Frith, Boston University, Boston, MA) (data not shown). In total, 30 consensus LSF DNA-binding sites were detected in Sμ and 34 in Sα; the sites were fairly evenly distributed throughout both these regions. At many of the predicted sites, three and four half sites (CTGG) were sequentially spaced 6 bp apart. Because of this spacing, a single half site could contribute to multiple overlapping LSF DNA-binding sites. Also, it should be noted that the DNA-binding sites for LSF are generally less stringent than the consensus sequence used in these analyses. Therefore, the number of actual LSF DNA-binding sites throughout the Sμ and Sα regions is probably higher.
LSF has previously been characterized as a transcriptional repressor when bound to the HIV-LTR. A complex including LSF, another transcriptional regulator, YY1 (26), and HDAC1 bind DNA together (59). The domain of YY1 that interacts with HDAC1 is required for repression at the HIV-LTR. As a transcriptional repressor on other promoters, YY1 also directly interacts with HDACs (63, 64), resulting in deacetylation of chromatin, which is strongly correlated with repression of gene expression (61, 62). In a similar manner, binding of LSF to S regions may recruit HDAC(s) and Sin3A, resulting in deacetylation of chromatin in the S region. This model is supported by the observation that inhibition of LSF DNA-binding activity in I.29 μ cells results in elevated levels of class switching. Furthermore, in general support of deacetylation regulating isotype switching, Yamamoto et al. (65) demonstrated that the inhibition of HDACs with trichostatin A or sodium butyrate in B-lymphocytes resulted in elevated levels of IL-4-dependent IgE production by cells induced to undergo class switching.
HDACs and Sin3A are not DNA-binding proteins. Site-specific DNA-binding proteins, such as LSF and YY1 (59), Mad/Max (60), Mxi/Max (60), Sp1 (66), MeCP2 (11, 12), and the yeast Ume6 (67, 68) recruit these factors to the appropriate sites in the DNA to cause histone decetylation and repression (57, 58). In cases in which it has been examined, the targeting of HDACs by a specific DNA-binding protein results in deacetylation of nucleosomes only in a highly localized region, comprising 200–400 bp (67, 68, 69). Thus, LSF-binding sites may need to be spaced every 100–200 bp in S regions to maintain a repressed chromatin state.
The acetylation state of chromatin is due to a balance of acetylation and deacetylation at any given region of chromatin (70). Transcription initiating upstream of the S region, resulting in the germline transcripts, may be associated with histone acetylation both at the promoter and through this region. However, localization of HDACs within the S region via targeting by LSF could result in a less acetylated state specifically in the S region. This would permit the concurrence both of germline transcription and of repression of accessibility to the recombinase machinery. This is consistent with the finding that although TGF-β1 induces germline α transcripts in I.29 μ cells, LPS in addition to TGF-β1 is required to induce IgA switching (46).
Some experiments using switch recombination plasmid constructs support the concept of chromatin-regulated access of S regions to the putative switch recombinase. Plasmid switch recombination activity is expressed constitutively in certain B cell lines, such as I.29 μ, CH12 and 1B4.B6, whereas switching of the chromosomal CH genes requires induction with B cell activators, such as LPS and/or CD40 ligand (data not shown) (71, 72, 79). Our data are consistent with the hypothesis that LPS alters the binding of LSF, thereby giving the switch recombination machinery access to S regions. Our results are similar to the finding that the V(D)J recombinase proteins, Rag-1 and Rag-2, are expressed in developing B lineage cells at stages in which the chromosomal loci are inaccessible to their activity. Specific chromatin changes are required to induce accessibility of the Ig genes to recombinase (73). In particular, recent experiments demonstrate that hyperacetylation of histone H3 precedes and predicts the efficiency of V(D)J recombination in vivo (74). In vitro, histone acetylation can partially enhance accessibility of nucleosomal sites to the V(D)J recombinase (75), although efficient stimulation of accessibility may require synergy with other chromatin remodeling mechanisms (76). Support for the hypothesis that switching is regulated by histone acetylation is provided by the finding that the transcription factor E47, which appears to bind Sγ sequences (15) and is required for optimal IgG switching (19), binds the yeast SAGA histone acetylase complex, which is highly conserved across species (77).
Finally, consistent with the hypothesis that LSF represses accessibility of S region DNA is our finding that in three of seven experiments in which I.29 μ was transfected with LSFdn or LSF-ID overexpression vectors (Figs. 4 and 5; data not shown), high levels of switching in the absence of treatment with inducers was unexpectedly observed. This did not occur in every stably transfected clone, suggesting that a secondary event was required. Nonetheless, these data support the hypothesis that LSF is an important component of machinery that represses accessibility of S regions to recombination.
Acknowledgements
We thank Stuart Orkin for the EF-1α expression vector, Janet Volker for purified His-LSF, Martin Frith for the program Proscan used to predict the number of LSF DNA-binding sites in mouse S regions, Robert Eisenman for Sin3 in vitro translation vectors, Edward Seto for HDAC in vitro translation vectors, William Paul for rmIL-4, Clifford Snapper for anti-δ-dextran, and Larry Valles for administrative assistance.
Footnotes
This work was supported by a Cancer Research Institute Postdoctoral Fellowship, National Institutes of Health Grant T32-CA09361, and a Claudia Adams Barr Program in Cancer Research Grant (to E.E.D.); grants from the Sandoz/Dana–Farber Cancer Institute Drug Discovery Program and National Institutes of Health (CA81157) (to U.H.); and National Institutes of Health Grants AI42108 and AI23283 (to J.S.). Its contents are solely the responsibility of the authors and do not necessarily represent the official views of the National Institutes of Health.
Abbreviations used in this paper: S, switch; CH, heavy chain constant; LSF, late SV40 factor; LSFdn, LSF dominant negative; LSF-ID, LSF internal deletion; CSR, class switch recombination; LTR, long-terminal repeat; HDAC, histone deacetylase; DxS, dextran sulfate; His-LSF, His-tagged LSF; YY1, Yin Yang 1.
Z. Pagon, J. Volker, G. M. Cooper, and U. Hansen. Mammalian transcription factor LSF is a target of ERK signaling. Submitted for publication.






