Abstract
Severe inflammation and mucus overproduction are partially responsible for respiratory syncytial virus (RSV)-induced disease in infants. Using a murine model, we characterized the virally induced chemokine receptors responsible for mediating the pathophysiological response to RSV infection, we found that CXCR2 mRNA was induced at 4 days after RSV infection. Immunohistochemical staining demonstrated that CXCR2 protein was expressed on alveolar macrophages. Immunoneutralization of CXCR2 resulted in decreased airway hyperreactivity relative to the RSV-infected controls. In addition, there was decreased mucus in the bronchoalveolar lavage fluid, decreased periodic-acid Schiff staining, and significantly less mucus-associated gob-5 mRNA and protein in anti-CXCR2-treated mice. The effects of anti-CXCR2 treatment were not a result of differences in viral clearance or neutrophil influx, as these parameters were comparable in both groups of animals. To confirm our immunoneutralization studies, we performed experiments in CXCR2−/− mice. Results in CXCR2−/− mice recapitulated results from our immunoneutralization studies. However, CXCR2−/− mice also showed a statistically significant decrease in muc5ac, relative to RSV-infected wild-type animals. Thus, CXCR2 may be a relevant target in the pathogenesis of RSV bronchiolitis, since it contributes to mucus production and airway hyperreactivity in our model of RSV infection.
Respiratory syncytial virus (RSV)3 is the leading cause of bronchiolitis in infants. In the 1980s, an estimated 100,000 children per year were hospitalized as a result of RSV infection, in the United States alone. These hospitalizations translated into more than $300 million in medical bills (1). Although these statistics are impressive, the impact of RSV in the clinic reaches beyond infections in infants, children, and the elderly, as it has been suggested that this virus may be an etiologic agent of asthma. This hypothesis stems from the fact that 40–50% of those hospitalized with RSV infection present with persistent wheezing, (1, 2) and viral infections have been shown to exacerbate asthma in both children and adults (3, 4).
Primary RSV infection has been shown to result in epithelial cell necrosis and sloughing, edema, and mucus production (5). Studies have shown that the inflammatory response that occurs after RSV infection is similar to that observed in asthmatics. Specifically, there is an increase in “Th2-type” cytokines, mucus production, eosinophil and/or T cell infiltration, and release of soluble mediators, such as histamines and leukotrienes, in the lungs (2, 6, 7, 8). RSV-induced mucus overproduction is detrimental in infants because mucus plugs form in the small airways of the lung, thus preventing proper oxygen exchange and necessitating the use of ventilators. It is thought that leukocyte accumulation and/or activation is responsible for RSV-induced airway hyperreactivity and mucus overproduction. Therefore, we chose to examine the contribution of chemokines and chemokine receptors to RSV-related disease.
Chemokines are a family of chemotactic cytokines that have been shown to play an integral role in a myriad of biological activities (9). However, these proteins are most appreciated for their role in leukocyte trafficking (10). Following an injurious stimulus, chemokine production occurs. These chemokines then direct the migration of leukocytes from the vasculature into the affected area. Each chemokine has the ability to chemoattract a particular subset of inflammatory cells. Therefore, one can imagine that the chemokine profile that follows a particular stimulus will dictate the subsequent inflammatory response. In vitro, RSV infection of human airway epithelial cells has shown that a number of chemokines can be induced, including RANTES, macrophage-inflammatory protein (MIP) 1α, MIP-1β, monocyte-derived chemokine; I-309; Exodus; Fractlkine; IL-8; Gro-α, -β, and -γ; epithelial neutrophil-activating protein 78; and IFN-inducible T cell α chemoattractant (11, 12, 13, 14). In vivo analyses of sputum samples from infants with RSV show elevated levels of IL-8 (15, 16), a CXC chemokine capable of binding CXCR1 and CXCR2 (17). These elevated levels of IL-8 are associated with increased levels of neutrophil elastase (16), a protease which has been shown in vitro to induce mucus production (18, 19, 20).
In the mouse, CXCR2 is the receptor for the chemokines KC, MIP-2, granulocyte chemoattract protein 2 and LPS-induced CXC chemokine (21, 22). We have shown that at least two of these chemokines, namely, KC and LPS-induced CXC chemokine, are RSV inducible in a murine airway epithelial cell line (our unpublished data). Typically, CXCR2 is found on neutrophils (17, 21, 23, 24), and signaling via this receptor causes the chemotaxis of neutrophils to an injured site (25, 26, 27, 28, 29, 30). However, there have been reports that CXCR2 is also expressed on hepatocytes (31), endothelial cells (32), astrocytes (33), oligodendrocytes (34), neurons (35), monocytes (36, 37, 38, 39), and other leukocytes (36, 37, 38, 39, 40). In this study, we have documented CXCR2 expression on alveolar macrophages. Furthermore, we have identified a novel role for CXCR2. Specifically, we show that RSV-induced CXCR2 functions to change physiological parameters such as mucus production and airway hyperreactivity (AHR).
Materials and Methods
Mice
Female BALB/c mice were purchased from The Jackson Laboratory (Bar Harbor, ME). Female CXCR2−/− and CCR2−/− mice on a BALB/c background were generous gifts from Dr. P. Henke and Dr. G. Huffnagle, respectively, at the University of Michigan Medical School (Ann Arbor, MI). All mice were housed under specific pathogen-free conditions within the animal care facility at the University of Michigan.
RSV propagation and titer determination
The human RSV A2 strain wild type was propagated in Vero cells. Confluent Vero cells were infected with RSV. After the viral adsorption, medium was added to the flask and the infection was allowed to proceed until syncytia were observed. The cells were frozen at −80°C overnight and the supernatant was harvested and aliquoted.
To determine viral titers, a plaque assay was done. Vero cells were grown until they were semiconfluent. The viral stock was serially diluted and added to each well in duplicate. After a 2-h incubation at 35°C, virus was removed from the cells and was replaced with 0.9% methylcellulose/Eagle’s MEM/3.25% FBS. The plates were incubated for 6–7 days at 37°C while syncytia formed. The methylcellulose solution was removed from each of the wells and the cells were fixed with cold 80% methanol for 60 min at −80°C. The methanol was removed and the plates were frozen at −80°C for 1 h to lyse the cells before the plates were stained for RSV proteins. Blocking was done using 5% dry milk/PBS. The primary Ab used was goat anti-RSV polyclonal Ab purchased from Chemicon International (Temecula, CA). This Ab was used at a dilution of 1/500. The secondary Ab used was rabbit anti-goat Ab conjugated to HRP (Serotec, Raleigh, NC). It was diluted 1/100 for use. The Ab incubations were conducted for 1 h at 37°C. One-Step chloronapthol purchased from Pierce (Rockford, IL) was added to each well and the cells were incubated for 10 min at room temperature. Cells were washed with PBS and plaques were counted.
RSV infection
BALB/c mice were infected intratracheally with ∼1 × 105 PFU of human RSV A2 strain wild type. The mice were anesthetized with 0.3 ml of ketamine/xylazine (stock solution = ketamine, 0.75 mg/ml; xylazine, 0.05 mg/ml) injected i.p. Tracheotomy and viral infection was then performed as previously described (6). The incision was closed with surgical staples and mice were allowed to recover. A volume of 0.5 ml of goat anti-mouse anti-CXCR2 or normal goat serum (NGS; Biocell, Rancho Dominguez, CA) was injected i.p. every other day, starting at day zero.
Airway hyperreactivity
AHR was measured as previously described (6). One hundred microliters of methacholine at 25 μg/ml was delivered to each mouse via cannulation of the tail vein. After the methacholine challenge, the changes in airway resistance were monitored and the top five resistance values were averaged to give a measure of AHR.
RNA isolation, reverse transcription, and real-time PCR
RNA was isolated from the upper right lobes of the lung using TRIzol (Invitrogen, Carlsbad, CA). To further purify RNA for chemokine receptor analyses, we used poly(A) columns or RNAqueous-96 kits purchased from Ambion (Austin, TX). Exactly, 0.5 μg of RNA was then reverse-transcribed using an Moloney murine leukemia virus reverse transcription kit purchased from Invitrogen
Chemokine receptor expression in lung homogenates was monitored using the Applied Biosystems PRISM 7700 Sequence Detection System (Applied Biosystems, Foster City, CA). GAPDH was used as the internal positive control. The primer/probe sets for GAPDH and CXCR2 were purchased as predeveloped kits from Applied Biosystems.
The primers and probes used to detect gob-5 and muc5ac cDNA were developed using Primer Express Software from Applied Biosystems. gob-5 forward primer, GAGTGGGCTCACTTCCGATG; gob-5 reverse primer, GCTGAACACCTCACTGCTTGG; and gob-5 probe, 5′-FAM-CAACAACGACGAGAAGTTCTACTTATCAAAGGAAA-3′ TAMARA; muc5ac forward primer, CCAGCACCATCTCTACAACCC; muc5ac reverse primer, GCAAAGCTCCTGTTTGCACTC; and muc5ac probe, 5′-FAM-CCCAAACTATCTCAACCTCAGGGTCCACC-3′ TAMARA. The primer/probe set used to detect RSV mRNA were: RSV forward primer, CCAAGCAAACCCAATAATGATTT; RSV reverse primer, ACAATCCAACCTGCTGGGC; and RSV probe, 5′-FAM-CTTTGAAGTGTTCAACTTTGTACCCTGCAGCAT-3′ TAMARA. Gene expression was normalized to GAPDH before the fold change was calculated. The fold increase in mucus gene expression was calculated via the comparison of gene expression from uninfected lungs (t = 0) to that of lungs infected with RSV. The fold difference in RSV G protein gene expression was calculated via comparison of samples to lung cDNA generated from RSV-infected animals at 1 day postinfection.
Myeloperoxidase (MPO) assays
Bronchoalveolar lavage samples and lung homogenates were diluted 1/2 and 1/10, respectively. MPO levels were measured using a MPO ELISA kit purchased from CALBIOCHEM (La Jolla, CA).
RSV ELISA
RSV Ag levels were monitored using an ELISA-based method as previously described (6).
Flow cytometry
Lungs were dispersed into a single-cell suspension after incubation with 0.2% collagenase IV solution. Cells were subjected to an Fc blocking step (1/100 dilution, 0.005 mg/ml; BD PharMingen, San Diego, CA) before being stained with Abs to detect T cells and macrophages. Cells were stained using hamster anti-mouse CD3ε-FITC (BD PharMingen), rat anti-mouse F4/80-FITC (Serotec), rat IgG-FITC (BD PharMingen), or hamster IgG1-FITC (BD PharMingen) using the dilutions recommended by the manufacturers.
Histology
The lower left lobes of the lungs were isolated and immediately fixed in 4% paraformaldehyde. Lung samples were subsequently processed, embedded in paraffin, thin sectioned, and placed on l-lysine-coated slides. Periodic-acid Schiff (PAS) staining was done to identify mucus-producing cells.
Purification of anti-CXCR2 Abs
The anti-CXCR2 antiserum was purified using an IgG binding column purchased from Pierce Endogen (Rockford, IL). The protocol provided by the manufacturer was used for the purification.
Immunohistochemistry
At 8 days after infection, we lavaged lungs with ice-cold saline/5 mM EDTA. Cells were isolated from the bronchoalveolar lavage fluid (BALF) and were cytospun onto glass slides. Cells were fixed and immunohistochemical staining was done using a kit purchased from R&D Systems (Minneapolis, MN). The protocol provided by the manufacturer was used; however, an additional Fc blocking step was added before the slides were incubated with the primary Ab. The Fc block was diluted 1/50 (final concentration, 0.01 mg/ml); the purified anti-CXCR2 Ab was diluted 1/750 (final concentration, 0.029 mg/ml). The isotype control was used at the same concentration as the anti-CXCR2 Ab. Slides were counterstained in hematoxylin before being coverslipped using Aquamount (Lerner Laboratories, Pittsburgh, PA).
Rabbit anti-murine gob-5 and chicken anti-murine muc5ac were generated as previously described (41, 42). Staining for gob-5 was done as previously described. Goat anti-rabbit IgG conjugated to HRP purchased from Jackson Immunoresearch Laboratories (West Grove, PA). Color development was done using AEC chromagen and chromagen buffer purchased from R&D Systems. Staining for muc5ac was done similarly to the staining for gob-5; however, the slides were incubated with the primary Ab or normal chicken serum at a dilution of 1/2000 for 90 min at room temperature. Biotin-conjugated goat anti-chicken Igs were purchased from Vector Laboratories (Burlingame, CA) and were used at a concentration of 1/200. Streptavidin conjugated to HRP was purchased from R&D Systems.
Results
RSV infection induces expression of CXCR2 in the lungs of BALB/c mice
To identify key players in the pathogenesis of RSV-induced bronchiolitis, we characterized the chemokine receptors participating in the immune response to RSV infection. These studies identified CXCR2 as an RSV-inducible chemokine receptor, as its expression was induced up to 13-fold in the lungs at 4 days postinfection (dpi; Fig. 1). This finding may be relevant to human disease since IL-8/CXCL8, a CXCR2 ligand, is up-regulated in response to RSV infection in humans (15, 16, 43).
RSV infection induces CXCR2 expression in the lungs. BALB/c mice were infected with RSV and RNA was isolated from their lungs at 0, 2, 4, and 8 dpi. Following RNA purification, RNA was reverse-transcribed and analyzed using real-time PCR. Data are represented as the fold change in CXCR2 transcripts relative to uninfected animals. These data are representative of two experiments, with n ≥ 3 animals per group per experiment.
RSV infection induces CXCR2 expression in the lungs. BALB/c mice were infected with RSV and RNA was isolated from their lungs at 0, 2, 4, and 8 dpi. Following RNA purification, RNA was reverse-transcribed and analyzed using real-time PCR. Data are represented as the fold change in CXCR2 transcripts relative to uninfected animals. These data are representative of two experiments, with n ≥ 3 animals per group per experiment.
Neutralization of CXCR2 prevents RSV-induced AHR but does not alter viral clearance
To determine what role this receptor was playing in the immune response to RSV infection, we neutralized CXCR2 using an Ab specific for the ligand binding domain of CXCR2 (44). Mice infected with RSV that received NGS displayed AHR at 12 dpi (Fig. 2 a). However, RSV-infected animals that received anti-CXCR2 treatment failed to demonstrate any AHR after a methacholine challenge at any of the time points analyzed. Thus, signaling via CXCR2 was directly or indirectly responsible for the AHR recorded after RSV infection.
CXCR2 immunoneutralization prevents RSV-induced airway hyperreactivity without altering RSV infection. RSV-infected animals treated with NGS demonstrated airway hyperresponsiveness after a methacholine challenge at 12 dpi. This AHR was prevented in RSV-infected animals receiving anti-CXCR2 treatment (a). Anti-CXCR2 treatment was not having its beneficial effects by preventing RSV infection, as RSV mRNA (b) and RSV Ag levels (c) were comparable in both the RSV/NGS and the RSV/anti-CXCR2 experimental groups. RSV mRNA was monitored using real-time PCR. Results are expressed as the fold change in RSV G protein transcripts relative to RSV/NGS animals at 4 dpi. ∗, Statistically significant decrease (p ≤ 0.05) in RSV-induced AHR with anti-CXCR2 treatment as compared with control serum.
CXCR2 immunoneutralization prevents RSV-induced airway hyperreactivity without altering RSV infection. RSV-infected animals treated with NGS demonstrated airway hyperresponsiveness after a methacholine challenge at 12 dpi. This AHR was prevented in RSV-infected animals receiving anti-CXCR2 treatment (a). Anti-CXCR2 treatment was not having its beneficial effects by preventing RSV infection, as RSV mRNA (b) and RSV Ag levels (c) were comparable in both the RSV/NGS and the RSV/anti-CXCR2 experimental groups. RSV mRNA was monitored using real-time PCR. Results are expressed as the fold change in RSV G protein transcripts relative to RSV/NGS animals at 4 dpi. ∗, Statistically significant decrease (p ≤ 0.05) in RSV-induced AHR with anti-CXCR2 treatment as compared with control serum.
To determine whether the observed decrease in AHR was due to an alteration in viral clearance, we measured RSV Ag and viral mRNA expression in the lungs of infected mice by ELISA and real-time PCR, respectively (Fig. 2, b and c). There was no significant difference observed in RSV Ag or RSV mRNA between the RSV/NGS and RSV/anti-CXCR2 treatment groups. Therefore, anti-CXCR2 treatment did not appear to be exerting its beneficial effects by altering the potential for viral pathogenesis in RSV-infected mice.
Anti-CXCR2 treatment does not result in a decrease in inflammatory cell influx
Since CXCR2 is principally found on neutrophils, it was determined whether anti-CXCR2 treatment had an effect by preventing neutrophil accumulation in the lungs. Little or no neutrophil accumulation was found in RSV-infected mice at 2–12 dpi (data not shown). Furthermore, RSV infection did not alter MPO levels at 4 dpi (control, 60.9 ± 16.6 ng/ml; RSV, 50.5 ± 9.8 ng/ml) when CXCR2 expression was found to be up-regulated or at 12 dpi (49.8 ± 9.4 ng/ml) when AHR was at its peak. The RSV/anti-CXCR2 group of mice had similar levels of MPO as control mice (RSV/aCXCR2, 4 dpi: 74.6 ± 12.8 ng/ml; RSV/aCXCR2, 12 dpi: 53.9 ± 9.6 ng/ml), confirming that the trafficking of neutrophils to the lungs was not a factor with anti-CXCR2 treatment. No differences were observed in the total cell counts in the lungs between the two experimental groups, nor were there differences in the number of T cells or Mφ as determined by flow cytometry. There were also no differences observed in the number of cells isolated in the BALF (Table I). This suggested that anti-CXCR2 treatment was not having a significant effect on the recruitment of specific leukocyte populations. Instead, the beneficial effects of anti-CXCR2 treatment were due to an alteration in the pathophysiology of RSV infection.
Anti-CXCR2 treatment during RSV infection does not alter inflammationa
| . | 8 dpi . | . | 12 dpi . | . | ||
|---|---|---|---|---|---|---|
| . | RSV . | RSV/anti-CXCR2 . | RSV . | RSV/anti-CXCR2 . | ||
| No. CD3ε+ cells/lung | 3.48 ± 1.12 × 106 | 3.98 ± 1.33 × 106 | 3.82 ± 1.09 × 106 | 2.37 ± 0.80 × 106 | ||
| No. F4/80+ cells/lung | 8.27 ± 3.65 × 106 | 9.23 ± 2.13 × 106 | 6.76 ± 1.76 × 106 | 7.64 ± 1.21 × 106 | ||
| % Neutrophils/BALb | 1.00 ± 0 | 3.50 ± 3.50 | 1.00 ± 0.67 | 0 ± 0 | ||
| % Lymphocytes/BAL | 0.67 ± 0.89 | 1.00 ± 1.00 | 3.67 ± 0.89 | 3.00 ± 3.33 | ||
| % Macrophages/BAL | 98.33 ± 0.89 | 95.5 ± 2.50 | 95.33 ± 1.56 | 96.67 ± 3.11 | ||
| % Eosinophils/BAL | 0 ± 0 | 0 ± 0 | 0 ± 0 | 0.33 ± 0.44 | ||
| . | 8 dpi . | . | 12 dpi . | . | ||
|---|---|---|---|---|---|---|
| . | RSV . | RSV/anti-CXCR2 . | RSV . | RSV/anti-CXCR2 . | ||
| No. CD3ε+ cells/lung | 3.48 ± 1.12 × 106 | 3.98 ± 1.33 × 106 | 3.82 ± 1.09 × 106 | 2.37 ± 0.80 × 106 | ||
| No. F4/80+ cells/lung | 8.27 ± 3.65 × 106 | 9.23 ± 2.13 × 106 | 6.76 ± 1.76 × 106 | 7.64 ± 1.21 × 106 | ||
| % Neutrophils/BALb | 1.00 ± 0 | 3.50 ± 3.50 | 1.00 ± 0.67 | 0 ± 0 | ||
| % Lymphocytes/BAL | 0.67 ± 0.89 | 1.00 ± 1.00 | 3.67 ± 0.89 | 3.00 ± 3.33 | ||
| % Macrophages/BAL | 98.33 ± 0.89 | 95.5 ± 2.50 | 95.33 ± 1.56 | 96.67 ± 3.11 | ||
| % Eosinophils/BAL | 0 ± 0 | 0 ± 0 | 0 ± 0 | 0.33 ± 0.44 | ||
Numbers of CD3ε+ cells and F4/80+ cells in the lung were determined by flow cytometry. To determine the relative abundance of inflammatory cells in the alveolar space, BALF was cytospun onto glass slides and these slides were stained using Diff-Quik solutions. Percentages of neutrophils, lymphocytes, macrophages, and eosinophils were assessed by counting cells on cytospun slides. There were no differences observed in the total number of cells isolated from the dispersed lungs or in the BALF.
BAL, Bronchoalveolar lavage.
CXCR2 is expressed on alveolar Mφ during RSV infection
With the knowledge that neutrophils were not the source of CXCR2 expression in our model of RSV infection, we set out to identify the CXCR2-expressing cells. To determine what populations of cells were expressing CXCR2 in our model, we infected mice with RSV and then performed bronchoalveolar lavages at days 4, 6, and 8 dpi. Alveolar Mφ collected from the BALF were ≥90% pure. Cells collected in the BALF were cytospun onto glass slides and were subsequently stained for CXCR2. CXCR2 expression was observed on a subpopulation of alveolar Mφ (Fig. 3) and on the few neutrophils that were present in the BALF.
CXCR2 is expressed on alveolar macrophages during RSV infection. BALF was collected from RSV-infected animals at 8 dpi, and the isolated cells were cytospun onto glass slides. Cells were stained with an Ab specific for CXCR2 and were visualized at ×20 and ×100 magnification. Positive staining is indicated in red. Cells stained with an isotype control Ab did not stain (a and c). However, punctate staining for CXCR2 was observed on alveolar macrophages (arrows, b and d). In addition, the few neutrophils that were present in the BALF stained intensely for CXCR2, as expected. (data not shown) These results were repeated in three separate experiments.
CXCR2 is expressed on alveolar macrophages during RSV infection. BALF was collected from RSV-infected animals at 8 dpi, and the isolated cells were cytospun onto glass slides. Cells were stained with an Ab specific for CXCR2 and were visualized at ×20 and ×100 magnification. Positive staining is indicated in red. Cells stained with an isotype control Ab did not stain (a and c). However, punctate staining for CXCR2 was observed on alveolar macrophages (arrows, b and d). In addition, the few neutrophils that were present in the BALF stained intensely for CXCR2, as expected. (data not shown) These results were repeated in three separate experiments.
RSV-induced AHR is prevented in mice deficient for CXCR2
To determine whether the chemokine receptor CXCR2 was essential in RSV-induced airway hyperresponsiveness, we subjected wild-type BALB/c mice and BALB/c mice that were deficient for CXCR2 to a methacholine challenge after RSV infection. In agreement with the above results, CXCR2−/− mice did not develop RSV-induced airway hyperresponsiveness, as did their wild-type counterparts (Fig. 4). Wild-type mice displayed airway hyperresponsiveness at 8 dpi that persisted in several mice at 12 dpi. CXCR2-deficient mice, however, were not hyperresponsive at any of the time points tested.
RSV-induced AHR is prevented in mice deficient for CXCR2. RSV-infected wild-type animals demonstrated airway hyperresponsiveness after a methacholine challenge at 8 dpi. However, RSV-infected animals deficient for CXCR2 failed to develop AHR after a methacholine challenge at 6, 8, or 12 dpi. ∗, Statistically significant decrease (p ≤ 0.05) RSV-induced AHR in CXCR2−/− mice as compared with wild-type mice.
RSV-induced AHR is prevented in mice deficient for CXCR2. RSV-infected wild-type animals demonstrated airway hyperresponsiveness after a methacholine challenge at 8 dpi. However, RSV-infected animals deficient for CXCR2 failed to develop AHR after a methacholine challenge at 6, 8, or 12 dpi. ∗, Statistically significant decrease (p ≤ 0.05) RSV-induced AHR in CXCR2−/− mice as compared with wild-type mice.
CXCR2 contributes to RSV-induced mucus production
Previous studies in mice, as well as data from humans, have suggested that RSV infection leads to epithelial cell sloughing and mucus production (5, 45) that can lead to AHR (6). BALF collected from RSV-infected animals that had received anti-CXCR2 contained markedly less mucus than RSV-infected animals receiving control serum (data not shown). Correspondingly, animals receiving anti-CXCR2 treatment displayed a decrease in goblet cell hyperplasia, as evidenced by PAS staining (Fig. 5, a and b). Experiments in wild-type and CXCR2−/− BALB/c mice yielded similar results, as animals deficient for CXCR2 displayed a decrease in mucus in the BALF (data not shown) and PAS+ cells (Fig. 5 c), relative to RSV-infected wild-type mice. Together, these data implicated the chemokine receptor CXCR2 in RSV-induced mucus overproduction.
CXCR2 modulates RSV-induced goblet cell metaplasia. Lungs from RSV/NGS, RSV/anti-CXCR2, and RSV-infected CXCR2−/− mice were harvested at 12 dpi and were sectioned. PAS staining was done to identify mucus-producing cells. Images were captured at ×20 magnification. RSV infection induces goblet cell metaplasia, as indicated by magenta staining (a). Anti-CXCR2 treatment during RSV infection suppresses mucus production as evidenced by significantly fewer PAS-positive cells (b). A role for CXCR2-mediated mucus production was confirmed by results showing that the RSV infection of CXCR2−/− mice was unable to induce the extent of mucus production that was observed in RSV-infected wild-type mice (c). These results are representative of three experiments, with n ≥ 5 animals per group per experiment.
CXCR2 modulates RSV-induced goblet cell metaplasia. Lungs from RSV/NGS, RSV/anti-CXCR2, and RSV-infected CXCR2−/− mice were harvested at 12 dpi and were sectioned. PAS staining was done to identify mucus-producing cells. Images were captured at ×20 magnification. RSV infection induces goblet cell metaplasia, as indicated by magenta staining (a). Anti-CXCR2 treatment during RSV infection suppresses mucus production as evidenced by significantly fewer PAS-positive cells (b). A role for CXCR2-mediated mucus production was confirmed by results showing that the RSV infection of CXCR2−/− mice was unable to induce the extent of mucus production that was observed in RSV-infected wild-type mice (c). These results are representative of three experiments, with n ≥ 5 animals per group per experiment.
To quantitate the difference in mucus production observed in RSV-infected mice in the presence or absence of CXCR2, we monitored gob-5 (mclca3) and muc5ac gene expression during RSV infection using real-time PCR. In addition, we immunohistochemically stained for these proteins in serial lung sections. RSV-infected mice receiving control serum showed a significant increase in expression of gob-5 mRNA at 8 and 12 dpi. However, gob-5 expression was significantly less in RSV-infected animals that had received anti-CXCR2 treatment (Fig. 6,a). Likewise, the increase in expression of gob-5 in the lungs of CXCR2−/− mice at 8 dpi was significantly less than that observed in wild-type mice (Fig. 6,b). Immunohistochemical staining revealed that gob-5 protein was induced in airway epithelial cells during RSV infection at 8 (data not shown) and 12 dpi, and gob-5-positive staining predominantly colocalized with PAS+ cells. Examination of gob-5 protein by immunohistochemical staining demonstrated a decrease in gob-5 immunoreactivity in both the CXCR2-depleted and -deficient mice when compared with their appropriate controls. (Fig. 6, c–h).
CXCR2 contributes to gob-5 gene expression during RSV infection. Real-time PCR was used to monitor the expression of the mucus-associated gene gob-5. Data shown are representative of three experiments, with n ≥ 3 animals per group per experiment. Results are expressed as the fold change in gob-5 expression relative to uninfected animals. RSV-infected mice receiving control serum displayed a significant increase in the expression of gob-5. Anti-CXCR2 treatment during RSV infection significantly suppressed gob-5 expression (a). Likewise, infection of wild-type mice induced expression of gob-5; however, transcription of this gene was suppressed during RSV infection in CXCR2−/− mice (b). ∗, Statistically significant decrease (p ≤ 0.05) in gob-5 expression in mice depleted of or deficient for CXCR2 as compared with their appropriate controls. gob-5 protein, localized to RSV-infected airways by immunohistochemistry, paralleled gene expression data. Specifically, RSV-infected mice depleted of or deficient for CXCR2 displayed decreased gob-5 immunoreactivity relative to their appropriate RSV-infected controls (d, f, and h). No staining was observed using normal rabbit serum as the appropriate isotype control (c, e, and g)
CXCR2 contributes to gob-5 gene expression during RSV infection. Real-time PCR was used to monitor the expression of the mucus-associated gene gob-5. Data shown are representative of three experiments, with n ≥ 3 animals per group per experiment. Results are expressed as the fold change in gob-5 expression relative to uninfected animals. RSV-infected mice receiving control serum displayed a significant increase in the expression of gob-5. Anti-CXCR2 treatment during RSV infection significantly suppressed gob-5 expression (a). Likewise, infection of wild-type mice induced expression of gob-5; however, transcription of this gene was suppressed during RSV infection in CXCR2−/− mice (b). ∗, Statistically significant decrease (p ≤ 0.05) in gob-5 expression in mice depleted of or deficient for CXCR2 as compared with their appropriate controls. gob-5 protein, localized to RSV-infected airways by immunohistochemistry, paralleled gene expression data. Specifically, RSV-infected mice depleted of or deficient for CXCR2 displayed decreased gob-5 immunoreactivity relative to their appropriate RSV-infected controls (d, f, and h). No staining was observed using normal rabbit serum as the appropriate isotype control (c, e, and g)
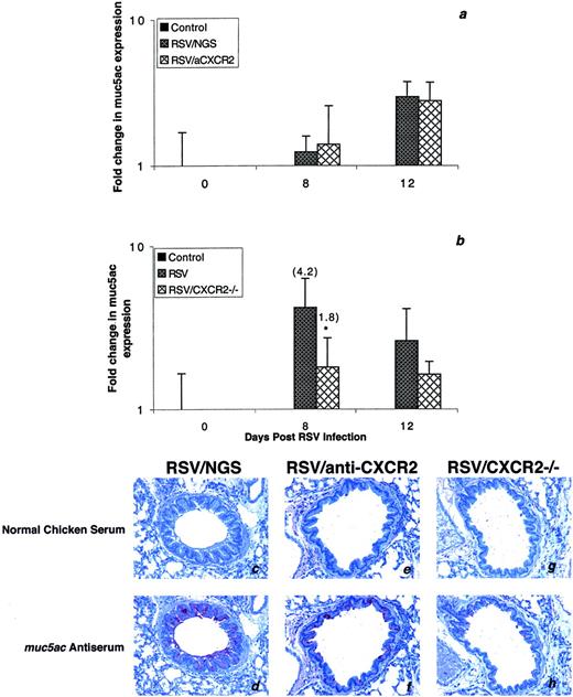
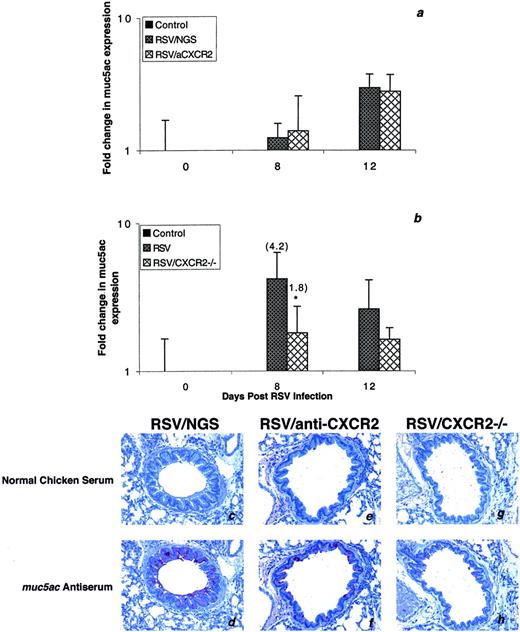
We also monitored muc5ac expression, because it is the primary mucin gene believed to be involved in mucus production within the airway (46, 47, 48, 49, 50). muc5ac was up-regulated with RSV infection and mice that received anti-CXCR2 treatment displayed a similar degree of muc5ac expression (Fig. 7,a). However, we found that there was a significant difference in muc5ac expression between RSV-infected wild-type and CXCR2−/− mice. RSV-infected CXCR2−/− mice showed approximately a 50% decrease in muc5ac mRNA compared with RSV-infected wild-type animals (Fig. 7b). muc5ac immunoreactivity was found in the airway epithelial cells of RSV-infected animals at 8 (data not shown) and 12 dpi. No apparent reduction was observed in RSV-infected animals treated with anti-CXCR2. However, RSV-infected animals completely deficient for CXCR2 displayed a decrease in the amount of muc5ac protein in their airways relative to RSV-infected wild-type mice (Fig. 7, c–h).
CXCR2 contributes to muc5ac gene expression during RSV infection. Real-time PCR was used to monitor the expression of the mucus-associated gene muc5ac. Data shown are representative of three experiments, with n ≥ 3 animals per group per experiment. Results are expressed as the fold change in muc5ac expression relative to uninfected animals. RSV-infected mice receiving control serum displayed a significant increase in the expression of muc5ac; however, expression of this gene was not altered with anti-CXCR2 treatment (a). In contrast, infection of wild-type mice induced expression of muc5ac that was inhibited in CXCR2−/− mice (b). ∗, Statistically significant decrease in muc5ac expression in mice deficient for CXCR2 as compared with RSV-infected wild-type mice. muc5ac protein, localized to RSV-infected airways using immunohistochemistry, paralleled gene expression data. Specifically, RSV-infected mice treated with control serum or anti-CXCR2 did not differ in the amount of muc5ac immunoreactivity (d and f). However, RSV-infected CXCR2−/− animals displayed less muc5ac staining as compared with their wild-type controls (h). No staining was observed using normal chicken serum as the appropriate isotype control (c, e, and g).
CXCR2 contributes to muc5ac gene expression during RSV infection. Real-time PCR was used to monitor the expression of the mucus-associated gene muc5ac. Data shown are representative of three experiments, with n ≥ 3 animals per group per experiment. Results are expressed as the fold change in muc5ac expression relative to uninfected animals. RSV-infected mice receiving control serum displayed a significant increase in the expression of muc5ac; however, expression of this gene was not altered with anti-CXCR2 treatment (a). In contrast, infection of wild-type mice induced expression of muc5ac that was inhibited in CXCR2−/− mice (b). ∗, Statistically significant decrease in muc5ac expression in mice deficient for CXCR2 as compared with RSV-infected wild-type mice. muc5ac protein, localized to RSV-infected airways using immunohistochemistry, paralleled gene expression data. Specifically, RSV-infected mice treated with control serum or anti-CXCR2 did not differ in the amount of muc5ac immunoreactivity (d and f). However, RSV-infected CXCR2−/− animals displayed less muc5ac staining as compared with their wild-type controls (h). No staining was observed using normal chicken serum as the appropriate isotype control (c, e, and g).
To confirm that our results were specific to CXCR2 and were not a consequence of a common pathway of chemokine receptor signaling, we monitored RSV-induced mucus-associated gene expression in mice deficient for CCR2. CCR2+/+ and CCR2−/− mice were infected with RSV and their lungs were harvested at 8 dpi for RNA isolation. RNA was reverse-transcribed and subjected to quantitative PCR analysis of gob-5 and muc5ac transcription. No significant alterations were observed in the transcription of either of these genes (data not shown; p values were 0.53 and 0.45, respectively). Thus, these data further supported a novel role for CXCR2 in the induction of RSV-associated goblet cell hyperplasia.
Discussion
Mucus overproduction during RSV infection is known to be detrimental to infants because it blocks the small airways of the lungs and prevents proper oxygen exchange. These studies indicate that in our murine model of RSV infection, signaling via the chemokine receptor CXCR2 contributes to mucus overproduction and AHR. Both Ab blockade of CXCR2 or deletion of CXCR2 resulted in decreased AHR in RSV-infected mice. The most prominent effect of a CXCR2 deficiency during RSV infection was a decrease in PAS staining and mucus in the BALF. These results correlated with a significant decrease in gob-5 mRNA and protein, a gene shown to influence mucus production and AHR (51). Unlike our immunoneutralization studies, we found that the CXCR2−/− mice also showed a significant reduction in muc5ac mRNA and protein. Together, our results point to a novel role for CXCR2 aside from its established role in neutrophil chemotaxis and endothelial cell and stromal cell proliferation (32, 52, 53, 54). CXCR2-mediated mucus production may also be relevant in other diseases such as chronic obstructive pulmonary disease and asthma (55), where the overproduction of mucus leads to pathological consequences. Having established that CXCR2 has a pathogenic role in RSV infection, it will be interesting to investigate the contribution of other chemokine receptors to RSV-induced disease.
CXCR2 is highly expressed on neutrophils (17, 21, 23, 24), and signaling through this receptor has been shown to cause neutrophil recruitment to an injured site (25, 26, 27, 28, 29, 30). Although RSV-infected infants do present with neutrophilia (16, 56, 57), we observed a minimal neutrophil influx into the bronchoalveolar space and the lung interstitium in our murine model of RSV infection. MPO assays performed on BALF and lung homogenates provided further proof that neutrophil influx was not related to the increased CXCR2 expression. However, expression of CXCR2 has also been documented in other cell populations, including subsets of lymphocytes, cells of the monocyte lineage, and structural cells (31, 32, 36, 37, 38, 39, 40, 58, 59, 60, 61, 62). Although we have not ruled the possibility of CXCR2 expression on the airway epithelium, our data suggests that alveolar Mφ are expressing CXCR2 in our model of RSV infection. This conclusion is based on immunohistochemical staining experiments.
The most striking observation after neutralizing CXCR2 during RSV infection was the decrease of PAS staining and mucus in the bronchoalveolar fluid. In an effort to quantitate the difference in mucus production, we chose to profile mucus-associated gene expression. Specifically, we monitored the genes gob-5 and muc5ac. gob-5 encodes a calcium-activated chloride channel that has been shown to localize at the mucin granule membranes and is thought to play a role in the synthesis, condensation, and/or secretion of mucins (42). Expression of gob-5 has been shown to be elevated in the bronchial epithelium of patients with asthma, a disease characterized by airway hyperresponsiveness and mucus hypersecretion (63). In a mouse model of allergic asthma, overexpression of the gob-5 gene correlated with increased AHR and mucus production. Furthermore, in vitro experiments have shown that gob-5 expression precedes, and may induce, muc5ac expression (51). muc5ac is a mucin gene that is prominent in human respiratory secretions (50). Th2-type cytokines and epithelial growth factor receptor signaling have been shown to influence the expression and the mRNA stability of muc5ac, respectively (64, 65, 66, 67). We believe that blocking CXCR2 signaling during RSV infection resulted in decreased mucus production by preventing the transcription and translation of gob-5. It is curious that mucus production was suppressed in RSV-infected mice receiving anti-CXCR2 treatment without there being a significant decrease in muc5ac mRNA or protein. However, because gob-5 may be involved in the secretion of mucus, a decrease in gob-5 may be sufficient to block pathogenic mucus overproduction and release into the BALF. These data suggest that CXCR2 and/or gob-5 may be a target for therapeutic intervention in RSV infection as well as in other diseases involving mucus hypersecretion.
In the mouse, it has been shown that cytokines such as IL-4, IL-9, and IL-13 induce mucin gene expression in vivo (46, 48). More recent studies have shown that these same cytokines can induce gob-5 production (68). At present, it is not clear whether these cytokines are acting directly or indirectly on the epithelium to induce goblet cell metaplasia. One hypothesis is that there is an indirect mechanism involving the interaction of the airway epithelium with alveolar Mφ that leads to mucus overproduction. This hypothesis is supported by the earlier report that mucin gene expression correlates with Mφ influx (69). Furthermore, earlier reports have identified a Mφ-derived secretagogue that has been shown to induce mucin secretion from human cells (70, 71, 72, 73). In relation to the possible role of CXCR2 on Mφ, Bonecchi et al. (37) have shown that IL-4 and IL-13 are capable of inducing CXCR2 expression on human monocytes. Our laboratory has previously shown that IL-13 plays a crucial role in mediating AHR and mucus production in our murine model of RSV infection (6). We believe that IL-13 may be inducing CXCR2 expression on Mφ, since we see CXCR2-expressing Mφ during RSV infection. Subsequent signaling through CXCR2 results in the production of a soluble mediator(s) capable of inducing mucus production in the airway epithelium. As a means to confirm that our results were CXCR2 specific, rather than a consequence of a general pathway of chemokine receptor signaling, we chose to monitor mucus-associated gene expression in CCR2−/− mice. The role of CCR2 in RSV-induced mucus overproduction was of interest to us because our results suggest that mucus production in our model is a result of a macrophage-airway epithelial cell interaction, and CCR2 has been shown to be present on macrophages. Furthermore, its ligand, JE, is up-regulated in our model of RSV infection (our unpublished observation). No differences in the transcription of gob-5 or muc5ac were observed in CCR2−/−mice, thus further suggesting the importance of CXCR2 in the pathophysiological response to RSV infection.
It should be considered that signaling via CXCR2, resulting in the release of a mucus-inducing mediator(s), may be a general mechanism underlying mucus production. Previous reports have shown that neutrophils, cells known to highly express CXCR2, induce mucus gene expression upon the secretion of neutrophil elastase (18, 19, 20). Possible candidates for mediating this response include heparin-binding epidermal growth factor (74, 75), matrix metalloproteinase 9, and matrix metalloproteinase 12 (18, 19, 20, 76, 77, 78, 79, 80, 81). We have begun to use an in vitro system to test this mechanism and to identify the Mφ-derived soluble mediator.
Together, the data presented in this article identifies a novel role for the chemokine receptor CXCR2. Specifically, we find that during RSV infection, CXCR2 neutralization decreases mucus gene expression and protein secretion, which is related to the observed AHR. This finding is novel in that it points to a role for CXCR2 signaling that is independent from neutrophil involvement and further implicates CXCR2 in a pathophysiological, rather than an inflammatory response to RSV infection.
Footnotes
This work was supported in part by National Institutes of Health Grant AI36302.
Abbreviations used in this paper: RSV, respiratory syncytial virus; AHR, airway hyperreactivity; Mφ, macrophage; dpi, days postinfection; NGS, normal goat serum; BALF, bronchoalveolar lavage fluid; MPO, myeloperoxidase; MIP, macrophage-inflammatory protein; PAS, periodic-acid Schiff.






