Abstract
Human alveolar macrophages are unique in that they have an extended life span in contrast to precursor monocytes. In evaluating the role of sphingolipids in alveolar macrophage survival, we found high levels of sphingosine, but not sphingosine-1-phosphate. Sphingosine is generated by the action of ceramidase(s) on ceramide, and alveolar macrophages have high constitutive levels of acid ceramidase mRNA, protein, and activity. The high levels of acid ceramidase were specific to alveolar macrophages, because there was little ceramidase protein or activity (or sphingosine) in monocytes from matching donors. In evaluating prolonged survival of alveolar macrophages, we observed a requirement for constitutive activity of ERK MAPK and the PI3K downstream effector Akt. Blocking acid ceramidase but not sphingosine kinase activity in alveolar macrophages led to decreased ERK and Akt activity and induction of cell death. These studies suggest an important role for sphingolipids in prolonging survival of human alveolar macrophages via distinct survival pathways.
Human alveolar macrophages can survive for long periods in the lung (1). Survival occurs even in the face of exposure to chemical pollutants, reactive oxygen species, inflammatory mediators, and infectious agents (2). Multiple factors contribute to that survival. We have shown previously that alveolar macrophage survival is decreased by blocking generation of the sphingolipid ceramide (3). In that same study, we found that exogenously added ceramide activated the prosurvival kinase Akt. Studies in other systems have shown a strong link between ceramide and apoptosis, including a study demonstrating direct dephosphorylation (inactivation) of Akt by ceramide-activated phosphatases (4). These observations suggest that, in alveolar macrophages, ceramide either has opposite effects on Akt activity or is rapidly converted to another Akt-activating sphingolipid species.
Sphingosine and its N-acyl derivatives (ceramides) are the backbones of most sphingolipids and participants in many cell-signaling pathways (5, 6). They are produced by de novo synthesis initiated with the condensation of serine and palmitoyl-CoA and completed by a series of enzyme modifications (7, 8). Ceramide can also be generated by the action of acid and neutral sphingomyelinases on sphingomyelin in the outer leaflet of the plasma membrane (9, 10, 11, 12, 13). Sphingomyelinases can be activated by proinflammatory cytokines, growth factors, and environmental stress (14). Once generated, ceramide can be deacylated by ceramidases. This is the rate-limiting step in determining intracellular levels of sphingosine (15). In turn, sphingosine can be phosphorylated by sphingosine kinase yielding sphingosine-1-phosphate (S1P)3 (16). Ceramide has been shown to be antiproliferative and proapoptotic (17). In contrast, S1P has been implicated in cell proliferation and survival (17, 18, 19). The function of the intermediate sphingolipid, sphingosine, is less clear. In some systems, it serves an antiapoptotic role, whereas in others, it serves a proapoptotic role (20, 21). Given exogenously, it is a strong inhibitor of many protein kinase C (PKC) isoforms, but whether endogenous sphingosine has the same function is still unclear (22).
The importance of ceramidase activity in maintaining the correct sphingolipid balance is demonstrated in Farber disease, an inherited deficiency in acid ceramidase that is fatal, resulting from lysosomal accumulation of ceramide (7). In cell models, overexpression of acid ceramidase can protect from TNF-induced death (15). There are at least two types of ceramidases in mammalian cells, an acid ceramidase that is localized primarily in lysosomes (the site of lipid degradation) and a recently cloned neutral/alkaline form about which little is known (14, 23). These two ceramidases are the products of two different genes (24, 25) and have distinct pH optima (acid, pH 4.5; neutral/alkaline, pH 7.2) (26). A high level of ceramidase activity in the cell would limit any accumulation of ceramide, even after ceramide-inducing stimuli such as TNF-α. In view of our earlier data that short-chain cell-permeable ceramides induced activation of a prosurvival pathway, we pursued studies investigating the biochemical basis for these observations within human alveolar macrophages. We were specifically interested in evaluating the role of ceramidase in prolonged alveolar macrophage survival.
Two signaling pathways have been closely linked to cell survival. The PI3K/Akt pathway affects cell survival through a number of mechanisms, including inactivation of apoptosis-relevant factors (glycogen synthase kinase 3, Bad, caspase-9, and Forkhead transcription factors) and activation of NF-κB leading to transcription of the inducer of apoptosis family of antiapoptotic factors (27, 28, 29). Akt is a PH domain-containing kinase that is activated after membrane recruitment to 3-phosphorylated phosphatidylinositols. After activation, Akt phosphorylates a diverse array of substrates. Phosphorylation of Akt substrates results in either activation or, in the case of the apoptosis-linked proteins, inactivation. Inhibition of Akt has been strongly linked to decreased cell survival (3, 30, 31, 32, 33, 34, 35).
The MAPKs (ERK, p38, and JNK) are an evolutionarily conserved family of enzymes that signal to regulatory targets both in the cytoplasm and nucleus (36). The ERK MAPK pathway has been linked to transcription of c-fos, activation of the transcription factor Elk-1 and Sp-1 and phosphorylation of the AP-1 subunits fra 1 and 2 (37, 38, 39). Relevant to the present study, recent data have supported a cell type-specific role for ERK in cell survival (40, 41, 42, 43). In osteoclasts, TNF-induced survival requires ERK activity (44). In fibroblasts, ERK activity prevents anchorage and serum removal-induced apoptosis (45). In squamous carcinoma cells, hepatocyte growth factor blocks suspension-induced apoptosis via activation of ERK (46). It is not known exactly how ERK contributes to cell survival. One possibility is a positive effect on Elk-1- and AP-1-driven genes. Other possibilities include the following: the ERK substrate immediate early gene X-1 protein, an inhibitor of cell death (40), and direct ERK phosphorylation and inactivation of caspase-9 (47). We believe it is likely that both pathways (Akt and ERK) play a role in the prolonged survival of alveolar macrophages.
In these studies, we found that alveolar macrophages had high sphingosine and low S1P levels compared with monocytes. High levels of sphingosine, in alveolar macrophages, unlike monocytes, was attributed to acid ceramidase mRNA, protein, and activity. Alveolar macrophage survival required constitutive levels of both ERK and Akt pathways. A link between the acid ceramidase activity and Akt and ERK was found by inhibiting ceramidase activity with the compound N-oleoylethanolamine (NOE). NOE blocked both Akt and ERK constitutive activity and induced alveolar macrophage death. This was in contrast to the lack of survival effects of inhibiting sphingosine kinase. These data suggest that the conversion of ceramide to sphingosine (due to high acid ceramidase activity) is a critical step leading to sphingosine-dependent activation of Akt and ERK in human alveolar macrophages. In contrast to alveolar macrophages, blood monocytes demonstrate low levels of sphingosine, high levels of S1P, and a requirement for sphingosine kinase activity in cell survival. The prosurvival effect of sphingosine in alveolar macrophages is consistent with a number of recent studies demonstrating sphingosine-dependent inactivation of 14-3-3, a ubiquitous adaptor protein with roles in multiple signaling pathways including inactivation of both ERK and Akt (48, 49, 50). The data also demonstrate that, during the process of differentiation from blood monocytes, human alveolar macrophages develop high-level expression of acid ceramidase as a cellular marker that is integrally linked to extended survival of these cells in the lung.
Materials and Methods
Materials
Chemicals were obtained from Sigma-Aldrich (St. Louis, MO). NOE (inhibits acid ceramidase) was obtained from Calbiochem (San Diego, CA). The sphingosine kinase inhibitor d-erythro-N,N-dimethylsphingosine (DMS) was obtained from Biomol Research Laboratories (Plymouth Meeting, PA). The MEK inhibitor U0126 and PI3K inhibitor LY294002 were obtained from Calbiochem. Protease inhibitors were obtained from Roche Diagnostics (Mannheim, Germany). Nitrocellulose and ECL Plus were obtained from Amersham Biosciences (Piscataway, NJ). Abs were obtained from various sources: Abs to ERK (threonine 202/tyrosine 204), Akt (serine 473), and β-actin were from Santa Cruz Biotechnology (Santa Cruz, CA), and phosphorylation-specific Abs for ERK and Akt were from Cell Signaling Technology (Beverly, MA). The Ab to acid ceramidase was obtained from BD Biosciences (San Jose, CA; catalog no. A24520). Developing Abs (HRP-conjugated anti-rabbit or -mouse Ig) were from Santa Cruz Biotechnology.
Isolation of human alveolar macrophages
Alveolar macrophages were obtained from normal nonsmoking volunteers, as previously described (51). Briefly, normal volunteers with a lifetime nonsmoking history, no acute or chronic illness, and no current medications, underwent bronchoalveolar lavage. The cell pellet was washed twice in HBSS without Ca2+ and Mg2+ and suspended in complete medium (RPMI 1640 tissue culture medium (Invitrogen Life Technologies, Carlsbad, CA) with added gentamicin (80 μg/ml)). Differential cell counts were determined using a Wright-Giemsa-stained cytocentrifuge preparation. All cell preparations had between 90 and 100% alveolar macrophages. This study was approved by the Committee for Investigations Involving Human Subjects at the University of Iowa.
Isolation of human blood monocytes
A volume of 180 ml of heparinized blood was obtained by venipuncture of the same volunteers who underwent bronchoscopy. Monocytes were then separated from the remaining mononuclear cells (T cells, NK cells, etc.) by removal of all nonmonocytes with an Ab mixture, which cross-links the targeted cells to RBC before using a Ficoll-Hypaque gradient (Sigma-Aldrich) (RosetteSep mixture from StemCell Technologies (Vancouver, BC, Canada)). Monocyte purity was evaluated using Wright-Giemsa staining and was >95%.
Cell culture
Alveolar macrophages or blood monocytes were cultured in complete medium at 1–5 × 106 cells/ml depending on the experiment. Cultures were done in 1.8-ml microfuge tubes or six-well tissue culture plates at 37°C and 5% CO2.
Isolation of whole-cell extracts
Alveolar macrophages were cultured in various conditions. Whole-cell protein was obtained by lysing the cells on ice for 20 min, in 500 μl of lysis buffer (0.05 M Tris (pH 7.4), 0.15 M NaCl, 1% Nonidet P-40, with added protease and phosphatase inhibitors: 1 protease minitab (Roche Biochemicals, Indianapolis, IN)/10 ml and 1× phosphatase inhibitor mixture (no. 524625; Calbiochem)). The lysates were then sonicated for 20 s, kept at 4°C for 30 min, and spun at 15,000 × g for 10 min, and the supernatant was saved. Protein determinations were made using a protein measurement kit (protein assay, no. 500-0006; Bio-Rad, Hercules, CA). Cell lysates were stored at −70°C until use.
Cell survival analysis
For analysis of cell survival, alveolar macrophages or blood monocytes were cultured alone or with pathway inhibitors (ceramidase, NOE at 1 mM; sphingosine kinase, DMS at 10 μM; ERK, U0126 at 10 μM; PI3K/Akt, LY294002 at 10 μM) for the described times. Duplicate cultures were performed on all experiments (106 cells/ml in RPMI 1640 with added gentamicin). After the incubation period, one sample was analyzed by the trypan blue exclusion method, and the percentage of dead cells was calculated. At least 300 cells were counted for each sample from a minimum of six fields. The other sample was stained with ethidium homodimer (EthD-1; Molecular Probes, Eugene, OR) at 8 μM, and images were obtained of both bright-field and fluorescence using a Leica (Deerfield, IL) DMRB microscope equipped with a Qimaging RETICA 1300 digital camera and imaging system. In some instances, live cells were stained with calcein AM (1 μM; Molecular Probes), and the number of dead cells estimated by manually counting the EthD-1 positive cells in comparison to the calcein-AM-positive cells. These counts established a linear relationship between the fluorescence images and the trypan blue data.
Sphingolipid analysis
For sphingolipid analysis, freshly isolated alveolar macrophages and blood monocytes from the same individual were cultured for 1 h at 37°C, frozen at −70°C, and then lyophilized. The lyophilized cells were then analyzed for complex sphingolipids, sphingoid bases, and sphingoid base phosphates according to previously described methods (52).
Western analysis
Western analysis for the presence of particular proteins or for phosphorylated forms of proteins was performed on whole-cell proteins. A total of 30–80 μg of protein was mixed 1:1 with 2× sample buffer (20% glycerol, 4% SDS, 10% 2-ME, 0.05% bromophenol blue, and 1.25 M Tris (pH 6.8), all chemicals from Sigma-Aldrich) heated to 95°C for 5 min and loaded onto a 10% SDS-PAGE gel and run at 100 V for 90 min. Cell proteins were transferred to nitrocellulose (ECL; Amersham Biosciences) by semidry transfer (Bio-Rad) at 25 V for 45 min. Equal loading of the protein groups on the blots was evaluated by staining reprobed or replicate blots for β-actin or in the case of phosphorylation specific blots by stripping and reprobing with Abs to the total protein. The nitrocellulose was blocked with 5% milk in TTBS (TBS with 0.1% Tween 20) for 1 h, washed, and then incubated with the primary Ab overnight. The blots were washed four times with TTBS and incubated for 1 h with HRP-conjugated anti-rabbit or -mouse IgG Ab. Immunoreactive bands were developed using a chemiluminescent substrate (ECL Plus; Amersham Biosciences; or SuperSignal West Femto; Pierce, Rockford, IL). An autoradiograph was obtained, with exposure times of 10 s to 2 min. Protein levels were quantitated using a FluorS scanner and Quantity One software for analysis (Bio-Rad). The data were analyzed, and statistics were performed using GraphPad (San Diego, CA) software.
Real-time RT-PCR detection of acid ceramidase mRNA
A total of 1 μg of total RNA was reversed transcribed to cDNA using RETROscript RT-PCR kit (Ambion, Austin, TX). The resulting cDNA was subjected to PCR in a Bio-Rad iCycler iQ system as follows: in a 0.2-ml PCR tube (Bio-Rad), 2 μl of cDNA (10% of synthesis reaction) was added to 48 μl of PCR mixture containing 160 μM each dNTP (Invitrogen Life Technologies), 3.0 mM MgCl2 (Invitrogen Life Technologies), 1:15,000 SYBR Green I DNA Dye (Molecular Probes), 0.2 μM each sense and antisense primers (IDT, Coralville, IA), and 2.5 U of Platinum TaqDNA (Invitrogen Life Technologies). Amplification and data collection were performed as previously described (53). Primers for human acid ceramidase and HPRT genes are as follows (5′ to 3′): acid ceramidase, forward, AGT CTG GGG AAG GTT GTG TG; acid ceramidase, reverse, CAG TCC CGC AGG TAA GTT TC; HPRT, sense, CCT CAT GGA CTG ATT ATG GAC; and HPRT, antisense, CAG ATT CAA CTT GCG CTC ATC.
Quantitation of acid ceramidase mRNA
Relative quantitative gene expression was calculated as follows. For each sample assayed, the threshold cycles (Ct) for reactions amplifying acid ceramidase and HPRT were determined. Acid ceramidase mRNA abundance, relative to HPRT mRNA abundance, was calculated by the formula 2−(ΔΔCt). Validity of this approach was confirmed by using serial 10-fold dilutions of template containing acid ceramidase and HPRT genes. Using this set of template mixtures, the amplification efficiencies for acid ceramidase and HPRT amplimers were found to be identical.
Acidic and neutral ceramidase activity assay
Alveolar macrophages were treated and homogenized in lysis buffer containing 50 mM sodium acetate (pH 4.5), 0.5% Triton X-100, 5 mM MgCl2, 1 mM EDTA, and 5 mM d-galactonic acid-lactone for the acidic ceramidase, and 50 mM Tris (pH 8.0), 0.5% Triton X-100, 5 mM MgCl2, 1 mM EDTA, and 5 mM d-galactonic acid-lactone for the neutral ceramidase. Cell homogenates were centrifuged for 10 min at 14,000 × g, and the supernatant was taken for an in vitro assay. A total of 100 μg of protein in a total volume of 100 μl was incubated for 20 h at 37°C with 20 nCi of [14C]ceramide. Thereafter, the reaction was stopped by the addition of 200 μl of water, and lipid extraction was performed by addition of 2 ml of chloroform/methanol (2:1; v/v). The lower phase was concentrated, and lipids were resolved by TLC using chloroform/methanol/ammonia (90:20:0.5; v/v) as a solvent. Spots corresponding to ceramide and stearic acid were analyzed and quantitated using an imaging analyzer.
Statistical analysis
Statistical analysis was performed on densitometry data, ELISA results, and real-time PCR data. Significance was determined by Student’s t test.
Results
Human alveolar macrophages have high sphingosine levels compared with blood monocytes
Matching sets of blood monocytes and alveolar macrophages were obtained from normal volunteers. Fig. 1,A shows a Wright-Giemsa stain of alveolar macrophages (>95% pure following bronchoscopy) compared with blood monocytes (>95% pure following a negative selection procedure (see Materials and Methods)). Initially, unstimulated cell pellets were analyzed for sphingomyelin, ceramide, sphingosine, and S1P by electrospray tandem mass spectrometry (52). Fig. 1,A demonstrates that alveolar macrophages at baseline have significant levels of sphingosine (comparable or slightly greater than the amounts of ceramide). This is in comparison to blood monocytes, which have significant levels of ceramide but virtually no sphingosine (154 pM per million macrophages compared with 3 pM per million monocytes). There was essentially no S1P in the alveolar macrophages. We next evaluated the effect of adding exogenous C2 ceramide, because this was shown previously to promote the survival of alveolar macrophages. Fig. 1 B demonstrates that the addition of ceramide to alveolar macrophages causes an increase in sphingosine. The data also suggest that sphingosine kinase activity in these cells is low, because there is no S1P either at baseline or after an increase in sphingosine after the exogenous addition of C2 ceramide. As a composite, these data demonstrate that sphingolipid profiles in baseline alveolar macrophages compared with blood monocytes differ significantly in the amount of sphingosine. Alveolar macrophages have high sphingosine levels that increase rapidly if ceramide levels are increased.
Human alveolar macrophages have high sphingosine levels compared with blood monocytes. Matching sets of human alveolar macrophages and blood monocytes were obtained from normal volunteers as described in Materials and Methods. A, Freshly isolated cells were lyophilized, and sphingolipid analysis was done by tandem mass spectrometry. A Wright-Giemsa stain of isolated monocytes and alveolar macrophages is shown. The sphingolipid data are shown as picomoles (p/moles) per million cells. The data are a composite of three separate experiments. B, Freshly isolated alveolar macrophages were treated with C2 ceramide (10 μM) for 1 h. Cells were frozen and lyophilized, and sphingolipid analysis was performed. The data are a composite of three separate experiments.
Human alveolar macrophages have high sphingosine levels compared with blood monocytes. Matching sets of human alveolar macrophages and blood monocytes were obtained from normal volunteers as described in Materials and Methods. A, Freshly isolated cells were lyophilized, and sphingolipid analysis was done by tandem mass spectrometry. A Wright-Giemsa stain of isolated monocytes and alveolar macrophages is shown. The sphingolipid data are shown as picomoles (p/moles) per million cells. The data are a composite of three separate experiments. B, Freshly isolated alveolar macrophages were treated with C2 ceramide (10 μM) for 1 h. Cells were frozen and lyophilized, and sphingolipid analysis was performed. The data are a composite of three separate experiments.
Human alveolar macrophages contain high (compared with blood monocytes) constitutive acid ceramidase activity
We have recently shown that generation of ceramide induces activation of the prosurvival kinase Akt in alveolar macrophages (3). These data are inconsistent with multiple studies in other systems that have linked ceramide generation to apoptosis (12, 13, 54, 55, 56). One possible means of reconciling our data with other studies is the hypothesis that alveolar macrophages have high ceramidase activity that would rapidly convert ceramide to sphingosine. The presence of high ceramidase activity in alveolar macrophages would also explain the high sphingosine levels found in the sphingolipid analysis. Alveolar macrophages and blood monocytes from matched donors were lysed and used in a ceramidase activity assay. The lysates were made in both an acid buffer (consistent with acid ceramidase) and a neutral buffer (consistent with neutral or basic ceramidase). We then performed ceramidase activity assays as described in Materials and Methods. Fig. 2 demonstrates that alveolar macrophages have baseline acid and not neutral ceramidase activity, and that this activity is ∼9-fold greater in comparison to blood monocytes. There are low levels of ceramidase activity in the monocytes that may provide the sphingosine substrate for the generation of S1P seen in monocytes (Fig. 1).
Human alveolar macrophages contain high (compared with blood monocytes) constitutive acid ceramidase activity. Matching sets of human alveolar macrophages and blood monocytes were obtained from normal volunteers as described in Materials and Methods. Cell pellets were lysed in acid pH buffer or neutral pH buffer (as described), and a ceramidase assay was performed using [14C]ceramide as a substrate. Ceramidase activity is measured by the degree of formation of a stearic acid conversion product. The TLC plate shows three separate experiments. Quantitation of the TLC plate was by a phosphor imager, and the data are shown as a percentage of conversion product compared with the assay control lane (no cell lysate). The assay control lane is from a sample containing [14C]ceramide and assay buffer with no cell lysates.
Human alveolar macrophages contain high (compared with blood monocytes) constitutive acid ceramidase activity. Matching sets of human alveolar macrophages and blood monocytes were obtained from normal volunteers as described in Materials and Methods. Cell pellets were lysed in acid pH buffer or neutral pH buffer (as described), and a ceramidase assay was performed using [14C]ceramide as a substrate. Ceramidase activity is measured by the degree of formation of a stearic acid conversion product. The TLC plate shows three separate experiments. Quantitation of the TLC plate was by a phosphor imager, and the data are shown as a percentage of conversion product compared with the assay control lane (no cell lysate). The assay control lane is from a sample containing [14C]ceramide and assay buffer with no cell lysates.
Human alveolar macrophages contain high amounts of acid ceramidase mRNA and protein
To determine the mechanisms for high-level acid ceramidase activity in alveolar macrophages, we assayed ceramidase mRNA and protein levels. We isolated RNA and protein from alveolar macrophages and blood monocytes (obtained from matching donors) and compared acid ceramidase levels. Fig. 3,A demonstrates significantly higher constitutive levels of acid ceramidase protein in alveolar macrophages compared with blood monocytes. We next analyzed mRNA levels in the two cell types. Consistent with the increased protein, alveolar macrophages also expressed high levels of acid ceramidase mRNA compared with blood monocytes (Fig. 3,B). Thus, high levels of acid ceramidase activity are likely due to increased biosynthesis of this regulatory enzyme within alveolar macrophages. The differences between the protein amounts are significantly greater than the amounts of mRNA. Possible explanations for this discrepancy include a possible artifact induced by the Ab affinity and the possibility that monocyte levels do not reach a threshold level. A more likely explanation is that there are differences in acid ceramidase translation and protein stability between the alveolar macrophage and the blood monocyte that explain the lack of detection of acid ceramidase protein in the context of measurable amounts of mRNA in blood monocytes. The composite of the data found in Figs. 2 and 3 is that alveolar macrophages contain significantly elevated amounts of acid ceramidase activity, protein, and mRNA compared with their precursor cell, the blood monocyte.
Human alveolar macrophages contain high amounts of acid ceramidase mRNA and protein. Matching sets of human alveolar macrophages and blood monocytes were obtained from normal volunteers as described in Materials and Methods. A, Whole-cell protein was obtained shortly after isolation, and Western analysis was performed for the small a subunit of acid ceramidase. Densitometry was obtained on the film, and the graph represents the three separate experiments. Equal loading is demonstrated by probing an identical blot for β-actin. B, mRNA was isolated from matching pairs of alveolar macrophages and blood monocytes by real-time RT-PCR. Acid ceramidase levels (three separate experiments) are shown as a comparison with the housekeeping gene HPRT. HPRT levels were comparable between alveolar macrophages and blood monocytes.
Human alveolar macrophages contain high amounts of acid ceramidase mRNA and protein. Matching sets of human alveolar macrophages and blood monocytes were obtained from normal volunteers as described in Materials and Methods. A, Whole-cell protein was obtained shortly after isolation, and Western analysis was performed for the small a subunit of acid ceramidase. Densitometry was obtained on the film, and the graph represents the three separate experiments. Equal loading is demonstrated by probing an identical blot for β-actin. B, mRNA was isolated from matching pairs of alveolar macrophages and blood monocytes by real-time RT-PCR. Acid ceramidase levels (three separate experiments) are shown as a comparison with the housekeeping gene HPRT. HPRT levels were comparable between alveolar macrophages and blood monocytes.
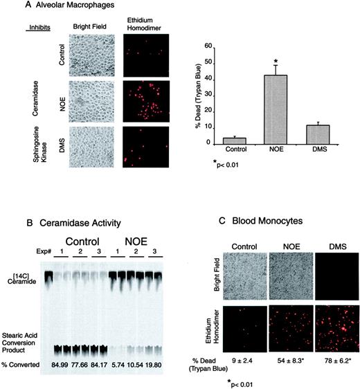
Inhibition of acid ceramidase activity, but not sphingosine kinase activity, induces alveolar macrophage cell death
The compound NOE is a well-described inhibitor of acid ceramidase (57). In the next set of experiments, we made use of this compound to evaluate the role of acid ceramidase in alveolar macrophage survival. We also treated cells with DMS, a known inhibitor of sphingosine kinase (58). Alveolar macrophages were treated with NOE or DMS, and cell survival was evaluated using ethidium homodimer and trypan blue staining of dead cells (59, 60). Fig. 4,A demonstrates that blocking acid ceramidase activity causes significant alveolar macrophage cell death. Increases are seen as soon as 3 h, and ∼50% of the cells are dead after 6 h of acid ceramidase inhibition. In contrast, inhibition of sphingosine kinase had only minimal effect on cell viability. In the experiment shown in Fig. 4,B, we analyzed acid ceramidase activity in control cells compared with NOE-treated cells and found significantly reduced activity in the NOE-treated cells (∼80%). To evaluate whether the prosurvival role of sphingosine was an alveolar macrophage-specific effect, we also treated blood monocytes with the same two inhibitors (NOE and DMS) and evaluated cell survival. In contrast to the alveolar macrophages, blood monocytes were sensitive to killing by the inhibition of sphingosine kinase (78% dead at 6 h). This is consistent with the higher levels of S1P found in blood monocytes (see Fig. 1 for sphingolipid analysis). These data suggest that the high constitutive activity of acid ceramidase in alveolar macrophages plays a significant role in cell survival. In addition, the relatively low levels of ceramidase activity in blood monocytes may make them more susceptible to killing after exogenous C2 ceramide. The high levels of ceramidase activity in alveolar macrophages, in contrast, would make them relatively immune to killing by exogenous C2 ceramide, as we have demonstrated previously (3).
Inhibition of acid ceramidase activity induces alveolar macrophage cell death. A, Human alveolar macrophages were cultured with the acid ceramidase inhibitor NOE (1 mM), or a sphingosine kinase inhibitor, DMS (10 μM), for 6 h. The photomicrographs demonstrate increased entry of EthD-1 (a marker of cell death) with NOE exposure. Also shown is percent dead by trypan blue exclusion (each sample is the composite of 3 × 100 cells assayed for trypan blue staining). The trypan blue data are from three separate experiments. B, Human alveolar macrophages were cultured with and without NOE (1 mM) for 2 h, and acid ceramidase activity was assayed. The amount of stearic acid conversion product is a measure of ceramidase activity in the cell lysate. The figure shows the results from three separate sets of alveolar macrophages, and each sample was run in duplicate. Percentage of [14C]ceramide converted to a stearic acid conversion product is shown at the bottom of the figure (14C counts in conversion product/total counts of [14C]ceramide plus conversion product) times 100 for each experimental group. C, Blood monocytes were cultured as described for the alveolar macrophages (Control; NOE (1 mM); DMS (10 μM)), and cell viability was analyzed by EthD-1 staining and trypan blue exclusion. The data (trypan blue) are from three separate experiments. The EthD-1 photomicrographs are representative of three separate experiments.
Inhibition of acid ceramidase activity induces alveolar macrophage cell death. A, Human alveolar macrophages were cultured with the acid ceramidase inhibitor NOE (1 mM), or a sphingosine kinase inhibitor, DMS (10 μM), for 6 h. The photomicrographs demonstrate increased entry of EthD-1 (a marker of cell death) with NOE exposure. Also shown is percent dead by trypan blue exclusion (each sample is the composite of 3 × 100 cells assayed for trypan blue staining). The trypan blue data are from three separate experiments. B, Human alveolar macrophages were cultured with and without NOE (1 mM) for 2 h, and acid ceramidase activity was assayed. The amount of stearic acid conversion product is a measure of ceramidase activity in the cell lysate. The figure shows the results from three separate sets of alveolar macrophages, and each sample was run in duplicate. Percentage of [14C]ceramide converted to a stearic acid conversion product is shown at the bottom of the figure (14C counts in conversion product/total counts of [14C]ceramide plus conversion product) times 100 for each experimental group. C, Blood monocytes were cultured as described for the alveolar macrophages (Control; NOE (1 mM); DMS (10 μM)), and cell viability was analyzed by EthD-1 staining and trypan blue exclusion. The data (trypan blue) are from three separate experiments. The EthD-1 photomicrographs are representative of three separate experiments.
Sphingosine and l-threo-dihydrosphingosine reverse the antisurvival effects of acid ceramidase inhibition in alveolar macrophages
To further link the survival effects of acid ceramidase activity to sphingosine, we treated alveolar macrophages with NOE (ceramidase inhibition) with or without the addition of either sphingosine or l-threo-dihydrosphingosine (safingol). Safingol is an analog of sphingosine that cannot be phosphorylated by sphingosine kinase (61). The original studies on safingol showed that all four stereoisomers of sphingosine and sphinganine acted alike in inhibiting PKC (62). The study proposed two models to explain this—one that regarded the charge of the sphingoid base to be the most important feature and the other noting that all four stereoisomers can present a similar conformation at the membrane surface if the major determinate of the interaction is the two hydroxyls and an amine. The authors suggest that the position of the alkyl chain is less critical. The combined effect of these data suggests that safingol may be used as a sphingosine-like molecule that cannot be phosphorylated by sphingosine kinase. Fig. 5 demonstrates that the decreased cell survival seen with NOE treatment was reversed by maintaining sphingosine levels by adding back exogenous sphingosine or safingol. The addition of sphingosine or safingol alone had no effect on alveolar macrophage viability. In some cases, we also added a sphingosine kinase inhibitor with the sphingosine or safingol. This did not alter the increased viability generated by both sphingosine or safingol. These data demonstrate that the decreased survival seen with acid ceramidase inhibition is due to a lack of sphingosine and not S1P. These data also confirm the specificity of the inhibition by NOE. The reversal of NOE’s effect on survival by the addition of sphingosine or a nonphosphorylatable sphingosine analog demonstrates that the cell death seen with NOE is due to a decrease in the levels of sphingosine.
Exogenous sphingosine or safingol reverses acid ceramidase inhibition-induced alveolar macrophage death. Alveolar macrophages were cultured in the following conditions for 6 h: 1) Control, 2) NOE (1 mM), 3) sphingosine (5 μM), 4) safingol (5 μM), 5) NOE (10 μM) and sphingosine (5 μM), 6) NOE (1 mM) and sphingosine (5 μM) and DMS (10 μM), 7) NOE (1 mM) and safingol (5 μM), and 8) NOE (1 mM) and safingol (5 μM) and DMS (10 μM). Cell viability was analyzed by EthD-1 staining and trypan blue exclusion. The trypan blue data are shown in a graph of positive-staining cells (300 cells were counted for each experimental condition). The data are a composite of three separate experiments.
Exogenous sphingosine or safingol reverses acid ceramidase inhibition-induced alveolar macrophage death. Alveolar macrophages were cultured in the following conditions for 6 h: 1) Control, 2) NOE (1 mM), 3) sphingosine (5 μM), 4) safingol (5 μM), 5) NOE (10 μM) and sphingosine (5 μM), 6) NOE (1 mM) and sphingosine (5 μM) and DMS (10 μM), 7) NOE (1 mM) and safingol (5 μM), and 8) NOE (1 mM) and safingol (5 μM) and DMS (10 μM). Cell viability was analyzed by EthD-1 staining and trypan blue exclusion. The trypan blue data are shown in a graph of positive-staining cells (300 cells were counted for each experimental condition). The data are a composite of three separate experiments.
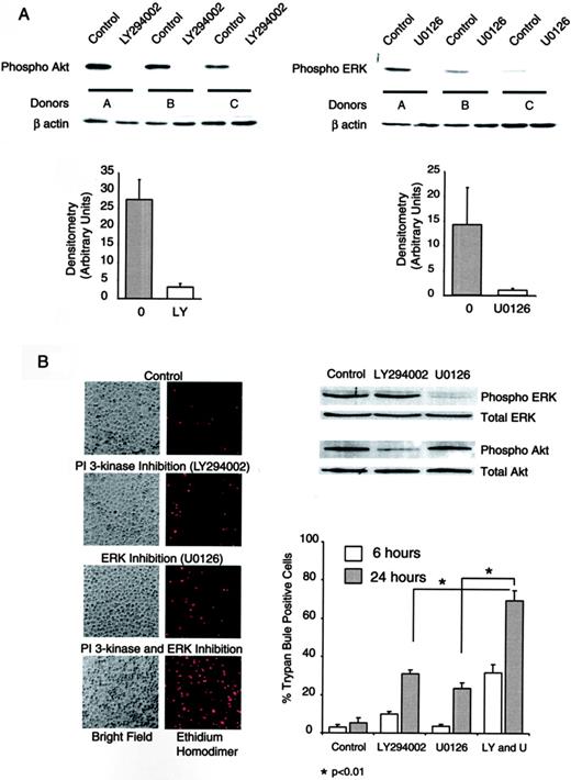
Akt and ERK activity is required for alveolar macrophage survival
We next addressed the mechanism of acid ceramidase-induced survival in alveolar macrophages. We have recently shown that there are high baseline levels of Akt activity in alveolar macrophages (60). Akt kinase is linked to cell survival via the inhibition of a number of apoptotic molecules including Bad, caspase-9, and Forkhead transcription factor. In addition, Akt has a well-described link to NF-κB activation either via an effect on IκB kinase β or via transactivating phosphorylation of p65 (34, 63, 64, 65). Recent studies have attributed strong antiapoptotic function to NF-κB (66, 67). Activation of the ERK MAPK has also been linked to cell survival in a number of systems (43, 47, 68). We first evaluated baseline levels of Akt and ERK activity in unstimulated alveolar macrophages. We did this by treating newly isolated alveolar macrophages with Akt and ERK inhibitors for 30 min. Whole-cell lysates were obtained, and kinase activity was evaluated using Abs specific for the activating phosphorylations for both kinases (Akt, serine 473; ERK, threonine 202/tyrosine 204). To rule out the possibility of isolation-induced kinase activity, some cells were also placed in culture for up to 6 h, and then the same assay was performed. The results in these experiments were identical with the newly isolated macrophages (data not shown). As in our previous study, we found significant constitutive Akt activation (Fig. 6,A). We also found high levels of constitutive ERK activity (Fig. 6,A). Because of the described link between these two pathways and cell survival and the high constitutive activity in alveolar macrophages, we investigated the effect of inhibiting these pathways on alveolar macrophage survival. We treated alveolar macrophages with inhibitors of ERK (U0126) and Akt (LY294002), and measured cell viability. We found that inhibiting either Akt or ERK induced some cell death (Fig. 6 B), but combining the two inhibitors significantly increased the amount of cell death. The Western analysis demonstrates that U0126 and LY294002 are specific for the described pathways (ERK and PI3K), and that inhibiting one pathway does not significantly inhibit the other. These data suggest that baseline Akt and ERK activity have synergistic effects on alveolar macrophage survival.
Akt and ERK activity is required for alveolar macrophage survival. A, Alveolar macrophages were cultured for 1 h with or without LY294002 (PI3K, 10 μM) or U0126 (MEK inhibitor, 10 μM). Whole-cell lysates were obtained, and Western analysis was performed for active Akt (phosphorylated on serine 473) or active ERK (phosphorylated on threonine 202/tyrosine 204). Equal loading was determined by staining identical blots for β-actin. The graphs represent densitometry from three separate donors. B, Human alveolar macrophages were treated as described above with the addition of one group, which received both LY294002 (10 μM) and U0126 (10 μM). At the end of 6 h, EthD-1 entry was evaluated (photomicrograph). At the end of 6 or 24 h, trypan blue exclusion was evaluated. The data are graphed as percentage of cells that are trypan blue positive. The graph represents data from three separate experiments. Also shown is a Western blot demonstrating the effect of LY294002 and U0126 on ERK and Akt activity.
Akt and ERK activity is required for alveolar macrophage survival. A, Alveolar macrophages were cultured for 1 h with or without LY294002 (PI3K, 10 μM) or U0126 (MEK inhibitor, 10 μM). Whole-cell lysates were obtained, and Western analysis was performed for active Akt (phosphorylated on serine 473) or active ERK (phosphorylated on threonine 202/tyrosine 204). Equal loading was determined by staining identical blots for β-actin. The graphs represent densitometry from three separate donors. B, Human alveolar macrophages were treated as described above with the addition of one group, which received both LY294002 (10 μM) and U0126 (10 μM). At the end of 6 h, EthD-1 entry was evaluated (photomicrograph). At the end of 6 or 24 h, trypan blue exclusion was evaluated. The data are graphed as percentage of cells that are trypan blue positive. The graph represents data from three separate experiments. Also shown is a Western blot demonstrating the effect of LY294002 and U0126 on ERK and Akt activity.
Sphingosine regulates Akt and ERK activity in alveolar macrophages
To investigate a link between acid ceramidase activity and survival pathways, we first treated alveolar macrophages with sphingosine and measured ERK and Akt activation. We found that, in alveolar macrophages, increasing sphingosine can activate both ERK and Akt (Fig. 7,A). We asked whether Akt and ERK activity was due to sphingosine kinase-dependent S1P as has been found for other cells. We found that inhibition of sphingosine kinase (DMS) had no effect on Akt and ERK activity (Fig. 7,B). In contrast, acid ceramidase inhibition blocked the constitutive Akt and ERK activation (Fig. 7,C). This occurred after as little as 30 min of NOE treatment at a time point when NOE had not yet induced any cell killing, suggesting a specific effect on signaling. We have shown in Fig. 1 that blood monocytes have significantly less sphingosine than alveolar macrophages. We next asked whether baseline activities of Akt and ERK differed between the two cell types. In Fig. 7 D, we show that, in unstimulated cell lysates from alveolar macrophages and blood monocytes from the same donor, there is significantly more Akt and ERK activity in the alveolar macrophages. This is consistent with an important role for sphingosine in constitutive activation of Akt and ERK. As a composite, these data suggest that alveolar macrophage survival is linked to Akt and ERK activation, which in turn is dependent on constitutive acid ceramidase activity.
Sphingosine activates and acid ceramidase inhibition blocks Akt and ERK activity in alveolar macrophages. A, Human alveolar macrophages were treated with sphingosine (5 μM) for various times. Whole-cell lysates were obtained, and ERK and Akt activity was analyzed by Western analysis. Equal loading of the blots was analyzed by reprobing the blot for β-actin. B, Human alveolar macrophages were treated with DMS (10 μM) for 30 min. Whole-cell lysates were obtained, and ERK and Akt activity was analyzed by Western analysis. Similar data were obtained with longer exposures (1 and 3 h) (data not shown). C, Human alveolar macrophages were treated with NOE (1 mM) for 30 min. Whole-cell lysates were obtained, and ERK and Akt activity was analyzed by Western analysis. The graph represents densitometry of three separate experiments. D, Alveolar macrophages and blood monocytes from the same donor were lysed, and Western analysis was performed for active (phosphorylated) Akt and ERK. The experiment is representative of three separate experiments.
Sphingosine activates and acid ceramidase inhibition blocks Akt and ERK activity in alveolar macrophages. A, Human alveolar macrophages were treated with sphingosine (5 μM) for various times. Whole-cell lysates were obtained, and ERK and Akt activity was analyzed by Western analysis. Equal loading of the blots was analyzed by reprobing the blot for β-actin. B, Human alveolar macrophages were treated with DMS (10 μM) for 30 min. Whole-cell lysates were obtained, and ERK and Akt activity was analyzed by Western analysis. Similar data were obtained with longer exposures (1 and 3 h) (data not shown). C, Human alveolar macrophages were treated with NOE (1 mM) for 30 min. Whole-cell lysates were obtained, and ERK and Akt activity was analyzed by Western analysis. The graph represents densitometry of three separate experiments. D, Alveolar macrophages and blood monocytes from the same donor were lysed, and Western analysis was performed for active (phosphorylated) Akt and ERK. The experiment is representative of three separate experiments.
Discussion
This study demonstrates for the first time that human alveolar macrophages selectively express high levels of acid ceramidase, which mediates cell survival. Endogenous levels of sphingosine were much greater within alveolar macrophages compared with blood monocytes secondary to high constitutive levels of acid ceramidase. The sphingosine levels rapidly increased with the addition of exogenous ceramide (C2 ceramide), consistent with high baseline acid ceramidase activity. One defining feature of the alveolar macrophage is its long life span (1, 69). A noteworthy observation is that the extended life span occurs even in the setting of constant exposure to inhaled bacterial and other, potentially injurious, environmental stimuli. Interestingly, these stimuli (including endotoxin, oxidative stress, and cytokines such as TNF-α) can also increase ceramide levels (15, 70). Thus, the present results suggest that deacylation of ceramide to sphingosine via acid ceramidase is an important survival mechanism protecting alveolar macrophages from repetitive environmental exposures. This effect was linked to sphingosine and not S1P in alveolar macrophages because adding back sphingosine or safingol, a sphingosine analog with properties similar to sphingosine that cannot be phosphorylated, reversed the antisurvival effects of acid ceramidase inhibition. Sphingosine in alveolar macrophages was upstream of two survival factors (ERK and Akt). Sphingosine triggered both ERK and Akt activation, and inhibition of acid ceramidase or ERK and Akt led to increased cell death. Inhibition of sphingosine kinase, although it decreased monocyte survival, had no effect on alveolar macrophage survival or constitutive activity of Akt or ERK. The lack of endogenous sphingosine in the blood monocytes was reflected in the low levels of baseline Akt and ERK activity in the monocytes. Thus, sphingosine contributes to alveolar macrophage survival via an effect on ERK and Akt survival pathways (Fig. 8).
This is a diagram of the proposed role of acid ceramidase in blocking the proapoptotic effects of ceramide by rapidly converting ceramide to sphingosine, resulting in activation of ERK and Akt in human alveolar macrophages.
This is a diagram of the proposed role of acid ceramidase in blocking the proapoptotic effects of ceramide by rapidly converting ceramide to sphingosine, resulting in activation of ERK and Akt in human alveolar macrophages.
The best-described antiapoptotic sphingolipid is S1P (16, 18). One obvious explanation of our data is that the acid ceramidase-generated sphingosine is converted to S1P by the actions of a sphingosine kinase. We believe that ERK and Akt activation in alveolar macrophages (as distinct from other cell types including blood monocytes) are directly in response to sphingosine. Observations in this study that suggest a role for sphingosine in activation of ERK and Akt include the following: 1) high levels of sphingosine and low levels of S1P in alveolar macrophages, 2) lack of a S1P increase when sphingosine levels are increased with exogenous C2 ceramide, 3) reversal of acid ceramidase inhibition-induced cell death by both sphingosine and a nonphosphorylatable analog, 4) stimulation of both ERK and Akt activity by exogenous sphingosine, and 5) inhibition of sphingosine kinase having no effect on either alveolar macrophage survival or baseline Akt and ERK activities but killing blood monocytes. We have established the specificity of the inhibitor used in these studies (NOE) by demonstrating that it blocks acid ceramidase activity (Fig. 4,B) and by the fact that its effects can be reversed by adding back specific molecules (Fig. 5).
Despite a number of studies supporting a role for sphingosine in inducing apoptosis (21), some recent literature suggests a possible mechanism for sphingosine-induced antiapoptotic pathways. Megidish et al. described sphingosine-dependent kinase (SDK)-1 (49), which is activated by sphingosine and not ceramide or S1P. A novel observation by the same group demonstrated that SDK-1 has sequence homology with the catalytic domain of PKCδ and phosphorylates the adaptor protein 14-3-3 (48, 71). Phosphorylation of 14-3-3 at serine 58 results in dissociation of the active dimeric form and inhibition of 14-3-3 activity (50). These data suggest that one possible downstream effect of sphingosine in the alveolar macrophages is SDK-1 activation with resultant 14-3-3 inactivation. Interestingly, 14-3-3 activity is linked to inhibition of Akt via a negative effect on the kinase upstream of Akt, phosphoinositide-dependent protein kinase 1 (72). 14-3-3 has also recently been shown to inactivate Raf-1, leading to decreased ERK activation (73, 74). It is an intriguing possibility that, in alveolar macrophages, high levels of sphingosine result in phosphorylation and inactivation of 14-3-3, contributing to activation of ERK and Akt survival pathways.
This study demonstrates that, in alveolar macrophages, both ERK and Akt contribute to cell survival. Baseline activation of the two pathways ensures continued cell survival in the context of a loss of one or another of the pathways. Only when both pathways are blocked (i.e., with inhibition of acid ceramidase) is there significant cell death. Inhibition of one pathway has only a minor effect on survival, whereas inhibition of both pathways has a far more significant effect. It is possible that both pathways may converge at some proapoptotic point such as caspase-9. Recently, ERK has also been shown to phosphorylate caspase-9 at threonine 125, inhibiting its activity (75). Akt has also been shown to phosphorylate and inactivate caspase-9 at a different site (serine 196) (76). The ERK phosphorylation is distinct from the Akt site, but both events result in inhibition of caspase-9 activity. It is possible that the strong response to acid ceramidase inhibition is a reflection of losing both pathways potentially able to block the mitochondria-dependent apoptotic pathway.
Alveolar macrophages are the result of a differentiation process that occurs when monocytes leave the blood stream and enter the lung. In this study, we show that there is a profound difference in the levels of acid ceramidase in the two cell populations. This difference is reflected in significant increases in the levels of sphingosine in the alveolar macrophage. We link acid ceramidase activity to activation of the prosurvival pathways, ERK and Akt, and demonstrate that loss of both pathways has a greater negative impact on cell survival than loss of either one. Inhibition of acid ceramidase, and not sphingosine kinase, blocks both Akt and ERK activities, leading to decreased alveolar macrophage survival. Because alveolar macrophages play a central role in pulmonary host defenses and inflammatory responses in the lung, understanding signaling pathways that contribute to longevity of these cells is crucial for understanding lung homeostasis.
Acknowledgements
We thank Elaine Wang for preparing the sphingolipid samples and Dave Fultz for graphics assistance.
Footnotes
This study was supported by a Veterans Affairs Merit Review grant, National Institutes of Health Grants HL-60316 and ES-09607, and Environmental Protection Agency Grant R826711 (to G.W.H.); National Institutes of Health Grants HL68135, HL71040, and HL55584 (to R.K.M.); and National Center for Research Resources, National Institutes of Health Grant RR00059 from the General Clinical Research Centers Program, and National Institutes of Health Grant ES09204 and GM067877 (to A.H.M.).
Abbreviations used in this paper: S1P, sphingosine-1-phosphate; PKC, protein kinase C; NOE, N-oleoylethanolamine; DMS, d-erythro-N,N-dimethylsphingosine; SDK, sphingosine-dependent kinase.

![FIGURE 2. Human alveolar macrophages contain high (compared with blood monocytes) constitutive acid ceramidase activity. Matching sets of human alveolar macrophages and blood monocytes were obtained from normal volunteers as described in Materials and Methods. Cell pellets were lysed in acid pH buffer or neutral pH buffer (as described), and a ceramidase assay was performed using [14C]ceramide as a substrate. Ceramidase activity is measured by the degree of formation of a stearic acid conversion product. The TLC plate shows three separate experiments. Quantitation of the TLC plate was by a phosphor imager, and the data are shown as a percentage of conversion product compared with the assay control lane (no cell lysate). The assay control lane is from a sample containing [14C]ceramide and assay buffer with no cell lysates.](https://aai.silverchair-cdn.com/aai/content_public/journal/jimmunol/173/1/10.4049_jimmunol.173.1.123/5/m_zim0130476990002.jpeg?Expires=1712663596&Signature=kyYTSkaktVELE30rjjZ0WKZhJ5jRJD-QKp-n8kBxRXwCjWZSa7CN3UmCeTxa4PnwCKJVUOWGCQbvcqy0ydr~SlLMiAC~yliAavIw8NTZ1jYYcblzhk6nVus1rp5FmjWU7xvCJ0RaYRPgCZScyZJ9R~vz2gNmYNHZcK4SX-ftCIiQVt5-0tgPNUbdaVIIj73HI~aqWlPWHfPfMVc3IAuNXVfylxsnqlkxF6Spsy23itNA8L4urkG7csggIOAthVuPs~F8X1vceaYl8iESO3Ezs2DSBTGJKeDS5iDagp3cILyCQI~i7dreAYRpiDDRN-fyVanu0gSSnh-WUELnVuMT2w__&Key-Pair-Id=APKAIE5G5CRDK6RD3PGA)

![FIGURE 4. Inhibition of acid ceramidase activity induces alveolar macrophage cell death. A, Human alveolar macrophages were cultured with the acid ceramidase inhibitor NOE (1 mM), or a sphingosine kinase inhibitor, DMS (10 μM), for 6 h. The photomicrographs demonstrate increased entry of EthD-1 (a marker of cell death) with NOE exposure. Also shown is percent dead by trypan blue exclusion (each sample is the composite of 3 × 100 cells assayed for trypan blue staining). The trypan blue data are from three separate experiments. B, Human alveolar macrophages were cultured with and without NOE (1 mM) for 2 h, and acid ceramidase activity was assayed. The amount of stearic acid conversion product is a measure of ceramidase activity in the cell lysate. The figure shows the results from three separate sets of alveolar macrophages, and each sample was run in duplicate. Percentage of [14C]ceramide converted to a stearic acid conversion product is shown at the bottom of the figure (14C counts in conversion product/total counts of [14C]ceramide plus conversion product) times 100 for each experimental group. C, Blood monocytes were cultured as described for the alveolar macrophages (Control; NOE (1 mM); DMS (10 μM)), and cell viability was analyzed by EthD-1 staining and trypan blue exclusion. The data (trypan blue) are from three separate experiments. The EthD-1 photomicrographs are representative of three separate experiments.](https://aai.silverchair-cdn.com/aai/content_public/journal/jimmunol/173/1/10.4049_jimmunol.173.1.123/5/m_zim0130476990004.jpeg?Expires=1712663596&Signature=tMrpBai50Q4OjDCnl71rnYVFD0f9DjGltV~W8PxQRMTvqGK~VCOSDslOrNWiZeL2guLLgPjPczKJC5Y8dXv2~1AZkgDL57TPJJ2DQaIwccXKKDAAOfaAVACPbU-mio6cfpTe0KCDLig2BJ9Sdp9jW93C~SSPxo426ep3E95lCbZL~h1sm-0wlAoPDURXey9FJV0fBAXBziNuVkOE0lxgzbvXZck7UDkr2E6xdcEkBvjnkLjCEgZ9aTZhOWRPZbvAbyQIFfsnBtGmFY9JpVVG8UeoNXaQE3~TS7OMSpJ83LZPDoZSDGleobKjdpMXI2rA5ORGAWP6jAxfT2sCesgBfg__&Key-Pair-Id=APKAIE5G5CRDK6RD3PGA)



