Abstract
TGF-β1 plays a critical role in restraining pathogenic Th1 autoimmune responses in vivo, but the mechanisms that mediate TGF-β1’s suppressive effects on CD4+ T cell expression of IFN-γ expression remain incompletely understood. To evaluate mechanisms by which TGF-β1 inhibits IFN-γ expression in CD4+ T cells, we primed naive wild-type murine BALB/c CD4+ T cells in vitro under Th1 development conditions in the presence or the absence of added TGF-β1. We found that the presence of TGF-β1 during priming of CD4+ T cells suppressed both IFN-γ expression during priming as well as the development of Th1 effector cells expressing IFN-γ at a recall stimulation. TGF-β1 inhibited the development of IFN-γ-expressing cells in a dose-dependent fashion and in the absence of APC, indicating that TGF-β1 can inhibit Th1 development by acting directly on the CD4+ T cell. During priming, TGF-β1 strongly inhibited the expression of both T-bet (T box expressed in T cells) and Stat4. We evaluated the importance of these two molecules in the suppression of IFN-γ expression at the two phases of Th1 responses. Enforced expression of T-bet by retrovirus prevented TGF-β1’s inhibition of Th1 development, but did not prevent TGF-β1’s inhibition of IFN-γ expression at priming. Conversely, enforced expression of Stat4 partly prevented TGF-β1’s inhibition of IFN-γ expression during priming, but did not prevent TGF-β1’s inhibition of Th1 development. These data show that TGF-β1 uses distinct mechanisms to inhibit IFN-γ expression in CD4+ T cells at priming and at recall.
Transforming growth factor-β1 is an important pleiotropic cytokine with potent immunoregulatory properties (1). TGF-β1 suppresses the development or intensity of disease in a variety of experimental T cell-mediated autoimmune disease models, including experimental autoimmune encephalomyelitis (2, 3, 4), autoimmune diabetes (5, 6, 7), and autoimmune colitis (8, 9, 10). Mice deficient in TGF-β1 develop a widespread multiorgan autoimmune inflammatory disease and die a few weeks after birth (11, 12, 13). Various transgenic mice whose T cells are specifically unable to respond to TGF-β1 have been generated and have been shown to develop either widespread autoimmunity (with somewhat slower kinetics than the complete TGF-β1 knockout mouse) (14), unrestrained T cell activation (15), or pulmonary T cell pathologies (16), indicating that TGF-β1 signaling to T cells is an important component of its immunoregulatory activity. BALB/c-TGF-β1 knockout mice develop necroinflammatory liver disease that is dependent upon both CD4+ T cells (17, 18) and the Th1 cytokine IFN-γ (19). Th cells derived from TGF-β1 knockout mice are strongly skewed to the Th1 phenotype (19).
These observations demonstrate that TGF-β1 has a critical and nonredundant function as an antagonist of Th1 development in vivo. Moreover, this particular role for TGF-β1 is absolutely essential to its function in immune homeostasis, because CD4+ cells producing IFN-γ appear to be the proximal agents of disease in the TGF-β1−/− mouse (17). Therefore, an understanding of the mechanisms by which TGF-β1 inhibits autoimmunity necessitates an understanding of the mechanisms by which TGF-β1 regulates IFN-γ production from CD4+ T cells.
During naive T cell activation by Ag, several T cell-expressed factors participate in inducing the development of IFN-γ-producing Th1 cells (20). A T-box-containing transcription factor, T-bet (T box expressed in T cells), plays a central role in the development of Th1 cells. The expression of T-bet is sufficient to induce IFN-γ expression from established Th2 cells (21). Also, T-bet knockout mice exhibit a profound defect in the development of IFN-γ-producing CD4+ T cells and develop a severe Th2-mediated pulmonary disease that resembles atopic asthma (22). Gorelik et al. (23) have identified T-bet as a target of regulation by TGF-β1 during Th1 development. Full development of IFN-γ-producing Th cells involves the participation of additional T cell factors, one of which is Stat4. Stat4 becomes tyrosine phosphorylated in response to IL-12 binding to its receptors. Phosphorylated Stat4 homodimers translocate into the nucleus and activate transcription of target genes. In the absence of Stat4, CD4+ T cells display an impaired ability to produce IFN-γ (24). GATA-3 can inhibit the development of IFN-γ-producing Th cells through inhibition of Stat4 independent of the inhibition of T-bet (25), indicating the importance of pathways of regulation that do not involve modulation of T-bet expression.
In this study we sought to understand the mechanisms by which TGF-β1 inhibits the production of IFN-γ by Th cells using an experimentally tractable in vitro system of Th1/Th2 development. We found that the presence of TGF-β1 at priming of Th cells inhibits both the production of IFN-γ at priming as well as the subsequent production of IFN-γ at recall stimulation of effector cells. Additional studies revealed that TGF-β1 uses distinct pathways to inhibit IFN-γ expression at these two phases of Th1 development. Specifically, TGF-β1 inhibits priming phase IFN-γ expression in part through inhibition of Stat4 expression, but inhibits Th1 effector phase IFN-γ expression through inhibition of T-bet expression.
Materials and Methods
Mice
Mice were bred at the Dartmouth Medical School Association for Assessment and Accreditation of Laboratory Animal Care-accredited animal care facility and treated according to National Institutes of Health and institutional animal care and use committee guidelines. BALB/c-TGF-β1−/− pups and littermates were raised by crossing BALB/c(N6)-TGF-β1+/− males and females. BALB/c(N6)-TGF-β1+/− breeders were derived as previously described (19), and PCR screening for the TGF-β1 genotype was performed as previously described (17). Mice were taken for experiments on postnatal days 11–12. Naive T cells were isolated from female BALB/c mice (NCI) at 6–12 wk of age.
Liver enzyme analyses
Plasma aspartate aminotransferase and alanine aminotransferase were determined with a Roche-Hitachi 917 automatic analyzer, using a UV, kinetic enzymatic assay read at 340 nm.
Isolation of total and naive CD4+ T cells
Murine spleens and lymph nodes were dissected out. Livers were dissected out as previously described (17). Mononuclear cells were isolated by Ficoll-Histopaque (Sigma-Aldrich) density gradient separation. Total CD4+ cells were isolated by MACS using an AutoMACS bead sorter (Miltenyi Biotec), then were stained with anti-CD4-FITC (L3T4; BD Pharmingen), anti-CD62L-PE (MEL-14; BD Pharmingen), and anti-CD44-CyChrome (IM7; BD Pharmingen) and sorted by FACS for naive CD4+ T cells on a FACStar Plus (BD Pharmingen). The final purity of naive CD4+CD62LhighCD44low cells was routinely >98%. All in vitro culture experiments used naive CD4+ T cells prepared as described above.
Cell culture
Naive CD4+CD62LhighCD44low cells were cultured in tissue culture plates with immobilized anti-CD3 mAb (500A2 or 145-2C11; BD Pharmingen) at 10 μg/ml and soluble anti-CD28 mAb (37.51; BD Pharmingen) at 1 μg/ml. Unless otherwise indicated, IL-12 conditions included IL-12 (5.0 ng/ml; PeproTech) with neutralizing anti-IL-4 mAb (10.0 μg/ml; 11B11; BD Pharmingen), and IL-4 conditions included IL-4 (5.0 ng/ml; PeproTech) with neutralizing anti-IFN-γ mAb (10 μg/ml; 37895.11; R&D Systems). Recombinant human TGF-β1 (R&D Systems) was used at 5.0 ng/ml or as otherwise indicated. T cell culture medium consisted of 10% FCS (HyClone), 100 nM nonessential amino acids (Invitrogen Life Technologies), 100 nM sodium pyruvate (Invitrogen Life Technologies), 2 mM l-glutamine (Mediatech), 100 U/ml penicillin/streptomycin (Mediatech), and 5 nM 2-ME (Fisher Scientific) in IMDM (Sigma-Aldrich). In some experiments, naive CD4+CD62LhighCD44low cell were stained with CFSE (Sigma-Aldrich) at 5 μM for 10 min at 37°C, then washed in T cell culture medium, and appropriate cytokines and Abs were added. Cells were incubated at 37°C in 5% CO2.
Assessment of cytokine protein expression
ELISAs for IFN-γ and IL-4 were performed as previously described (19). For intracellular cytokine (ICC)3 analyses, cells were collected, washed, and placed in a V-bottom, 96-well plate in T cell culture medium with 50 ng/ml PMA (Sigma-Aldrich) and 1 μg/ml ionomycin (Sigma-Aldrich). Cells were placed in a 37°C incubator for 4 h, and brefeldin A (Sigma-Aldrich) was added at 5 μg/ml for the last 2 h. After washing, cells were fixed in 4% formaldehyde in PBS. Cells were made permeable in 0.1% saponin (Sigma-Aldrich) in PBS with 2% FCS and stained with anti-IFN-γ-PE (XMG1.2; BD Biosciences). Cells were then washed once in 0.1% saponin in PBS with 2% FCS and once in PBS with 2% FCS, resuspended, and acquired on a FACSCalibur (BD Biosciences) flow cytometer.
RNase protection assay
The mCK-1 RNase Protection Assay Kit (BD Biosciences) was used according to the manufacturer’s instructions. Total liver was homogenized in TRIzol (Invitrogen Life Technologies), and RNA was isolated by phenol/chloroform extraction and ethanol precipitation. Probes were generated using radiolabeled [α-33P]UTP. Twenty micrograms of target RNA was used per sample for hybridization. Protected probes were resolved by size on an acrylamide gel, and resulting radiolabeled probe bands were visualized by phosporimager.
Quantitative RT-PCR
Cells were collected, and RNA was isolated using the RNeasy Kit (Qiagen) following the manufacturer’s instructions. RNA was reverse transcribed using the Omniscript RT Kit (Qiagen) with random hexamer primers (Invitrogen Life Technologies) and Protector RNase Inhibitor (Roche) following the manufacturer’s instructions. cDNA was amplified by PCR for 40 cycles in Platinum qPCR Supermix-UDG (Invitrogen Life Technologies) on an iCycler iQ real-time PCR machine (Bio-Rad) using 96-well iCycler PCR plates and optical tape (Bio-Rad). Each well contained a single reaction with appropriate primers and probe (Integrated DNA Technologies) for murine IFN-γ, T-bet, IL-4, GATA-3, Stat4, or β-actin as previously described (25, 26, 27). Relative expression of IFN-γ, T-bet, IL-4, GATA-3, or Stat4 normalized to β-actin was calculated as (2−(experimental CT − β-actin CT)) × 1000, where CT is the cycle threshold of signal detection.
Western blot staining
Cells were washed, lysed in sample buffer, and boiled for 10 min. Total protein was quantitated using SYPro Orange (Amersham Biosciences) and visualized on a Typhoon 9410 Imager (Amersham Biosciences), following the manufacturer’s instructions, to normalize protein amounts before gel loading. For Western blot analyses, protein was electrophoresed on a 10% acrylamide gel, transferred to nitrocellulose membrane, and stained for T-bet with either anti-T-bet rabbit polyclonal antisera (gifts from S. Szabo and L. Glimcher, Harvard University, Cambridge, MA) or anti-T-bet mAb (4B10; Santa Cruz Biotechnology); these gave equivalent results. Stat4 protein was detected with anti-Stat4 rabbit polyclonal IgG (C-20; Santa Cruz Biotechnology). For some blots, anti-β-tubulin (Santa Cruz Biotechnology) was used as a loading control. Detection was performed using peroxidase-labeled anti-rabbit IgG or anti-mouse IgG (Vector Laboratories), as appropriate, and ECL.
Retroviral expression
Phoenix retrovirus packaging cells (G. Nolan, Stanford University, Palo Alto, CA) were maintained in Phoenix cell medium according to information available from the Nolan laboratory website. Ten micrograms of retroviral vector construct pGFP-RV, pT-bet/GFP-RV (gifts from S. Szabo and L. Glimcher) or pStat4/GFP-RV (gifts from T. Murphy and K. Murphy, Washington University, St. Louis, MO) in 250 μl of OptiMEM I medium (Invitrogen Life Technologies) was incubated with 44 μl of Plus Reagent (Invitrogen Life Technologies) at room temperature for 15 min. Lipofectamine 2000 (Invitrogen Life Technologies; 11 μl) was premixed with 275 μl of OptiMEM I medium, then incubated with the plasmids at room temperature for 15 min. Phoenix cells were washed and incubated with OptiMEM I medium. Plasmid with Lipofectamine was added dropwise to the Phoenix cells, and cells were incubated at 37°C. After 4 h, supernatant was removed and replaced with Phoenix cell medium. After another 18 h, medium was removed and replaced with Phoenix cell medium. Twenty-four hours later, supernatant containing retrovirus was collected and centrifuged to remove cellular debris. Lipofectamine 2000 (5 μg/ml) was added to the supernatant and incubated at room temperature for 30 min. Retroviral supernatant was then added to CD4+ T cells that had been stimulated as indicated for 24 h. Cell culture plates were centrifuged at 1400 × g at room temperature for 45 min, then returned to a 37°C incubator. Twenty-four hours later, the cells were centrifuged at 500 × g at room temperature, supernatants were removed, and medium was replaced with T cell culture medium with the appropriate cytokines and Abs.
Results
In vivo overexpression of Th1-specific genes by CD4+ T cells from TGF-β1−/− mice
Previously, we reported that in vitro-stimulated CD4+ T cells from TGF-β1−/− mice strongly overexpress IFN-γ protein (19), suggesting that TGF-β1 inhibits the development of Th1 cells in vivo. To test for in situ IFN-γ mRNA expression in the liver, we used an RNase protection assay on liver RNA isolated from TGF-β1+/+ or TGF-β1−/− mice (Fig. 1,A). Compared with TGF-β1+/+ mice, TGF-β1−/− mice expressed significantly higher levels of IFN-γ mRNA in liver. In contrast, no band for IL-4 mRNA was detected by this technique in any liver sample from either TGF-β1+/+ or TGF-β1−/− mice (data not shown). To more completely characterize the Th1/Th2 phenotype of CD4+ T cells from TGF-β1−/− mice, mRNA was purified from CD4+ T cells immediately after their isolation from liver, and the expression of Th1- and Th2-associated mRNAs was measured by quantitative RT-PCR. Compared with littermate control CD4+ T cells, freshly isolated hepatic TGF-β1−/− CD4+ T cells overexpressed IFN-γ mRNA by 7-fold. IL-4 mRNA was not detected in hepatic littermate control CD4+ T cells, but was detected by this sensitive technique in hepatic TGF-β1−/− CD4+ T cells; however, the relative (to β-actin) expression levels were far lower than those for IFN-γ (compare the y-axes for the two graphs; Fig. 1,B). Expression levels of mRNAs encoding the Th1-associated transcription factors T-bet and Stat4 in TGF-β1−/− CD4+ T cells were elevated ∼3- and 20-fold, respectively, over levels in littermate control CD4+ T cells. The expression of mRNA encoding the Th2-associated transcription factor GATA-3 was reduced ∼3-fold in TGF-β1−/− CD4+ T cells (Fig. 1,C). Consistent with our previous reports, livers in TGF-β1−/− mice showed necroinflammatory changes, as evidenced by transaminase elevation in the peripheral circulation (Fig. 1 D). These data show that TGF-β1 plays a key physiologic role in vivo in antagonizing the development or expansion of hepatotoxic CD4+ Th1 cells that overexpress IFN-γ, T-bet, and Stat4.
Hepatic CD4+ T cells from TGF-β1−/− mice overexpress Th1-specific mRNAs. A, Total liver mRNA was isolated from 11- to 12-day-old BALB/c-TGF-β1−/− (n = 4) or littermate control BALB/c-TGF-β1+/+ mice (n = 3) and probed for IFN-γ (upper panel) and L32 control (lower panel) mRNA expression in an RNase protection assay. A probe for IL-4 showed no band for any of the liver samples (not shown). B, RNA was extracted from magnetic bead-isolated hepatic CD4+ T cells from 11- to 12-day-old BALB/c-TGF-β1−/− mice (−; n = 4) or littermate control BALB/c-TGF-β1+/− mice and BALB/c-TGF-β1+/+ mice (+; n = 3) and analyzed for IFN-γ mRNA and IL-4 mRNA expression levels by quantitative RT-PCR, normalized to β-actin mRNA levels. n.d., none detected. C, CD4+ T cell RNA preparations were analyzed for T-bet mRNA, Stat4 mRNA, and GATA-3 mRNA expression levels by quantitative RT-PCR, normalized to β-actin mRNA levels. D, Plasma samples were obtained from the mice used in B and C, and aspartate aminotransferase and alanine aminotransferase liver enzyme levels were measured. All statistical bars (B–D) show the mean ± SD.
Hepatic CD4+ T cells from TGF-β1−/− mice overexpress Th1-specific mRNAs. A, Total liver mRNA was isolated from 11- to 12-day-old BALB/c-TGF-β1−/− (n = 4) or littermate control BALB/c-TGF-β1+/+ mice (n = 3) and probed for IFN-γ (upper panel) and L32 control (lower panel) mRNA expression in an RNase protection assay. A probe for IL-4 showed no band for any of the liver samples (not shown). B, RNA was extracted from magnetic bead-isolated hepatic CD4+ T cells from 11- to 12-day-old BALB/c-TGF-β1−/− mice (−; n = 4) or littermate control BALB/c-TGF-β1+/− mice and BALB/c-TGF-β1+/+ mice (+; n = 3) and analyzed for IFN-γ mRNA and IL-4 mRNA expression levels by quantitative RT-PCR, normalized to β-actin mRNA levels. n.d., none detected. C, CD4+ T cell RNA preparations were analyzed for T-bet mRNA, Stat4 mRNA, and GATA-3 mRNA expression levels by quantitative RT-PCR, normalized to β-actin mRNA levels. D, Plasma samples were obtained from the mice used in B and C, and aspartate aminotransferase and alanine aminotransferase liver enzyme levels were measured. All statistical bars (B–D) show the mean ± SD.
TGF-β1 acts directly on CD4+ T cells to inhibit IFN-γ expression at priming and at recall
The expression of IFN-γ from CD4+ cells is positively regulated by the Th1-inducing cytokine IL-12 and is negatively regulated by TGF-β1. Because TGF-β1 inhibits IFN-γ expression in vivo, we studied the mechanisms by which TGF-β1 inhibits IFN-γ expression from CD4+ T cells. Distinct effects of IL-12 on CD4+ T cells may include the augmentation of IFN-γ expression from primed naive CD4+ T cells and the differentiation of primed naive CD4+ T cells into effector Th1 cells that produce high levels of IFN-γ at recall stimulation. We asked whether TGF-β1 inhibits IFN-γ expression at these two distinct phases of Th1 development, and whether the suppression of T-bet or Stat4 is involved at either or both phases for the regulation of IFN-γ expression.
First, we determined whether TGF-β1 could directly inhibit IFN-γ production from CD4+ T cells primed in the presence of IL-12. Naive BALB/c CD4+ T cells were stimulated ex vivo under Th1-skewing conditions, without APCs, in the presence or the absence of TGF-β1, and IFN-γ mRNA expressed during priming was measured by quantitative RT-PCR assay. IFN-γ mRNA was low, but detectable, as early as 24 h of anti-CD3/anti-CD28-mediated priming, without additional manipulation of cytokines (drift conditions). Compared with drift conditions, IL-12 modestly elevated relative IFN-γ mRNA expression at 24 h and dramatically induced IFN-γ expression at 48 and 72 h (Fig. 2,A). The inclusion of TGF-β1 with IL-12 nearly completely inhibited IFN-γ mRNA expression at all time points examined during priming. TGF-β1 also inhibited the developmental effects of IL-12, because CD4+ T cells primed in the presence of IL-12 produced very high levels of IFN-γ at recall, whereas cells primed in the presence of both IL-12 and TGF-β1 did not (Fig. 2,B). TGF-β1 by itself did not induce Th2 development (Fig. 2,C), however, distinguishing its activity from that of IL-4, which not only inhibits IL-12-induced Th1 development (28), but also induces the production of Th2 cells that produce high levels of IL-4 at recall stimulation (Fig. 2,C). In addition, at priming under IL-4 conditions, the expressions of IL-4 mRNA (Fig. 2,D) and GATA-3 mRNA (Fig. 2,E) were strongly induced, but not at priming under IL-12 and TGF-β1 conditions. The inhibitory effects of TGF-β1 on IL-12-induced IFN-γ production were corroborated by ICC analyses, which showed that TGF-β1 inhibits IL-12-induced Th1 development in a dose-dependent fashion (Fig. 2 F) even at the highest concentration of IL-12 used (50 ng/ml). The Th1 conditions include not only IL-12, but also anti-IL-4 to inhibit endogenous IL-4. Because a saturating concentration of anti-IL-4 (10 μg/ml) was included at all concentrations of IL-12, these data clarify that TGF-β1’s activity is through inhibition of IL-12 responses and not through modulation of IL-4 expression. All experiments lacked accessory cells and thus show that TGF-β1 acts directly on naive CD4+ T cells to inhibit both IL-12 induced IFN-γ expression from primed naive CD4+ T cells and IL-12-mediated Th1 development.
TGF-β1 acts directly on Th cells to inhibit IFN-γ production in vitro. A, CD4+ T cells were isolated from spleens and lymph nodes of wild-type BALB/c mice and sorted for the naive cell subset (CD62Lhigh,CD44low). Naive CD4+ T cells were primed in vitro with anti-CD3 and anti-CD28 mAbs, either without additional manipulation of cytokine levels (drift) or under the conditions indicated and described in detail in Materials and Methods. RNA was isolated at the time points shown, and IFN-γ mRNA was measured by quantitative RT-PCR, normalized to β-actin mRNA levels. B and C, Naive CD4+ T cells from BALB/c mice were primed in vitro for 3 days under the conditions indicated, rested for 2 days, washed, and restimulated with anti-CD3 mAb for 2 days. Supernatants were collected and analyzed for IFN-γ (B) and IL-4 (C) by ELISA. Statistical bars show the mean ± SD for triplicate starting culture wells. These data are representative of four experiments, all with similar results. D and E, Naive CD4+ T cells from BALB/c mice were primed in vitro for 3 days under the conditions indicated. RNA was isolated, and IL-4 (D) and GATA-3 (E) were measured by quantitative RT-PCR, normalized to β-actin mRNA levels. Bars show the mean ± SEM of five separate experiments. F, Naive CD4+ T cells from BALB/c mice were primed for 3 days in the presence of 10 μg/ml anti-IL-4 mAb and varying concentrations of IL-12 and TGF-β1, as indicated. Cells were then rested for 2 days, washed, and restimulated with PMA and ionomycin for 4 h, and intracellular IFN-γ was analyzed by flow cytometry. These data are representative of two experiments with similar results.
TGF-β1 acts directly on Th cells to inhibit IFN-γ production in vitro. A, CD4+ T cells were isolated from spleens and lymph nodes of wild-type BALB/c mice and sorted for the naive cell subset (CD62Lhigh,CD44low). Naive CD4+ T cells were primed in vitro with anti-CD3 and anti-CD28 mAbs, either without additional manipulation of cytokine levels (drift) or under the conditions indicated and described in detail in Materials and Methods. RNA was isolated at the time points shown, and IFN-γ mRNA was measured by quantitative RT-PCR, normalized to β-actin mRNA levels. B and C, Naive CD4+ T cells from BALB/c mice were primed in vitro for 3 days under the conditions indicated, rested for 2 days, washed, and restimulated with anti-CD3 mAb for 2 days. Supernatants were collected and analyzed for IFN-γ (B) and IL-4 (C) by ELISA. Statistical bars show the mean ± SD for triplicate starting culture wells. These data are representative of four experiments, all with similar results. D and E, Naive CD4+ T cells from BALB/c mice were primed in vitro for 3 days under the conditions indicated. RNA was isolated, and IL-4 (D) and GATA-3 (E) were measured by quantitative RT-PCR, normalized to β-actin mRNA levels. Bars show the mean ± SEM of five separate experiments. F, Naive CD4+ T cells from BALB/c mice were primed for 3 days in the presence of 10 μg/ml anti-IL-4 mAb and varying concentrations of IL-12 and TGF-β1, as indicated. Cells were then rested for 2 days, washed, and restimulated with PMA and ionomycin for 4 h, and intracellular IFN-γ was analyzed by flow cytometry. These data are representative of two experiments with similar results.
TGF-β1-mediated inhibition of IFN-γ expression is not regulated by cell division
Under some conditions of stimulation, TGF-β1 potently inhibits the proliferation of T cells (29, 30, 31). Therefore, we considered the hypothesis that the apparent suppressive effect of TGF-β1 on IFN-γ levels during naive T cell priming reflected not a suppression of IFN-γ expression per se, but, rather, simply the low numbers of T cells permitted to transit the cell cycle (and thus enter the Th1 developmental pathway) when TGF-β1 is present. If this hypothesis were correct, then IFN-γ production should be relatively normal in those (presumably few) T cells that have undergone several rounds of cell division despite the presence of TGF-β1. To address this hypothesis, we stained naive T cells with the intracellular dye CFSE, stimulated them for 72 h under Th1-skewing conditions in the presence or the absence of TGF-β1, and measured IFN-γ expression at each cell division using ICC analysis. Unstimulated T cells had uniformly high levels of CFSE, whereas stimulated T cells showed successive loss of staining, reflecting cell division (Fig. 3,A). In the absence of added TGF-β1, the percentage of cells expressing IFN-γ was consistently 25–30% at all cell divisions analyzed (Fig. 3, B and C). In the presence of added TGF-β1, the first two mitoses were modestly inhibited, as indicated by the somewhat higher peaks for cell divisions 1 and 2, respectively (Fig. 3,A), consistent with a partial antimitogenic effect for TGF-β1 in this study. A large number of cells nevertheless showed loss of CFSE expression, reflecting robust cell proliferation, arguing that simple inhibition of cell division is insufficient to account for TGF-β1’s inhibition of IFN-γ expression. Indeed, combining CFSE staining with ICC analysis indicated that TGF-β1 inhibited IFN-γ expression at every cell division analyzed (Fig. 3, B and C). In fact, the suppressive effect of TGF-β1 was even more pronounced at later cell divisions, at which <5% of T cells expressed IFN-γ. These data indicate that TGF-β1 inhibits IFN-γ expression even in cells that have undergone numerous cell divisions and strongly argue that the mechanism of inhibition is independent of cell division number.
TGF-β1-mediated suppression of IFN-γ production is not dependent on cell division. A–C, Naive CD4+ T cells were stained with CFSE and stimulated for 3 days with anti-CD3 and anti-CD28 mAbs with IL-12 and anti-IL-4, with or without added TGF-β1 (5 ng/ml). Cells were collected, stimulated with PMA and ionomycin for 4 h, and stained for intracellular IFN-γ. A, Cell division profiles are shown for unstimulated cells (unfilled dashed profile), cells stimulated in IL-12 conditions (filled solid profile), or cells stimulated in IL-12 with TGF-β1 (unfilled solid profile). B, Combined intracellular IFN-γ staining with CFSE staining is shown for cells stimulated with IL-12 (upper panel) or with IL-12 and TGF-β1 (lower panel). Gating for IFN-γ was set using an isotype-matched control Ab. C, The percentage of IFN-γ-positive cells is shown in graphic form for the second through sixth cell divisions for cells stimulated with IL-12 or with IL-12 and TGF-β1. These data are representative of three experiments with similar results.
TGF-β1-mediated suppression of IFN-γ production is not dependent on cell division. A–C, Naive CD4+ T cells were stained with CFSE and stimulated for 3 days with anti-CD3 and anti-CD28 mAbs with IL-12 and anti-IL-4, with or without added TGF-β1 (5 ng/ml). Cells were collected, stimulated with PMA and ionomycin for 4 h, and stained for intracellular IFN-γ. A, Cell division profiles are shown for unstimulated cells (unfilled dashed profile), cells stimulated in IL-12 conditions (filled solid profile), or cells stimulated in IL-12 with TGF-β1 (unfilled solid profile). B, Combined intracellular IFN-γ staining with CFSE staining is shown for cells stimulated with IL-12 (upper panel) or with IL-12 and TGF-β1 (lower panel). Gating for IFN-γ was set using an isotype-matched control Ab. C, The percentage of IFN-γ-positive cells is shown in graphic form for the second through sixth cell divisions for cells stimulated with IL-12 or with IL-12 and TGF-β1. These data are representative of three experiments with similar results.
TGF-β1 suppresses T-bet expression
Freshly isolated hepatic TGF-β1−/− CD4+ T cells overexpress both IFN-γ mRNA and T-bet mRNA (Fig. 1, B and C). T-bet can both directly augment IFN-γ mRNA expression (32) and enhance Th1 effector cell development through remodeling of chromatin at the IFN-γ gene locus (33). Mice deficient in T-bet show impaired Th1 differentiation and effector CD4+ T cell IFN-γ production (22). TGF-β1 at priming blocks IFN-γ expression at subsequent recall through inhibition of T-bet expression (23). We examined in more detail the role of T-bet inhibition in the mechanisms by which TGF-β1 regulates IFN-γ expression. Specifically, we determined whether TGF-β1 down-regulates T-bet expression at priming, and whether enforced T-bet expression overcomes the inhibitory effects of TGF-β1 on IFN-γ expression at priming and at recall stimulation. T-bet protein expression was readily detected in primed T cells and was modestly augmented when T cells were primed in the presence of IL-12 (Fig. 4 A). In the presence of added IL-4, T-bet protein expression was suppressed. The presence of TGF-β1 during priming in IL-12 led to strong suppression of T-bet protein levels, similar to the low levels seen in IL-4 conditions. Similar results were observed for T-bet mRNA levels by quantitative RT-PCR (data not shown).
TGF-β1-mediated suppression of IFN-γ production at priming does not require T-bet suppression. A, Naive CD4+ T cells were primed with anti-CD3 and anti-CD28 under the conditions indicated, and total protein was collected at 3 days. Western blotting was used to measure protein levels of T-bet (upper panel) and β-tubulin (lower panel). These data are representative of four experiments with similar results. B, Naive CD4+ T cells were primed with anti-CD3 and anti-CD28 mAbs in IL-12 with (+) or without (−) TGF-β1. Additionally, at 24 h, T cells were not infected, were infected with control GFP-RV, or were infected with T-bet-GFP-RV. After 3 days of culture, GFP+ cells were sorted from the retrovirally infected wells, and RNA and protein were collected. IFN-γ (upper panel) and T-bet (lower panel) mRNA levels were measured by quantitative RT-PCR and normalized to β-actin mRNA levels. Western blotting was used to measure T-bet (upper panel) and β-tubulin (lower panel) protein levels.
TGF-β1-mediated suppression of IFN-γ production at priming does not require T-bet suppression. A, Naive CD4+ T cells were primed with anti-CD3 and anti-CD28 under the conditions indicated, and total protein was collected at 3 days. Western blotting was used to measure protein levels of T-bet (upper panel) and β-tubulin (lower panel). These data are representative of four experiments with similar results. B, Naive CD4+ T cells were primed with anti-CD3 and anti-CD28 mAbs in IL-12 with (+) or without (−) TGF-β1. Additionally, at 24 h, T cells were not infected, were infected with control GFP-RV, or were infected with T-bet-GFP-RV. After 3 days of culture, GFP+ cells were sorted from the retrovirally infected wells, and RNA and protein were collected. IFN-γ (upper panel) and T-bet (lower panel) mRNA levels were measured by quantitative RT-PCR and normalized to β-actin mRNA levels. Western blotting was used to measure T-bet (upper panel) and β-tubulin (lower panel) protein levels.
TGF-β1-mediated suppression of IFN-γ expression at priming does not require suppression of T-bet
Because TGF-β1 inhibits both IFN-γ and T-bet expression during the priming phase, we tested the hypothesis that TGF-β1 suppresses IFN-γ expression at priming through suppression of T-bet. Naive CD4+ T cells were stimulated with IL-12 in the absence or the presence of TGF-β1, and high T-bet expression was enforced using the retroviral vector construct T-bet-GFP-RV. This construct has been shown to produce high levels of functionally active T-bet that drives IFN-γ expression in established Th2 cells (21). Retrovirally infected CD4+ T cells can be gated on or sorted by ectopic GFP reporter expression that, when T-bet-GFP-RV vector is used, also indicates coexpression of retrovirally encoded T-bet. In CD4+ T cells primed in IL-12 and infected with the empty control retroviral vector GFP-RV, TGF-β1 strongly suppressed IFN-γ mRNA expression, similar to TGF-β1’s effects in noninfected cells (Fig. 4,B). Surprisingly, when T-bet expression was enforced by infecting cells with the T-bet-GFP-RV vector, TGF-β1 nevertheless strongly, albeit not completely, suppressed IFN-γ mRNA expression (Fig. 4 B). Analyses of T-bet mRNA and protein confirmed constitutive high expression of T-bet in cells infected with T-bet-GFP-RV, but not in cells infected with GFP-RV. Thus, at priming, TGF-β1 suppresses IFN-γ expression, even in the presence of high levels of ectopic T-bet mRNA and protein.
TGF-β1-mediated suppression of IFN-γ expression at recall requires suppression of T-bet
Our findings indicate that even when T-bet is abundant, TGF-β1 can suppress IL-12-induced IFN-γ mRNA expression at priming. However, a previous report (23) showed that T-bet overexpression overcomes TGF-β1’s inhibition of IL-12-induced Th1 development, measured by IFN-γ expression at a recall stimulation. To reconcile these data, we hypothesized that T-bet overexpression differentially affects TGF-β1’s inhibition of IFN-γ expression at priming vs recall stimulation. To test this, we enforced T-bet expression at priming using the T-bet-expressing retrovirus as before, then examined IFN-γ expression by ICC staining in cells at priming and again after recall stimulation. In control, GFP-RV-infected CD4+ T cells, TGF-β1 inhibited IFN-γ expression both at priming (from 5.0 to 0.8% IFN-γ positive) and at restimulation (from 33.6 to 1.9% IFN-γ positive; Fig. 5,A), similar to that observed in noninfected cells (e.g., Fig. 2, A and B). In T-bet-RV-infected cells, the frequency of IFN-γ-expressing cells was enhanced compared with that of GFP-RV-infected cells at both priming and recall. Nevertheless, TGF-β1 substantially reduced IFN-γ expression at priming (from 13.8 to 2.8% IFN-γ positive). By comparison, TGF-β1’s inhibition of IFN-γ production at recall stimulation in T-bet-expressing cells was largely ineffective (from 73.5 to 67.4% IFN-γ positive). Within the noninfected (GFP−) T cell population, TGF-β1 inhibited IFN-γ expression at both priming and recall as expected (data not shown). Thus, TGF-β1 inhibited IFN-γ expression at priming equally well in cells infected with either control GFP-RV (80.4% inhibition) or T-bet.RV (75.5% inhibition); however, upon recall stimulation, although TGF-β1 inhibited IFN-γ expression in control, GFP-RV-infected cells (84.2% inhibition), TGF-β1 had little inhibitory effect on IFN-γ expression in T-bet-RV-infected cells (13.8% inhibition; Fig. 5 B). These data indicate a difference in the importance of T-bet suppression by TGF-β1 for stage-specific inhibition of IFN-γ. That is, inhibition of T-bet expression appears to be necessary for TGF-β1 to exert its inhibition of IFN-γ expression at recall, but not at priming. TGF-β1 inhibits the priming stage of IFN-γ through a distinct mechanism.
T-bet overexpression overcomes TGF-β1-mediated suppression of IFN-γ production at recall. A, Naive CD4+ T cells were primed with anti-CD3 and anti-CD28 mAbs in IL-12 with or without TGF-β1. Cells were infected with control GFP-RV or T-bet-GFP-RV at 24 h and stained for intracellular IFN-γ at priming (3 days) and at recall (5 days; after washing and restimulation). GFP+ cells were gated on, and the percentage of IFN-γ+ cells was determined. An isotype control mAb was used to set IFN-γ+ gates. B, Graphic representation of the mean percent inhibition by TGF-β1 comparing the IL-12 vs IL-12 plus TGF-β1 conditions. The data reflect the inhibition by TGF-β1 of the percentage of IFN-γ+ cells in the indicated retroviral infection conditions at either priming or recall. Statistical bars show the mean ± SD of quadruplicate starting culture wells. These data are representative of two experiments each for priming and recall.
T-bet overexpression overcomes TGF-β1-mediated suppression of IFN-γ production at recall. A, Naive CD4+ T cells were primed with anti-CD3 and anti-CD28 mAbs in IL-12 with or without TGF-β1. Cells were infected with control GFP-RV or T-bet-GFP-RV at 24 h and stained for intracellular IFN-γ at priming (3 days) and at recall (5 days; after washing and restimulation). GFP+ cells were gated on, and the percentage of IFN-γ+ cells was determined. An isotype control mAb was used to set IFN-γ+ gates. B, Graphic representation of the mean percent inhibition by TGF-β1 comparing the IL-12 vs IL-12 plus TGF-β1 conditions. The data reflect the inhibition by TGF-β1 of the percentage of IFN-γ+ cells in the indicated retroviral infection conditions at either priming or recall. Statistical bars show the mean ± SD of quadruplicate starting culture wells. These data are representative of two experiments each for priming and recall.
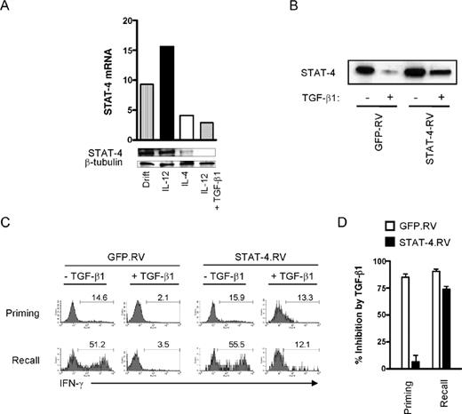
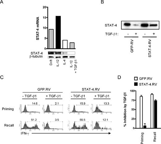
TGF-β1-mediated suppression of IFN-γ expression at priming, but not recall, requires suppression of Stat4
The absence of TGF-β1 in vivo is associated with an increase in Stat4 mRNA expression in hepatic CD4+ T cells (Fig. 1,B). Stat4 is a transcription factor that mediates IL-12 signaling (34), augments Th1 differentiation, and promotes IFN-γ expression (24). We asked whether TGF-β1 suppresses Stat4 expression in vitro during CD4+ T cell priming. After 3 days of priming, Stat4 mRNA and protein expressions were readily detected in primed T cells and were modestly augmented when T cells were primed in the presence of IL-12 (Fig. 6 A). The presence of TGF-β1 during priming in IL-12 led to a strong suppression of Stat4 mRNA and protein levels, similar to the low levels seen in IL-4 conditions.
Stat4 overexpression partially overcomes TGF-β1-mediated suppression of IFN-γ production at priming. A, TGF-β1 inhibits Stat4 expression. Naive CD4+ T cells were primed under the conditions indicated, and mRNA and protein were assessed at 3 days. These data are representative of three experiments with similar results. B, Naive CD4+ T cells were primed without or with TGF-β1 and infected at 24 h with control GFP-RV or Stat4-GFP-RV. At 3 days, GFP+ cells were sorted, and protein was collected. Western blotting was used to measure Stat4 protein levels. Protein loading was normalized by SYPro Orange quantitation. C, Naive CD4+ T cells were primed, infected with either control GFP-RV or Stat4-GFP-RV, and analyzed, as described in Fig. 5. D, Graphic representation of the mean percent inhibition by TGF-β1 comparing the IL-12 vs IL-12 plus TGF-β1 conditions. The data reflect the inhibition by TGF-β1 of the percentage of IFN-γ+ cells in the indicated retroviral infection conditions at either priming or recall. Statistical bars show the mean ± SD of triplicate starting culture wells. These data are representative of four experiments for priming and recall.
Stat4 overexpression partially overcomes TGF-β1-mediated suppression of IFN-γ production at priming. A, TGF-β1 inhibits Stat4 expression. Naive CD4+ T cells were primed under the conditions indicated, and mRNA and protein were assessed at 3 days. These data are representative of three experiments with similar results. B, Naive CD4+ T cells were primed without or with TGF-β1 and infected at 24 h with control GFP-RV or Stat4-GFP-RV. At 3 days, GFP+ cells were sorted, and protein was collected. Western blotting was used to measure Stat4 protein levels. Protein loading was normalized by SYPro Orange quantitation. C, Naive CD4+ T cells were primed, infected with either control GFP-RV or Stat4-GFP-RV, and analyzed, as described in Fig. 5. D, Graphic representation of the mean percent inhibition by TGF-β1 comparing the IL-12 vs IL-12 plus TGF-β1 conditions. The data reflect the inhibition by TGF-β1 of the percentage of IFN-γ+ cells in the indicated retroviral infection conditions at either priming or recall. Statistical bars show the mean ± SD of triplicate starting culture wells. These data are representative of four experiments for priming and recall.
We tested the importance of Stat4 suppression by TGF-β1 in the inhibition of IFN-γ expression at priming and recall. Stat4 expression was enforced using the Stat4-GFP-RV vector. TGF-β1 nearly completely inhibited Stat4 expression in GFP-RV-infected cells; in Stat4-GFP-RV-infected cells, substantial Stat4 expression was observed even in the presence of TGF-β1 (Fig. 6,B). The maintenance of Stat4 expression reflects retroviral expression of ectopic Stat4. In control, GFP-RV-infected CD4+ T cells, TGF-β1 inhibited IFN-γ expression both at priming (by ICC from 14.6 to 2.1% IFN-γ positive) and at restimulation (from 51.2 to 3.5% IFN-γ positive; Fig. 6,C). In Stat4-RV infected cells, TGF-β1 did not inhibit IFN-γ expression at priming, as assessed by the percentage of cells expressing IFN-γ (from 15.9 to 13.3% IFN-γ positive), but did inhibit IFN-γ expression at recall (from 55.5 to 12.1% IFN-γ positive). Within the noninfected (GFP−) T cell population, TGF-β1 inhibited IFN-γ expression at both priming and recall as expected (data not shown). Thus, TGF-β1 inhibited recall IFN-γ expression with nearly equal effectiveness regardless of whether Stat4 expression was enforced. At priming, however, TGF-β1 inhibited IFN-γ production in control cells, but not in cells in which Stat4 expression was enforced using Stat4-RV (Fig. 6,D). Notably, although enforced Stat4 expression overcame TGF-β1’s suppression of the percentage of cells expressing IFN-γ at priming, TGF-β1 still inhibited the amount of IFN-γ expressed by each cell, as reflected in the reduced fluorescence intensity among the IFN-γ+ cell population (Fig. 6 C, upper right panel). Thus, enforced Stat4 expression modulates TGF-β1’s effects on IFN-γ expression at priming, but not at recall, and TGF-β1 suppresses IFN-γ expression at priming in part through suppression of Stat4 expression. Even when Stat4 expression is ectopically maintained, however, TGF-β1 still exerted some effect at priming, because IFN-γ expression per cell from IFN-γ+ cells was lower in the presence of TGF-β1.
T cells close the window of sensitivity to TGF-β1’s suppression of Th1 development
Experiments using retroviral overexpression showed that TGF-β1 uses distinct mechanisms and targets of regulation to inhibit IFN-γ expression at priming vs recall stimulation. To extend these findings, we performed an experiment that does not rely on retroviral infection or construct overexpression. Naive CD4+ T cells were primed in IL-12 conditions, and TGF-β1 was subsequently added at different time points. IFN-γ expression was measured by ICC staining at 72 h of priming and again at recall stimulation (Fig. 7,A). At priming, TGF-β1 added at time zero inhibited IFN-γ expression as before, and delaying the addition of TGF-β1 even as late as 45 h still resulted in the inhibition of IFN-γ expression at priming. By contrast, delaying the addition of TGF-β1 for 45 h largely abrogated its ability to inhibit IFN-γ expression at recall stimulation. From these data, we hypothesized that delaying the addition of TGF-β1 should be permissive to T-bet expression. Indeed, when TGF-β1 was added at the beginning of culture, T-bet mRNA and protein levels, measured at 72 h, were inhibited; by contrast, when TGF-β1 addition was delayed by 40–56 h, T-bet mRNA and protein expression were not inhibited (Fig. 7 B). These data confirm that IFN-γ expression at priming and at recall are regulated by TGF-β1 through distinct mechanisms. In addition, the development of Th1 effector cells can be suppressed by TGF-β1 only during a TGF-β1-sensitive window of 1–2 days; the loss of this window correlates with the loss of the ability of TGF-β1 to suppress T-bet expression.
Delayed addition of TGF-β1 permits T-bet expression and recovery of IFN-γ production at recall. A, Naive CD4+ T cells were primed without or with IL-12 added at time zero (left graphs) or with IL-12 added at time zero and TGF-β1 added at the indicated time points (right graphs). Cells were stained for intracellular IFN-γ either at 72 h of priming (top) or at recall (bottom). Data show the percentage of IFN-γ+ cells as the mean ± SD of triplicate starting culture wells. These data are representative of two experiments. B, Naive CD4+ T cells were primed as indicated, with TGF-β1 added at the indicated times. RNA and protein were collected at 72 h, and T-bet was measured. The protein loading control was performed with SYPro Orange normalization.
Delayed addition of TGF-β1 permits T-bet expression and recovery of IFN-γ production at recall. A, Naive CD4+ T cells were primed without or with IL-12 added at time zero (left graphs) or with IL-12 added at time zero and TGF-β1 added at the indicated time points (right graphs). Cells were stained for intracellular IFN-γ either at 72 h of priming (top) or at recall (bottom). Data show the percentage of IFN-γ+ cells as the mean ± SD of triplicate starting culture wells. These data are representative of two experiments. B, Naive CD4+ T cells were primed as indicated, with TGF-β1 added at the indicated times. RNA and protein were collected at 72 h, and T-bet was measured. The protein loading control was performed with SYPro Orange normalization.
Discussion
BALB/c-TGF-β1−/− mice spontaneously develop a lethal autoimmune liver disease that is dependent upon the presence of CD4+ T cells (17) and IFN-γ (19). Moreover, splenic and hepatic CD4+ T cells from BALB/c TGF-β1−/− mice are Th1 polarized and produce high levels of IFN-γ upon restimulation (19). Thus, one of the critical roles for TGF-β1 in vivo is to inhibit the development of Th1 cells and the expression of IFN-γ. These observations prompted us to explore the relationship between TGF-β1 and Th1 development in a more controlled in vitro setting. We therefore sought to define the mechanisms and molecular determinants involved in TGF-β1 inhibition of IFN-γ expression by T cells.
Our studies focused on two factors important for Th1 development. T-bet is a T-box-containing transcription factor essential for Th1 development. Ectopic expression of T-bet in established differentiated Th2 effector cells induces IFN-γ production (21), and T cells from T-bet−/− mice exhibit poor Th1 differentiation (22). Stat4 is responsible for signal transduction from the IL-12R and promotes IFN-γ expression and Th1 differentiation (34). T cells from Stat4−/− mice demonstrate impaired IFN-γ expression (24). IL-4, acting through GATA-3, suppresses Th1 differentiation through a mechanism that requires Stat4 down-regulation, but not T-bet down-regulation (25). We show that TGF-β1 suppresses IFN-γ expression in T cells through at least two different regulatory pathways: one that is sensitive to T-bet levels, and one that is sensitive to Stat4 levels. Specifically, TGF-β1 suppresses IFN-γ expression at recall stimulation largely through a pathway that is sensitive to T-bet levels present at priming. By contrast, TGF-β1 suppresses IFN-γ expression at priming through a pathway that is insensitive to levels of T-bet, but sensitive in part to levels of Stat4 expression.
Two separate experimental approaches support our conclusion that T-bet suppression by TGF-β1 is necessary for inhibiting IFN-γ expression at recall, but not at priming. First, ectopic expression of T-bet largely abrogated the ability of TGF-β1 to inhibit subsequent IFN-γ expression at recall stimulation, but had no effect on the ability of TGF-β1 to inhibit IFN-γ expression at priming. Second, we observed that delaying the addition of TGF-β1 during Th1 priming largely abrogated its ability to inhibit subsequent IFN-γ expression at recall stimulation, but not at priming, and also permitted T-bet expression. Gorelik et al. (23) previously demonstrated that TGF-β1 inhibits the development of IFN-γ-producing Th1 effector cells through inhibition of T-bet. Our data extend these findings by showing that the regulation of T-bet is relevant for IFN-γ expression at recall, but not priming, that inhibition of Th1 development by TGF-β1 is restricted temporally to a window of sensitivity to TGF-β1 that closes after the first 1–2 days of priming, and that there is more than one pathway by which TGF-β1 inhibits IFN-γ expression.
T-bet can act as a classic transcription factor, directly augmenting the transcriptional regulation of the Ifng gene (32). The suppression of IFN-γ mRNA expression by TGF-β1 at priming is consistent with the suppression of IFN-γ transcription. However, ectopic T-bet expression did not overcome TGF-β1’s suppression of IFN-γ mRNA expression at priming, indicating that TGF-β1 inhibits IFN-γ mRNA levels at priming through a mechanism that does not involve the transcriptional function of T-bet. Current models favor a role for T-bet as an active agent in the remodeling of chromatin to regulate the accessibility of the Ifng locus (33), a modification that correlates with the differentiation of naive T cells to Th1 effector cells (35). We hypothesize that this function of T-bet is the relevant target for TGF-β1, and this explains the differential effects of T-bet expression on IFN-γ expression at recall vs priming. This hypothesis is consistent with our data showing that ectopic T-bet expression overcomes TGF-β1’s inhibition of Th1 development and that delaying the addition of TGF-β1 during priming permits both T-bet expression and subsequent Th1 development.
By what mechanisms might TGF-β1 inhibit the production of IFN-γ from CD4+ T cells during priming? Because we used highly purified naive CD4+ T cells stimulated with anti-CD3 and anti-CD28 in the absence of APC, we conclude that TGF-β1 can inhibit IFN-γ production by acting directly on CD4+ T cells and need not involve an indirect effect mediated through an accessory cell. Also, TGF-β1 does not inhibit IFN-γ production indirectly by inducing IL-4, because TGF-β1 induced neither IL-4 at priming nor subsequent Th2 development, and because effects were observed to behave in a dose-dependent fashion (with respect to both TGF-β1 and IL-12) even when IL-4 was completely neutralized by mAb. Although TGF-β1 can inhibit TCR-induced Ca2+-dependent signaling pathways (36, 37) and can potently inhibit T cell proliferation in many experimental systems (29, 30, 31), there was only a modest effect on proliferation in this study, indicating that TGF-β1 did not regulate IFN-γ production indirectly by preventing the priming of naive T cells. In a related vein, it has been suggested that the regulation of IFN-γ cytokine expression is mediated through a mechanism that involves the counting of cell transits through the cell cycle (38). The combined CFSE/ICC analyses showed that TGF-β1 inhibits IFN-γ production at all discernible cell divisions, suggesting that TGF-β1’s regulation of IFN-γ production is independent of this proposed mechanism of regulation of cytokine gene expression.
TGF-β1 inhibits IFN-γ production at priming at least in part through inhibition of Stat4. When Stat4 expression was enforced ectopically, the percentage of T cells expressing IFN-γ (∼13–16%) was similar regardless of whether TGF-β1 was present. In this regard, TGF-β1 may act as a gate, regulating the number of cells expressing IFN-γ during priming, and this function of TGF-β1 appears to operate through suppression of Stat4. However, even when this function of TGF-β1 was overcome via ectopic Stat4 expression, TGF-β1 could still exert effects on IFN-γ expression, suppressing the amount of IFN-γ expressed per cell in those cells now permitted to make IFN-γ. Thus, at priming, TGF-β1 regulates the amount of IFN-γ expressed per T cell through a Stat4-insensitive mechanism.
It remains to be determined to what extent the current findings, derived from T cells cultured ex vivo, are applicable to the role of TGF-β1 in suppressing Th1 development in vivo. Th cells isolated from TGF-β1−/− mice overexpress not only IFN-γ, but also both T-bet and Stat4, findings consistent with the pathways described in this report. It is not clear, however, whether these abnormalities result from the lack of a direct effect of TGF-β1 on Th cells, or whether the absence of an effect of TGF-β1 on APC or other accessory cells also contributes. In the context of in vivo immune responses, the type of APC and the microenvironment strongly influence Th cell subset differentiation. Recent insights into Th1 differentiation reveal that cytokines besides IL-12, such as IL-23 (39) and IL-27 (40), can promote Th1 differentiation or IFN-γ expression. Thus, in vivo TGF-β1 may have additional Th1 inhibitory activities, such as suppressing APC expression of such cytokines as IL-12, IL-23, or IL-27, or suppressing IFN-γ expression in response to IL-23 or IL-27. Also, even when TCR signals are absent, effector Th1 cells can be stimulated to produce IFN-γ by exposure to IL-12 and IL-18 simultaneously (41, 42). It will be interesting to see whether TGF-β1 can inhibit this mode of IFN-γ expression as well.
Findings from the TGF-β1−/− mouse highlight the importance of TGF-β1 in regulating IFN-γ expression from Th cells. The absence of TGF-β1 in BALB/c mice has the consequence of deficient control of IFN-γ-expressing T cells, leading to the development of lethal spontaneous autoimmune hepatitis. Autoimmune hepatitis in BALB/c-TGF-β1−/− mice is dependent upon the presence of CD4+ T cells and the ability to produce IFN-γ. These findings place TGF-β1 in a position of importance for the homeostatic control of autoimmunity and tolerance. The prominence of the liver as the site of autoimmune attack suggests that TGF-β1 has an indispensable role in promoting immune tolerance within the hepatic environment. Hepatic CD4+ T cells isolated from BALB/c-TGF-β1−/− not only overexpress IFN-γ, but also are strongly cytolytic in a redirected lysis assay in vitro (17). These findings suggest that TGF-β1 inhibits in hepatic T cells not only Th1 differentiation, classically defined by high IFN-γ production, but also the development of cytotoxic capability, perhaps through suppression of granzyme, perforin, or Fas ligand expression.
Given the critical importance of the suppression of IFN-γ expression by CD4+ T cells for immune homeostasis and the prevention of autoimmune disease (17, 19), it is not surprising to find evidence for multiple pathways of IFN-γ regulation by TGF-β1. TGF-β1 may act directly on IFN-γ transcription, but it also may affect post-transcriptional events, such as IFN-γ mRNA stability or IFN-γ translation. Whatever the mechanisms, these pathways may not apply solely to naive T cells at priming, but may be operative in effector T cells as well, because we have observed that addition of TGF-β1 to Th1 cells at recall stimulation also suppresses concurrent IFN-γ mRNA expression (J. T. Lin, data not shown).
Acknowledgments
We thank Dr. Alice Givan and Gary Ward for help with FACS analysis and sorting, Dr. Tony Zhang for technical assistance with retroviral transduction, and Christine Kretowicz for help with mouse husbandry and screening. We thank Drs. Suzanne Szabo and Laurie Glimcher (Harvard University) for generously providing the Ab to T-bet and the retroviral construct containing T-bet, and Drs. Theresa Murphy and Kenneth Murphy (Washington University, St. Louis, MO) for providing the retroviral construct containing Stat4. We thank Drs. Todd Pearson and Brent Berwin (Dartmouth Medical School, Lebanon, NH) for critical reading of the manuscript. Susan Gagnon provided able secretarial assistance.
Disclosures
The authors have no financial conflict of interest.
Footnotes
The costs of publication of this article were defrayed in part by the payment of page charges. This article must therefore be hereby marked advertisement in accordance with 18 U.S.C. Section 1734 solely to indicate this fact.
This work was supported by National Institutes of Health Grants R01AI053056 (to J.D.G.) and P20RR16437 from the COBRE Program of the National Center for Research Resources, and by National Institutes of Health Training Grants AI007519 (to J.T.L) and T32AR007576 (to S.L.M.). Flow cytometry was performed at Dartmouth Medical School in The Herbert C. Englert Cell Analysis Laboratory, which was established by equipment grants from the Fannie E. Rippel Foundation, the National Institutes of Health Shared Instrument Program, and Dartmouth Medical School and is supported in part by the Core Grant (CA23108) from the National Cancer Institute to the Norris Cotton Cancer Center.
Address correspondence and reprint requests to Dr. James D. Gorham, Department of Pathology, Dartmouth Medical School, One Medical Center Drive, Lebanon, NH 03756. E-mail address: james.d.gorham@dartmouth.edu
Abbreviations used in this paper: ICC, intracellular cytokine; RV, retroviral vector.






