Abstract
During infection, CD4+ Th cell responses polarize to become primarily Th1 or Th2. Th1 cells, which make IFN-γ, are crucial for immunity to many bacterial and protozoal infections, whereas Th2 cells, which make IL-4, IL-5, and IL-13, are important for resistance to helminth infections. Polarized Th1 responses are induced by dendritic cells (DCs), which respond to pathogen-derived TLR ligands to produce IL-12 and related cytokines that are instrumental in Th1 cell outgrowth, and coordinately process and present Ag in the context of MHC class II to activate naive Th cells. In this study we show that in addition to providing positive signals for Th1 cell development, mouse DCs activated by TLR engagement can also provide a potent negative signal that prevents the development of Th2 cells. Production of this signal, which is not IL-12, IL-18, IL-23, IL-27, or IFN-γ and is not provided via Th1 cells, is dependent upon a MyD88-dependent, TNF receptor-associated factor-6-independent signaling pathway in DCs. The signal is released from DCs in response to activation via TLR ligands and exerts an effect directly on Th cells rather than through a third-party cell. Our findings indicate that DCs can provide potent negative as well as positive instruction for Th response polarization, and that these instructional signals are distinct and independent.
Nonoverlapping cytokine profiles provide CD4+ Th 1 and Th2 cells with functions that are critical for countering distinct groups of pathogens (1). Dendritic cells (DCs)4 play a critical role in the immune response by providing signals that direct naive Th cells to proliferate and differentiate into Th1 or Th2 cells (2). To become competent to activate naive Th cells, DCs must undergo a maturation step (3), and there is growing evidence that different maturation programs are linked to the ability of DCs to direct Th1 vs Th2 responses (2). Maturation can be induced by immune system intrinsic signals, such as IFN-α, TNF-α, and CD40L (4), or by pathogen-derived signals, such as LPS, that initiate TLR signaling (5). It has become clear recently that TLR-activated DCs generally favor the development of Th1 responses due in large part to the fact that TLR ligation usually induces the production of IL-12, a cytokine that plays a pivotal role in Th1 cell differentiation (6, 7, 8). In contrast, a subset of TLR ligands appears to favor the development of Th2 responses, possibly as a result of the fact that they fail to induce IL-12 production (9, 10, 11, 12, 13).
Th1 cells produce primarily IFN-γ, whereas Th2 cells produce IL-4, IL-5, IL-10, and IL-13 (14). The role of IL-12 in Th1 cell development is linked to its ability to promote IFN-γ production and to favor the outgrowth and survival of cells making this cytokine (15). In the early stages of Th1 cell development, Th cells become responsive to IL-12 via expression of the transcription factor T-bet, which promotes IL-12Rβ2 expression (16). T-bet expression is promoted by TCR ligation and IFN-γ, possibly in conjunction with IL-27 (15, 17). Polarization of the Th1 response is ensured by the ability of IL-12 to suppress the expression of GATA-3 (18), the key transcription factor necessary for the Th2 phenotype (19). For Th2 cell polarization, IL-4, which is made in small quantities by naive Th cells, plays an important role due to its ability to promote GATA-3 expression and suppress IFN-γ production (18). IL-4 also induces expression of the Th2 cell-specific growth factor growth factor independent-1, which promotes the expansion and outgrowth of Th2 populations (20). Unlike IL-12, which is clearly made by DCs, it remains questionable whether DCs are able to make significant levels of IL-4 under physiological conditions (21, 22).
Early studies of immunity to the intracellular protozoan parasite Leishmania major indicated that the presence or the absence of IL-12 is key for the Th1/Th2 decision process. In C57BL/6 mice L. major induces an IL-12-dependent Th1 response that is able to control parasite growth and dissemination. However, in IL-12−/− mice, the same parasites induce a disease-exacerbating Th2 response (23, 24). Studies such as these combined with a failure to recognize a distinct DC-derived signal that promotes Th2 responses (analogous to IL-12 for the Th1 response) led to the view that the Th2 response reflects a default pathway that occurs in the absence of IL-12. However, recent lines of evidence argue against this interpretation. For example, the Notch ligand, Jagged, which is expressed by DCs, was shown to provide an IL-4-independent instructional signal for GATA-3 expression, IL-4 production, and Th2 differentiation (25). Moreover, in IL-12−/− mice, Th responses to the intracellular pathogens Toxoplasma gondii and Mycobacterium avium, both of which induce potent Th1 responses in wild-type (WT) mice, failed to default to a Th2 pattern (26).
The latter data strongly suggest that existence of a negative signal for Th2 response development that is independent of IL-12 or Th1 response counter-regulation. In light of their role of central importance for Th cell activation and response polarization, we have examined whether DCs are able to provide the signal to prevent the development of Th2 responses. Previous work in our laboratory has shown that DCs pulsed with Propionebacterium acnes (Pa), a Gram-positive bacterium that induces DC maturation via TLR2 (27), are able to induce strong Pa-specific Th1 responses when injected into WT mice (28). In IL-12−/− recipient mice, Pa-pulsed DCs fail to induce a Th1 response, but notably do not induce a Pa-specific Th2 response (22), suggesting that Pa-activated DCs are able to prevent Th2 response development. Based on these findings, we examined the effects of Pa on the ability of OVA-pulsed DCs to stimulate OVA-specific TCR transgenic CD4+ cells to become Th2 cells. We have found that stimulation with Pa or LPS confers upon DCs the ability to profoundly suppress Th2 cell development via a mechanism that is independent of that responsible for promoting Th1 cell development. We propose that DCs stimulated by TLR ligands such as Pa and LPS not only attain the ability to activate naive Th cells and promote Th1 response development, but have the additional and discreet capacity to actively censor Th2 cell polarization.
Materials and Methods
Animals and reagents
C57/BL6 (B6) and B6 IL-12p40−/− mice were purchased from The Jackson Laboratory. B6 OTII, B6 IL-12p35−/−, B6 and 129/B6 MyD88−/−, B6 WSX-1+/− OTII, B6 WSX-1−/− OTII, and mixed 129/B6 background TNF receptor-associated factor-6−/− (TRAF6−/−) mice were bred and maintained under specific pathogen-free conditions at University of Pennsylvania. For TRAF6−/− DCs, we used bone marrow from chimeras that were generated by adoptive transfer (by i.v. injection) of 1 × 106 fetal liver cells isolated from TRAF6-deficient or WT littermate fetuses into irradiated (1200 rad) adult B6 mice, as previously described (29). Heat-killed Pa was purchased from Van Kampen Group. LPS, Escherichia coli serotype 0111:B4, was obtained from Sigma-Aldrich. Aseptically collected and sterile-filtered (0.2-μm pore size) hen egg white (which is ∼50% OVA) was used as OVA to stimulate OTII cells (30); this Ag was assumed to be endotoxin free, a conclusion supported by its inability to activate DCs (not shown). Sterile rIL-4 and neutralizing anti-IL-18 Ab were purchased from R&D Systems. Ab for cytokine ELISAs and intracellular staining were purchased from BD Pharmingen. Neutralizing anti-IL-12 Ab and ant-IFN-γ Ab were protein G purified from the culture supernatants (SUP) of C17.8 and XMG1.2 hybridomas, respectively, and sterile-filtered (0.2 μm pore size) before use.
DC preparation and SUP generation
DCs were grown from bone marrow in medium containing 20 ng/ml GM-CSF as previously described (28, 31). On days 8–10, DCs were harvested and pulsed with Ag and/or Pa or LPS in the presence of 5 ng/ml GM-CSF overnight (o/n) (∼18 h). To generate DC SUPs, DCs were reseeded at 2 × 106/ml and cultured o/n in the absence or the presence of Pa (10 μg/ml). SUP from Pa-pulsed DCs was passed through a 0.2-μm pore size microfilter and is referred to as Pa/DC SUP. Control DC SUP was prepared by adding Pa (10 μg/ml) to medium collected from DCs cultured o/n in the absence of Pa, then immediately passing this mixture through a 0.2-μm pore size microfilter to remove the bacteria (see Fig. 4 A). SUPs were generated from IL-12p40−/− DCs unless otherwise stated.
Pa-activated DCs release a factor(s) that suppresses Th2 cell development. A, Pa/DC SUP and DC SUP were prepared as shown and as described in greater detail in Materials and Methods. B, OVA-pulsed WT DCs were cocultured for 6 days with OTII CD4+ cells in medium supplemented with DC SUP or Pa/DC SUP. Conditions in C are the same as those in A, except that OVA-pulsed IL-12−/− DCs were used to stimulate OTII T cells. Conditions in D were the same as those in B, except that anti-IFN-γ mAb was included in the OVA/IL-12−/− DC plus OTII CD4+ cell cultures. After 6 days, cells were stimulated with PMA and ionomycin in the presence of brefeldin, stained for surface CD4 and intracellular IL-4 and IFN-γ, and analyzed by flow cytometry. The numbers show the percentages of CD4+ cells that made IL-4. Data are from one experiment, but are typical of those obtained from at least four additional experiments.
Pa-activated DCs release a factor(s) that suppresses Th2 cell development. A, Pa/DC SUP and DC SUP were prepared as shown and as described in greater detail in Materials and Methods. B, OVA-pulsed WT DCs were cocultured for 6 days with OTII CD4+ cells in medium supplemented with DC SUP or Pa/DC SUP. Conditions in C are the same as those in A, except that OVA-pulsed IL-12−/− DCs were used to stimulate OTII T cells. Conditions in D were the same as those in B, except that anti-IFN-γ mAb was included in the OVA/IL-12−/− DC plus OTII CD4+ cell cultures. After 6 days, cells were stimulated with PMA and ionomycin in the presence of brefeldin, stained for surface CD4 and intracellular IL-4 and IFN-γ, and analyzed by flow cytometry. The numbers show the percentages of CD4+ cells that made IL-4. Data are from one experiment, but are typical of those obtained from at least four additional experiments.
Th response priming in vivo
DCs cultured o/n in medium alone or with Pa (10 μg/ml) were washed twice in HBSS to remove excess Ag and FCS, resuspended in HBSS, and injected i.p. via a 25-gauge needle into naive mice (5 × 105 DCs/mouse). After 7 days, single-cell suspensions (107/ml) were prepared from the spleens of these mice and restimulated in vitro with Pa (10 μg/ml) as previously described (28). Twenty-four- and 72-h SUPs were collected for measurement of IL-2 and IL-4/IL-5/IFN-γ, respectively, by ELISAs, as previously described (28).
DC/T cell cocultures
DCs were pulsed o/n with OVA (200 μg/ml), alone or in the presence of Pa (10 μg/ml) or LPS (100 ng/ml). Ag-pulsed DCs were harvested, washed once, and mixed with OTII CD4+ T cells purified by negative selection using MACS (Miltenyi Biotec), suspended in DMEM containing 10% FCS, 2 mM l-glutamine, 50 μM 2-ME, and 30 mM HEPES (T cell medium). DCs (2 × 104) and 2 × 105 OTII CD4+ cells in a final volume of 200 μl were added per well of a round-bottom, 96-well plate in the presence of 30 U/ml human IL-2. For SUP experiments, 50 μl of Pa/DC or DC SUPs were incorporated into the 200-μl cultures. Neutralizing Ab were used at the following concentrations: anti-IL-18, 10 μg/ml; anti-IL-12, 20 μg/ml; and anti-IFN-γ, 20 μg/ml. After 6 days in culture, cells were restimulated directly in fresh medium in the well with PMA (100 ng/ml)/ionomycin (1 μg/ml; Sigma-Aldrich) for 4 h, with brefeldin A (10 μg/ml; BD Pharmingen) added for the last 2 h, stained for surface CD4, and permeabilized with 0.1% saponin (Sigma-Aldrich) to stain for intracellular cytokines. In some experiments OTII cells were labeled with CFSE(Molecular Probes) before culture (32). Cells were analyzed on a FACSCalibur (BD Biosciences), and data were analyzed using FlowJo software (TreeStar). In some instances, the cells were recovered from the DC/OTII cocultures, counted, resuspended at 1 × 106/ml, and restimulated through the addition of OVA (200 μg/ml)-pulsed DCs (105/ml); 4 days later, SUPs were collected for cytokine measurements.
T cell stimulation with anti-CD3/anti-CD28
CD4+ OTII T cells (2 × 105), positively selected using MACS, were cultured in 200 μl of T cell medium/well of a 96-well, round-bottom plate in the presence of anti-IL-12 (20 μg/ml), anti-IFN-γ (20 μg/ml), and 30 U/ml human IL-2 and were activated by the addition of polystyrene beads (Interfacial Dynamics) coated with anti-CD3 and anti-CD28 (BD Pharmingen) at a ratio of one bead per two T cells. DC SUP or Pa/DC SUP was added as described above. After 5 days of culture, cells were stimulated with PMA/ionomycin and stained for intracellular cytokines as described above.
Results
In the absence of IL-12, Pa-pulsed DCs fail to induce a Pa-specific Th1 response and do not induce a default Pa-specific Th2 response
Our previous work using DC transfers into recipient mice indicated that Pa-pulsed WT DCs were incapable of inducing Th1 responses in IL-12−/− recipients, and that in this setting the Pa-specific Th response did not default to a Th2 pattern (22). To formally exclude the possibility that the absence of IL-12 is sufficient to allow a Th2 default in this system, we pulsed IL-12−/−DCs with Pa before injecting them into IL-12−/− recipients. Seven days later, spleens were recovered from the DC-injected recipients, and splenocytes were restimulated in vitro with Pa. Spleen cells from control WT mice injected with Pa/WT DCs produced IFN-γ in response to restimulation with Pa (Fig. 1,A). In contrast, splenocytes from IL-12−/− mice injected with Pa-pulsed IL-12−/− DCs made no IFN-γ in response to restimulation with Pa (Fig. 1,A). Despite the failure of these animals to produce a Pa-specific Th1 response, there was no evidence for a default to a Th2 response, because little or no Ag-stimulated IL-4 production was measurable (Fig. 1,B). In this regard, the lack of a Pa-specific Th2 response in the IL-12−/− recipients of Pa-pulsed IL-12−/− DCs appeared similar to the lack of a Pa-specific Th2 response in the WT recipients of Pa-pulsed WT DCs. Importantly, the lack of a Th2 or Th1 response in the IL-12−/− recipients of Pa-pulsed IL-12−/− DCs did not reflect an overall lack of T cell responsiveness, because Pa-restimulated IL-2 production by splenocytes from these animals was measurable and was enhanced compared with that observed in the WT system (Fig. 1 C).
In the absence of IL-12, Pa-pulsed DCs fail to induce Th1 or Th2 responses. WT and IL-12−/− DCs were pulsed o/n with Pa (DC/Pa) or were left in medium without Ag (DC), washed, and injected into WT or IL-12−/− recipients, respectively. Seven days later, splenocytes from the immunized mice were recovered and restimulated in vitro with Pa. IFN-γ (A), IL-4 (B), and IL-2 (C) in culture SUPs were measured by ELISAs. Data represent the mean ± SD of duplicate evaluations for three individual mice per group. The experiment was performed twice with similar results.
In the absence of IL-12, Pa-pulsed DCs fail to induce Th1 or Th2 responses. WT and IL-12−/− DCs were pulsed o/n with Pa (DC/Pa) or were left in medium without Ag (DC), washed, and injected into WT or IL-12−/− recipients, respectively. Seven days later, splenocytes from the immunized mice were recovered and restimulated in vitro with Pa. IFN-γ (A), IL-4 (B), and IL-2 (C) in culture SUPs were measured by ELISAs. Data represent the mean ± SD of duplicate evaluations for three individual mice per group. The experiment was performed twice with similar results.
Activated DCs do not support Th2 cell development
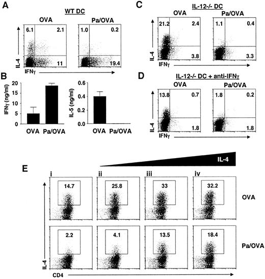
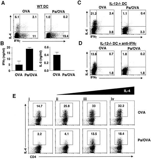
The finding that IL-12−/− mice failed to mount Th1 or Th2 responses when injected with Pa-pulsed IL-12−/− DCs suggested either that Pa-pulsed DCs fail to express signals important for Th2 response development or, alternatively, that they actively suppress Th2 response development directly, not simply as a result of negative feedback from induced Th1 responses. To begin to address these possibilities, we established an in vitro system for examining Th polarization, in which OTII CD4+ cells were activated by DCs that had been pulsed with OVA alone (OVA/DC) or with OVA plus Pa (Pa/OVA/DC). Pa contains a TLR2 ligand(s) that provides a potent DC maturation signal (27, 28). When OTII cells were cultured with OVA/DC for 6 days, distinct populations of IL-4-producing and IFN-γ-producing cells emerged (Fig. 2,A). However, when OTII cells were cultured with Pa/OVA/DC, the population of cells that developed by day 6 was highly Th1-skewed, with few Th2 cells evident (Fig. 2,A). The day 6 cells were also restimulated with fresh OVA/DC. OTII cells that had been in culture with OVA/DC secreted IFN-γ and IL-5 after this restimulation, whereas OTII cells that had been in primary culture with Pa/OVA/DC made only IFN-γ upon restimulation (Fig. 2,B). Similar results were found when the concentration of OVA used for pulsing DCs in these experiments was 200 μg/ml (as shown in Fig. 2) or 20 or 2 μg/ml (data not shown). Thus, WT DCs pulsed with OVA allow development of unpolarized Th responses, in which Th1 and Th2 cells are evident, whereas WT DCs pulsed with Pa/OVA fail to allow Th2 development (Table) and promote Th1 outgrowth. Th2 cell development was similarly constrained in cocultures of LPS/OVA/DC and OTII cells (Table).
TLR-activated DCs fail to support Th2 development. A and B, WT DCs were pulsed with OVA alone or with OVA plus Pa (Pa/OVA) o/n, as indicated, washed, added to purified OTII CD4+ cells, and cultured under neutral conditions without the addition of polarizing cytokines or neutralizing Ab. Six days later, the cultures either were stimulated with PMA and ionomycin in the presence of brefeldin for 4 h, washed, stained for CD4, fixed, permeabilized, stained for IL-4 and IFN-γ, and analyzed by flow cytometry (A) or were restimulated with fresh OVA/DC for 96 h, after which SUPs were collected and analyzed for IL-5 and IFN-γ by ELISA (B). C, Culture conditions and analyses were the same as in A, except DCs were made from IL-12p40−/− mice. D, Culture conditions and analyses were the same as in C, except that neutralizing anti-IFN-γ mAb was added. E, The threshold at which IL-4 is able to promote Th2 cell development is raised when CD4+ cells are stimulated by Pa-activated DCs. OTII CD4+ cells were cocultured with OVA-pulsed DCs or Pa/OVA-pulsed DCs, as indicated, in the absence (i) or the presence (ii–iv) of increasing concentrations of exogenous IL-4. Neutralizing Ab specific for IL-12 and IFN-γ were included in all cultures. After 6 days, cells were stimulated with PMA and ionomycin in the presence of brefeldin, stained for surface CD4 and intracellular IL-4, and analyzed by flow cytometry. IL-4 in CD4+ cells is shown. The gradient of IL-4 reflects the addition of 0.2 ng/ml (ii), 1 ng/ml (iii), and 5 ng/ml (iv) IL-4 to the cultures. B, Means and SDs of independent measurements of cytokine levels are shown. A, C, D, and E, The numbers show the percentages of total CD4+ cells. Data are from one experiment, but are typical of those obtained from at least two additional experiments.
TLR-activated DCs fail to support Th2 development. A and B, WT DCs were pulsed with OVA alone or with OVA plus Pa (Pa/OVA) o/n, as indicated, washed, added to purified OTII CD4+ cells, and cultured under neutral conditions without the addition of polarizing cytokines or neutralizing Ab. Six days later, the cultures either were stimulated with PMA and ionomycin in the presence of brefeldin for 4 h, washed, stained for CD4, fixed, permeabilized, stained for IL-4 and IFN-γ, and analyzed by flow cytometry (A) or were restimulated with fresh OVA/DC for 96 h, after which SUPs were collected and analyzed for IL-5 and IFN-γ by ELISA (B). C, Culture conditions and analyses were the same as in A, except DCs were made from IL-12p40−/− mice. D, Culture conditions and analyses were the same as in C, except that neutralizing anti-IFN-γ mAb was added. E, The threshold at which IL-4 is able to promote Th2 cell development is raised when CD4+ cells are stimulated by Pa-activated DCs. OTII CD4+ cells were cocultured with OVA-pulsed DCs or Pa/OVA-pulsed DCs, as indicated, in the absence (i) or the presence (ii–iv) of increasing concentrations of exogenous IL-4. Neutralizing Ab specific for IL-12 and IFN-γ were included in all cultures. After 6 days, cells were stimulated with PMA and ionomycin in the presence of brefeldin, stained for surface CD4 and intracellular IL-4, and analyzed by flow cytometry. IL-4 in CD4+ cells is shown. The gradient of IL-4 reflects the addition of 0.2 ng/ml (ii), 1 ng/ml (iii), and 5 ng/ml (iv) IL-4 to the cultures. B, Means and SDs of independent measurements of cytokine levels are shown. A, C, D, and E, The numbers show the percentages of total CD4+ cells. Data are from one experiment, but are typical of those obtained from at least two additional experiments.
Pa- or LPS-activated WT or IL-12−/− DCs fall to support Th2 cell development
| . | % IL-4 Cellsa . | . | |
|---|---|---|---|
| . | WTb . | IL12−/−b . | |
| OVA/DC | 5.3 ± 2.1c | 19.2 ± 7.3c | |
| Pa/OVA | 0.8 ± 0.3d | 2.1 ± 1.5d | |
| LPS/OVA | 0.5 ± 0.1d | 4.0 ± 1.3d | |
| . | % IL-4 Cellsa . | . | |
|---|---|---|---|
| . | WTb . | IL12−/−b . | |
| OVA/DC | 5.3 ± 2.1c | 19.2 ± 7.3c | |
| Pa/OVA | 0.8 ± 0.3d | 2.1 ± 1.5d | |
| LPS/OVA | 0.5 ± 0.1d | 4.0 ± 1.3d | |
Values are the mean ± SD of data from three independent experiments.
Genotype of DC.
Compared with d, significantly different (p < 0.05), by Student’s t test.
IL-12 is recognized to play a major role in Th1 cell development. To examine whether the lack of IL-4-producing CD4 cells in cultures of OTII cells plus Pa/OVA/DC was due to counter-regulation by the Th1 cells that emerge in these cultures, we stimulated OTII cells with OVA-pulsed, vs Pa/OVA-pulsed, IL-12(p40)−/−DCs.We found that the inability of DCs to make IL-12 in these cultures had a marked effect on the outgrowth of IL-4 vs IFN-γ-producing cells. OVA/IL-12−/− DCs promoted a highly Th2-polarized population of OTII cells (Fig. 2,C; compare with Fig. 2,A). However, Pa/OVA/IL-12−/− DCs, while allowing the development of only a small number of IFN-γ-producing OTII cells, also failed to allow Th2 cell development (Fig. 2,C and Table I). Similar results were obtained using LPS/OVA/IL-12−/−DCs (Table I and data not shown). Suppression of the effects of IFN-γ in these cultures by the addition of neutralizing anti-IFN-γ Ab resulted in a further decrease in the percentage of Th1 cells over that seen in the absence of IL-12 alone (Fig. 2, D vs C), but nevertheless failed to permit Th2 cell outgrowth in the presence of Pa/OVA/IL-12−/− DCs (Fig. 2,D). Measurements of secreted IL-5 and IFN-γ in culture SUPs of OTII cells restimulated, after 6 days of primary culture, with fresh OVA-pulsed DCs supported these findings (data not shown). Interestingly, in cocultures of OTII cells with OVA/IL-12−/− DCs, the neutralization of IFN-γ routinely resulted in diminished Th2 priming (compare Fig. 2, D with C; Table I), a result consistent with a recent report claiming that IFN-γ plays an important and previously unrecognized positive role in Th2 cell development (33).
IL-4 is important for Th2 cell development. Although naive Th cells can make this cytokine in sufficient amounts to allow Th2 cell development (34), it is clear that in settings where Th2 responses develop in vivo, there are often increased levels of IL-4 present early during the innate response (35), and this IL-4 may contribute to Th2 polarization. We questioned whether TLR signaling is able to counteract the Th2 polarization signals delivered by exogenous IL-4. For these experiments we cultured OTII cells with OVA/DCs or Pa/OVA/DCs in the presence of increasing concentrations of rIL-4, under conditions where IL-12 and IFN-γ were neutralized. In the absence of the Pa stimulus, IL-4 had a dose-dependent positive effect on Th2 cell development (Fig. 2,E), as expected. However, although the addition of exogenous IL-4 to cocultures of OTII cells and Pa/OVA/DC allowed the development of some Th2 cells, it was unable, even at a high concentration (5 ng/ml), to fully reverse the negative effects of Pa-activated DCs on Th2 cell development (Fig. 2 E).
Overall, the data show that, independent of the presence of IL-12, IFN-γ, or Th1 cells, DCs activated via exposure to the TLR2 ligand Pa or to the TLR4 ligand LPS (or the TLR9 CpG-DNA; data not shown) are not permissive for Th2 cell development, and that this effect can be overcome only partially by the presence of exogenous IL-4.
Failure of Pa/OVA-pulsed DCs to support Th2 cell development does not reflect a lack of T cell priming
Cocultures of OTII cells and Pa/OVA/IL-12−/− DCs plus anti-IFN-γ failed to produce Th cells capable of making IL-4 or IFN-γ (Fig. 2,D). A formal possibility to account for this finding was that Th cells were not being activated under these conditions. To address this issue, we examined whether OTII cells proliferated in response to coculture with Pa/OVA/IL-12−/− DCs plus anti-IFN-γ. To examine proliferation, we loaded OTII cells with CFSE before culture with DCs, and 6 days later examined the proliferative history of the CD4 cells and their ability to make IL-4 upon restimulation with PMA and ionomycin. We found that OTII cells proliferated equivalently in these cultures when stimulated with OVA/IL-12−/− DCs or Pa/OVA/IL-12−/− DCs (Fig. 3). In these experiments, IL-4 production was evident only in cells that had proliferated three or more times, consistent with expectations (36), and was significantly suppressed in the presence of DCs activated by Pa (Fig. 3). Thus, in the absence of IL-12 and IFN-γ, Pa-activated DCs are fully capable of activating OTII cells, but do not allow the development of Th2 cells. We additionally analyzed whether OTII cells cultured with Pa/OVA/IL-12−/− DCs for 6 days in the presence of neutralizing anti-IFN-γ would make IL-2 when restimulated with PMA and ionomycin. We found that ∼50% of these cells were IL-2 positive in this setting (data not shown). Taken together, the data indicate that in the absence of IL-12 or IFN-γ, Pa/OVA/DC induce the development of a population of nonpolarized Th cells that make IL-2, but neither IL-4 nor IFN-γ. This finding can be related to that shown in Fig. 1, where spleen cells from IL-12−/− recipients of Pa/IL-12−/− DCs responded to restimulation with Pa by making only IL-2, and neither IL-4 nor IFN-γ.
Failure of Th2 cell development, but not of T cell proliferation, when OTII CD4+ cells are activated by Pa/OVA-pulsed IL-12−/− DCs in the presence of anti-IFN-γ. Purified OTII CD4+ cells were labeled with CFSE and cocultured with OVA- or Pa/OVA-pulsed IL-12−/− DCs, as indicated, in the presence of anti-IFN-γ for 6 days. Cells were then stimulated with PMA, ionomycin, and brefeldin; stained for surface CD4 and intracellular IL-4; and analyzed by flow cytometry. IL-4 and CFSE in gated CD4+ cells are shown. The numbers show the percentages of CD4+ cells that made IL-4. Data are from one experiment and are typical of those obtained from two additional experiments.
Failure of Th2 cell development, but not of T cell proliferation, when OTII CD4+ cells are activated by Pa/OVA-pulsed IL-12−/− DCs in the presence of anti-IFN-γ. Purified OTII CD4+ cells were labeled with CFSE and cocultured with OVA- or Pa/OVA-pulsed IL-12−/− DCs, as indicated, in the presence of anti-IFN-γ for 6 days. Cells were then stimulated with PMA, ionomycin, and brefeldin; stained for surface CD4 and intracellular IL-4; and analyzed by flow cytometry. IL-4 and CFSE in gated CD4+ cells are shown. The numbers show the percentages of CD4+ cells that made IL-4. Data are from one experiment and are typical of those obtained from two additional experiments.
Pa-activated DCs release a factor that suppresses Th2 cell development
We hypothesized that lack of outgrowth of Th2 cells in Pa/OVA/DC-stimulated OTII cell cultures might not reflect the absence of a positive signal but, rather, the production by DCs of a negative signal to prevent Th2 cell development. To address this possibility, we examined whether culture SUPs from o/n cultures of IL-12−/− DCs or Pa-stimulated IL-12−/− DCs (DC SUP and Pa/DC SUP, respectively; Fig. 4,A) could affect the ability of WT DC pulsed with OVA alone to stimulate Th2 cell development. DC SUP had little effect on Th2 polarization (Fig. 4,B). In contrast, Pa/DC SUP significantly suppressed the ability of OVA-pulsed WT DCs to polarize OTII cells in a Th2 direction (Fig. 4,B). This effect was more evident when Pa/DC SUP was added to OTII cells cultured with OVA/IL-12−/− DCs in the absence or the presence of anti-IFN-γ (Fig. 4, C and D, respectively).
The aforementioned experiments were performed by adding Pa/DC SUP to cocultures of OTII cells with OVA-pulsed DCs. To examine whether the factor in Pa/DC SUP that suppresses Th2 cell development acts on DCs or on Th cells, we added Pa/DC SUP plus OVA to IL-12−/− DCs o/n, then washed the DCs and cocultured them with OTII cells. IL-4 production by OTII cells from these cultures (Fig. 5,B) was compared with that of OTII cells that had been cocultured for 6 days with OVA/IL-12−/− DCs in medium supplemented with Pa/DC SUP (Fig. 5,A). We found that Pa/DC SUP was able to suppress Th2 cell development only when included directly with OTII/DC cocultures (Fig. 5,A) and not when preincubated with DCs (Fig. 5 B). These data suggest that Pa-activated DCs release a factor that directly targets Th cells and suppresses Th2 cell development.
TLR-activated DCs exert their effect on T cells to suppress Th2 development. A, IL-12−/− DCs were pulsed with OVA o/n, washed, and combined with OTII CD4+ cells (O) in the presence of neutralizing Ab specific for IFN-γ plus DC SUP or Pa/DC SUP, as indicated; SUPs were generated as shown in Fig. 4 A. B, IL-12−/− DCs were pulsed o/n with OVA in medium supplemented with DC SUP or Pa/DC SUP. After this incubation, DCs were washed and cocultured with OTII CD4+ cells (O) in the presence of neutralizing Ab specific for IFN-γ. C, Purified OTII CD4+ cells (O) were stimulated with anti-CD3 plus anti-CD28 in the presence of DC SUP or Pa/DC SUP, as indicated. After 5–6 days, cells were restimulated with PMA and ionomycin in the presence of brefeldin, stained for surface CD4 and intracellular IL-4, and analyzed by flow cytometry. IL-4 in CD4+ cells is shown. The numbers show the percentages of CD4+ cells that made IL-4. Data are from one experiment and are similar to those obtained from one additional experiment.
TLR-activated DCs exert their effect on T cells to suppress Th2 development. A, IL-12−/− DCs were pulsed with OVA o/n, washed, and combined with OTII CD4+ cells (O) in the presence of neutralizing Ab specific for IFN-γ plus DC SUP or Pa/DC SUP, as indicated; SUPs were generated as shown in Fig. 4 A. B, IL-12−/− DCs were pulsed o/n with OVA in medium supplemented with DC SUP or Pa/DC SUP. After this incubation, DCs were washed and cocultured with OTII CD4+ cells (O) in the presence of neutralizing Ab specific for IFN-γ. C, Purified OTII CD4+ cells (O) were stimulated with anti-CD3 plus anti-CD28 in the presence of DC SUP or Pa/DC SUP, as indicated. After 5–6 days, cells were restimulated with PMA and ionomycin in the presence of brefeldin, stained for surface CD4 and intracellular IL-4, and analyzed by flow cytometry. IL-4 in CD4+ cells is shown. The numbers show the percentages of CD4+ cells that made IL-4. Data are from one experiment and are similar to those obtained from one additional experiment.
To further examine whether factors from TLR-activated DCs suppress Th2 cell development directly or via APC, we activated purified OTII cells with anti-CD3 plus anti-CD28 in the presence or the absence of Pa/DC SUP. Under these conditions, where APC were absent, Pa/DC SUP suppressed the development of Th2 cells (Fig. 5,C). These data further indicate that DCs activated via TLR ligation produce a factor(s) that targets CD4 cells directly and suppresses Th2 cell development. Interestingly, in the presence of DC SUP, fewer IL-4-producing cells emerged when OTII cells were stimulated with anti-CD3/anti-CD28 than was the case when OTII cells were stimulated by OVA-pulsed DCs (6.1 vs >16%, respectively; Fig. 5), suggesting that, at least in the absence of TLR ligands, DCs can provide a positive signal for Th2 cell development. Whatever this positive signal is, it does not appear to be released by DCs because the presence of these cells is necessary for increased Th2 cell development.
Neither IL-18 nor IL-27 are responsible for the suppression of Th2 cell development by Pa-activated DCs
The data indicate that Pa-activated DCs produce a negative signal(s) that prevents Th2 cell development. The data shown in Figs. 4 and 5 suggest that the negative signal(s) is provided in the form of a secreted or released factor. Continued suppression in the presence of Pa-activated IL-12(p40)−/− DCs indicates that the negative signal is neither IL-12 nor IL-23. Based on the facts that they are secreted by activated DCs and are implicated in promoting Th1 and suppressing Th2 responses (17), we reasoned that IL-18 or IL-27 were candidates for the factor responsible for counter-regulating Th2 cell development in our system. To examine the role of IL-18, we stimulated OTII cells with Pa/OVA/IL-12−/− DCs or with OVA/IL-12−/− DCs for 6 days in the presence of neutralizing anti-IL-18 Ab and examined their ability to produced IL-4 and IFN-γ. We found that the addition of anti-IL-18 Ab had no effect on the ability of Pa-pulsed DCs to suppress Th2 cell development under these conditions (Fig. 6,A). We further examined this issue in experiments where OVA-pulsed IL-12−/− DCs were cultured with OTII cells in the presence of Pa/DC SUP or DC SUP. Under these conditions, the SUP from Pa-activated DCs potently suppressed Th2 cell development even when anti-IL-18 Ab was included in the culture (Fig. 6 B).
Neither IL-18 nor IL-27 is responsible for the suppression of Th2 cell development by Pa-activated DCs. A, Purified OTII CD4+ cells were cultured with OVA- or Pa/OVA-pulsed IL-12−/−DCs for 6 days in the absence (Neutral) or the presence (Anti-IL-18) of an Ab that neutralizes IL-18. B, Purified OTII CD4+ cells were cultured with OVA-pulsed IL-12−/−DCs in the presence or the absence of DC or Pa/DC SUP, as indicated (DC SUP and Pa/DC SUP, respectively), and in the presence or the absence of anti-IL-18, as indicated. C, Purified WSX-1+/− OTII CD4+ cells or WSX-1−/− OTII CD4+ cells were cultured with OVA- or Pa/OVA-pulsed IL-12−/−DCs for 6 days. D, Purified WSX-1−/− OTII CD4+ cells or WSX-1+/− OTII CD4+ cells were cultured with OVA-pulsed IL-12−/−DCs in the presence of DC SUP or Pa/DC SUP, as indicated. After 6 days, cells were restimulated with PMA and ionomycin in the presence of brefeldin, stained for surface CD4 and intracellular IL-4 and IFN-γ, and analyzed by flow cytometry. The numbers show the percentages of CD4+ cells that made IL-4. Data are from one experiment, but are typical of those obtained from an additional experiment.
Neither IL-18 nor IL-27 is responsible for the suppression of Th2 cell development by Pa-activated DCs. A, Purified OTII CD4+ cells were cultured with OVA- or Pa/OVA-pulsed IL-12−/−DCs for 6 days in the absence (Neutral) or the presence (Anti-IL-18) of an Ab that neutralizes IL-18. B, Purified OTII CD4+ cells were cultured with OVA-pulsed IL-12−/−DCs in the presence or the absence of DC or Pa/DC SUP, as indicated (DC SUP and Pa/DC SUP, respectively), and in the presence or the absence of anti-IL-18, as indicated. C, Purified WSX-1+/− OTII CD4+ cells or WSX-1−/− OTII CD4+ cells were cultured with OVA- or Pa/OVA-pulsed IL-12−/−DCs for 6 days. D, Purified WSX-1−/− OTII CD4+ cells or WSX-1+/− OTII CD4+ cells were cultured with OVA-pulsed IL-12−/−DCs in the presence of DC SUP or Pa/DC SUP, as indicated. After 6 days, cells were restimulated with PMA and ionomycin in the presence of brefeldin, stained for surface CD4 and intracellular IL-4 and IFN-γ, and analyzed by flow cytometry. The numbers show the percentages of CD4+ cells that made IL-4. Data are from one experiment, but are typical of those obtained from an additional experiment.
To investigate the possibility that IL-27 is responsible for suppressing Th2 cell development, we cultured OVA/IL-12−/− DCs or Pa/OVA/IL-12−/− DCs with CD4 cells from OTII/WSX1−/− or OTII/WSX1+/− mice. CD4 cells lacking the functional IL-27R, WSX-1 (37), differed from cells from heterozygous mice in consistently generating fewer Th2 cells when stimulated with OVA/DC (Fig. 6,C). Nevertheless, Pa/OVA/DC (Fig. 6,C) and Pa/DC SUP (Fig. 6,D) were able to effectively suppress the development of WSX1−/− Th2 cells. Interestingly, compared with OTII/WSX1+/− cells, OTII/WSX1−/− cultures consistently gave rise to more IFN-γ-producing cells (evident in Fig. 6, C and D), regardless of whether they were cultured with OVA/IL-12−/− DCs or with Pa/OVA/IL-12−/− DCs.
Inhibition of Th2 cell development is TRAF6 independent, but MyD88 dependent
Our data show that Pa induces DCs to produce a factor that is able to suppress Th2 cell development. Pa has been reported to activate DCs through TLR2 (27). TLR2-initated signaling proceeds primarily via MyD88, a key adaptor molecule that links TLR2 with downstream signaling molecules through a pathway that uses IL-1R-associated kinase and TRAF6 (5). To confirm that the effect of Pa on DCs was mediated via TLR signaling, we assessed the ability of Pa/OVA-pulsed TRAF6−/− or MyD88−/− DCs to support Th2 cell development. We found that, in contrast to WT control DCs, TRAF6−/− DCs failed to make IL-12p70 in response to stimulation with Pa and, despite increased baseline levels of CD86 expression, failed to up-regulate the expression of this costimulatory molecule in response to Pa (data not shown). Consistent with their inability to make IL-12, the TRAF6−/− DCs pulsed with OVA alone behaved more like IL-12−/− DCs than WT DCs, promoting the development of exaggerated numbers of Th2 cells (Fig. 7 compared with Fig. 2,C). Nevertheless, the absence of TRAF6 signaling in DCs did not prevent Pa from inducing the production of a negative signal for Th2 cell development (Fig. 7). We next examined the ability of Pa-activated MyD88−/− DCs to suppress Th2 development. After exposure to Pa, MyD88−/− DCs were activated equivalently to WT DC to increase the expression of the surface marker CD86, but failed to produce IL-12p70 (data not shown). When cultured with OTII cells, OVA-pulsed MyD88−/− DC induced the development of significantly higher percentages of IL-4-producing cells than did OVA-pulsed WT DCs (Fig. 8,A). However, in contrast to the findings obtained using TRAF6−/− DCs, addition of Pa to OVA-pulsed MyD88−/− DCs failed to lead to suppression of Th2 cell development (Fig. 8,A). As a final analysis, we examined whether SUP from Pa-activated MyD88−/− DCs was able to prevent Th2 cell development in cultures of OTII cells activated by anti-CD3 and anti-CD28. Whereas Pa/DC SUP from IL-12−/− DCs suppressed Th2 cell development, Pa/DC SUP from MyD88−/− DCs had no negative effect on Th2 cell development (Fig. 8 B). Taken together, these data indicate that the DC-derived negative signal for Th2 cell development is produced in response to activation of a TLR-initiated, MyD88-dependent, TRAF6-independent pathway.
TLR-mediated activation of DCs to inhibit Th2 cell development does not require TRAF6. WT or TRAF6−/− DCs were pulsed with OVA with or without Pa o/n, as indicated, washed, added to purified OTII CD4+ cells, and cultured without the addition of Ab or cytokines. After 6 days, cells were restimulated with PMA and ionomycin in the presence of brefeldin, stained for surface CD4 and intracellular IL-4 and IFN-γ, and analyzed by flow cytometry. Data reflect gated CD4+ cells. The numbers show the percentages of CD4+ cells that made IL-4. Data are from one experiment, but are typical of those obtained from two additional experiments.
TLR-mediated activation of DCs to inhibit Th2 cell development does not require TRAF6. WT or TRAF6−/− DCs were pulsed with OVA with or without Pa o/n, as indicated, washed, added to purified OTII CD4+ cells, and cultured without the addition of Ab or cytokines. After 6 days, cells were restimulated with PMA and ionomycin in the presence of brefeldin, stained for surface CD4 and intracellular IL-4 and IFN-γ, and analyzed by flow cytometry. Data reflect gated CD4+ cells. The numbers show the percentages of CD4+ cells that made IL-4. Data are from one experiment, but are typical of those obtained from two additional experiments.
TLR-mediated activation of DCs to inhibit Th2 cell development is MyD88 dependent. A, Purified OTII CD4+ cells were cultured with OVA- or Pa/OVA-pulsed WT or MyD88−/−DCs without the addition of Ab or cytokines. B, Purified OTII CD4+ cells were stimulated with anti-CD3 plus anti-CD28 in the presence of DC SUP or Pa/DC SUP collected from IL-12−/− or MyD88−/− DC cultures, as indicated. After 5–6 days, cells were restimulated with PMA and ionomycin in the presence of brefeldin, stained for surface CD4 and intracellular IL-4, and analyzed by flow cytometry. The numbers show the percentages of CD4+ that made IL-4. Data are from one experiment using DCs generated from B6 mice and are similar to those from two additional experiments using B6/129 mice.
TLR-mediated activation of DCs to inhibit Th2 cell development is MyD88 dependent. A, Purified OTII CD4+ cells were cultured with OVA- or Pa/OVA-pulsed WT or MyD88−/−DCs without the addition of Ab or cytokines. B, Purified OTII CD4+ cells were stimulated with anti-CD3 plus anti-CD28 in the presence of DC SUP or Pa/DC SUP collected from IL-12−/− or MyD88−/− DC cultures, as indicated. After 5–6 days, cells were restimulated with PMA and ionomycin in the presence of brefeldin, stained for surface CD4 and intracellular IL-4, and analyzed by flow cytometry. The numbers show the percentages of CD4+ that made IL-4. Data are from one experiment using DCs generated from B6 mice and are similar to those from two additional experiments using B6/129 mice.
Discussion
Appropriate polarization of the Th response during infection is essential for a positive outcome. Groundbreaking studies on this issue focused on immunity to a protozoan pathogen L. major, which is notable for its ability to induce protective Th1 responses in B6 mice and exacerbative Th2 responses in BALB/c mice(38). In this system, neutralization of IL-12 in infected B6 mice results in the development of a Th2 response and ensuing disease (23), whereas neutralization of IL-4 in infected BALB/c mice can result in a Th1 response and resistance (39). These findings led to the view that the absence of a positive signal for Th response polarization would allow the response to default along the opposite pathway. However, recent reports focusing on different systems have revealed that the findings from L. major infection are not universally applicable. For example, the intracellular protozoan pathogen T. gondii and the Gram-positive intracellular bacterial pathogen M. avium both induce Th1 responses in WT mice and fail to stimulate Th2 response development in IL-12−/− animals (26). In this study we present data that support the view that the absence of IL-12 is not sufficient for Th2 response development. DCs pulsed with the Gram-positive pathogen Pa induced polarized Th1 responses in WT mice, yet failed to induce Th2 responses when IL-12 was absent (Fig. 1). In this Pa/DC immunization model, as in the T. gondii system (26), the absence of IL-12 severely curtailed Th1 response development, but nevertheless Th2 responses failed to emerge. From these data we hypothesized that some Th1 response-inducing pathogens can induce strong IL-12-independent negative signals for Th2 response development. The existence of multiple negative as well as positive signals for Th response polarization would be consistent with the importance of the Th1/Th2 decision-making process during infection.
Results from in vitro analyses of Th cell polarization support the view that DCs provide the negative signal for Th2 development. We found that over the course of 1 wk in culture, OVA-pulsed DCs activated by the TLR2 ligand Pa or by the TLR4 ligand LPS (or the TLR9 ligand CpG-DNA, data not shown) failed to allow the outgrowth of OTII Th2 cells, but supported the development of Th1 cells. This contrasted significantly with the outcome of cocultures of OTII CD4+ cells with DCs pulsed with OVA alone, which consistently resulted in the outgrowth of approximately equivalent numbers of Th2 and Th1 cells. We reasoned that IL-12, which is made in greatly increased amounts by DCs in response to TLR ligation, would underpin the suppression of Th2 cell development in cocultures of Pa/OVA/DC and OTII CD4+ cells. IL-12 acts directly to suppress expression of GATA3, a transcription factor that is key for Th2 cell development, and promotes the development of Th1 cells, which are able to counter-regulate Th2 responses. However, under the conditions used in this study, the primary role of IL-12, in conjunction with IFN-γ, is to promote Th1 cell development. Remarkably, removal or neutralization of IL-12 and IFN-γ from Pa/OVA/DCs and OTII CD4+ cell cocultures had little ameliorative effect on Th2 cell development despite ablating Th1 cell development. Thus, TLR-activated DCs provide a strong negative signal for Th2 cell development that is independent of IL-12, IFN-γ, and negative regulation by Th1 cells.
The failure of cultures stimulated by TLR-ligand activated DCs to develop Th2 cells did not reflect a general inability of DCs to activate CD4+ cells under these conditions, because proliferation and IL-2 production were indistinguishable between OTII CD4+ cells cultured with OVA-pulsed or Pa/OVA-pulsed DCs (Fig. 3 and data not shown). Rather, in the absence of IL-12 and IFN-γ, CD4+ cells cultured with Pa/OVA/DCs failed to generate Th1 or Th2 effector cells. In their ability to produce IL-2 in the absence of IL-4 or IFN-γ, the Th cells that grow in these cultures resemble the Th response induced by Pa-pulsed IL-12−/− DCs in IL-12−/− mice (Fig. 1). In both cases, the IL-2-producing Th cells are reminiscent of the uncommitted precursor cells described by Mosmann et al. (40, 41).
Our studies using IL-12p40−/− DCs excluded IL-12 and IL-23, which share a cytokine (p40) and receptor subunit (IL-12Rβ1) (42, 43), as the molecular bases for the Pa/DC-derived negative signal for Th2 cell development. Because IL-18 synergizes with IL-12 to promote Th1 responses (44, 45) and was reported to suppress Th2 cell development independently of promoting Th1 responses when injected into mice infected with the intestinal helminth Trichuris muris (46), we also assessed this cytokine in our system. However, we found no evidence to support its role in the suppression of Th2 cell development by Pa/DC. Additionally, we investigated a role for IL-27, which, like IL-12, can suppress GATA-3 expression (18, 47). We found that CD4+ cells that lacked WSX-1, a principal IL-27R (37, 48), were still susceptible to Th2 suppression by TLR-activated DCs. Interestingly, we also found that WSX-1−/− OTII CD4+ cell cultures produced more Th1 and fewer Th2 cells than WSX-1−/+ OTII CD4+ or WT OTII CD4+ cell cultures, regardless of whether they included OVA-pulsed or Pa/OVA-pulsed DCs. These data suggest a role for IL-27 in the regulation of Th1 response magnitude. This finding is consistent with recent reports that WSX-1−/− mice develop fatal inflammatory disease associated with hyperactive Th1 responses when infected with T. gondii or with Trypanosoma cruzi (49, 50).
Interestingly, under neutral conditions in which OTII cells were stimulated with OVA/DC in the absence of TLR ligands or added cytokines or neutralizing Ab, IL-12 was found to play a role in the suppression of Th2 cell development, because the use of IL-12−/−, rather than WT DCs, resulted in 3- to 4-fold increase in the number of Th2 cells within the wells and a concomitant 2-fold reduction in Th1 cells (Fig. 2). Thus, even without exogenous signals that induce IL-12 production, there is sufficient IL-12 within our DC/CD4+ cell cultures to influence the final ratio of Th1:Th2 cells. Possibly this cytokine is made by DCs in response to CD40 ligation during their interactions with CD4+ cells (51). Consistent with this view, enhanced Th2 cell development was observed in cocultures of OTII CD4+ cells with TRAF6−/− DCs (Fig. 7), which exhibit severe defects in CD40 signaling (52).
Our focus on investigating the role of cytokines as the likely means by which TLR-activated DCs deliver negative signals for Th2 polarization was based on our finding that culture SUPs from Pa/DC contain the relevant activity. Although a cytokine remains a candidate for the source of the negative signal, other possibilities exist. The extent of the suppression we observed when using Pa/DC SUPs was invariably less than that when OTII cells were cocultured directly with Pa/OVA-pulsed DCs, indicating that a cell-cell contact mechanism could also play a role. One possibility to account for these observations is that negative signal for Th2 cell development is delivered by a surface molecule that is released from DCs in response to TLR signaling. In this context, DCs release exosomes, membrane-bound vesicles that contain important Th cell interaction molecules, such as MHC class II and CD86 (53, 54), that are normally expressed on the DC surface. Given their reported diameter of 60–90 nm, exosomes would not be removed by 0.2-μm pore size filtration, and so should be considered to be present within the SUPs used in this study. Although none of the molecules identified within exosomes to date is an obvious candidate to provide the negative signal detected in our experiments (54), the possibility remains that these vesicles are involved.
The failure of Pa-pulsed MyD88−/−DCs to negatively regulate Th2 cell development is striking. MyD88−/− mice have been shown to develop Th2 responses after immunization with T. gondii and Mycobacteria Ag (26), and endotoxin stimulation of MyD88−/− DCs has been reported to enhance their ability to induce Th2 responses (55), a finding that has been taken as evidence for a MyD88-independent pathway, operating through TLR4, to promote the ability of DCs to drive Th2 polarization. Our data support the view that, compared with WT DCs, MyD88−/− DCs are better able to support Th2 cell development (Fig. 8 A). However, this effect was evident in the absence of activation via TLR ligands and was not enhanced by addition of the TLR2 ligand Pa. Unexpectedly, the TLR-induced negative signal for Th2 cell development was not affected by the deletion of TRAF6, a signaling molecule strongly implicated in TLR ligand mediated DC activation (56) and previously thought to be integral to MyD88-dependent signaling pathways. These data indicate that TLR-initiated signaling critical for the generation of the negative signal for Th2 cell development occurs via an MyD88-dependent, TRAF6-independent pathway.
Although our findings stress that TLR ligand-activated DCs can prevent Th2 cell development, recent reports have highlighted the possibility that DCs may provide positive signals, in the form of Jagged expression, for Th2 responses (25). Our data support the view that Ag-pulsed DCs that have not been exposed to TLR ligands can allow Th2 cell development and indeed can provide signals additional to TCR and CD28 ligation that promote Th2 cell development. This was particularly evident in a comparison of Th2 priming in cultures of OTII CD4+ cells stimulated by anti-CD3 plus anti-CD28 vs OVA-pulsed DCs, where in the absence of IL-12 ∼3 times as many CD4+ cells capable of making IL-4 emerged in the cultures containing DCs (Fig. 5 and data not shown). The nature of the positive signal provided by DCs for Th2 cell development under these conditions remains to be determined. However, the data indicate that the signal is provided by Ag-pulsed, but otherwise unactivated, DCs, and that it is switched off or otherwise negated by TLR ligand-mediated activation. This interpretation is consistent with observations that DCs pulsed with helminth Ag, which inherently induce Th2 responses, retain a relatively immature phenotype (2, 28), and that helminth Ag such as soluble egg Ag from the helminth parasite Schistosoma mansoni inhibit the ability of Pa and other TLR ligands to induce DC activation (57). Thus, Th2 Ag may promote Th2 response polarization in part by preventing TLR ligands from stimulating the production of inhibitory signals that prevent Th2 cell development.
Although the majority of reports implicate TLR ligation in the promotion of Th1 responses, there is evidence that under some circumstances TLR ligands can promote the development of Th2 cells. This is clearly the case if MyD88 is absent (55). However, even in WT animals, LPS at low doses has been shown to favor the development of asthma-causing Th2 responses (58), and a series of TLR2 ligands, including Pam3Cys, peptidoglycan, LPS from Porphyromonas gingivalis, and schistosome lyso-phosphatidylserine (9, 10, 12, 13, 59), and the helminth-derived TLR4 ligand, lacto-N-fucopentaose III (11, 60), have been reported to be capable of acting as adjuvants that favor the induction of Th2 responses by WT DCs. TLR2-linked Th2 response induction appears to be related to the stimulation, by Th2-inducing TLR ligands, of prolonged activation of ERK-MAPK (11, 12), which leads to the expression of c-Fos, which suppresses IL-12 production (12). These findings are difficult to reconcile with the fact that bacterial Gram-positive pathogens that stimulate TLR2 generally do not induce Th2 responses (8) and with the data reported in this study, in which Pa, a reported TLR2 ligand (27) and noted inducer of IL-12 production (28), was found to promote the ability of DCs to induce Th1 responses and inhibit Th2 cell development. In this context, we have not excluded the possibility that Pa contains multiple TLR ligands, including peptidoglycans and lipoteichoic acid, characteristic TLR2 ligands from Gram-positive bacteria (5), as well as CpG-containing DNA, a TLR9 ligand that we know to be capable of suppressing Th2 cell development in our system (data not shown).
There is a growing understanding of the importance of TLR signaling in DCs in immune response initiation and the development of pathogen-appropriate immune effector functions. Our findings indicate that DCs exert multiple levels of control over Th cell polarization. We show that DCs stimulated via a TLR-induced, MyD88-dependent, TRAF6-independent pathway can prevent Th2 cell development. Strikingly, this process occurs in the absence of IL-12 and counter-regulation by Th1 cells. The ability of TLR-activated DCs to deliver a negative signal for Th2 cell development that is independent of positive signals for Th1 polarization means that the immune response induced by TLR-activated DCs is unlikely to default to Th2 even in the absence of a strong Th1 response. This contrasts significantly with the situation for infection with the eukaryotic pathogen L. major, where default response polarization occurs in the absence of the appropriate positive signal. It can be envisaged that the existence of a TLR ligand-induced negative signal for Th2 cell development provides a failsafe to prevent the expansion of a population of cells capable of making the Th2 cytokines IL-4 and IL-13. These cytokines are potent inhibitors of important IFN-γ-dependent effector mechanisms of innate and adaptive cellular immunity, such as the production of NO (61). Understanding the negative signal for Th2 cell development induced in DC by TLR activation may allow the development of new therapies for asthma, allergy, and Th2-mediated autoimmunities.
Acknowledgements
We thank Colleen Kane and Connie Krawczyk for their insightful comments about this work and for critical reading of this manuscript. We are grateful to Susan Ross for providing key reagents.
Footnotes
The costs of publication of this article were defrayed in part by the payment of page charges. This article must therefore be hereby marked advertisement in accordance with 18 U.S.C. Section 1734 solely to indicate this fact.
This work was supported by National Institutes of Health Grants AI53825 (to E.J.P.), AI46288 (to C.A.H.), and AI44264 (to Y.C.). E.J.P. is the recipient of a Burroughs Wellcome Fund Scholar in Molecular Parasitology Award.
Abbreviations used in this paper: DC, dendritic cell; o/n, overnight; Pa, Propionebacterium acnes; SUP, supernatant; TRAF6, TNF receptor-associated factor-6; WT, wild type.







