Abstract
CD45 is dynamically repositioned within lipid rafts and the immune synapse during T cell activation, although the molecular consequences of CD45 repositioning remain unclear. In this study we examine the role of CD45 membrane compartmentalization in regulating murine T cell activation. We find that raft-localized CD45 antagonizes IL-2 production by opposing processive TCR signals, whereas raft-excluded CD45 promotes ERK-dependent polarized synaptic lipid raft clustering and IL-2 production. We propose that these dual CD45 activities ensure that only robust TCR signals proceed, whereas signals meeting threshold requirements are potentiated. Our findings highlight membrane compartmentalization as a key regulator of CD45 function and elucidate a novel signal transduction pathway by which raft-excluded CD45 positively regulates T cell activation.
Tcell receptor Ag recognition induces the formation of a specialized immunological synapse at the T cell:APC junction (1). Although the function of the immune synapse remains controversial, recent findings indicate that the synapse fine-tunes TCR signal transduction and functional outcome by balancing the concentration and activation of transducers with their degradation (2, 3, 4). The immune synapse also functions as a site for the targeted delivery of intracellular stores of regulatory transducers, receptors, and T cell effector molecules (3). Under activating conditions, cholesterol- and sphingolipid-rich lipid raft membrane microdomains migrate to the synapse, where they assemble into larger clusters and concentrate TCR signal transducers (5, 6, 7, 8, 9, 10). Lipid rafts have been implicated in protein sorting, signal transduction, and cytoskeletal reorganization in several cell types (11). However, it has yet to be fully appreciated to what extent lipid raft membrane partitioning and dynamics orchestrate TCR signal transduction, synapse assembly, and function in T cells.
Although mechanisms coupling TCR binding events to T cell activation remain poorly understood in the context of the immune synapse, biochemical and genetic studies have elucidated TCR signaling pathways in great detail (for review, see Ref.12). The TCR has no inherent tyrosine kinase activity and, instead, relies on the intracellular tyrosine kinase Lck for signal initiation. Upon TCR engagement, Lck-mediated ζ phosphorylation creates docking sites that recruit and properly position ZAP70 for activation by Lck. Once activated, ZAP70 phosphorylates Lat and other adapters, which link TCR triggering to downstream pathways, including MAPK cascades, Ca2+ flux, cytoskeletal reorganization, and gene expression.
The transmembrane tyrosine phosphatase CD45 is a critical regulator of TCR signaling thresholds. Indeed, dysregulation of CD45 activity in T cells can result in T cell developmental arrest, impaired T cell activation, or autoimmunity (13). CD45 TCR regulatory activity has largely been attributed to its ability to up-regulate baseline Lck kinase activity and TCR signal initiation. However, in several experimental systems in which CD45 expression has been manipulated, the measured baseline Lck kinase activity does not support this suggestion (13, 14, 15, 16). Lck activity is controlled through balanced tyrosine phosphorylation and dephosphorylation at two key regulatory sites (13). When dephosphorylated by CD45, LckY505 is relieved of repressive intramolecular interactions with the Lck Src homology 2 (SH2)3 domain, priming the kinase for TCR signal transduction and freeing Lck SH2 and SH3 domains for intermolecular ligand binding (see Fig. 1). Optimal Lck activation is facilitated through Lck autophosphorylation at Y394, which also serves as a CD45 substrate. Furthermore, phosphorylated ζ and ZAP70 have been identified as additional CD45 substrates (17, 18). Although CD45 is also predicted to up-regulate Lck SH3 and SH2 intermolecular ligand binding, little attention has been paid to this potential mechanism for CD45 activity (19) (see Fig. 1).
CD45 regulation of Lck tyrosine phosphorylation, kinase activity, intermolecular ligand binding, and membrane microdomain localization of endogenous CD45 before and after TCR stimulation. a, CD45 dephosphorylation of negative regulatory LckY505 leads to conformational changes, resulting in increased ATP binding and kinase activity and increased intramolecular SH2 and SH3 binding to tyrosine-phosphorylated and proline-rich ligands, respectively. Optimal activation of Lck enzymatic activity results from autotransphosphorylation at LckY394. CD45 dephosphorylation at Y394 decreases kinase activity. ▪, Phosphorylated tyrosines; ○, dephosphorylated tyrosines. b, CD45 primarily localizes to nonraft microdomains, although low levels can be detected in lipid raft fractions. BI-141 T cells were fractionated into detergent-insoluble lipid raft and nonraft fractions using sucrose density centrifugation and were probed for CD45 and Lck membrane microdomain distribution by Western blotting. The numbers 1–12 refer to fractions from the top to the bottom of the gradient; fractions 1–4 contain Lck-enriched lipid rafts, whereas fractions 9–12 contain CD45-enriched nonrafts. c, CD3/CD28 costimulation induces additional exclusion of CD45 from lipid rafts. BI-141 T cells were left unstimulated or were stimulated with anti-CD3/CD28 for the indicated times. Cells were fractionated into detergent-insoluble lipid raft and nonraft fractions and probed for CD45 membrane microdomain distribution by Western blotting (top panel). The blot was reprobed with anti-Lat to control for protein loading (bottom panel). Densitometry was used to quantitate the bands, and levels of raft-associated CD45 were normalized relative to levels of the Lat loading control. Normalized values are shown below each lane.
CD45 regulation of Lck tyrosine phosphorylation, kinase activity, intermolecular ligand binding, and membrane microdomain localization of endogenous CD45 before and after TCR stimulation. a, CD45 dephosphorylation of negative regulatory LckY505 leads to conformational changes, resulting in increased ATP binding and kinase activity and increased intramolecular SH2 and SH3 binding to tyrosine-phosphorylated and proline-rich ligands, respectively. Optimal activation of Lck enzymatic activity results from autotransphosphorylation at LckY394. CD45 dephosphorylation at Y394 decreases kinase activity. ▪, Phosphorylated tyrosines; ○, dephosphorylated tyrosines. b, CD45 primarily localizes to nonraft microdomains, although low levels can be detected in lipid raft fractions. BI-141 T cells were fractionated into detergent-insoluble lipid raft and nonraft fractions using sucrose density centrifugation and were probed for CD45 and Lck membrane microdomain distribution by Western blotting. The numbers 1–12 refer to fractions from the top to the bottom of the gradient; fractions 1–4 contain Lck-enriched lipid rafts, whereas fractions 9–12 contain CD45-enriched nonrafts. c, CD3/CD28 costimulation induces additional exclusion of CD45 from lipid rafts. BI-141 T cells were left unstimulated or were stimulated with anti-CD3/CD28 for the indicated times. Cells were fractionated into detergent-insoluble lipid raft and nonraft fractions and probed for CD45 membrane microdomain distribution by Western blotting (top panel). The blot was reprobed with anti-Lat to control for protein loading (bottom panel). Densitometry was used to quantitate the bands, and levels of raft-associated CD45 were normalized relative to levels of the Lat loading control. Normalized values are shown below each lane.
One mechanism that may control CD45-positive vs -negative regulation of TCR signal transduction relates to differential partitioning of CD45, Lck, and TCR signaling effectors in membrane microdomains (13). Lipid raft microdomains are selectively enriched in Lck and Lat, and tyrosine-phosphorylated ζ, ZAP70, and other important TCR signal transducers accumulate within lipid rafts in response to TCR engagement (8, 9, 10). Conversely, CD45 is primarily excluded from lipid rafts (20, 21). Therefore, recruitment and clustering of lipid rafts within the immune synapse are predicted to segregate the bulk of CD45 from raft-associated Lck, ζ, ZAP70, and Lat during activation, thus providing a spatial mechanism by which CD45 can facilitate Lck activation before T cell activation while limiting dephosphorylation of raft-associated tyrosine phosphorylated substrates as activation proceeds (5).
Several investigators have reported dynamic changes in CD45 synaptic localization and lipid raft partitioning during T cell activation (22, 23, 24, 25). However, the molecular consequences of CD45 repositioning remain to be defined. In this study we directly assess the affects of membrane microdomain partitioning on CD45 regulation of Lck activity and TCR signal transduction using chimeric proteins that target CD45 activity to lipid raft or nonraft microdomains. We demonstrate that CD45 partitioning into raft or nonraft microdomains dictates whether CD45 functions as a negative or a positive regulator of TCR signal transduction. Our findings support models predicting that dynamic raft reorganization facilitates processive TCR signal transduction by promoting CD45 segregation from TCR-associated signal transducers. Additionally, we elucidate a pathway by which raft excluded CD45 facilitates sustained ERK activation and synaptic raft polarization to positively regulate T cell activation.
Materials and Methods
DNA construction
Lck-CD45 and Src-CD45 chimeric fusion constructs containing murine CD45 cytoplasmic protein tyrosine phosphatase (PTP) domains (aa 448-1152) and the 10 N-terminal aa from the murine Lck (MGCVCSSNPE) or Src (MGSNKSKPKD) were constructed and cloned into the GFP-murine stem cell virus (MSCV) vector in two steps. Smaller fusion constructs containing DNA encoding the Lck or Src first 10 aa and the most membrane-proximal portion of the CD45 cytoplasmic domain (aa 448–803) were generated by PCR using the following oligonucleotide primers: 5′-CCATCGATATGGGCTGTGTCTGCAGCTCAAACCCTGAAAAAAGCTATGATCTGCGCAAG-3′ (FClaILck45C) or 5′-CCATCGATATGGGCAGCAACAAGAGCAAGCCAAGGACAAAAGCTATGATCTGCGCAAG-3′ (FClaISrc45C) and 5′-GTTCATGCTTAAGTGGCACTC-3′(RCD45AflII). The CD45 template DNA was a gift from K. Bottomly’s laboratory (Yale University School of Medicine, New Haven, CT). These smaller constructs were sequenced and then cloned into an MSCV retroviral construct containing the full length (aa 635-1152) of the CD45 cytoplasmic tail at the NcoI site to produce L-CD45-MSCV and S-CD45-MSCV.
Cells and retroviral infection
BI-141 murine T cell hybridoma cells were cultured as previously described (6). The murine CD45− T lymphoma is a CD3+ derivative of BW(T200−) (26) provided by Dr. K. Bottomly and was maintained in IMDM with 10% FBS, 2 mM l-glutamine, 10 mM HEPES, 50 μM 2-ME, and 0.5 mg/ml G418 (Sigma-Aldrich; A1720). Retroviral vectors were packaged by calcium phosphate transfection of 293 T cells with pCL-Eco helper virus and retroviral DNA. Virus-containing supernatants were harvested 36 h later. T cells were infected by spin transfection as follows. T cells (1 × 106) were resuspended in 1 ml of fresh culture medium; 1 ml of viral supernatant was added, and cultures were adjusted to a final concentration of 0.8 μg/ml polybrene. Cells were centrifuged at 1800 rpm (Sorvall RT6000B refrigerated centrifuge) for 30 min, then incubated at 37°C for 12 h. Medium was replaced, and the infection procedure was repeated. Twenty-four hours later, 2 μg/ml puromycin (Sigma-Aldrich; P8833) was added for selection.
Antibodies
The following Abs were used for immunoprecipitation or Western blotting: anti-Lat (Upstate Biotechnology; 06-807); anti-pLAT Y226 (Upstate Biotechnology; 07-295); anti-Lck (rabbit serum, 812(6)); anti-phosphorylated LckY505 (Cell Signaling Technology; 2751); anti-phosphorylated Src Y416, reactive with phosphorylated LckY394 (Cell Signaling Technology; 2101); anti-PTyr (4G10); anti-phospho-ERK p44/42 (Cell Signaling Technology; 9101S); anti-ERK-2 (Santa Cruz Biotechnology; sc-154); anti-CD45 cytoplasmic domain (BD Transduction Laboratories; 610265); anti-Grb-2 (Santa Cruz Biotechnology; sc-255); anti-Sos1 (Santa Cruz Biotechnology; sc-256); anti-CD3-PE (BD Pharmingen; 553063); and anti-CD45 extracellular domain (M1/37HL2). Immunofluorescence staining was performed using standard techniques and was analyzed on a FACScan (BD Biosciences) using CellQuest software (BD Biosciences).
PTP activity
T cells (8 × 106) were lysed in 1% 50 mM Tris, 1% Nonidet P-40, and 2 mM EDTA, and 20 μg of total cellular protein was added to PTP assay buffer containing 100 mM HEPES, 150 mM NaCl, 1 mM EDTA, 1 mM DTT, 10 mM freshly prepared p-phenylphosphate (a phosphatase substrate), and 50 nM okadaic acid (an inhibitor of serine/threonine protein phosphatases 1 and 2A). To establish the extent of tyrosine-specific phosphatase activity, two groups were set up; one containing 50 μM bpV (phen), a protein tyrosine phosphatase inhibitor, and one without. Groups were incubated at 37°C for 30–180 min. Released p-nitrophenol was measured at A405.
Lck kinase assay
Lck was precipitated from 7.5 × 106 cells and subjected to in vitro kinase assay as previously described (6). A GST-ζ fusion protein containing the TCR ζ cytoplasmic tail (aa 52–155) was used as a substrate.
Lipid raft fractionation and immunoblotting
Stimulation and fractionation were performed essentially as described previously (6). Briefly, 2 × 107 T cells were stimulated with anti-CD3ε (2C11) or medium for 30 min at 4°C and cross-linked with goat anti-hamster Ab at 37°C for various times. Cells were resuspended in 0.8 ml of buffer A (25 mM Tris (pH 7.5), 150 mM NaCl, and 5 mM EDTA) containing 1 mM sodium orthovanadate, 10 μg/ml aprotinin, 10 μg/ml leupeptin, and 1 mM PMSF. Cells were sonicated, and large debris was cleared by centrifugation at 800 × g for 10 min. The supernatant was collected and lysed in 1% Brij 58 for 1 h at 4°C, then gently mixed with an equal volume of 80% sucrose (w/v) in buffer A and placed in 13 × 15-mm Ultra-Clear centrifuge tubes (Beckman Coulter; 344057). The sample was overlaid with 2 ml of 30% sucrose and 1 ml of 5% sucrose in buffer A and centrifuged at 200,000 × g using a Beckman SW55Ti rotor at 4°C for 16 h. After centrifugation, 12 0.4-ml fractions (excluding the pellet) were collected from the top of the gradient. Fractions 1–4 (raft fractions) or fractions 9–12 (nonraft fractions) were pooled, and aliquots were separated by SDS-PAGE. Western blotting was performed using ECL according to the manufacturer’s recommendations (Amersham Biosciences).
GST fusion protein purification and pulldowns
GST pulldowns with SH3 domains were performed as previously described (6). Briefly, GST fusion proteins were produced in bacteria and affinity-purified on a column of glutathione-Sepharose 4B beads (Pharmacia). An aliquot of each of the GST-SH3 bead preparations was boiled, and associated proteins were run on a polyacrylamide gel and stained by Coomassie Blue to demonstrate that equivalent levels of GST fusion proteins were associated. BI-141 lysates were incubated with the GST fusion-conjugated beads for 4 h, washed three times in lysis buffer, boiled for 5 min in SDS sample buffer, and loaded on an SDS polyacrylamide gel for analysis.
Intracellular phospho-ERK staining
T cells (1 × 106) were stimulated with anti-CD3 and cross-linking goat anti-hamster IgG at 37°C for 2, 4, 8, or 15 min. Cells were fixed in 2% formaldehyde-PBS at room temperature for 10 min, then gently resuspended in ice-cold 90% methanol for 30 min to permeabilize them. Cells were stained with 0.5 μg of phospho-ERK Ab/sample (Cell Signaling; 9101) in 100 μl for 30 min. After washing, 0.3 μg of goat anti-rabbit IgG-FITC (Molecular Probes) was used as a secondary Ab for detection. Samples were run on a FACScan and were analyzed using CellQuest software (BD Biosciences). Some cells were preincubated in 50 μM U0126 MAPK kinase 1/2 (MEK1/2) inhibitor (Cell Signaling) 30 min before stimulation.
Lipid raft visualization and confocal microscopy
BI-141 T cells (5 × 105) were stimulated with Ab-coated beads or Ag-pulsed (B7-positive) FT5.7 APCs at 37°C for 30 min. Cells were fixed in 4% paraformaldehyde at room temperature before staining with 8 μg/ml FITC-conjugated cholera toxin β subunit. Cells were resuspended and mounted using Pro-Long anti-fade medium (Molecular Probes; P-7481), and slides were sealed using Permount (Fisher Scientific; SP15-100). Cells were analyzed using the Bio-Rad MRC 1024ES confocal microscopy system. A single section (0.5 μm) was collected. The percentage of T cells with >50% of their rafts clustered toward the bead:T cell interface was determined by counting a minimum of 50 conjugates at each experimental determination using a Zeiss Axioskop2 fluorescence microscope with Axiovision 3.1 software.
Primary T cells were obtained from the spleens of OT-1 TCR transgenic RAG−/− mice. MEC cells stably transfected with B7.1 and a signal peptide OVA peptide fusion construct were used as APCs. Two-sided chamber slides (Nalge Nunc; 154461) were coated with poly-l-lysine (Sigma-Aldrich; P-9155) for 30 min, and 2 × 105 APCs were plated in each well overnight (27). OT-1 T lymphocytes were incubated with 50 μM MEK inhibitor (PD98059) or DMSO for 1 h and washed extensively before stimulation with APC. T cells were then stimulated with APCs for 0 or 30 min. Slides were subsequently washed twice with PBS, fixed with 4% formaldehyde for 10 min, and stained with 8 μg/ml FITC-conjugated cholera toxin β subunit. Cells were then gently washed three times with PBS, and slides were sealed with Prolong Antifade Reagent (Molecular Probes; P-7481).
Stimulation and IL-2 detection
T cells (0.5 × 106) were stimulated with plate-bound Ab (anti-CD3 (0.2 μg/ml) or hamster IgG (10 μg/ml) alone or together with 20 μg/ml anti-CD48) for 24 h at 37°C. Supernatants were collected, and IL-2 was quantitated by ELISA according to the manufacturer’s recommendations (Pharmingen; IL-2 detection kit).
Results
Endogenous and chimeric CD45 microdomain distribution before and after TCR activation
We first characterized the dynamics of endogenous CD45 membrane raft partitioning in T cells before and after TCR stimulation. We found that the majority of CD45 was excluded from detergent-insoluble lipid rafts in BI-141 T cells both before and after TCR stimulation (Fig. 1,b and data not shown). Before activation, ∼5–15% of CD45 was raft-associated. Stimulation induced additional exclusion of CD45 from lipid raft fractions after 25 min (Fig. 1 c). In keeping with published studies (22, 24), these findings demonstrate that subpopulations of CD45 exist in both lipid raft and nonraft microdomains and that dynamic CD45 repartitioning is triggered during T cell activation. However, the consequences of CD45 membrane relocalization remain undefined.
To address this issue, we created chimeric proteins in which the CD45 phosphatase-containing cytoplasmic domain was targeted to lipid raft or nonraft membrane microdomains by addition of N-terminal sequences from Lck (L-CD45) or Src (S-CD45), respectively (Fig. 2 a). The first 10 aa of Lck contain both myristoylation and palmitoylation sites responsible for lipid raft localization (28). The first 10 aa of Src are only myristoylated, not palmitoylated, and are target proteins for association with nonraft membranes (29).
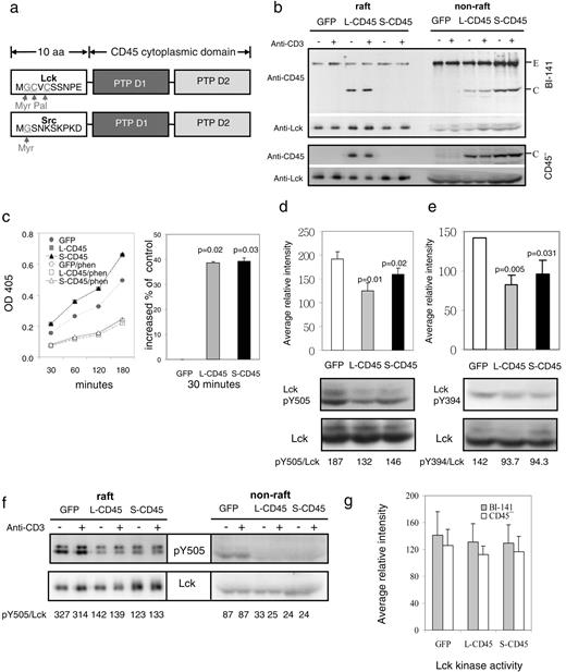
Chimeric CD45 fusion proteins predictably partition within appropriate membrane microdomains, retain phosphatase activity, and affect baseline Lck phosphorylation status, but not Lck kinase activity. a, Schematic of raft-targeted L-CD45 and nonraft targeted S-CD45 fusion proteins. The N-terminal 10-aa residues from Lck (L) or Src (S) were fused to the CD45 cytoplasmic tail. The Lck N terminus contains both myristoylation (G) and palmitoylation (C) sites and targets proteins to lipid rafts, whereas the Src N terminus contains only a myristoylation (G) site and targets proteins to nonraft membrane. b, L-CD45 primarily partitions within lipid raft fractions, whereas S-CD45 partitions within nonraft fractions. Raft and nonraft fractions from GFP, L-CD45, and S-CD45 BI-141 (upper panel) and CD45− (lower panel) T cell transductants were analyzed for the presence of L-CD45 or S-CD45 chimeric proteins using anti-CD45 Ab. Lck levels serve as fractionation and loading controls. Where indicated, cells were stimulated with anti-CD3 for 8 min (+). Bands corresponding to chimeric (C) and endogenous (E) CD45 proteins are indicated. c, Chimeric proteins retain phosphatase activity. L-CD45- (▪), S-CD45- (▴), or GFP (•)-expressing CD45− T cells were lysed, and total cellular tyrosine phosphatase activity was assayed using p-phenylphosphate as a substrate and measuring released p-nitrophenol. Open symbols represent activity in the presence of the tyrosine phosphatase inhibitor phen and demonstrate the specificity of enhanced phosphatase activity in L-CD45- and S-CD45-expressing cells. The percent increase in phosphatase activity in L-CD45 and S-CD45 relative to GFP is shown in the right panel. Whereas there is significant difference between phosphatase activity in L-CD45- vs GFP-expressing (p = 0.02) or in S-CD45- vs GFP-expressing cells (p = 0.03), there is no significant difference between phosphatase activity in L-CD45- and S-CD45-expressing cells. d and e, BI-141 or CD45− T cells expressing GFP, L-CD45, or S-CD45 were lysed, and an aliquot was subjected to immunoblot analysis using antisera specific for total Lck (bottom panel); d, the inhibitory phosphorylated tyrosine LckY505, or the positive regulatory phosphorylated tyrosine LckY394 (e). Densitometry was used to quantitate levels of phosphorylated pLckY394 (in BI-141 transductants) and pY505Lck (in CD45− transductants; d and e) relative to total Lck. Average relative intensities from three independent experiments are shown, and a representative blot and densitometry values normalized to total Lck are shown below. The p values demonstrate a significant decrease in levels of pY394 (p = 0.005 and 0.031) and pY505 (p = 0.01 and p = 0.02) in both L-CD45 and S-CD45 transductants relative to GFP control transductants. Significant differences between L-CD45- and S-CD45-expressing transductants were not observed (p = 0.16 and 0.11). f, L-CD45 and S-CD45 expression reduces Lck Y505 phosphorylation in both detergent-insoluble raft and soluble nonraft fractions. BI-141 transductants were left unstimulated or were stimulated for 8 min with anti-CD3, and raft and nonraft fractions were isolated using sucrose density centrifugation. Pooled fractions were subjected to Western blot analysis using anti-pY505 Lck-specific Ab. Densitometry was used to quantitate pY505 relative to total Lck levels (bottom panel), and normalized values are shown below the blot. g, Lck was immunoprecipitated from the remainder of the lysates and subjected to in vitro kinase assay using GST-ζ as substrate. Levels of phosphorylated GST-ζ from four independent experiments were quantitated using densitometry, and the average relative intensity is shown. No significant differences in Lck activity were found between GFP, L-CD45, or S-CD45 transductants, probably due to compensatory contributions of L-CD45 and S-CD45 phosphatase activity to both Lck Y505 and Y394.
Chimeric CD45 fusion proteins predictably partition within appropriate membrane microdomains, retain phosphatase activity, and affect baseline Lck phosphorylation status, but not Lck kinase activity. a, Schematic of raft-targeted L-CD45 and nonraft targeted S-CD45 fusion proteins. The N-terminal 10-aa residues from Lck (L) or Src (S) were fused to the CD45 cytoplasmic tail. The Lck N terminus contains both myristoylation (G) and palmitoylation (C) sites and targets proteins to lipid rafts, whereas the Src N terminus contains only a myristoylation (G) site and targets proteins to nonraft membrane. b, L-CD45 primarily partitions within lipid raft fractions, whereas S-CD45 partitions within nonraft fractions. Raft and nonraft fractions from GFP, L-CD45, and S-CD45 BI-141 (upper panel) and CD45− (lower panel) T cell transductants were analyzed for the presence of L-CD45 or S-CD45 chimeric proteins using anti-CD45 Ab. Lck levels serve as fractionation and loading controls. Where indicated, cells were stimulated with anti-CD3 for 8 min (+). Bands corresponding to chimeric (C) and endogenous (E) CD45 proteins are indicated. c, Chimeric proteins retain phosphatase activity. L-CD45- (▪), S-CD45- (▴), or GFP (•)-expressing CD45− T cells were lysed, and total cellular tyrosine phosphatase activity was assayed using p-phenylphosphate as a substrate and measuring released p-nitrophenol. Open symbols represent activity in the presence of the tyrosine phosphatase inhibitor phen and demonstrate the specificity of enhanced phosphatase activity in L-CD45- and S-CD45-expressing cells. The percent increase in phosphatase activity in L-CD45 and S-CD45 relative to GFP is shown in the right panel. Whereas there is significant difference between phosphatase activity in L-CD45- vs GFP-expressing (p = 0.02) or in S-CD45- vs GFP-expressing cells (p = 0.03), there is no significant difference between phosphatase activity in L-CD45- and S-CD45-expressing cells. d and e, BI-141 or CD45− T cells expressing GFP, L-CD45, or S-CD45 were lysed, and an aliquot was subjected to immunoblot analysis using antisera specific for total Lck (bottom panel); d, the inhibitory phosphorylated tyrosine LckY505, or the positive regulatory phosphorylated tyrosine LckY394 (e). Densitometry was used to quantitate levels of phosphorylated pLckY394 (in BI-141 transductants) and pY505Lck (in CD45− transductants; d and e) relative to total Lck. Average relative intensities from three independent experiments are shown, and a representative blot and densitometry values normalized to total Lck are shown below. The p values demonstrate a significant decrease in levels of pY394 (p = 0.005 and 0.031) and pY505 (p = 0.01 and p = 0.02) in both L-CD45 and S-CD45 transductants relative to GFP control transductants. Significant differences between L-CD45- and S-CD45-expressing transductants were not observed (p = 0.16 and 0.11). f, L-CD45 and S-CD45 expression reduces Lck Y505 phosphorylation in both detergent-insoluble raft and soluble nonraft fractions. BI-141 transductants were left unstimulated or were stimulated for 8 min with anti-CD3, and raft and nonraft fractions were isolated using sucrose density centrifugation. Pooled fractions were subjected to Western blot analysis using anti-pY505 Lck-specific Ab. Densitometry was used to quantitate pY505 relative to total Lck levels (bottom panel), and normalized values are shown below the blot. g, Lck was immunoprecipitated from the remainder of the lysates and subjected to in vitro kinase assay using GST-ζ as substrate. Levels of phosphorylated GST-ζ from four independent experiments were quantitated using densitometry, and the average relative intensity is shown. No significant differences in Lck activity were found between GFP, L-CD45, or S-CD45 transductants, probably due to compensatory contributions of L-CD45 and S-CD45 phosphatase activity to both Lck Y505 and Y394.
The chimeric proteins or control GFP were expressed in two independent T cell lines, the BI-141 T cell hybridoma (6) and the CD45− lymphoma (26) (Fig. 2, b–f). BI-141 T cells expressed endogenous CD45, whereas CD45− T cells did not. Eighteen independent transductants were analyzed throughout our studies with comparable results. Levels of chimeric CD45 proteins, Lck, and surface TCR were matched between transductants directly compared (Fig. 2,b and data not shown). The levels of expressed CD45 chimeras ranged from 2–15% of endogenous CD45 levels. Similar results were observed when chimeras were expressed in CD45− T cells lacking endogenous CD45 or in BI-141 T cells in the context of endogenous CD45, indicating that our findings are not an artifact of over- or underexpression. In both T cell lines studied, L-CD45 and S-CD45 chimeric proteins primarily localized to the inner leaflet of the plasma membrane (data not shown). As predicted, when expressed in either BI-141 or CD45− T cells, L-CD45 partitioned with lipid raft membranes, whereas S-CD45 primarily partitioned with nonraft membranes (Fig. 2 b).
Expression of L-CD45 or S-CD45 in CD45− T cells induced comparable increases in tyrosine phosphatase activity (Fig. 2 c), indicating that chimeric proteins retain equal phosphatase activity and that alternate membrane partitioning does not dramatically influence CD45 enzymatic activity (in the absence of potential regulation imposed by the extracellular domain). Levels of phosphatase activity in CD45− transductants were equivalent to ∼36% of the endogenous CD45 activity measured in BI-141 T cells (not shown).
CD45 membrane microdomain partitioning does not play a major role in regulating baseline Lck activity
To assess the impact of CD45 chimeric proteins on Lck activity, we took advantage of phospho-specific Abs that recognize Lck when it is specifically phosphorylated at tyrosine Y505 (pY505) or Y394 (pY394; Fig. 1). We found that the expression of either L-CD45 or S-CD45 led to decreased levels of both pY505 and pY394, probably due to direct dephosphorylation by the CD45 fusion proteins (Fig. 2, d and e). No statistically significant differences in Lck phosphorylation patterns were observed between L-CD45- and S-CD45-expressing cells (Fig. 2, d and e), indicating that membrane microdomain partitioning does not play a major role in CD45 regulation of baseline Lck dephosphorylation. Additionally, analysis of pY505Lck in lysates separated into detergent-insoluble lipid raft and soluble nonraft fractions demonstrated that the expression of either L-CD45 or S-CD45 led to Lck Y505 dephosphorylation in both raft and nonraft fractions (Fig. 2 f). Given that Lck Y505 and Y394 represent two primary CD45 substrates, these data corroborate findings that both chimeras retain equivalent phosphatase activity and function.
Finally, we directly measured Lck activity in each of the transductants using an in vitro kinase assay (Fig. 2,g). No significant differences in Lck kinase activity were found between GFP, L-CD45, or S-CD45. This was probably the result of compensatory effects of the CD45 fusion proteins both positively regulating Lck at Y505 and negatively regulating Lck at Y394 (Fig. 1).
Raft-targeted L-CD45 antagonizes early Lat tyrosine phosphorylation to a greater extent than S-CD45.
We next determined the effects of raft- or nonraft-localized CD45 chimeric proteins on early TCR signal transduction and T cell activation. T cells were stimulated with anti-CD3 and fractionated into raft and nonraft pools, and Lat protein tyrosine phosphorylation was determined using a phospho-Lat-specific Ab. As shown in Fig. 3, the expression of either L-CD45 or S-CD45 diminished TCR-induced Lat tyrosine phosphorylation in both BI-141 and CD45− T cells (Fig. 3 a). Western blotting with pan-phosphotyrosine and anti-Lat confirmed pp36 as phospho-Lat. However, Lat phosphorylation was more significantly impaired in L-CD45- vs S-CD45-expressing cells. Similar results were observed at multiple time points between 2 and 12 min poststimulation and when the TCR was costimulated in the context of CD48 or CD28 (not shown). These findings support models in which CD45 exclusion from lipid rafts functions to minimize its negative regulatory effects by segregating CD45 phosphatase activity away from TCR tyrosine-phosphorylated substrates sequestered within growing lipid raft microdomains induced by TCR-induced raft clustering.
Raft-localized L-CD45 dramatically antagonizes both Lat tyrosine phosphorylation and ERK activation/phosphorylation, although nonraft-localized S-CD45 enhances ERK phosphorylation despite modest diminution of Lat phosphorylation. a, Analysis of TCR-induced Lat phosphorylation in BI-141 and CD45− T cell transductants expressing GFP, L-CD45, and S-CD45. T cells were stimulated with anti-CD3 and cross-linking secondary Ab (+) or with secondary Ab alone (−) for 8 min, and detergent-insoluble raft and nonraft fractions were isolated and examined by Western blotting with Abs directed against tyrosine-phosphorylated Lat, Lck (not shown), pan-phosphotyrosine, and Lat. b, The same blots were reprobed with antiphosphorylated/activated ERK-1/2 and anti-ERK-2 as a loading control. c, The relative intensities of Lat and ERK were quantitated using densitometry and demonstrate that the expression of L-CD45 decreases both Lat and ERK phosphorylation, whereas the expression of S-CD45 decreases Lat phosphorylation, but increases ERK phosphorylation, relative to GFP control transductants. The densitometry results shown represent average values obtained from two independent sets of BI-141 transductants, and reported differences are statistically significant. Similar results were obtained in four sets of independent BI-141 T cell transductants and a set of CD45− T cell transductants in a minimum of nine experiments.
Raft-localized L-CD45 dramatically antagonizes both Lat tyrosine phosphorylation and ERK activation/phosphorylation, although nonraft-localized S-CD45 enhances ERK phosphorylation despite modest diminution of Lat phosphorylation. a, Analysis of TCR-induced Lat phosphorylation in BI-141 and CD45− T cell transductants expressing GFP, L-CD45, and S-CD45. T cells were stimulated with anti-CD3 and cross-linking secondary Ab (+) or with secondary Ab alone (−) for 8 min, and detergent-insoluble raft and nonraft fractions were isolated and examined by Western blotting with Abs directed against tyrosine-phosphorylated Lat, Lck (not shown), pan-phosphotyrosine, and Lat. b, The same blots were reprobed with antiphosphorylated/activated ERK-1/2 and anti-ERK-2 as a loading control. c, The relative intensities of Lat and ERK were quantitated using densitometry and demonstrate that the expression of L-CD45 decreases both Lat and ERK phosphorylation, whereas the expression of S-CD45 decreases Lat phosphorylation, but increases ERK phosphorylation, relative to GFP control transductants. The densitometry results shown represent average values obtained from two independent sets of BI-141 transductants, and reported differences are statistically significant. Similar results were obtained in four sets of independent BI-141 T cell transductants and a set of CD45− T cell transductants in a minimum of nine experiments.
Nonraft-targeted S-CD45 enhances ERK activation and LckSH3/Sos complex formation
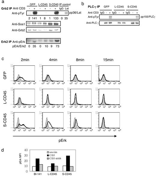
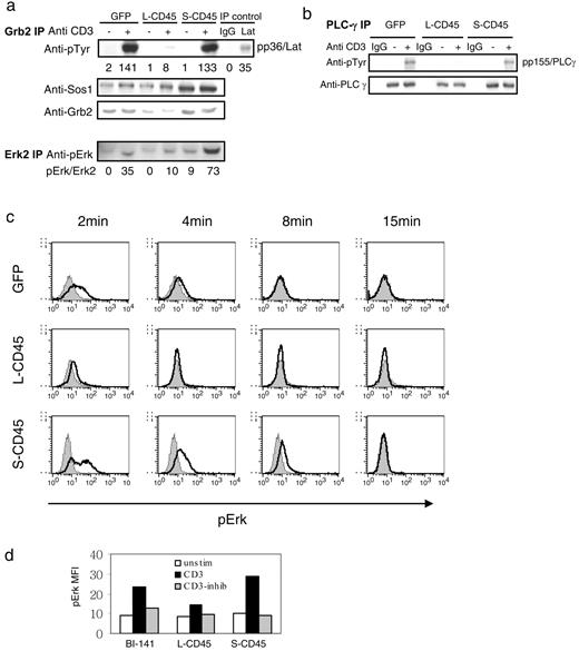
To assess the effects of CD45 microdomain location on TCR-induced ERK activation, blots were probed with an Ab specific for phosphorylated/activated ERK1/2 (Fig. 3,b). As would be predicted based on levels of phosphorylated Lat, raft-localized L-CD45 expression in T cells led to diminished TCR-induced ERK phosphorylation relative to that in GFP controls. Surprisingly, ERK activation was enhanced in S-CD45 transductants relative to GFP controls despite diminished levels of phosphorylated Lat (Fig. 3). These findings indicate that S-CD45 expression enhances ERK activation downstream or independently of Lat phosphorylation in S-CD45 cells. In support of this suggestion, Grb2 immunoprecipitated from S-CD45-expressing BI-141 T cells did not contain increased tyrosine-phosphorylated pp36/Lat, nor did phospholipase C-γ (PLCγ) immunoprecipitates from S-CD45 reveal increased phosphorylation of PLCγ relative to GFP controls (Fig. 4, a and b).
S-CD45 expression does not enhance Lat association with Grb2/Sos or phosphorylation of PLCγ, but does enhance and sustain ERK activation/phosphorylation. a, BI-141 T cell transductants were left unstimulated or were stimulated with anti-CD3 for 5 min and lysed in 1% 50 mM Tris, 1% Nonidet P-40, and 2 mM EDTA. Total cell lysates were immunoprecipitated with anti-Grb-2 or anti-ERK2 (a) or with anti-PLCγ (b) and immunoblotted with anti-pTyr (a and b), anti-Grb-2, anti-Sos, anti-ERK2 (a), anti-ERK2 or Lat (not shown), or anti-PLCγ (b). Densitometry was used to quantitate levels of pp36 relative to total Lat, pERK relative to ERK2, and pp155 relative to PLCγ loading controls, and values are shown below each of the corresponding lanes. c, BI-141 parental cells or S-CD45- or L-CD45-expressing T cells were left unstimulated (shaded) or were stimulated through their TCRs for 2, 4, 8, or 15 min (solid dark line). Cells were fixed, permeabilized, and stained with an Ab specific for phosphorylated/activated ERK, followed by secondary goat anti-rabbit IgG for detection. d, Mean fluorescence intensity (MFI) of phospho-ERK expression in unstimulated cells (□) or cells stimulated with anti-CD3 in the absence (▪) or the presence (CD3-inhib; ▦) of U0126 Mek1/2 inhibitor.
S-CD45 expression does not enhance Lat association with Grb2/Sos or phosphorylation of PLCγ, but does enhance and sustain ERK activation/phosphorylation. a, BI-141 T cell transductants were left unstimulated or were stimulated with anti-CD3 for 5 min and lysed in 1% 50 mM Tris, 1% Nonidet P-40, and 2 mM EDTA. Total cell lysates were immunoprecipitated with anti-Grb-2 or anti-ERK2 (a) or with anti-PLCγ (b) and immunoblotted with anti-pTyr (a and b), anti-Grb-2, anti-Sos, anti-ERK2 (a), anti-ERK2 or Lat (not shown), or anti-PLCγ (b). Densitometry was used to quantitate levels of pp36 relative to total Lat, pERK relative to ERK2, and pp155 relative to PLCγ loading controls, and values are shown below each of the corresponding lanes. c, BI-141 parental cells or S-CD45- or L-CD45-expressing T cells were left unstimulated (shaded) or were stimulated through their TCRs for 2, 4, 8, or 15 min (solid dark line). Cells were fixed, permeabilized, and stained with an Ab specific for phosphorylated/activated ERK, followed by secondary goat anti-rabbit IgG for detection. d, Mean fluorescence intensity (MFI) of phospho-ERK expression in unstimulated cells (□) or cells stimulated with anti-CD3 in the absence (▪) or the presence (CD3-inhib; ▦) of U0126 Mek1/2 inhibitor.
To further characterize the enhanced ERK activation in S-CD45-expressing cells, we turned to a FACS-based assay using a phospho-specific Ab to quantitate ERK activation. As shown in Fig. 4, c and d, within 2 min of TCR stimulation, ERK activation was induced in the GFP-expressing and parental BI-141 T cells and to even a greater extent in the S-CD45-expressing BI-141 cells. In keeping with our previous findings, ERK activation in L-CD45 T cells was diminished. Furthermore, ERK activation remained elevated in S-CD45 T cells even after 8 min of activation, although it had returned to baseline in both BI-141 and L-CD45 at this later time point. These findings implicate nonraft-localized CD45 in enhancing and sustaining TCR-induced ERK activation. That the Mek-1/2 inhibitor U0126 inhibits induced ERK activation demonstrates that ERK activation proceeds through a classical MEK-mediated pathway and further establishes the specificity of our assay (Fig. 4 d).
Previous reports have implicated Lck, Grb2, and Sos in TCR-induced ERK activation (6, 19, 30, 31, 32). Therefore, we immunoprecipitated Lck from GFP, L-CD45, and S-CD45 transductants before and after TCR stimulation and determined the levels of Lck-associated Grb2 and Sos (Fig. 5, a and b). Consistent with increased ERK activity (Figs. 3,c and 4,c), we found increased levels of Lck-associated Grb2 and Sos in TCR-stimulated S-CD45 T cells relative to GFP and L-CD45 transductants (Fig. 5, a and b). Lat could not be detected in these complexes (not shown). Inducible Lck:Sos complexes are detected in stimulated BW transductants expressing full-length CD45RAB or CD45RO and GFP-transduced BI-141 T cells that only express endogenous CD45 (Fig. 5, a and b), ruling out the possibility that Lck:Sos complexing is strictly an artifact of S-CD45 chimera expression.
S-CD45 enhances TCR-induced association of Lck with Sos and Grb2; Lck SH3 domain associates with Sos through sequences required for PXXP binding. CD45− (a and b) or BI-141 (b) T cell transductants were left unstimulated or were stimulated with anti-CD3 for 5 min and lysed in 1% 50 mM Tris, 1% Nonidet P-40, and 2 mM EDTA. Total cell lysates were immunoprecipitated with anti-Lck and immunoblotted with anti-Lck, anti-Grb-2, or anti-Sos. RABC and RO represent CD45− transductants expressing full-length CD45RABC or RO isoforms, respectively. b, Densitometry was used to quantitate the relative intensities of Lck-associated Grb-2 and Sos from GFP, L-CD45, and S-CD45 transductants. Lck levels were used to normalize these values. In both BI-141 and CD45− T cells, TCR-induced Lck association with Grb2 and Sos was decreased in L-CD45 transductants and increased in S-CD45 transductants relative to GFP controls. c, GST-fusion proteins containing wild-type LckSH3, LckSH3 ligand binding mutants AF or YLDY, FynSH3, ItkSH3, AblSH3, or p85SH3 domains were incubated with total cell lysates from activated BI-141 T cells, and complexes were purified using glutathione beads and immunoblotted with anti-Sos.
S-CD45 enhances TCR-induced association of Lck with Sos and Grb2; Lck SH3 domain associates with Sos through sequences required for PXXP binding. CD45− (a and b) or BI-141 (b) T cell transductants were left unstimulated or were stimulated with anti-CD3 for 5 min and lysed in 1% 50 mM Tris, 1% Nonidet P-40, and 2 mM EDTA. Total cell lysates were immunoprecipitated with anti-Lck and immunoblotted with anti-Lck, anti-Grb-2, or anti-Sos. RABC and RO represent CD45− transductants expressing full-length CD45RABC or RO isoforms, respectively. b, Densitometry was used to quantitate the relative intensities of Lck-associated Grb-2 and Sos from GFP, L-CD45, and S-CD45 transductants. Lck levels were used to normalize these values. In both BI-141 and CD45− T cells, TCR-induced Lck association with Grb2 and Sos was decreased in L-CD45 transductants and increased in S-CD45 transductants relative to GFP controls. c, GST-fusion proteins containing wild-type LckSH3, LckSH3 ligand binding mutants AF or YLDY, FynSH3, ItkSH3, AblSH3, or p85SH3 domains were incubated with total cell lysates from activated BI-141 T cells, and complexes were purified using glutathione beads and immunoblotted with anti-Sos.
Because dephosphorylation of position LckY505 has been reported to increase LckSH3 access to intermolecular binding to proline-rich ligands such as Sos (19), we investigated whether the LckSH3 domain directly and specifically associates with Sos. To this end, we tested whether GST fusion proteins containing the wild-type LckSH3 domain, LckSH3 domain mutants, or SH3 domains from other transducers can precipitate Sos from activated BI-141 T cell lysates. As shown in Fig. 5 c, Sos specifically associates with LckSH3 through sites required for proline-rich binding. Together with our findings demonstrating increased Lck:Sos association in S-CD45 T cells, these results raise the possibility that CD45 localized outside of lipid rafts promotes ERK activation by facilitating LckSH3:Sos interactions and thus Sos membrane recruitment and Ras activation.
S-CD45 expression promotes ERK-dependent raft clustering at the TCR contact site
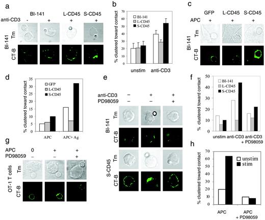
Cytoskeletally driven lipid raft clustering at the TCR contact site has been proposed to result in the construction of a signaling platform that facilitates processive and sustained TCR signals (5, 6, 7, 33, 34). Although the molecular effectors of raft polarization remain incompletely characterized, previous studies have implicated LckSH3 binding in both ERK activation and synaptic raft clustering (6). To determine whether S-CD45-mediated increases in ERK activation might influence lipid raft dynamics, we examined the ability of T cells expressing GFP, L-CD45, or S-CD45 to induce polarized lipid raft redistribution toward the site of TCR engagement. We found that lipid raft clustering occurred in a greater percentage of S-CD45-transfected T cells in response to either anti-CD3-coated beads (Fig. 6, a and b) or Ag-pulsed APCs (Fig. 6, c and d). Furthermore, raft clusters observed in activated S-CD45-expressing cells were typically larger than those induced in GFP- or L-CD45-expressing T cells (Fig. 6, a and c).
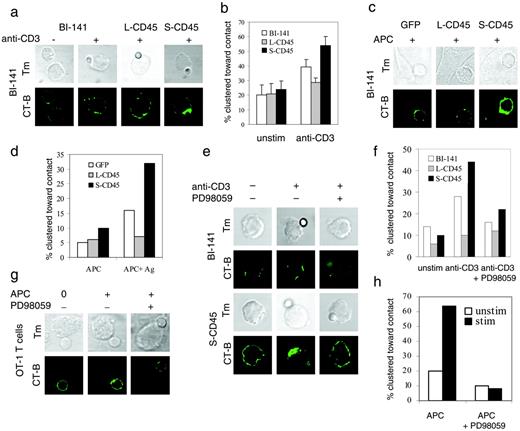
S-CD45 expression enhances MEK-dependent lipid raft clustering at the TCR contact site. a and b, GFP, L-CD45, or S-CD45 T cells were stimulated with anti-CD3-coated beads (+), were left unstimulated (−; a and b), or were stimulated with Ag-pulsed (+) APC (c and d) for 30 min, and lipid rafts were visualized with FITC-conjugated cholera toxin β subunit and confocal microscopy. Transmission images (TM) show the position of the bead:cell interface (top), and fluorescence images show characteristic lipid raft clustering patterns (bottom). The percentage of T cell transductants clustering lipid rafts at the T cell:bead (b) or the T cell:APC (d) interface was quantitated by analyzing at least 50 conjugates for each condition. The observed differences in raft clustering between L-CD45 and GFP (p = 0.04), L-CD45 and S-CD45 (p = 0.003), and S-CD45 and GFP (p = 0.03) were statistically significant. GFP-, L-CD45-, or S-CD45-expressing BI-141 T cells (e and f) or primary OT-1 T cells from TCR transgenic mice (g and h) were incubated with 50 μM PD98059, a specific MEK inhibitor, for 1 h before stimulation with anti-CD3-coated beads (e and f) or OVA/Kb-expressing APCs (larger cells; g and h), and lipid rafts were visualized as described in a. Control T cells were cultured in the presence of carrier DMSO. The percentage of transfected T cells clustering lipid rafts toward the contact cap was quantitated and demonstrates specific PD98059 inhibition of CD3- (f) and Ag-induced (h) raft clustering. Data shown in a and b, c and d, e and f, and g and h are representative of three, two, one, and two independently performed experiments, respectively.
S-CD45 expression enhances MEK-dependent lipid raft clustering at the TCR contact site. a and b, GFP, L-CD45, or S-CD45 T cells were stimulated with anti-CD3-coated beads (+), were left unstimulated (−; a and b), or were stimulated with Ag-pulsed (+) APC (c and d) for 30 min, and lipid rafts were visualized with FITC-conjugated cholera toxin β subunit and confocal microscopy. Transmission images (TM) show the position of the bead:cell interface (top), and fluorescence images show characteristic lipid raft clustering patterns (bottom). The percentage of T cell transductants clustering lipid rafts at the T cell:bead (b) or the T cell:APC (d) interface was quantitated by analyzing at least 50 conjugates for each condition. The observed differences in raft clustering between L-CD45 and GFP (p = 0.04), L-CD45 and S-CD45 (p = 0.003), and S-CD45 and GFP (p = 0.03) were statistically significant. GFP-, L-CD45-, or S-CD45-expressing BI-141 T cells (e and f) or primary OT-1 T cells from TCR transgenic mice (g and h) were incubated with 50 μM PD98059, a specific MEK inhibitor, for 1 h before stimulation with anti-CD3-coated beads (e and f) or OVA/Kb-expressing APCs (larger cells; g and h), and lipid rafts were visualized as described in a. Control T cells were cultured in the presence of carrier DMSO. The percentage of transfected T cells clustering lipid rafts toward the contact cap was quantitated and demonstrates specific PD98059 inhibition of CD3- (f) and Ag-induced (h) raft clustering. Data shown in a and b, c and d, e and f, and g and h are representative of three, two, one, and two independently performed experiments, respectively.
To determine the relationship between enhanced ERK activation and lipid raft clustering, we preincubated cells in MEK inhibitor (PD98059) before T cell stimulation and raft visualization (Fig. 6, e and f). We found that inhibition of MEK, a key upstream regulator of ERK activity, impaired lipid raft clustering at the TCR contact site in GFP- and S-CD45-expressing T cells. Similarly, pretreatment of primary OT-1 TCR transgenic T cells with MEK inhibitor blocked Ag induced raft clustering at the T cell:APC interface (Fig. 6, g and h), indicating that raft clustering in primary T cell also relies on MEK activity. Similar results were observed using a second MEK inhibitor, U0126 (not shown). Taken together, our data imply that lipid raft clustering is controlled by ERK activation induced by CD45 located outside of lipid raft membrane microdomains.
Raft-associated L-CD45 antagonizes IL-2 production, whereas raft-excluded S-CD45 promotes IL-2 production
To determine the functional consequences of CD45 localization on TCR signals and raft dynamics, we examined the effects of expressing L-CD45 or S-CD45 on IL-2 production (Fig. 7). We found that S-CD45-expressing T cells secreted higher levels of IL-2 than GFP controls upon stimulation with anti-CD3 alone or in the context of CD28 or CD48 costimulation (Fig. 7 and not shown), indicating that the observed increases in ERK activity and raft clustering (Figs. 3, 4, and 6) are functionally relevant. Inhibition of MEK activity also impaired IL-2 production in both GFP- and S-CD45-expressing T cells (not shown). In keeping with diminished TCR-induced signal transduction and raft clustering (Figs. 3–6), L-CD45 cells produced less IL-2 than GFP controls (Fig. 7). The overall levels of IL-2 produced by CD45− transductants were lower than the levels expressed by BI-141 transductants, presumably because CD45 activity is more limiting in CD45− T cells. Furthermore, in keeping with the published literature, CD45− cells expressing only the CD45RO isoform (expressed at ∼22% the level of BI-141 endogenous levels) produce high levels of IL-2 relative to CD45− cells.
L-CD45 expression blocks, whereas S-CD45 expression enhances, TCR-induced IL-2 production. BI-141 (a) or CD45− (b) T cell transductants expressing GFP, L-CD45, or S-CD45 were stimulated in plates coated with anti-CD3 for 24 h. The plot shown in a represents average IL-2 production levels obtained from three independent transductants of each type tested during the course of four independent experiments. Observed differences between S-CD45 and L-CD45 (p = 0.001), S-CD45 and GFP (p = 0.015), and L-CD45 and GFP (p = 0.003) are statistically significant. Data in b represent averages from two independent experiments characterizing CD45− T cell transductants and also demonstrate statistically significant differences in the ability of L-CD45 and GFP (p = 0.05), S-CD45 and GFP (p = 0.03), S-CD45 and L-CD45 (p = 0.02) transductants to respond to TCR engagement with IL-2 production. c, CD45− T cells expressing GFP, S-CD45, or full-length CD45RO were stimulated in the absence or the presence of anti-CD3 alone or together with anti-CD48 costimulator. Side by side assessment of relative CD45 levels indicated that the S-CD45- and RO-transduced CD45− cells used in this experiment express 11 and 22% of the endogenous levels expressed by BI-141 T cells, respectively.
L-CD45 expression blocks, whereas S-CD45 expression enhances, TCR-induced IL-2 production. BI-141 (a) or CD45− (b) T cell transductants expressing GFP, L-CD45, or S-CD45 were stimulated in plates coated with anti-CD3 for 24 h. The plot shown in a represents average IL-2 production levels obtained from three independent transductants of each type tested during the course of four independent experiments. Observed differences between S-CD45 and L-CD45 (p = 0.001), S-CD45 and GFP (p = 0.015), and L-CD45 and GFP (p = 0.003) are statistically significant. Data in b represent averages from two independent experiments characterizing CD45− T cell transductants and also demonstrate statistically significant differences in the ability of L-CD45 and GFP (p = 0.05), S-CD45 and GFP (p = 0.03), S-CD45 and L-CD45 (p = 0.02) transductants to respond to TCR engagement with IL-2 production. c, CD45− T cells expressing GFP, S-CD45, or full-length CD45RO were stimulated in the absence or the presence of anti-CD3 alone or together with anti-CD48 costimulator. Side by side assessment of relative CD45 levels indicated that the S-CD45- and RO-transduced CD45− cells used in this experiment express 11 and 22% of the endogenous levels expressed by BI-141 T cells, respectively.
Our findings establish a relationship between CD45 microdomain location and regulation of T cell activation. Raft-associated CD45 functions as a negative regulator of processive TCR signal transduction and IL-2 production. Conversely, nonraft-localized CD45 positively minimizes CD45 opposition to processive TCR signaling while promoting ERK-mediated polarized synaptic raft clustering and IL-2 production.
Discussion
In this study we demonstrate that membrane microdomain partitioning controls CD45-positive vs -negative TCR regulatory activity and describe a novel molecular mechanism by which CD45 positively regulates TCR signal transduction and IL-2 production. The lipid raft-localized CD45 cytoplasmic domain is shown to negatively regulate IL-2 production by opposing processive TCR protein tyrosine phosphorylation and ERK activation. Conversely, the lipid raft-excluded CD45 cytoplasmic domain enhances IL-2 production and ERK activation-dependent raft clustering at the synapse. Despite diminishing early TCR-induced Lat phosphorylation, nonraft S-CD45 expression boosts synaptic raft clustering and IL-2 production above levels observed in GFP-expressing controls. These findings support models suggesting that raft synaptic platforms function to enhance TCR signals and elucidate a previously unappreciated role for raft-excluded CD45 signaling in synapse assembly.
Despite predictions to the contrary, we were unable to detect a significant role for raft partitioning in CD45 regulation of baseline Lck activity. Consistent with other published reports (14, 15, 16), increased CD45 phosphatase expression increases dephosphorylation of both positive and negative Lck regulatory tyrosines and thus has no significant net effect on baseline Lck kinase activity. Because individual lipid rafts are predicted to be quite small before Ag stimulation (35), it is likely that nonraft membrane CD45 at the periphery of lipid rafts is sufficient to access raft-associated Lck for Y505 dephosphorylation and priming of kinase activity (5). Furthermore, palmitoylation is a reversible modification that can have a half-life significantly shorter than the lifetime of the protein (36). Therefore, dynamic exchange of dephosphorylated LckY505 between membrane compartments may also contribute to the generation of primed Lck within the lipid raft compartment of resting T cells. Although we were unable to detect effects of raft partitioning on baseline Lck Y505 or Y394 phosphorylation or kinase activity, we cannot rule out a potential role for CD45 membrane partitioning in regulating Lck kinase activity at later times during T cell activation. Indeed, only after activation and concomitant raft clustering is significant segregation of proteins in lipid raft and nonraft microdomains likely to occur (35). Activation-induced raft clustering and increased partitioning between the raft-associated TCR signalosome and CD45 activity in T cells expressing raft-excluded S-CD45, but not raft-targeted L-CD45, may explain why L-CD45 functions as a more potent antagonist of early Lat phosphorylation. Although raft clusters are not visible within the first 8 min of TCR stimulation, the increased size of submicroscopic rafts probably precedes the generation of visible clusters. Therefore, at early time points poststimulation, nonraft S-CD45 phosphatase activity should retain some access to raft-sequestered pLat and other raft-associated phosphoproteins at the periphery of small clusters, albeit less than L-CD45. Our findings support this suggestion and demonstrate a role for membrane microdomain localization in regulating CD45 opposition to early TCR signal procession.
We and others found that the low levels of endogenous CD45 associated with lipid rafts before T cell activation become actively excluded from lipid rafts after TCR stimulation (22). Our findings demonstrate that raft-associated CD45 opposes TCR-induced protein tyrosine phosphorylation and predict that endogenous CD45 within rafts functions to negatively regulate TCR signals. This suggestion is consistent with data demonstrating that CD45/TCR colocalization in recently formed synapses coincides with a time period in which the synapse is relatively devoid of phosphoproteins (23). Furthermore, subsequent CD45 accumulation at the synapse periphery occurs concomitantly with the accumulation of phosphoproteins within the synapse (23) and over the same time course that we observe exclusion of endogenous CD45 from lipid rafts. Such staged dephosphorylation within the synapse is proposed to function in discriminating TCR signal fidelity (23). Furthermore, newly excluded CD45 might contribute to the continued ERK activation required for polarized raft clustering and signal procession (37).
Our findings elucidate a previously unrecognized mechanism by which CD45 membrane microdomain partitioning regulates TCR signal transduction. The expression of raft-excluded S-CD45 enhances ERK activation, synaptic raft clustering, and IL-2 production, but not Lat phosphorylation. These findings prompted us to consider alternate mechanisms of ERK activation that might be facilitated by raft-excluded CD45 and S-CD45. We considered the possibility that raft-excluded CD45 phosphatase activity induces Lck:Sos complex formation and activation of Ras/ERK pathways directly, obviating an absolute requirement for Lat phosphorylation for ERK activation. Indeed, CD45-mediated dephosphorylation at position Y505 is predicted to increase Lck SH3:Sos interaction, and Lck-mediated Sos membrane recruitment should be sufficient for Ras activation (19, 38). Our findings that S-CD45 enhances Lck:Sos:Grb2 complex formation and characterization of LckSH3:Sos interactions are consistent with such a suggestion.
We have yet to establish why raft-excluded CD45 preferentially induces ERK activation. Because LckSH3:Sos:Grb2 complex formation is induced by raft-excluded CD45, we favor a model in which CD45 dephosphorylation of nonraft or raft peripheral LckY505 facilitates LckSH3:Sos:Grb2 association and Ras activation. A recent report elucidating differential raft partitioning and requirements for K-Ras and H-Ras isoforms raises the possibility that alternate Ras isoforms might be activated by Lat:Grb:2:Sos and Lck:Grb2: Sos (39). K-Ras, which is known to most efficiently induce Raf-1 (and thus ERK), selectively localizes to nonrafts. Alternatively, the H-Ras isoform initially localizes to lipid rafts (presumably along with Lat-associated Grb2:Sos) and relocates to nonrafts only upon GTP binding (39). It is, therefore, possible that S-CD45 induces K-Ras-mediated ERK activation. An alternative explanation relates to potential competition between Lck and Lat:Grb for Sos. Because Lat is primarily raft-localized, Grb:Lat complexes might compete with Lck for Sos within, but not outside, lipid raft microdomains. Although we have yet to elucidate the basis of Grb2 association with Lck:Sos, we favor a model in which Grb2 binds to Y394, protecting it from CD45 dephosphorylation and facilitating Sos activity. Previous reports implicating CD45 and Lck in ERK activation, and cytoskeletal reorganization and Lck tyrosine phosphorylation in Lck:Grb2 complex formation support this suggestion (6, 19, 22, 30, 33, 40, 41). Finally, it is possible that nonraft-localized CD45 facilitates ERK activation due to CD45 activity on other nonraft-localized ERK regulators that we have yet to examine. Future experimentation will help to resolve these issues.
We demonstrate that raft-excluded CD45 activity enhances an ERK-regulated signal required for synaptic raft polarization. Raft polarization could result from the clustering of surface rafts and/or the delivery of intracellular raft stores (5, 7). We propose that polarized raft clustering helps in the construction of a synaptic raft platform that facilitates the processive and sustained TCR signal transduction required for IL-2 production. Our findings that LckSH3 fusion proteins specifically bind to Sos through interactions requiring the same sites previously demonstrated to be essential for synaptic raft clustering, sustained protein tyrosine phosphorylation, and IL-2 production provide experimental support for this suggestion (6). It is possible that the reported CD45 and Lck accumulation at the periphery of synapses represents nonraft Lck:Grb2:Sos complexes at the raft:nonraft interface, polarizing lipid rafts toward the synapse (23, 42). Alternatively, although raft-excluded CD45-enhanced ERK activity contributes to both synaptic raft clustering and IL-2 production, these may be parallel events. Regardless of the mechanism of ERK activation and/or the relationship between ERK-mediated raft clustering and IL-2 production, our findings support recent studies describing ERK as an essential regulator of TCR signal discrimination and procession (37) and demonstrate a role for CD45 membrane partitioning in regulating the intensity and duration of ERK activity in T cells.
Although recent studies have elucidated roles for CD28, Wasp, Rac, and Vav in mediating the actin reorganization required for polarized synaptic raft clustering (7, 43, 44, 45), whether these pathways intersect with those induced by raft-excluded CD45 remains to be determined. Sos and Lck are known regulators of Rac and Vav (38, 46), and CD28 requires Lck SH3 binding to inhibit Rap1 antagonism of ERK activation and for sustenance of TCR protein tyrosine phosphorylation, synaptic raft clustering, and enhanced IL-2. Therefore, intersection or cross-talk at this juncture is a possibility (5, 47). Furthermore, additional Lck SH3 ligands may contribute to this process.
Several previous studies have taken advantage of engineered chimeric CD45 proteins to dissect CD45 contributions to TCR signal transduction (48, 49, 50, 51, 52). In instances where membrane partitioning was directly assessed (50) or can be inferred from the data in retrospect (52), the published findings support our model. However, in none of these systems were raft- and nonraft-localized chimeras analyzed side by side in the same cellular background, nor was ERK activation or synaptic clustering analyzed. Thus, the role of membrane partitioning in regulating CD45 contributions to TCR signal transduction and synaptic raft platform assembly have not been elucidated previously. Indeed, many of the positive TCR regulatory effects of CD45 previously attributed to its ability to increase baseline Lck enzymatic activity may result from signal potentiation due to synaptic raft clustering and/or ERK activation.
Our findings are in apparent conflict with one recent study using CD45 chimeras containing cytoplasmic sequences grafted onto various extracellular domains (53), which suggested that raft-associated CD45 is essential for Lck activation and TCR signal initiation. However, interpretation of these published data is confounded by the different levels of expression of chimeric proteins and the qualitative differences other than size and membrane partitioning exhibited by the various ectodomains considered. Indeed, CD45 and CD43 have been previously demonstrated to organize into distinct higher order glycolattices on the surface of T cells under some circumstances (54). Alternatively, differences in how important CD45 raft association is to Lck activity may relate to differential levels or raft partitioning of Csk and dephosphorylated LckY505 in the various T cells studied. Nonetheless, it is likely that the extracellular domain and extent of glycosylation influence packing and partitioning within lipid rafts and T cell activation, warranting future studies aimed at addressing this issue.
In our studies the levels of chimeric proteins were closely matched and were equivalent to 2–15% of the total endogenous CD45 levels expressed by BI-141 T cells, often in the range of levels normally expressed within rafts. That such a low level of membrane microdomain-targeted CD45 expression results in significant differences demonstrates that relocalization of even a small subset of cellular CD45 can have dramatic effects on TCR signaling and T cell activation. That similar results were seen in both BI-141 and CD45− T cells demonstrates that the observed results are not an artifact of overexpressing CD45 phosphatase activity.
Taken in the context of other recent studies, our findings support a model of T cell activation in which membrane microdomain partitioning and dynamics play a major role in regulating CD45-negative vs -positive contributions to TCR signal transduction. In this model, low levels of raft-associated CD45 and nonraft CD45 peripheral to the relatively small rafts found in early activating T cells function to oppose processive TCR-induced protein tyrosine phosphorylation. Such CD45 opposition to processive TCR signaling functions in maintaining TCR fidelity. The exclusion of residual raft CD45 and clustering of lipid rafts in response to T cell activation is proposed to limit CD45 TCR-negative regulation. Additionally, signals induced by raft-excluded CD45 in the context of TCR engagement are proposed to facilitate and sustain ERK activation, synaptic raft clustering, and processive signals required for IL-2 production. The dual TCR regulatory activities of CD45 make it an ideal discriminator of TCR signaling. Although CD45 antagonism of early TCR signal transduction ensures that only appropriately robust signals are allowed to proceed, CD45 contributions to synaptic raft platform assembly and/or ERK activation potentiate signals once they have met critical threshold requirements.
Acknowledgements
We thank L. G. Baum and members of the Miceli laboratory for critical reading of the manuscript.
Footnotes
The costs of publication of this article were defrayed in part by the payment of page charges. This article must therefore be hereby marked advertisement in accordance with 18 U.S.C. Section 1734 solely to indicate this fact.
This work was supported by grants from the Arthritis Foundation and National Institutes of Health Grant RO1CA65979 (to M.C.M.). M.M. was supported by a postdoctoral fellowship from the University of California-Los Angeles Jonnson Cancer Center, and J.R. was supported by U.S. Public Health Service National Research Service Award GM07185.
Abbreviations used in this paper: SH2, Src homology 2; PLCγ, phospholipase C-γ; PTP, protein tyrosine phosphatase; MSCV, murine stem cell virus.






