Abstract
A sustained CD4+ Th1-dominated type 1 immune response is required to successfully control Mycobacterium tuberculosis infection. Considerable work has demonstrated that the transcription factor, T-bet, is required for IFN-γ expression and fundamental to the generation of type 1 immunity in multiple cell types. Mice lacking T-bet are susceptible to virulent M. tuberculosis infection. Susceptibility of T-bet-deficient mice is associated with increased systemic bacterial burden, diminished IFN-γ production, and the striking accumulation of eosinophilic macrophages and multinucleated giant cells in the lung. Interestingly, T-bet−/− mice did not develop a fully polarized Th2 response toward M. tuberculosis, but exhibited selective elevation of IL-10 production. These results indicate that T-bet plays a central role in controlling M. tuberculosis disease progression, in part through the regulation of both IFN-γ and IL-10.
More than two billion people are infected with Mycobacterium tuberculosis, of whom ∼10% develop active disease, resulting in the death of more than two million people annually (1, 2). The prevalence and persistence of M. tuberculosis infection represent a unique model of pathogen-host coexistence. Once inhaled, the bacterium is phagocytosed by pulmonary resident macrophages, and subsequently walled off by a multicellular granuloma reaction, which is important in the containment of the infection (3), although without complete eradication. Several immunodeficiency diseases, most notably HIV/AIDS, increase susceptibility to M. tuberculosis infection, making the identification of the cellular and molecular components that control immunity and host resistance following infection with M. tuberculosis of high priority (2, 4).
A robust multicellular immune response is required to control M. tuberculosis infection. Studies using mouse models have illustrated a key role for the CD4+ T cell compartment in this process. Following M. tuberculosis infection, CD4- and MHC II-deficient mice exhibit increased mycobacterial burden and decreased survival compared with control mice (5). Depletion of CD4+ T cells causes reactivation of latent M. tuberculosis infection (6), impaired granuloma formation (7), and a diminished CD8+ cytotoxic T cell response (8). The immune activities of CD4+ T cells are mediated in part by the hallmark Th1 cytokine, IFN-γ. In the absence of IFN-γ, mice failed to control sublethal doses of M. tuberculosis (9). Tuberculosis resistance or susceptibility often correlates with the proportion of IFN-γ-producing cells present in the lungs of M. tuberculosis-infected mice (10, 11, 12). The antimycobactericidal effects of IFN-γ include activation of phagocyte oxidase (phox) and inducible NO synthase in macrophages, which results in production of reactive oxygen and nitrogen species (13, 14). Recently, IFN-γ activation of macrophages has been shown to result in up-regulation of LRG-47, a molecule that inhibits mycobacterial growth by enhancing phagosomal maturation (15, 16). The effects of IFN-γ are mediated via STAT1 signaling. Indeed, STAT1-deficient mice are highly susceptible to M. tuberculosis infection and succumb to the disease after 25 days (15) (our personal observations).
The transcription factor, T-bet, is required for IFN-γ production and the generation of type 1 immunity. Initial work demonstrated that T-bet is expressed in developing CD4+ Th1 cells, driving IFN-γ production, Th1 differentiation, and repression of the alternate Th2 program (17). Recent work has highlighted the importance of T-bet in other cellular subsets implicated in a type 1 immune response, such as dendritic cells (18), NK cells, NKT cells (19), and CD8+ T cells (20). T-bet is required for Ag-specific CD8+ effector cell maturation and CTL activity (21). Furthermore, loss of T-bet results in diminished NK cell populations and a complete block in NKT cell development (19).
Recent work has begun to establish the function of T-bet during the course of infection. One study has reported an increased frequency of arthritis and mortality in T-bet-deficient mice infected with Staphylococcus aureus (22). Infection of T-bet−/− mice with the intracellular pathogen, Leishmania major, resulted in a Th2-biased response, characterized by elevated IL-4 and IL-5 production and an increased parasite burden (17). In this study, we have evaluated the role of T-bet during infection with another intracellular pathogen, M. tuberculosis. We show that mice that lack T-bet due to targeted mutation of the gene (20) are much more susceptible to M. tuberculosis infection than their wild-type (WT)4 counterparts, C57BL/6 mice, which are among the most resistant to tuberculosis inbred strains of mice (23, 24, 25). Although recruitment of T cells into the lungs of T-bet−/− mice was unimpaired during the course of M. tuberculosis infection, IFN-γ production by T cells isolated from tuberculosis lung lesions in response to mycobacterial Ags (purified protein derivative; PPD) was significantly reduced, as expected. Interestingly, we observed increased IL-10, but not IL-4 production by lung resident T cells from M. tuberculosis-infected T-bet−/− mice in response to Ag-specific stimulation. This shift in the cytokine profile of lung CD4+ T cells in the absence of T-bet mirrors what we have observed previously in the experimental autoimmune encephalomyelitis model of autoimmunity (26), and suggests that the function of T-bet in controlling IL-10 may regulate susceptibility to microorganisms as well as to autoantigens.
Materials and Methods
Mice
C57BL/6 T-bet-deficient mice (T-bet−/−) were bred in-house. Age- and sex-matched C57BL/6 mice were purchased from The Jackson Laboratory. All mice were maintained in a pathogen-free biosafety level-3 facility and provided with water and mouse chow. The mice were negative for all pathogens, as indicated by testing of sentinel animals for mouse pathogens. Handling of mice and experimental procedures were in accordance with institutional requirements for animal care and use.
Bacteria and infection
M. tuberculosis (Erdman strain) was grown to mid-log phase in Middlebrook 7H9 liquid medium, washed, resuspended in PBS containing 1% FCS and 10% glycerol, aliquoted, and frozen at −80°C until use. Mice were infected via the aerosol route with a low dose of bacteria. Briefly, the nebulizer compartment of an airborne infection apparatus (Mechanical Engineering Services) was filled with a suspension of bacteria, resulting in the delivery of ∼50 bacteria/lung during 60 min of exposure, as determined by plating of lung homogenates from six mice onto Middlebrook 7H10 agar plates 24 h postinfection and counting bacterial colonies 3 wk after incubation in a 37°C warm-room. The numbers of viable bacteria in the lungs, livers, and spleens were determined by plating serial dilutions of organ homogenates of individual mice onto Middlebrook 7H10 agar plates and counting bacterial colonies 3 wk after incubation in a 37°C warm-room. The number of CFU is expressed as the log10 value of the mean number of CFU from four individual mice.
Histology
The caudal lobe of the right lung from each mouse was removed and fixed in 10% neutral buffered Formalin. Tissues were embedded in paraffin, and 6-μm sections were cut and stained with H&E. The stained sections were examined by a veterinary pathologist without prior knowledge of the experimental mice.
Isolation of lung cells
Isolation of cells from tuberculosis lung lesions was performed essentially as described (27). Briefly, mice were anesthetized with sodium pentobarbital (100 μl at 64.8 mg/ml). Following flushing of the blood vessels with 20 ml of PBS containing 10 U of heparin/ml, bronchoalveolar lavage was performed with 5 ml of PBS via cannulated trachea. The lungs were collected and massaged in a petri dish containing PBS and subsequently transferred into a petri dish containing digestion medium (L-15 medium, 10 mM HEPES, 5% FCS, kanamycin (0.05 μg/ml), collagenase IV (Worthington Biochemical) (150 U/ml), and DNase I (Sigma-Aldrich) (50 μg/ml)). A total volume of 10 ml of digestion buffer was used to digest the lungs of each mouse during incubation at 37°C in a shaker for 90 min. The cells were disaggregated by repeated pipetting and filtered through a 100-μm cell strainer to remove clumps. The interstitial lung cell suspension was washed three times with PBS supplemented with 1% FCS. The total number of lung cells from each mouse was counted in a 1:10 suspension of 2% acetic acid. The viability of the cells as determined by trypan blue exclusion was >97% at each time point.
Monoclonal Abs
mAbs specific for mouse CD3 (145-2C11, hamster IgG1), CD4 (L3T4 clone H129.19, rat IgG2a), CD8 (Ly-2 clone 53-6.7, rat IgG2a), CD69 (H1.2F3, hamster IgG1), CD19 (clone 1D3, rat IgG2a), DX5 (clone HMα2, hamster IgG1), CD11b (clone M1/70, rat IgG2b), IL-10 (clone JES5-IGE3, rat IgG2b), and IFN-γ (clone XMG1.2, rat IgG1) were purchased from BD Pharmingen as direct conjugates to FITC, PE, PerCP, or biotin.
FACS analysis
Unfractionated lung cells were washed in PBS containing 0.05% BSA and 0.01% NaN3 and incubated for 30 min at 4°C in the same buffer containing FcR blocking Ab (CD16/CD32; BD Pharmingen). After an additional wash, cells were triple stained with directly or indirectly conjugated Abs, according to the manufacturer’s instructions. Stained cells were washed three times in PBS containing 0.05% BSA and 0.01% NaN3 and fixed in PBS containing 2% paraformaldehyde, and data were acquired by flow cytometry using a FACSCalibur (BD Biosciences).
Culture of cells from tuberculosis lung lesions
Macrophages were depleted from lung cell suspensions by adherence onto tissue culture flasks for 24 h. The resulting nonadherent cells were cultured at 1 × 106/ml in plates coated with anti-CD3 (2 μg/ml) or stimulated with PPD in the presence of γ-irradiated (2000 rad) syngeneic splenocytes. Culture supernatants were harvested after 24 h in the anti-CD3-stimulated cultures and after 3 days in the cultures containing APC and PPD. Culture supernatants were kept at −80°C, and the amount of cytokines present in the supernatants was determined by ELISA.
Intracellular cytokine staining
Lung cells were stimulated in anti-CD3/CD28-coated plates for 5 h in the presence of 3 μM monensin, harvested, and washed in PBS. Following fixation in 4% paraformaldehyde at room temperature for 30 min, cells were washed once in PBS, once in PBS containing 1% FCS, and finally in staining buffer (PBS-containing 1% FCS and 1% saponin). Cells were resuspended in staining buffer containing CD4-Cy- or CD8-Cy-, IL-10 PE-, and IFN-γ FITC-conjugated Abs (BD Pharmingen), and incubated on ice for 25 min. Nonspecific staining was blocked with FcR blocking Ab (CD16/CD32). Cells were washed twice in staining buffer, and data were acquired using a FACSCalibur.
Cytokine ELISA
Supernatants harvested from lung cell cultures were assayed for the presence of IL-4, IL-10, and IFN-γ by ELISA. Capture and HRP-conjugated Abs against IL-4 and IFN-γ were purchased from BD Pharmingen. Abs against IL-10 were purchased from R&D Systems.
Statistical analyses
Log transformation of CFU was performed before determining statistical significance by two-tailed Student’s t test. Survival curves were analyzed by Kaplan-Meier method using GraphPad Prism 3.02.
Results
T-bet is required for resistance to infection with M. tuberculosis
We assessed the ability of mice to resist M. tuberculosis infection in the absence of T-bet. Infection via the respiratory route is the natural mode for M. tuberculosis infection, and provides a slow, defined course of disease progression. Although normal C57BL/6 mice were able to control M. tuberculosis infection, mice deficient in T-bet began succumbing to infection within 60 days, with only 20% survival, 100 days after aerosol infection (Fig. 1,A). The WT mice typically survive for >260 days after the same dose of infection. Susceptibility to infection was accompanied by elevated mycobacterial load in T-bet−/− mice. Indeed, enhanced bacterial replication was observed not only within the lung, the natural site of infection, but systemically, in both the liver and spleen (Fig. 1 B).
T-bet−/− mice are more susceptible to M. tuberculosis infection than WT mice. A, Mice were infected with a low dose of M. tuberculosis (∼30 CFU; n = 8) via the aerosol route. Seven mice per experimental group were monitored for survival. B, CFU were determined by plating lung, liver, and spleen homogenates at the indicated times following M. tuberculosis infection. The results represent mean + SEM of four mice per experimental group. Log transformation of CFU was performed before determining statistical significance by two-tailed Student’s t test. C, T-bet−/− and WT mice were monitored for survival following i.v. M. tuberculosis infection. D, Mycobacterial burden in the organs at 6 wk post-i.v. infection. Results of the organ mycobacterial burden are representative of four mice per strain (∗, p ≤ 0.03).
T-bet−/− mice are more susceptible to M. tuberculosis infection than WT mice. A, Mice were infected with a low dose of M. tuberculosis (∼30 CFU; n = 8) via the aerosol route. Seven mice per experimental group were monitored for survival. B, CFU were determined by plating lung, liver, and spleen homogenates at the indicated times following M. tuberculosis infection. The results represent mean + SEM of four mice per experimental group. Log transformation of CFU was performed before determining statistical significance by two-tailed Student’s t test. C, T-bet−/− and WT mice were monitored for survival following i.v. M. tuberculosis infection. D, Mycobacterial burden in the organs at 6 wk post-i.v. infection. Results of the organ mycobacterial burden are representative of four mice per strain (∗, p ≤ 0.03).
In addition to infection via the respiratory route, T-bet−/− and WT mice were infected i.v. with 1 × 105 CFU of M. tuberculosis (Fig. 1, C and D). Survival of T-bet−/− mice on the otherwise resistant C57BL/6 background was significantly shorter as compared with C57BL/6 WT mice, resulting in death of T-bet−/− mice within 60–100 days postinfection, while 80% of the WT mice survived for >200 days (p = 0.003) (Fig. 1,C). Furthermore, in the absence of T-bet, M. tuberculosis replication following i.v. infection was also controlled less efficiently, resulting in a significantly higher bacterial burden in the lung (p < 0.03), spleen (p < 0.02), and liver (p < 0.05) in comparison with WT mice (Fig. 1 D). These data illustrate a fundamental role for T-bet in controlling M. tuberculosis disease progression.
Loss of T-bet leads to severe inflammation and accumulation of Langhans giant cells in the lungs of M. tuberculosis-infected mice
To further investigate the pathological and immunological outcome of disease in the absence of T-bet, we infected T-bet−/− and C57BL/6 control mice via the respiratory route and compared the pathological outcomes between the two strains. At both 2 and 3 wk postinfection, at a time when bacterial loads were the same, the lungs of three of four T-bet−/− mice displayed increased lymphocytic infiltration in perivascular and peribronchial spaces as compared with control lung tissue (Fig. 2, weeks 2 and 3). At week 4, when differences in bacterial numbers between control and T-bet−/− mice appeared, lungs of three of four T-bet−/− mice contained eosinophils, neutrophils, foamy macrophages, multinucleated giant cells, and some necrosis. In contrast, four of four lungs from control mice had only mild (three of four) or moderate (one of four) infiltration of lymphocytes and macrophages and contained no eosinophils, neutrophils, or giant cells (Fig. 2, week 4). At 5 wk, when bacterial numbers were significantly higher in the T-bet−/− strain, there was extensive lung inflammation that affected ∼50–60% in T-bet−/− mice compared with ∼5–10% of lung tissue in WT mice and compared with ∼50–60% in T-bet−/− mice (Fig. 2, week 5). Again, neutrophils, multinucleated giant cells, and macrophages with eosinophilic granules or crystals in the cytosol were present in the T-bet−/−, but not control lung tissues (Fig. 2, week 5). At 9 and 11 wk, the extent of inflammation increased further to encompass ∼80% of the lung in T-bet−/− mice (Fig. 2, weeks 9 and 11), although WT lung had only a few small, isolated granulomas (Fig. 2, week 11). In addition, T-bet−/− lung displayed vasculitis with thrombosis and reorganizing thrombi undergoing a recannalization process (Fig. 2, week 9, ×200).
Lung lesions of T-bet−/− and WT mice after aerosol infection with M. tuberculosis. T-bet−/− and WT mice were infected with a low dose of M. tuberculosis. At 2, 3, 4, 5, 9, and 11 wk postinfection, lung tissues were fixed in 10% neutral buffered Formalin and embedded in paraffin, and 6-μm sections were stained with H&E. The microscopic images were taken at ×200 and ×600 magnification. T-bet−/− mice had more prominent lymphocytic infiltrates than WT mice at 2 wk postinfection, before any differences in bacterial numbers. The first multinucleated giant cells were observed in the lungs of T-bet−/− mice at 3 wk postinfection (filled arrows). At 4–11 wk postinfection, when bacterial numbers were significantly higher in T-bet−/− mice, neutrophils, multinucleated giant cells (filled arrows), and macrophages with eosinophilic granules or crystals in the cytosol (filled arrows) were present in the T-bet−/−, but not in control lung tissues.
Lung lesions of T-bet−/− and WT mice after aerosol infection with M. tuberculosis. T-bet−/− and WT mice were infected with a low dose of M. tuberculosis. At 2, 3, 4, 5, 9, and 11 wk postinfection, lung tissues were fixed in 10% neutral buffered Formalin and embedded in paraffin, and 6-μm sections were stained with H&E. The microscopic images were taken at ×200 and ×600 magnification. T-bet−/− mice had more prominent lymphocytic infiltrates than WT mice at 2 wk postinfection, before any differences in bacterial numbers. The first multinucleated giant cells were observed in the lungs of T-bet−/− mice at 3 wk postinfection (filled arrows). At 4–11 wk postinfection, when bacterial numbers were significantly higher in T-bet−/− mice, neutrophils, multinucleated giant cells (filled arrows), and macrophages with eosinophilic granules or crystals in the cytosol (filled arrows) were present in the T-bet−/−, but not in control lung tissues.
To summarize, mild infiltration of lymphocytes and macrophages was seen in the WT lung compared with accumulations of large epithelioid macrophages, lymphocytes, and neutrophils in the lungs of T-bet−/− mice (Fig. 2, weeks 3–11). Of note, neutrophils were not detected in the lungs of WT mice. Strikingly, macrophages, many of which had a bright eosinophilic cytoplasm, were the predominant cell type in T-bet−/− lung (Fig. 2, weeks 5–11, filled arrows). These macrophages were not observed in the lungs of the WT mice (Fig. 2, weeks 5–11). Furthermore, we also observed multinucleated giant cells in tuberculosis lung lesions of the T-bet−/− mice, and the frequency of these rare cells increased with time. Thus, at 3 and 4 wk (Fig. 2, filled arrows), only an occasional giant cell was observed, but the numbers of these cells increased ∼4-fold by 11 wk postinfection. Those giant cells were not present in the lungs of WT mice at any time.
Normal CD4+ T cell activation and recruitment during M. tuberculosis infection in the absence of T-bet
To determine whether the rapid disease progression in T-bet−/− mice was due to defective cellular recruitment into the inflamed lungs, we characterized lung interstitial cells at different time points following aerosol challenge. The total cellularity of T-bet−/− lungs was elevated at 5 and 9 wk postinfection, consistent with heightened inflammation in response to the poorly controlled mycobacterial replication observed (Fig. 3,A). Flow cytometric analysis of the recruited lung cell populations reflected a higher proportion of T cells (1.5-fold), macrophages (1.6-fold), and granulocytes (4-fold), although a correspondingly lower proportion of NK cells (8-fold) and B cells (3-fold) in T-bet−/− vs control mice (Fig. 3 B). The lack of NK cells present in the lungs of infected T-bet−/− mice is consistent with a developmental defect within the NK and NKT cell compartments previously described by Townsend et al. (19).
Recruitment of inflammatory cells following M. tuberculosis infection in T-bet−/− mice. A, Lungs of M. tuberculosis-infected mice were processed to generate a single-cell suspension (see Materials and Methods). The total number of cells in the lungs was determined by trypan blue exclusion method. The results represent mean + SEM of four mice per experimental group, and statistical significance was determined by two-tailed Student’s t test. B, Interstitial lung cells were stained with CD3 (T cells), Dx5 (NK cells), CD19 (B cells), and F4/80 (macrophages)-specific mAbs (see Materials and Methods), and analyzed by flow cytometry. The proportion of T cells, NK cells, B cells, and macrophages is presented in corresponding quadrants. Results are representative of four mice per strain. C and D, Lung single-cell suspensions were stained with anti-CD4 and anti-CD8 Abs. The number of CD4+ and CD8+ T cells within the lungs was determined using the following formula: total number of cells × percentage of total CD4+ or CD8+. The percentage of CD4+ and CD8+ cells within lymphocyte gate was also determined.
Recruitment of inflammatory cells following M. tuberculosis infection in T-bet−/− mice. A, Lungs of M. tuberculosis-infected mice were processed to generate a single-cell suspension (see Materials and Methods). The total number of cells in the lungs was determined by trypan blue exclusion method. The results represent mean + SEM of four mice per experimental group, and statistical significance was determined by two-tailed Student’s t test. B, Interstitial lung cells were stained with CD3 (T cells), Dx5 (NK cells), CD19 (B cells), and F4/80 (macrophages)-specific mAbs (see Materials and Methods), and analyzed by flow cytometry. The proportion of T cells, NK cells, B cells, and macrophages is presented in corresponding quadrants. Results are representative of four mice per strain. C and D, Lung single-cell suspensions were stained with anti-CD4 and anti-CD8 Abs. The number of CD4+ and CD8+ T cells within the lungs was determined using the following formula: total number of cells × percentage of total CD4+ or CD8+. The percentage of CD4+ and CD8+ cells within lymphocyte gate was also determined.
More detailed analysis of T cell subpopulations illustrated a significant increase in total lung resident CD4+ and CD8+ T cell populations in T-bet−/− mice during the height of the response following infection (Fig. 3, C and D). Furthermore, both T cell subsets appeared to be sufficiently activated in vivo, as expression of the early (CD69) and late (CD25) markers was elevated (data not shown). In addition to activated T cells, regulatory CD4+ T cells also express CD25. However, the design of our study did not permit us to differentiate these two CD4+ T cell populations. Combined, these results demonstrated that the loss of T-bet does not impair in vivo recruitment and activation of CD4+ and CD8+ T cells to the lungs during M. tuberculosis infection.
Impaired IFN-γ production in M. tuberculosis-infected mice lacking T-bet
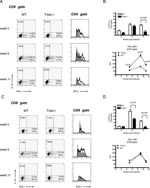
Considerable work has demonstrated a fundamental role for T-bet in driving IFN-γ expression and mounting a productive type 1 immune response. Likewise, containment and maintenance of M. tuberculosis infection require IFN-γ, namely from the CD4+ Th1 subset. To assess IFN-γ production by T cells recruited into lung granulomas following infection with M. tuberculosis, T cells within the interstitial lung were stimulated with anti-CD3/CD28 Abs in vitro, and a proportion of IFN-γ- and IL-10-producing T cells was determined by intracellular cytokine staining. A 2- to 3-fold decrease in the proportion of IFN-γ+ CD4+ T cells in the absence of T-bet was noted in some experiments as early as 5 wk postinfection, and was sustained through the 11-wk course of infection (Fig. 4,A). Additionally, the mean fluorescent intensity (MFI) of those IFN-γ-producing CD4+ T cells was significantly lower in T-bet−/− compared with WT mice (Fig. 4, A and B). Interestingly, while the proportion of IFN-γ-producing CD8+ T cells was also noticeably diminished, the amount of IFN-γ produced per cell appeared to be unaffected by the loss of T-bet (Fig. 4, C and D).
Decreased proportion of IFN-γ-producing T cells in the lungs of T-bet−/− mice during M. tuberculosis infection. Lung single-cell suspensions were stimulated with plate-bound anti-CD3/CD28 Abs and assayed for cytokine production by intracellular staining with anti-IFN-γ and anti-IL-10 Abs. A–C, Dot plots represent percentage of IFN-γ- and IL-10-positive cells within CD4 and CD8 gates. MFI of IFN-γ-positive cells is shown in brackets. Histograms represent IFN-γ-positive cells within CD4 and CD8 gates of T-bet−/− (solid gray) and WT (black line) mice. B–D, Graphs summarize the mean percentage + SEM of IFN-γ-positive cells and MFI of IFN-γ-positive cells within CD4 and CD8 gates, respectively. Statistical significance was determined by two-tailed Student’s t test (n = 4 mice/experimental group).
Decreased proportion of IFN-γ-producing T cells in the lungs of T-bet−/− mice during M. tuberculosis infection. Lung single-cell suspensions were stimulated with plate-bound anti-CD3/CD28 Abs and assayed for cytokine production by intracellular staining with anti-IFN-γ and anti-IL-10 Abs. A–C, Dot plots represent percentage of IFN-γ- and IL-10-positive cells within CD4 and CD8 gates. MFI of IFN-γ-positive cells is shown in brackets. Histograms represent IFN-γ-positive cells within CD4 and CD8 gates of T-bet−/− (solid gray) and WT (black line) mice. B–D, Graphs summarize the mean percentage + SEM of IFN-γ-positive cells and MFI of IFN-γ-positive cells within CD4 and CD8 gates, respectively. Statistical significance was determined by two-tailed Student’s t test (n = 4 mice/experimental group).
Loss of T-bet increases IL-10 production by CD4+ T cells in M. tuberculosis-infected mice
Szabo et al. (20) demonstrated that in the absence of T-bet, CD4+ T cells are inherently biased toward a Th2 cytokine secretion profile, marked not only by impaired IFN-γ, but also elevated IL-4 and IL-5 production. Interestingly, we observed that mycobacterial-specific T cells isolated from the popliteal lymph nodes of CFA-immunized mice exhibited diminished IFN-γ in the absence of T-bet, but did not produce detectable amounts of IL-4. Furthermore, the overall cytokine secretion profiles following Ag-specific (PPD) stimulation of resident lung T cells revealed little or no IL-4 or IL-5 in culture supernatants from either T-bet−/− or WT lungs at any of the time points assayed during M. tuberculosis infection. However, unlike IL-4 and IL-5, significant levels of IL-10 were detected in T-bet−/− cultures throughout the infection time course (data not shown).
To further assess whether Ag-specific T cells were at least in part responsible for the increased IL-10 production, we depleted macrophages and dendritic cells from the interstitial lung cell population, by plastic adherence, resulting in an 80–90% enriched T cell population. First, we measured M. tuberculosis-specific IFN-γ and IL-10 production in supernatants of purified lung T cells following stimulation with PPD-pulsed APC (Fig. 5,A). At 5 and 9 wk postinfection, T-bet−/− lung cells preferentially produced IL-10 in response to M. tuberculosis Ags (Fig. 5,A, right panel), while IFN-γ production was either not induced or was significantly suppressed (Fig. 5,A, left panel). Because in vitro stimulation of T cells with plate-bound anti-CD3 mainly targets activated and not naive T cells, cells that had been previously activated in vivo during M. tuberculosis infection would be restimulated in this system. Thus, we cultured enriched T cells isolated from aerosol-infected T-bet−/− and WT lungs with plate-bound anti-CD3 and measured IFN-γ and IL-10 production in the culture supernatants. As expected, IFN-γ levels were diminished in T-bet−/− T cell cultures, by 4-, 3-, and 1.6-fold, at 5, 9, and 11 wk, respectively (Fig. 5,B, left panel). Again, IL-10 production was elevated in the absence of T-bet, by 4-, 3.5-, and 5-fold compared with WT controls at 5, 9, and 11 wk, respectively (Fig. 5 B, right panel).
Increased IL-10 production by interstitial lung cells from M. tuberculosis-infected T bet−/− mice. A, Lung cell suspensions were incubated in medium or stimulated with PPD for 96 h. The amount of secreted IFN-γ and IL-10 was determined by ELISA. The data represent mean + SEM of four mice per experimental group, and statistical significance was determined by two-tailed Student’s t test. B, IFN-γ and IL-10 production of enriched lung resident T cells from M. tuberculosis-infected T bet−/− and WT mice following in vitro stimulation with plate-bound anti-CD3. Assays were performed at 5, 9, and 11 wk following aerosol infection. Results, at each time point, are representative of three mice per strain.
Increased IL-10 production by interstitial lung cells from M. tuberculosis-infected T bet−/− mice. A, Lung cell suspensions were incubated in medium or stimulated with PPD for 96 h. The amount of secreted IFN-γ and IL-10 was determined by ELISA. The data represent mean + SEM of four mice per experimental group, and statistical significance was determined by two-tailed Student’s t test. B, IFN-γ and IL-10 production of enriched lung resident T cells from M. tuberculosis-infected T bet−/− and WT mice following in vitro stimulation with plate-bound anti-CD3. Assays were performed at 5, 9, and 11 wk following aerosol infection. Results, at each time point, are representative of three mice per strain.
Discussion
This study illustrates an important regulatory role of T-bet during infection with M. tuberculosis. Resistance of the T-bet knockout mice (T-bet−/−) to M. tuberculosis infection significantly decreased, as compared with WT C57BL/6 control mice. This was manifested by a shorter mean survival time, less efficient control of the bacterial replication, and severe lung inflammation following both i.v. and respiratory routes of infection. In both models, lack of T-bet expression resulted in weakening of the systemic immune response to M. tuberculosis, which was evidenced by higher bacterial burdens in lung, liver, and spleen.
A robust cell-mediated immune response is required for efficient control of M. tuberculosis. Loss of T-bet did not affect the recruitment and in vivo activation of T cells present in the lungs of M. tuberculosis-infected mice. However, in the absence of T-bet, we observed impaired IFN-γ production by mycobacteria-reactive CD4+ T cells that were generated in response to immunization with heat-killed mycobacteria or infection with virulent M. tuberculosis.
Impaired IFN-γ production in lungs of M. tuberculosis-infected mice is associated with a failure to control the infection. Chackerian et al. (10) demonstrated that uncontrollable growth of M. tuberculosis in the lungs of the genetically susceptible C3HeB/FeJ strain correlated with impaired IFN-γ production by lung resident T cells. In mice in which the IFN-γ gene has been disrupted, exposure to a normally sublethal dose of M. tuberculosis resulted in a progressive infection (9). In humans, individuals with active pulmonary tuberculosis have a reduced frequency of IFN-γ-producing CD4+ T cells as opposed to healthy contacts with latent infections (28, 29).
It has been proposed that susceptibility to tuberculosis may be explained by activation of disease-promoting Th2 cells (30, 31). In some studies, IL-4-producing cells were detected at a late stage of tuberculosis (32). However, the majority of studies failed to associate susceptibility to tuberculosis with the presence of mycobacteria-specific Th2 cells (33, 34). Instead, both live and killed mycobacteria had a remarkable propensity to bias activation of CD4+ T cells toward a Th1 phenotype (35, 36), perhaps via stimulation of IL-12 production by APCs. Lack of T-bet expression generates conditions that strongly favor the development of the Th2 compartment in other models (20). However, we were unable to detect significant Th2 development as defined by IL-4 production during progressive tuberculosis infection in T-bet−/− mice. Although IFN-γ production by PPD-reactive T cells elicited either by immunization or infection was severely impaired in the absence of T-bet, these cells did not completely switch toward a Th2 profile, in contrast to previous findings in which L. major infection resulted in full Th2 polarization of T-bet−/− T cells (20). Similar results in the tuberculosis model have also been described for mice deficient in IFN-γ and IL-12 (9, 37, 38, 39, 40). Thus, in the absence of T-bet, and other key components of type 1 immunity, classic Th2 activation is unlikely to be a dominant determinant of host susceptibility to tuberculosis.
Strikingly, we observed elevated and sustained IL-10 production by cells isolated from M. tuberculosis-infected, T-bet−/− lung. High concentrations of IL-10 were produced by unfractionated lung cells of T-bet−/− mice at acute stages of infection (data not shown). In addition to T cells, IL-10 is also produced by APCs during mycobacterial infection (41). By enrichment of the T cell population from M. tuberculosis-infected lung, we were able to demonstrate that PPD-reactive lung resident T cells, in the absence of T-bet, produced elevated levels of IL-10 at 5 and 9 wk postinfection. In agreement with Turner et al. (42), very little IL-10 was produced by CD4+ T cells from WT lung during either the acute or chronic stages of the infection. However, further work is required to dissect other potential contributors to increased IL-10 production in response to M. tuberculosis and the exact mechanisms by which T-bet may regulate IL-10 expression.
Many studies have reported the immunosuppressive activities of IL-10 on the control of mycobacterial disease (12, 43, 44, 45, 46, 47). Macrophages are deactivated in the presence of IL-10 and down-regulate production of inflammatory cytokines such as TNF-α and IL-12-p40, resulting in increased organ mycobacterial burden (45, 48). High expression of IL-10 is associated with reactivation of pulmonary tuberculosis (42) and inhibition of inducible NO synthase expression, an essential molecule for antimycobactericidal function of macrophages (49). IL-10 also suppresses IL-12 production by activated macrophages, thus inhibiting the differentiation of CD4+ Th1 cells (50). M. tuberculosis-infected macrophages limit intracellular mycobacterial replication by undergoing apoptosis. This prevents the release and spread of intracellular mycobacteria, thus making it an important innate control mechanism. This apoptotic mechanism to limit disease progression is significantly impaired by M. tuberculosis-induced IL-10 production (51).
A recent analysis of the response to M. tuberculosis in CD40−/− mice revealed striking similarities to our observations in T-bet-deficient mice. Interestingly, while CD40L−/− mice were resistant to M. tuberculosis infection, 40% of CD40−/− mice died within 3–4 wk (52). Susceptibility in CD40−/− mice was associated with a shift in the cytokine profile from IFN-γ to IL-10 production. In fact, those CD40−/− mice that survived infection exhibited pronounced levels of IFN-γ transcript with no observable IL-10. Mechanistically, susceptibility in CD40−/− mice was attributed to impaired dendritic cell function, resulting in the inability to mount an early, robust IFN-γ-dominated response (52).
Loss of T-bet affected the cellular composition and integrity of the lesions. Large eosinophilic macrophages, which were absent from the lungs of WT mice, accumulated in the lungs of T-bet−/− mice especially at the latter stages of disease. These large eosinophilic macrophages resembled the functionally impaired macrophages seen in GM-CSF−/− mice (53). We also observed the accumulation of multinucleated Langhans giant cells in T-bet−/− tuberculosis lung lesions. Although rare at the early stages of infection, these cells increased in number during the latter stages of infection. It is unclear whether the increased frequency of Langhans giant cells in T-bet−/− mice during the chronic stages of the disease is a result of the combined absence of T-bet and increased IL-10 production. Langhans giant cells are seen in humans, but rarely in mice during M. tuberculosis infection. To date, the analysis by Lazarevic et al. (52) of CD40−/− mice represents the only other study to report the presence of Langhans giant cells in the lungs of M. tuberculosis-infected mice, further accentuating the similar pathological consequences of T-bet and CD40 deficiencies.
Although we observed a significantly higher proportion of CD4+CD25+ T cells in the lungs of T-bet−/− mice, our experimental design did not permit us to characterize their cytokine production profile. Thus, we remain uncertain whether IL-10 production in the PPD-reactive lung CD4+ T cells in T-bet−/− mice was from CD4+CD25+ or CD4+CD25− T cells. Recent studies have described subpopulations of CD4+ T cells with suppressive functions. These include CD4+CD25+ T cells (54), type 1 T regulatory cells (55), and Th3 cells (56). Belkaid et al. (57) characterized CD4+CD25+ T cells in the dermal lesions of L. major-infected mice. Similar to type 1 T regulatory cells (58), CD4+CD25+ T cells in these lesions produced large amounts of IL-10, a small amount of IFN-γ, and little or no IL-4 and IL-5. In an adoptive transfer experiment, recipients of CD4+CD25+ T cells from IL-10−/− mice cleared L. major infection faster than recipients of CD4+CD25+ T cells from WT mice (57). The role of IL-10-producing CD4+CD25+ T cells in progressive tuberculosis infection remains unclear. T-bet−/− mice should provide an excellent model to further address mechanisms of T cell-mediated immune suppression during the course of infection.
In conclusion, T-bet−/− mice provide an interesting model for studying host regulation of M. tuberculosis infection. The inflammatory milieu of the T-bet−/− lung following mycobacterial infection is highlighted by elevated IL-10 and diminished IFN-γ. Our data demonstrate that lung resident T cells potentially contribute to the enhanced IL-10 production observed in the absence of T-bet, but do not rule out the contributions of other key inflammatory cellular subsets. Consistent with other mouse models of tuberculosis susceptibility, this biased cytokine profile in T-bet−/− mice does not represent a characteristic type 2 response, as IL-4 and IL-5 were not detected. These observations suggest that T-bet is an important regulator of IL-10 and a potential target for immunotherapy of tuberculosis and other infectious diseases.
Disclosures
L. H. Glimcher has equity in and is on the Corporate Board of the Bristol-Myers Squibb Company, and is a paid consultant for Healthcare Ventures. She also has equity in and is a paid consultant for Mannkind Corporation, which owns the rights with Harvard University to the T-bet and XBP-1 technology.
Footnotes
The costs of publication of this article were defrayed in part by the payment of page charges. This article must therefore be hereby marked advertisement in accordance with 18 U.S.C. Section 1734 solely to indicate this fact.
This work was supported by National Institutes of Health Grant PO1AI056296 (to L.H.G. and I.K.), an Ellison Medical Foundation grant (to L.H.G.), and a postdoctoral fellowship from The Irvington Institute for Immunological Research (to V.L.).
Abbreviations used in this paper: WT, wild type; MFI, mean fluorescent intensity; PPD, purified protein derivative.




