Abstract
Host resistance to the intracellular protozoan parasite Trypanosoma cruzi depends on IFN-γ production by T cells and NK cells. However, the involvement of innate immunity in host resistance to T. cruzi remains unclear. In the present study, we investigated host defense against T. cruzi by focusing on innate immunity. Macrophages and dendritic cells (DCs) from MyD88−/−TRIF−/− mice, in which TLR-dependent activation of innate immunity was abolished, were defective in the clearance of T. cruzi and showed impaired induction of IFN-β during T. cruzi infection. Neutralization of IFN-β in MyD88−/− macrophages led to enhanced T. cruzi growth. Cells from MyD88−/−IFNAR1−/− mice also showed impaired T. cruzi clearance. Furthermore, both MyD88−/−TRIF−/− and MyD88−/−IFNAR1−/− mice were highly susceptible to in vivo T. cruzi infection, highlighting the involvement of innate immune responses in T. cruzi infection. We further analyzed the molecular mechanisms for the IFN-β-mediated antitrypanosomal innate immune responses. MyD88−/−TRIF−/− and MyD88−/−IFNAR1−/− macrophages and DCs exhibited defective induction of the GTPase IFN-inducible p47 (IRG47) after T. cruzi infection. RNA interference-mediated reduction of IRG47 expression in MyD88−/− macrophages resulted in increased intracellular growth of T. cruzi. These findings suggest that TLR-dependent expression of IFN-β is involved in resistance to T. cruzi infection through the induction of IRG47.
The parasite Trypanosoma cruzi is an intracellular protozoan that causes Chagas’ disease, a chronic systemic disorder affecting nearly 20 million people in Central and South America. Host defense against T. cruzi depends on a variety of cell populations, including NK, CD4+ T cells, CD8+ T cells, and Ig-producing B cells (1, 2, 3). In addition, macrophages and dendritic cells (DCs)3 produce proinflammatory cytokines, such as IL-12, in response to invasion by T. cruzi (4, 5, 6). IL-12 induces IFN-γ production by NK, CD4+ T cells, and CD8+ T cells. In turn, IFN-γ induces NO production by macrophages and mediates the killing of T. cruzi (7, 8). This cytokine milieu is therefore responsible for host resistance to T. cruzi infection in vivo. However, it remains uncertain how innate immune cells, such as macrophages and DCs, mediate T. cruzi-induced immune responses during the early phase of infection. In addition, T. cruzi infection induces the production of type I IFNs (αβ IFN), which possess antiviral activities (9, 10). However, the nature of the involvement of type I IFNs in response to T. cruzi infection remains controversial (11).
A family of TLRs has been identified that recognize specific components of various microorganisms, including bacteria, viruses, fungi, and protozoan parasites (12). Recognition of microbial components by TLRs triggers the activation of innate immunity and the subsequent development of Ag-specific adaptive immunity. TLR-mediated signaling pathways originate from the cytoplasmic Toll/IL-1R (TIR) domains, which are conserved among all family members. A group of TIR domain-containing adaptors (MyD88, Toll/IL-1R domain-containing adaptor protein, TIR domain-containing adaptor-inducing IFN-β (TRIF), and TRIF-related adaptor molecule) have been shown to be integral to these TLR signaling pathways (13). The TLR signaling pathways consist of two cascades: a MyD88-dependent pathway and a TRIF-dependent (MyD88-independent) pathway. The MyD88-dependent pathway mediates all TLR-induced productions of proinflammatory cytokines, including IL-12p40, whereas the TRIF-dependent pathway is indispensable for the induction of type I IFNs through TLR3 and TLR4.
Previous studies have analyzed the involvement of TLR-dependent activation of innate immunity in T. cruzi infection. TLR2, TLR4, and TLR9 have been implicated in the recognition of T. cruzi-derived components (6, 14, 15, 16), whereas mice lacking MyD88 were found to be susceptible to the acute phase of T. cruzi infection accompanied by defective proinflammatory cytokine production (17). However, even in MyD88-deficient mice, significant IFN-γ production was still observed, indicating the presence of MyD88-independent immune responses. Thus, the nature of the involvement of innate immunity in T. cruzi infection still remains to be precisely characterized.
In the present study, we analyzed the involvement of innate immune cells in T. cruzi infection using mice lacking both MyD88 and TRIF, in which all of the previously described TLR-mediated activation mechanisms of innate immunity are totally abolished.
Materials and Methods
Mice
MyD88−/− and TRIF−/− mice were generated as previously described (18, 19). Type I IFN receptor (IFNAR1)−/− mice were purchased from B & K Universal (20). Each mouse strain was backcrossed to C57BL/6 for at least five generations, and then used to generate double-mutant mice. MyD88−/−TRIF−/− mice were generated by crossing MyD88+/−TRIF+/− mice. Littermate wild-type (WT) (MyD88+/−TRIF+/−), MyD88−/− (MyD88−/−TRIF+/−), and TRIF−/− (MyD88+/−TRIF−/−) mice were used for the experiments. MyD88−/−IFNAR1−/− mice were generated by crossing MyD88+/−IFNAR1+/− mice, and used for the experiments at 8–10 wk of age. All animal experiments were conducted in accordance with the guidelines of the Animal Care and Use Committee of Kyushu University.
Preparation of macrophages and DCs
To isolate peritoneal macrophages, mice were i.p. injected with 2 ml of 4% thioglycolate medium (Sigma-Aldrich), and peritoneal exudate cells were isolated from the peritoneal cavity at 3 days postinjection. The cells were incubated for 2 h and washed three times with HBSS. The remaining adherent cells were used as peritoneal macrophages in experiments. To prepare bone marrow-derived DCs or macrophages, bone marrow cells were prepared from the femur and tibia, passed through a nylon mesh and cultured in RPMI 1640 medium supplemented with 10% FBS, 100 mM 2-ME, and 10 ng/ml GM-CSF (PeproTech) or 30% L cell culture supernatant. After 6 days, the cells were used as DCs or macrophages in experiments.
Parasites and experimental infection
The T. cruzi Tulahuén strain was maintained in vivo in IFN-γR−/− mice by passages every other week (21). For in vitro experiments, macrophages or DCs (5 × 104) were infected with 5 × 104 trypomastigotes. After 6 h of infection, the cells were washed twice with PBS to remove the extracellular parasites and cultured in RPMI 1640 supplemented with 10% FBS for the indicated time periods. Trypomastigotes in the culture supernatants were counted microscopically. Alternatively, the cells were pulsed with 1 μCi of [3H]uracil and cultured for 72 h. The cells were then harvested on glass fiber filters and the incorporated uracil was measured using a liquid scintillation counter. The net cpm was calculated by subtracting the background cpm in uninfected cultures from the cpm of the infected cultures. In some experiments, macrophages were infected with T. cruzi in the absence or presence of 10 ng/ml of an anti-IFN-β neutralizing Ab (YAMASA) for 6 h, washed and then further cultured with or without the anti-IFN-β Ab.
In other experiments, extracellular parasites were removed by repeated washing after 6h of infection, and the cells were incubated for a further 48 h. Subsequently, the cells were washed, fixed and stained using a Diff-Quik kit (Sysmex). The intracellular parasite numbers in 250 macrophages were counted under a light microscope. Counting was performed in a blinded manner by two independent investigators.
For in vivo experiments, mice were i.p. injected with plasma containing 2 × 103 or 1 × 104 trypomastigotes as indicated. The number of parasites in the blood of each animal was then counted microscopically using 5 μl of blood taken from the tail. Statistical significance was determined using a paired Student’s t test. Differences were considered to be statistically significant at p < 0.05.
Measurement of cytokine production
Peritoneal macrophages or DCs (5 × 104) were infected with 5 × 104 T. cruzi for 6 h, extensively washed and cultured for 24 h. The culture supernatants were collected and analyzed for their levels of TNF-α by ELISA (Genzyme Techne) and NO using the Griess reagent (Dojindo Laboratories).
Quantitative real-time RT-PCR
Total RNA was isolated with an RNeasy mini kit (Qiagen), and 2 μg of the RNA was reverse-transcribed using M-MLV reverse transcriptase (Promega) and oligo(dT) primers (Toyobo) after treatment with RQ1 DNase I (Promega). Quantitative real-time PCR was performed in an ABI 7000 (Applied Biosystems) using TaqMan Universal PCR Master Mix (Applied Biosystems). All data were normalized to the corresponding level of elongation factor-1α (EF-1α) expression, and the fold difference relative to the EF-1α level was calculated. The amplification conditions were: 50°C (2 min), 95°C (10 min), and 40 cycles of 95°C (15 s), and 60°C (60 s). Each experiment was performed independently at least three times, and the results of one representative experiment are shown. All primers were purchased from Assay on Demand (Applied Biosystems).
RNA interference
For small interfering RNA (siRNA) experiments, dsRNA duplexes targeting the coding region of the GTPase IFN-inducible p47 (IRG47) (5′-GGUGGAUAGUGACUUAUAUtt-3′) were synthesized by Ambion. Bone marrow cells were cultured in the presence of 30% L cell culture supernatant for 6 days. The differentiated bone marrow macrophages were then harvested by 5 mM EDTA treatment and transfected with 1.5 μg of the siRNA using Nucleofector and a Mouse Macrophage Nucleofector kit (Amaxa Biosystems) according to the manufacturer’s instructions. The cells were immediately transferred to culture medium and cultured for 18 h. Next, cells were infected with T. cruzi for 48 h, and parasite growth was analyzed. To determine the efficiency of gene silencing, cells were infected with T. cruzi for 6 h, and the expression of IRG47 mRNA was analyzed by quantitative real-time RT-PCR.
Results
Increased growth of T. cruzi in MyD88−/−TRIF−/− DCs and macrophages
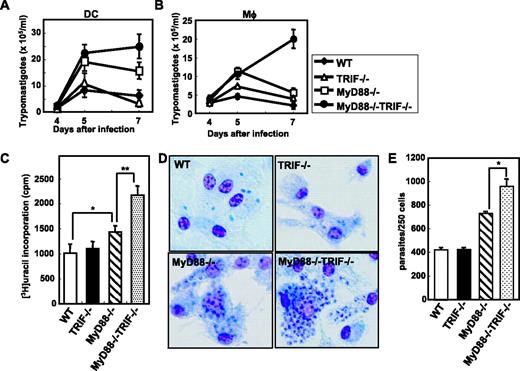
To study the direct involvement of innate immunity in T. cruzi infection, bone marrow-derived DCs prepared from WT, MyD88−/−, TRIF−/−, or MyD88−/−TRIF−/− mice were infected with T. cruzi. After 6 h of T. cruzi infection, the cells were extensively washed and changed to fresh medium. After culture periods of 4, 5, and 7 days, the number of trypomastigotes released into the culture supernatants were counted (Fig. 1,A). The culture supernatant of TRIF−/− DCs contained a similar number of trypomastigotes to that of WT DCs. For MyD88−/− DCs, the number of trypomastigotes increased after 5 and 7 days of infection. Furthermore, for MyD88−/−TRIF−/− DCs, the number of trypomastigotes increased considerably. Next, peritoneal macrophages were infected with T. cruzi (Fig. 1,B). The number of trypomastigotes in the culture supernatant of MyD88−/− macrophages was slightly increased compared with those of WT or TRIF−/− cells after 5 and 7 days of infection. For MyD88−/−TRIF−/− macrophages, larger numbers of trypomastigotes were observed compared with the other cell genotypes after 7 days of infection. Next, replication of T. cruzi within macrophages was assessed based on [3H]uracil incorporation (Fig. 1,C). Intracellular growth of T. cruzi was slightly increased in MyD88−/− macrophages, and markedly increased in MyD88−/−TRIF−/− cells compared with WT cells. Bone marrow-derived macrophages were also infected with T. cruzi and cultured for 48 h, before the number of intracellular parasites was counted. The number of infected cells did not differ among the genotypes (data not shown). However, infected MyD88−/−TRIF−/− macrophages contained an increased number of parasites after 48 h of infection (Fig. 1, D and E). Thus MyD88−/− DCs and macrophages showed a slight increase in T. cruzi growth, whereas MyD88−/−TRIF−/− cells showed a marked increase in growth, indicating that MyD88−/−TRIF−/− DCs and macrophages were defective in the clearance of T. cruzi.
Defective T. cruzi clearance in MyD88−/−TRIF−/− DCs and macrophages. Bone marrow-derived DCs (A) or peritoneal macrophages (Mφ) (B) from WT, TRIF−/−, MyD88−/−, or MyD88−/−TRIF−/− mice were seeded onto 96-well plates, and infected with T. cruzi for 6 h. The cells were then washed to remove the extracellular parasites and cultured for the indicated periods, before the numbers of trypomastigotes in the culture supernatants were counted. Data are representative of four independent experiments. C, Peritoneal macrophages were infected with T. cruzi, washed and cultured in the presence of [3H]uracil for 72 h, before the [3H]uracil incorporation was measured. *, p < 0.01; **, p < 0.005. D and E, Bone marrow-derived macrophages were infected with T. cruzi, washed, and cultured for 48 h. The cells were then fixed, stained, and analyzed by microscopy. Representative stained cells from three independent experiments are shown. Magnification, ×400. The intracellular parasites were counted, and the data represent the mean + SD of the number of parasites per 250 macrophages. *, p < 0.02.
Defective T. cruzi clearance in MyD88−/−TRIF−/− DCs and macrophages. Bone marrow-derived DCs (A) or peritoneal macrophages (Mφ) (B) from WT, TRIF−/−, MyD88−/−, or MyD88−/−TRIF−/− mice were seeded onto 96-well plates, and infected with T. cruzi for 6 h. The cells were then washed to remove the extracellular parasites and cultured for the indicated periods, before the numbers of trypomastigotes in the culture supernatants were counted. Data are representative of four independent experiments. C, Peritoneal macrophages were infected with T. cruzi, washed and cultured in the presence of [3H]uracil for 72 h, before the [3H]uracil incorporation was measured. *, p < 0.01; **, p < 0.005. D and E, Bone marrow-derived macrophages were infected with T. cruzi, washed, and cultured for 48 h. The cells were then fixed, stained, and analyzed by microscopy. Representative stained cells from three independent experiments are shown. Magnification, ×400. The intracellular parasites were counted, and the data represent the mean + SD of the number of parasites per 250 macrophages. *, p < 0.02.
Defective T. cruzi induction of proinflammatory mediators in MyD88−/− macrophages and DCs
The killing of parasites by macrophages has been shown to be mediated by TNF-α and NO (22, 23, 24, 25). Therefore, we next analyzed the production of TNF-α and NO by T. cruzi-infected peritoneal macrophages (Fig. 2). Both WT and TRIF−/− macrophages secreted TNF-α and NO in response to T. cruzi infection. In contrast, secretion of these mediators was severely reduced in both MyD88−/− and MyD88−/−TRIF−/− macrophages, and no significant differences were observed between the two genotypes. These findings indicate that T. cruzi-induced production of TNF-α and NO was dependent on MyD88, but that the higher susceptibility to T. cruzi infection of MyD88−/−TRIF−/− macrophages was not due to defective induction of these mediators.
Defective production of TNF-α and NO in T. cruzi-infected MyD88−/− macrophages. Peritoneal macrophages from WT, TRIF−/−, MyD88−/−, or MyD88−/−TRIF−/− mice were infected with (+) or without (−) T. cruzi for 6 h, washed to remove the extracellular parasites, and cultured for 24 h. The levels of TNF-α and NO in the culture supernatants were measured. *, Not detected.
Defective production of TNF-α and NO in T. cruzi-infected MyD88−/− macrophages. Peritoneal macrophages from WT, TRIF−/−, MyD88−/−, or MyD88−/−TRIF−/− mice were infected with (+) or without (−) T. cruzi for 6 h, washed to remove the extracellular parasites, and cultured for 24 h. The levels of TNF-α and NO in the culture supernatants were measured. *, Not detected.
Defective T. cruzi induction of IFN-inducible genes in MyD88−/−TRIF−/− macrophages and DCs
Next, we tried to identify which genes were selectively less active in T. cruzi-infected MyD88−/−TRIF−/− DCs. T. cruzi infection has been shown to induce IFN-β (9, 10). Therefore, we analyzed T. cruzi-induced gene expression focusing on IFN-β and IFN-inducible chemokines as well as proinflammatory cytokines in peritoneal macrophages and DCs from WT, TRIF−/−, MyD88−/−, and MyD88−/−TRIF−/− mice by quantitative real-time RT-PCR. In WT and TRIF−/− macrophages, T. cruzi infection led to robust induction of TNF-α and IL-12p40 mRNAs (Fig. 3,A). In contrast, both MyD88−/− and MyD88−/−TRIF−/− macrophages showed defective induction of TNF-α and IL-12p40. Expression of the mRNAs for IFN-β and IFN-inducible genes, such as Ccl2 (MCP-1), Ccl5 (RANTES), and Cxcl10 (IP-10) was induced in T. cruzi-infected WT DCs (Fig. 3,B). In contrast, T. cruzi-induced expression of IFN-α4 mRNA was not observed in any of the macrophage and DC genotypes (data not shown). In MyD88−/− DCs, T. cruzi-induced expression of Ccl2, Ccl5, and Cxcl10 was only slightly reduced. However, DCs from TRIF−/− and MyD88−/−TRIF−/− mice showed severely impaired induction of these genes after T. cruzi infection. Peritoneal macrophages from each genotype showed similar patterns of T. cruzi-induced gene expression (Fig. 3 C). Thus, MyD88−/− macrophages and DCs showed defective induction of proinflammatory cytokine genes during T. cruzi infection, whereas TRIF−/− cells showed defective induction of IFN-β and IFN-inducible genes during the infection. Furthermore, MyD88−/−TRIF−/− cells displayed defective expression of all these genes.
T. cruzi-induced expression of inflammatory genes in macrophages and DCs. A, Peritoneal macrophages from WT, TRIF−/−, MyD88−/−, or MyD88−/−TRIF−/− mice were cultured in the presence (+) or absence (−) of T. cruzi for 6 h. Total RNA was then extracted and analyzed for the expressions of Tnfa or Il-12p40 by quantitative real-time RT-PCR. The data are shown as the relative mRNA levels normalized by the corresponding EF-1α mRNA level. Bone marrow-derived DCs (B) or peritoneal macrophages (C) from WT, TRIF−/−, MyD88−/−, or MyD88−/−TRIF−/− mice were cultured in the presence (+) or absence (−) of T. cruzi for 6 h. Total RNA was then extracted and analyzed for the expressions of Ifnb, Ccl2, Ccl5, and Cxcl10 by quantitative real-time RT-PCR. Data are presented in relative expression units and have been normalized to the corresponding EF-1α mRNA level.
T. cruzi-induced expression of inflammatory genes in macrophages and DCs. A, Peritoneal macrophages from WT, TRIF−/−, MyD88−/−, or MyD88−/−TRIF−/− mice were cultured in the presence (+) or absence (−) of T. cruzi for 6 h. Total RNA was then extracted and analyzed for the expressions of Tnfa or Il-12p40 by quantitative real-time RT-PCR. The data are shown as the relative mRNA levels normalized by the corresponding EF-1α mRNA level. Bone marrow-derived DCs (B) or peritoneal macrophages (C) from WT, TRIF−/−, MyD88−/−, or MyD88−/−TRIF−/− mice were cultured in the presence (+) or absence (−) of T. cruzi for 6 h. Total RNA was then extracted and analyzed for the expressions of Ifnb, Ccl2, Ccl5, and Cxcl10 by quantitative real-time RT-PCR. Data are presented in relative expression units and have been normalized to the corresponding EF-1α mRNA level.
IFN-β-mediated inhibition of T. cruzi growth in MyD88−/− macrophages
MyD88−/−TRIF−/− macrophages and DCs displayed defective clearance of T. cruzi with impaired expression of IFN-β and IFN-inducible genes. Therefore, we next addressed whether IFN-β is involved in the resistance to T. cruzi infection in MyD88−/− macrophages. Peritoneal macrophages from WT and MyD88−/− mice were infected with T. cruzi in the presence of an anti-IFN-β neutralizing Ab, and intracellular growth of T. cruzi was measured (Fig. 4). In WT macrophages, T. cruzi growth remained unaltered by the addition of the anti-IFN-β Ab. In contrast, anti-IFN-β Ab addition dramatically increased the intracellular growth of T. cruzi in MyD88−/− macrophages. These findings indicate the possible involvement of IFN-β in resistance to T. cruzi infection in the absence of MyD88.
Effect of an anti-IFN-β neutralizing Ab on T. cruzi growth in macrophages. Peritoneal macrophages from WT or MyD88−/− mice were infected with T. cruzi for 6 h in the presence or absence of an anti-IFN-β neutralizing Ab, washed, and cultured in the presence of [3H]uracil for 72 h. The [3H]uracil incorporation was then measured. *, p < 0.005.
Effect of an anti-IFN-β neutralizing Ab on T. cruzi growth in macrophages. Peritoneal macrophages from WT or MyD88−/− mice were infected with T. cruzi for 6 h in the presence or absence of an anti-IFN-β neutralizing Ab, washed, and cultured in the presence of [3H]uracil for 72 h. The [3H]uracil incorporation was then measured. *, p < 0.005.
High-sensitivity to T. cruzi infection in MyD88−/−IFNAR1−/− macrophages
To further address whether IFN-β is involved in the resistance to T. cruzi infection, we generated mice lacking both MyD88 and the IFNAR1 subunit of the αβ IFN receptor complex (MyD88−/−IFNAR1−/− mice). Bone marrow-derived macrophages were infected with T. cruzi, washed, and cultured. After culture periods of 4, 5, and 7 days, the numbers of trypomastigotes in the culture supernatants were counted (Fig. 5,A). As mentioned, the culture supernatant of MyD88−/− macrophages contained a larger number of trypomastigotes than that of WT macrophages. In the supernatant of IFNAR1−/− macrophages, a slight increase in the number of trypomastigotes was observed compared with WT cells. Furthermore, the number of trypomastigotes in the culture supernatant of MyD88−/−IFNAR1−/− macrophages was considerably increased. Next, intracellular replication of T. cruzi was assessed by counting [3H]uracil incorporation (Fig. 5,B). MyD88−/− and IFNAR1−/− macrophages showed slightly increased growth rates of T. cruzi. However, MyD88−/−IFNAR1−/− macrophages showed markedly increased growth rates of T. cruzi compared with MyD88−/− or IFNAR1−/− cells. Furthermore, at 48 h after the T. cruzi infection, increased numbers of parasites were observed in MyD88−/−IFNAR1−/− macrophages (Fig. 5, C and D). Thus, IFNAR1−/− macrophages displayed a slightly increased sensitivity to T. cruzi infection, whereas MyD88−/−IFNAR1−/− macrophages displayed a higher sensitivity to the infection. These findings suggest that IFN-β is responsible for resistance to T. cruzi infection and that this responsibility becomes evident in the absence of MyD88.
Increased T. cruzi growth in MyD88−/−IFNAR1−/− macrophages. A, Bone marrow-derived macrophages from WT, MyD88−/−, IFNAR1−/−, or MyD88−/−IFNAR1−/− mice were infected with T. cruzi for 6 h, washed to remove the extracellular parasites, and cultured for the indicated periods. The trypomastigotes in the culture supernatants were counted. Data are representative of four independent experiments. B, Peritoneal macrophages were infected with T. cruzi, washed, and cultured in the presence of [3H]uracil for 72 h. The [3H]uracil incorporation was then measured. *, p < 0.0001. C and D, Bone marrow-derived macrophages from each genotype were infected with T. cruzi, washed, and cultured for 48 h. The cells were then fixed, stained, and analyzed by microscopy. Representative stained cells from three independent experiments are shown. Magnification, ×400. Intracellular parasites were counted, and the data represent the mean + SD of the number of parasites per 250 macrophages. *, p < 0.02.
Increased T. cruzi growth in MyD88−/−IFNAR1−/− macrophages. A, Bone marrow-derived macrophages from WT, MyD88−/−, IFNAR1−/−, or MyD88−/−IFNAR1−/− mice were infected with T. cruzi for 6 h, washed to remove the extracellular parasites, and cultured for the indicated periods. The trypomastigotes in the culture supernatants were counted. Data are representative of four independent experiments. B, Peritoneal macrophages were infected with T. cruzi, washed, and cultured in the presence of [3H]uracil for 72 h. The [3H]uracil incorporation was then measured. *, p < 0.0001. C and D, Bone marrow-derived macrophages from each genotype were infected with T. cruzi, washed, and cultured for 48 h. The cells were then fixed, stained, and analyzed by microscopy. Representative stained cells from three independent experiments are shown. Magnification, ×400. Intracellular parasites were counted, and the data represent the mean + SD of the number of parasites per 250 macrophages. *, p < 0.02.
High-sensitivity MyD88−/−IFNAR1−/− mice to T. cruzi infection
Macrophages are the primary site of T. cruzi replication, and thus act as the major cell population for controlling the infection in vivo, especially for reticulotropic strains such as the Tulahuén strain used in the present study (21, 26). Therefore, we next addressed whether IFN-β mediates antitrypanosomal responses in vivo. Mice were i.p. infected with T. cruzi, and the parasitemia was monitored (Fig. 6,A). In WT and TRIF−/− mice, the trypomastigote counts in the sera peaked by day 13 of the infection, and subsequently decreased. In IFNAR1−/− mice, serum trypomastigotes were slightly increased compared with WT or TRIF−/− mice, and peaked around 11–13 days of infection. In MyD88−/− mice, the parasite counts were increased at 13 days of infection. In MyD88−/−TRIF−/− mice, the serum parasite counts continued to increase, and these mice showed much higher levels of parasitemia by day 15 of infection than levels found in MyD88−/− mice. In MyD88−/−IFNAR1−/− mice, the parasite counts increased in a similar manner to those in MyD88−/−TRIF−/− mice. We further monitored the mortality of the mice after T. cruzi infection (Fig. 6 B). WT, TRIF−/−, and IFNAR1−/− mice were resistant to T. cruzi infection, and all the mice survived for more than 19 days after the infection, whereas MyD88−/− mice started to die around 15 days after the infection, and about half of the mice had died within 19 days. In contrast, all the MyD88−/−TRIF−/− and MyD88−/−IFNAR1−/− mice died within 19 days of the infection. Thus, MyD88−/−TRIF−/− and MyD88−/−IFNAR1−/− mice were more sensitive to in vivo T. cruzi infection than MyD88−/− mice, suggesting that IFN-β mediates in vivo resistance to T. cruzi infection, and this effect becomes evident in the absence of MyD88.
High-sensitivity MyD88−/−IFNAR1−/− mice to T. cruzi infection. WT (n = 9), TRIF−/− (n = 10), IFNAR1−/− (n = 10), MyD88−/− (n = 5), MyD88−/−TRIF−/− (n = 5), and MyD88−/−IFNAR1−/− (n = 5) mice were i.p. infected with 1 × 104 T. cruzi. Parasitemia (A) and mortality (B) were monitored at the indicated times after infection. *, p < 0.001 compared with MyD88−/− mice and **, p < 0.005 compared with control mice.
High-sensitivity MyD88−/−IFNAR1−/− mice to T. cruzi infection. WT (n = 9), TRIF−/− (n = 10), IFNAR1−/− (n = 10), MyD88−/− (n = 5), MyD88−/−TRIF−/− (n = 5), and MyD88−/−IFNAR1−/− (n = 5) mice were i.p. infected with 1 × 104 T. cruzi. Parasitemia (A) and mortality (B) were monitored at the indicated times after infection. *, p < 0.001 compared with MyD88−/− mice and **, p < 0.005 compared with control mice.
Involvement of IFN-β-inducible IRG47 in resistance to T. cruzi infection
Next, we addressed the molecular mechanisms of the IFN-β-mediated resistance to T. cruzi infection in innate immune cells. The family of p47 GTPases has been shown to control innate immune responses to intracellular pathogens, including protozoan parasites (27, 28). In addition, expression of p47 GTPases, such as LRG47 and IRG47, and inducibly expressed GTPase (IGTP), has been shown to be induced through activation of TLR and IFN signaling pathways during infection with intracellular pathogens (27, 28). Therefore, we analyzed the expression levels of these p47 GTPases in T. cruzi-infected DCs and macrophages. Bone marrow-derived macrophages or DCs from WT, MyD88−/−, MyD88−/−TRIF−/−, and MyD88−/−IFNAR1−/− mice were infected with T. cruzi for 3 or 6 h, and the expression of LRG47, IRG47, and IGTP mRNAs was analyzed (Fig. 7, A and B). In WT and MyD88−/− macrophages and DCs, T. cruzi infection resulted in robust mRNA expressions of all these p47 GTPases. Even in MyD88−/−TRIF−/− and MyD88−/−IFNAR1−/− cells, almost normal T. cruzi-induced expression of LRG47 mRNA was observed. However, T. cruzi-induced expression of IRG47 and IGTP mRNAs was severely impaired in MyD88−/−TRIF−/− and MyD88−/−IFNAR1−/− macrophages and DCs. Although IGTP was previously shown to have a minor role in T. cruzi infection, the involvement of IRG47 in T. cruzi infection is less well defined (29). Therefore, we next analyzed whether IRG47 is responsible for antitrypanosomal responses in the absence of MyD88. To complete this analysis, siRNA-mediated knockdown of IRG47 was performed in MyD88−/− macrophages. We transfected an IRG47 or control siRNA into bone marrow-derived macrophages and extracted the total RNA after 18 h for analysis of the IRG47 expression (Fig. 8,A). Introduction of the IRG47 siRNA into bone marrow-derived macrophages from MyD88−/− mice resulted in an effective (81%) reduction in IRG47 mRNA expression. MyD88−/− macrophages transfected with the IRG47 or control siRNA were further infected with T. cruzi, and the intracellular parasites were visualized and counted (Fig. 8, B and C). In MyD88−/− macrophages, siRNA-mediated knockdown of IRG47 led to increased numbers of intracellular T. cruzi. These results indicate that IRG47 is involved in resistance to T. cruzi infection in innate immune cells.
Impaired expression of IRG47 in T. cruzi-infected MyD88−/−TRIF−/− mice. Bone marrow-derived macrophages (A) or DCs (B) from WT, MyD88−/−, MyD88−/−TRIF−/−, or MyD88−/−IFNAR1−/− mice were infected with T. cruzi for 3 or 6 h. Next, total RNA was extracted and analyzed for the expressions of Irg47, Igtp, and Lrg47 by quantitative real-time RT-PCR. Data are shown as the relative mRNA levels normalized to the corresponding EF-1α mRNA level.
Impaired expression of IRG47 in T. cruzi-infected MyD88−/−TRIF−/− mice. Bone marrow-derived macrophages (A) or DCs (B) from WT, MyD88−/−, MyD88−/−TRIF−/−, or MyD88−/−IFNAR1−/− mice were infected with T. cruzi for 3 or 6 h. Next, total RNA was extracted and analyzed for the expressions of Irg47, Igtp, and Lrg47 by quantitative real-time RT-PCR. Data are shown as the relative mRNA levels normalized to the corresponding EF-1α mRNA level.
IRG47 mediates antitrypanosomal activity in MyD88−/− mice. A, Bone marrow-derived macrophages were transfected with IRG47 or control siRNA and cultured for 18 h. The cells were then infected with T. cruzi for 6 h and analyzed for the expression of IRG47 mRNA by quantitative real-time RT-PCR. Data are shown as the relative mRNA levels normalized to the corresponding EF-1α mRNA level. B and C, Bone marrow-derived macrophages transfected with an IRG47 or control siRNA were infected with T. cruzi, washed, and cultured for 48 h. The cells were then fixed, stained, and analyzed by microscopy. Representative stained cells from three independent experiments are shown. Magnification, ×400. Intracellular parasites were counted, and the data represent the mean + SD of the number of parasites per 250 macrophages. *, p < 0.02 compared with control siRNA-transfected cells.
IRG47 mediates antitrypanosomal activity in MyD88−/− mice. A, Bone marrow-derived macrophages were transfected with IRG47 or control siRNA and cultured for 18 h. The cells were then infected with T. cruzi for 6 h and analyzed for the expression of IRG47 mRNA by quantitative real-time RT-PCR. Data are shown as the relative mRNA levels normalized to the corresponding EF-1α mRNA level. B and C, Bone marrow-derived macrophages transfected with an IRG47 or control siRNA were infected with T. cruzi, washed, and cultured for 48 h. The cells were then fixed, stained, and analyzed by microscopy. Representative stained cells from three independent experiments are shown. Magnification, ×400. Intracellular parasites were counted, and the data represent the mean + SD of the number of parasites per 250 macrophages. *, p < 0.02 compared with control siRNA-transfected cells.
Discussion
In the present study, we analyzed innate immune responses to the intracellular protozoan parasite T. cruzi using MyD88−/−TRIF−/− mice, in which TLR-dependent activation of innate immunity is not induced. Macrophages and DCs derived from MyD88−/−TRIF−/− mice showed impaired clearance of T. cruzi. Analysis of the gene expression profiles of T. cruzi-infected MyD88−/−TRIF−/− DCs revealed that IFN-β was induced in a TRIF- dependent manner during T. cruzi infection, whereas analyses with an anti-IFN-β neutralizing Ab and MyD88−/−IFNAR1−/− cells demonstrated that IFN-β mediated antitrypanosomal innate immune responses. Furthermore, both MyD88−/−TRIF−/− and MyD88−/−IFNAR1−/− mice were highly sensitive to in vivo T. cruzi infection. These findings indicate that MyD88-dependent induction of proinflammatory cytokines and TRIF-dependent induction of IFN-β both contribute to innate immune responses to T. cruzi infection. We further showed that the p47 GTPase IRG47 is responsible for the resistance to T. cruzi infection in MyD88−/− macrophages.
Type I IFNs are well-known cytokines that exhibit antiviral activities (30). However, a large body of evidence has demonstrated that type I IFNs are also induced by nonviral pathogens, such as bacteria, mycobacteria, and protozoan parasites (11, 31). In the case of bacterial infection, type I IFNs seem to have opposing effects depending on the type of bacteria (31). Although exogenous type I IFNs show protective actions in response to infection with Salmonella typhimurium or Shigella flexneri, the protective effects of endogenous type I IFNs remain unclear (32, 33). In contrast, endogenous type I IFNs reduce resistance to Listeria monocytogenes infection (34, 35, 36). During infection with the protozoan parasite Leishmania major, these exogenous IFNs presumably have a protective effect through the induction of inducible NO synthase, although the involvement of endogenous type I IFNs in antileishmanial immunity is less clear (37, 38). Following infection with T. cruzi, administration of exogenous αβ IFN was reported to reduce the number of serum parasites (10). However, a subsequent study showed that IFNAR1−/− mice were not susceptible to the infection, indicating that endogenous αβ IFN do not contribute to the host defense against T. cruzi (39). Thus, the possible roles of type I IFNs in antitrypanosomal immune responses remain controversial. In the present study, we have clearly established that IFN-β produced by DCs and macrophages contributes to host defense against T. cruzi. Thus, endogenous type I IFNs produced during T. cruzi infection are responsible for antitrypanosomal immune responses, although the MyD88-dependent production of proinflammatory cytokines overshadows the effects of type I IFNs in normal mice. In the future, it will be interesting to investigate whether this mechanism also applies to immune responses to other protozoan parasites, such as L. major and Toxoplasma gondii.
We further analyzed the mechanisms by which IFN-β exerts antitrypanosomal responses. The p47 GTPase family members control innate immune responses to intracellular pathogens, including protozoan parasites (27, 28). Expression of p47 GTPases, such as LRG47 and IRG47, and of IGTP is induced through the activation of TLR and IFN signaling pathways during infection with intracellular pathogens. Mice lacking LRG47, IRG47, or IGTP have been shown to become sensitive to infection with L. major and T. gondii, indicating the possible involvement of these GTPases in T. cruzi infection (27, 40, 41). Indeed, LRG47-deficient mice have recently been shown to be sensitive to T. cruzi infection (42). We found that induction of IRG47 was impaired in T. cruzi-infected cells from MyD88−/−TRIF−/− and MyD88−/−IFNAR1−/− mice. Knockdown of IRG47 in MyD88−/− macrophages led to increased intracellular parasites. Thus, TLR-dependent expression of IFN-β probably mediates antitrypanosomal responses through the induction of IRG47.
Recently, MyD88−/−TRIF−/− macrophages have been shown to produce IFN-β when infected with intracellular pathogens that escape into the cytosol, such as L. monocytogenes and Legionella pneumophila (43). In contrast, T. cruzi-induced IFN-β production was not observed in MyD88−/−TRIF−/− macrophages, although this parasite also invades the cytosol (44). In the case of the cytosolic escape of Listeria or Legionella, dsDNA from the bacteria is responsible for the induction of IFN-β (43, 45). In contrast to these prokaryotic bacteria, T. cruzi is a eukaryote. Therefore, it seems less likely that trypanosomal DNA within the nucleus is exposed to the host cell cytosol, which may lead to the observed absence of TLR-independent induction of IFN-β. Thus, recognition of T. cruzi invasion is mainly dependent on TLR systems, possibly at the plasma membrane or in the phagolysosome. However, even in MyD88−/−TRIF−/− macrophages, the gene encoding LRG47 was induced after T. cruzi infection, indicating the presence of TLR-independent mechanisms for gene expression. The mechanisms for the TLR-independent induction of this p47 GTPase are currently under investigation.
To date, TLR2, TLR4, and TLR9 have been implicated in the recognition of T. cruzi-derived components (6, 14, 15, 16). TLR2 recognizes GPI-anchored mucin-like proteins and the T. cruzi-released protein Tc52 (6, 46, 47), whereas TLR4 is responsible for the recognition of glycoinositolphospholipids (15). TLR9 is also involved in the recognition of the CpG motif present in T. cruzi DNA (14). Among these T. cruzi-derived components, glycoinositolphospholipids can activate the TRIF-dependent pathway to induce IFN-β via TLR4. It is also possible that currently unknown components are recognized by TLR4 or TLR3, both of which use the TRIF-dependent pathway. Identification of such components responsible for the induction of IFN-β would provide important insights toward understanding innate immune responses to T. cruzi infection.
Acknowledgments
We thank Y. Yamada and K. Takeda for technical assistance, and M. Kurata for secretarial assistance.
Disclosures
The authors have no financial conflict of interest.
Footnotes
The costs of publication of this article were defrayed in part by the payment of page charges. This article must therefore be hereby marked advertisement in accordance with 18 U.S.C. Section 1734 solely to indicate this fact.
This work was supported by grants from the Special Coordination Funds of the Ministry of Education, Culture, Sports, Science and Technology, as well as the Uehara Memorial Foundation, the Mitsubishi Foundation, the Takeda Science Foundation, the Tokyo Biochemical Research Foundation, the Kowa Life Science Foundation, the Osaka Foundation for Promotion of Clinical Immunology, and the Sankyo Foundation of Life Science.
Abbreviations used in this paper: DC, dendritic cell; TIR, Toll/IL-1R; TRIF, TIR domain-containing adaptor-inducing IFN-β; WT, wild type; siRNA, small interfering RNA; EF-1α, elongation factor-1α.
![FIGURE 1. Defective T. cruzi clearance in MyD88−/−TRIF−/− DCs and macrophages. Bone marrow-derived DCs (A) or peritoneal macrophages (Mφ) (B) from WT, TRIF−/−, MyD88−/−, or MyD88−/−TRIF−/− mice were seeded onto 96-well plates, and infected with T. cruzi for 6 h. The cells were then washed to remove the extracellular parasites and cultured for the indicated periods, before the numbers of trypomastigotes in the culture supernatants were counted. Data are representative of four independent experiments. C, Peritoneal macrophages were infected with T. cruzi, washed and cultured in the presence of [3H]uracil for 72 h, before the [3H]uracil incorporation was measured. *, p < 0.01; **, p < 0.005. D and E, Bone marrow-derived macrophages were infected with T. cruzi, washed, and cultured for 48 h. The cells were then fixed, stained, and analyzed by microscopy. Representative stained cells from three independent experiments are shown. Magnification, ×400. The intracellular parasites were counted, and the data represent the mean + SD of the number of parasites per 250 macrophages. *, p < 0.02.](https://aai.silverchair-cdn.com/aai/content_public/journal/jimmunol/177/10/10.4049_jimmunol.177.10.7059/2/m_zim0220642220001.jpeg?Expires=1708455874&Signature=PS8qB8rV7B1uE4Ia-Hx0RDeXjk3m92Qr2VX7I9vKhWKE3xH7loaHlnFBuOt8mt2c4GLp2UuTlVL0ftkiTIAb1gUAhqGNAlY6KAgk8YiX~~G2F17-DkRT832Shkn-AQqincjyyOY-qf5sxKbXkvx35g-7ZtvSDjgn5Z5MBQh8kzMMjYKy50ZRVSPhKrnndArp98UPMyrMgTmSfYe1xHlnvDkpi0sG97epQQuI0AtWF14aU7N7wS2YMmpJ98uY2iV6KkIP9FqU8QIFo5orGh4xyb-Myf0uAhy0r30YvHi6E-iLG0z~IffstuuZTV6APWpCVLhUQT-VkYCtvTiZxcfq7w__&Key-Pair-Id=APKAIE5G5CRDK6RD3PGA)


![FIGURE 4. Effect of an anti-IFN-β neutralizing Ab on T. cruzi growth in macrophages. Peritoneal macrophages from WT or MyD88−/− mice were infected with T. cruzi for 6 h in the presence or absence of an anti-IFN-β neutralizing Ab, washed, and cultured in the presence of [3H]uracil for 72 h. The [3H]uracil incorporation was then measured. *, p < 0.005.](https://aai.silverchair-cdn.com/aai/content_public/journal/jimmunol/177/10/10.4049_jimmunol.177.10.7059/2/m_zim0220642220004.jpeg?Expires=1708455874&Signature=VEVT9uEIGk8p~p-7AcX0Wkq47uyF1zybO9-UH-ZYCbrBdeV7aU805w3LUtWSu2kO4EpNyW~INV4ertwzR2F8AAIFmuz7iA8yonZnFIgPrjFNiTTWmZDduONVjdM9S20YL6-hsL8SkjGMm~GT~4D1C5OO~FAnyZcmnBzULd2EyAKd9k9e3PgZ5MGO6jPchWRqSvlh1LDIbPeMGdcQuKCws4X3~gvR7eL21I3RIXuPZq1wdzO~yhtoC9PNPpcI2iO1nQuJXwOt1-AEBGRmNXnrxxjEWjBHiAYOm1LZcMRdcbdgevhsQXXzbW9yTqUI5EY~zDLdrdI3GPbGiv3-Gtx1UA__&Key-Pair-Id=APKAIE5G5CRDK6RD3PGA)
![FIGURE 5. Increased T. cruzi growth in MyD88−/−IFNAR1−/− macrophages. A, Bone marrow-derived macrophages from WT, MyD88−/−, IFNAR1−/−, or MyD88−/−IFNAR1−/− mice were infected with T. cruzi for 6 h, washed to remove the extracellular parasites, and cultured for the indicated periods. The trypomastigotes in the culture supernatants were counted. Data are representative of four independent experiments. B, Peritoneal macrophages were infected with T. cruzi, washed, and cultured in the presence of [3H]uracil for 72 h. The [3H]uracil incorporation was then measured. *, p < 0.0001. C and D, Bone marrow-derived macrophages from each genotype were infected with T. cruzi, washed, and cultured for 48 h. The cells were then fixed, stained, and analyzed by microscopy. Representative stained cells from three independent experiments are shown. Magnification, ×400. Intracellular parasites were counted, and the data represent the mean + SD of the number of parasites per 250 macrophages. *, p < 0.02.](https://aai.silverchair-cdn.com/aai/content_public/journal/jimmunol/177/10/10.4049_jimmunol.177.10.7059/2/m_zim0220642220005.jpeg?Expires=1708455874&Signature=3~~mK3Xk8IJxkrc7YixJLLTO-HMqYypeGw~bVAyzN2Jp6VLMGAh3SiZXH2S0CdlAhX8lx0BsgM1uKIlefEUZ8Z3HmHAi~Ytn97YkpIVQ1wmRZ2fesAjpghRkdq0n8D5iJSvYLI51QoVtuee16WTNYC-svXEV3j8LbE6~w2CtDcuwxREDm~2jZwsoXEI8FnCPgpe-zE3eKuMqF6AVauxkAQhkB0R1pj~Wo66STDovJEAiIz5vfpKTFQUpDZrX6UGtG--~OrUU0V3sF1mS6xuj5qCzCmNdmLgUah5QqoSyfO-1BlAXMJISxbevJJwSJ7mWb7dDtl0xrpqbjGQVuU6Uhw__&Key-Pair-Id=APKAIE5G5CRDK6RD3PGA)


