Abstract
Vaccination to generate protective humoral immunity against infectious disease is becoming increasingly important due to emerging strains of virus, poorly immunogenic vaccines, and the threat of bioterrorism. We demonstrate that cyclooxygenase-2 (Cox-2) is crucial for optimal Ab responses to a model vaccine, human papillomavirus type 16 virus-like particles (HPV 16 VLPs). Cox-2-deficient mice produce 70% less IgG, 50% fewer Ab-secreting cells, and 10-fold less neutralizing Ab to HPV 16 VLP vaccination compared with wild-type mice. The reduction in Ab production by Cox-2−/− mice was partially due to a decrease in class switching. SC-58125, a structural analog of the Cox-2-selective inhibitor Celebrex reduced by ∼70% human memory B cell differentiation to HPV 16 VLP IgG-secreting cells. The widespread use of nonsteroidal anti-inflammatory drugs and Cox-2-selective inhibitory drugs may therefore reduce vaccine efficacy, especially when vaccines are poorly immunogenic or the target population is poorly responsive to immunization.
Vaccinations are responsible for preventing death and disability from infectious disease and are among the most cost-effective and widely used public health interventions (1). However, few vaccines are perfectly safe and many are poorly effective. Side effects from vaccines and poor immune responses to a vaccination, particularly among young children and the elderly, are challenges difficult to overcome. A higher standard of safety is expected of vaccines compared with other medical interventions because vaccines are generally administered to healthy people to prevent disease. As a result, vaccination efforts against bioterror agents (e.g., anthrax) and vaccines in short supply (e.g., influenza) face even greater challenges and demand improved vaccine efficacy (2).
Human papillomavirus (HPV)3 infection of cervical epithelium can lead to the development of cervical cancer (3, 4). Vaccination with HPV 16 L1 virus-like particles (VLPs) can protect against persistent HPV 16 infection and related cervical intraepithelial neoplasia in baseline HPV 16 naive women (5, 6). Recently, a VLP-based vaccine was found to provide complete protection against the development of cervical cancer precursor lesions (i.e., HPV-associated cervical intraepithelial neoplasia), with strong implications for reducing the incidence of cervical cancer (7). We chose to model the humoral response to HPV 16 VLP vaccination because this agent induces anti-HPV 16 VLP-specific Abs in mice and can generate a memory B cell recall response in vaccinated humans.
Cyclooxygenase (Cox) enzymes catalyze a bisoxygenase reaction in which arachidonic acid is converted to PGH2, the common precursor to all prostanoids, including PGE2, PGD2, PGF2α, PGI2, and thromboxane. Two Cox isoforms are known: a “constitutive” type (Cox-1) that supports prostanoid synthesis for tissue homeostasis and an inducible form (Cox-2) that is expressed in response to cytokines, growth factors, and some infectious agents (8). Cox-2 is the predominant isoform contributing to high levels of PGE2 found in chronic inflammatory conditions (9). Genetic approaches using Cox-2-deficient (Cox-2−/−) mice have contributed to a clearer understanding of the physiological and pathological roles of Cox-2 (10, 11, 12, 13). We recently reported that activated human B lymphocytes express Cox-2 following polyclonal stimulation (14). However, little is known about the role of Cox-2 in regulating Ag-specific Ab responses to vaccination. We hypothesized that Cox-2 deficiency impaired the humoral response to HPV 16 VLP vaccination. Indeed, our results reveal that Cox-2 is required for optimal production of neutralizing Ab following HPV 16 VLP vaccination in vivo.
Successful vaccination requires an efficacious humoral immune response. The findings reported herein support a role of Cox-2 in enhancing Ab production following vaccination with HPV 16 VLPs and have important implications as Cox inhibitors are commonly used to alleviate pain and symptoms associated with vaccination (15). HPV 16 VLP-based vaccines are currently being investigated in phase III clinical trials and our findings reveal that nonsteroidal anti-inflammatory drug (NSAID) and Cox-2-selective inhibitor use must be considered when evaluating Ab responses and vaccine efficacy in the human population.
Materials and Methods
Mice and immunization protocols
Cox-2-deficient (B6.129P2-Ptgs2tm1Smi) mice (6–12 wk old) and their wild-type barrier colony controls were purchased from Taconic Farms and maintained in a pathogen-free facility. The Animal Care and Use Committee of the University of Rochester approved all mouse protocols. Mice were vaccinated with 1 μg of highly purified HPV type 16 VLPs on day 0 and a boost immunization was given on day 14 by i.p. injection (16). Mice were anesthetized with sodium pentobarbital (60 mg/kg) 1, 2, 4, or 6 wk postvaccination. Cardiac puncture was performed to harvest peripheral blood. Whole blood was centrifuged and serum was collected for analysis of Ig levels by ELISA. Spleen and bone marrow cells were harvested and analyzed for the presence of Ab-secreting cells (ASCs) by ELISPOT assay (17).
VLP production and purification
Methods used for the construction of recombinant baculoviruses Ac16L1 and Ac16L2 have been described previously in detail (18, 19, 20). Purified VLP preparations were free from endotoxin contamination as measured using a commercial assay (E-toxate kit; Sigma-Aldrich), according to the manufacturer’s protocol.
Culture conditions and reagents
Splenocytes and bone marrow cells from naive and HPV 16 VLP-vaccinated mice were cultured in RPMI 1640 (Invitrogen Life Technologies) supplemented with 5% FBS, 5 × 105 M 2-ME, 10 mM HEPES, 2 mM l-glutamine, and 50 μg/ml gentamicin. Splenocytes were stimulated with nothing or with recombinant mouse CD40L (21) and/or LPS (5 μg/ml; Sigma-Aldrich). Arachidonic acid (Nu-Chek Prep) was dissolved in 100% ethanol and was diluted to working concentrations in culture medium.
Small molecule Cox inhibitors
SC-58125, a highly selective Cox-2 inhibitor, was purchased from Cayman Chemical. SC-58125 was dissolved in DMSO (10 mM stock stored at −20°C) and diluted to working concentrations in culture medium. The concentrations of SC-58125 used in this report were not toxic and do not kill the cells as determined by trypan blue exclusion.
Human memory B cell stimulation
Frozen PBMCs from individuals vaccinated with bivalent HPV 16/18 VLPs were obtained from the Infectious Disease Unit at the University of Rochester according to institutional review board-approved protocols. PBMCs were stimulated in vitro by a mixture of mitogens as previously described (22, 23). Briefly, 2.5 × 105 PBMCs/200 μl in 96-well round-bottom plates or 5 × 105 PBMCs/ml in 24-well culture plates were cultured in 10% heat-inactivated FBS supplemented RPMI 1640 medium for 5 days (37°C, 5% CO2). PBMCs were incubated with nothing for 4 h before stimulation. PBMCs were stimulated with Staphylococcus aureus Cowen I strain (SAC; Sigma-Aldrich) (1/1,000), 6 μg/ml CpG 2006 (Integrated DNA Technologies), and pokeweed mitogen (1/100,000) in the presence and absence of the Cox-2-selective inhibitor SC-58125. Pokeweed mitogen was a gift from Dr. S. Crotty (La Jolla Institute of Allergy and Immunology, LaJolla, CA). The number of HPV 16 VLP Ig-secreting cells generated by the mitogen-stimulated PBMCs were analyzed by ELISPOT assay.
ELISA for HPV 16 VLP Abs
ELISA plates were coated with 50 ng/well HPV 16 VLPs, HPV 11 VLPs, or PBS alone overnight at 4°C. Plates were blocked with PBS/BSA for 1 h at 20°C. Serial dilutions of sera were incubated for 1 h at 20°C followed by a series of washes in ELISA wash buffer (PBS/Tween 20). Alkaline phosphatase-conjugated goat anti-mouse IgG (or isotype IgM, IgG1, IgG2a IgG2b, IgG3) (Southern Biotechnology Associates) Ab was used to capture VLP-specific Abs and plates were developed with the alkaline phosphatase substrate kit (Bio-Rad). Plates were read at 405 nm on a Bio-Rad Microplate Benchmark plate reader.
HPV 16 VLP-specific ELISPOT assay
ELISPOT plates (Millipore) were coated with 50 ng/well HPV 16 VLPs or HPV 11 VLPs (negative control) diluted in PBS, or PBS alone, overnight at 4°C and blocked with RPMI 1640 (5% FBS) for 1 h at 37°C. Serial dilutions of mouse splenocytes and bone marrow cells were incubated for 6 h at 37°C in 5% CO2. Plates were washed with PBS and further incubated with 1/1000 alkaline phosphatase-conjugated goat anti-mouse IgG Ab.
Serial dilutions of in vitro-stimulated human PBMCs from bivalent HPV 16/18 VLP-vaccinated donors were incubated for 12 h in RPMI 1640 (10% FBS) at 37°C. Plates were then incubated with 1/1000 biotin-labeled goat anti-human IgG (Jackson ImmunoResearch Laboratories) for 2 h at room temperature. After washing four times with PBS/Tween 20, a 1/1000 dilution of streptavidin-conjugated alkaline phosphatase (Bio-Rad) was added for 1 h at room temperature. ELISPOT plates were developed with an alkaline phosphatase substrate kit (Vector Laboratories). ELISPOTs on developed plates were counted using a CTL plate reader and immunospot counting software (Cellular Technologies).
HPV 16 VLP neutralization assay
HEK293T cells were cultured in DMEM (10% FBS) to 85% confluence in 48-well microtiter plates. Antisera from HPV 16 VLP-vaccinated mice were examined for their ability to neutralize HPV 16 VLP-DNA complex gene transfer into HEK293T cells (24). One microgram of plasmid DNA (pEGFP-N1; BD Clontech) and 10 μg of HPV 16 VLPs were mixed together in PBS for 30 min at 20°C. Diluted sera (1/10, 1/50, and 1/100 in PBS) from wild-type and Cox-2−/− mice were next incubated with VLP-DNA complex for 30 min at 37°C. The serum, VLP-DNA mixture was added to cells for 3 h at 37°C (5% CO2). A 1/10, 1/100, and 1/1000 dilution of positive control polyclonal rabbit antisera (HPV 16 VLP) and negative control polyclonal rabbit antisera (HPV 11 VLP) were used in parallel with experimental mouse antisera. Supplemented DMEM culture medium was added to cells for 48 h. Cells were analyzed for VLP-DNA gene transfer by fluorescence microscopy using a ×10 objective (with an aperture of 0.30) on an Olympus IX50. DP Controller and DP Manager software (Olympus America) were used for image analysis. Quantitative analysis was conducted by flow cytometry (BD Biosciences) using Flow Jo software (Tree Star).
Flow cytometry
The percentages of progenitor B cells (pro-B, pre-B, and immature B cells) from wild-type and Cox-2−/− bone marrow were determined by flow cytometry. Following a 20-min preblock with an anti-FcγIII/IIR Ab, the CyChrome-anti-mouse CD45R/B220 mAb, biotin anti-mouse CD43, PE anti-mouse CD24, and FITC anti-mouse IgM (all Abs from BD Pharmingen) were used in staining buffer (PBS, 0.1%BSA, NaN3) at predetermined concentrations with isotype-matched Abs. CyChrome anti-mouse B220 and FITC anti-mouse CD3 mAbs were used to determine the percentage of T and B lymphocytes in spleen from HPV 16 VLP-vaccinated mice. B cell class switching was analyzed in spleens of wild-type and Cox-2−/− mice using FITC-conjugated anti-IgG1 (A85-1), anti-IgG2a (R19-15), anti-IgG2b (R12-3), and anti-IgG3 (R40-82) (BD Pharmingen) (25). Cells were analyzed by flow cytometry (BD Biosciences) using Flowjo software (Tree Star).
Statistical analysis
All data are presented as mean ± SEM. Two-tailed Student’s t tests were used for comparisons of two groups, and one-way ANOVA was used for comparison of three or more groups with Excel software (2003). In all cases, p values of <0.05 were considered statistically significant.
Results
VLP Ab production is impaired in Cox-2−/− mice
We first examined the role of Cox-2 in the generation of the humoral immune response to HPV 16 VLPs by vaccinating wild-type and Cox-2−/− mice with HPV16 VLPs (1 μg; i.p. injection, without adjuvant). Levels of anti-HPV 16 VLP-specific Abs in sera of mice were measured by ELISA on days 7, 14, and 28 postvaccination. Significant (∼5-fold) reductions in anti-HPV 16 VLP IgG were detected as early as days 7 and 14 postvaccination (Fig. 1,A, p < 0.05). In contrast to wild-type mice that produce a robust increase in anti-HPV 16 VLP IgG, with a reciprocal end point titer of 10,000 ± 1,875 by day 28 postvaccination, Cox-2−/− mice produced a reciprocal end point titer of only 2,975 ± 585. This ∼70% reduction in Cox-2−/− mouse Ab production supports the importance of Cox-2 in the generation of humoral immune responses against HPV 16 VLPs. IgG subtype analysis in Cox-2−/− mice revealed that HPV 16 VLP-specific IgG1 was reduced by ∼69%, IgG2a by ∼89%, IgG2b by ∼10%, and IgG3 by ∼43% (Fig. 1 B). Cox-2−/− mice showed >4-fold increase in IgM and no IgE was detected (data not shown).
Cox-2-deficient mice (Cox-2−/−), compared with wild-type mice, produce less serum anti-HPV 16 VLP IgG. Serum from wild-type and Cox-2−/− mice harvested on days 7, 14, and 28 postvaccination were analyzed for anti-HVP 16 VLP Ab titers as detected by ELISA. A, Ab titer for total anti-HPV 16 VLP IgG were significantly reduced in Cox-2−/− mice. ▪, Wild-type mice titers; □, Cox-2−/− mice titers. ∗, p < 0.05, n = 2–3/group time point. B, Isotype analysis of anti-HPV 16 VLP Abs revealed significant reductions in reciprocal end point Ab titers for IgG1, IgG2a, IgG2b, and IgG3 on day 28 postvaccination in Cox-2−/− mice compared with wild type, except that IgM was increased in Cox-2−/− mice sera. End point titer was calculated as the serum dilution resulting in an absorbance >2 SDs above the absorbance in wells coated with HPV 11 VLP or BSA or negative controls. The experiment was repeated four times with similar results. Data are shown as mean ± SEM. ∗, p < 0.05, n = 3/group.
Cox-2-deficient mice (Cox-2−/−), compared with wild-type mice, produce less serum anti-HPV 16 VLP IgG. Serum from wild-type and Cox-2−/− mice harvested on days 7, 14, and 28 postvaccination were analyzed for anti-HVP 16 VLP Ab titers as detected by ELISA. A, Ab titer for total anti-HPV 16 VLP IgG were significantly reduced in Cox-2−/− mice. ▪, Wild-type mice titers; □, Cox-2−/− mice titers. ∗, p < 0.05, n = 2–3/group time point. B, Isotype analysis of anti-HPV 16 VLP Abs revealed significant reductions in reciprocal end point Ab titers for IgG1, IgG2a, IgG2b, and IgG3 on day 28 postvaccination in Cox-2−/− mice compared with wild type, except that IgM was increased in Cox-2−/− mice sera. End point titer was calculated as the serum dilution resulting in an absorbance >2 SDs above the absorbance in wells coated with HPV 11 VLP or BSA or negative controls. The experiment was repeated four times with similar results. Data are shown as mean ± SEM. ∗, p < 0.05, n = 3/group.
To address a possible role for a defect in early B cell development in Cox-2−/− mice, we compared the ratio of different B cell subsets (pro-B, pre-B, and immature B) in the bone marrow of naive wild-type and Cox-2−/− mice. The proportions of B cell subsets in the bone marrow were similar and no differences were detected in the percentage of B220-positive B cells and CD3-positive T cells in spleen (data not shown). Therefore, changes in existing B cell precursors did not influence the marked reduction in Ab production by Cox-2−/− mice following vaccination.
Vaccinated Cox-2−/− mice have fewer HPV 16 VLP-specific ASC
We next determined the frequency of HPV 16 VLP-specific ASCs following vaccination (17). The number of HPV 16 VLP IgG-secreting cells was first measured in the spleen and bone marrow of vaccinated mice to determine whether the reduction in sera anti-HPV 16 VLP IgG levels seen in Cox-2−/− mice was due to differences in the number of ASCs. Fig. 2,A shows a reduction in the number of spots from HPV 16 VLP IgG-secreting cells in Cox-2−/− spleen on days 7, 14, and 28 postvaccination compared with wild-type spleen. Given that the initial humoral response occurs in the spleen and long-term Ab synthesis occurs in the bone marrow (26), we next sought to determine whether any differences may exist in the number of bone marrow HPV 16 VLP IgG-secreting cells in Cox-2−/− vs wild-type mice. Fig. 2,B demonstrates that there were markedly fewer spots and decreased mean spot size in the Cox-2−/− mice bone marrow on days 14 and 28 postvaccination. Significant differences were detected in the kinetics of HPV 16 VLP IgG-secreting cells from spleen and bone marrow of wild-type and Cox-2−/− mice 1, 2, and 4 wk postvaccination (Fig. 2 C, p < 0.05). Cox-2−/− spleen had ∼80% fewer ASCs on day 7, with ∼50 and ∼60% less ASCs on days 14 and 28 postvaccination. There was ∼40–50% fewer ASCs in the bone marrow on days 14 and 28 postvaccination in Cox-2−/− mice compared with wild type.
Cox-2−/− mice produce fewer HPV 16 VLP IgG-secreting cells compared with wild-type mice in vivo. The number of HPV 16 VLP IgG-secreting cells in the (A) spleen and (B) bone marrow of wild-type and Cox-2−/− mice on days 7, 14, and 28 postvaccination were determined ex vivo as detected by ELISPOT assay. The wild-type mice produced more Ab-forming cells per total cell number as shown by a 2-fold serial dilution of 1 × 106 cells/well. C, Significant reductions in the frequency of HPV 16 VLP IgG-secreting cells were seen on days 7, 14, and 28 postvaccination in the spleen and at days 14 and 28 postvaccination in the bone marrow. These experiments were repeated three times with similar results. Data are shown as mean ± SEM. ∗, p < 0.05, n = 3/group time point.
Cox-2−/− mice produce fewer HPV 16 VLP IgG-secreting cells compared with wild-type mice in vivo. The number of HPV 16 VLP IgG-secreting cells in the (A) spleen and (B) bone marrow of wild-type and Cox-2−/− mice on days 7, 14, and 28 postvaccination were determined ex vivo as detected by ELISPOT assay. The wild-type mice produced more Ab-forming cells per total cell number as shown by a 2-fold serial dilution of 1 × 106 cells/well. C, Significant reductions in the frequency of HPV 16 VLP IgG-secreting cells were seen on days 7, 14, and 28 postvaccination in the spleen and at days 14 and 28 postvaccination in the bone marrow. These experiments were repeated three times with similar results. Data are shown as mean ± SEM. ∗, p < 0.05, n = 3/group time point.
To evaluate the isotypes responsible for the reduction in IgG-secreting cells, we determined the number IgG1-, IgG2a-, IgG2b-, and IgG3-secreting cells in the spleen of vaccinated wild-type and Cox-2−/− mice (Fig. 3,A). Consistent with our findings of elevated IgM production, there were significantly more IgM-secreting cells in Cox-2−/− mice (p < 0.03). However, as shown in Fig. 3 B, there were ∼78% fewer IgG1, ∼70% fewer IgG2a, ∼15% fewer IgG2b, and ∼55% less IgG3-secreting cells in spleen of Cox-2−/− mice as compared with wild type on day 28 postvaccination (p < 0.02). Large reductions in mean spot sizes for the IgG1 isotype was seen in Cox-2−/− mice supporting another mechanism by which Cox-2 can regulate Ab production. These findings demonstrate that, in addition to a reduction in ASC number, each plasma cell was secreting less Ig, thus further contributing to reduced serum Ab.
Differences in HPV 16 VLP isotype-specific ASCs in Cox-2−/− mice spleen compared with wild type. A, Cox-2−/− mice produced increased numbers of HPV 16 VLP-specific IgM-secreting cells in spleen on days 14 and 28 postvaccination. Wild-type mice produced more HPV 16 VLP-specific IgG1-, IgG2a-, IgG2b-, and IgG3-secreting cells/1 × 106 total spleen cells as compared with Cox-2−/− mice. B, Significant differences in the frequency of isotype-specific Ig-secreting cells between wild-type and Cox-2−/− mice at days 14 and 28 postvaccination were detected. On day 28 postvaccination, Cox-2−/− mice produced greater numbers of IgM-secreting cells (∼2-fold) compared with wild-type and a 78, 15, and 55% decrease in the numbers of IgG1-, IgG2a-, IgG2b-, and IgG3-secreting cells, respectively. Data are shown as mean ± SEM. ∗, p < 0.05, n = 3/group.
Differences in HPV 16 VLP isotype-specific ASCs in Cox-2−/− mice spleen compared with wild type. A, Cox-2−/− mice produced increased numbers of HPV 16 VLP-specific IgM-secreting cells in spleen on days 14 and 28 postvaccination. Wild-type mice produced more HPV 16 VLP-specific IgG1-, IgG2a-, IgG2b-, and IgG3-secreting cells/1 × 106 total spleen cells as compared with Cox-2−/− mice. B, Significant differences in the frequency of isotype-specific Ig-secreting cells between wild-type and Cox-2−/− mice at days 14 and 28 postvaccination were detected. On day 28 postvaccination, Cox-2−/− mice produced greater numbers of IgM-secreting cells (∼2-fold) compared with wild-type and a 78, 15, and 55% decrease in the numbers of IgG1-, IgG2a-, IgG2b-, and IgG3-secreting cells, respectively. Data are shown as mean ± SEM. ∗, p < 0.05, n = 3/group.
We next examined the number of class switched B cells in the spleen to determine whether the reduction in Ig isotype-secreting cell number in the Cox-2−/− mice was due to a defect in class switch recombination. The data in Fig. 4 demonstrate that there was a ∼34% reduction in B220+IgG1+ cells and ∼50% fewer B220+IgG2a+ cells on day 21 postvaccination in the Cox-2−/− compared with wild type. No differences in the percentage of IgG2b and IgG3 class switched B cells were detected. These data support that the Cox-2−/− mice exhibit altered B cell class switch recombination to certain IgG isotypes that contributes to the decreased number of ASCs after HPV 16 VLP vaccination.
Ig class switch recombination postvaccination with HPV 16 VLPs in wild-type and Cox-2−/− mice. The percentage of B220-positive class-switched IgG1, IgG2a, IgG2b, and IgG3 B cells were analyzed on days 7 and 21 postvaccination in wild-type and Cox-2−/− mice. Cox-2−/− mice had a lower percentage of IgG1 and IgG2a isotype-switched cells. No differences were detected for IgG2b or IgG3.
Ig class switch recombination postvaccination with HPV 16 VLPs in wild-type and Cox-2−/− mice. The percentage of B220-positive class-switched IgG1, IgG2a, IgG2b, and IgG3 B cells were analyzed on days 7 and 21 postvaccination in wild-type and Cox-2−/− mice. Cox-2−/− mice had a lower percentage of IgG1 and IgG2a isotype-switched cells. No differences were detected for IgG2b or IgG3.
HPV 16 VLP-specific neutralizing Ab titers are reduced in Cox-2−/− mice
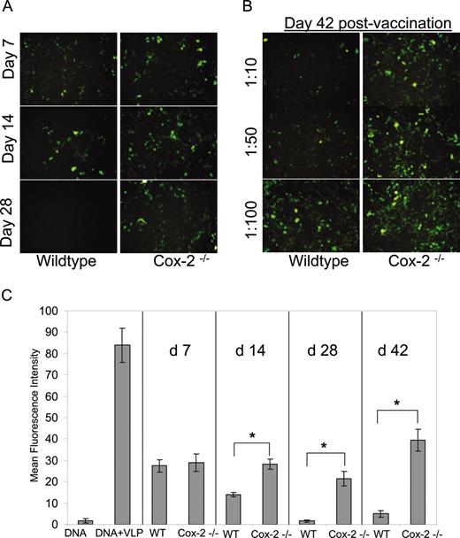
Prevention of HPV infections has been convincingly achieved by HPV genotype-specific neutralizing Abs alone (27, 28). Virus neutralization activity of Abs in sera of vaccinated wild-type and Cox-2−/− mice was assessed using an in vitro assay as previously described (24). HPV 16 VLPs mediate entry of plasmid DNA-expressing GFP into HEK293T cells after 48 h (24). A 1/10 dilution of VLP-vaccinated wild-type mouse sera harvested on day 28 postvaccination was sufficient to completely prevent VLP-mediated DNA gene transfer with partial neutralization on day 14 (Fig. 5,A). In contrast, the anti-sera from Cox-2−/− mice harvested on days 14 and 28 postvaccination showed a markedly reduced ability to neutralize VLP-DNA gene transfer into HEK293T cells compared with wild type. No significant differences in neutralization between wild type and Cox-2−/− were measured on day 7 postvaccination. A dramatic reduction in the neutralizing capacity of Cox-2−/− antisera harvested 6 wk postvaccination was seen at the 1/10 (80% decrease) and 1/50 (50% decrease) dilution of sera when compared with wild-type antisera (Fig. 5,B). These findings are consistent with the reduction in serum anti-HPV 16 VLP IgG levels (Fig. 1) and the fewer HPV 16 VLP ASCs in the bone marrow and spleen (Figs. 2 and 3) of Cox-2−/− mice.
HPV 16 VLP-specific neutralizing Ab titers are reduced in Cox-2−/− mice sera. Plasmid DNA-expressing GFP entered HEK293T cells when incubated with HPV 16 VLPs. DNA alone did not enter cells (data not shown). A, Wild-type mouse sera harvested 2 and 4 wk postvaccination were capable of neutralizing VLP-mediated GFP-expressing DNA entry into HEK293T cells after 48 h as detected by fluorescence microscopy. Increased GFP+ HEK293T cells were seen following incubation with Cox-2−/− antisera harvested on days 14 and 28 postvaccination compared with wild type. B, Reduced neutralization capacity of Cox-2−/− sera was seen at a 1/10 and 1/50 dilution on day 42 postvaccination compared with wild type. C, The mean fluorescence intensity (MFI) of HEK293T cells as detected by flow cytometry provided a quantitative measurement of reduced HPV 16 VLP neutralizing Ab titer in vaccinated Cox-2−/− sera. The MFI of HEK293 T cells incubated with Cox-2−/− sera was 2-fold higher than wild type at day 14 postvaccination. A 10- and 5-fold increased MFI was detected on days 28 and 42, respectively, supporting that Cox-2−/− antisera contain less HPV 16 VLP neutralizing Ab than wild type. Data are shown as mean ± SEM. ∗, p < 0.05, n = 3.
HPV 16 VLP-specific neutralizing Ab titers are reduced in Cox-2−/− mice sera. Plasmid DNA-expressing GFP entered HEK293T cells when incubated with HPV 16 VLPs. DNA alone did not enter cells (data not shown). A, Wild-type mouse sera harvested 2 and 4 wk postvaccination were capable of neutralizing VLP-mediated GFP-expressing DNA entry into HEK293T cells after 48 h as detected by fluorescence microscopy. Increased GFP+ HEK293T cells were seen following incubation with Cox-2−/− antisera harvested on days 14 and 28 postvaccination compared with wild type. B, Reduced neutralization capacity of Cox-2−/− sera was seen at a 1/10 and 1/50 dilution on day 42 postvaccination compared with wild type. C, The mean fluorescence intensity (MFI) of HEK293T cells as detected by flow cytometry provided a quantitative measurement of reduced HPV 16 VLP neutralizing Ab titer in vaccinated Cox-2−/− sera. The MFI of HEK293 T cells incubated with Cox-2−/− sera was 2-fold higher than wild type at day 14 postvaccination. A 10- and 5-fold increased MFI was detected on days 28 and 42, respectively, supporting that Cox-2−/− antisera contain less HPV 16 VLP neutralizing Ab than wild type. Data are shown as mean ± SEM. ∗, p < 0.05, n = 3.
We next quantified the differences in the ability of wild-type and Cox-2−/− antisera to neutralize VLP-DNA complex gene transfer by comparing the mean fluorescence intensity of GFP-expressing HEK293T cells as detected by flow cytometry. The higher fluorescence intensity corresponds to a reduced ability to neutralize VLP-mediated DNA entry. The wild-type antisera showed a 2-fold increase in neutralization of DNA entry after 2 wk with 10- and 5-fold increases at 4 and 6 wk, compared with Cox-2−/− (Fig. 5 C). These data strongly support the importance of Cox-2 for optimal production of HPV 16 VLP-neutralizing Ab responses.
Cox-2 inhibition impairs HPV 16 VLP IgG-secreting cell production and secretion
Long-lived plasma cells and memory B cells are responsible for long-term humoral immunity elicited by most vaccines (17, 29). Following the finding that VLP neutralization titers were reduced in VLP-vaccinated Cox-2−/− mice, we determined whether there were changes in HPV 16 VLP memory B cell expansion in vitro. The memory B cell response is a central component of humoral immunity to vaccination as memory cells are responsible for driving the robust Ab response after re-exposure to Ag (22). The ex vivo generation of ASCs from memory B cells found in spleen of HPV 16 VLP-vaccinated mice requires splenocyte stimulation for 4 days with LPS plus 10 μg/ml HPV 16 VLPs. There was a modest increase in the number and spot size of ASCs generated by wild-type and Cox-2−/− splenocytes harvested on day 28 postvaccination when compared with day 14. Fig. 6,A shows that there were ∼50% fewer HPV 16 VLP IgG-secreting cells generated in the Cox-2−/− mice vs wild type as determined by spot number (p < 0.04). These in vitro results expand upon the in vivo findings, and support that Cox-2 is important for B cells to differentiate into ASCs. Moreover, significant (20%) reductions were measured in mean spot size of in vitro-generated Cox-2−/− Ig-secreting cells on day 28 postvaccination compared with wild-type mice indicating that some Cox-2−/− cells were secreting less Ig than wild-type mice (Fig. 6,B, p < 0.05). These findings reveal that the combined reduction in total spot number (50% decrease) and mean spot size (20% decrease) of Cox-2−/− HPV 16 VLP IgG-secreting cells contributed to the 70% reduction in serum anti-HPV 16 VLP IgG levels (see Fig. 1 A) on day 28 postvaccination.
Cox-2 deficiency reduced spleen memory B cell expansion to HPV 16 VLP ASCs compared with wild type. A, Wild-type and Cox-2−/− splenocytes harvested on days 14 and 28 postvaccination were cultured with 10 μg/ml LPS plus 10 μg/ml HPV 16 VLPs for 4 days and analyzed for HPV 16 VLP IgG-secreting cells by ELISPOT assay. Data from two experiments are shown and are representative of four experiments with similar results. B, Reductions in the number of Ab-forming cells and the mean spot size of HPV 16 IgG-secreting cells produced by Cox-2−/− mice splenocytes compared with wild type on days 14 and 28 postvaccination were determined by automated analysis on CTL plate reader. C, A dose-dependent reduction in the ability of restimulated memory B cells to generate HPV 16 VLP IgG-secreting cells was seen in the presence of the Cox-2-selective inhibitor, SC-58125, as detected by ELISPOT assay. D, Significant reductions in 20 and 40 μM drug-treated cells were detected for all 2-fold serial dilutions analyzed. Data are shown as mean ± SEM. ∗, p < 0.05, n = 5.
Cox-2 deficiency reduced spleen memory B cell expansion to HPV 16 VLP ASCs compared with wild type. A, Wild-type and Cox-2−/− splenocytes harvested on days 14 and 28 postvaccination were cultured with 10 μg/ml LPS plus 10 μg/ml HPV 16 VLPs for 4 days and analyzed for HPV 16 VLP IgG-secreting cells by ELISPOT assay. Data from two experiments are shown and are representative of four experiments with similar results. B, Reductions in the number of Ab-forming cells and the mean spot size of HPV 16 IgG-secreting cells produced by Cox-2−/− mice splenocytes compared with wild type on days 14 and 28 postvaccination were determined by automated analysis on CTL plate reader. C, A dose-dependent reduction in the ability of restimulated memory B cells to generate HPV 16 VLP IgG-secreting cells was seen in the presence of the Cox-2-selective inhibitor, SC-58125, as detected by ELISPOT assay. D, Significant reductions in 20 and 40 μM drug-treated cells were detected for all 2-fold serial dilutions analyzed. Data are shown as mean ± SEM. ∗, p < 0.05, n = 5.
The findings of significantly reduced production of ASCs by Cox-2−/− splenocytes prompted us to next investigate the effects of pharmacological Cox-2 inhibition on Ag-specific Ig-secreting cell formation in vitro. Wild-type splenocytes stimulated with LPS plus HPV 16 VLP in the presence and absence of the Cox-2-selective inhibitor, SC-58125, for 4 days, were used to determine the frequency of HPV 16 VLP IgG-secreting cell production. LPS plus HPV 16 VLP-stimulated splenocytes incubated with SC-58125 showed a dose-dependent reduction in the frequency of HPV 16 VLP IgG-secreting cells (Fig. 6,C). Treatment with 10 μM SC-58125 resulted in a modest decrease, with significant 50 and 75% reductions in the number of HPV 16 VLP-specific IgG-secreting cells at the 20 and 40 μM, respectively (Fig. 6 D, p < 0.05). The Cox-2−/− splenocytes generated similar reductions in HPV 16 VLP IgG-secreting cell production as the 40 μM Cox-2 inhibitor-treated cells when compared with wild type.
Cox-2 inhibition reduced human memory B cell expansion to HPV 16 VLP IgG-secreting cells
We next investigated whether human memory B cell expansion was altered following Cox-2-selective inhibition. PBMCs from HPV 16 VLP-vaccinated individuals were stimulated in vitro with a mixture of mitogens in the presence and absence of the Cox-2-selective inhibitor, SC-58125, for 5 days. The number of HPV 16 VLP-specific IgG-secreting cells was determined by ELISPOT assay (23). No spots were detectable by unstimulated PBMCs. Fig. 7,A shows that Cox-2-selective inhibition reduced the number of HPV 16 VLP IgG-secreting cells produced by restimulated human memory B cells from three vaccinated individuals. There was a significant dose-dependent reduction in the number of HPV 16 VLP IgG-secreting cells when PBMCs were treated with the Cox-2-selective inhibitor, SC-58125 (Fig. 7 B, p < 0.01). Mitogen-stimulated PBMCs treated with 5 μM SC-58125 produced ∼50% fewer HPV 16 VLP IgG-secreting cells and >5-fold reductions in spot number were detected by cells treated with 10 μM and 20 μM SC-58125. Sample nos. 1 and 2 had larger mean spot sizes of HPV 16 VLP-secreting cells than sample no. 3. However, only sample no. 3 showed marked reductions in mean spot size in the presence of the Cox-2-selective inhibitor compared with vehicle-treated cells. These new findings support those herein showing reduced humoral responses in HPV 16 VLP-vaccinated Cox-2−/− mice. These results confirm that Cox-2 is critical for optimal HPV 16 VLP-specific Ab production by influencing human memory B cell expansion to ASCs.
Cox-2-selective inhibition dose-dependently decreased human memory B cell expansion to HPV 16 VLP-specific ASCs. A, PBMCs from bivalent HPV 16/18 VLP-vaccinated individuals were stimulated in vitro with pokeweed mitogen, SAC, and CpG in the presence and absence of the Cox-2-selective inhibitor, SC-58125, for 5 days and analyzed for HPV 16 VLP IgG-secreting cells by ELISPOT. A reduction in the number of Ab-forming cells/2.5 × 105 cells was seen in 1, 5, 10, and 20 μM SC-58125-treated samples compared with vehicle. No ASCs were detected by unstimulated PBMCs. B, SC-58125 dose-dependently decreased the number of HPV 16 VLP IgG-secreting cells generated by restimulated PBMCs from all three vaccinated individuals, with significant reductions at 5 μM (∼50% decrease), 10 μM (∼78% decrease), and 20 μM (∼86% decrease) SC-58125. A significant 43% reduction in 1 μM SC-58125-treated PBMCs was detected in sample no. 1. ∗, p < 0.01, n = 3.
Cox-2-selective inhibition dose-dependently decreased human memory B cell expansion to HPV 16 VLP-specific ASCs. A, PBMCs from bivalent HPV 16/18 VLP-vaccinated individuals were stimulated in vitro with pokeweed mitogen, SAC, and CpG in the presence and absence of the Cox-2-selective inhibitor, SC-58125, for 5 days and analyzed for HPV 16 VLP IgG-secreting cells by ELISPOT. A reduction in the number of Ab-forming cells/2.5 × 105 cells was seen in 1, 5, 10, and 20 μM SC-58125-treated samples compared with vehicle. No ASCs were detected by unstimulated PBMCs. B, SC-58125 dose-dependently decreased the number of HPV 16 VLP IgG-secreting cells generated by restimulated PBMCs from all three vaccinated individuals, with significant reductions at 5 μM (∼50% decrease), 10 μM (∼78% decrease), and 20 μM (∼86% decrease) SC-58125. A significant 43% reduction in 1 μM SC-58125-treated PBMCs was detected in sample no. 1. ∗, p < 0.01, n = 3.
Discussion
In this report, we show that Cox-2 is essential for optimal humoral immune responses against HPV type 16. These new findings reveal that Cox-2 deficiency impairs neutralizing Ab production following HPV 16 VLP vaccination. These data have important implications regarding the use of NSAIDs and Cox-2-selective inhibitors during vaccination. Drugs that inhibit Cox-2 are widely used for relief of symptoms of pain and inflammation associated with vaccination and other inflammatory conditions. Our findings reveal that the combination of reduced class switch recombination, B cell differentiation to ASCs and Ig secretion are responsible for impaired Ab production by HPV 16 VLP-vaccinated Cox-2−/− mice. The defect in Ab production by Cox-2−/− mice resulted in a dramatic reduction in VLP-specific neutralizing Ab titers (Fig. 5). We demonstrated that Cox-2 is required for B cells to optimally differentiate into HPV 16 IgG-secreting cells by using an Ag-specific ELISPOT assay that detects the number of HPV 16 VLP Ig- secreting cells generated in the spleen and bone marrow of HPV 16 VLP-vaccinated wild-type and Cox-2−/− mice (Fig. 2). The large (∼50%) reduction in the number of HPV 16 VLP IgG-secreting cells in Cox-2−/− mice supports our findings of reduced HPV 16 VLP-specific IgG in serum (Fig. 1). These data showing that Cox-2 is critical for optimal production of neutralizing Ab in vivo, together with other reports confirming that Abs serve as a major protective component against HPV type 16 infections, suggest the potential for adverse effects of NSAIDs and Cox-2-selective inhibitors during HPV 16 VLP vaccination in humans.
HPV 16 VLPs can elicit both T cell-dependent and T cell-independent responses based on reports showing that VLP-immunized CD4 knockout mice can generate Ab responses and that VLPs directly bind and activate B cells via the BCR and TLR-4 (25, 30). Furthermore, HPV 16 VLPs were shown to directly activate class switch recombination in B cells via a MyD88-dependent pathway (25). Cox-2 is a well-documented downstream target of MyD88 signaling as MyD88 induces nuclear translocation of NF-κB and CREB, which then bind to consensus sequences in the Cox-2 promoter to increase transcription of Cox-2 (31, 32, 33, 34). We speculate that Cox-2 levels are dramatically reduced in MyD88-deficient mice and that lower Cox-2 activity contributed to the decreased Ab response seen by MyD88-deficient mice to HPV 16 VLP vaccination. Our findings of reduced IgG1- and IgG2a-positive B cells (Fig. 4) also support earlier research from our laboratory showing that the Cox product, PGE2, is vital for optimal Ig class switching (35, 36). The elevated IgM levels further support the hypothesis that without Cox-2, mouse B cells have difficulty undergoing class switching.
Recent reports have shown enhanced type-1, cytotoxic T cell responses following Cox-2 inhibition (37, 38). In contrast to the goal of increased production of infection-fighting Abs following HPV 16 VLP vaccination, cancer vaccine strategies attempt to elevate IFN-γ production and promote the generation of CD8-positive CTLs that exhibit potent antitumor activity. The emerging concept that elevated tumor Cox-2 levels contribute to a humoral immune response as a mechanism to evade immune surveillance are consistent with our hypothesis that Cox-2 helps the host to generate Ag-specific type-2 immunity enabling rapid production of neutralizing Abs to control infection. However, we speculate that the loss of Cox-2 in T cells may also contribute to the reduced Ab response by HPV 16 VLPs and that there may be a spectrum of dependence for Cox-2 activity during Ab responses to T cell-dependent and T cell-independent Ags. Moreover, the loss of Cox-2 by plasma cells may also contribute to reduced Ab production by the Cox-2−/− mice as Cox-2 can be expressed in human plasma cells (data not shown) and multiple myeloma cells (39, 40). Future investigations that include a comprehensive analysis of the immune phenotype of Cox-2−/− mice and an analysis of the potential compensatory mechanisms in lymphocytes will advance our understanding of the role of Cox-2 in humoral immune responses.
The primary goal of vaccination is to enhance the rate of Ab production following re-exposure to Ag such that one will effectively neutralize infection. Accurate measurements of memory B cell recall responses have recently contributed to improving vaccination strategies against infectious agents (e.g., smallpox, anthrax). We assessed the role of Cox-2 in a memory B cell recall Ag response assay using vaccinated wild-type and Cox-2−/− mice splenocytes in vitro. HPV 16 VLP memory B cells rapidly generate HPV 16 VLP-specific Ig-secreting cells in response to polyclonal stimuli plus Ag re-exposure (23). This approach was used to determine whether or not impaired memory B cell expansion was a mechanism for reduced Ab production by Cox-2−/− mice. Interestingly, we found a significant reduction in the number of HPV 16 VLP-specific ASCs generated (Fig. 6,A) and a decrease in the amount of Ig secreted by Cox-2 −/− ASCs compared with wild type (Fig. 6 B). These findings support that Cox-2 deficiency influences the ability of memory B cells to produce Ab postvaccination, and further suggests that Cox inhibitory drugs may pose untoward effects on Ab production in vaccinated individuals following re-exposure to infection/Ag.
To determine whether Cox-2 was involved in generating infection-fighting Ab in humans, we restimulated human memory B cells using PBMCs from HPV 16 VLP-vaccinated donors. Our findings of a dramatic dose-dependent reduction in ASC formation by PBMCs incubated with Cox-2-selective inhibitor, SC-58125, support our findings in HPV 16 VLP-vaccinated Cox-2−/− mice. Further investigation of the effects of Cox-2 inhibition during human memory B cell recall responses will be essential, particularly in those individuals who have not been recently vaccinated or boosted. Thus, the effects of Cox-2 inhibition during vaccination, as well as during re-exposure or challenge with infection, should be evaluated to improve the overall effectiveness of vaccination in humans.
Only recently have B lymphocytes been considered targets for Cox inhibitors as we demonstrated that activated human B cells express Cox-2 and that pharmacological Cox-1/Cox-2 inhibitors attenuate polyclonal human B cell Ig production in vitro (14). These findings improved upon previous reports that showed reduced Ab titers in OVA and Mycobacterium-immunized mice treated with Cox inhibitors (41, 42). Furthermore, B cell Cox-2 expression was recently shown to be important for innate responses (43). However, the mechanisms by which Cox-2 influences the humoral response in humans are unknown and revolve around the fact that NSAIDs have not been discriminated by different chemical classes (e.g., diarylheterocycles, arylpropionic, indole acetic, and salicylic acids), and that depending on the dose and frequency of use, there may be different effects on Ab production. Because NSAIDs are widely used in children and adults (∼50–70% of Americans) to attenuate pain, inflammation, and fever (15, 44), blocking these natural responses to infection may well prolong an infection (45). The untoward effects of Cox inhibition on Ab production may be more or less pronounced in compromised individuals and among different age groups, especially the very young and the elderly who respond poorly to immunization. Further investigation with different classes of Cox inhibitors will be necessary to address the hypothesis that blocking B cell Cox-2 activity at critical times during vaccination dampens the ability of humans to produce infection-fighting Ab. Our findings of reduced Ab levels in HPV 16 VLP-vaccinated Cox-2−/− mice and by human memory B cells from vaccinated individuals treated with Cox-2-selective inhibitors warrant a detailed evaluation of the practice of using NSAIDs during vaccination strategies in humans.
Acknowledgments
We thank Dr. Richard Reichman from the Infectious Disease Unit at the University of Rochester for providing PBMCs from bivalent HPV 16/18 VLP-vaccinated individuals and Dr. Kerry O’Banion for his comments and review of this manuscript.
Disclosures
The authors have no financial conflict of interest.
Footnotes
The costs of publication of this article were defrayed in part by the payment of page charges. This article must therefore be hereby marked advertisement in accordance with 18 U.S.C. Section 1734 solely to indicate this fact.
This work was supported by National Institutes of Health Grants DE011390, AI071064, and ES01247, the Toxicology Training Grant T3ES07026, the Microbiology and Immunology Training Grant T32AI007169 and R25CA102618.
Abbreviations used in this paper: HPV, human papillomavirus; VLP, virus-like particle; Cox, cyclooxygenase; NSAID, nonsteroidal anti-inflammatory drug; SAC, Staphylococcus aureus Cowen; ASC, Ab-secreting cell.






