Abstract
Biobreeding (BB) rats model type 1 autoimmune diabetes (T1D). BB diabetes-prone (BBDP) rats develop T1D spontaneously. BB diabetes-resistant (BBDR) rats develop T1D after immunological perturbations that include regulatory T cell (Treg) depletion plus administration of low doses of a TLR ligand, polyinosinic-polycytidylic acid. Using both models, we analyzed CD4+CD25+ and CD4+CD45RC− candidate rat Treg populations. In BBDR and control Wistar Furth rats, CD25+ T cells comprised 5–8% of CD4+ T cells. In vitro, rat CD4+CD25+ T cells were hyporesponsive and suppressed T cell proliferation in the absence of TGF-β and IL-10, suggesting that they are natural Tregs. In contrast, CD4+CD45RC− T cells proliferated in vitro in response to mitogen and were not suppressive. Adoptive transfer of purified CD4+CD25+ BBDR T cells to prediabetic BBDP rats prevented diabetes in 80% of recipients. Surprisingly, CD4+CD45RC−CD25− T cells were equally protective. Quantitative studies in an adoptive cotransfer model confirmed the protective capability of both cell populations, but the latter was less potent on a per cell basis. The disease-suppressing CD4+CD45RC−CD25− population expressed PD-1 but not Foxp3, which was confined to CD4+CD25+ cells. We conclude that CD4+CD25+ cells in the BBDR rat act in vitro and in vivo as natural Tregs. In addition, another population that is CD4+CD45RC−CD25− also participates in the regulation of autoimmune diabetes.
Inbred biobreeding (BB)4 diabetes-prone (BBDP) rats develop autoimmune diabetes mellitus spontaneously and are used to model human type 1 diabetes (T1D) (1). They are, however, severely T cell lymphopenic due to a mutation in the Gimap5 gene. T cells expressing ART2, a marker of cells with regulatory capability (regulatory T cells; Tregs), are largely absent in the periphery.
BB diabetes-resistant (BBDR)/Wor rats were derived from BBDP forebears. They are not lymphopenic, express a normal immunophenotype, and are disease free in viral Ab-free environments (1). They do, however, become diabetic after immunological perturbation. Agents that induce diabetes in BBDR rats include infection with Kilham rat virus and treatment with the TLR3 ligand polyinosinic:polycytidylic acid (poly(I:C)) (1).
Diabetes in BBDR rats can also be induced by depletion of ART2+ Tregs (2), whereas T1D in BBDP rats is prevented by adoptive transfer of a population of CD4+ART2+ cells (3, 4, 5). These data suggest that a population of Tregs is capable of preventing diabetes in BB rats and resides within a population of CD4+ART2+ T cells.
There are several types of CD4+ Tregs in mice and humans. These include extrathymically generated Tregs that are designated Tr1 or Th3 cells (6, 7). These are derived from peripheral CD4+ T cells that differentiate into “adaptive” Tregs following antigenic stimulation; their generation requires specialized conditions such as blockade of costimulatory signals or the presence of anti-inflammatory cytokines (8, 9, 10, 11, 12, 13). The best characterized murine Tregs are “naturally occurring” CD4+CD25+ cells that appear to play a role in the maintenance of immunological self-tolerance and the modulation of immune responses (8, 9, 10, 14). Naturally occurring CD4+CD25+ Tregs are produced in the thymus, but the mechanism by which they mediate suppression is unclear (12). Proposed mechanisms include cell-cell contact between Tregs and effector cells (e.g., CTLA4-CD80/CD86 interaction) and local secretion of cytokines like TGF-β (15). CD4+CD25+ Tregs express the surface molecules CTLA4 and glucocorticoid-induced TNF receptor (GITR), but neither of these markers distinguishes CD4+CD25+ Tregs from activated CD4+ T cells (16). In contrast, expression of the forkhead/winged-helix protein family member Foxp3 does distinguish activated CD4+ T cells from CD4+CD25+ Tregs (9, 12, 17). Foxp3 is a transcription factor important for CD4+CD25+ Treg development and function.
The phenotype of Tregs is less well defined in rats than in mice. In a rat model of T1D induced by adult thymectomy and sublethal irradiation, in vivo regulatory activity was demonstrated in both a CD4+CD45RClow peripheral T cell population and a population of CD4+CD8− thymocytes (18, 19, 20). Other data derived from the same model system suggest that both CD4+CD25+ and CD4+CD25− peripheral T cells possess in vivo regulatory activity (19). More recently, it has been reported that CD4+CD25+ T cells can prevent both spontaneous and accelerated diabetes in BBDP rats and that these cells also express Foxp3 (21). However, these investigators noted some regulatory activity within the CD4+CD25− population. In addition, others have reported regulatory activity within populations of T cells that do not express Foxp3 (22).
We have investigated the phenotype and function of rat Tregs capable of modulating the expression of autoimmune diabetes. We report that, in BBDR rats, CD4+CD25+ T cells are characterized by reduced expression of CD45RC, increased expression of ART2.1 and Foxp3, and increased expression of mRNA encoding Foxp3, CTLA4, and GITR. These CD4+CD25+ T cells are highly suppressive in vitro, whereas CD4+CD45RC− T cells are not. Surprisingly, however, in vivo adoptive transfer studies revealed that both the CD4+CD45RC−CD25+ and CD4+CD45RC−CD25− T cell populations can prevent autoimmune diabetes. In the latter, levels of mRNA encoding PD-1 are high but Foxp3 RNA levels are low.
Materials and Methods
Animals
Viral Ab-free BBDR/Wor, BBDP/Wor, and athymic WAGrnu/rnu nude rats of either sex were obtained from Biomedical Research Models (BRM) and housed in viral Ab-free quarters. Animals from this vendor are certified to be free of Sendai virus, pneumonia virus of mice, sialodacryoadenitis virus, rat corona virus, Kilham rat virus, H-1, GD7, Reo-3, Mycoplasma pulmonis, lymphocytic choriomeningitis virus, mouse adenovirus, Hantavirus, and Encephalitozoon cuniculi. Viral Ab-free Wistar Furth (WF) rats of either sex were purchased from Harlan Sprague Dawley. Some of the BBDR rats used for in vitro and gene expression analyses were derived from the breeding colony maintained at the University Medical Center Groningen (University of Groningen, Groningen, The Netherlands). The Groningen colony originated from BBDR/Wor breeding stock obtained from BRM. All animals were housed in microisolator cages, given ad libitum access to autoclaved food, and maintained in accordance with recommendations in the Guide for the Care and Use of Laboratory Animals (Institute of Laboratory Animal Resources, National Research Council, National Academy of Sciences, 1996). All animal use was in accordance with the guidelines of the Animal Care and Use Committee of the University of Massachusetts Medical School and of the University Medical Center Groningen.
Cell isolation procedures
Single-cell suspensions of thymus, mesenteric (LN) lymph nodes (MLN), cervical LN (CLN), pancreatic LN (PLN), and spleen were prepared by gentle extrusion of tissues through stainless steel sieves into cold HBSS (for flow cytometry) or RPMI 1640 supplemented with 10% FBS (for cell purification). PBMCs were isolated from buffy coats obtained from heparinized blood. Erythrocytes in PBMC and splenocyte preparations were lysed with hypotonic NH4Cl. During the cell isolation procedure, suspensions were kept at 4°C.
Abs and flow cytometry
To quantify expression of CD4, CD25, CD45RC, CD90, CD122, CD62L, ART2.1, and Foxp3 in lymphocytes, we used multicolor flow cytometric analyses. Briefly, 2 × 106 cells were reacted with a mixture of FITC-, PE-, PerCP-, and biotin-conjugated mAbs for 20 min at 4°C. Cells were then washed, reacted with allophycocyanin-conjugated streptavidin for 30 min at 4°C to visualize biotinylated mAbs, washed again, and fixed in a final concentration of 1% paraformaldehyde in PBS. For intracellular Foxp3 staining, the allophycocyanin anti-mouse/rat Foxp3 staining set was used according to the manufacturer’s instructions (eBioscience).
The following Abs were used for flow cytometry: anti-αβ TCR PerCP and anti-αβ TCR biotin (αβTCR, clone R73, mouse IgG1); anti-CD4 FITC and anti-CD4 PE-Cy5 (clone OX-35, mouse IgG2a); anti-CD8 FITC and anti-CD8 PE (clone OX-8, mouse IgG1); anti-CD45R FITC and anti-CD45R PE (clone HIS24, IgG2b); anti-IL-2R α-chain PE (CD25, clone OX-39, mouse IgG1); anti-Foxp3 allophycocyanin (clone FJK-16s, rat IgG2a); anti-IL-2R β-chain biotin (CD122, clone L316, mouse IgG1); anti-CD62L biotin (anti-L-selectin, clone HRL1, Armenian hamster IgG2); anti-CD45RC biotin (clone OX-22, mouse IgG1); anti-CD90 biotin (Thy-1, clone OX-7, mouse IgG1); anti-ART2.1 biotin (clone DS4.23, rat IgG2b); and anti-ART2.2 biotin (clone 6A5, mouse IgG1). Controls for background staining were FITC-conjugated mIgG2a; allophycocyanin-conjugated ratIgG2a; PE-, biotin-, and PerCP-conjugated mIgG1; biotin-conjugated hamster IgG2 and biotin-conjugated rat IgG2b; or allophycocyanin-conjugated streptavidin alone. All Abs and allophycocyanin-conjugated streptavidin were purchased from BD Pharmingen, except for anti-CD45R, anti-Foxp3, and PE-Cy5-conjugated streptavidin, which were purchased from eBioscience, and biotinylated anti-ART2.1 and anti-ART2.2, which were produced from the DS4.23 and 6A5 hybridomas, respectively, that are maintained in our laboratory. Cells were analyzed using a FACScan or FACSCalibur instrument (BD Biosciences). A minimum of 150,000 events was acquired for each analysis. The lymphocyte fraction was gated on the basis of forward and side scatter. FlowJo software (Tree Star) was used for analysis.
Purification of CD4+CD25+ and CD4+CD25− T cell subsets for in vitro proliferation and adoptive transfer
CD4+CD25− and CD4+CD25+ T cells for in vitro proliferation and in vivo adoptive transfer were obtained from single-cell suspensions of pooled MLN and CLN obtained from 4- to 5-wk-old BBDR rats. T cells were purified using nylon wool fiber columns (Polysciences). T cell purity after nylon wool separation was measured by flow cytometric analysis of αβTCR expression and was consistently >95%. Enriched T cell populations were reacted with anti-CD8α tissue culture supernatant (clone OX8, mouse IgG1) for 50 min on ice. After two washes, the anti-CD8α mAb-labeled T cells were incubated for 20 min with rat anti-mouse IgG1 Microbeads (Miltenyi Biotec) at 4°C. After two washes, bound cells were separated using LD depletion columns placed in a strong magnetic field (MidiMACS; Miltenyi Biotec). The purity of the unbound CD4+ T cells was determined by flow cytometric analysis following staining with FITC-conjugated anti-CD4 mAb (clone OX35) and was consistently >97%. CD4+CD25+ T cells were then enriched from the purified CD4+ T cells by incubation with PE-conjugated anti-CD25 mAb (clone OX39) for 30 min on ice. After two washes, cells were incubated for 20 min with anti-PE microbeads (Miltenyi Biotec) at 4°C. After washing again, bound cells were separated using MS columns placed in a strong magnetic field (MiniMACS; Miltenyi Biotec). The purity of the bound and unbound populations of CD4+ T cells was determined by flow cytometry after staining with PE-conjugated anti-CD25 mAb.
Purification of CD4+CD45RC− and CD4+CD45RC+ T cell subsets for in vitro proliferation
CD4+CD45RC− and CD4+CD45RC+ T cells for in vitro proliferation were obtained from single-cell suspensions of pooled MLN and CLN obtained from 6-wk-old BBDR rats. For comparison, CD4+CD25− and CD4+CD25+ T cells were isolated from the same cell suspensions. Cells were aliquotted and then stained using one of the following Ab combinations: combination 1) anti-CD8 FITC, anti-CD45R FITC, and anti-CD25 PE; combination 2) anti-CD8 PE, anti-CD45R PE, and anti-CD45RC FITC. Incubations were performed in 4 ml tubes on ice (2 × 108 cells/ml) as described above. Immediately after cell staining, the following populations were sorted using a MoFlo high-speed cell sorter (DakoCytomation): from combination 1) CD8−CD45R−CD25− (i.e., CD4+CD25− T cells) and CD8−CD45R−CD25+ (i.e., CD4+CD25+ T cells); from combination 2) CD8−CD45R−CD45RC− (i.e., CD4+CD45RC− T cells) and CD8−CD45R−CD45RC+ (i.e., CD4+CD45RC+ T cells). Sorted cell populations were used for in vitro proliferation studies as described below.
Purification of CD4+CD45RC−CD25− and CD4+CD45RC− CD25+ T cell subsets for adoptive transfer
CD4+CD45RC−CD25− and CD4+CD45RC−CD25+ T cells for all in vivo adoptive transfer were obtained from pooled single-cell suspensions of MLN and CLN from 13- to 17-wk-old BBDR rats. For adoptive transfer studies into BBDP rats, CD4+ T cells were negatively selected from pooled single-cell suspensions using rat CD4 Cell Recovery Columns (Cedarlane Laboratories) according to the manufacturer’s instructions. The purity of the CD4+ T cells obtained by this method was measured by flow cytometry and was consistently >97%. Purified CD4+ T cells were incubated with FITC-conjugated anti-CD45RC, PE-conjugated anti-CD25, and PE-Cy5-conjugated CD45R (to identify remaining B cells) mAbs for 30 min. Incubations were performed in 4 ml tubes on ice (2 × 108 cells/ml) as described above. The following populations within the CD45R− population were sorted using a MoFlo high-speed cell sorter (DakoCytomation): CD45RC−CD25− and CD45RC−CD25+.
For the adoptive cotransfer with diabetogenic BBDR T cells into WAGrnu/rnu rats, T cells were isolated from untreated BBDR MLN and CLN-pooled cell suspension using a nylon wool column. To negatively select for CD4+ T cells, cells were incubated with a mixture of BD Biosciences Abs: anti-CD8 (clone OX8), anti-CD45RA (clone OX33), anti-dendritic cell (clone OX62), and anti-mononuclear phagocytes (clone IC7) for 30 min on ice, washed, and incubated for 15 min with anti-mouse IgG1 microbeads (Miltenyi Biotec) at 4°C. After washing, bound cells were separated by LD columns (Miltenyi Biotec) using the MidiMACS system (Miltenyi Biotec). The percentage of CD4+ T cells in the unbound fraction was >90%. An aliquot of the CD4+ T cells was incubated with anti-rat CD45RC PE (BD Biosciences) for 30 min at 4°C. The cells were washed and incubated with anti-PE microbeads (Miltenyi Biotec) for 15 min at 4°C and separated using the MidiMACS system. The percentage of CD4+RC− cells in the unbound fraction was >90%. To further fractionate the CD4+CD45RC− cells into CD25+ and 25− populations, cells were incubated with anti-rat CD25 FITC (BD Biosciences) followed by anti-FITC microbeads (Miltenyi Biotec). Bound and unbound fractions were separated by LS columns in a magnetic field. The percentage of CD25+ cells in the bound fraction was 46%, and the percentage of CD25− cells in the unbound fraction was >90%.
APC preparation
APCs were isolated from BBDR or WF splenocytes by plastic adherence. Briefly, single-cell suspensions were prepared and adjusted to a concentration of 5 × 106/ml after lysis of erythrocytes in NH4Cl buffer. Cells were plated in 15 × 100 mm petri dishes (5 × 107/dish) and incubated for 1 h at 37°C in an atmosphere of 5% CO2 and 95% air. Unbound cells were removed by washing twice with warm (37°C) PBS. Adherent cells were detached with a cell scraper, adjusted to 3 × 107/ml, and exposed to 30 Gy gamma-irradiation (Gammacell 40; Atomic Energy of Canada, Ottawa, Ontario). The irradiated APCs were recounted and adjusted to a concentration of 1 × 106/ml in culture medium.
Proliferation assays
Cultures were performed in RPMI 1640 supplemented with 10% heat-inactivated FBS, penicillin (100 U/ml), streptomycin (100 μg/ml), 2 mM glutamine, 0.1 M nonessential amino acids, 1 mM sodium pyruvate, and 55 μM 2-ME (all obtained from Invitrogen Life Technologies). To analyze the proliferative response of purified CD4+, CD4+CD25−, CD4+CD25+CD4+CD45RC−, and CD4+CD45RC+ T cells after polyclonal stimulation, 5 × 104 purified cells were cultured in 96-well round-bottom plates with an equal amount of irradiated APCs and Con A (2.5 μg/ml) with or without the addition of recombinant human IL-2 (25 ng/ml, ∼100 U; R&D Systems).
To analyze CD4+CD25+ T cell-mediated suppression, 5 × 104 CD4+CD25− (responder) T cells were cocultured in 96-well plates with 5 × 104 irradiated APCs, Con A (2.5 μg/ml), and different numbers of either purified CD4+CD25+ (regulatory) T cells (experimental wells) or irradiated (30 Gy) nylon wool purified T cells (control wells). All cultures were conducted for 72 h at 37°C in the presence of 5% CO2 and 95% air. The following CD4+CD25+:CD4+CD25− ratios were tested: 4:1, 2:1, 1:1, 1:2, 1:4, 1:8, 1:16, 1:32, and CD4+CD25− T cells alone.
To analyze the role of TGF-β and IL-10 in CD4+CD25+ T cell-mediated suppression, CD4+CD25+ and CD4+CD25− T cells were cocultured (1:1 ratio) in 96-well plates with 5 × 104 irradiated APCs and Con A (2.5 μg/ml) in the presence of anti-TGF-β (10 μg/ml, clone 1D11, mouse IgG1) or anti-IL-10 (1 μg/ml, clone AF519, goat IgG) neutralizing Abs (both obtained from R&D Systems). As a negative control, cocultured cells were maintained in the presence of appropriate isotype control Abs, i.e., mouse IgG1 (clone 3H5-αDV; American Type Culture Collection) and goat IgG (Cappel; ICN Biomedicals).
To determine whether CD4+CD25+ T cell-mediated suppression could be abrogated by addition of exogenous IL-2, cocultured cells were also cultured in the presence of recombinant human IL-2 (∼100 U).
To analyze CD4+CD45RC− T cell-mediated suppression, 2.5 × 104 CD4+CD25− or CD4+CD45RC+ (responder) T cells were cocultured in 96-well plates with 2.5 × 104 irradiated APCs, Con A (2.5 μg/ml), and 5 × 104 purified CD4+CD45RC− T cells for 72 h at 37°C in the presence of 5% CO2 and 95% air. For comparison, 2.5 × 104 responder T cells were also cocultured with 5 × 104 CD4+CD25+ T cells in the presence of APCs and Con A.
For each stimulation assay, each condition was assayed at the same time in quadruplicate. Cultures were pulsed with 1 μCi [3H]thymidine/well for the last 14 h of culture. Proliferative responses in each independent experiment were determined by averaging the cpm of each quadruplicate assay.
Adoptive transfer of Tregs
To determine whether purified CD45RC−CD25− and CD45RC−CD25+CD4+ T cell subsets harbor regulatory potential in vivo, two adoptive transfer models were used. The first protocol was designed to test for prevention of diabetes by transfusion of young, prediabetic BBDP rats with Tregs. BBDP rats 27–31 days old were randomized to receive saline, 10 × 106 CD4+CD45RC−CD25− T cells or 2 × 106 CD4+CD45RC−CD25+ T cells. All recipients were observed for diabetes onset until 130 days of age.
The second protocol used adoptive cotransfer of diabetogenic T cells and purified Treg populations into MHC-identical (RT1u) athymic WAGrnu/rnu (WAG nude) rats. The protocol has been described in detail and validated previously (23). Briefly, diabetogenic T cells were obtained from BBDR rats that had been treated starting at 30 days of age with poly(I:C) (1 μg/g body weight three times weekly; Sigma-Aldrich) and purified anti-ART2.1 mAb (50 μg/injection, clone DS4.23, five times weekly) as described (24). This protocol induced diabetes in most (>90%) rats. The diabetic rats were used as donors within 2–8 days of onset; they were treated with anti-ART2.1 mAb until used to preclude the reappearance of ART2+ Treg cells before transfer.
For the cotransfer study, we administered diabetogenic BBDR T cells with or without an additional transfusion of putative Treg populations into WAG nude recipients as described (23, 25). WAG nude recipients 8–16 wk of age were randomized to receive 10 × 106 diabetogenic T cells either alone or in combination with putative Tregs purified as described above. The number and phenotype of the putative Treg populations used in this study are given in Table I. Recipient rats were observed for diabetes onset for 60 days following transfusion.
Purity and number of candidate Tregs used in prevention studiesa
| Transfusion Recipient . | Group . | n . | Effector Dose . | Total Candidate Treg Dose . | Dose of CD4+CD45RC−CD25+ T Cells . | Effector: CD4+CD45RC−CD25+ Ratio . | Dose of CD4+CD45RC−CD25− T Cells . | Effector: CD4+CD45RC−CD25− Ratio . |
|---|---|---|---|---|---|---|---|---|
| 1 DP | 1 | 8 | N.A. | None | ||||
| 2 | 11 | N.A. | 2 × 106 | ∼2 × 106 | 0.04 × 106 | |||
| 3 | 10 | N.A. | 10 × 106 | 0.2 × 106 | 9.8 × 106 | |||
| 2 WAG | 1 | 9 | 10 × 106 | None | ||||
| 2 | 9 | 10 × 106 | 2 × 106 | 0.9 × 106 | 11:1 | 1.1 × 106 | 9:1 | |
| 3 | 9 | 10 × 106 | 10 × 106 | 0.3 × 106 | 33:1 | 9.7 × 106 | 1:1 | |
| 4 | 8 | 10 × 106 | 10 × 106 | 0.3 × 106 | 33:1 | 4.1 × 106 | 0.4:1 |
| Transfusion Recipient . | Group . | n . | Effector Dose . | Total Candidate Treg Dose . | Dose of CD4+CD45RC−CD25+ T Cells . | Effector: CD4+CD45RC−CD25+ Ratio . | Dose of CD4+CD45RC−CD25− T Cells . | Effector: CD4+CD45RC−CD25− Ratio . |
|---|---|---|---|---|---|---|---|---|
| 1 DP | 1 | 8 | N.A. | None | ||||
| 2 | 11 | N.A. | 2 × 106 | ∼2 × 106 | 0.04 × 106 | |||
| 3 | 10 | N.A. | 10 × 106 | 0.2 × 106 | 9.8 × 106 | |||
| 2 WAG | 1 | 9 | 10 × 106 | None | ||||
| 2 | 9 | 10 × 106 | 2 × 106 | 0.9 × 106 | 11:1 | 1.1 × 106 | 9:1 | |
| 3 | 9 | 10 × 106 | 10 × 106 | 0.3 × 106 | 33:1 | 9.7 × 106 | 1:1 | |
| 4 | 8 | 10 × 106 | 10 × 106 | 0.3 × 106 | 33:1 | 4.1 × 106 | 0.4:1 |
For adoptive transfer studies of candidate Treg populations, cells were purified as described in Materials and Methods. The number of cells of a given phenotype that were present in a given transfusion is indicated. For the adoptive cotransfer study using WAG nude recipients, the ratio of cells of a specific candidate phenotype to the number of diabetogenic cells is also indicated. Group numbers correspond to the groups indicated in Figs. 4 and 5. DP, Diabetes-prone; N.A., not applicable.
In both the BBDP and BBDR protocols, diabetes was detected by screening for weight loss and glycosuria twice weekly. The diagnosis was confirmed on the basis of a plasma glucose concentration >270 mg/dl (>15.0 mM). Pancreas specimens were obtained from animals that were not diabetic at the conclusion of the experiment, fixed in 10% buffered formalin, stained with H&E, and scored for the presence or absence of insulitis by Dr. J. Visser (University of Groningen, Groningen, The Netherlands), who was not aware of the treatment status of the specimens.
High-speed cell sorting for mRNA expression analysis
For analyses of mRNA expression, various T cell populations were sorted on a MoFlo high-speed cell sorter (DakoCytomation) and analyzed by real-time PCR (see below). For cell sorting, pooled MLN/CLN suspensions were prepared from 10-wk-old male BBDR rats and stained with the following Ab combinations as described above: combination 1) anti-αβ TCR biotin, anti-CD4 PE-Cy5, and anti-CD25 PE; combination 2) anti-αβ TCR biotin, anti-CD4 PE-Cy5, anti-CD25 PE, and anti-CD45RC FITC. Immediately after cell staining, 1–5 × 106 cells of the populations of interest were sorted and collected in cold Isoton II azide-free balanced electrolyte solution (Beckman Coulter). The following T cell populations were sorted from suspensions stained with mAb combination 1: CD4+ T cells, CD4+ CD25+ T cells, and CD4+CD25− T cells. From suspensions incubated with mAb combination 2, the following populations were sorted: CD4+CD45RC+, CD4+CD45RC−, CD4+CD45RC−CD25−, and CD4+CD45RC−D25+ T cells.
Real-time PCR analysis
Sorted cells were centrifuged (2000 rpm, 15 min, 4°C), and pellets were suspended in lysis buffer (Stratagene) and stored at −80°C until further analysis. Total RNA was extracted using the Absolutely RNA Miniprep Kit (Stratagene) according to the manufacturer’s instructions. cDNA was synthesized using the SuperScript II Reverse Transcriptase kit (Invitrogen Life Technologies). Briefly, isolated RNA was incubated with 0.77 mM dNTPs and 26 ng/μl oligo(dT)12–18 (both obtained from Invitrogen Life Technologies) in a total volume of 39 μl for 10 min at 72°C and immediately cooled on ice. Subsequently, 21 μl of reaction mixture (containing first-strand buffer, dTT, RNaseOUT and superscript) was added giving a total volume of 60 μl and a final concentration of 1× First-Strand Buffer, 0.01 M dTT, 80 U RNaseOUT, and 200 U SuperScript II (Invitrogen Life Technologies). Samples were incubated for 50 min at 42°C followed by 15 min at 70°C, after which they were kept at 4°C until further analysis.
Transcript levels of Foxp3, CTLA-4, GITR, early growth response 2 (Egr-2), programmed death-1 (PD-1), and the housekeeping gene hypoxanthine phosphoribosyl-transferase (HPRT) were quantified using real-time PCR. Primer sequences were as follows: Foxp3 forward 5′-CCCAGGAAAGAC AGCAACCTT-3′ and reverse 5′-CTGCTTGGCAGTGCTTGAGAA-3′ (26); CTLA-4 forward 5′-GGACTGAGGGCTGCTGACAC-3′ and reverse 5′-GGCATGGTTCTGGATCGATG-3′ (26); GITR forward 5′-GCAGACTTTGGACCAACTGTTC-3′ and reverse 5′-AGCGGCTGGGTATTGACCT-3′ (26); and HPRT forward 5′-GCGAAAGTGGAAAAGCCAAGT-3′ and reverse 5′-GCCACATCAACAGGACTCTTGTAG-3′ (27). Primers for rat Egr-2 (accession no. NM053633) and PD-1 (accession no. XM23742) were designed using the Primer Designer software package (Sci Ed Software). Primer sequences were as follows: Egr-2 forward 5′-CCTACAATCCGCACCACCTG-3′ and reverse 5′-GAGCGTGAGAACCTCCTGTC-3′; and PD-1 forward 5′-CCTTCTGCTCAACAGGTATG-3′ and reverse 5′-CAGGCTCTGGTGTCTTCTCT-3′. Real-time PCR analysis was performed using iQ SYBR Green Supermix (Bio-Rad Laboratories) according to the manufacturer’s instructions on an iCycler iQ Real-Time PCR Detection System. Results were expressed as ratio target gene:HPRT according to a mathematical method described by Pfaffl et al. (55).
Statistics
Parametric data are presented as the arithmetic mean ± 1 SD. Comparisons of two means used the unpaired Student’s t test. In studies involving multiple comparisons, the threshold value for statistical significance was adjusted using the Bonferroni correction (28). Differences among groups of rats with respect to diabetes-free survival were analyzed by the Kaplan-Meier method using the log-rank statistic (29). Values of p < 0.05 were considered statistically significant.
Results
The majority of CD4+ T cells in BBDP but not BBDR rats are CD45RC−
We first investigated the phenotype of CD4+ T cells in BBDP rats, which develop diabetes spontaneously. These animals are severely lymphopenic and are believed to lack Treg function (1, 30). The number of CD8+ T cells and CD4+ART2+ T cells in peripheral lymphoid organs in these animals is very small. To extend these observations, we analyzed T cell subsets in CLN from 4- to 6- wk-old prediabetic BBDP rats with those from age-matched BBDR rats.
As shown in Table II, we confirmed that the BBDP rat is T cell lymphopenic and that >95% of its T cells are CD4+. The percentage of CD4+ T cells expressing CD25 was significantly greater in BBDP (27 ± 2%) than in BBDR rats (10 ± 1%; p < 0.001). In addition, the percentage of CD4+ T cells that coexpressed CD45RC+ was also much smaller in BBDP (20 ± 2%) than in BBDR rats (63 ± 4%; Table II).
Phenotype of T cells in CLN of BBDP and BBDR ratsa
| . | Percentage of Cells . | . | . | . | . | . | |||||
|---|---|---|---|---|---|---|---|---|---|---|---|
| Strain . | TCR+ (n) . | TCR+CD4+ . | CD25+ (in TCR+CD4+) . | CD45RC+ (in TCR+CD4+) . | CD25+ [in TCR+CD4+CD45RC−] . | CD25+ [in TCR+CD4+CD45RC+] . | |||||
| BBDP | 24 ± 3 (8)b | 95 ± 1 (8)b | 27 ± 2 (4)b | 20 ± 2 (8)b | 29 ± 2 (4)b | 22 ± 3 (4)b | |||||
| BBDR | 69 ± 6 (4) | 76 ± 2 (4) | 10 ± 1 (4) | 63 ± 4 (4) | 17 ± 1 (4) | 4 ± 1 (4) | |||||
| . | Percentage of Cells . | . | . | . | . | . | |||||
|---|---|---|---|---|---|---|---|---|---|---|---|
| Strain . | TCR+ (n) . | TCR+CD4+ . | CD25+ (in TCR+CD4+) . | CD45RC+ (in TCR+CD4+) . | CD25+ [in TCR+CD4+CD45RC−] . | CD25+ [in TCR+CD4+CD45RC+] . | |||||
| BBDP | 24 ± 3 (8)b | 95 ± 1 (8)b | 27 ± 2 (4)b | 20 ± 2 (8)b | 29 ± 2 (4)b | 22 ± 3 (4)b | |||||
| BBDR | 69 ± 6 (4) | 76 ± 2 (4) | 10 ± 1 (4) | 63 ± 4 (4) | 17 ± 1 (4) | 4 ± 1 (4) | |||||
Phenotype of CLN T cells from 4- to 6-wk-old BBDP and BBDR rats. The percentages of CD25- and CD45RC-positive cells are those observed within the indicated subpopulations. Results are expressed as mean ± SD. The number of animals analyzed is indicated in parentheses.
p < 0.0001 vs BBDR.
The percentage of CD25+ cells in the BBDP rat was similar in the CD4+CD45RC− and CD4+CD45RC+ populations (Table II), whereas in the BBDR rat the percentage of CD25+ cells was greater in the CD45RC− population. In comparison with the BBDP rat, the percentage of CD25+ cells in the BBDR rat was also smaller in both the CD45RC− and CD45RC+ T cell populations (Table II).
Given the fact that BBDP rats develop diabetes spontaneously, our data suggest that CD4+CD25+ T cells in BBDP rats may represent activated T cells rather than Tregs. This interpretation is consistent with previous reports that the survival and function of peripheral regulatory CD4+CD25+ T cells in lymphopenic BB rats is defective, leading to expansion of diabetogenic T cells within the peripheral CD4+CD25+ subset (31).
CD4+CD25−Foxp3− T cells but not CD4+CD25+Foxp3+ T cells decrease in number in BBDP rats during disease progression
It has been reported that spontaneously diabetic BB rats have normal numbers of functional CD8−CD4+CD25+Foxp3+ thymocytes that fail to undergo appropriate expansion and die (31). In addition, Foxp3 transcription is reduced in mature CD8−CD4+CD25+ T cells, suggesting that these cells are comprised mostly of recently activated T cells (31). To extend this observation and confirm that the CD4+CD25+ T cells in BBDP rats represent activated T cells rather than Tregs, we first determined the percentage and absolute number of CD4+CD25+ T cells in the peripheral blood of 5-, 10-, and 12-wk-old BBDP rats and 12-wk-old BBDR rats (Table III). In comparison with BBDR rats, the percentage of CD4+CD25+ T cells was significantly greater in 5- (17 ± 1%) and 10- (18 ± 2%) wk-old BBDP rats than in 12-wk-old BBDR rats (14 ± 2%; p < 0.05 for both comparisons). This percentage increased further in 12-wk-old BBDP rats to 49 ± 8% (p < 0.01 vs 12-wk-old BBDR rats and 5- and 10-wk-old BBDP rats). Because 12-wk-old BBDP rats are close to the age of onset of diabetes, the data suggest that the increased percentage of CD4+CD25+ T cells represent activated T cells.
Percentage and number of CD4+CD25+ and CD4+CD25+FOXP3+ T Cells in peripheral blood of BBDR and BBDP ratsa
| Strain (age in weeks) . | n . | Cell Subset . | . | . | . | |||
|---|---|---|---|---|---|---|---|---|
| . | . | CD25+ . | . | Foxp3+ . | . | |||
| . | . | Percentage (in TCR+CD4+) . | Cell number (×104/ml) . | Percentage (in TCR+CD4+CD25+) . | Cell number (×104/ml) . | |||
| BBDR (12) | 4 | 14 ± 2c | 12.6 ± 1 | 65 ± 3 | 8.2 ± 1 | |||
| BBDP (5) | 3 | 17 ± 1b,c | ND | 41 ± 4b | ND | |||
| BBDP (10) | 4 | 18 ± 3b,c | 2.4 ± 0.5d | 56 ± 5b | 1.4 ± 0.4d | |||
| BBDP (12) | 4 | 49 ± 8b | 2.6 ± 0.5d | 50 ± 9b | 1.3 ± 0.4d | |||
| Strain (age in weeks) . | n . | Cell Subset . | . | . | . | |||
|---|---|---|---|---|---|---|---|---|
| . | . | CD25+ . | . | Foxp3+ . | . | |||
| . | . | Percentage (in TCR+CD4+) . | Cell number (×104/ml) . | Percentage (in TCR+CD4+CD25+) . | Cell number (×104/ml) . | |||
| BBDR (12) | 4 | 14 ± 2c | 12.6 ± 1 | 65 ± 3 | 8.2 ± 1 | |||
| BBDP (5) | 3 | 17 ± 1b,c | ND | 41 ± 4b | ND | |||
| BBDP (10) | 4 | 18 ± 3b,c | 2.4 ± 0.5d | 56 ± 5b | 1.4 ± 0.4d | |||
| BBDP (12) | 4 | 49 ± 8b | 2.6 ± 0.5d | 50 ± 9b | 1.3 ± 0.4d | |||
Frequency and absolute numbers of CD4+CD25+ and CD4+CD25+Foxp3+ T cells in peripheral blood of 12-wk-old BBDR rats and 5-, 10-, and 12-wk-old (nondiabetic) BBDP rats. The percentages and absolute numbers of positive cells within the respective subpopulations are shown. Results are expressed as mean ± SD. n = number of animals analyzed.
p < 0.05 vs BBDR rats;
p < 0.0001 vs 12-wk-old BBDP rats;
p < 0.0001 vs BBDR rats.
Although the percentage of CD4+CD25+ T cells in peripheral blood was higher in BBDP than in BBDR rats, the actual number of these cells was significantly smaller in BBDP rats (Table III; p < 0.0001), again confirming the T cell lymphopenia of these animals.
We next quantified the expression of Foxp3 in CD4+CD25+ T cells in BBDR and BBDP rats. As shown in Table III, the percentage of CD4+CD25+ T cells expressing Foxp3 in 5-, 10-, and 12-wk-old BBDP rats is significantly less than in BBDR rats (Table III; p < 0.05). The absolute number of CD4+CD25+Foxp3+ T cells was 6-fold less in BBDP rats compared with BBDR rats (Table III; p < 0.0001).
Percentages of CD4+CD25− and CD4+CD25+ T cell populations in BBDR and WF rats are comparable
We next measured the percentage of CD4+ cells expressing CD25 in lymphoid tissues of BBDR and WF rats. These strains share the same MHC haplotype, but only the BBDR rat can readily be induced to express autoimmune diabetes (1, 24, 30, 32). We therefore tested the hypothesis that differences in CD4+CD25+ cells could contribute to this difference in diabetes susceptibility. However, we observed that the percentage of CD4+ T cells expressing CD25 in the blood, spleen, thymus, and CLN, MLN, and PLN in 10- to 12-wk-old BBDR and WF rats were similar (data not shown).
CD4+CD25− and CD4+CD25+ T cell populations in BBDR rats differ in their expression of CD45RC, ART2, and Foxp3
We next analyzed the expression of additional cell surface markers on CD4+CD25+ and CD4+CD25− T cells from various lymphoid tissues of BBDR rats. No statistically significant differences were observed between CD4+CD25+ and CD4+CD25− populations with respect to the percentage of cells expressing CD122 (Table IV). The percentage of cells expressing CD90 tended to be slightly lower in the CD4+CD25+ populations, but there were no statistically significant differences (Table IV). We did observe statistically significant differences in the percentage of cells expressing CD62L, but these differences were relatively small and were not observed consistently in all tissues (Table IV).
Phenotype of TCR+CD4+CD25− and TCR+CD4+CD25+ T cell subsets in BBDR ratsa
| Tissue . | . | . | . | . | . | . | . | . | . | . | . | . | ||||||||||||
|---|---|---|---|---|---|---|---|---|---|---|---|---|---|---|---|---|---|---|---|---|---|---|---|---|
| . | PBMC . | . | Spleen . | . | Thymus . | . | CLN . | . | MLN . | . | PLN . | . | ||||||||||||
| . | CD25− . | CD25+ . | CD25− . | CD25+ . | CD25− . | CD25+ . | CD25− . | CD25+ . | CD25− . | CD25+ . | CD25− . | CD25+ . | ||||||||||||
| CD122 | 0.2 ± 0.1 | 0.5 ± 0.3 | 4 ± 4 | 4 ± 3 | 1 ± 0.6 | 2 ± 1 | 3 ± 1 | 7 ± 1 | 2 ± 1 | 5 ± 1 | 2 ± 1 | 4 ± 2 | ||||||||||||
| CD90 | 59 ± 5 | 52 ± 4 | 60 ± 4 | 49 ± 7 | 100 ± 0 | 99 ± 0.6 | 56 ± 4 | 50 ± 4 | 60 ± 6 | 58 ± 6 | 59 ± 4 | 58 ± 5 | ||||||||||||
| CD62L | 92 ± 4 | 73 ± 5b | 80 ± 3 | 75 ± 5 | 44 ± 2 | 60 ± 3c | 80 ± 3 | 75 ± 5 | 83 ± 2 | 73 ± 3b | ND | ND | ||||||||||||
| CD45RC | 58 ± 1 | 17 ± 2c | 55 ± 2 | 18 ± 6c | 0.4 ± 0.1 | 1 ± 0.6 | 50 ± 2 | 18 ± 3c | 54 ± 2 | 19 ± 2c | 52 ± 2 | 18 ± 3*** | ||||||||||||
| ART2.1 | 62 ± 2 | 71 ± 5b | 59 ± 2 | 73 ± 7b | 1 ± 0.2 | 18 ± 3c | 60 ± 4 | 78 ± 9 | 67 ± 2 | 89 ± 2c | 62 ± 2 | 85 ± 3*** | ||||||||||||
| Tissue . | . | . | . | . | . | . | . | . | . | . | . | . | ||||||||||||
|---|---|---|---|---|---|---|---|---|---|---|---|---|---|---|---|---|---|---|---|---|---|---|---|---|
| . | PBMC . | . | Spleen . | . | Thymus . | . | CLN . | . | MLN . | . | PLN . | . | ||||||||||||
| . | CD25− . | CD25+ . | CD25− . | CD25+ . | CD25− . | CD25+ . | CD25− . | CD25+ . | CD25− . | CD25+ . | CD25− . | CD25+ . | ||||||||||||
| CD122 | 0.2 ± 0.1 | 0.5 ± 0.3 | 4 ± 4 | 4 ± 3 | 1 ± 0.6 | 2 ± 1 | 3 ± 1 | 7 ± 1 | 2 ± 1 | 5 ± 1 | 2 ± 1 | 4 ± 2 | ||||||||||||
| CD90 | 59 ± 5 | 52 ± 4 | 60 ± 4 | 49 ± 7 | 100 ± 0 | 99 ± 0.6 | 56 ± 4 | 50 ± 4 | 60 ± 6 | 58 ± 6 | 59 ± 4 | 58 ± 5 | ||||||||||||
| CD62L | 92 ± 4 | 73 ± 5b | 80 ± 3 | 75 ± 5 | 44 ± 2 | 60 ± 3c | 80 ± 3 | 75 ± 5 | 83 ± 2 | 73 ± 3b | ND | ND | ||||||||||||
| CD45RC | 58 ± 1 | 17 ± 2c | 55 ± 2 | 18 ± 6c | 0.4 ± 0.1 | 1 ± 0.6 | 50 ± 2 | 18 ± 3c | 54 ± 2 | 19 ± 2c | 52 ± 2 | 18 ± 3*** | ||||||||||||
| ART2.1 | 62 ± 2 | 71 ± 5b | 59 ± 2 | 73 ± 7b | 1 ± 0.2 | 18 ± 3c | 60 ± 4 | 78 ± 9 | 67 ± 2 | 89 ± 2c | 62 ± 2 | 85 ± 3*** | ||||||||||||
Phenotye TCR+CD4+CD25−(CD25−) and TCR+CD4+CD25+ (CD25+) subpopulations in peripheral blood and various lymphoid tissues of 4- to 6-wk-old BBDR rats. The percentages of positive cells within each respective subpopulation was determined as described in Materials and Methods. Results are expressed as mean ± 1 SD of four individual rats. Bonferroni adjusted (28 ) p values <0.001 were considered statistically significant.
p < 0.001;
p < 0.0001 vs CD25− population.
In contrast, statistically significant differences of large magnitude were observed in the expression of CD45RC, ART2.1, and Foxp3. Compared with CD4+CD25− T cell populations, the percentage of CD4+CD25+ cells expressing CD45RC was much lower in all peripheral lymphoid tissues (Table IV). In addition, the level of expression of CD45RC appeared to be lower (data not shown). Conversely, the number of cells expressing ART2.1 was much higher in the CD4+CD25+ population than in the CD4+CD25− population (Table IV), and the level of expression of ART2.1 appeared to be higher (data not shown). This was true of all peripheral lymphoid tissues except for the CLN population, and even in this instance the trend was in the same direction. Expression of the Treg marker Foxp3 was analyzed only on PBMC. Foxp3 expression was confined to the CD4+CD25+ T cells (65 ± 3 vs 4 ± 1% in CD4+CD25− T cells; p < 0.0001).
The majority of BBDR rat LN T cells are CD4+CD45RC+ cells that do not express CD25
It has been reported previously that Treg activity in the rat can be found within a CD4+CD45RClow/negative T cell population (18, 19, 20), but the relationship of this phenotype to the expression of other markers of Treg activity is not well defined. Therefore, we analyzed pooled CD4+CD45RC+ and CD4+CD45RC− LN T cells with respect to the expression of five additional surface markers. In an analysis of seven animals, we observed first that 76 ± 1% of pooled BBDR LN T cells were CD4+. Within this CD4+ population, approximately two-thirds expressed CD45RC and approximately one-third either did not express CD45RC or expressed it at very low levels. For simplicity, we refer hereafter to the CD45RClow/negative population as CD45RC−.
In comparison with the CD4+CD45RC+ population, the CD4+CD45RC− population was characterized primarily by increased percentages of CD25+ and CD90+ cells and a reduced percentage of ART2.1+ cells (Table V). Furthermore, >99% of the CD4+CD45RC−CD25+FoxP3+ cell population was CD90+, whereas <1% of the CD4+CD45RC−CD90− population was CD25+Foxp3+.
Phenotype of TCR+CD4+CD45RC− and TCR+CD4+CD45RC+ T cell subsets in BBDR rats
| . | CD45RC− (within TCR+CD4+) . | CD45RC+ (within TCR+CD4+) . |
|---|---|---|
| CD90 | 63 ± 5b | 37 ± 4 |
| CD122 | 0.9 ± 0.3a | 1.9 ± 0.3 |
| CD25 | 21 ± 3b | 8 ± 2 |
| CD62L | 61 ± 2b | 75 ± 3 |
| ART2.1 | 44 ± 3b | 87 ± 1 |
| . | CD45RC− (within TCR+CD4+) . | CD45RC+ (within TCR+CD4+) . |
|---|---|---|
| CD90 | 63 ± 5b | 37 ± 4 |
| CD122 | 0.9 ± 0.3a | 1.9 ± 0.3 |
| CD25 | 21 ± 3b | 8 ± 2 |
| CD62L | 61 ± 2b | 75 ± 3 |
| ART2.1 | 44 ± 3b | 87 ± 1 |
The phenotype of TCR+CD4+CD45RC− and TCR+CD4+CD45RC+ subpopulations was determined as described in Materials and Methods using pooled MLN and CLN from 8- to 10-wk-old BBDR rats. The percentages of positive cells within the indicated subpopulations are expressed as mean ± 1 SD. Data were obtained from seven individual rats; p values <0.001 were considered statistically significant.
p < 0.001;
p < 0.0001 vs CD45RC− population.
Expression of CD25 is inversely related to the level of expression of CD45RC on CD4+ T cells
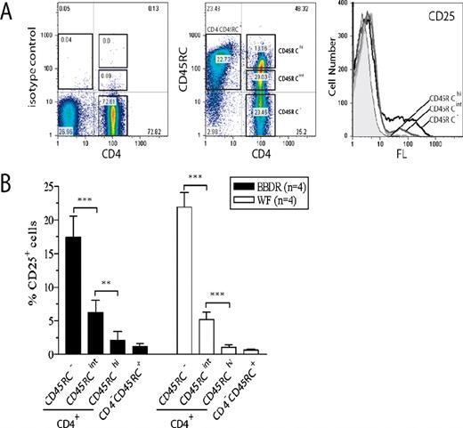
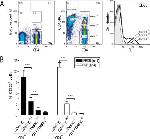
We next analyzed the relationship between CD45RC and CD25 expression on CD4+ T cells from LN of 4- to 6-wk-old BBDR and WF rats. The CD45RC− population within the TCR+CD4+ cells was defined on the basis of the signal obtained after incubation with the isotype-control Ab (Fig. 1,A). The CD4+CD45RC+ T cells were further subdivided into CD45RCint and CD45RChigh populations (Fig. 1,A). The percentage of CD25-expressing cells in each of these subpopulations was then measured. Fig. 1 B shows results for CLN cells. In both BBDR and WF rats, the level of CD45RC expression was inversely correlated with the percentage of CD25+ cells. Similar results were obtained using MLN and PLN (data not shown). The data suggest that the CD25+ cells within the CD4+CD45RC− population represent a population of natural Tregs.
Percentage of CD25+ cells in BBDR and WF rat LN CD4+ T cells as a function of CD45RC expression. The percentage of CD25+ cells within the CD4+ T cell population in 4- to 6-wk-old BBDR and WF LN inversely correlates with the expression level of CD45RC. A, Gating profile used for identification of the CD4+CD45RC+ and CD4+CD45RC− populations (left panel). Shown on the vertical axis is staining with the anti-CD45RC isotype control, and shown on the horizontal axis is staining for CD4+. Based on relative fluorescence intensity, gates for CD4+CD45RC−, CD4+CD45RCint, and CD4+CD45RChigh were established (middle panel). For each of these three populations, the number of CD25+ cells was determined (right panel). The shaded histogram represents the CD25 staining within the CD4−CD45RC+ population. Profiles shown are from BBDR CLN and are representative of four individual rats. B, Percentage (±1 SD) of CD25+ cells within each CD4+CD45RC subset in BBDR (left) and WF (right) rats. ∗∗, p < 0.01; ∗∗∗, p < 0.001.
Percentage of CD25+ cells in BBDR and WF rat LN CD4+ T cells as a function of CD45RC expression. The percentage of CD25+ cells within the CD4+ T cell population in 4- to 6-wk-old BBDR and WF LN inversely correlates with the expression level of CD45RC. A, Gating profile used for identification of the CD4+CD45RC+ and CD4+CD45RC− populations (left panel). Shown on the vertical axis is staining with the anti-CD45RC isotype control, and shown on the horizontal axis is staining for CD4+. Based on relative fluorescence intensity, gates for CD4+CD45RC−, CD4+CD45RCint, and CD4+CD45RChigh were established (middle panel). For each of these three populations, the number of CD25+ cells was determined (right panel). The shaded histogram represents the CD25 staining within the CD4−CD45RC+ population. Profiles shown are from BBDR CLN and are representative of four individual rats. B, Percentage (±1 SD) of CD25+ cells within each CD4+CD45RC subset in BBDR (left) and WF (right) rats. ∗∗, p < 0.01; ∗∗∗, p < 0.001.
CD4+CD25+ T cells from BBDR and WF rats are hyporesponsive and suppressive in vitro
We next tested the hypothesis that the CD25+ cells within the CD4+CD45RC− population represent functional natural Tregs. To do so, a population of T cells highly enriched (>97%) for CD4+ T cells was generated. This was separated into CD25+ (85–90% purity) and CD25− (>98% purity) populations.
We then assayed these purified rat T cell populations for their ability to proliferate in response to polyclonal activation in vitro. Purified CD4+CD25+, CD4+CD25−, and unfractionated CD4+ T cells were stimulated with Con A in the presence of splenic APCs. As shown in Fig. 2 A (□), both unfractionated CD4+ T cells and CD4+CD25− T cells proliferated to a comparable degree (p = NS). In contrast, CD4+CD25+ T cells were hyporesponsive after Con A stimulation (p < 0.01 vs CD4+ T cells, and p < 0.001 vs CD4+CD25− T cells).
BBDR CD4+CD25+ T cells are hyporesponsive and suppressive in vitro, and suppression is not dependent on TGF-β and IL-10. A, Purified BBDR CD4+, CD4+CD25−, and CD4+CD25+ T cells and irradiated splenic APCs were prepared as described in Materials and Methods and cultured with Con A (2.5 μg/ml) in the presence (▪) or absence (□) of recombinant human IL-2. CD4+CD25+ T cells were hyporesponsive compared with CD4+ and CD4+CD25− T cells (□; ∗∗, p < 0.01 and ∗∗∗, p < 0.001). Irradiated APCs cultured in the absence of T cells produced very low counts. Hyporesponsiveness was reversed by high-dose (100 U) IL-2 (▪; p = NS for all comparisons). B, A constant number (5 × 104) of CD4+CD25− (responder) T cells was cocultured with irradiated APCs and Con A (2.5 μg/ml) with either purified CD4+CD25+ T cells (▪) or with irradiated unsorted T cells (□) or with no additional added T cells (▨) at the ratios indicated on the x-axis. Cells were prepared as described in Materials and Methods. At ratios of 4:1 to 1:1, CD4+CD25+ T cells were highly suppressive (∗∗, p < 0.01 and ∗∗∗, p < 0.001 vs irradiated T cells at the same ratio (□) and vs no CD25+ T cells added (▨)). APCs cultured in the absence of T cells generated very low counts (far right). C, Purified BBDR CD4+CD25− T cells, CD4+CD25+ T cells, and irradiated splenic APCs were cultured with Con A (2.5 μg/ml) in the presence or absence of recombinant human IL-2 (□), in the presence of neutralizing anti-TGF-β mAb or isotype control Ab (▪), or the presence of anti-IL-10 mAb (▨). Addition of IL-2 induced proliferation and abrogated suppression (∗∗∗, p < 0.001), but neutralizing Abs did not abrogate suppression. Proliferative responses in each independent experiment (n = 4) were determined by averaging the cpm of each quadruplicate assay and are expressed as the mean ± 1 SD.
BBDR CD4+CD25+ T cells are hyporesponsive and suppressive in vitro, and suppression is not dependent on TGF-β and IL-10. A, Purified BBDR CD4+, CD4+CD25−, and CD4+CD25+ T cells and irradiated splenic APCs were prepared as described in Materials and Methods and cultured with Con A (2.5 μg/ml) in the presence (▪) or absence (□) of recombinant human IL-2. CD4+CD25+ T cells were hyporesponsive compared with CD4+ and CD4+CD25− T cells (□; ∗∗, p < 0.01 and ∗∗∗, p < 0.001). Irradiated APCs cultured in the absence of T cells produced very low counts. Hyporesponsiveness was reversed by high-dose (100 U) IL-2 (▪; p = NS for all comparisons). B, A constant number (5 × 104) of CD4+CD25− (responder) T cells was cocultured with irradiated APCs and Con A (2.5 μg/ml) with either purified CD4+CD25+ T cells (▪) or with irradiated unsorted T cells (□) or with no additional added T cells (▨) at the ratios indicated on the x-axis. Cells were prepared as described in Materials and Methods. At ratios of 4:1 to 1:1, CD4+CD25+ T cells were highly suppressive (∗∗, p < 0.01 and ∗∗∗, p < 0.001 vs irradiated T cells at the same ratio (□) and vs no CD25+ T cells added (▨)). APCs cultured in the absence of T cells generated very low counts (far right). C, Purified BBDR CD4+CD25− T cells, CD4+CD25+ T cells, and irradiated splenic APCs were cultured with Con A (2.5 μg/ml) in the presence or absence of recombinant human IL-2 (□), in the presence of neutralizing anti-TGF-β mAb or isotype control Ab (▪), or the presence of anti-IL-10 mAb (▨). Addition of IL-2 induced proliferation and abrogated suppression (∗∗∗, p < 0.001), but neutralizing Abs did not abrogate suppression. Proliferative responses in each independent experiment (n = 4) were determined by averaging the cpm of each quadruplicate assay and are expressed as the mean ± 1 SD.
The hyporesponsiveness of human and mouse CD4+CD25+ T cells is reversible in the presence of exogenous IL-2. As shown in Fig. 2 A (▪), CD4+CD25+ T cells incubated in the presence of IL-2 proliferated to the same degree as did control CD4+CD25− and CD4+ T cells.
Given these suggestive results, we next hypothesized that rat CD4+CD25+ T cells would suppress Con A-induced proliferation of CD4+CD25− T cells. Purified BBDR or WF CD4+CD25+ and CD4+CD25− T cells were cocultured at ratios of 4:1 to 1:32 in the presence of Con A and APCs. To control for the possibility of nonspecific antiproliferative effects attributable to “crowding,” we performed additional cultures in which irradiated nylon wool-purified T cells were substituted for CD4+CD25+ cells. As shown in Fig. 2 B, CD4+CD25+ T cells suppressed Con A-induced proliferation of CD4+CD25− T cells in a cell dose-dependent manner. Statistically significant suppression was observed when CD4+ CD25+ and CD4+CD25− T cells were incubated at ratios of 4:1, 2:1, and 1:1 (76, 59, and 45% suppression, respectively).
These data suggest that rat CD4+CD25+ T cells behave in much the same way as human and mouse natural Tregs in vitro. Because the in vitro suppressive activity of human and mouse natural Tregs is reportedly independent of TGF-β or IL-10 (8, 9), we next tested the hypothesis that the suppressive activity of rat CD4+CD25+ T cells would exhibit similar independence. To do so, CD4+CD25+ and CD4+CD25− T cells were cocultured at a ratio of 1:1 in the presence of Con A and APCs and in the presence or absence of neutralizing Abs against TGF-β and IL-10. As shown in Fig. 2 C (□), we confirmed that CD4+CD25− T cell proliferation is suppressed by coculture with CD4+CD25+ T cells (p < 0.001) and that this suppression is reversible in the presence of IL-2. This suppressive activity was observed despite the presence of neutralizing Ab against either TGF-β (▪) or IL-10 (▨). Similar results were obtained when purified WF rat T cells were used (data not shown).
CD4+CD45RC− T cells from BBDR rats are not hyporesponsive and not suppressive in vitro
Because it has been reported that rat Treg activity can be found within the CD45RC− population (18, 19, 20), we next compared purified BBDR CD4+CD45RC−, CD4+CD45RC+, and CD4+CD25+ T cells for their ability to proliferate in vitro following stimulation in the presence Con A and splenic APCs. As shown in Fig. 3,A, neither CD4+CD45RC− (p < 0.001) nor CD4+CD45RC+ (p < 0.001) T cells were as hyporesponsive as CD4+CD25+ T cells following polyclonal activation. The proliferative response of the CD4+CD45RC+ population was somewhat less than that of the CD45CR− population, but this difference did not reach statistical significance. We also compared purified BBDR CD4+CD45RC− and CD4+CD25+ T cells for their ability to suppress Con A-induced proliferation of CD4+CD25− and CD4+CD45RC+ T cells. As shown in Fig. 3 B, purified CD4+CD45RC− T cells were significantly less effective than CD4+CD25+ T cells in their ability to suppress Con A-induced proliferation of either CD4+CD25− (p < 0.001) or CD4+CD45RC+ (p < 0.01) responder T cells.
BBDR CD4+CD45RC− T cells are not hyporesponsive and do not suppress proliferation in vitro. A, Purified CD4+CD25+, CD4+CD45RC+, and CD4+CD45RC− T cells obtained from pools of BBDR MLN and CLN cells were stimulated with Con A (2.5 μg/ml) in the presence of irradiated splenic APCs. Compared with CD4+CD25+ T cells, CD4+CD45RC+ and CD4+CD45RC− T cells were not hyporesponsive (∗∗, p < 0.01; ∗∗∗, p < 0.001). B, To analyze CD4+CD45RC− T cell-mediated suppression, a constant number CD4+CD25− or CD4+CD45RC+ responder T cells (2.5 × 104) was cocultured with irradiated APCs, Con A (2.5 μg/ml), and 2.5 × 104 CD4+CD45RC− or CD4+CD25+ T cells. In contrast to CD4+CD25+ T cells, CD4+CD45RC− T cells were not suppressive in this coculture assay (∗∗, p < 0.01; ∗∗∗, p < 0.001). Proliferative responses in each independent experiment (n = 4) were determined by averaging the cpm of each quadruplicate assay, and data are expressed as mean ± 1 SD.
BBDR CD4+CD45RC− T cells are not hyporesponsive and do not suppress proliferation in vitro. A, Purified CD4+CD25+, CD4+CD45RC+, and CD4+CD45RC− T cells obtained from pools of BBDR MLN and CLN cells were stimulated with Con A (2.5 μg/ml) in the presence of irradiated splenic APCs. Compared with CD4+CD25+ T cells, CD4+CD45RC+ and CD4+CD45RC− T cells were not hyporesponsive (∗∗, p < 0.01; ∗∗∗, p < 0.001). B, To analyze CD4+CD45RC− T cell-mediated suppression, a constant number CD4+CD25− or CD4+CD45RC+ responder T cells (2.5 × 104) was cocultured with irradiated APCs, Con A (2.5 μg/ml), and 2.5 × 104 CD4+CD45RC− or CD4+CD25+ T cells. In contrast to CD4+CD25+ T cells, CD4+CD45RC− T cells were not suppressive in this coculture assay (∗∗, p < 0.01; ∗∗∗, p < 0.001). Proliferative responses in each independent experiment (n = 4) were determined by averaging the cpm of each quadruplicate assay, and data are expressed as mean ± 1 SD.
CD4+CD45RC−25− T cells are comparable to CD4+CD45RC− 25+ T cells in suppressing diabetes in vivo in BB rats
Viewed in the context of the human and mouse Treg literature (8, 9, 10, 33), our phenotyping and in vitro culture results suggest that Tregs in the lymphoid organs and peripheral blood of BBDR and WF rats express the TCR+CD4+CD45RC−CD25+ phenotype. Additional analyses demonstrate that this population is also CD90+CD122−CD62L+ART2.1+Foxp3+. Based on this interpretation and the BB rat literature (1, 21, 30, 31), we next hypothesized that rat T cells with this phenotype would be capable of modulating the expression of autoimmune diabetes in vivo.
To test this hypothesis, we first used a model in which purified CD4+CD45RC−CD25+ or CD4+CD45RC−CD25− T cell subsets were adoptively transferred to young, prediabetic BBDP rats 27–31 days of age. As shown in Fig. 3, 88% of saline-injected control rats developed diabetes (n = 8, median age at onset = 91 days). This frequency of diabetes is comparable to that observed in untreated BBDP rats in this colony. We next hypothesized that CD4+CD45RC−CD25+ T cells within the population of CD4+ART2+ T cells can mediate protection in BBDP rats (4, 5). Consistent with previous reports (21, 31), we observed that transfusion of 2 × 106 BBDR CD4+CD45RC−CD25+ T cells to prediabetic BBDP rats prevented diabetes in 82% of recipients through 135 days of age (Fig. 4; p = 0.0005 vs saline alone). We next hypothesized that BBDR CD4+CD45RC−CD25− T cells would fail to exhibit regulatory activity in vivo. Surprisingly, we observed that transfusion of 10 × 106 CD4+CD45RC−CD25− T cells prevented diabetes in 80% of recipients (Fig. 4; p = 0.0022 vs saline alone). The reduction in diabetes frequency was statistically similar to that achieved using CD4+CD45RC−CD25+ T cells (p = NS). This dose of CD4+CD45RC−CD25− T cells was selected because it is the number present in 12 × 106 CD4+CD45RC− T cells from which the 17% that were CD25+ (Table II) had been removed (i.e., the 2 × 106 CD25+ cells reported to be protective by Lundsgaard et al. (21)). Histological analysis of pancreata obtained from protected animals at the age of 130 days revealed no insulitis, suggesting complete protection rather than a delay of the diabetogenic process.
Prevention of diabetes in BBDP rats by CD4+CD45RC−CD25+ and CD4+CD45RC−CD25− BBDR rat T cells. Life table analysis of diabetes-free survival in BBDP rats that were randomized at 27–31 days of age to receive a single injection of either saline alone (Group 1), 2 × 106 CD4+CD45RC−CD25+ BBDR rat T cells (Group 2), or 10 × 106 CD4+CD45RC−CD25− BBDR T cells (Group 3). Diabetes-free survival in Group 1 was statistically significantly less than that observed in either Group 2 (p = 0.0022) or Group 3 (p = 0.0005). Diabetes-free survival in Groups 2 and 3 was statistically similar (p = NS).
Prevention of diabetes in BBDP rats by CD4+CD45RC−CD25+ and CD4+CD45RC−CD25− BBDR rat T cells. Life table analysis of diabetes-free survival in BBDP rats that were randomized at 27–31 days of age to receive a single injection of either saline alone (Group 1), 2 × 106 CD4+CD45RC−CD25+ BBDR rat T cells (Group 2), or 10 × 106 CD4+CD45RC−CD25− BBDR T cells (Group 3). Diabetes-free survival in Group 1 was statistically significantly less than that observed in either Group 2 (p = 0.0022) or Group 3 (p = 0.0005). Diabetes-free survival in Groups 2 and 3 was statistically similar (p = NS).
We next tested the hypothesis that the adoptive transfer of autoimmune diabetes in the rat could also be prevented by cotransfer of CD4+CD45RC−CD25− T cells. To do so, WAG nude rats of either sex were randomized into four groups, each of which received a transfusion of 10 × 106 diabetogenic effector cells. As shown in Fig. 5, 100% of rats given no additional treatment (Group 1) became diabetic within 53 days. Rats in Group 2 received an additional transfusion of 2 × 106 cells of which 0.9 × 106 were CD4+CD45RC−CD25+ T cells; in this experiment, the ratio of effector cells to these candidate Treg cells was 11:1 (Table I). We observed that cotransfusion of CD4+CD45RC−CD25+ T cells at this ratio was highly effective in preventing the adoptive transfer of diabetes. As shown in Fig. 5, cotransfer of purified CD4+CD45RC−CD25+ T cells significantly delayed the onset of diabetes as compared with the group given only diabetogenic cells, and it prevented disease in >60% of recipients.
Prevention of adoptive transfer of diabetes by CD4+ CD45RC−CD25+ and CD4+CD45RC−CD25− BBDR rat T cells. Life table analysis of diabetes-free survival in WAG nude rats randomized to receive either one transfusion of 10 × 106 diabetogenic T cells alone (Group 1) or 10 × 106 diabetogenic T cells in combination with a single transfusion of candidate Treg cells with the indicated phenotypes (Groups 2–4). Diabetogenic T cells obtained from diabetic BBDR donors as described in Materials and Methods. Nondiabetic survival in Groups 1 and 4 was statistically similar (p = NS). Nondiabetic survival in Groups 2 and 3 was also statistically similar (p = NS). Diabetes-free survival in both of these groups, however, was statistically significantly better than that observed in Group 1 (p < 0.005 and p < 0.006, respectively) or Group 4 (p < 0.005 and p < 0.025, respectively). The actual number of candidate Tregs and the ratio of diabetogenic cells to candidate Tregs for all groups are indicated in Table I.
Prevention of adoptive transfer of diabetes by CD4+ CD45RC−CD25+ and CD4+CD45RC−CD25− BBDR rat T cells. Life table analysis of diabetes-free survival in WAG nude rats randomized to receive either one transfusion of 10 × 106 diabetogenic T cells alone (Group 1) or 10 × 106 diabetogenic T cells in combination with a single transfusion of candidate Treg cells with the indicated phenotypes (Groups 2–4). Diabetogenic T cells obtained from diabetic BBDR donors as described in Materials and Methods. Nondiabetic survival in Groups 1 and 4 was statistically similar (p = NS). Nondiabetic survival in Groups 2 and 3 was also statistically similar (p = NS). Diabetes-free survival in both of these groups, however, was statistically significantly better than that observed in Group 1 (p < 0.005 and p < 0.006, respectively) or Group 4 (p < 0.005 and p < 0.025, respectively). The actual number of candidate Tregs and the ratio of diabetogenic cells to candidate Tregs for all groups are indicated in Table I.
Next, based on the results of our BBDP prevention experiment and previous reports describing rat Tregs in the CD45RC− population (18, 19, 20), we tested cells with this phenotype in the adoptive cotransfer system. Rats in Group 3 received a cotransfusion of 10 × 106 T cells of which only 0.3 × 106 were CD4+CD45RC−CD25+ T cells (effector:Treg ratio = 33:1) and the remainder were CD4+CD45RC− (effector:Treg ratio = 1:1; Table I). As shown in Fig. 5, cotransfer of these purified CD4+ CD45RC−CD25− T cells also delayed the onset of diabetes significantly as compared with the group given only diabetogenic cells, and its effectiveness was statistically similar to that achieved using CD4+CD45RC−CD25+ T cells. To establish that this protective effect was not due to the residual small number of CD4+CD45RC−CD25+ T cells in the cotransfusion, rats in Group 4 were cotransfused with 10 × 106 T cells of which 0.5 × 106 were CD4+CD45RC−CD25+ T cells (effector:Treg ratio = 20:1) and 4.4 × 106 were CD45RC− (effector:Treg ratio = 5:1; Table I). In this group neither of the candidate effector:Treg ratio was as favorable as in Groups 2 or 3, and no statistically significant effect on diabetes induction was observed. For this reason, we conclude that in vivo Treg capability in the rat is independently present in both CD4+CD45RC−CD25+ and CD4+CD25− population. However, given the effector:Treg ratios that were proven effective, the regulatory capability of the CD4+CD45RC−CD25+ population is more potent on a per cell basis.
PD-1 rather than Foxp3 expression is associated with in vivo regulatory capacity in CD4+CD45RC− T cells
The transcription factor Foxp3 and the surface molecules CTLA-4 and GITR (8, 9, 10) are reportedly expressed in both human and mouse CD4+ natural Tregs. Given our unexpected observation of rat Treg activity differentially expressed by different T cell subsets in vitro and in vivo, we elected to study the expression of Foxp3, GITR, and CTLA-4 in these different T cell populations. In addition, we (34) and others (35) have recently reported that expression of the transcription factor Egr-2 appears to be required for the induction of T cell anergy, and we (A. A. Rossini, unpublished observations) and others (36, 37, 38) have suggested that expression of the costimulatory molecule PD-1 may be involved in maintaining T cell anergy. Because rat CD4+CD25+ T cells appeared to be anergic in vitro (Fig. 2), whereas CD4+CD45RC− were not (Fig. 3), and because both were suppressive in vivo (Figs. 4 and 5), we elected to study the expression of Egr-2 and PD-1 in these different T cell populations.
We first quantified the expression of mRNA encoding Foxp3, CTLA-4, GITR, PD-1, and Egr2 in CD4+, CD4+CD25−, and CD4+CD25+ T cell populations. As shown in Fig. 6,A, and consistent with previously reported mouse and human data (8, 9, 10, 33), BBDR rat CD4+CD25+ T cells expressed much (56-fold) more Foxp3 mRNA than did CD4+CD25− T cells (p < 0.05). Compared with CD4+CD25− T cells, BBDR rat CD4+CD25+ T cells expressed higher levels of mRNA encoding CTLA-4 and GITR, but the differences were smaller in magnitude (Fig. 6,A; p < 0.05 and p < 0.01, respectively). In contrast, CD4+CD25− and CD4+CD25+ T cells expressed statistically similar levels of Egr2 and PD-1 mRNA (Fig. 6 A).
Expression of mRNA encoding Foxp3, CTLA-4, GITR, Egr-2, and PD-1 in BBDR rat T cell subsets. Populations of purified rat T cells with the indicated phenotypes were prepared from pools of BBDR rat cervical and MLN as described in Materials and Methods (see Fig. 5). Expression of the indicated mRNA species was measured by real-time PCR as described in Materials and Methods. The relative expression of target message present in each population is expressed as the ratio of target gene message to HPRT message as described previously (55 ). Shown is expression of the indicated mRNA species in CD4+, CD4+CD25−, and CD4+CD25+ T cells (A), CD4+CD45RC− and CD4+CD45RC+ T cells (B), and CD4+CD45RC−CD25− and CD4+CD45RC−CD25+ T cells (C) (∗, p < 0.05; ∗∗, p < 0.01).
Expression of mRNA encoding Foxp3, CTLA-4, GITR, Egr-2, and PD-1 in BBDR rat T cell subsets. Populations of purified rat T cells with the indicated phenotypes were prepared from pools of BBDR rat cervical and MLN as described in Materials and Methods (see Fig. 5). Expression of the indicated mRNA species was measured by real-time PCR as described in Materials and Methods. The relative expression of target message present in each population is expressed as the ratio of target gene message to HPRT message as described previously (55 ). Shown is expression of the indicated mRNA species in CD4+, CD4+CD25−, and CD4+CD25+ T cells (A), CD4+CD45RC− and CD4+CD45RC+ T cells (B), and CD4+CD45RC−CD25− and CD4+CD45RC−CD25+ T cells (C) (∗, p < 0.05; ∗∗, p < 0.01).
Because we observed potent regulatory activity in both CD4+CD45RC−CD25− and CD4+CD45RC−CD25+ T cell subsets in vivo (Figs. 4 and 5), we compared levels of Foxp3, CTLA-4, GITR, Egr-2, and PD-1 mRNA in CD4+CD45RC− and CD4+CD45RC+ T cells. As shown in Fig. 6,B, we observed that CD4+CD45RC− T cells expressed ∼6-fold more Foxp3 (p < 0.05) and ∼5-fold more CTLA-4 (p < 0.05) than did CD4+CD45RC+ T cells (p < 0.05 for all comparisons). They also expressed slightly but statistically significantly more GITR message. CD4+CD45RC− T cells also expressed ∼3-fold more Egr-2 and ∼8-fold more PD-1 message than did CD4+CD45RC+ T cells (p < 0.01; Fig. 6 B).
Because most CD25-expressing cells are detected within the CD45RC− population, these data suggest that the increased expression of Foxp3, CTLA-4, and GITR message in the CD45RC− population is in the CD45RC−CD25+ cells. To validate this inference, the population of CD4+CD45RC− Tregs was further subdivided into CD25+ and CD25− T cell populations. As shown in Fig. 6,C, the inference was confirmed. CD45RC−CD25+ cells exhibited 36-fold more Foxp3 mRNA than did CD45RC−CD25− cells (p < 0.05). In contrast, CD45RC−CD25+ T cells expressed only ∼4-fold more CTLA-4 and only ∼2-fold more GITR message than did CD45RC−CD25− T cells (p < 0.05 and p < 0.01, respectively; Fig. 6,C). CD45RC−CD25− and CD45RC−CD25+ T cells expressed statistically similar levels of Egr-2 and PD-1 message (p = NS for both; Fig. 6,C). These data indicate that both CD4+CD45RC−CD25−Foxp3−PD-1+ T cells and CD4+ CD45RC−CD25+Foxp3+PD-1+ T cells are responsible for the immunoregulatory activity that prevented diabetes in vivo in our adoptive transfer model system (Figs. 4 and 5).
Discussion
T cells with natural regulatory function are now accepted as important determinants of the expression of autoimmune diseases in both humans and animal models (8, 9, 10, 33). Our data confirm the importance of Treg populations with this capability in the BB rat models of autoimmune diabetes. Our data show clearly that T cell populations with a well-defined phenotype are capable of preventing disease in two adoptive transfer model systems. The data also indicate that, in the rat, at least two phenotypes are associated with this in vivo protective function.
The existence of Treg populations capable of controlling autoimmune diabetes in the BB rat has been recognized for some time (1, 30, 39, 40), and we have previously demonstrated that Tregs in the BB rat reside within the CD4+ART2+ T cell population (4, 5). However, the specific phenotype and functional characteristics of these Tregs have remained much less well defined than they are in other species. Our data now demonstrate that there are two potent Treg populations with different phenotypes: CD4+ART2+CD25+Foxp3+CD45RC−PD-1+ and CD4+ART2+CD25−Foxp3−CD45RC−PD-1+ T cells.
The first of these phenotypes is consistent with previous data. Natural Treg function is most often imputed to populations of CD4+CD25+ T cells. Because the first reports that this population of T cells is enriched for regulatory capacity in mice (8, 9, 10), their regulatory potential has been related to many autoimmune disorders including T1D in both mice and humans (8, 9, 10). The earliest reports of Treg function in BB rat diabetes associated regulatory activity simply with the transfusion of CD4+ T cells; transfusion of enriched CD4+ populations from BBDR rats prevented diabetes in the BBDP rat (4). Subsequent studies suggested that the protective phenotype was restricted to CD4+ART2+ T cells (5). It was only much later that studies documented the capability of CD4+CD25+Foxp3+ T cells to prevent diabetes in the BBDP rat (21). Our data demonstrating that cells with this phenotype can prevent diabetes in both BBDP rats and athymic recipients of diabetogenic T cells both confirm and extend the earlier observations.
Our in vitro analyses of suppressor function, as expected (8), associated hyporesponsiveness and suppressive activity with CD4+CD25+ T cells but not with CD4+CD45RC− T cell populations. These in vitro observations, however, did not accurately predict in vivo Treg function, because both CD25− and CD25+ cells within the CD4+CD45RC− T cell population proved to be potent Tregs in both BBDP rats and athymic recipients of diabetogenic T cells.
This observation concerning CD4+CD45RC− T cells in the rat confirms and extends their previously reported association with Treg function and protection from autoimmunity (18, 41, 42, 43, 44, 45). In addition, in their study of BBDP rats, Lundsgaard et al. (21) reported some measure of protective potential in the CD4+CD25− population, noting that Tregs with this phenotype have also been reported in mice (46). Our quantitative studies in the adoptive cotransfer model confirmed the protective capability of both CD4+CD45RC−CD25+ and CD4+CD45RC−CD25− cell populations, but they also indicate that cells with the latter phenotype were less potent in preventing diabetes on a per cell basis. In the cotransfer system, CD4+CD45RC−CD25+ T cells demonstrated protective ability at a diabetogenic effector cell:Treg ratio of 11:1. In contrast, CD4+CD45RC−CD25− T cells were comparably protective only at an effector:Treg ratio of 1:1. Taken together, the available data indicate that the population of CD4+CD45RC− CD25+ T cells is the more potent of the two Treg subsets in vivo in BB rats.
These data suggest that there are likely to be multiple species of Tregs that can be differentiated on the basis of differential or possibly compound expression of CD25 and CD45RC. Interestingly, we have documented that the ART2+ phenotype that has classically been used to identify Tregs in the rat (1, 30) is found to mark all of the candidate Treg populations identified in vitro or in vivo in this study.
With respect specifically to the strongly protective CD45RC− population, our data suggest that the complete phenotype is CD4+CD25−CD45RC−CD90+CD122−CD62L+ART2.1+. This phenotype is interesting given the fact that high CD62L (L-selectin) expression on CD4+CD25+ T cells has previously been shown to be required for in vivo regulation of autoimmunity in NOD mice (47). We now show that high CD62L expression can be associated with a CD45RC− diabetes-protective population in the rat.
In rats, CD90 is primarily expressed on recent thymic emigrants, and T cells gradually lose CD90 expression during the first week after they enter the circulation (48, 49). This suggests that the in vivo Treg activity in the CD45RC− population is associated with a population of recent thymic emigrants, a hypothesis we are currently testing in thymectomy experiments. If the CD45RC− Treg population is, in fact, comprised of recent thymic emigrants, this would suggest that this protective population represents natural Tregs that develop intrathymically.
Interestingly, we have previously reported that in the BBDP rat, most recent thymic emigrant populations are sequestered in the liver and are very short lived (48). The absence of this population for a significant length of time may contribute to the progression of spontaneous diabetes that is characteristic of this BB rat substrain. With respect to the BBDP rat, it is also of interest to note in this study that CD25+ cells were equally distributed within the CD45RC− and CD45RC+ subsets. This observation would suggest that the CD4+CD25+ T cells in BBDP rats are activated cells rather than Tregs. This fact was recently demonstrated by Poussier et al. (31) who showed that CD4+CD25+ T cells from Ottawa BBdp rats are not regulatory in vitro or in vivo and they appear to enhance the development of diabetes. They reported that BBdp CD8−CD4+CD25+Foxp3+ thymocytes fail to expand and survive normally, and that in mature CD8−CD4+CD25+ T cells Foxp3 transcription is reduced. In their aggregate, the available data strongly suggest that the BBdp rat Gimap5 mutation, which causes the lymphopenia in these animals, alters the survival and function of CD4+CD25+ Tregs cells postthymically. This, in turn, leads to expansion of diabetogenic T cells within the peripheral CD4+CD25+ subset in an environment in which residual CD4+CD45RC−CD25− T cells are inadequate to prevent disease (31).
Expression of Foxp3, GITR, and CTLA-4 are all associated with Treg activity in human and mouse (8, 9, 10, 33). We document in this study that rat CD4+CD25+ T cells express readily detectable levels of mRNA encoding each of these molecules. Our data are also in agreement with previous data obtained in mice (8, 9, 10) and rats (21), showing that expression of Foxp3 is confined to CD4+CD25+ T cell subset. Also in agreement with data from mice (8, 9, 10), we document in this study that expression of GITR and CTLA-4 is common to both CD25+ and CD25− populations. In contrast to findings in mice, however, our data indicate that potent regulatory potential in vivo in BBDR rat T cells is not exclusively associated with expression of Foxp3.
The protective CD4+CD45RC− population in our studies was characterized by the expression of high levels of mRNA encoding PD-1 and Egr-2. The former is of particular interest in light of recent reports associating its expression with protection from autoimmunity. In the mouse, blockade of the interaction of PD-1 with its ligand worsens experimental allergic encephalomyelitis (50) and autoimmune cardiomyopathy (51), and it precipitates diabetes in NOD mice (52). Egr-2 is associated with the induction of anergy in T cells (34, 35), but its relationship to Treg functionality has not previously been recognized.
The fact that CD4+CD25+ T cells were associated with in vivo Treg function was not surprising because our in vitro studies showed clearly that rat CD4+CD25+ T cells fulfill conventional in vitro criteria for specifying Treg function. They were hyporesponsive to mitogenic stimulation and suppressed the proliferative response of both CD25− and CD45RC+ cells. Addition of IL-2 reversed both of these phenotypes. These are entirely consistent with previously reported data from the mouse (8, 9, 10). CD4+CD25+ T cell-mediated suppression appeared to be independent of the cytokines IL-10 and TGF-β. Addition of neutralizing Abs against these cytokines did not abrogate suppression. This observation parallels data obtained using mouse CD4+CD25+ T cells in vitro (8, 9, 10), but does not rule out the possibility that these cytokines are of importance in vivo. Neutralization of both of these cytokines has been shown to abrogate Treg function in animal models of autoimmunity (53, 54).
Our data suggest that hyporesponsiveness and suppression of proliferation in vitro may not uniformly predict suppressive activity in vivo and that use of these measures as surrogate markers of such activity should be approached cautiously (33). The capability of a population of CD4+CD45RC− T cells to suppress autoimmune diabetes in vivo would not have been predicted a priori by in vitro analysis.
In conclusion, our data demonstrate that T cells with a CD4+CD25−CD45RC−CD90+CD122−CD62L+ART2.1+Foxp3−PD-1+ phenotype are capable of preventing autoimmune diabetes in the rat. This population is neither hyporesponsive nor suppressive in vitro, and the aggregate result reveals a new level of complexity in the phenotype and functional capability of “Treg” cells. We do confirm that CD4+CD25+ T cell populations in the rat exhibit normal hyporesponsiveness and suppressive activity in vitro, but neither hyporesponsiveness nor suppressive activity identified the population of CD4+CD45RC− cells that was effective for disease prevention in vivo. Suppression of autoimmunity may require populations of Tregs in addition to those that are CD25+, acting in concert or at different stages of disease development.
Acknowledgments
We thank Michael Bates, Linda Leehy, Annie Lavigne, and Elly Boorsma for technical assistance.
Disclosures
B. Whalen is a full-time employee of Biomedical Research Models, Incorporated (BRM, Inc.), which sells BB rats.
Footnotes
The costs of publication of this article were defrayed in part by the payment of page charges. This article must therefore be hereby marked advertisement in accordance with 18 U.S.C. Section 1734 solely to indicate this fact.
This work was supported in part by National Institutes of Health Grants DK49106, DK36024, DK25306, and a Diabetes Endocrinology Center Research Grant DK32520 to the University of Massachusetts Medical School from the National Institutes of Health. J.-L.H. was supported by the Ter Meulen Fund, Royal Netherlands Academy of Arts and Sciences (project no. 6419) and the Dutch Diabetes Foundation (project no. 2001.05.003). J.T.J.V. was supported by the Dutch Diabetes Foundation (project no. 2005.00.024). The contents of this publication are solely the responsibility of the authors and do not necessarily represent the official views of the National Institutes of Health.
Abbreviations used in this paper: BB, biobreeding; BBDP, BB diabetes prone; BBDR, BB diabetes resistant; WF; Wistar Furth; T1D, type 1 diabetes; Treg, regulatory T cell; poly(I:C), polyinosinic:polycytidylic acid; GITR, glucocorticoid-induced TNF receptor; LN, lymph node; MLN, mesenteric LN; CLN, cervical LN; PLN, pancreatic LN; Egr-2, early growth response 2; PD-1, programmed death-1; HPRT, hypoxanthine phosphoribosyltransferase; int, intermediate.





