Abstract
Acute alcohol use is associated with impaired immune responses and decreased proinflammatory cytokine production. Our earlier studies have shown that acute alcohol intake inhibits NF-κB DNA binding in an IκBα-independent manner. We report using human peripheral blood monocytes and Chinese hamster ovary cells transfected with CD14 cells that acute alcohol treatment in vitro exerts NF-κB inhibition by disrupting phosphorylation of p65. Immunoprecipitation of p65 and IκBα revealed that acute alcohol exposure for 1 h decreased NF-κB-IκBα complexes in the cytoplasm. Phosphorylation of p65 at Ser536 is mediated by IκB kinase (IKK)β and is required for NF-κB-dependent cellular responses. We show that acute alcohol treatment decreased LPS-induced IKKα and IKKβ activity resulting in decreased phosphorylation of p65 at Ser536. Furthermore, nuclear expression of IKKα increased after alcohol treatment, which may contribute to inhibition of NF-κB. Decreased phosphorylation of nuclear p65 at Ser276 was likely not due to alcohol-induced inhibition of protein kinase A and mitogen- and stress-activated protein kinase-1 activity. Although decreased IκBα phosphorylation after acute alcohol treatment was attributable to reduced IKKβ activity, degradation of IκBα during alcohol exposure was IKKβ-independent. Alcohol-induced degradation of IκBα in the presence of a 26S proteasome inhibitor suggested proteasome-independent IκBα degradation. Collectively, our studies suggest that acute alcohol exposure modulates IκBα-independent NF-κB activity primarily by affecting phosphorylation of p65. These findings further implicate an important role for IKKβ in the acute effects of alcohol in immune cells.
Acute alcohol consumption is associated with immunosuppressive effects due to impairment in inflammatory mediator production and alterations in innate immune responses resulting in increased susceptibility to infections (1, 2, 3). Acute alcohol exposure decreases production of inflammatory cytokines such as TNF-α, IL-1β, and IL-6 both in vivo and in vitro in human and murine monocytic cells (4, 5, 6). The production of TNF-α and proinflammatory cytokines is regulated at various levels of the signaling cascade including activation of NF-κB, a transcription factor that binds to the promoter region of proinflammatory cytokine genes (7, 8).
NF-κB, a pivotal transcription factor regulated by various stresses of bacterial or viral stimuli, serves as the central mediator of innate immune responses (9, 10). The NF-κB transcription factor consists of two subunits of either homodimers or heterodimers of RelA/p65, c-Rel, and p50. The complexes are held in the cytoplasm and prevented from activation by a class of proteins referred to as inhibitors of NF-κB or IκB proteins. Upon stimulation, the IκB proteins are phosphorylated by the IκB kinases (IKK)3 IKKα, IKKβ, and IKKγ, ubiquitinated, and degraded thereby releasing the NF-κB complex for nuclear translocation (11). Recent studies have shown that in addition to this canonical NF-κB activation, NF-κB proteins are modified posttranslationally, and these changes can influence transcriptional activity. Examples of these modifications include the phosphorylation and acetylation of p65 (12) and S-nitrosylation of Cys62 of p50 (13). Phosphorylation of RelA/p65 and p50 are crucial in NF-κB activation and target gene transcription (14, 15). LPS signaling promotes phosphorylation of the p65 subunit at Ser276 and Ser536 that is required for transactivation of gene expression (16). Ser276 of p65 is phosphorylated by protein kinase A (PKA) during IκB degradation and this phosphorylation is necessary for the recruitment of CREB-binding protein (CBP)/p300 to p65 for active transcription (17, 18, 19). The phosphorylation of p65 at Ser536 by IKKβ following LPS stimulation increases NF-κB-driven transcriptional activity (20). Recent studies have shown that p65 phosphorylation on Ser536 is not dependent on IκBα degradation and defines an IκBα-independent NF-κB pathway (21). Thus, activation of NF-κB could be regulated through distinct mechanisms in the signaling cascade.
Our previous studies have shown that in vitro acute ethanol treatment of monocytes in the absence of bacterial stimulus increases NF-κB binding, specifically of the p50-p50 homodimer complex (22). However, in the presence of a bacterial stimulus, such as LPS, acute ethanol exposure decreased NF-κB DNA binding of the p65-p50 heterodimer complex, which is responsible for transactivation of target genes (23). Previous studies have also shown that acute alcohol treatment affects NF-κB nuclear translocation and DNA binding in human monocytes without affecting LPS-induced IκBα degradation, regardless of the stimuli, through various inflammatory receptors (24). Hence, it was postulated that acute alcohol exposure could inhibit NF-κB in an IκBα-independent manner. Various IκBα degradation-independent mechanisms have been defined primarily including phosphorylation of p65 (21). In this study, we investigated the effect of acute alcohol exposure on IκBα-independent mechanisms of NF-κB inhibition. We report the effect of alcohol on NF-κB-mediated transactivation, phosphorylation of p65 at Ser536 and Ser276 positions, IKK activity, and IKKα and IKKβ expression in human monocytes or Chinese hamster ovary (CHO) cells transfected with CD14 (CHO-CD14) used as a cell line model for monocytes.
Materials and Methods
Cell culture and reagents
Monocytes from human peripheral blood were isolated by selective adherence from Ficoll-Hypaque purified mononuclear cell preparations as previously described (25). Healthy individuals age 18–60 years, females and males, who have no previous alcohol abuse history and consumed fewer than six drinks per week were recruited in the study.
The CHO cells stably transfected with cDNA for human CD14 (CHO-CD14) were provided by Dr. D. Golenbock (University of Massachusetts Medical School, Worcester, MA). These cells were maintained in Ham’s F-12 medium containing 10% FBS, 400 U/ml hygromycin, and 0.5 mg/ml G418.
Cell stimulations
Cells (monocytes or CHO-CD14) were stimulated with Escherichia coli-derived LPS (100 ng/ml), 25 mM ethanol, and the combination of LPS and ethanol together at the times indicated in each experiment. The 25 mM in vitro ethanol concentration approximates a blood alcohol level of 0.1 g/dl, which is achieved in vivo after a dose of moderate drink and is slightly above the legal limit of blood alcohol concentration. Cell viability was not affected by ethanol or LPS treatment.
Preparation of nuclear and cytoplasmic extracts
Nuclear and cytoplasmic extracts from cells with or without stimulation at 37°C were performed by the method of Schatzle et al. (26). Briefly, at the end of the stimulation period, cells were scraped and washed in ice-cold PBS. Cells were then resuspended in cold hypotonic buffer A (10 mM HEPES (pH 7.9), 10 mM KCl, 0.1 mM EDTA, 0.1 mM EGTA, 1 mM DTT, 1 mM PMSF, and 10 μg/ml protease inhibitors such as aprotinin, antipain, and leupeptin (Sigma-Aldrich)) and incubated on ice for 30 min. Cells were then lysed in 0.6% Nonidet P-40 by vortexing for 20 s. The lysate was then centrifuged at 12,000 × g for 30 s to pellet the nuclei, and the supernatant was stored at −80°C as the cytoplasmic extract. The nuclear pellet was then resuspended in ice-cold buffer B (20 mM HEPES (pH 7.9), 400 mM KCl, 1 mM EDTA, 1 mM EGTA, 1 mM DTT, 1 mM PMSF, and 20% glycerol). All tubes were kept on a shaker at 4°C for 30 min. The lysate was then centrifuged at 12,000 × g for 15 min and the supernatant was stored at −80°C as the nuclear extract. Protein content was determined in both the cytoplasmic and nuclear extract by the Bio-Rad Dye Reagent assay.
EMSA analysis
A consensus dsNF-κB oligonucleotide (5′-AGTTGAGGGGACTTTCGC-3′) was used for EMSA. End-labeling was accomplished by treatment with T4 polynucleotide kinase in the presence of [γ-32P]ATP (DuPont-NEN). Labeled oligonucleotide was purified on a polyacrylamide copolymer column (Bio-Rad). Nuclear protein (5 μg) was added to a binding reaction mixture containing 20 mM HEPES (pH 7.9), 50 mM KCl, 0.1 mM EDTA, 1 mM DTT, 5% glycerol, 200 μg/ml BSA, 2 μg of polydeoxyinosinic-polydeoxycytidylic acid, and 50,000 cpm of γ-32P-labeled NF-κB oligonucleotide. Samples were incubated at room temperature for 30 min. All reactions were run on a 6% polyacrylamide gel, and the dried gel was exposed to an x-ray film at −80°C overnight. For the cold competition reaction, a 20-fold excess of specific unlabeled double-stranded probe was added to the reaction mixture before adding the labeled oligonucleotide. Supershift analysis was conducted by addition of 1 μl of Ab 30 min after addition of the labeled NF-κB followed by 30 min of incubation at room temperature.
Immunoblotting and immunoprecipitation
Nuclear or cytoplasmic proteins (20 μg) were loaded onto each well, separated on 10% SDS-polyacrylamide gel and electroblotted onto nitrocellulose membranes. Nonspecific binding was blocked by incubation of the membranes in TBS/1% nonfat dried milk/0.1% Tween 20 followed by the Abs indicated in the experiment. The Abs against phospho-p65 Ser536 and phospho-p65 Ser276, phosphorylated mitogen- and stress-activated protein kinase-1 (MSK-1), and a PKA catalytic (PKAc) subunit were purchased from Cell Signaling Technology and p65 was purchased from Santa Cruz Biotechnology. The rabbit Abs against IκBα, phospho-IκBα, IKKα, and IKKβ were from Santa Cruz Biotechnology. β-actin and TATA-binding protein (TBP) Abs were from Abcam. The Abs were detected using HRP-conjugated secondary Abs (Santa Cruz Biotechnology) and chemiluminescence assay reagents from Amersham Biosciences.
For immunoprecipitations, samples were precleared with 50 μl of TrueBlot anti-rabbit IgG immunoprecipitation beads (eBioscience) for 1 h, and the precleared samples were incubated with 5 μg of anti-p65 Ab (BIOMOL) overnight at 4°C. An aliquot of the precleared sample (one-twentieth of the volume) before the immunoprecipitation reaction was designated as the input sample. Next day, 50 μl of the TrueBlot anti-rabbit IgG immunoprecipitation beads were added to each sample for 1 h. The beads were washed three times with lysing buffer and then eluted with sample buffer.
NF-κB reporter assay
The NF-κB-dependent reporter plasmid p(κB)5-Luc, a gift from Dr. N. Mackman (The Scripps Research Institute, La Jolla, CA), contains five tandem copies of the NF-κB site (5xNF-κB) from the human TNF-α gene. RAW 264.7 macrophages were transfected with the reporter plasmids 5xNF-κB firefly luciferase and Renilla luciferase as control (Promega) using the transfection agent FuGENE 6 (Roche Applied Science). After 24 h of incubation, cells were treated with various concentrations of alcohol in the presence or absence of LPS (100 ng/ml) for 8 h, and luciferase activity was assessed with Dual Glo Luciferase assay reagent (Promega) according to the manufacturer’s instructions. NF-κB transcriptional activity as detected by firefly luciferase activity was normalized with the Renilla luciferase activity. The relative light units represent an average of triplicate samples.
IKK assay
The IKK assay was performed by a method previously described (27). Briefly, IKKα or IKKβ from the cytoplasmic extract (500 μg) was precipitated with Ab to IKKα or IKKβ in the lysis buffer (20 mM Tris-HCl (pH 7.6), 150 mM NaCl, 1 mM EDTA, 1 mM DTT, 1% Triton X-100) followed by treatment with 50 μl of anti-rabbit IgG beads (eBioscience). After 2 h, the beads were washed with lysis buffer and then assayed in kinase assay buffer containing 20 mM HEPES (pH 7.6), 10 mM MgCl2, 1 mM DTT, 5 μCi of [γ-32P]ATP (NEN Life science Products), 10 μM unlabeled ATP, and 0.5 μg of GST-IκBα (Santa Cruz Biotechnology). After incubation at 30°C for 30 min, the reaction was terminated by centrifugation and collecting supernatants. To quantitate kinase activity, 20 μl of supernatants containing the phosphorylated substrate were spotted onto p81 phosphocellulose paper (Upstate Biotechnology) and after repeated washing, cpm were determined using a scintillation counter. Furthermore, equal volumes (20 μl) of reaction mixture were boiled with 5× SDS sample buffer for 5 min, followed by resolution on a 10% polyacrylamide gel under reducing conditions. The gel was then dried, and radioactive bands visualized by PhosphoImager. To determine equal amounts of IKKα and IKKβ in each sample, some of the immunoprecipitated sample was resolved on a 7.5% acrylamide gel, and Western blot analysis was performed as described.
PKA assay
PKA activity was assessed in monocytes using the PepTag nonradioactive protein assay kit (Promega), according to the manufacturer’s instructions. Briefly, each sample is mixed with the PKA reaction 5× buffer, PepTag A1 peptide, and PKA activator 5× solution and incubated at room temperature for 30 min. The reaction was terminated at 95°C for 10 min, after which 80% glycerol was added to each tube. The samples were then separated on 0.8% agarose gel at 100 V for 15 min. Phosphorylated peptide migrated toward the anode (positive), whereas nonphosphorylated peptide migrated toward the cathode (negative). The gel was photographed on a transilluminator. For positive control PKA assay, 10 ng of cAMP-dependent PKA and a PKAc subunit were used, and no PKAc subunit was added to the negative control.
Statistical analysis
All data are expressed as mean ± SE. Results between treatment groups were compared using the Wilcoxon signed rank, nonparametric data analysis.
Results
Acute alcohol consumption inhibits LPS-induced NF-κB binding and transactivation potential
The mechanisms of the immunosuppressive effects of acute alcohol use have been linked to alterations in NF-κB activation (1, 2, 3). Previous data suggested that universal inhibition of NF-κB binding by alcohol via various receptor systems occurs independent of IκBα degradation (24). In this study, we investigated the effects of acute alcohol exposure on IκBα-independent mechanisms of NF-κB activation. In human CHO-CD14 cells, used as a model cell line for human monocytes, LPS (100 ng/ml) induced a significant increase in NF-κB DNA binding activity at 10 and 60 min as compared with nonstimulated cells (Fig. 1,A). CHO cells expressing endogenous TLR4 and stably transfected with human CD14 provide an ideal system for investigation of TLR4-CD14-mediated NF-κB activation (24). Alcohol was used at a physiologically relevant 25 mM dose that corresponds to blood alcohol levels (0.1 g/dl) slightly above the legal limit. Acute alcohol treatment (25 mM) decreased LPS-induced NF-κB-binding activity significantly in CHO-CD14 cells both at 10 and 60 min (Fig. 1,A). Previous work done by our group has shown that acute alcohol treatment alone does not affect the p65-p50 heterodimer but increases DNA binding of the p50-p50 homodimer (22). Supershift analysis confirmed that alcohol regulates dimers containing p65 or RelA protein in CHO-CD14 cells (Fig. 1,B). Because acute alcohol consumption has been shown to inhibit the expression of TNF-α mRNA, an NF-κB-driven gene (23), we determined the effects of alcohol on the NF-κB transcriptional activity in transient transfection experiments using a reporter gene construct containing five copies of the NF-κB binding sites. LPS stimulation of cells transfected with the NF-κB reporter construct resulted in a significant induction (4-fold) of NF-κB-driven luciferase activity (Fig. 1,C) compared with the unstimulated controls. Treatment of cells with LPS and alcohol together resulted in a significant inhibition (p < 0.01) of LPS-induced NF-κB-driven luciferase activity in a dose-dependent manner (Fig. 1 C). Alcohol (25, 50, 75, and 100 mM) added alone to the cells for 8 h did not have any effect on the NF-κB-driven luciferase activity (data not shown). These results suggest that acute alcohol consumption not only reduces DNA binding activity of NF-κB, but also significantly inhibits the transactivation potential of NF-κB.
Acute alcohol decreases LPS-induced NF-κB binding and transactivation in monocytic cells at indicated time points. A, CHO-CD14 cells were stimulated with LPS (100 ng/ml) in the presence or absence of 25 mM ethanol (EtOH) at the times indicated. NF-κB was detected in the nuclear extracts by EMSA using a 32P-labeled dsNF-κB oligonucleotide. A 20-fold excess of unlabeled oligonucleotide was included as a cold competitor (Comp). Data show mean density ± SE of four experiments. B, Supershift analysis was conducted using anti-p65 Ab for 20 min. The gel is representative of three experiments that showed similar results. SS, supershifted complex; ns, nonspecific; Unst, unstimulated. C, RAW 264.7 macrophages were transiently transfected with NF-κB reporter gene constructs carrying five tandem copies of the NF-κB binding site in front of the firefly luciferase gene and the Renilla luciferase construct. At 24 h after transfection, cells were treated with either LPS alone or various concentrations of ethanol (Et) in the presence of LPS (100 ng/ml) for 8 h. Cells were then lysed to determine firefly luciferase activity and normalized to the Renilla luciferase activity. Data represent the fold induction of the luciferase gene as compared with the unstimulated control of a total of n = 3 experiments. *, p < 0.02; **, p < 0.04 compared with LPS).
Acute alcohol decreases LPS-induced NF-κB binding and transactivation in monocytic cells at indicated time points. A, CHO-CD14 cells were stimulated with LPS (100 ng/ml) in the presence or absence of 25 mM ethanol (EtOH) at the times indicated. NF-κB was detected in the nuclear extracts by EMSA using a 32P-labeled dsNF-κB oligonucleotide. A 20-fold excess of unlabeled oligonucleotide was included as a cold competitor (Comp). Data show mean density ± SE of four experiments. B, Supershift analysis was conducted using anti-p65 Ab for 20 min. The gel is representative of three experiments that showed similar results. SS, supershifted complex; ns, nonspecific; Unst, unstimulated. C, RAW 264.7 macrophages were transiently transfected with NF-κB reporter gene constructs carrying five tandem copies of the NF-κB binding site in front of the firefly luciferase gene and the Renilla luciferase construct. At 24 h after transfection, cells were treated with either LPS alone or various concentrations of ethanol (Et) in the presence of LPS (100 ng/ml) for 8 h. Cells were then lysed to determine firefly luciferase activity and normalized to the Renilla luciferase activity. Data represent the fold induction of the luciferase gene as compared with the unstimulated control of a total of n = 3 experiments. *, p < 0.02; **, p < 0.04 compared with LPS).
Alcohol decreases phosphorylation of IκBα and delays degradation of IκBα
Activation of NF-κB is linked to phosphorylation and proteolytic degradation of IκBα (28, 29). Our previous data have shown that acute alcohol treatment inhibits LPS-induced NF-κB activation concomitant to reduced levels of IκBα in human monocytes and CHO-CD14 cells (24). To determine the effect of alcohol treatment on early IκBα degradation induced by LPS, CHO-CD14 cells were treated with alcohol for 10 min and cytoplasmic extracts were analyzed for phosphorylated and total IκBα levels by Western blotting. LPS stimulation for 10 min increased phosphorylated IκBα levels and resulted in a substantial loss of total IκBα levels in the cytoplasm (Fig. 2,A). In contrast, cells treated with acute alcohol (25 mM) showed no significant increase in phosphorylation and only a moderate decrease in IκBα in the cytoplasm after 10 min LPS stimulation (Fig. 2 A). However, 60 min after LPS stimulation, both phosphorylated and total IκBα levels were low in alcohol-treated cells, whereas LPS induced an increase in phospho-IκBα levels in alcohol-naive cells. These results indicate that acute alcohol treatment affects IκBα phosphorylation but differentially regulates degradation of the IκBα protein at 10 and 60 min. These data also suggest that 60 min of alcohol treatment degrades IκBα regardless of decreased phosphorylation of IκBα. Taken together, alcohol-induced reduction of NF-κB activity may be regulated via sequestration of NF-κB proteins by IκB at 10 min stimulation. However, down-regulation of NF-κB binding by alcohol at 60 min appears to be IκBα-independent.
Alcohol decreases phosphorylation but delays degradation of IκBα. A, CHO-CD14 cells were unstimulated (Unst) or stimulated with LPS (100 ng/ml) in the presence or absence of 25 mM ethanol (EtOH) at the times indicated. Cytoplasmic extracts were prepared and immunoblotted with phospho-IκBα, total IκBα, and β-actin. B, CHO-CD14 cells were stimulated with LPS (100 ng/ml) in the presence or absence of 25 mM ethanol at the times indicated. Cytoplasmic extracts were immunoprecipitated (IP) with anti-p65 Ab and analyzed by Western blot (WB) using the total IκBα Ab. C, CHO-CD14 cells were stimulated with LPS (100 ng/ml) in the presence or absence of 25 mM ethanol at the times indicated after pretreatment with or without 10 μM MG-132. Cytoplasmic extracts were prepared and immunoblotted with the total IκBα Ab and β-actin. NF-κB binding in the nuclear extracts of the corresponding samples was determined by EMSA.
Alcohol decreases phosphorylation but delays degradation of IκBα. A, CHO-CD14 cells were unstimulated (Unst) or stimulated with LPS (100 ng/ml) in the presence or absence of 25 mM ethanol (EtOH) at the times indicated. Cytoplasmic extracts were prepared and immunoblotted with phospho-IκBα, total IκBα, and β-actin. B, CHO-CD14 cells were stimulated with LPS (100 ng/ml) in the presence or absence of 25 mM ethanol at the times indicated. Cytoplasmic extracts were immunoprecipitated (IP) with anti-p65 Ab and analyzed by Western blot (WB) using the total IκBα Ab. C, CHO-CD14 cells were stimulated with LPS (100 ng/ml) in the presence or absence of 25 mM ethanol at the times indicated after pretreatment with or without 10 μM MG-132. Cytoplasmic extracts were prepared and immunoblotted with the total IκBα Ab and β-actin. NF-κB binding in the nuclear extracts of the corresponding samples was determined by EMSA.
It has been shown that RelA/p65 protein interacts with IκBα via their nuclear localization domains resulting in steady-state localization of NF-κB-IκB complexes and hence sequestration of p65 protein in the cytosol (9, 10). Based on the observation that IκBα levels were reduced by alcohol treatment for 60 min, we postulated that p65-IκBα complexes are also decreased in the cytoplasm. Immunoprecipitation experiments using Ab to the p65 protein followed by Western blotting with Ab to IκBα revealed that 10 min of acute alcohol exposure resulted in sequestration of p65 in the cytoplasm by IκBα compared with LPS stimulation alone (Fig. 2,B). However at 60 min, alcohol failed to prevent LPS-induced dissociation of p65 and IκBα in the cytoplasm (Fig. 2,B). Furthermore, subsequent immunoblotting with the total p65 Ab after immunoprecipitation with p65 revealed that LPS alone at 10 min decreased cytoplasmic p65 in alcohol-treated cells. LPS treatment at 60 min showed increased levels of cytoplasmic p65, indicating restoration of cytoplasmic p65 levels. However, alcohol treated cells showed decreased p65 in the cytoplasm (Fig. 2,B) along with decreased NF-κB binding as shown in Fig. 1 A, suggesting that alcohol may induce degradation of p65. Thus, acute alcohol exposure results in decreased IκBα at 60 min by association with reduced p65-IκBα complexes in the cytoplasm, suggesting an IκBα-independent mechanism of NF-κB inhibition by alcohol.
LPS induces NF-κB-IκB dissociation through a process initiated by inducible IκBα phosphorylation, a modification coupled to IκBα polyubiquitination and degradation via the proteasome pathway (11). To determine whether alcohol influences IκBα degradation by a proteasome-independent pathway, IκBα abundance was assayed in cells pretreated with a proteasome-selective inhibitor, MG-132, followed by alcohol and LPS treatment. Fig. 2,C shows that LPS stimulation for 10 or 60 min induced proteolysis of IκBα that was inhibited in the presence of MG-132. Cells treated with alcohol for 10 min also showed increased accumulation of IκBα in the presence of MG-132 (Fig. 2,C). However, in the presence of MG-132, alcohol treatment still resulted in decreased IκBα levels in LPS stimulated cells at 60 min. This was supported by higher nuclear NF-κB binding activity, as indicated by EMSA (Fig. 2 C, lower panel) and decreased IκBα levels in the cytoplasm in cells treated with MG-132 followed by LPS plus alcohol treatment. These data indicated that the alcohol-induced decrease in IκBα at 60 min involved a proteasome-independent process.
LPS-induced phosphorylation of p65 is inhibited by acute alcohol consumption
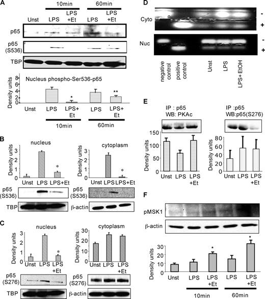
Recent studies demonstrate that posttranslational modification of NF-κB proteins influences transcriptional activity (15, 16). Phosphorylation of p65 and p50 is associated with increased DNA binding capacity. Phosphorylation of p65 at Ser276 by PKA and phosphorylation at Ser536 position by IκB kinases have been shown to play an important role in NF-κB transcriptional activity (18, 19, 20) Because we found that acute alcohol exposure regulates NF-κB inhibition in an IκB-independent manner, we investigated whether alcohol-induced modulation of p65 phosphorylation played a role in NF-κB inhibition. Using an Ab specific for phospho-Ser536 p65, we found that in the absence of alcohol, LPS stimulation for 10 min increased phosphorylation of p65 at Ser536, which was still present at 60 min in the nuclear extracts of human monocytes (Fig. 3,A). However, acute alcohol treatment completely abolished early phosphorylation of p65 at Ser536 at 10 min and phospho-Ser536 p65 levels were significantly decreased at 60 min in the nucleus (Fig. 3,A). In addition to reduced levels of phospho-Ser536 p65, there was a significant decrease in total p65 levels in the nucleus of alcohol-treated cells (Fig. 3 A), indicating that alcohol inhibits both nuclear translocation and phosphorylation of p65.
LPS-mediated phosphorylation of p65 is inhibited by acute alcohol exposure. A, Nuclear extracts from human monocytes unstimulated (Unst) or stimulated with LPS (100 ng/ml) in the presence or absence of 25 mM ethanol (EtOH) at the times indicated were prepared and immunoblotted with phospho-p65 (Ser536, S536) initially and stripped and blotted with total p65. The membranes were re-stripped and blotted for TBP to demonstrate equal loading. A representative gel for phospho-p65 (Ser536-p65) and total p65 is shown from a total of six individuals. Data represent average mean density ± SE of phospho-p65 (Ser536) levels from a total of n = 6 individuals. *, p < 0.001; **, p < 0.01 compared with LPS. B, Nuclear and cytoplasmic extracts from human monocytes stimulated with LPS (100 ng/ml) in the presence or absence of 25 mM ethanol for 60 min were prepared and immunoblotted with phospho-p65 (S536). The membranes were stripped and blotted for TBP for nuclear blots and β-actin for cytoplasmic blots to demonstrate equal loading. Data represent average mean density ± SE of phospho-p65 (S536) levels of a total of n = 6 individuals. *, p < 0.001 compared with LPS. C, Nuclear and cytoplasmic extracts from human monocytes stimulated with LPS (100 ng/ml) in the presence or absence of 25 mM ethanol (Et) for 60 min were prepared and immunoblotted with phospho-p65 (S276). The membranes were stripped and blotted for TBP for nuclear blots and β-actin for cytoplasmic blots to demonstrate equal loading. Data represent average mean density ± SE of phospho-p65 (Ser276) levels of a total of n = 6 individuals. *, p < 0.01, compared with LPS. D, PKA assay. Nuclear (Nuc) and cytoplasmic (Cyto) extracts from human monocytes stimulated with LPS (100 ng/ml) in the presence or absence of 25 mM ethanol (Et) for 60 min were incubated as described under standard PKA assay described in Materials and Methods. Phosphorylated peptide migrated toward the anode (+), whereas nonphosphorylated peptide migrated toward the cathode (−). The representative gel of a total of four experiments was photographed on a transilluminator. Positive control of 10 ng of cAMP-dependent PKAc subunit and negative control of no PKAc subunit are used. E, Human monocytes were stimulated with LPS (100 ng/ml) in the presence or absence of 25 mM ethanol for 60 min. Whole cell extracts were immunoprecipitated (IP) with anti-p65 Ab and analyzed by Western blot (WB) using the total PKAc Ab (left) or the phospho-p65 (S276) Ab (right). Data represent average mean density ± SE of PKAc or phospho-p65 (S276) levels from a total n = 3 individuals. F, Whole cell extracts from human monocytes stimulated with LPS (100 ng/ml) in the presence or absence of 25 mM ethanol for 10 and 60 min were prepared and immunoblotted with phospho-MSK-1 Ab. The membranes were stripped and blotted for β-actin to demonstrate equal loading. Data represent average mean density ± SE of phospho-MSK-1 levels of a total of n = 3 individuals. *, p < 0.05 compared with LPS.
LPS-mediated phosphorylation of p65 is inhibited by acute alcohol exposure. A, Nuclear extracts from human monocytes unstimulated (Unst) or stimulated with LPS (100 ng/ml) in the presence or absence of 25 mM ethanol (EtOH) at the times indicated were prepared and immunoblotted with phospho-p65 (Ser536, S536) initially and stripped and blotted with total p65. The membranes were re-stripped and blotted for TBP to demonstrate equal loading. A representative gel for phospho-p65 (Ser536-p65) and total p65 is shown from a total of six individuals. Data represent average mean density ± SE of phospho-p65 (Ser536) levels from a total of n = 6 individuals. *, p < 0.001; **, p < 0.01 compared with LPS. B, Nuclear and cytoplasmic extracts from human monocytes stimulated with LPS (100 ng/ml) in the presence or absence of 25 mM ethanol for 60 min were prepared and immunoblotted with phospho-p65 (S536). The membranes were stripped and blotted for TBP for nuclear blots and β-actin for cytoplasmic blots to demonstrate equal loading. Data represent average mean density ± SE of phospho-p65 (S536) levels of a total of n = 6 individuals. *, p < 0.001 compared with LPS. C, Nuclear and cytoplasmic extracts from human monocytes stimulated with LPS (100 ng/ml) in the presence or absence of 25 mM ethanol (Et) for 60 min were prepared and immunoblotted with phospho-p65 (S276). The membranes were stripped and blotted for TBP for nuclear blots and β-actin for cytoplasmic blots to demonstrate equal loading. Data represent average mean density ± SE of phospho-p65 (Ser276) levels of a total of n = 6 individuals. *, p < 0.01, compared with LPS. D, PKA assay. Nuclear (Nuc) and cytoplasmic (Cyto) extracts from human monocytes stimulated with LPS (100 ng/ml) in the presence or absence of 25 mM ethanol (Et) for 60 min were incubated as described under standard PKA assay described in Materials and Methods. Phosphorylated peptide migrated toward the anode (+), whereas nonphosphorylated peptide migrated toward the cathode (−). The representative gel of a total of four experiments was photographed on a transilluminator. Positive control of 10 ng of cAMP-dependent PKAc subunit and negative control of no PKAc subunit are used. E, Human monocytes were stimulated with LPS (100 ng/ml) in the presence or absence of 25 mM ethanol for 60 min. Whole cell extracts were immunoprecipitated (IP) with anti-p65 Ab and analyzed by Western blot (WB) using the total PKAc Ab (left) or the phospho-p65 (S276) Ab (right). Data represent average mean density ± SE of PKAc or phospho-p65 (S276) levels from a total n = 3 individuals. F, Whole cell extracts from human monocytes stimulated with LPS (100 ng/ml) in the presence or absence of 25 mM ethanol for 10 and 60 min were prepared and immunoblotted with phospho-MSK-1 Ab. The membranes were stripped and blotted for β-actin to demonstrate equal loading. Data represent average mean density ± SE of phospho-MSK-1 levels of a total of n = 3 individuals. *, p < 0.05 compared with LPS.
Nuclear translocation of phospho-Ser536 p65 and total p65 occur independently and with similar kinetics (21). Phospho-Ser536 p65 was present in the cytoplasm in unstimulated Jurkat T cells (21). In this experiment, we investigated the levels of phospho-Ser536 p65 both in the cytoplasm and the nucleus of acute alcohol-treated monocytic cells. Phospho-Ser536 p65 levels were significantly lower both in the cytoplasm and nucleus of alcohol-treated cells compared with LPS stimulation alone (Fig. 3 B), indicating that both the phosphorylation of p65 at Ser536 and its nuclear localization were affected by acute alcohol treatment.
Additional studies indicate that p65 phosphorylation at Ser276 is also essential for NF-κB-mediated cellular responses (17, 18, 30). We therefore, investigated whether acute alcohol treatment affects phosphorylation of p65 at Ser276, using an Ab specific for phospho-Ser276 p65 in cytoplasmic and nuclear extracts of alcohol-treated human monocytes. We found that LPS stimulation rapidly increased (60 min) the nuclear levels of phospho-Ser276 p65 (Fig. 3,C). However, acute alcohol treatment prevented the LPS-induced increase in nuclear phospho-Ser276 p65 levels, whereas cytoplasmic phospho-Ser276 p65 remained at the same level in monocytic cells (Fig. 3,C). PKA associated with both p65 and IκBα was shown to activate and phosphorylate the p65 subunit on Ser276 (17, 18). Because alcohol treatment decreased phospho-Ser276 p65 levels in the nucleus, we evaluated the effects of acute alcohol treatment on PKA enzyme activity both in the nucleus and cytoplasmic extracts of human monocytes stimulated with LPS in the presence or absence of alcohol. Fig. 3,D shows that although PKA activity was induced in the cytoplasm by LPS stimulation, acute alcohol treatment did not affect PKA activity either in the nucleus or in the cytoplasm. Hence, decreases in nuclear levels of phospho-Ser276 p65 after alcohol treatment may be due to decreased nuclear translocation of total p65 as shown in Fig. 3,A rather than changes in PKA activation. Because PKA remains associated in an inactive state with the NF-κB-IκB complex and signals causing degradation of IκBα result in a loss of PKAc from p65 immunoprecipitates as well as subsequent phosphorylation of p65 at Ser276 (18), we also determined whether PKAc specifically associated with the NF-κB-IκB complex is affected by alcohol. Human monocytes were treated with LPS in the presence or absence of acute alcohol for 60 min and then immunoprecipitation of p65 was conducted in total cellular extracts. This was followed by immunoblotting using the PKAc and phospho-Ser276 p65 Abs to determine the amount of PKA that remained associated with the NF-κB-IκB complex and the phosphorylation of p65 at Ser276. Fig. 3,E shows that LPS treatment resulted in reduction in PKA in p65 immunoprecipitates and increased phospho-Ser276, whereas acute alcohol exposure plus LPS treatment retained association with p65 and resulted in no difference in phospho-Ser276 p65 compared with LPS alone. These results suggest that acute alcohol exposure does not affect PKA activity associated with the p65 and hence does not alter phospho-Ser276 p65 levels. In addition to the PKA, studies have shown that the MSK1 phosphorylates p65 at Ser276 (31). Fig. 3,E shows that acute alcohol treatment increases LPS-induced phospho-MSK-1 levels at 10 and 60 min, whereas decreasing phospho-Ser276 p65 levels (Fig. 3 F), indicating that it is less likely that the alcohol-activated MSK-1 has any effect on phosphorylation of p65 at Ser276. These data collectively suggest that acute alcohol exposure inhibits transcriptional activity of NF-κB by the hindrance of p65 phosphorylation required for the functional activation of NF-κB.
Proteolytic degradation of IκBα by acute alcohol treatment is not modulated by IKK complex inhibition
It has been shown that IKK complex is required not only for LPS-induced phosphorylation of IκBα, but also for phosphorylation of p65 (32). The observation that acute alcohol treatment inhibited phosphorylation of both IκBα and p65 prompted us to test the effect of acute alcohol treatment on LPS-induced IKK activation. Data in Fig. 4,A demonstrate that treatment of human monocytes with LPS for 15 min significantly increased IKKα and IKKβ activity leading to augmented phosphorylation of GST-IκBα substrate. However, addition of 25 mM alcohol abolished the LPS-induced IKKα and IKKβ activity in human monocytes (Fig. 4 A) and CHO-CD14 cells (similar results observed). Thus, taken together with the previously shown decreased phospho-IκBα, it appears that the decreased IKKα and IKKβ activity may result in the inhibition of IκBα phosphorylation in alcohol-treated monocytic cells. However, reduced total IκBα levels in the cytoplasm after alcohol treatment may be indicative of an IKK-independent polyubiquitination and degradation.
Acute alcohol exposure inhibits IKKα and IKKβ activity and protein expression. A, Human monocytes were stimulated with LPS (100 ng/ml) in the presence or absence of 25 mM ethanol for 15 min. Immunoprecipitation (IP) of the cytoplasmic extracts with either IKKα or IKKβ Abs in lysis buffer was performed as described in Materials and Methods. The kinase assays with the GST-IκBα as substrate were also performed as described. The proteins were separated on SDS-PAGE and the gels depict the 32P-phosphorylated GST-IκBα. Data represent the cpm incorporated in the substrate as measured by scintillation counter. *, p < 0.01 compared with LPS; n = 4 individuals). Equal protein in the immunoprecipitation samples was determined by immunoblotting with IKKα or IKKβ Abs. B, Nuclear (Nuc) and cytoplasmic (Cyto) extracts from human monocytes pretreated with leptomycin B (LMB) for IKKα and then stimulated with LPS (100 ng/ml) in the presence or absence of 25 mM ethanol (Et) for 60 min were prepared and immunoblotted with IKKα (left) or IKKβ (right) Abs. The membranes were stripped and blotted for TBP for nuclear blots and β-actin for cytoplasmic blots to demonstrate equal loading. The gels are representative of a total of six individuals.
Acute alcohol exposure inhibits IKKα and IKKβ activity and protein expression. A, Human monocytes were stimulated with LPS (100 ng/ml) in the presence or absence of 25 mM ethanol for 15 min. Immunoprecipitation (IP) of the cytoplasmic extracts with either IKKα or IKKβ Abs in lysis buffer was performed as described in Materials and Methods. The kinase assays with the GST-IκBα as substrate were also performed as described. The proteins were separated on SDS-PAGE and the gels depict the 32P-phosphorylated GST-IκBα. Data represent the cpm incorporated in the substrate as measured by scintillation counter. *, p < 0.01 compared with LPS; n = 4 individuals). Equal protein in the immunoprecipitation samples was determined by immunoblotting with IKKα or IKKβ Abs. B, Nuclear (Nuc) and cytoplasmic (Cyto) extracts from human monocytes pretreated with leptomycin B (LMB) for IKKα and then stimulated with LPS (100 ng/ml) in the presence or absence of 25 mM ethanol (Et) for 60 min were prepared and immunoblotted with IKKα (left) or IKKβ (right) Abs. The membranes were stripped and blotted for TBP for nuclear blots and β-actin for cytoplasmic blots to demonstrate equal loading. The gels are representative of a total of six individuals.
Recent studies have ascribed a different role for IKKα and IKKβ in the nucleus and cytoplasm of various cell types (33). In this study, we investigated whether acute alcohol exposure affected IKKα and IKKβ protein expression in the nucleus and cytoplasm of human monocytes. We also sought to determine whether the decreased kinase activity was a result of decreased IKKα and IKKβ expression after acute alcohol exposure. IKKα was present in the cytosol and nucleus of unstimulated cells (Fig. 4,B) and LPS stimulation decreased IKKα levels in the nucleus (Fig. 4,B, left). However, treatment using 25 mM alcohol prevented this effect and increased IKKα levels in the nucleus as compared with LPS stimulation alone. Increased nuclear IKKα level after acute alcohol treatment was concomitant to decreased cytoplasmic IKKα levels in monocytic cells (Fig. 4,B, left), suggesting involvement of nuclear translocation. Leptomycin, a nuclear export inhibitor, increased nuclear IKKα levels in LPS-stimulated cells, indicating nucleocytoplasmic shuttling of IKKα. However, leptomycin B failed to further increase nuclear IKKα levels in LPS plus alcohol-exposed cells, suggesting that alcohol may have already saturated nuclear concentrations of IKKα even in the absence of leptomycin. In contrast to IKKα, nuclear IKKβ levels were increased by LPS stimulation in monocytes (Fig. 4 B, right), and alcohol did not affect total IKKβ protein levels in the nucleus or in the cytoplasm. These results suggest that acute alcohol exposure primarily increases IKKα in the nucleus without affecting IKKβ nuclear levels. Thus, acute alcohol exposure directly influences IKK activity and nuclear translocation of IKKα in human monocytes.
Discussion
In this study, we demonstrate that acute alcohol treatment regulates NF-κB activation by a dual action involving p65 phosphorylation and IKK activity. We found that alcohol affects NF-κB nuclear translocation, DNA binding activity, and transactivation potential and involves inhibition of IKK activity and decreased phosphorylation of p65 independent of IκBα degradation (Fig. 5). Our previous studies have shown that acute alcohol exposure potently inhibits transcription of inflammatory cytokines such as TNF-α and IL-1β (24). Because these cytokines are specific target genes of NF-κB, our study reveals how acute alcohol treatment may inhibit inflammatory cytokine gene activation. In this study, we show that acute alcohol consumption also suppresses NF-κB-dependent reporter gene expression and IκBα phosphorylation.
Illustrating the effects of acute alcohol exposure on NF-κB regulation. Acute alcohol treatment inhibits IKKα or IKKβ activity and p65 phosphorylation to modulate NF-κB mediated transcriptional activity independent of IκBα degradation.
Illustrating the effects of acute alcohol exposure on NF-κB regulation. Acute alcohol treatment inhibits IKKα or IKKβ activity and p65 phosphorylation to modulate NF-κB mediated transcriptional activity independent of IκBα degradation.
In investigating how acute alcohol exposure suppresses LPS-induced NF-κB, we found that alcohol inhibited LPS-induced activation of IKKα and IKKβ activity. We also found that acute alcohol exposure inhibits LPS-induced phosphorylation of the p65 subunit of NF-κB. It has been shown that phosphorylation of p65 plays a major role in DNA binding and transactivation of NF-κB. In fact, recent studies have assigned a distinct role for phosphorylation at Ser536 of p65 in regulating the NF-κB pathway that is independent of IκBα regulation (20). How acute alcohol exposure directly inhibits p65 phosphorylation is not clear. However, because IKK is known to phosphorylate p65 at Ser536 (20, 34, 35) and because our results show that acute alcohol exposure inhibits IKK activity, it is most likely that alcohol inhibits p65 phosphorylation through inhibition of the IKK complex. Several serine residues have been suggested to play a role in the transactivation function of p65 NF-κB (16). Notably, phosphorylation of p65 at Ser276 was shown to stimulate transcriptional activity by promoting a novel bivalent interaction with the coactivator CBP/p300 at the NF-κB promoter (17). Although alcohol does not affect PKA and MSK-1 activity, the enzymes responsible for phosphorylation of Ser276 of p65, it is tempting to speculate that decreased phospho-Ser276 p65 levels in the nucleus of alcohol-treated cells may hinder recruitment and binding of the coactivator CBP/p300 and inhibit NF-κB-driven gene transcription.
Our previous studies have shown cytoplasmic retention of total p65 (23) 1 h after alcohol exposure, and in this study we observed decreased levels of total p65 in the nucleus. Furthermore, although p65-IκBα complexes were retained in the cytoplasm after 10 min of alcohol exposure, alcohol exposure for 1 h decreased p65-IκBα complexes in the cytoplasm as seen in the immunoprecipitation experiments. Thus, it appears that the p65 in the cytoplasm of alcohol-exposed cells is not in complex with IκBα, and the precise subcellular distribution of total p65 after alcohol exposure remains to be elucidated. Furthermore, recent studies have shown that after target-gene activation, p65 is degraded by the proteasome in the nucleus and in a DNA binding-dependent manner (36). Whether acute alcohol influences nuclear proteasomal activity and hence induces degradation of p65 in the nucleus is yet to be determined. Our experiments using MG-132, a proteasome inhibitor, showed increased NF-κB binding 60 min after alcohol treatment, indicating a role for proteasome-mediated p65 degradation in the nucleus by alcohol.
In addition to inhibition of NF-κB DNA binding activity, acute alcohol exposure promoted delayed IκBα degradation (Fig. 5) and inhibition of its resynthesis (37), which could be attributed to decreased NF-κB binding in the promoter of the IκBα gene. Interestingly, although acute alcohol exposure decreases IKKα and IKKβ activity as well as phosphorylation of IκBα, it appears that there was a delayed disappearance of the complexes of p65 and IκBα from the cytoplasm, as seen in the immunoprecipitation experiments. In addition to the ubiquitin-proteasome pathway, multiple proteolytic enzymes such as casein kinase II (38, 39), 90-kDa ribosomal S6 kinase (40), and m-calpain (41) have been implicated in IκBα degradation. Our studies cannot rule out the possibility that acute alcohol exposure may influence other proteolytic systems in monocytic cells and induce IκBα degradation independent of NF-κB inhibition.
Our results show that acute alcohol treatment affects levels of IKKα but not IKKβ in the nucleus and the cytoplasm. The catalytic activities of both IKKα and IKKβ make essential contributions to IκB phosphorylation and NF-κB activation (42). Although IKKα was demonstrated to function in the nucleus to regulate cytokine-induced NF-κB activation by modifying histone function (43), a distinct role for nuclear IKKβ is not clearly defined. Furthermore, studies using IKKα knockout mice demonstrate a role for IKKα in the negative regulation of macrophage activation and inflammation (44). IKKα has been shown to suppress NF-κB activity by accelerating both the turnover of p65/RelA and c-Rel and their removal from proinflammatory gene promoters (44). Thus, increased IKKα levels after acute alcohol exposure are likely to contribute to suppression of NF-κB.
In conclusion, we propose that acute alcohol consumption has dual effects on NF-κB regulation. One is an inhibitory effect of NF-κB binding via decreased IKK activity and p65 phosphorylation and transcriptional activity and another is promotion of proteolytic degradation of IκBα. Acute alcohol exposure may thus affect inflammatory cytokine gene expression and exert its immunomodulatory, anti-inflammatory effects.
Acknowledgment
We thank Karen Kodys for helping with preparation of the manuscript figures.
Disclosures
The authors have no financial conflict of interest.
Footnotes
The costs of publication of this article were defrayed in part by the payment of page charges. This article must therefore be hereby marked advertisement in accordance with 18 U.S.C. Section 1734 solely to indicate this fact.
This work was supported by Grant RO1 AA11576 from the Public Health Service, National Institute of Alcohol Abuse and Alcoholism and its contents are solely the responsibility of the authors and do not necessarily represent the views of the National Institute of Alcohol Abuse and Alcoholism.
Abbreviations used in this paper: PKA, protein kinase A; PKAc, PKA catalytic subunit; CHO, Chinese hamster ovary; IKK, IκB kinase; TBP, TATA-binding protein; MSK, mitogen- and stress-activated protein kinase; CBP, CREB-binding protein.




