Abstract
STAT3 activation has been observed in several autoimmune diseases, suggesting that STAT3-mediated pathways promote pathologic immune responses. We provide in vivo evidence that the fundamental role of STAT3 signaling in autoimmunity relates to its absolute requirement for generating TH17 T cell responses. We show that STAT3 is a master regulator of this pathogenic T cell subtype, acting at multiple levels in vivo, including TH17 T cell differentiation and cytokine production, as well as induction of RORγt and the IL-23R. Neither naturally occurring TH17 cells nor TH17-dependent autoimmunity occurs when STAT3 is ablated in CD4 cells. Furthermore, ablation of STAT3 signaling in CD4 cells results in increased TH1 responses, indicating that STAT3 signaling skews TH responses away from the TH1 pathway and toward the TH17 pathway. Thus, STAT3 is a candidate target for TH17-dependent autoimmune disease immunotherapy that could selectively inhibit pathogenic immune pathways.
Recently, STAT3 has emerged as a potentially important transcription factor in a number of autoimmune diseases. Initially, analysis of leukocytes in inflammatory synovial fluid from arthritic joints demonstrated activation of STAT3 by IL-6 (1). STAT3 activation in the brain was demonstrated during the acute phase of experimental autoimmune encephalomyelitis (EAE)3 (2). STAT3 activation has also been described in PBMC derived from patients with multiple sclerosis (3). Finally, STAT3 activation has been described in patients with systemic lupus erythematosus (4, 5). Until recently, cell-mediated autoimmunity was believed to be mediated in many systems by TH1 CD4 T cells, characterized by secretion of the cytokine IFN-γ and activation of cytotoxic CD8 T cells. This concept was supported by p40 knockout (KO) mice that lack expression of the cytokine IL-12 (6); however, IL-12 is a heterodimeric cytokine that is composed of an α-subunit (p35) and a β-subunit (p40). Recently, IL-23 was demonstrated to also use the identical p40 subunit, but in this case paired with a unique p19 subunit (7). IL-23 drives a unique CD4 T cell differentiation pathway termed TH17 (8, 9), characterized by the production of IL-17 rather than the TH1-defining cytokine IFN-γ or the TH2-defining cytokine IL-4. Commitment to the TH17 pathway requires the presence of both IL-6 and TGF-β during in vitro culture conditions in which naive T cells are activated through their TCR (10, 11).
Because of the requirement for IL-6 in TH17 T cell development, a number of laboratories have suggested that STAT3 signaling is involved in the in vitro differentiation of naive CD4 T cells to a TH17 phenotype (12, 13, 14). However, an in vivo requirement for STAT3 in TH17-mediated autoimmunity has not yet been described. In this study, we use T cell-targeted STAT3KO to show for the first time that STAT3 signaling is absolutely required for TH17 T cell differentiation in vivo in a number of autoimmune models. In addition, we find that STAT3 is required for the maintenance of endogenous, gut-resident TH17 cells. In these models, promotion of IL-23/TH17 immunity by STAT3 occurs at the expense of IL-12/TH1 immunity. Interestingly, message-level expression of the transcription factor RORγt appears to occur downstream of STAT3 signaling, as this expression is virtually absent in CD4 T cells that lack STAT3 signaling (15). Taken together, these findings demonstrate that STAT3 signaling is a central component of TH17-dependent autoimmune processes and may be a promising target for therapeutic intervention in autoimmune disease.
Materials and Methods
Mice
CD4-Cre (B6.Cg-Tg(Cd4-cre)1Cwi) mice were obtained from Taconic Farms and bred to STAT3flox (B6.Cg-Stat3tm2Aki) mice. Mice remained on the C57BL/6 background for the EAE experiments. For the autoimmune pneumonitis model, the following mouse strains were used: C3-HA mice (B10.D2-Hc0 H2d H2-T18c Tg(C3-HA)137Dmp), 6.5 TCR transgenic mice (B10.D2-Hc0 H2d H2-T18c Tg(Tcra/Tcrb)6.5Vbo), and CD4-Cre × STAT3flox mice that were backcrossed over ten generations to the B10.D2 background (B10.D2-Hc0 H2d H2-T18c) obtained from The Jackson Laboratory.
Isolation of gut-associated lymphocytes
Lymphocytes were isolated from the lamina propria, gut epithelial layer, and Peyer’s patches as previously described (15). Lymphocytes were stimulated in vitro for 4 h in the presence of PMA (50 ng/ml), ionomycin (500 ng/ml), and brefeldin A (10 μg/ml) followed by intracellular staining for cytokines and flow cytometry.
EAE induction and lymphocyte isolation
Mice were induced with MOG35–55 peptide and CFA, and injected with 250 ng of pertussis toxin twice. Clinical scoring was as follows: 0.5, partial tail weakness; 1.0, complete tail paralysis; 1.5, complete tail paralysis with awkward gait; 2.0, complete tail paralysis with moderate hind limb weakness; 2.5, complete tail paralysis with severe hind limb weakness; 3.0, complete hind limb paralysis; 3.5, complete hind limb weakness with forelimb deficits; 4.0, complete tetraplegia; and 5.0, dead or moribund. Tissues were harvested from mice on day 22 postinduction. Lymphocytes were harvested from the spinal cords by mechanical homogenization followed by Percoll density gradient (40%/80%) centrifugation. Lymphocytes were collected from the interface, counted, and stimulated in vitro with PMA and ionomycin for 5 h in the presence of brefeldin A.
Autoimmune pneumonitis
A total of 5 × 106 6.5 TCR+CD4+ T cells from wild-type (WT) mice or CD4-Cre STAT3flox 6.5 TCR transgenic mice were adoptively transferred into C3-HA mice (8–10 wk) as previously described (16, 17). Nontransgenic mice were also adoptively transferred with T cells. Vaccinated mice were given 106 PFU of vaccinia-hemagglutinin (HA). For flow cytometric assays, lymphocytes were harvested on day 4 after adoptive transfer and stimulated in vitro with HA peptide. Cytokine blockade was accomplished using anti-IL-17 and anti-IL-23R, or appropriate isotype controls (R&D Systems), given at a dose of 0.5 mg (i.v.) at the time of adoptive transfer, and an additional 0.5 mg (i.p.) on day 2 after adoptive transfer.
Quantitative PCR
Total RNA was extracted by RNeasy kit (Qiagen) and cDNA was synthesized. All primers were obtained from Applied Biosystems, except for RORγt (15).
Results
Endogenous TH17 are absent in STAT3−/− CD4 mice
Because global STAT3 deficiency is embryonic lethal, we conditionally deleted STAT3 in CD4+ T cells by crossing CD4-Cre mice to STAT3flox/flox mice. Functional STAT3KO in the CD4 T cell compartment of CD4-Cre STAT3flox/flox (STAT3−/− CD4) mice was confirmed by both flow cytometry and EMSA (data not shown). To explore the role of STAT3 in TH17 development in vivo, we next examined the gut-associated lymphoid tissue in WT and STAT3−/− CD4 mice. Previous work showed that endogenous TH17 T cells are abundant in these tissues in the absence of autoimmune disease (15). TH17 T cells were strikingly absent from all examined compartments in STAT3−/− CD4 mice (Fig. 1). This difference was most apparent in lymphocytes isolated from the lamina propria, but was consistent for all other populations studied. The complete loss of TH17-skewed CD4 lymphocytes in STAT3−/− CD4 mice was accompanied by a marked increase in IFN-γ-producing cells, which was most pronounced in the lamina propria. Notably, STAT3KO did not appear to affect the percentages of CD4 T cells with a TH2 phenotype in vivo (data not shown). Collectively these data demonstrate that STAT3 is required for endogenous TH17 development in vivo, and further suggest that STAT3 signaling restrains TH1 development.
STAT3 is required in vivo for development of endogenous gut-associated TH17 cells. Lymphocytes from indicated tissues were harvested from WT or CD4 STAT3−/− mice and activated in vitro for 4 h followed by intracellular cytokine staining for IL-17 vs IFN-γ. Percentages represent frequency of CD4 cells that are IL-17+ (TH17) and IFN-γ+ (TH1) for indicated tissues.
STAT3 is required in vivo for development of endogenous gut-associated TH17 cells. Lymphocytes from indicated tissues were harvested from WT or CD4 STAT3−/− mice and activated in vitro for 4 h followed by intracellular cytokine staining for IL-17 vs IFN-γ. Percentages represent frequency of CD4 cells that are IL-17+ (TH17) and IFN-γ+ (TH1) for indicated tissues.
EAE is mitigated in STAT3−/− CD4 mice
Considerable data show that the induction of EAE is critically dependent on TH17 T cell differentiation (8, 9). To test whether CD4 T cell expression of STAT3 is required in vivo for disease development, we induced EAE in WT and STAT3−/− CD4 mice. FACS analysis of CNS-infiltrating lymphocytes demonstrated that WT mice have an abundant TH17 infiltrate, whereas STAT3−/− CD4 mice have a paucity of cells in the CNS, with absent TH17 cells and very few TH1 cells (Fig. 2, A and B). To address the possibility that the scarcity of CNS-infiltrating CD4 cells in the STAT3−/− CD4 mice was the result of a T cell priming defect, we analyzed the draining lymph nodes from WT and STAT3−/− CD4 mice. Both groups demonstrated a robust response that was grossly evident by enlarged lymph nodes (data not shown) and confirmed by an increase in effector cytokine production (Fig. 2, A and B). However, STAT3−/− CD4 cells produced virtually no IL-17 and robust IFN-γ, demonstrating TH1 skewing in vivo. Strikingly, CD4 T cell expression of STAT3 was absolutely required for disease progression as STAT3−/− CD4 mice had a negligible disease score (Fig. 2 C). These data indicate that the development of pathogenic TH17 cells in vivo is dependent on STAT3 signaling, and that abrogation of this signaling pathway results in mitigation of autoimmune disease progression.
STAT3 expression in CD4 T cells is required for EAE induction. EAE was induced in WT mice (n = 9) or CD4 STAT3−/− (n = 5) mice by immunization with MOG peptide and CFA. On day 22, lymphocytes were harvested from CNS (spinal cord), draining lymph node (LN), and spleen. A, Percentages represent frequency of CD4 cells that are IL-17+ (TH17) and IFN-γ+ (TH1). B, Absolute number of CD4 infiltrating the CNS (left) or lymph nodes (right). C, Clinical disease score.
STAT3 expression in CD4 T cells is required for EAE induction. EAE was induced in WT mice (n = 9) or CD4 STAT3−/− (n = 5) mice by immunization with MOG peptide and CFA. On day 22, lymphocytes were harvested from CNS (spinal cord), draining lymph node (LN), and spleen. A, Percentages represent frequency of CD4 cells that are IL-17+ (TH17) and IFN-γ+ (TH1). B, Absolute number of CD4 infiltrating the CNS (left) or lymph nodes (right). C, Clinical disease score.
STAT3 signaling is required for TH17-dependent autoimmune pneumonitis
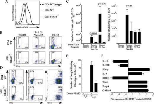
To further examine the potential role for STAT3 blockade in autoimmunity, we examined a model of induced autoimmune pneumonitis. We previously demonstrated that adoptive transfer of naive, HA-specific CD4 T cells from TCR transgenic donors into recipient mice that express HA as a “self-Ag” in the lung (C3-HA) results in a fatal autoimmune pneumonitis (16). WT TCR transgenic CD4 T cells recovered from recipient lungs showed an up-regulation of activated STAT3 after adoptive transfer (Fig. 3,A). WT TCR transgenic T cells were skewed toward a TH17 phenotype in C3-HA mice (Fig. 3, B and C). This skewing contrasted markedly with the response to infection with a virus, vaccinia-HA, which is characterized by a dominant TH1 pattern (Fig. 3, B and C). The cytokine profile from HA-specific STAT3−/− CD4 cells showed a striking deficit in IL-17 production, and a relative compensatory skewing toward TH1 in C3-HA mice (Fig. 3, B and C). The response to vaccinia-HA virus was relatively unaffected when STAT3 was deleted from CD4 cells, suggesting that targeting STAT3 might selectively block the TH17 pathway without inhibiting TH1 immune responses. These data allow us to speculate that STAT3 targeted therapies for autoimmunity might not necessarily be associated with significant immunosuppression.
STAT3 is required for the development of TH17 cells in an autoimmune pneumonitis model. Naive HA-specific Thy1.1+ TCR transgenic CD4 T cells from either STAT3 WT or CD4 STAT3−/− backgrounds were transferred into Thy1.2+ C3-HA recipients expressing HA in the lungs. Lung-infiltrating lymphocytes were harvested on day 4. In addition, naive HA-specific Thy1.1+ TCR transgenic CD4 T cells from either WT or CD4 STAT3−/− backgrounds were transferred to nontransgenic (B10.D2) hosts and infected with recombinant vaccinia expressing HA (Vacc-HA). Donor cells (CD4+Thy1.1+) were analyzed for phospho-STAT3 expression (C3-HA recipients) (A) and cytokine expression (B–E) by intracellular staining. B, FACS analysis showing percentage of lung-infiltrating CD4 T cells. C, Absolute number of lung-infiltrating donor-derived TH1 and TH17 cells. D and E, Analysis of C3-HA lung-infiltrating donor-derived TH2 and TREG cells by intracellular staining for IL-4 and Foxp3, respectively. D, Representative FACS analysis. E, Summary data for n = 5 animals/group (mean ± SEM). F, RT-PCR analysis of C3-HA lung-infiltrating donor-derived cells, recovered by high-purity (>95%) FACSort, for cytokines, receptors, and transcription factors specific for TH1, TH2, TH17, and TREG subtypes. Reactions were performed in triplicate for n = 5 pooled animals/group (mean ± SEM).
STAT3 is required for the development of TH17 cells in an autoimmune pneumonitis model. Naive HA-specific Thy1.1+ TCR transgenic CD4 T cells from either STAT3 WT or CD4 STAT3−/− backgrounds were transferred into Thy1.2+ C3-HA recipients expressing HA in the lungs. Lung-infiltrating lymphocytes were harvested on day 4. In addition, naive HA-specific Thy1.1+ TCR transgenic CD4 T cells from either WT or CD4 STAT3−/− backgrounds were transferred to nontransgenic (B10.D2) hosts and infected with recombinant vaccinia expressing HA (Vacc-HA). Donor cells (CD4+Thy1.1+) were analyzed for phospho-STAT3 expression (C3-HA recipients) (A) and cytokine expression (B–E) by intracellular staining. B, FACS analysis showing percentage of lung-infiltrating CD4 T cells. C, Absolute number of lung-infiltrating donor-derived TH1 and TH17 cells. D and E, Analysis of C3-HA lung-infiltrating donor-derived TH2 and TREG cells by intracellular staining for IL-4 and Foxp3, respectively. D, Representative FACS analysis. E, Summary data for n = 5 animals/group (mean ± SEM). F, RT-PCR analysis of C3-HA lung-infiltrating donor-derived cells, recovered by high-purity (>95%) FACSort, for cytokines, receptors, and transcription factors specific for TH1, TH2, TH17, and TREG subtypes. Reactions were performed in triplicate for n = 5 pooled animals/group (mean ± SEM).
Neither WT nor STAT3−/− CD4 cells that infiltrated C3-HA lungs secreted appreciable quantities of IL-4 after brief ex vivo stimulation (Fig. 3,D). There was a modest increase in the frequency of regulatory T cells (TREG) in the CD4 population derived from STAT3−/− donors (Fig. 3,D). This increased frequency was not reflected in total TREG cell numbers (Fig. 3,E), suggesting that the major consequence of STAT3KO in this model of autoimmunity was a relative increase in TH1 responses. To more completely assay the effects of STAT3KO on T cell skewing upon self-Ag recognition, we sorted lung-infiltrating TCR transgenic CD4 cells and performed quantitative RT-PCR (Fig. 3 F). As suggested by the intracellular staining data above, STAT3KO resulted in a net deviation away from the TH17 phenotype with complete loss of detectable RORγt and large decreases in IL-17 and IL-23R, whereas conversely, the STAT3−/− CD4 T cells showed message-level increases in the canonical transcription factors associated with TREG, TH1, and TH2 subtypes. These results for RORγt, IL-17, IL-23R, IFN-γ, and T-bet correlate well with the intracellular cytokine staining for IL-17 and IFN-γ. The correlations between quantitative RT-PCR and staining for TH2 and TREG pathways are less clear-cut and may reflect low gene expression levels and/or posttranscriptional regulation of protein levels.
Fatal autoimmune pneumonitis requires STAT3
STAT3−/− CD4 T cells were strikingly less efficient in promoting autoimmune lethality than WT cells (Fig. 4,A). The mortality rate of the WT recipient group was 100%, with a median survival time ranging from 5 to 6 days; however, the KO recipient group displayed a mortality rate ranging from only 0–10%. To determine whether STAT3 dependent TH17 responses contributed to the autoimmune pneumonitis, we treated C3-HA mice with a combination of anti-IL-23R and anti-IL-17 Abs after an adoptive transfer of WT HA-specific CD4 T cells. Fig. 4 B demonstrates that lethal pneumonitis was partially inhibited by in vivo anti-IL-23R/anti-IL-17 treatment.
CD4 T cell expression of STAT3 is required for the development of fatal autoimmune pneumonitis. A, A lethal dose of HA-specific WT or CD4 STAT3−/− cells were adoptively transferred into C3-HA mice. Results show mortality rate for recipient group. Data are representative of three independent experiments for n = 9 animals/group. B, C3-HA mice adoptively transferred with a lethal dose of HA-specific WT CD4 cells were treated with a combination of anti-IL-23R and anti-IL-17 or isotype controls (n = 5 animals/group). Results show mortality rates in pneumonitis model of C3-HA mice.
CD4 T cell expression of STAT3 is required for the development of fatal autoimmune pneumonitis. A, A lethal dose of HA-specific WT or CD4 STAT3−/− cells were adoptively transferred into C3-HA mice. Results show mortality rate for recipient group. Data are representative of three independent experiments for n = 9 animals/group. B, C3-HA mice adoptively transferred with a lethal dose of HA-specific WT CD4 cells were treated with a combination of anti-IL-23R and anti-IL-17 or isotype controls (n = 5 animals/group). Results show mortality rates in pneumonitis model of C3-HA mice.
Similar to results in other autoimmunity models such as EAE (9), the intermediate effects of IL-23R/IL-17 blockade seen in these experiments may either reflect partial blockade, or might indicate that full blockade is difficult to achieve in the context of a potent, in vivo proliferative autoimmune response. Additionally, unblocked effector cytokines (i.e., IL-22) secreted by TH17 cells could be responsible for the observed phenotype (18).
Discussion
Taken together, our results demonstrate an absolute requirement for STAT3 signaling in pathologic TH17 differentiation in vivo and suggest that STAT3 signaling also mediates a relative inhibition of TH1 differentiation. TH17 cells have been positively correlated to the pathophysiology of autoimmune diseases, including rheumatoid arthritis and multiple sclerosis in experimental murine models, as well as in humans (19, 20). As many current therapies for autoimmune disease are limited by nonspecific immunosuppression, our data suggest that STAT3 may serve as a novel target for autoimmunity because genetic down-regulation of STAT3 in CD4 T cells results in an absence of TH17 T cells accompanied by a relative augmentation of the TH1 response in vivo.
Disclosures
The authors have no financial conflict of interest.
Footnotes
The costs of publication of this article were defrayed in part by the payment of page charges. This article must therefore be hereby marked advertisement in accordance with 18 U.S.C. Section 1734 solely to indicate this fact.
This work was supported by National Institutes of Health grants and gifts from William and Betty Topercer, Dorothy Needle, and the Commonwealth Foundation. T.J.H. is a United Negro College Fund GlaxoSmithKline scholar. D.M.P. is a Januey scholar and holds the Seraph Chair in Oncology at Johns Hopkins University. C.G.D. is a Damon Runyon-Lilly Clinical Investigator.
Abbreviations used in this paper: EAE, experimental autoimmune encephalomyelitis; HA, hemagglutinin; KO, knockout; TREG, regulatory T cell; WT, wild type.



