Abstract
We investigated whether the proinflammatory T cell cytokines IL-17 and IL-22 are induced by human mycobacterial infection. Remarkably, >20% of specific cytokine-producing CD4+ T cells in peripheral blood of healthy, mycobacteria-exposed adults expressed IL-17 or IL-22. Specific IL-17- and IL-22-producing CD4+ T cells were distinct from each other and from Th1 cytokine-producing cells. These cells had phenotypic characteristics of long-lived central memory cells. In patients with tuberculosis disease, peripheral blood frequencies of these cells were reduced, whereas bronchoalveolar lavage fluid contained higher levels of IL-22 protein compared with healthy controls. IL-17 was not detected in this fluid, which may be due to suppression by Th1 cytokines, as PBMC IL-17 production was inhibited by IFN-γ in vitro. However, Th1 cytokines had no effect on IL-22 production in vitro. Our results imply that the magnitude and complexity of the anti-mycobacterial immune response have historically been underestimated. IL-17- and IL-22-producing CD4+ T cells may play important roles in the human immune response to mycobacteria.
Control of human infection with Mycobacterium tuberculosis (Mtb)3 is mediated by T cell immunity but fails in approximately nine million people worldwide each year, who develop clinical disease (http://www.who.int/mediacentre/factsheets/fs104/en/). Two million people die from tuberculosis (TB) each year. There is a critical need to understand the mechanisms of immune control, as novel diagnostic tests and immune-based interventions may significantly impact on the epidemic. Although it is well recognized that CD4+ T cells and Th1 cytokines, such as IFN-γ (1, 2, 3) and TNF-α, (4, 5, 6) are critical in the cell-mediated response to Mtb, it is also clear that this immunity alone is not enough (7). The role of other T cell subsets and cytokines are only beginning to be elucidated (8, 9, 10).
A Th17 T cell subset with significant proinflammatory functions has recently been described (11). Th17 cells are defined by production of the cytokines IL-17A and F and play a central role in the development of autoimmune diseases (12, 13, 14). In humans, IL-17 mRNA or protein expression has been found in tissues or biological fluids from patients with rheumatoid arthritis (15), systemic lupus erythematosus (16), uveitis and scleritis (17), inflammatory bowel disorders (18, 19), and psoriasis (20, 21). The role of IL-17 in human infections remains poorly studied; a single report described detection of specific IL-17-producing CD4+ T cells in peripheral blood of humans infected with Candida albicans (22). Multiple mouse studies suggest that Th17 cells may be important in protection against Klebsiella pneumonia, (23, 24) Bordetella pertussis (25), and, notably, Mtb (26, 27). Th17 cells may play an indirect role in Mtb infection, as it was shown that Th17 memory cells induced by a novel TB vaccine initiated recruitment of Th1 cells to the lung by up-regulating the chemokines CXCL9, CXCL10, and CXCL11 (27). IL-17 may also trigger recruitment of neutrophils to the lung and facilitate granuloma formation (26, 28, 29). IL-17 has also been shown to induce human fibroblasts (30, 31) and bronchial epithelial cells (32, 33, 34) to express neutrophil recruiting factors such as IL-8 and G-CSF. These data, and the association of IL-17 with increased neutrophil numbers in human airway inflammation, (35, 36) support the cytokine’s role in neutrophil recruitment (34) and suggest that IL-17 may contribute to inflammation induced by Mtb.
Another proinflammatory cytokine, IL-22, was first thought to be a Th1 cell product (37) but has subsequently been shown to be a Th17 cytokine in mice (38). Like IL-17, IL-22 acts on nonimmunological tissues and is associated with chronic, T cell-mediated inflammatory diseases such as psoriasis (21, 39, 40, 41, 42), Crohn’s disease (43), and rheumatoid arthritis (44). IL-22 also mediates acanthosis and dermal inflammation (42). The link between IL-22 and severe inflammation suggests that this cytokine may also contribute to the inflammatory response to Mtb. Expression of the IL-22 receptor, IL-22R1, has been detected in many tissues, including epithelial cells in the lung (45, 46), implicating this cytokine as playing a putative role in pulmonary inflammation.
We hypothesized that IL-17 and IL-22 contribute to the human anti-mycobacterial immune response. We provide evidence from assays of peripheral blood and disease site specimens from healthy Mtb-infected persons and patients with tuberculosis disease that strongly suggest that this is indeed the case.
Materials and Methods
Study participants and specimen collection
Healthy adults with no history of TB disease or treatment were recruited at the Institute for Infectious Diseases and Molecular Medicine of the University of Cape Town in South Africa. All participants had received bacillus Calmette-Guérin (BCG) at birth and reside in the Western Cape Province of South Africa, a region with an extremely high prevalence of Mtb infection and TB disease. HIV-uninfected patients with untreated, newly diagnosed, culture-positive, active tuberculosis were recruited at clinics in the Ravensmead district of Cape Town. Absence of HIV infection was confirmed with a rapid HIV test. Heparinized whole blood was collected by venepuncture from the populations mentioned above and immediately incubated in assays.
Bronchoalveolar lavage (BAL) was performed on healthy, tuberculin skin test negative adults and on patients suspected to have pulmonary TB at the Medical Clinic, Research Center Borstel, Borstel, Germany. The latter investigation was part of routine medical care. BAL fluid (BALF) was collected as previously described (47). In brief, flexible bronchoscopy of the upper airways was conducted with local anesthesia (2% Lidocaine; AstraZeneca) and additional conscious sedation with i.v. Midazolam (5 mg/ml; Roche). The bronchoscope was wedged into a subsegmental bronchus of the middle lobe or the affected lung segment in case of suspected TB. A total volume of 200 ml sterile saline was instilled, aspirated, and maintained on ice. Only BAL samples from patients whose sputum/BAL cultures were subsequently culture positive for Mtb were included as patients in this study. BALF was cryopreserved at −70°C until assay.
Participation of all volunteers was in accordance with the Declaration of Helsinki, the US Department of Health and Human Services guidelines, and good clinical practice guidelines. This included protocol approval by the relevant Research Ethics Committees of the Universities of Cape Town, Stellenbosch and Lübeck, and written informed consent.
Ags, Abs, and cytokines
Ags included live Mycobacterium bovis BCG SSI (used in whole blood assays at 1.2 × 106 CFU/ml and in PBMC assays at a multiplicity of infection of 0.1, reconstituted from the vaccine vial in RPMI 1640; Staten Serum Institute), Mtb purified protein derivative (PPD) (10 μg/ml; Staten Serum Institute), and a combined pool of peptides (15-mers overlapping by 10) spanning the mycobacterial proteins early secretory antigenic target-6 (ESAT-6) and culture filtrate protein-10 (CFP-10) (each peptide at 2 μg/ml; PeptideSynthetics). Anti-CD28 and anti-CD49d (0.5 μg/ml each; BD Biosciences) were used in the assays as costimulatory Abs. No Ag (costimulant Abs only) was used as negative control and staphylococcal enterotoxin B (SEB, at 10 μg/ml; Sigma-Aldrich) or PMA (at 1 μg/ml; Sigma-Aldrich) with ionomycin (at 1.5 μM; Sigma-Aldrich) as positive controls. In PBMC assays, rIFN-γ (10 ng/ml), rIL-12p70 (10 ng/ml), functional grade anti-human IL-4 (8D4-8, 5 μg/ml), anti-human IFN-γ (NIB42, 5 μg/ml), and isotype-matched IgG1 (5 μg/ml) were used, all from eBioscience. The following Abs were used for surface and intracellular staining for flow cytometry: CD3-Pacific Blue (UCTH1), CD4-Cy5.5PerCP or CD4-FITC (both RPA-T4), CD8-Cy5.5PerCP (SK1), γδ TCR-allophycocyanin (B1), IFN-γ-AlexaFluor700 (K3), IL-2-FITC (5344.111), TNF-α-Cy7PE (MAb11), CD45RA-Cy7PE (L48), and CD27-FITC (M-T271), all from BD Biosciences; CCR7-allophycocyanin (150503) and IL-22-PE and IL-22-allophycocyanin (both 142928) from R&D Systems; and IL-17-PE and IL-17-AlexaFluor647 (both eBio64CAP17) from eBioscience.
Whole blood assays
Whole blood assays were performed as described previously (48). In brief, 1 ml heparinized whole blood was incubated with Ags in the presence of anti-CD28 and anti-CD49d at 37°C. After 7 h, Brefeldin A (10 μg/ml; Sigma-Aldrich) was added, and samples were incubated for five further hours. Stimulated whole blood was treated with 2 mM EDTA (Sigma-Aldrich), RBC were then lysed and white cells fixed using FACSLysing solution (BD Biosciences). Fixed cells were either stained for flow cytometric analysis immediately or cryopreserved and later thawed.
Intracellular cytokine staining and polychromatic flow cytometric analysis
After washes, fixed white cells were stained at 4°C for 1 h with surface marker Abs. For intracellular staining, cells were permeabilized with Perm/Wash buffer (BD Biosciences) and incubated at 4°C for 1 h with Abs specific for intracellular markers. After washes, stained cells were immediately acquired on a LSR II flow cytometer (BD Biosciences), configured to detect 13 parameters. One to two million cells were acquired. Cell doublets were excluded using forward light scatter–area vs forward light scatter-height parameters. Unstained cells and single stained mouse κ beads were used as controls and to calculate compensations for every run. Automatic compensation was checked and adjusted manually where necessary, and analysis of data was performed with FACSDiva software (BD Biosciences). Flow cytometric plots are displayed using bi-exponential scaling. Unstimulated and SEB-stimulated cells were used to set cut-off gates for cytokines. When data spread was observed for fluorochromes with spectral overlap, angled gating was used. The cut-off for positive cytokine responses was 0.01% of gated cells.
PBMC assays
PBMC were isolated from heparinized blood by density gradient centrifugation. Cells (3 × 105) in RPMI 1640 containing 10% human AB serum were incubated, in duplicate, with live M. bovis BCG in the presence or absence of soluble cytokines and/or Abs. Supernatant fluid was harvested after 96 h for assay of soluble IL-17 and IL-22 by ELISA (both R&D Systems) according to the manufacturers’ protocols. The lower detection limit for both ELISA was 15.6 pg/ml.
BAL cellular and fluid analysis
Differential cell counts were performed on cytocentrifuged preparations stained by hemacolor rapid staining of blood smear (May-Grünwald-Giemsa; Merck). Five hundred cells were counted. BALF was filtered with Millex-GV low protein binding PVDF filters (Millipore) to omit bacteria, and the concentrations of soluble IL-17 and IL-22 were measured by ELISA, as described above.
Data analysis
All statistical tests were performed with Prism 4.03 (GraphPad). Nonparametric tests were used throughout. When multiple comparisons were made for a data set, the Kruskal-Wallis test with Dunn’s Multiple Comparison test was used.
Results
Distinct human mycobacteria-specific CD4+ T cells produce IL-17 and IL-22
To determine whether mycobacteria-specific IL-17- or IL-22-producing lymphocytes are present in peripheral blood of mycobacteria-exposed adults, we incubated whole blood with Mtb PPD, viable BCG, or a pool of ESAT-6 and CFP-10 peptides. Cell-associated cytokine production after 12 h was assessed by flow cytometry. IL-17 or IL-22 production was readily detectable upon BCG or PPD stimulation, primarily in CD3+CD4+ T cells (Fig. 1 A).
Distinct human mycobacteria-specific CD4+ T cells produce IL-17 and IL-22. A, Flow cytometric detection of IL-17 (upper plots) and IL-22 (lower plots) production by CD4+ T cells in response to the shown mycobacterial Ags in a healthy mycobacteria-exposed adult. Plots shown were gated on small CD3+ lymphocytes. The percentage of cells falling into the respective quadrants is indicated in each plot. B, BCG-specific expression of IL-17 in CD4+, CD8+, or γδ T cells in a single healthy mycobacteria-exposed adult. C, Proportion of BCG-specific IL-17+ T cells falling into the CD4+, CD8+, or γδ T cell subsets in 21 healthy mycobacteria-exposed adults. Plots shown were gated on small CD3+ lymphocytes. The median is represented by the horizontal line, the interquartile range by the box, and the range by the whiskers. D, Coexpression of IL-17 and IL-22 by CD4+ T cells of a single healthy mycobacteria-exposed adult. E, Frequencies of BCG-specific IL-17- and IL-22-expressing CD4+ T cells in 21 healthy adults. Horizontal lines represent the median. Background cytokine values (unstimulated whole blood) were subtracted from BCG-specific responses. F, IL-17 and IL-22 expression by CD4+ T cells in blood left unstimulated or stimulated with a single ESAT-6 and CFP-10 peptide pool. Differences were compared with the Wilcoxon signed rank test.
Distinct human mycobacteria-specific CD4+ T cells produce IL-17 and IL-22. A, Flow cytometric detection of IL-17 (upper plots) and IL-22 (lower plots) production by CD4+ T cells in response to the shown mycobacterial Ags in a healthy mycobacteria-exposed adult. Plots shown were gated on small CD3+ lymphocytes. The percentage of cells falling into the respective quadrants is indicated in each plot. B, BCG-specific expression of IL-17 in CD4+, CD8+, or γδ T cells in a single healthy mycobacteria-exposed adult. C, Proportion of BCG-specific IL-17+ T cells falling into the CD4+, CD8+, or γδ T cell subsets in 21 healthy mycobacteria-exposed adults. Plots shown were gated on small CD3+ lymphocytes. The median is represented by the horizontal line, the interquartile range by the box, and the range by the whiskers. D, Coexpression of IL-17 and IL-22 by CD4+ T cells of a single healthy mycobacteria-exposed adult. E, Frequencies of BCG-specific IL-17- and IL-22-expressing CD4+ T cells in 21 healthy adults. Horizontal lines represent the median. Background cytokine values (unstimulated whole blood) were subtracted from BCG-specific responses. F, IL-17 and IL-22 expression by CD4+ T cells in blood left unstimulated or stimulated with a single ESAT-6 and CFP-10 peptide pool. Differences were compared with the Wilcoxon signed rank test.
As murine studies of mycobacterial infection suggest that γδ T cells may be a major IL-17-producing T cell population (29, 49), we also measured expression of IL-17 in this subset (Fig. 1,B). γδ T cells expressed very little or no IL-17. CD8+ T cells also expressed virtually no IL-17; IL-17 production was mostly restricted to CD4+ T cells (Fig. 1 C). This was also observed for PPD-specific cells and cells responding to nonspecific stimuli, such as SEB or PMA/Ionomycin (data not shown). IL-22 was expressed exclusively by CD4+ T cells (data not shown).
Murine data suggest that IL-22 is coexpressed with IL-17 by Th17 cells (38, 42). We therefore examined whether IL-22 and IL-17 are also coexpressed by human T cells, but found that the cytokines are mostly produced by distinct CD4+ T cell subsets (Fig. 1, D and E). A very small proportion of Th17 cells also expressed IL-22, comprising <25% of the mycobacteria-specific Th17 response (Fig. 1,E). Notably, BCG- and PPD-specific IL-22+ CD4+ T cells were more frequent than IL-17+ CD4+ T cells of the same specificity (BCG-specific, p = 0.0066; PPD-specific, p = 0.0078; Wilcoxon signed rank test; Fig. 1, D and E).
BCG and PPD contain nonprotein components that may induce cytokine production by unconventional T cells. To confirm that mycobacteria-specific IL-17 and IL-22 production was induced by protein Ags, blood from PPD responders was stimulated with a pool of peptides spanning the Mtb-specific Ags ESAT-6 and CFP-10. These peptides induced IL-17+ and IL-22+ expression in CD4+ T cells at low frequencies that exceeded the unstimulated control (Fig. 1, A and F).
Mycobacteria-specific IL-17+ and IL-22+ CD4+ T cells are mostly distinct from Th1 cells
To address whether IL-17+ and IL-22+ are coexpressed with Th1 cytokines, thought to be critical for protection against mycobacteria, we determined the expression of IFN-γ, IL-2, TNF-α, IL-17, and IL-22 simultaneously in BCG- and PPD-specific CD4+ T cells. Analysis of all possible combinations of cytokines revealed that mycobacterial exposure induced multiple, distinct populations of CD4+ T cells (Fig. 2). Notably, IL-17-producing cells did not express IFN-γ, IL-2, or TNF-α. Similarly, IL-22-producing cells were mostly distinct from Th1 cells. A small population of BCG-specific IL-22+ cells expressed IFN-γ, whereas very small subsets of IL-22+ PPD-specific cells coexpressed either IFN-γ or all three Th1 cytokines (Fig. 2, B and C). Compared with BCG-induced cytokine production, PPD induced smaller proportions of IL-17+ and IL-22+ CD4+ T cells (Fig. 2, B and C); PPD also induced higher proportions of CD4+ T cells that produced Th1 cytokines exclusively compared with BCG (Fig. 2 C).
Mycobacteria-specific IL-17+ and IL-22+ CD4+ T cells are mostly distinct from Th1 cells. A, Flow cytometric detection of BCG-specific CD4+ T cell expression of IFN-γ, TNF-α, and IL-2 in combination with IL-17 and IL-22 in a single healthy mycobacteria-exposed adult. B and C, Patterns of single or combined expression of these five cytokines in CD4+ T cells when whole blood was incubated with BCG (B, n = 20) and PPD (C, n = 8). The median frequency, shown as a percentage of the total cytokine response, is represented by the horizontal line, the interquartile range by the box, and the range by the whiskers. For each pattern, in each individual, background values (unstimulated) were subtracted. Cells falling into the Th1 (IFN-γ, TNF-α, and/or IL-2) classification are in red, cells producing IL-17 exclusively are in blue, cells producing IL-22 exclusively are in green, cells coexpressing IL-17 and IL-22 are in olive, and cells coexpressing Th1 cytokines and IL-17 and/or IL-22 are in violet. Populations are shown ranked according to this classification and to frequency.
Mycobacteria-specific IL-17+ and IL-22+ CD4+ T cells are mostly distinct from Th1 cells. A, Flow cytometric detection of BCG-specific CD4+ T cell expression of IFN-γ, TNF-α, and IL-2 in combination with IL-17 and IL-22 in a single healthy mycobacteria-exposed adult. B and C, Patterns of single or combined expression of these five cytokines in CD4+ T cells when whole blood was incubated with BCG (B, n = 20) and PPD (C, n = 8). The median frequency, shown as a percentage of the total cytokine response, is represented by the horizontal line, the interquartile range by the box, and the range by the whiskers. For each pattern, in each individual, background values (unstimulated) were subtracted. Cells falling into the Th1 (IFN-γ, TNF-α, and/or IL-2) classification are in red, cells producing IL-17 exclusively are in blue, cells producing IL-22 exclusively are in green, cells coexpressing IL-17 and IL-22 are in olive, and cells coexpressing Th1 cytokines and IL-17 and/or IL-22 are in violet. Populations are shown ranked according to this classification and to frequency.
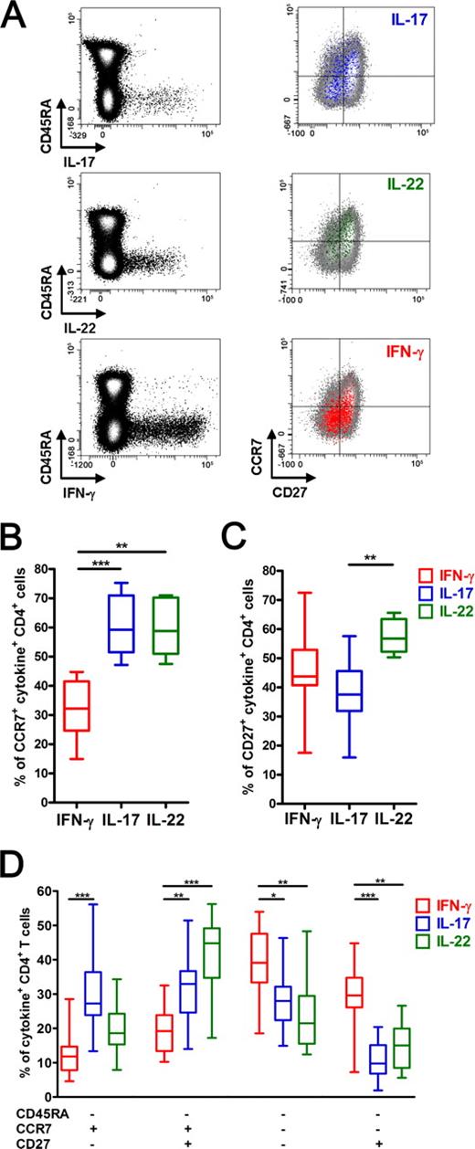
Mycobacteria-specific human IL-17+ and IL-22+ CD4+ T cells display central memory phenotypes
We were interested in whether the memory phenotype of these mycobacteria-specific IL-17+ and IL-22+ T cells would differ from that of specific Th1 CD4+ T cells. Measurement of CD45RA, CCR7, and CD27 expression allows for classification of cells into effector and central memory subsets (50). CCR7 expression endows Ag-experienced CD45RA− T cells with the potential for lymph node homing, which is characteristic of central memory cells, whereas absence of CCR7 expression allows migration to the site of infection, which is typical of effector cells (50). In combination with CCR7, analysis of CD27 expression allows further distinction of the T cell population into what is thought to be a less differentiated population, i.e., CCR7−CD27+, compared with a more differentiated population, i.e., CCR7−CD27− (51).
Cell subsets were identified by gating on T cells that expressed the relevant cytokine, following incubation of whole blood with Ag for 12 h. Virtually all BCG-specific cytokine+ CD4+ T cells resided in the CD45RA− subset (Fig. 3,A). IL-17+ and IL-22+ CD4+ T cells expressed markedly higher levels of CCR7 than IFN-γ+ cells (Fig. 3,B). CCR7 expression on IL-17+ and IL-22+ CD4+ T cells did not differ. IL-22+ cells expressed higher levels of CD27 than IL-17+, but expression of this marker was not different between IL-22+ or IL-17+ and IFN-γ+ CD4+ T cells (Fig. 3,C). When all three phenotypic markers were considered together (Fig. 3,D), no significant differences were observed between IL-17+ and IL-22+ CD4+ T cells; however, the phenotypes of both these cell subsets were different to Th1 cells (Fig. 3,D). The most common phenotype among IL-17+ and IL-22+ CD4+ T cells was CD45RA−CCR7+CD27+/−, more characteristic of central memory cells, whereas IFN-γ+ cells predominantly displayed an effector (CD45RA−CCR7−CD27−) phenotype (Fig. 3).
Mycobacteria-specific IL-17+ and IL-22+ CD4+ T cells display distinct phenotypes. A, Flow cytometric detection of expression of CD45RA on BCG-specific CD4+ T cells, defined by IL-17, IL-22, or IFN-γ expression, in a single healthy adult (left dotplots). The right dotplots show expression of CCR7 and CD27 of cytokine-producing, CD45RA− CD4+ T cells, shown in color. The gray background of each plot represents CCR7 and CD27 expression of the total CD45RA− CD4+ T cell population. B–D, Phenotypic marker expression on IL-17-, IL-22-, or IFN-γ-producing BCG-specific CD45RA−CD4+ T cells in healthy adults (n = 17 for IL-17 and IFN-γ; n = 9 for IL-22): CCR7 expression (B), CD27 expression (C), and all 3 phenotypic markers considered together (D). For each plot, the median is represented by the horizontal line, the interquartile range by the box, and the range by the whiskers. Differences between groups were assessed by the Kruskal-Wallis test with Dunn’s Multiple Comparison test. ∗, p < 0.05; ∗∗, p < 0.01; and ∗∗∗, p < 0.001.
Mycobacteria-specific IL-17+ and IL-22+ CD4+ T cells display distinct phenotypes. A, Flow cytometric detection of expression of CD45RA on BCG-specific CD4+ T cells, defined by IL-17, IL-22, or IFN-γ expression, in a single healthy adult (left dotplots). The right dotplots show expression of CCR7 and CD27 of cytokine-producing, CD45RA− CD4+ T cells, shown in color. The gray background of each plot represents CCR7 and CD27 expression of the total CD45RA− CD4+ T cell population. B–D, Phenotypic marker expression on IL-17-, IL-22-, or IFN-γ-producing BCG-specific CD45RA−CD4+ T cells in healthy adults (n = 17 for IL-17 and IFN-γ; n = 9 for IL-22): CCR7 expression (B), CD27 expression (C), and all 3 phenotypic markers considered together (D). For each plot, the median is represented by the horizontal line, the interquartile range by the box, and the range by the whiskers. Differences between groups were assessed by the Kruskal-Wallis test with Dunn’s Multiple Comparison test. ∗, p < 0.05; ∗∗, p < 0.01; and ∗∗∗, p < 0.001.
Active TB disease is associated with lower frequencies of IL-17+ and IL-22+ CD4+ T cells in peripheral blood
Next, we characterized mycobacteria-specific IL-17+ and IL-22+ CD4+ T cells in peripheral blood of patients with pulmonary TB (PTB) before commencing anti-tuberculosis therapy. Patients with PTB had fewer IL-17- and IL-22-producing BCG-specific CD4+ T cells compared with healthy adults (Fig. 4, A and B). This was also seen for PPD-specific IL-17+ and IL-22+ CD4+ T cells (IL-17, p = 0.0003; IL-22, p = 0.0140; data not shown). The frequency of IFN-γ+ CD4+ T cells was also lower in PTB patients, compared with healthy mycobacteria-exposed adults (Fig. 4,C), a well-described phenomenon (52, 53, 54). Despite the lower frequencies of cytokine+ CD4+ T cells in PTB, the relative proportions of different subsets, according to cytokine expression profile, remained similar to that of healthy adults (Fig. 4 D).
IL-17+ and IL-22+ CD4+ T cells are less frequent in the peripheral blood of patients with active TB. Frequencies of BCG-specific CD4+ T cells expressing IL-17+ (A), IL-22+ (B), and IFN-γ+ (C) CD4+ T cells in whole blood from healthy adults (n = 22) and from patients with active TB (ATB, n = 10). Horizontal lines represent the medians. Background cytokine values (unstimulated) were subtracted from BCG-specific responses. The Mann-Whitney U test was used for comparisons. D, Distribution of BCG- and PPD-specific cytokine responses in healthy mycobacteria-exposed adults (n = 20) and in patients with ATB (n = 10). The pie charts represent median frequencies of BCG-specific cytokine+ cells, using five subsets as defined as in Fig. 2.
IL-17+ and IL-22+ CD4+ T cells are less frequent in the peripheral blood of patients with active TB. Frequencies of BCG-specific CD4+ T cells expressing IL-17+ (A), IL-22+ (B), and IFN-γ+ (C) CD4+ T cells in whole blood from healthy adults (n = 22) and from patients with active TB (ATB, n = 10). Horizontal lines represent the medians. Background cytokine values (unstimulated) were subtracted from BCG-specific responses. The Mann-Whitney U test was used for comparisons. D, Distribution of BCG- and PPD-specific cytokine responses in healthy mycobacteria-exposed adults (n = 20) and in patients with ATB (n = 10). The pie charts represent median frequencies of BCG-specific cytokine+ cells, using five subsets as defined as in Fig. 2.
BAL IL-22 is elevated in PTB
To examine the roles of IL-17 and IL-22 in PTB-associated inflammation, we measured the levels of soluble IL-17 and IL-22 in BALF from 12 healthy adults and 13 patients with newly diagnosed PTB, by ELISA. IL-17 was not detectable in BALF from either group. In contrast, IL-22 was detectable in BALF from both groups; higher levels of IL-22 were found in BALF from PTB patients compared with healthy controls (Fig. 5). In concert, absolute cell numbers and the percentage of neutrophils in BAL from PTB patients tended to be higher, compared with healthy controls (Table I). PTB patients also had a higher proportion of alveolar lymphocytes and a lower proportion of alveolar macrophages, compared with healthy controls (Table I).
BALF IL-22 is increased in PTB. Soluble IL-22 concentrations in BALF from healthy adults (n = 12) or adults with PTB (n = 13). IL-17 was undetectable in BALF from both groups (data not shown). Horizontal lines represent the medians. The groups were compared with the Mann-Whitney U test.
BALF IL-22 is increased in PTB. Soluble IL-22 concentrations in BALF from healthy adults (n = 12) or adults with PTB (n = 13). IL-17 was undetectable in BALF from both groups (data not shown). Horizontal lines represent the medians. The groups were compared with the Mann-Whitney U test.
BAL differential cell counts
| . | PTB (n = 13) . | Healthy Controls (n = 12) . | p Value (Mann-Whitney U Test) . |
|---|---|---|---|
| Absolute number of BAL cells (×104 ml−1) | 19.5 (8.4–47.1)a | 6.9 (3.4–18.8) | 0.1086 |
| Neutrophils (%) | 4.75 (0.6–17.5) | 1.1 (1–3) | 0.3409 |
| Lymphocytes (%) | 8.5 (6.3–30.8) | 5.3 (5–6.2) | 0.0221 |
| Macrophages (%) | 73.0 (59.7–89.6) | 92.3 (91.1–94) | 0.0084 |
| . | PTB (n = 13) . | Healthy Controls (n = 12) . | p Value (Mann-Whitney U Test) . |
|---|---|---|---|
| Absolute number of BAL cells (×104 ml−1) | 19.5 (8.4–47.1)a | 6.9 (3.4–18.8) | 0.1086 |
| Neutrophils (%) | 4.75 (0.6–17.5) | 1.1 (1–3) | 0.3409 |
| Lymphocytes (%) | 8.5 (6.3–30.8) | 5.3 (5–6.2) | 0.0221 |
| Macrophages (%) | 73.0 (59.7–89.6) | 92.3 (91.1–94) | 0.0084 |
Median (interquartile range). Significant differences are in boldface.
Type 1 cytokines suppress specific IL-17, but not IL-22, expression
We hypothesized that the presence of IL-22 and absence of IL-17 in BALF of PTB patients was due to modulatory effects of Th1 cytokines, which are predominant in lungs of patients with PTB. Further, human data suggest that Th1 cytokines suppress Th17 lineage formation (18, 42, 55). We studied IL-17 and IL-22 expression by PBMC incubated with BCG in the presence or absence of Th1 conditions. Exogenous IFN-γ or IL-12p70 in the presence of anti-IL-4 Ab strongly suppressed expression of IL-17, but not expression of IL-22, by specific CD4+ T cells (Fig. 6, A and B). No suppression of either IL-17 or IL-22 was observed upon stimulation in the presence of neutralizing anti-IFN-γ and anti-IL-4 Abs. This demonstrates that Th1-inducing conditions not only block development of Th17 cells, but can suppress the production of IL-17 by differentiated T cells.
Th1 conditions suppress IL-17, but not IL-22, expression. PBMC from eight healthy mycobacteria-exposed adults were incubated with BCG in the presence or absence of shown cytokines or neutralizing Abs. Soluble IL-17 (A) and IL-22 (B) concentrations were measured by ELISA and are shown as percentage of the cytokine concentration in wells incubated with BCG and isotype-matched IgG1 Ab (IL-17 concentration: 60 pg/ml, median; 27.3–119.4 pg/ml, interquartile range; and IL-22 concentration: 1,133 pg/ml, median; 204–2128 pg/ml, interquartile range). Differences were assessed with the Wilcoxon signed rank test. Horizontal lines represent the median.
Th1 conditions suppress IL-17, but not IL-22, expression. PBMC from eight healthy mycobacteria-exposed adults were incubated with BCG in the presence or absence of shown cytokines or neutralizing Abs. Soluble IL-17 (A) and IL-22 (B) concentrations were measured by ELISA and are shown as percentage of the cytokine concentration in wells incubated with BCG and isotype-matched IgG1 Ab (IL-17 concentration: 60 pg/ml, median; 27.3–119.4 pg/ml, interquartile range; and IL-22 concentration: 1,133 pg/ml, median; 204–2128 pg/ml, interquartile range). Differences were assessed with the Wilcoxon signed rank test. Horizontal lines represent the median.
Discussion
We report the presence of two new mycobacteria-specific CD4+ T cell populations in peripheral blood of persons exposed to or diseased by mycobacteria. We found specific IL-17- and IL-22-producing CD4+ T cell populations that were distinct from each other, distinct from Th1 cytokine-producing subsets, and that constituted >20% of the total frequency of specific cytokine-producing CD4+ T cells. These data show that the magnitude and complexity of the human immune response to mycobacteria have historically been underestimated. Our results also suggest that both these proinflammatory cytokines may play a role in host protection against tuberculosis.
We found that IL-17 was produced mainly by CD4+ T cells, which is consistent with results from Khader et al. (28), who showed induction of CD4+ T cells producing IL-17 in Mtb-infected mice. This contrasts with other data from the murine model, in which mycobacterial infection induces large numbers of γδ T cells that produce this cytokine (29, 49) in addition to CD4+ T cells. In the mouse, these γδ T cells are involved early in the pulmonary response to infection, whereas the CD4+ T cell population constitutes memory cells. We cannot exclude that similar kinetic differences also occur after human mycobacterial infection. Our finding that CD4+ T cells are the predominant source of this cytokine is consistent with other human studies of IL-17 (17, 18, 22). IL-22 is also produced mainly by CD4+ T cells, as has been shown in humans (37, 42, 43, 56).
Our results, showing the presence of specific IL-17-producing CD4+ T cells in mycobacteria-exposed adults, differ from a recent report that cells from similar human populations failed to induce IL-17 production following incubation with PPD (22). Highly purified T cell populations were used in the latter study, in contrast to our whole blood or PBMC assay systems. Further, the Ag chosen for the assays may also have influenced the results; although we have shown that incubation of whole blood with a range of specific Ags could induce IL-17-expressing CD4+ T cells, PPD induced relatively little IL-17 (and IL-22) expression compared with BCG. The reason for this finding is not clear but may relate to differences in Ag processing and presentation between live M. bovis BCG organisms and PPD. Regardless, our results are consistent with other published findings of up-regulation of IL-17 mRNA upon incubation of human PBMC with PPD (57).
We have also shown that mycobacteria-specific Th17 cells form a T cell subset that is distinct from cells producing the Th1 cytokines IFN-γ, TNF-α, and/or IL-2, as has been reported before in other human Th17 models (17, 22, 58). Interestingly, Annunziato et al. (18) found that significant proportions of CD4+ T cells from the gut of patients with Crohn’s disease coexpressed IFN-γ and IL-17. Lesser coexpression of these cytokines was found in peripheral blood, suggesting that disease site (lung) expression of IL-17 and Th1 cytokines in TB patients could also differ from peripheral blood expression of these cytokines. Our results also contrast another report which shows that human, in vitro polarized Th17 cells expressed TNF (55). These investigators re-stimulated naive T cells, which were cultured for 12 days in Th17-polarizing conditions, with PMA and ionomycin. In contrast, we analyzed memory T cells ex vivo and thus report on mycobacteria-specific cells that are already differentiated.
Surprisingly, we found that IL-22 was produced by a T cell subset that was distinct from IL-17-producing CD4+ T cells. These data are at variance with other reports; this cytokine has been considered a Th17 cytokine in mice (38, 42, 59). In humans, IL-22 has also been suggested as a Th17 cell product; however, again this was demonstrated in Th17 cells that were polarized from naive T cells in vitro (55). These data may highlight functional differences between memory T cells analyzed ex vivo and T cells derived by differentiation in vitro. BCG- or PPD-specific IL-22-expressing CD4+ T cells were also mostly distinct from Th1 cells, suggesting that IL-22-expressing cells form a subset that is altogether distinct from Th17 and Th1 cells. This is further supported by our finding that Th1 cytokines inhibit IL-17, but not IL-22, expression, suggesting that regulation of IL-17- and IL-22-producing cells is different. Confirmation from other human disease models is necessary before branding this subset “Th22 cells.”
Most mycobacteria-specific IL-17+ and IL-22+ CD4+ T cells displayed the phenotype of central memory cells, characterized by expression of CCR7 without expression of CD45RA. Central memory cells are thought to be long-lived populations that are able to expand extensively in lymph nodes for an effective secondary immune response (50). This contrasts with the effector phenotype found on mycobacteria-specific IFN-γ-producing CD4+ T cells. Effector cells have the capacity to immediately home to disease sites but have limited ability to expand and survive. We did not specifically evaluate the phenotypes of CD4+ T cells that express IL-2, which may also be preferentially associated with a central memory phenotype. It should be noted that we analyzed T cells that produce cytokines during a 12-h incubation with Ag. Although this stimulation may affect expression of surface proteins, such effects are likely to be similar for IL-17- and IL-22-producing cells and Th1 cells and thus should not confound the observed differences between these cell subsets. Taken together, our results suggest that IL-17- and IL-22-producing cells are long-lived populations and may therefore contribute to long-lived protection against TB.
A role for IL-17- and IL-22-producing cells in TB immunity is suggested by the comparison of results from healthy, exposed adults with those from patients with PTB. Enumeration of PPD- and BCG-specific IL-17- and IL-22-producing CD4+ T cells in peripheral blood of patients with PTB revealed lower frequencies compared with healthy adults. It is well recognized that specific IFN-γ-producing cells are also less frequent in the peripheral blood of PTB patients (52, 53, 54, 60). It has been suggested that these lower Th1 frequencies may result from T cell homing to the site of infection (60, 61). The lack of change in relative proportions of IL-17+ and IL-22+ CD4+ T cells and Th1 cells in peripheral blood, when healthy adults are compared with diseased patients, suggests that all these subsets may have migrated to the lung. This is supported by evidence that human IL-17- and IL-22-producing T cells express CCR6 (18, 22), the receptor for MIP-3α, which is expressed under inflammatory conditions by endothelial cells to mediate T cell homing to mucosal tissues (62). Other reasons for the observed suppressed peripheral blood T cell response in active TB may include effector functions of regulatory T cells; regardless, the homing model further supports a role for IL-17+ and IL-22+ CD4+ T cells in immunity against TB.
Our observation that soluble IL-17 could not be detected in BALF from patients with TB may seem at odds with the latter conclusion. This was unexpected, given a detectable peripheral blood Th17 response and reported mRNA and T cell-associated expression of IL-17 in the lungs of mycobacteria-infected mice (26, 29, 63). The low BALF IL-17 levels in PTB patients may be due to inhibition of IL-17 expression in the affected lung. As seen in our in vitro culture experiments, Th1 conditions, which are predominant in the lungs of PTB patients, can inhibit expression of IL-17. This corroborates with murine studies demonstrating that IFN-γ limits Th17 lineage formation in vitro (42, 64, 65).
In patients with neutrophilic airway inflammation following exposure to organic dust, BALF IL-17 protein levels have also either been extremely low or undetectable, except in those with the most severe inflammation (36). A single human study has reported successful detection of IL-17 in unconcentrated BALF from asthmatic subjects, albeit at a median of 15 pg/ml, the lower detection limit of many ELISA (66). These data imply that IL-17 levels in BALF from most subjects, even in the absence of inhibitory Th1 cytokines, are too low to directly detect by ELISA, and that future analysis of cell-associated IL-17 expression in BAL may be more revealing (35, 66, 67).
In contrast to IL-17, IL-22 was detected in greater concentrations in the BALF of our patients compared with BALF of healthy controls. In line with the data supporting that IL-17 production in diseased lungs is suppressed by the Th1 response, we also show, using an in vitro system, that IL-22 production by differentiated CD4+ T cells was not influenced under Th1-polarizing conditions. Whether BALF IL-22 was produced by conventional CD4+ T cells is not clear, as we did not characterize cytokine expression among different cell subsets in BAL. Such an analysis will also reveal whether the regulation of IL-17- and IL-22-producing cells in the lung is similar to that seen in our experiments on peripheral cells. High IL-22 levels have been observed in diseased tissue of patients with chronic, T cell-mediated inflammatory diseases, such as psoriasis (39, 40, 41, 42), Crohn’s disease (43), and rheumatoid arthritis (44). We hypothesize that IL-22 mediates pulmonary inflammation in active TB.
Regulation of both IL-17 and IL-22 may be critical to promote appropriate, but not excessive, lung inflammation in TB. This situation could be analogous to the role of the proinflammatory cytokine TNF-α in TB; the cytokine is critical for control of Mtb, but excessive production may be associated with immune pathology. Production of IL-17 is regulated by the local cytokine milieu. In the mouse, TGF-β and IL-6 are required for initiation of the Th17 lineage (68, 69, 70), whereas IL-23 is necessary to form an established population (12, 69). Priming of human Th17 cells appears to be different, requiring IL-1β in addition to IL-6 (21, 55). Further, whereas TGF-β promotes murine IL-17 expression, human IL-17 expression may be down-regulated by TGF-β (21, 55). The pulmonary cytokine milieu is complex and remains incompletely understood, as demonstrated by an observation that the IL-17-modulating cytokines IL-6, IL-1β, and TGF-β are not secreted in different amounts by unstimulated or PPD-stimulated BAL cells from healthy subjects and TB patients (60). Likewise, the cytokine milieu at the site of T cell priming may be a critical determinant of IL-17- and IL-22-expressing CD4+ T cell induction. We have shown that IL-17- and IL-22-producing BCG-specific T cells are detectable 10 wk after vaccination of human newborns with BCG (T. J. Scriba and W. A. Hanekom, unpublished results). Mtb or environmental mycobacterial infection, which are common in endemic countries such as South Africa, may also prime IL-17+ and IL-22+ CD4+ T cells or modulate such responses following prior induction. Further detailed study is required.
In summary, we report, for the first time, that CD4+ T cells expressing IL-17 or IL-22 contribute to the adaptive immune response to mycobacteria in exposed persons and in patients with TB. A complete understanding of the role of these proinflammatory cytokines in protection against TB may lead to future novel immunotherapeutic interventions, such as novel vaccines.
Acknowledgments
We thank Mark Bowmaker and Brian Abel for helpful discussions and critical reading of the manuscript.
Disclosures
The authors have no financial conflict of interest.
Footnotes
The costs of publication of this article were defrayed in part by the payment of page charges. This article must therefore be hereby marked advertisement in accordance with 18 U.S.C. Section 1734 solely to indicate this fact.
This work was supported by the Aeras Global Tuberculosis Vaccine Foundation (to W.A.H., G.D.H., and H.M.). T.J.S. is a Wellcome Trust Research Training Fellow (080929/Z/06/Z). W.A.H. is supported by the National Institutes of Health (Grants RO1AI065653 and NO1AI70022), as is G.D.H. (Grant D43TW007115). W.A.H. is also supported by the Dana Foundation, the Bill and Melinda Gates Foundation through Grand Challenges in Global Health Grants 37772 and 37885, and the European and Developing Countries Trials Partnership. B.K. is supported by the German National Respiratory Society and Foundation (DGP) and the German Research Foundation (DFG SCHE 1556). G.W. is supported by a Grand Challenges in Global Health Grant GC6-74. R.J.W. is supported by the Wellcome Trust and U.K. Medical Research Council.
Abbreviations used in this paper: Mtb, Mycobacterium tuberculosis; TB, tuberculosis; BCG, bacillus Calmette-Guérin; BAL, bronchoalveolar lavage; BALF, BAL fluid; PPD, purified protein derivative; ESTA-6, early secretory antigenic target-6; CFP-10, culture filtrate protein-10; SEB, staphylococcal enterotoxin B; PTB, pulmonary TB.





