Abstract
The mechanism of phagocytosis of pathogens remains to be fully characterized. We report a novel phagocytosis pathway for Pseudomonas aeruginosa, which is initiated by cholesterol-rich membrane rafts and is dependent on Lyn, primarily an immune regulator with both positive and negative roles. Blocking of Lyn or blocking of cholesterol synthesis significantly inhibited phagocytosis by alveolar macrophages. We found that Lyn, via Src homology 2 and 3 domains, bound to and then activated PI3K and Akt to regulate intracellular routing of the engulfed P. aeruginosa. Further analysis indicates that Lyn and raft components entered in phagosomes and late lysosomes. Finally, respiratory burst was dependent on Lyn and membrane rafts, as confirmed by small interfering RNA and dominant-negative strategies. Our investigations demonstrate that Lyn along with membrane rafts plays a fundamental role in phagocytosis by alveolar macrophages during infection.
The Pseudomonas aeruginosa (PA)3 infection, primarily affecting the respiratory system in susceptible individuals, is a serious clinical problem due to its resistance to conventional antibiotics. Molecular mechanisms of phagocytosis with PA by alveolar macrophages (AM) are poorly understood (1, 2). Whether participation of AM in ingesting PA is beneficial or harmful to the body remains to be defined. A better understanding of the molecular mechanism of phagocytosing PA may find novel targets to counteract the invasion, eventually providing better treatments for this life-threatening infection. Recently, membrane rafts (also lipid rafts) that contain sphingolipids, cholesterol, and signaling proteins were reported to be important for the initial host cell-bacteria interaction, although the exact role of rafts in infection is unclear and is also dependent on pathogens (3). Many viruses, such as HIV-1, use rafts to evade immune defense, although in the case of PA this mechanism may be beneficial for the host to clear infection in the airway epithelium (4, 5). It is unknown whether rafts are involved in initiation of PA phagocytosis by macrophages.
Phagocytosis has long been recognized as one of the salient features of macrophages and other cells of the innate immune system, with multiple functions including self-clearance of aged/injured cells, controlling inflammation, Ag presentation, and, crucially, elimination of infectious microorganisms (6). The phagocytosis mechanism has been studied at the molecular levels in the case of IgG FcR (FcγRI)-mediated engulfment (opsonic phagocytosis) of particles (7). Src family tyrosine kinases are implicated in this process by contributing to initiation of cytoskeletal changes to form the phagocytic cup and eventual internalization of the bound particles (8, 9). Lyn, a member of the Src family tyrosine kinases, is mainly a negative regulator in B lymphocytes, but ignites several signaling proteins crucially involved in phagocytosis of opsonized RBC (10). However, the role of Lyn in bacterial phagocytosis by macrophages has not been investigated. Furthermore, phagocytosis mechanisms of nonopsonized pathogens (e.g., PA) by AM are not well characterized (11).
After phagocytosing a microorganism, routing of the pathogen and maturation of phagosome inside the macrophage are complex, and the exact mechanism is largely unknown. The downstream effect and regulatory mechanisms following phagocytosis are also unclear. It is envisioned that downstream activation of kinases such as PI3K is key for the formation of the phagocytic cup. PI3K is responsible for membrane recruitment by vesicle fusion events and also assists in closure of the cup to complete the formation of the phagosome (12). Rearrangement of actin cytoskeleton is initiated by PI3K activation to protrude from the membrane by accumulating F-actin. Lyn has been shown to be important for mast cell motility (9) and directly involved in phagosome formation by activating cytoskeletal proteins cdc42 and Wasp (13) in RBL-2H3 cells. This pathway has been shown to modulate many cytoskeleton-based cellular processes, including adhesion, cell spreading, macropinocytosis, and phagocytosis (14). The spatio-temporal orchestration of the localized generation of specific phosphoinositides is crucial for phagocytosis. Pseudopodia show a wave of PtdIns(4,5)P2 during membrane protrusion associated with actin enrichment, followed by an increase in PtdIns(3,4,5)P3 when the distal membranes fuse to form the phagosome vesicle (15). Fusion of the phagosome to the lysosome for degrading pathogens with superoxide and enzymes is a desired outcome for the host. However, the mechanism of phagosome formation and maturation with pathogens is not well understood.
We and others have recently shown that PA infection of alveolar or airway epithelial cells activates through a lipid raft mechanism (5, 16, 17, 18). Another study also indicates that internalization of PA PAK strain into epithelial cells is regulated through a PI3K and Akt pathway (19). Whether Lyn and lipid rafts can orchestrate bacterial phagocytosis by macrophages without the involvement of Fc (IgG and IgE) receptors is not known. Due to antiphagocytic factors, such as exoenzymes (Exo) (7), phagocytosis of extracellular pathogens is very complex, and currently poorly understood. We propose that Lyn as an important host factor following lipid raft reorganization can regulate phagocytosis of PA and phagosome maturation, because Lyn has been shown to directly interact with the p85 regulatory subunit of PI3K by a yeast two-hybrid method (20). In this study, we investigated the role of Lyn and membrane rafts in regulation of phagosome formation and respiratory burst activity in AM. Our data indicate that both Lyn and membrane rafts play crucial roles in initiation and formation of phagosomes.
Materials and Methods
Cells
Murine AM cell line MHS was purchased from American Type Culture Collection. Rat AM was isolated from Sprague-Dawley rats (Harlan Sprague-Dawley), as previously described (21). Briefly, rats were anesthetized with ketamine, and the trachea was cannulated using a sterile 20GA (BD angiocath; BD Biosciences) catheter. The lungs were lavaged with AM isolation buffer. Bronchoalveolar lavage fluid was centrifuged, and the pellet rich in (90%) AM was resuspended in RPMI 1640 medium supplemented with 10% new bovine serum and antibiotics. RBCs were removed by a brief (40-s) hypotonic wash when needed. For confocal studies, the AM were plated on poly(d-lysine)-coated coverslips or glass-bottom dishes to enhance adherence.
Bacterial strains
PA strain PAO1 wild type (wt) was a gift from S. Lory (Harvard Medical School, Boston, MA). PAK and GFP PAO1 were obtained from G. Pier (Channing Laboratory, Harvard Medical School, Boston, MA). PAO1 ΔExoS and ΔExoT deletion mutant strains were obtained from J. Barbieri (Medical College of Wisconsin, Milwaukee, WI). PA14 was obtained from E. Drenkard (Massachusetts General Hospital, Boston, MA). FITC-labeled Escherichia coli particles for phagocytosis analysis were bought from Molecular Probes. SRBC were obtained from MP Biomedicals.
Infection experiments
Bacteria were grown overnight in Luria-Bertani (LB) broth at 37°C with vigorous shaking. The next day, the bacteria were pelleted by centrifugation at 5000 × g and resuspended in 10 ml of fresh LB broth and allowed to grow until the mid-logarithmic phase. OD 600 nm was measured, and density was adjusted to ∼0.25 OD (0.1 OD = 1 × 108 cells/ml). Cells were washed once with PBS after overnight culture in serum containing DMEM and changed to serum-free and antibiotic-free medium immediately before infection. Cells were infected by PA in multiplicity of infection (MOI) of 1:10 cell-bacteria ratio for indicated time points. Infection was also performed along with a number of controls, as follows: dead PA (60°C 1 h), supernatant of PA, PA LPS (serotype 10; Sigma-Aldrich), and fMLP (Sigma-Aldrich).
Cell transfection
MHS cells were transfected with Lyn wt, Lyn K275D (dominant negative (DN)), and Lyn Y508F (constitutively active) constructs using LipofectAmine 2000 reagent (Invitrogen Life Technologies) in serum-free RPMI 1640 medium following the manufacturer’s instruction. For transient expression, the cells were analyzed at 24, 36, and 48 h. For selection, G418 was added at 800 μg/ml concentration. Lyn-yellow fluorescent protein (YFP) construct (16 aa of N terminus) was provided by S. Pierce (National Institute of Allergy and Infectious Diseases, Rockville, MD). Lyn small interfering RNA (siRNA) (a pool of 3 target-specific 20–25 nt) was obtained from Santa Cruz Biotechnology and transfected at different concentrations using LipofectAmine LTX (Invitrogen Life Technology) reagent. The expression of Lyn was assessed by Western blotting after 24- and 48-h transfection. The optimal concentration was 150 nM, which almost completely inhibited Lyn expression.
Immunoprecipitation and Western blotting
Polyclonal rabbit Abs against Lyn, Akt, PI3K, Rab5, Rab7, Flotillin 1, LAMP-1, transferrin receptor, Caveolin-1, and goat polyclonal Abs raised against GAPDH were from Santa Cruz Biotechnology. Phsopho-Lyn Ab was from Cell Signaling Technology. For immunoprecipitation cells were lysed in radioimmunoprecipitation assay buffer, and for raft experiments lysis buffer A containing 1% Triton X-100 and lysis buffer B (buffer A, but with reduced detergent) for whole cell lysates. Protein A/G-agarose beads (Pierce) were used to precipitate Ab-Ag complexes and washed in radioimmunoprecipitation assay buffer three times. The beads were boiled in SDS sample buffer for 5 min and analyzed by SDS-PAGE and immunoblotting with specific Abs (22). Primary Abs were used at 1/1000 and secondary at 1/2000 dilutions in 5% milk TBS. Determination of densities of the gels was made by densitometry analysis (Lumiimager; Boehringer Mannheim).
GST-Lyn pulldown assay
GST-Lyn constructs for different functional domains were first obtained from Dr. O. Miura (Tokyo Medical and Dental University, Tokyo, Japan) (23), and transformed into BL21-DE3 strain of E. coli, and protein expression was induced with isopropyl β-d-thiogalactoside after 4 h. The bacteria were lysed using cell lytic tablets (Sigma-Aldrich), as per manufacturer’s instructions, and insoluble material removed by centrifugation. The supernatant was applied to an immobilized glutathione column to bind recombinant protein and washed to remove nonspecific contaminants. Finally, the bound GST-Lyn peptide was eluted with reduced glutathione buffer. The elution was further purified by dialysis and concentrations measured before storing into aliquots. Whole MHS cell lysates were clarified to remove nucleus, and the postnuclear supernatant was incubated with each GST-Lyn peptide at known concentrations and molar ratio to maintain equal stoichiometry of protein interactions in samples vs controls. Essentially, the remaining steps were similar to immunoprecipitation as above using anti-GST Abs coated on protein A-agarose beads. The pulldown product was analyzed by immunoblot with specific Abs, and the same blots were stripped and reprobed with GST Abs for controlling loading.
Confocal microscopy and indirect immunofluorescence staining
Cells were grown either on coverslips in a 24-well plate or in glass-bottom dishes (Mattel). For immunostaining, the cells were fixed in 3.7% paraformaldehyde, permeabilized with 0.2% Triton X-100 in PBS, and blocked with blocking buffer for 30 min. Cells were incubated with primary Abs at 1/500 dilution in blocking buffer for 1 h and washed three times with wash buffer. After incubation with appropriate fluorophore-conjugated secondary Abs, the coverslips were mounted on slides with vectashield mounting medium. The images were captured by LSM 510 Meta confocal microscope (Carl Zeiss MicroImaging), and processed using the software provided by the manufacturer. Polyclonal rabbit anti-PA serum (provided by G. Pier, Channing Laboratory, Harvard Medical School, Boston, MA) was used to stain bacteria with fluorescent secondary Ab. Membrane rafts of macrophage were stained by cholera toxin B chain conjugated with FITC at 1/10,000 dilution without permeabilization of the membrane (Sigma-Aldrich).
Experiments on membrane rafts
Membrane rafts were isolated from cell lysates, as previously described (16, 24). Briefly, the cell lysates were mixed with 80% sucrose in MES buffered saline (MBS: 50 mM MES, 150 mM NaCl, 2 mM EDTA, phosphatase inhibitors, and protease inhibitor mixture) to get a final 40% mixture (2 ml), and layered with 4 ml of 30% MBS and 5 ml of 5% MBS to set up a gradient (total 11 ml). The tubes were then ultracentrifuged at 25,000 × g in a SW40Ti swinging rotor (Beckman Instruments) for 12 h. A total of 10 fractions (each 1.1 ml) was collected from the top to bottom, and the pellet was resuspended in another 1 ml of MBS. Aliquots of each fraction were boiled with SDS sample buffer and resolved on 10% SDS-PAGE gel, followed by transfer to nitrocellulose membrane and immunoblotting.
To chelate cholesterol, cells were treated with 1 mM methyl-β-cyclodextrin for 30 min and then washed with PBS several times to remove unbound cholesterol from cell surface. Inhibition of cholesterol synthesis was achieved by growing cells in lipid-free medium with 1 mM mevastatin (3-hydroxy-3-methylglutaryl (HMG) CoA reductase inhibitor) overnight (25) and harvested next day, as confirmed by cholesterol assay.
The cholesterol content in lipid raft fractions, phagosome fractions, and cell lysates treated with mevastatin was assayed using Amplex Red Cholesterol Assay kit (Molecular Probes), following the manufacturer’s protocol. For assay control, purified cholesterol was used to generate a standard curve, and the fluorescence intensities of samples were plotted against the standard.
Measurement of the sizes of rafts
Cells grown on coverslips were stained with FITC-labeled cholera toxin conjugate for identifying GM1 ganglioside as a raft marker using confocal microscopy. PA was detected using polyclonal rabbit antisera and counterstained by tetramethylrhodamine isothiocyanate (red)-labeled anti-rabbit secondary Ab. The average sizes of raftlike domains were quantified using “analyze particle” plugin function of Image J software (National Institutes of Health). Briefly, the images converted into 8-bit format, and then a threshold intensity of 50% was applied to the green channel. This threshold helped to remove unwanted background. The red channel was not included in this part of the analysis. The cell membranes were highlighted by selecting with region of interest tools. Then the “analyze particle option” was used to measure all membrane domains that fell within a range of expected size limit (15–255 pixels diameter in two dimensions). The data obtained using this function included area, mean intensity, and number of particles in the region of interest. For colocalization analysis, a different plugin was used where both green and red channels were merged and only the colocalized pixels are highlighted. Then we used the “analyze particle” function to estimate colocalized raft size that correlates with the bacterial contact sites on the membrane. The measurements were two-dimensional; thus, they might not measure the exact sizes of raft domains presented in living cell, but reflected their alterations in sizes during pathogen attack.
Phagocytosis assays
The cells were treated and then challenged with the PA strains, as indicated in each figure. After infection, the cells were washed three times in PBS, and fresh medium was added containing 100 μg/ml gentamicin and incubated at 37°C for another 1 h or until no bacteria were seen on the extracellular surface of cells. Then the cells were lysed and protein content was estimated. Equal amounts of cell lysates were spread on LB agar plates, and the colonies were counted after 24 or 48 h. Serial dilutions of cell lysates were also performed to ensure an optimal colony count. Triplicates were performed for each treatment, and the data shown were representative of at least three different experiments.
Alternatively, phagocytosis was determined by fluorescence technique to quantify the number of bacterial cells. We modified an adhesion assay (26) by including an antibiotic step to eliminate extracellular bacteria. Cells were counted, and 5000 cells/well were plated in 96-well plates in triplicate and grown overnight. After treatment, the cells were incubated with known number of FITC-labeled E. coli (Molecular Probes) or GFP PAO1 for 1 h at 37°C. The cells were washed to remove unbound bacteria and treated with gentamicin (100 μg/ml) for 1 h. Then the amount of fluorescence remaining in each well was quantified using a Synergy HT Multidetection Fluorometer (Bio-Tek Instruments) using 485 ± 20 nm excitation and 528 ± 20 nm emission filter set. This gives us a direct measure of phagocytosed bacteria inside the cells.
Phagosome isolation
MHS cells were infected with PAO1, and cell lysates were processed for phagosome isolation, as previously described (27). Briefly, the cell homogenates were separated by sucrose gradient density centrifugation ranging from 90 to 5% of sucrose cushion. The phagosomes were heavy and separated at 65% density, whereas endosomes were found at the interface of 35 and 5% densities. Fractions (1.1 ml) were collected from top (total 10 fractions) corresponding to the density gradient. The samples were concentrated by ammonium sulfate precipitation and resuspended in 2× Laemmli SDS sample buffer for immunoblotting.
Reactive oxygen species assays
Luminol assay.
This assay is based on chemiluminescence to detect superoxide- and peroxide-free radicals from cell lysates slightly modified from the reference (28). Briefly, MHS cells were cultured in RPMI 1640 medium overnight and infected with PA at optimal MOI 1:10. After specified time points (0–4 h), cells were washed with HBSS containing 17 mM HEPES and 0.1% BSA (pH 7.4) and resuspended in the same buffer. The cell suspension was evenly seeded into a 96-well plate at a density of 2 × 106 cells/ml. After treatment, the cells were lysed in lysis buffer containing 10 mg/ml Luminol and incubated for 10 min at 37°C to allow complete cell lysis. The released superoxide reacts with Luminol and emits light, which was measured with a Synergy HT multidetection plate reader (BioTek) using Luminometer settings.
NBT assay.
This assay is similar to the Luminol assay, but measures color change of NBT dye upon reduction by released superoxide. After incubation with PA, NBT dye was added at final concentration of 1 μg/ml per well in a 96-well plate. The cells were incubated at 37°C for 60 min or until color change occurs. The dye is yellow in color and upon reduction by superoxide, which gave blue color formazan product. The reaction was stopped by adding 100 μl of stop solution (10% DMSO; 10% SDS in 50 mM HEPES buffer). The plate was left at room temperature overnight for complete dissolution of formazan crystals. Next day, the plate was read at 560 nm absorbance using a plate reader to quantify the dye conversion. Triplicates were done for each sample and controls. Background correction was done with blanks containing dye alone. The experiment was repeated three times and analyzed by Student’s t test.
Kinase Glo assay.
Lyn activity was determined using the Kinase Glo commercial kit (Promega) per manufacturer’s instructions. Briefly, Lyn was immunoprecipitated from cell lysates and incubated in the kinase assay buffer containing known concentrations of ATP. Acid-denatured enolase was used as exogenous substrate. The assay measures ATP consumption by Lyn during phosphorylation of substrate. The assay is linear and has been widely reported as alternative to conventional radioactive kinase assay (29, 30). The data were recorded using FB12 Femtomaster Luminometer. The experiment was repeated twice in triplicates.
Statistical analysis
All experiments were performed in triplicates and repeated at least three times. Data were presented as percent changes compared with the controls ± SD from the three independent experiments. Group means were compared by Student’s t test analysis, using SigmaPlot or Excel software, and difference was accepted at p < 0.05.
Results
Membrane raft reorganization during infection
We hypothesized that signals for PA phagocytosis by AM are initiated by active reorganization of lipid rafts. The role of rafts in PA infection has been investigated recently as early signal initiators in airway epithelial cells (5). In our previous study on PA infection of alveolar type II epithelial cells (16), we identified the crucial role of membrane rafts. To understand the mechanism of phagocytosis, we studied interaction of PA with murine AM cell line MHS, which was previously characterized to have all the important features of physiology and function of AM (31). A 10:1 ratio of bacteria to cells (MOI) was tested to be optimal for stimulating the reorganization of rafts. MHS cells were stained with FITC-labeled cholera toxin B subunit (raft marker) and PAO1 stained with rabbit antiserum, followed by tetramethylrhodamine isothiocyanate-labeled secondary Abs (Fig. 1,A). Images were acquired using laser confocal microscope. Reorganization of rafts was observed in both PA LPS- and PAO1-infected samples, and was more significant in whole PAO1 than just PA LPS (Fig. 1 A, bottom panel). PA localization with the raft marker was analyzed with colocalization tool from the Zeiss LSM imaging software. The internalized PA was found inside phagocytic vesicles lined by raft markers, indicating a functional association of lipid raft involvement in phagocytosis.
Involvement of rafts and Lyn in PA infection. A, Bacterial infection induced rafts reorganization. MHS cells were stained with raft marker (FITC-labeled cholera toxin B chain (CTB; green) and infected with PAO1 (detected by rabbit polyclonal Abs, rhodamine). Arrow shows raft aggregation at bacterial contact sites. PA LPS (serotype 10, 100 μM; Sigma-Aldrich). B, Lyn was found around the PA in the membrane. Primary rat AM transiently transfected with Lyn-YFP and infected for 5 and 15 min with PAO1 identified by Abs compared with the control (PA within phagocytic cup, arrows). C, Lyn stained with anti-Lyn Abs (red) was localized in vesicles containing the phagocytosed GFP-PAO1 (green, 30 min postinfection).
Involvement of rafts and Lyn in PA infection. A, Bacterial infection induced rafts reorganization. MHS cells were stained with raft marker (FITC-labeled cholera toxin B chain (CTB; green) and infected with PAO1 (detected by rabbit polyclonal Abs, rhodamine). Arrow shows raft aggregation at bacterial contact sites. PA LPS (serotype 10, 100 μM; Sigma-Aldrich). B, Lyn was found around the PA in the membrane. Primary rat AM transiently transfected with Lyn-YFP and infected for 5 and 15 min with PAO1 identified by Abs compared with the control (PA within phagocytic cup, arrows). C, Lyn stained with anti-Lyn Abs (red) was localized in vesicles containing the phagocytosed GFP-PAO1 (green, 30 min postinfection).
To understand the dynamic nature of membrane rafts, we also measured the size of membrane rafts in the PAO1-infected cell membrane (data not shown) using NIH Image J software (see Materials and Methods). MHS cells infected with PAO1 showed a significant size increase of raft domains colocalized with PAO1 (p < 0.05) compared with uninfected controls (data not shown).
Lyn is associated with PA during infection
Conventional wisdom is that various signaling proteins upon stimulation are recruited to rafts and activated for different cellular functions. For raft-resident proteins like Lyn, the regulation is controlled by phosphorylation events. Another mechanism involves reorganization of existing smaller raft domains containing a few proteins into a conglomerate of larger domains with more complex composition of receptors and signaling molecules to transduce the extracellular signal. To test this mechanism, we transiently transfected cells with a Lyn-YFP-expressing plasmid (16 N-terminal aa of Lyn) and found that Lyn-YFP is localized at the leading edge of lamellipodium-like structures and vesicles containing phagocytosed PAO1 (Fig. 1,B). The direct contact of GFP-PA to Lyn stained with immunocytochemistry is shown in Fig. 1 C under a higher magnification, indicating that Lyn was associated with the phagocytic cups. The internalization of PA occurred as early as 5 min after infection. The PA internalization was confirmed by three-dimensional image reconstruction of acquired z-series image slices (data not shown). We also found that p56-specific Src inhibitor 4-amino-5-(4-chlorophenyl)-7-(t-butyl)pyrazolo[3,4,d]pyrimidine (PP2) inhibited the PA internalization of MHS cells (data not shown).
Because the active site tyrosine in Lyn is not exposed at resting stages, there is no phosphorylation Ab available for this site. We used a pulldown approach with Lyn Ab to confirm the role of Lyn in PA infection. We probed the pulldown samples with a phospho-Src (Tyr416) Ab that cross-reacts with active site Tyr297 of Lyn (within its C-terminal kinase domain) to determine phosphorylation of Lyn. We infected MHS cells with several PA strains for 30 min and found that most of the wt PA strains could induce significant Lyn activity (p < 0.05 for PAO1 and PA14; p < 0.01 for PAK) as compared with the uninfected control (Fig. 2,A). The chemotactic factor fMLP and PA LPS were also able to induce Lyn phosphorylation, albeit to lesser extent. To demonstrate the involvement of Lyn-related Src kinases in infection, we treated the cells with PP2, a pharmacological inhibitor to block specific Src members (Lyn, Fyn, Lck, and Hck) (32). Our data showed a reduction in PA-induced Lyn phosphorylation by PP2 pretreatment for 30 min (Fig. 2,B), suggesting a role of PA in Lyn activation. To further confirm the findings derived from the cell line, we isolated primary rat AM and performed a time course of PAO1 infection (0–240 min). Whole rat AM cell lysates were immunoprobed with phospho-Tyr Ab and correlated with molecular mass (56/53 kDa) for Lyn. The Lyn phosphorylation showed an initial peak at 30 min and later after 120 min of PA infection (Fig. 2,C). To assess the up-regulation of Lyn, total RNA was isolated from MHS cells infected with PAO1 for 1 h, and mRNA levels of Lyn were detected by RT-PCR, as previously described, using specific primers for Lyn mRNA (16). The PCR product was quantified by densitometry software shown in an adjoining bar graph. For comparison, type III secretion system (TTSS) mutants (ΔExoS and ΔExoT) of PA were also included. PAO1 wt-infected cells showed significant increase (p < 0.05) compared with uninfected control and the mutant strains. Although ΔExoS induced a strong increase in Lyn A (56-kDa transcript), not Lyn B (p53 transcript), the wild-type PA caused increases in both transcripts. The increase in Lyn mRNA expression levels correlated well with the increase in Lyn phosphorylation by cells infected for longer duration (2 h) with PAO1 wt. This increase was not observed in controls, suggesting that there was newly synthesized Lyn protein in the PAO1-infected cells (Fig. 2,D). The gel was quantitatively analyzed with densitometry (bottom panel). To further confirm Lyn’s activation, we transfected MHS cells with Lyn wt, Lyn K275D (DN), and Lyn Y508F (constitutively active) constructs using LipofectAmine reagent. We detected the Lyn activation by immunoprecipitation with Lyn Ab, followed by immunoblot with pSrc Ab, as above. Lyn K275D-transfected cells showed reduced Lyn kinase activity as compared with control and Lyn wt-transfected cells, confirming that Lyn is involved and activated with PA infection (Fig. 2 E), further supporting our previous data with PP2 treatment. The data in the gel were quantitatively analyzed with densitometry (bottom panel). The constitutively active form of Lyn showed conspicuous increase in enzyme activity against the wt transfectants. Finally, Lyn kinase activity was determined in vitro using Kinase Glo kit with acid-denatured enolase as exogenous substrate. Lyn kinase activity was significantly increased following PA infection (data not shown). Taken together, our data strongly indicate that Lyn was activated in AM by PAO1 infection.
PA infection of AM induces Lyn activity. A, Phosphorylation of Lyn at active tyrosine site. Lyn activation was analyzed by immunoprecipitation with Lyn Ab (Santa Cruz Biotechnology), followed by immunoblotting with phospho-Src (Tyr416) Ab (Cell Signaling Technology). MHS cells were stimulated for 30 min with purified PA LPS (serotype 10, 100 ng/ml), fMLP (5 μM), PAO1, PA14, and PAK (wt strains). B, Blocking of Lyn activation by PP2. MHS cells were treated with PP2 at 5 nM for 30 before PAO1 infection, and the samples were assessed, as above. C, Time course infection with PAO1 in rat AM. Phosphotyrosine immunoblot shows an increase in Lyn phosphorylation by 0–240 min. D, Increase in mRNA levels of Lyn detected by RT-PCR. Total RNA was isolated from MHS cells infected with PAO1. The PCR product was resolved on 1% agarose gel, and the bands were quantified by densitometry software. Bottom panel, Shows the intensities of the Lyn mRNA (p < 0.05, 95% CI). E, Reduction of Lyn phosphorylation by inactivating the kinase region. MHS cells were transfected with wt, DN, and constitutively active Lyn, and infected with PAO for 30 min. Lyn phosphorylation was determined by immunoprecipitation with Lyn Abs and probed with phospho-Src Abs. Bottom panel, Shows the intensities of phosphorylation (∗, p < 0.05).
PA infection of AM induces Lyn activity. A, Phosphorylation of Lyn at active tyrosine site. Lyn activation was analyzed by immunoprecipitation with Lyn Ab (Santa Cruz Biotechnology), followed by immunoblotting with phospho-Src (Tyr416) Ab (Cell Signaling Technology). MHS cells were stimulated for 30 min with purified PA LPS (serotype 10, 100 ng/ml), fMLP (5 μM), PAO1, PA14, and PAK (wt strains). B, Blocking of Lyn activation by PP2. MHS cells were treated with PP2 at 5 nM for 30 before PAO1 infection, and the samples were assessed, as above. C, Time course infection with PAO1 in rat AM. Phosphotyrosine immunoblot shows an increase in Lyn phosphorylation by 0–240 min. D, Increase in mRNA levels of Lyn detected by RT-PCR. Total RNA was isolated from MHS cells infected with PAO1. The PCR product was resolved on 1% agarose gel, and the bands were quantified by densitometry software. Bottom panel, Shows the intensities of the Lyn mRNA (p < 0.05, 95% CI). E, Reduction of Lyn phosphorylation by inactivating the kinase region. MHS cells were transfected with wt, DN, and constitutively active Lyn, and infected with PAO for 30 min. Lyn phosphorylation was determined by immunoprecipitation with Lyn Abs and probed with phospho-Src Abs. Bottom panel, Shows the intensities of phosphorylation (∗, p < 0.05).
Lyn is required for activating PI3K and Akt
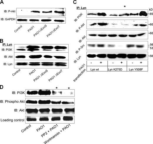
Our next question is to address whether Lyn is upstream of Akt by studying phosphorylation of Akt with different PA strains. When whole cell lysates were probed for phospho-Akt (Ser473), PAO1 wt as well as TTSS deletion mutants were able to increase Akt phosphorylation (Fig. 3,A). Because previous results showed that TTSS toxins were involved in Lyn activation, the downstream activation of Akt may be Lyn dependent. To further determine the role of Lyn, we immunoprecipitated Lyn under nondenaturing conditions and analyzed the coimmunoprecipitation proteins by probing PI3K and Akt. We found that PI3K was associated with Lyn by both PAO1 and TTSS mutants, whereas Akt was weakly associated with Lyn (Fig. 3,B) in TTSS mutant infections. Therefore, we proposed that Lyn may have a direct role in activating PI3K, whereas Akt may also be activated by other upstream signals. To validate the association of Lyn with PI3K, we transiently expressed Lyn DN construct in MHS cells and analyzed both PI3K and Akt for the interaction with Lyn by coimmunoprecipitation with Lyn Ab. Lyn DN-transfected cells showed a significant decrease (p < 0.05) in Lyn phosphorylation, as detected by phospho-Src Ab on immunoprecipitated Lyn and a corresponding decrease (p < 0.01) in Akt phosphorylation as compared with Lyn wt and Lyn constitutively active transfectants (Fig. 3,C). Transfection of Lyn DN construct disrupted the association of Lyn with PI3K and decreased association with phospho-Akt (Fig. 3,C). So, we infer that Lyn interact with Akt upon PA infection, but activation of PI3K is needed to induce Akt phosphorylation. The DN strategy clearly established the role of Lyn in interaction with Akt and contribution to the activation of Akt (Fig. 3,C). Furthermore, we compared PP2 (Lyn inhibitor) treatment with wortmannin (PI3K inhibitor) to assess the role of Lyn in PI3K activation. PP2-treated cells showed a significant decrease in PI3K levels and correlated with a decrease in Akt phosphorylation (p < 0.05). The effect of PP2 was comparable to that of wortmannin. Our data suggest that Lyn inhibition can significantly block the activation of PI3K and Akt following PA infection (Fig. 3 D).
PA infection activates PI3K and Akt. A, Akt activation by PA infection. MHS cells were infected with PAO1, ΔExoS, and ΔExoT strains for 30 min, and whole cell lysates were resolved by SDS-PAGE and probed with phospho-Akt Ab. All three strains show increase in Akt phosphorylation compared with the uninfected control. B, Association of Lyn with PI3K and Akt. Lyn was immunoprecipitated from infected cell lysates using protein A beads coated with Lyn Ab and samples probed with PI3K and Akt Abs, respectively. C, Knockdown of Lyn decreases its association with PI3K and Akt. MHS cells were transiently transfected with Lyn wt, Lyn K275D (DN), and Lyn Y508F (constitutively active) constructs, and Lyn IP was done as above post-PAO1 infection. D, Inhibition of PI3K and Akt activity by p56 Src family inhibitor PP2. Statistical analysis was done by comparing mean values using Student’s t test (∗, p < 0.05, 95% CI). The above results are representative of three experiments.
PA infection activates PI3K and Akt. A, Akt activation by PA infection. MHS cells were infected with PAO1, ΔExoS, and ΔExoT strains for 30 min, and whole cell lysates were resolved by SDS-PAGE and probed with phospho-Akt Ab. All three strains show increase in Akt phosphorylation compared with the uninfected control. B, Association of Lyn with PI3K and Akt. Lyn was immunoprecipitated from infected cell lysates using protein A beads coated with Lyn Ab and samples probed with PI3K and Akt Abs, respectively. C, Knockdown of Lyn decreases its association with PI3K and Akt. MHS cells were transiently transfected with Lyn wt, Lyn K275D (DN), and Lyn Y508F (constitutively active) constructs, and Lyn IP was done as above post-PAO1 infection. D, Inhibition of PI3K and Akt activity by p56 Src family inhibitor PP2. Statistical analysis was done by comparing mean values using Student’s t test (∗, p < 0.05, 95% CI). The above results are representative of three experiments.
Lyn recruits PI3K and Akt to cholesterol-rich membrane domains
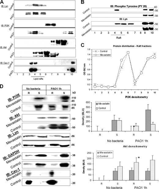
Because Lyn as a resident protein in rafts is associated with PI3K activation, we tested our hypothesis that Lyn recruits PI3K and Akt to lipid raft domains. Rafts were isolated from infected MHS cell lysates by sucrose density gradient centrifugation in detergent containing buffer, as previously described (16, 33). Then, fractions of 1.1 ml were collected from top to bottom and concentrated by ammonium sulfate precipitation. The samples were analyzed by SDS-PAGE, followed by immunoblotting with Lyn, PI3K, and Akt Abs, respectively. Fractions 3, 4, and 5 were identified as raft fractions by the presence of Cav-1 (caveolar rafts; Fig. 4,A, bottom panel). PA-infected samples showed a shift of PI3K and Akt from the detergent-soluble fractions (7, 8, 9, and 10) to the raft fractions as compared with uninfected controls (Fig. 4,A). Because cholesterol is an important component of rafts, we treated cells with 50 μM mevastatin (HMG CoA reductase inhibitor) to block cholesterol synthesis over 24 h in lipid-free medium. Depletion of cholesterol by mevastatin pushed away Lyn from raft to nonraft fractions and diminished the phosphorylation of the tyrosine kinases in the raft domains (Fig. 4,B). However, the total proteins in the raft domains were not significantly altered (Fig. 4,C). Next, we investigated whether PI3K was also expelled from raft fractions by mevastatin. Immunoblotting for Lyn and PI3K in pooled detergent-resistant and soluble fractions showed that mevastatin-treated cells had a decrease (p < 0.05) in recruitment of PI3K (Fig. 4 D) and Akt (p < 0.05) in rafts upon PA infection compared with the control. GAPDH was probed to indicate the total proteins in different fractions. The decrease in recruitment of PI3K and Lyn is attributed to the lack of cholesterol affecting the lipid raft function and consequently diminishing host cell response through the Lyn pathway. The data indicate that raft reorganization is involved in the Lyn-PI3K-Akt activation and lipids (cholesterol) in rafts are critical for activating raft-initiated cell signaling.
Depletion of cholesterol inhibits Lyn activity. A, Raft association with Lyn upon PA infection. Sucrose density gradient separation of detergent-resistant membranes (rafts) from MHS cell lysates was done, as described previously. The individual fractions were resolved by SDS-PAGE and analyzed by immunoblotting with Lyn, PI3K, and Akt Abs, respectively. Cav-1 was used for showing separation of the rafts. B, Lyn was pushed out raft (to nonraft) fractions by mevastatin. MHS cells were treated with mevastatin (HMG CoA reductase inhibitor) to block cholesterol synthesis over 24 h in lipid-free medium. Lyn and phsophotyrosine in various fractions were probed with specific Abs. C, Similar protein distributions in the raft and soluble fractions between the control and mevastatin group by Bio-Rad assay. D, Lyn activation and PI3K recruitment to rafts depend on cholesterol content. MHS cells were treated with mevastatin, as above. The raft (3, 4, 5) and nonraft (7, 8, 9, 10) fractions were pooled and analyzed by immunoblot for Lyn, PI3K, Akt, and GAPDH. Statistical analysis was done by comparing mean values using Student’s t test (∗, p < 0.05, 95% CI), and the quantitations were made through densitometric analysis (left panels). The above results are representative of three experiments.
Depletion of cholesterol inhibits Lyn activity. A, Raft association with Lyn upon PA infection. Sucrose density gradient separation of detergent-resistant membranes (rafts) from MHS cell lysates was done, as described previously. The individual fractions were resolved by SDS-PAGE and analyzed by immunoblotting with Lyn, PI3K, and Akt Abs, respectively. Cav-1 was used for showing separation of the rafts. B, Lyn was pushed out raft (to nonraft) fractions by mevastatin. MHS cells were treated with mevastatin (HMG CoA reductase inhibitor) to block cholesterol synthesis over 24 h in lipid-free medium. Lyn and phsophotyrosine in various fractions were probed with specific Abs. C, Similar protein distributions in the raft and soluble fractions between the control and mevastatin group by Bio-Rad assay. D, Lyn activation and PI3K recruitment to rafts depend on cholesterol content. MHS cells were treated with mevastatin, as above. The raft (3, 4, 5) and nonraft (7, 8, 9, 10) fractions were pooled and analyzed by immunoblot for Lyn, PI3K, Akt, and GAPDH. Statistical analysis was done by comparing mean values using Student’s t test (∗, p < 0.05, 95% CI), and the quantitations were made through densitometric analysis (left panels). The above results are representative of three experiments.
To further explore the interaction between Lyn and PI3K/Akt, we investigated the domains of Lyn required for the protein-protein interaction. Lyn-GST peptides containing different functional domains are shown in schematic (Fig. 5,A) and were purified by standard methods and probed with GST Abs (Fig. 5,B). The Lyn-GST fragments were coated on immobilized glutathione agarose beads to pull down interacting partners from cell lysates and probed for PI3K and Akt. We discovered that both Src homology (SH)2 and SH3 domains of Lyn were needed for interaction with PI3K and Akt after infection with PA (Fig. 5 C), whereas the kinase domain was dispensable for this interaction. This suggests that Lyn may have a direct interaction with Akt through SH2 and SH3 binding regions, or Lyn and Akt may interact through an as yet unidentified adaptor protein. The PAO1 wt and Exo mutant strains showed no difference in the interaction of Akt with Lyn binding domains, suggesting that the toxins may not play a significant role in association between Akt and Lyn.
Domains of Lyn interacting with Akt or PI3K. A, GST-tagged Lyn peptide fragments were used to study in vitro association of Lyn with PI3K and Akt. B, Purified GST-Lyn fragments were identified by Western blot with GST Abs. C, GST-Lyn 1–230 containing both SH3 and SH2 domains shows significant association with PI3K and Akt. There is no difference for the interaction between PAO1 wt and TTSS mutants. The loading control is shown with Coomassie blue staining. The result is representative of three experiments.
Domains of Lyn interacting with Akt or PI3K. A, GST-tagged Lyn peptide fragments were used to study in vitro association of Lyn with PI3K and Akt. B, Purified GST-Lyn fragments were identified by Western blot with GST Abs. C, GST-Lyn 1–230 containing both SH3 and SH2 domains shows significant association with PI3K and Akt. There is no difference for the interaction between PAO1 wt and TTSS mutants. The loading control is shown with Coomassie blue staining. The result is representative of three experiments.
Role of Lyn in phagocytosis
To biochemically study the role of Lyn in PA traffic inside the cell, we isolated phagosomes from PA-infected cells using a sucrose gradient method without detergent to keep the intracellular membranes intact. The phagosomes are denser than other intracellular vesicles and tend to fractionate toward the bottom of the gradient. β-galactosidase assay identified lysosome fractions as 4, 5 because lysosome fractions are rich in β-galactosidase and other hydrolases (data not shown). Colony formation units after 24-h plate culture determined phagosome fractions as 8, 9, as shown with bacterial presence (data not shown). HRP uptake assay revealed endosome fractions as 5, 6, 7. HRP is specifically taken up by cells into an early endosome pool, and its presence in sucrose fractions can be detected using ECL substrate and measuring the emitted light with a luminometer (data not shown). We first performed phagosome isolation to assess the distributions of markers for vesicle traffic before infection (Fig. 6,A). Clathrin and transferrin receptors (CD71) are markers for early endosomes (5–10), sharing the same markers with early phagosomes (34): caveolin-1 for raft-associated fraction (2, 3, 4). Using detergent-free methods, we isolated phagosome fractions to analyze whether raft-related signaling proteins are shifted to phagosomes after PA infection. As expected, both PI3K and Akt were shifted into phagosome fractions, along with Lyn (representative raft protein). Using PA Abs, PA was primarily found in lysosome (55%) and phagosome (25%; 7, 8, 9, 10) fractions by immunoblotting, but less amount (15%) within endosomes and other fractions (Fig. 6 B), which is consistent with the data derived from CFU studies (data not shown). The presence of LAMP-1 in fractions 9 and 10 indicates the phagosome fusion with lysosome (phagolysosome). To correlate rafts with phagosome traffic, we measured the cholesterol content in all of the fractions and found a significant shift of cholesterol from middle fractions to phagosome fractions (data not shown), supporting our hypothesis of lipid raft involvement in phagocytosis.
Analysis of signaling proteins in phagosome compartments. MHS cell lysates were processed for phagosome isolation by the sucrose density gradient method without detergent to keep the intracellular membranes intact. A, Distribution of key signaling mediators associated with internal vesicles without infection. Clathrin and transferrin receptor (CD71) are markers for receptor-mediated endocytotic vesicular fractions (5–10); caveolin-1 indicates raft-associated fractions (2, 3, 4). B, Phagosome fractions following PAO1 infection were resolved by SDS-PAGE and analyzed by immunoblotting with Lyn, PI3K, Akt, flotillin, LAMP-1, Rab5, Rab7, and PA Abs, respectively. The above results are representative of three experiments.
Analysis of signaling proteins in phagosome compartments. MHS cell lysates were processed for phagosome isolation by the sucrose density gradient method without detergent to keep the intracellular membranes intact. A, Distribution of key signaling mediators associated with internal vesicles without infection. Clathrin and transferrin receptor (CD71) are markers for receptor-mediated endocytotic vesicular fractions (5–10); caveolin-1 indicates raft-associated fractions (2, 3, 4). B, Phagosome fractions following PAO1 infection were resolved by SDS-PAGE and analyzed by immunoblotting with Lyn, PI3K, Akt, flotillin, LAMP-1, Rab5, Rab7, and PA Abs, respectively. The above results are representative of three experiments.
Respiratory burst depends on Lyn-PI3K-Akt interaction
Respiratory burst activity is an integral component of phagocytosis, serving to kill the bacteria and prevent spread of infection (35). We hypothesized that Lyn may play a role in respiratory burst of AM due to possible involvement of lipid rafts. The NADPH oxidase protein complex responsible for generating superoxide within phagosomes was previously shown to be regulated by lipid rafts (36). We determined superoxide production by NBT assay after subtracting the baseline of superoxide (Fig. 7 A). The results show that PAO1 induced significant release of superoxide, whereas pretreatment of cells with PP2 markedly reduced the superoxide levels. Inhibitors for Akt, PI3K, and rafts were also able to reduce superoxide release.
Superoxide production within phagosome depends on Lyn. A, PAO1 stimulates superoxide release, as shown by increase in NBT dye reduction. PP2 and raft inhibitors were added 30 min before infection with PAO1 (infection for 30 min). B, Luminol assay to measure overall reactive oxygen species inside cells. Transfection with Lyn DN construct was performed, and cells were infected with PAO1. Statistical analysis was done by comparing mean individual values vs controls using Student’s t test. ∗, p < 0.05 (95% CI), and ∗∗, p < 0.01 (99% CI). Both of the results are representative of three experiments.
Superoxide production within phagosome depends on Lyn. A, PAO1 stimulates superoxide release, as shown by increase in NBT dye reduction. PP2 and raft inhibitors were added 30 min before infection with PAO1 (infection for 30 min). B, Luminol assay to measure overall reactive oxygen species inside cells. Transfection with Lyn DN construct was performed, and cells were infected with PAO1. Statistical analysis was done by comparing mean individual values vs controls using Student’s t test. ∗, p < 0.05 (95% CI), and ∗∗, p < 0.01 (99% CI). Both of the results are representative of three experiments.
To further ascertain the role of Lyn in superoxide induction, MHS cells were transfected with Lyn constructs (wt, DN, and constitutively active). Cells were infected with PAO1 48 h after transfection. The overall free radical release was determined by Luminol assay in PA-infected MHS cells. Lyn wt and Lyn Y508F-transfected cells showed a dramatic increase in superoxide release upon PA infection, but Lyn knockdown by DN transfection showed less increase in superoxide production than that of the wt and constitutively active transfection controls (Fig. 7 B). The results indicated that Lyn plays a role in superoxide production and respiratory burst.
Phagocytosis of PA by AM is dependent on Lyn
Because Lyn is confirmed to be associated with the infection of PA in AM cells, we investigated whether Lyn plays a direct role in phagocytosis. The phagocytosis was determined by CFU analysis after removing the surface-adherent bacteria with gentamicin treatment. Using a variety of chemical inhibitors, we found that phagocytosis was significantly inhibited by PP2 inhibitor, indicating that some Src kinases, including Lyn, have a role in phagocytosis. Various chemical inhibitors (i.e., Akt and PI3K inhibitor) also inhibited phagocytosis to different extents (Fig. 8,A). To confirm the specific role of Lyn in phagocytosis, we transfected MHS cells with DN Lyn and wt control construct. Infection of the transfected MHS cells was performed in a 96-well plate using GFP-PAO1. Phagocytosis was determined by the fluorescent staining using a fluorometer reader after adding gentamicin to remove the surface bacteria; thus, the intensity of fluorescence reflects the bacterial numbers inside the cells. Our results indicated that DN Lyn-transfected cells had significantly reduced phagocytosis of PA compared with that of the wt control-transfected cells, whereas uptake of FITC-labeled E. coli particles did not change significantly (Fig. 8,B). These data provide additional evidence (along with CFU assay) for the involvement of Lyn with phagocytosis, and the method is also more objective and quantitative than the classical CFU test. We then attempted to knockdown Lyn with siRNA strategy to further confirm the role of Lyn in phagocytosis of PA. We have successfully achieved >90% reduction in Lyn protein expression with 150 nM Lyn siRNA mixture after 48-h transient transfection using LipofectAmine LTX (Invitrogen Life Technologies) reagent for enhanced oligonucleotide delivery (Fig. 8,C). As expected, our data demonstrate that the inhibition of Lyn expression also drastically reduced the PA phagocytosis by MHS cells (Fig. 8 D). Using standard gentamicin exclusion assay, internalization for both PAO1 and PAO1ΔExoS was significantly lower in siRNA group against the vector (plus reagent) transfection control. Taken together, multiple methods, particularly siRNA strategy, have established the crucial role of Lyn in the phagocytosis of PA in AM.
Phagocytosis is dependent on Lyn. A, Phagocytosis is inhibited by PP2 and other chemical inhibitors for various signaling proteins (MAPK, PI3K, Akt, and ERK inhibitors; incubation for 30 min). MHS cells were infected for 30 min with PAO1 in the presence or absence of the inhibitors, as indicated. The phagocytosis is determined by CFU after removing the surface bacteria with gentamicin. B, Inhibition of phagocytosis of PA by inactivating the kinase domain. Infection of MHS cells was performed in a 96-well plate using GFP-PAO1 bacteria or FITC-coated E. coli particles. Phagocytosis is determined by measuring GFP fluorescent using a fluorometer reader. Statistical analysis was done by comparing mean values using Student’s t test. ∗, p < 0.05 (95% CI), and ∗∗, p < 0.01 (99% CI). C, Knockdown of Lyn in MHS cells by Lyn siRNA strategy. Lyn protein expression was measured by Western blotting 48 h after siRNA transfection. D, Depletion of Lyn by siRNA reduced the PA internalization into MHS cells. The cells were infected with PAO1 and PAO1ΔExoS for 1 h, and CFUs were enumerated after gentamicin exclusion assay (Student’s t test; ∗∗, p < 0.01). The above results are representative of three experiments. E, Our proposed pathway for Lyn’s role in PA interacting with AM. The illustration demonstrates an invasion mechanism by PA that is involved in Lyn and lipid rafts. This process needs the downstream signaling of PI3K and Akt.
Phagocytosis is dependent on Lyn. A, Phagocytosis is inhibited by PP2 and other chemical inhibitors for various signaling proteins (MAPK, PI3K, Akt, and ERK inhibitors; incubation for 30 min). MHS cells were infected for 30 min with PAO1 in the presence or absence of the inhibitors, as indicated. The phagocytosis is determined by CFU after removing the surface bacteria with gentamicin. B, Inhibition of phagocytosis of PA by inactivating the kinase domain. Infection of MHS cells was performed in a 96-well plate using GFP-PAO1 bacteria or FITC-coated E. coli particles. Phagocytosis is determined by measuring GFP fluorescent using a fluorometer reader. Statistical analysis was done by comparing mean values using Student’s t test. ∗, p < 0.05 (95% CI), and ∗∗, p < 0.01 (99% CI). C, Knockdown of Lyn in MHS cells by Lyn siRNA strategy. Lyn protein expression was measured by Western blotting 48 h after siRNA transfection. D, Depletion of Lyn by siRNA reduced the PA internalization into MHS cells. The cells were infected with PAO1 and PAO1ΔExoS for 1 h, and CFUs were enumerated after gentamicin exclusion assay (Student’s t test; ∗∗, p < 0.01). The above results are representative of three experiments. E, Our proposed pathway for Lyn’s role in PA interacting with AM. The illustration demonstrates an invasion mechanism by PA that is involved in Lyn and lipid rafts. This process needs the downstream signaling of PI3K and Akt.
Discussion
We report in this study a novel phagocytosis pathway that is initiated by rafts and regulated by Lyn. Our results showed that the AM efficiently phagocytosed PA through this pathway, whereas blocking Lyn with DN strategy or blocking Akt with pharmacological inhibitors significantly inhibited the phagocytosis. We also found that Lyn activation subsequently induced the bacterial internalization into AM and NADPH oxidase recruitment to the phagosomes. By analyzing isolated phagosome, we showed that the phagosome contained most of the internalized PA, whereas smaller portions of internalized PA were detected in lysosome fractions. Finally, the critical role of Lyn in both phagocytosis and superoxide production was confirmed by Lyn siRNA approach. The data provide new insights into the mechanism of phagocytosis with PA by AM (the proposed pathway is described in Fig. 8 E).
The lung is an inviting portal for various pathogenic microbes due to its vulnerable exposure to the environment. The resident AM form the first line of cellular defense in the lower respiratory tract, initiating immune response to resolve infection through phagocytosis. The molecular details of phagocytosis mechanisms of bacterial pathogens are not completely understood. In addition, the role of the AM in PA clearance has been controversial with either beneficial or detrimental effects, which may be due to excessive production of certain cytokines that offset the phagocytic/clearance effects (1, 2, 37, 38). In this study, we explored the function of AM in phagocytosis and arrived at several novel findings indicating significant roles for AM in clearing PA through phagocytosis. Our data indicate that host factors, such as Lyn, play crucial roles in regulating phagosome formation and producing superoxide for clearing bacteria. Although Lyn is linked to internalization of PA into alveolar epithelial cells (16), this is the first report to associate Lyn with bacterial phagocytosis. Previous reports suggest that Lyn is not indispensable in FcγR (IgG receptor)-initiated phagocytosis of RBC, but Lyn can assist this phagocytic process, as the predominant factor in the three similar Src family members, namely Fgr, Hck, and Lyn (10). It should be noted that the mechanism of bacterial phagocytosis may be different from opsonic phagocytosis with FcγR. Furthermore, the role of Lyn in pathogen phagocytosis has not been identified. Our report provides evidence for the role of Lyn in phagocytosis without the requirement for Ab response. Thus, it supports the primary function of lipid raft-mediated Lyn activation as part of an innate immune response. We show that Lyn is involved in three of the important functions of AM, such as lamellipodium formation, cytoskeletal changes (data not shown), and superoxide release. Most of the functions are regulated through Lyn’s activation leading to downstream activation of PI3K and Akt. Our primary focus was to study in detail the steps involved in PA phagocytosis from the moment when AM encounters PA. We noticed that Lyn was quickly activated by PA infection (<15 min).
Lyn is an important immune regulator with either positive or negative roles, depending on the stimulants, cell types, states of cells, and the downstream responders involved (39, 40). Lyn knockout (Lyn−/−) mice demonstrated splenomegaly and hypergrowth of myeloid-derived cells (monocytes), confirming Lyn as a DN regulator (41, 42). However, Lyn knockin (Lynplus/plus) mice also showed autoimmune symptoms (autoantibodies) due to sustainable phosphorylation of certain tyrosine kinases, indicating that exaggerated positive signals finally override the negative regulation by Lyn (43). Lyn deficiency is also associated with impaired activation of Syk kinase, because Lyn regulates Syk activity through phosphorylating the tyrosine residues within ITAM motifs. Lyn may be involved in the early activation of phagocytosis signal along with raft aggregations (44, 45), whereas Syk is typically required in the phagocytosis process (46). Lyn−/− mice also show similar defects in hemopoiesis-like SHIP-1-deficient mice because Lyn regulates SHIP-1 through the ITIM mechanism (47). However, Lyn can regulate SHIP-1 in many activities, such as enhancing apoptosis under NADPH oxidase stimulation (48). Due to excessive lymphocyte proliferation (compensation of the loss of Lyn function and up-regulation of other genes), Lyn−/− mice may not be the ideal models for functional analysis of Lyn in infection. Instead, the role of Lyn in PA phagocytosis may be better investigated by using Lyn siRNA and DN transfection in vitro. Our data show that PA wt strains can quickly induce Lyn activation and that TTSS Exo mutants (with longer durations) can induce Lyn activation. This indicates that TTSS Exo may be directly involved in Lyn activation and/or the downstream signal initiation. Lyn interacts with PI3K through its SH2 domain and activates the enzyme to release phosphoinositides that act as second messengers for further recruitment of protein kinases such as Akt (49). In our experiment, Lyn-Akt interaction is readily detected, whereas Lyn-PI3K interaction is slightly less significant. One explanation for this phenomenon is that the PI3K product PtdIns(3,4,5)P3 lingers within rafts and helps in recruiting Akt to rafts. Using GST-Lyn pulldown experiment, we demonstrate that there is association between Lyn and Akt through the SH3 and SH2 domains of Lyn. This interaction can induce activation of crucial GEFs (guanine nucleotide exchange factors) that help in GDP to GTP exchange of small GTPases such as cdc42 and Rac1 and new membrane recruitment from intracellular vesicles to extend the phagocytic cup (15, 19).
The kinase activity of Lyn is significantly up-regulated following infection. Inhibition of Lyn by pharmacologic means (PP2) and by DN strategy was able to prevent the formation of lamellipodium, decrease in superoxide release, and consequently ineffective phagocytosis. Thus, we conclude that Lyn plays a major role in AM function in host defense, particularly in regulating phagocytosis. Other Src family members such as Syk kinase and Hck were previously reported in other immune cell types, but not in AM (50). Lyn is highly expressed in AM and is associated with rafts. Due to its interactions with Akt and PI3k by SH3 and SH2 domains, Lyn influences the function of AM. Furthermore, Lyn activation and raft reorganization may be the direct initiator for AM to phagocytose PA.
Rafts have been implicated in numerous cellular processes, including signal transduction, membrane trafficking, and molecular sorting (51). In addition, rafts have been reported to be critical for pathogen internalization into cells, which confers advantages to pathogens in avoiding host clearance (3). There is controversy about the role of membrane rafts in opsonic phagocytosis of different particles. A recent report indicates that phagocytosis may be not involved with rafts, but this study is only based on confocal images and is not involved in bacterial invasion instead of opsonic phagocytosis with beads (52). It should be noted that bacterial phagocytosis is very complex, and also varies depending on different types and amount of bacteria and host cells. Interestingly, another study reports that even though the images do not support lipid raft association with bacterial (E. coli) contact, cholesterol depletion blocked the phagocytosis (53). Different methodology in analyzing rafts may be additional confounding factors, even leading to different conclusions. Previously, a study indicated that flotillin-1-enriched rafts were involved in phagosome maturation in J774A.1 macrophage for phagocytosing latex beads (54). It is unknown whether rafts play a role in phagocytosis of PA by macrophages. We demonstrate that upon infection of PA, rafts are quickly reorganized and accumulated on specific membrane domains. We also show that rafts are morphologically and biochemically present on phagosomes. Cholesterol as a major component of rafts is required for initiating signals (PI3K and Lyn) for phagocytosis. Thus, our data suggest that rafts are crucial for host defense related to the phagocytosis mechanism. Although there are reports of lipid raft components found in phagosomes (54), this is the first report of such a detailed raft mechanism in macrophages in phagocytosing bacterial pathogens. Detergent-resistant raft isolation method has been widely used in analyzing raft dynamics in signaling and endocytosis (55), despite its intrinsic limitations (56, 57). Using detergent-resistant isolation, we demonstrate that membrane raft reorganization is involved with phagocytosis of PA, which was also confirmed using nondetergent method (58). In addition, our data provided the first evidence that the sizes of rafts may be increased following bacterial infection as measured by Image software on labeling PA and membrane rafts. Previously, very few studies discussed measurement of raft sizes (59). The current study further advanced our knowledge regarding lipid membrane reorganization under different stimuli.
Respiratory burst activity is an integral component of phagocytosis, and the primary purpose is to neutralize the engulfed bacteria and prevent spread of infection (35). NADPH oxidase enzyme complex assembled in the phagosome membrane is responsible for superoxide production within the phagosomes rendering the intravesicular environment bactericidal (60). Akt is reported to be required for effective recruitment of NADPH oxidase complex to phagocytic cup and generation of superoxide radicals. Recently, NADPH oxidase components were shown to be lipid raft associated and greatly debilitated if rafts are disrupted (61). Akt then activates Rac GTPase and helps with NADPH oxidase complex assembly in the phagosome. Our data also demonstrate that the production of superoxides is dependent on Lyn. A recent study highlights the predominant role of Lyn in oxidative burst activity in opsonized zymosan-stimulated macrophages when compared with Hck and Fgr (62).
Pathogen factors interact with host defense systems, and the interaction may lead to different outcomes. For example, the role of TTSS toxins is well studied in the case of cytoskeletal modifications primarily in bronchial epithelial cell lines (63). Medium conditions and extracellular calcium levels influence the expression of TTSS toxins (64). Pseudomonas quorum-sensing mechanism under the control of ExsA regulon plays a major role in deciding the fate of the microbe. One of the prominent effects of TTSS toxins is to disrupt cortical actin of phagocytic cells. In relatively few studies, TTSS are also involved in the phagocytosis of pathogens into macrophages. We have reported earlier that a similar mechanism also exists in alveolar epithelium. PA releases these toxins directly into the host cytoplasm. Once activated, the ExoS and ExoT influence the small GTPases by ADP ribosylation and GTPase activity, thereby preventing activation of key regulators of the actin cytoskeleton (65). Decrease in cortical actin and ineffective phagocytic cup formation all contribute to extracellular survival of PA (7). PA uses this mechanism to escape from phagocytosis and survive in the lumen of the airways. Whether ExoS and ExoT have any direct effect on Lyn pathway is unknown. Our data suggest that PAO1 wt (TTSS positive) significantly induced Lyn activity compared with ExoS and ExoT mutants. Because ExoS and ExoT mutants still stimulated Lyn activation at later times (4 h; data not shown), Lyn pathway may be beneficial for the host cells to combat the effect of these toxins.
In summary, we demonstrate that Lyn is a novel regulator of mouse and rat AM phagocytosis and host response in PA infection. Because the protein is highly conservative (96% homologous between mice and human), we expect Lyn has similar roles in human AM. However, because Lyn is only associated by lipid anchors to inner leaflet of plasma membrane (nonreceptor tyrosine kinase) of the cells, the putative receptor(s) that initiates Lyn activation following PA infection is still unclear and worth studying. Lyn is critically involved in recruitment of PI3K and Akt to membrane rafts, which in turn regulate the small GTPases and cytoskeletal proteins (data not shown) to complete phagocytosis. Rafts serve as a platform for assembling relevant signaling proteins, and also play a major role in protein-protein interactions that are crucial for AM functions, such as lamellipodium formation, phagocytosis, and respiratory burst activity. In addition, Lyn is required for release of superoxide to kill invading pathogens. By identifying Lyn and rafts involving PA phagocytosis, our study provides new insight into the mechanism of phagocytosis of pathogens and suggests novel targets for therapeutics of bacterial infection.
Acknowledgments
We thank Drs. Gerald Pier, Stephen Lory, Joseph T. Barbieri, and Eliana Drenkard for providing various PA strains, and Dr. Thomas Smithgall for Lyn’s constructs. We thank Dr. S. Pierce of National Institute of Allergy and Infectious Diseases for kindly providing us with the Lyn-YFP construct and Dr. O. Miura of Tokyo Medical and Dental University for GST Lyn plasmids. We thank M. Atkinson, B. Grove, A. Eberhardt, and D. Laturnus for help with confocal imaging, and Lushen Wu of Harvard University for reading of this manuscript.
Disclosures
The authors have no financial conflict of interest.
Footnotes
The costs of publication of this article were defrayed in part by the payment of page charges. This article must therefore be hereby marked advertisement in accordance with 18 U.S.C. Section 1734 solely to indicate this fact.
This work was supported by National Institutes of Health Grants ES014690 and P20 RR017699 American Heart Association Scientist Development Grant (National Office). This work was also supported by National Key Basic Research Program of China (no. 2006CB504300).
Abbreviations used in this paper: PA, Pseudomonas aeruginosa; AM, alveolar macrophage; CI, confidence interval; DN, dominant negative; Exo, exoenzyme; HMG, 3-hydroxy-3-methylglutaryl; LB, Luria-Bertani; MBS, MES buffered saline; MOI, multiplicity of infection; PP2, 4-amino-5-(4-chlorophenyl)-7-(t-butyl)pyrazolo[3,4,d]pyrimidine; SH, Src homology; siRNA, small interfering RNA; TTSS, type III secretion system; wt, wild type; YFP, yellow fluorescent protein.







