Abstract
Experimental autoimmune myocarditis (EAM) represents a Th17 T cell-mediated mouse model of postinflammatory heart disease. In BALB/c wild-type mice, EAM is a self-limiting disease, peaking 21 days after α-myosin H chain peptide (MyHC-α)/CFA immunization and largely resolving thereafter. In IFN-γR−/− mice, however, EAM is exacerbated and shows a chronic progressive disease course. We found that this progressive disease course paralleled persistently elevated IL-17 release from T cells infiltrating the hearts of IFN-γR−/− mice 30 days after immunization. In fact, IL-17 promoted the recruitment of CD11b+ monocytes, the major heart-infiltrating cells in EAM. In turn, CD11b+ monocytes suppressed MyHC-α-specific Th17 T cell responses IFN-γ-dependently in vitro. In vivo, injection of IFN-γR+/+CD11b+, but not IFN-γR−/−CD11b+, monocytes, suppressed MyHC-α-specific T cells, and abrogated the progressive disease course in IFN-γR−/− mice. Finally, coinjection of MyHC-α-specific, but not OVA-transgenic, IFN-γ-releasing CD4+ Th1 T cell lines, together with MyHC-α-specific Th17 T cells protected RAG2−/− mice from EAM. In conclusion, CD11b+ monocytes play a dual role in EAM: as a major cellular substrate of IL-17-induced inflammation and as mediators of an IFN-γ-dependent negative feedback loop confining disease progression.
Cardiovascular disease is a leading cause of morbidity and mortality. Dilated cardiomyopathy (DCM)3 often results from coxsackievirus B3-triggered myocarditis and may be present in up to one-quarter of all cases of heart failure (1, 2, 3). Notably, many affected individuals develop heart Ag-specific autoantibody responses (4) and immunosuppressive therapy can improve heart function in DCM patients who display no evidence of viral or bacterial genomes in heart biopsies (5). These observations suggest that postinfectious autoimmunity promotes disease development.
Experimental autoimmune myocarditis (EAM) is a mouse model of postinfectious myocarditis (6). EAM can be induced in susceptible mouse strains by immunization with self-peptides derived from the myosin α H chain (MyHC-α) together with a strong adjuvant (7, 8), or by injection of activated, MyHC-α-loaded dendritic cells (9, 10). In wild-type mice, disease severity peaks 2–3 wk after immunization. Later on, most inflammatory infiltrates resolve spontaneously, but some animals develop fibrosis and DCM.
EAM represents a CD4+ T cell-mediated disease. Historically, two major CD4+ T cell subsets have been defined according to their cytokine production pattern: IFN-γ-producing Th1 cells, and Th2 cells releasing IL-4. Recent data, however, suggest that EAM development critically depends on the IL-23-STAT4 axis (11) promoting the expansion of another autoreactive CD4+ T cell subset characterized by IL-17 production (12, 13, 14). These observations argue against a disease-promoting role of autoreactive Th1 cells in EAM. Indeed, mice lacking T-bet, a T-box transcription factor essential for Th1-lineage differentiation, show enhanced myocarditis severity and increased IL-17 but no IFN-γ release from heart-infiltrating T cells (13). These latter findings further support the idea that IL-17 directly accounts for disease development and point toward a negative regulatory role of IFN-γ and Th1 differentiation in the EAM model. Indeed, and in contrast to wild-type mice, IFN-γR−/− and IFN-γ−/− mice show an exacerbated and progressive disease course (11, 15, 16). These observations were attributed to either impaired apoptosis of CD25+CD4+ regulatory T cells (17) or to NO-mediated T cell growth arrest (15).
In this study, we specifically addressed the effects of IL-17 on monocyte recruitment and the regulatory role of IFN-γ on autoreactive Th17 T cells in the EAM model. We found that IL-17 promotes the recruitment of CD11b+ monocytes to the heart. In fact, CD11b+-expressing monocytes represent the major heart-infiltrating mononuclear cells at the peak of disease. In turn, CD11b+ monocytes are critical for an IFN-γ-dependent negative feedback loop that suppresses autoreactive CD4+ T cells and abrogates autoimmune myocarditis.
Materials and Methods
Mice
RAG2−/−, DO11.10-transgenic, and IFN-γ−/− mice were obtained from The Jackson Laboratory. IFN-γR−/− mice have been described previously (15). All mice were backcrossed to the BALB/c strain for >12 generations and were used at 6–8 wk of age. Animal experiments were conducted in accordance with Swiss federal laws and institutional guidelines.
Chimeric mice
BALB/c CD45.2 mice were lethally irradiated with two doses of 6.5 Gy using a Gammatron (60Co) system and were reconstituted with a total of 2 × 107 BALB/c CD45.1 donor bone marrow cells. Chimeric mice were housed in a specific pathogen-free environment and received prophylactic antibiotics in the drinking water. Chimeric mice were used 2 mo after reconstitution.
Immunization protocols
Mice were immunized with 150 μg of the MyHC-α (MyHC-α614–634) Ac-SLKLMATLFSTYASAD-OH emulsified 1:1 in PBS/CFA (1 mg/ml, H37Ra; Difco) as described (8).
Treatment experiments
For IL-17 depletion, neutralizing Abs against IL-17 (R&D Systems), or its isotype control Ab (rat IgG2A), were injected i.p. every second day at a dosage of 50 μg/mouse. Depending on the experiment, unlabeled IFN-γR+/+ or IFN-γR−/−, or CFSE-labeled (Molecular Probes) bone marrow-derived CD11b+ monocytes were injected i.v. at 2 × 106 cells/mouse on days 7, 9, and 11 after the first immunization.
Histopathology and immunohistochemistry
Myocarditis severity was graded blindly and independently on H&E-stained sections by two investigators, using grades from 0 to 4: 0, no inflammatory infiltrates; 1, small foci of inflammatory cells between myocytes; 2, larger foci of >100 inflammatory cells; 3, >10% of a cross-section involved; 4, >30% of a cross-section involved (9). Concordance of the independent slide readers was 100%.
Isolation of heart-infiltrating cells
Heart-infiltrating cells were isolated as described (18) with the following modifications: collagenase D (Worthington Biochemical) was used at a concentration of 0.895 mg/ml and tissue suspensions were passed sequentially through 70-μm, 40-μm cell strainers (Falcon; BD Biosciences) and finally through 15-μm self-assembled strainers (Sefar).
FACS analysis
Cell suspensions were stained using fluorochrome-conjugated mouse-specific Abs against CD3, CD4, CD11b, CD14, CD31, CD45, CD80, CD86, MHC class II (I-Ad), CXCR4, Gr-1, F4/80, IFN-γ, and IL-17. All Abs were purchased from BD Pharmingen. Before intracellular staining, T cells were restimulated for 4 h with 50 ng/ml PMA and 500 ng/ml ionomycin in the presence of 1 μg/ml GolgiPlug (BD Pharmingen). For intracellular staining, the Cytofix/Cytoperm kit (BD Pharmingen) was used according to the protocols provided by the manufacturer. Samples were analyzed on a FACSCalibur cell sorter (BD Pharmingen) using FlowJo (TreeStar) software. For analysis of heart-infiltrating cells, we routinely used three-color stainings. Data were acquired until at least 200,000 events were collected from a live gate using forward/side scatter plots. Surface markers of interest were analyzed by gating on CD45+ leukocytes in the CD45+/side scatter plots as described (18).
T cell proliferation assays, NO production, ELISA
CD4+ T cells were purified using magnetic beads (CD4+ T cell isolation kits; Miltenyi Biotec). A total of 5 × 104 CD4+ T cells were restimulated for 48 h either on 2 μg/ml MyHC-α peptide-pulsed, irradiated (25 Gy) syngenic splenocytes (1 × 105), or with 1 μg/ml each of plate-bound anti-CD3 and -CD28 (BD Biosciences), in the presence of titrating amounts of immature, bone marrow-derived macrophages. [3H]Thymidine incorporation was measured as a readout for proliferation responses. Nitrite (NO⨪2) levels reflecting NO production in culture supernatants were assessed using a colorimetric assay based on the Griess reaction. Cytokine levels were measured using commercially available Quantikine ELISA kits (R&D Systems).
MyHC-α-specific CD4+ T cell lines
CD4+ T cells were purified from diseased mice and cultured with irradiated (25 Gy) splenocytes at a 1:2 ratio in the presence of 2 μg/ml MyHC-α for 7 days. Cells were then washed and rested in the presence of 20 U/ml IL-2 and either rIL-12p70/anti-IL-4, or rIL-23/anti-IL-4/anti-IFN-γ for another 7 days. This pulse/rest cycle was repeated at least three times. Finally, CD4+ T cells were restimulated on MyHC-α-pulsed APC for 4 days before injection into syngeneic wild-type or RAG2−/− recipient mice.
Generation of bone marrow-derived monocytes
Bone marrow was isolated from 4- to 8-wk-old mice. After RBC lysis, the cells were seeded in bacterial dishes and cultured for 5 days in RPMI 1640 medium/10% FBS, supplemented with 50 ng/ml M-CSF (PeproTech).
Quantitative RT-PCR
RNA was isolated from total heart tissue using TRIzol reagent (Invitrogen Life Technologies) according to manufacturer’s protocol. After cDNA synthesis, real-time PCR was performed with SYBR Green (Applied Biosystems), using a 7500 Fast Real-Time PCR System (Applied Biosystems) with GAPDH as an internal control. The following primers were used: stromal cell-derived factor (SDF-1): forward (Fw) 5′-CGT GAG GCC AGG GAA GAG-3′, reverse (Rv) 5′-TGA TGA GCA TGG TGG GTT GA-3′; MCP-1: Fw 5′-CAT CAC TGA AGC CAG CTC TCT CT-3′, Rv 5′-GCA GGC CCA GAA GCA TGA-3′; MIP-1α: Fw 5′-TTT TGA AAC CAG CAG CCT TTG-3′, Rv 5′-TCT TTG GAG TCA GCG CAG ATC-3′; GAPDH: Fw 5′-CCT GCA CCA CCA ACT GCT TA-3′, Rv 5′-TCA TGA GCC CTT CCA CCA TG-3′.
Statistics
The Mann-Whitney U test was used for the evaluation of severity scores. Dichotomous data were analyzed using Fisher’s exact test. Normally distributed data, such as proliferation responses and cytokine levels were compared using the Student t test. Statistical analysis was conducted using Prism 4 software (GraphPad Software).
Results
Th17, but not Th1, T cells are pathogenic in the EAM model
EAM is a CD4+ T cell-mediated disease (19). Nevertheless, adoptive transfer of in vitro restimulated CD4+ T cells isolated from diseased mice usually results in low disease scores in SCID, RAG2−/−, or LPS pretreated wild-type recipients (20, 21). Based on the hypothesis that Th17 T cells represent the pathogenic subpopulation of heart-specific CD4+ T cells, we isolated CD4+ T cells from draining lymph nodes of diseased mice and expanded them in vitro by repetitive and alternating rounds of restimulation on MyHC-α-loaded irradiated APCs followed by a resting phase in either IL-12p70/anti-IL-4- or IL-23/anti-IL-4/anti-IFN-γ-containing medium. Depending on these culture conditions, we generated MyHC-α-specific CD4+ T cell lines with either a Th1 or Th17 phenotype (Fig. 1,A). Importantly, both Th1 and Th17 T cell lines showed comparable in vitro proliferation responses after 72 h of restimulation with the MyHC-α Ag on irradiated APC (Fig. 1 B).
CD4+ Th17 but not CD4+ Th1 cells induce EAM. A, Characterization of MyHC-α-specific Th17 and Th1 cell lines. B, MyHC-α-specific Th17 (•) and Th1 (○) cell lines show comparable in vitro proliferation on irradiated MyHC-α-pulsed splenocytes. Proliferation was assessed by measurement of [3H]thymidine incorporation. Mean ± SD of cpm values from five individual mice are shown. C, Disease severity scores of individual mice adoptively transferred with 107 MyHC-α-specific Th17 cells (•) vs MyHC-α-specific Th1 cells (○). ∗, p = 0.0022.
CD4+ Th17 but not CD4+ Th1 cells induce EAM. A, Characterization of MyHC-α-specific Th17 and Th1 cell lines. B, MyHC-α-specific Th17 (•) and Th1 (○) cell lines show comparable in vitro proliferation on irradiated MyHC-α-pulsed splenocytes. Proliferation was assessed by measurement of [3H]thymidine incorporation. Mean ± SD of cpm values from five individual mice are shown. C, Disease severity scores of individual mice adoptively transferred with 107 MyHC-α-specific Th17 cells (•) vs MyHC-α-specific Th1 cells (○). ∗, p = 0.0022.
To compare the capacity of the MyHC-α-specific Th1 and Th17 T cell lines to induce autoimmune myocarditis, groups of age- and sex-matched wild-type BALB/c mice were injected with 107 CD4+ T cells/mouse. As illustrated in Fig. 1,C, only Th17, but not Th1, T cells induced autoimmune myocarditis. Of note, increasing the numbers of the transferred Th17 T cells increased average myocarditis scores (data not shown). In contrast, Th1 T cell-treated mice were protected from myocarditis (Fig. 1 C) and transfer of up to 108 Th1 CD4+ T cells per mouse induced only minimal pericarditis, and some nonspecific increase in the numbers of perivascular mononuclear cells (data not shown). Taken together, these findings illustrate the direct pathogenic role of MyHC-α-specific Th17 T cells. In contrast, MyHC-α-specific Th1 CD4+ T cells do not mediate autoimmune myocarditis.
IL-17 is critical for the recruitment of CD11b+ monocytes to the heart
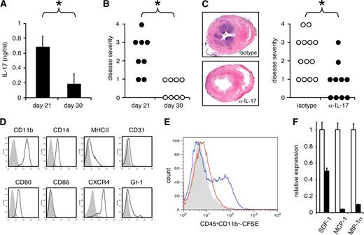
Inflammatory infiltrates in EAM mainly consist of monocytes, granulocytes, and some activated CD4+ T cells (18). As illustrated in Fig. 2, MyHC-α/CFA immunization resulted in a 3- to 4-fold increase of CD45+ cells in hearts of diseased mice, compared with control hearts of CFA-injected control mice. Analysis of immunized CD45.1/CD45.2 chimeras confirmed that heart-infiltrating CD45+ cells were from host bone marrow (Fig. 2). Importantly, the vast majority of heart-infiltrating leukocytes expressed CD11b+ and included a minority of CD11b+F4/80+ macrophages (Fig. 2), some CD11b+Gr-1high granulocytes, and CD11b+CD11c+ dendritic cells (data not shown). Based on reports that IL-17 promotes the recruitment of blood monocytes to inflamed organs (22), we therefore decided to specifically address the effect of IL-17 on the recruitment of CD11b+ monocytes to the inflamed heart in the EAM model. As illustrated in Fig. 3,A, in vitro restimulated, heart-infiltrating T cells isolated from immunized wild-type BALB/c mice released significantly higher amounts of IL-17 at the peak of disease at day 21, compared with day 30 after resolution of most of the inflammatory infiltrates. In parallel, histological disease severity scores were markedly reduced at day 30 compared with day 21 (Fig. 3,B). Next, we treated groups of MyHC-α/CFA-immunized mice every second day for 21 days with either an IL-17-blocking Ab, or an isotype control Ig. As illustrated in Fig. 3 C, anti-IL-17 treatment markedly reduced the gross severity scores, confirming a direct pathogenic role of IL-17 in EAM.
CD11b+ monocytes are bone marrow-derived and reflect the major population of heart-infiltrating leukocytes in EAM. Heart-infiltrating cells were isolated from hearts of CD45.1/CD45.2 chimeric mice 21 days after either MyHC-α/CFA or CFA immunization, stained for CD45.1, CD45.2, CD11b, F4/80, and analyzed by flow cytometry. One of several representative experiments is shown.
CD11b+ monocytes are bone marrow-derived and reflect the major population of heart-infiltrating leukocytes in EAM. Heart-infiltrating cells were isolated from hearts of CD45.1/CD45.2 chimeric mice 21 days after either MyHC-α/CFA or CFA immunization, stained for CD45.1, CD45.2, CD11b, F4/80, and analyzed by flow cytometry. One of several representative experiments is shown.
A, IL-17 production of heart-infiltrating T cells. A total of 105/ml infiltrating CD3+ cells were isolated from diseased hearts of wild-type mice, 21 or 30 days after MyHC-α immunization, and restimulated with anti-CD3/-CD28 for 24 h. IL-17 was measured in supernatants using commercially available ELISA kits. Bars represent mean ± SD from four experiments with T cells pooled from three vs three individual hearts. ∗, p = 0.0071. B, Disease severity scores of individual, MyHC-α/CFA-immunized wild-type mice at days 21 and 30; ∗, p = 0.0023. C, Anti-IL-17 treatment reduces myocarditis severity in MyHC-α/CFA-immunized wild-type mice. Mice were immunized with 150 μg of MyHC-α/CFA and injected with either 50 μg of anti-mouse IL-17 or isotype Ab every second day. Mice were sacrificed on day 21. Individual disease scores (∗, p = 0.0092), and H&E-stained sections, ×25 original magnification are shown. D, Surface molecule expression patterns of bone marrow-derived CD11b+ monocytes representing an immature population. E, Anti-IL-17 treatment blocks recruitment of CFSE-labeled CD45+CD11b+ cells to the heart. Heart-infiltrating cells were isolated at day 15 from immunized wild-type mice injected with CFSE-labeled wild-type CD11b+ monocytes, 24 h after either anti-IL-17 injection (red line) or isotype Ab injection (blue line). The gray area represents CD45+CD11b+ cells of untreated immunized wild-type mice injected with unlabeled wild-type CD11b+ cells. The histogram is gated on CD11b and CD45 expressing cells. F, Anti-IL-17 treatment suppresses SDF-1, MCP-1, and MIP-1α expression in heart tissues of immunized wild-type mice. Relative expression of SDF-1, MCP-1, and MIP-1α mRNA in hearts of immunized and anti-IL-17 (▪) vs isotype (□) treated control mice are shown.
A, IL-17 production of heart-infiltrating T cells. A total of 105/ml infiltrating CD3+ cells were isolated from diseased hearts of wild-type mice, 21 or 30 days after MyHC-α immunization, and restimulated with anti-CD3/-CD28 for 24 h. IL-17 was measured in supernatants using commercially available ELISA kits. Bars represent mean ± SD from four experiments with T cells pooled from three vs three individual hearts. ∗, p = 0.0071. B, Disease severity scores of individual, MyHC-α/CFA-immunized wild-type mice at days 21 and 30; ∗, p = 0.0023. C, Anti-IL-17 treatment reduces myocarditis severity in MyHC-α/CFA-immunized wild-type mice. Mice were immunized with 150 μg of MyHC-α/CFA and injected with either 50 μg of anti-mouse IL-17 or isotype Ab every second day. Mice were sacrificed on day 21. Individual disease scores (∗, p = 0.0092), and H&E-stained sections, ×25 original magnification are shown. D, Surface molecule expression patterns of bone marrow-derived CD11b+ monocytes representing an immature population. E, Anti-IL-17 treatment blocks recruitment of CFSE-labeled CD45+CD11b+ cells to the heart. Heart-infiltrating cells were isolated at day 15 from immunized wild-type mice injected with CFSE-labeled wild-type CD11b+ monocytes, 24 h after either anti-IL-17 injection (red line) or isotype Ab injection (blue line). The gray area represents CD45+CD11b+ cells of untreated immunized wild-type mice injected with unlabeled wild-type CD11b+ cells. The histogram is gated on CD11b and CD45 expressing cells. F, Anti-IL-17 treatment suppresses SDF-1, MCP-1, and MIP-1α expression in heart tissues of immunized wild-type mice. Relative expression of SDF-1, MCP-1, and MIP-1α mRNA in hearts of immunized and anti-IL-17 (▪) vs isotype (□) treated control mice are shown.
To directly assess the relevance of IL-17 in the recruitment of CD11b+ monocytes to the inflamed heart in vivo, we generated immature, CD11b+CXCR4+Gr-1low-coexpressing monocytes (Fig. 3,D) from bone marrow and labeled the cells with CFSE. A total of 2 × 106 CFSE-labeled CD11b+ monocytes were then injected i.v. at day 14 postimmunization in groups of mice with autoimmune myocarditis, 24 h after application of either an IL-17-blocking Ab or an isotype control Ab. Twenty-four hours later, the relative numbers of CFSE-labeled CD11b+ cells were analyzed in hearts of treated mice. FACS analysis of heart-infiltrating cells from anti-IL-17-treated mice showed no CFSE-labeled CD11b+ monocytes within the CD45+CD11b+ gate. In contrast, CFSE+ cells were detected in suspensions of heart-infiltrating cells isolated from isotype-treated controls (Fig. 3 E).
To address the question of how anti-IL-17 treatment affects the recruitment of CD11b+ monocytes, we compared mRNA expression of two cytokines, known to mediate monocyte/macrophage recruitment in EAM (23). As illustrated in Fig. 3 F, anti-IL-17 treatment markedly reduced MIP-1α and MCP-1 mRNA expression in hearts of immunized mice. In addition, we found reduced mRNA expression of SDF-1, the ligand for CXCR4. Taken together, our findings confirm the critical role for IL-17 in the recruitment of CD11b+ bone marrow-derived monocytes, the predominant heart-infiltrating cell population, to the heart in the EAM model.
CD11b+ monocytes suppress MyHC-α-specific CD4+ T cell proliferation
As mentioned previously, we consistently observed spontaneous disease regression in diseased wild-type mice after a peak of histological severity scores at day 21 after immunization. Given the fact that most of the infiltrating cells belong to the CD11b+ monocyte fraction (Fig. 2), we next asked how these cells interact with heart-specific, autoreactive T cells. Accordingly, we isolated CD4+ T cells from lymph nodes and spleens of mice with autoimmune myocarditis and restimulated for 72 h on irradiated splenocytes pulsed with the MyHC-α self-Ag. To assess T cell activation and proliferation, we measured IL-2 in the supernatants of the restimulated CD4+ T cells. To specify the cytokine production pattern of MyHC-α-restimulated CD4+ T, we assessed IL-17, IL-4, IFN-γ, and IL-10 levels. These findings are summarized in Fig. 4,A, illustrating that in vitro MyHC-α-restimulated CD4+ T cells from diseased mice comprise a heterogeneous population of IL-4-, IFN-γ-, IL-2-, IL-10-, and IL-17-producing cells. As illustrated in Fig. 4,B, the in vitro proliferation of CD4+ T cells isolated from mice with autoimmune myocarditis was markedly reduced on MyHC-α pulsed, irradiated APCs, if titrated numbers of syngenic CD11b+ monocytes were added to cell culture wells. As illustrated in Fig. 4,C, close contact between CD11b+ monocytic cells and T cells was critical for the observed inhibition of T cell proliferation, as culture well inserts separating T cells/APCs and CD11b+ monocytic cells prevented the suppression of the proliferation response. These results show that the CD11b+ monocyte-mediated effects require close contact of CD11b+ monocytes to T cells. Similar results were obtained if CD4+ T cells were restimulated with plate-bound anti-CD3/-CD28 (Fig. 4 B). The latter findings largely exclude a relevant role of the APCs in the CD11b+ monocyte-mediated T cell suppression mechanism.
A, Cytokine production profile of MyHC-α-specific CD4+ T cells. CD4+ cells were isolated from lymph nodes of diseased wild-type mice, and restimulated on irradiated splenocytes in the presence (▪) or absence (□) of 2 μg/ml MyHC-α for 48 h. The indicated cytokines were measured using supernatant ELISA. B, CD11b+ monocytes suppress proliferation of autoreactive CD4+ T cells. CD4+ cells from diseased wild-type mice were restimulated on irradiated splenocytes pulsed with either 2 μg/ml MyHC-α (▪) or anti-CD3/-CD28 (□) in the presence of titrating amounts of bone marrow-derived wild-type CD11b+ monocytes. Proliferation responses are expressed as percentages (mean ± SD from five culture wells) compared with an average standard value representing proliferation in the absence of CD11b+ monocytes. One of several experiments with similar results is shown. C, The suppressive effects of CD11b+ monocytes require close contact to APCs and T cells. Wild-type CD4+ T cells were MyHC-α restimulated on irradiated APC in the presence of 2.5 × 103 wild-type CD11b+ monocytes, which were either in contact with the CD4+ T cells/APC or separated by culture well inserts. D, NO release parallels the reduced proliferation of CD4+ T cells in the presence of CD11b+ monocytes. CD4+ T cells from diseased wild-type mice were MyHC-α restimulated on irradiated APC in the presence of 2.5 × 103 CD11b+ monocytes. Nitrite (NO⨪2) levels reflecting NO production in culture supernatants were assessed using a colorimetric assay based on the Griess reaction. Mean ± SD values from five culture wells of one representative experiment are shown. E, Addition of the NOS inhibitor l-NAME, but not its inactive enantiomer d-NAME, restores proliferation in the presence of CD11b+ monocytes. CD4+ T cells from diseased wild-type mice were MyHC-α restimulated on irradiated APC in the presence (□) or absence (▪) of 2.5 × 103 CD11b+ monocytes. Mean ± SD values from five culture wells of one representative experiment are shown.
A, Cytokine production profile of MyHC-α-specific CD4+ T cells. CD4+ cells were isolated from lymph nodes of diseased wild-type mice, and restimulated on irradiated splenocytes in the presence (▪) or absence (□) of 2 μg/ml MyHC-α for 48 h. The indicated cytokines were measured using supernatant ELISA. B, CD11b+ monocytes suppress proliferation of autoreactive CD4+ T cells. CD4+ cells from diseased wild-type mice were restimulated on irradiated splenocytes pulsed with either 2 μg/ml MyHC-α (▪) or anti-CD3/-CD28 (□) in the presence of titrating amounts of bone marrow-derived wild-type CD11b+ monocytes. Proliferation responses are expressed as percentages (mean ± SD from five culture wells) compared with an average standard value representing proliferation in the absence of CD11b+ monocytes. One of several experiments with similar results is shown. C, The suppressive effects of CD11b+ monocytes require close contact to APCs and T cells. Wild-type CD4+ T cells were MyHC-α restimulated on irradiated APC in the presence of 2.5 × 103 wild-type CD11b+ monocytes, which were either in contact with the CD4+ T cells/APC or separated by culture well inserts. D, NO release parallels the reduced proliferation of CD4+ T cells in the presence of CD11b+ monocytes. CD4+ T cells from diseased wild-type mice were MyHC-α restimulated on irradiated APC in the presence of 2.5 × 103 CD11b+ monocytes. Nitrite (NO⨪2) levels reflecting NO production in culture supernatants were assessed using a colorimetric assay based on the Griess reaction. Mean ± SD values from five culture wells of one representative experiment are shown. E, Addition of the NOS inhibitor l-NAME, but not its inactive enantiomer d-NAME, restores proliferation in the presence of CD11b+ monocytes. CD4+ T cells from diseased wild-type mice were MyHC-α restimulated on irradiated APC in the presence (□) or absence (▪) of 2.5 × 103 CD11b+ monocytes. Mean ± SD values from five culture wells of one representative experiment are shown.
CD11b+ monocytes release NO suppressing T cell proliferation reversibly
As shown previously, the CD11b+ monocyte-mediated effects require close contact of CD11b+ monocytes to T cells. This observation argues for either a short-lived soluble mediator or direct cell-cell interaction. We first looked for a short-lived, soluble mediator and analyzed nitrite levels reflecting NO production in supernatants of APC/T cell/CD11b+ monocyte cocultures. NO had been shown to mediate suppression of T cells (15). As illustrated in Fig. 4 D, the addition of CD11b+ monocytes to T cell/APC cultures indeed resulted in greatly enhanced NO release. The decisive role of NO in suppressing activated CD4+ T cells was finally confirmed by the observation that the T cell suppressing effects of the CD11b+ monocytes disappeared in the presence of the nonspecific NO synthetase (NOS) inhibitor l-NAME. In addition, adding titrating numbers of paraformaldehyde-fixed CD11b+ cells to T cell/APC cultures did not affect T cell proliferation (data not shown). Together with the complete reversibility of the suppressive effect of the CD11b+ monocytes on the T cell proliferation in the presence of the NOS inhibitor l-NAME, we conclude that release of NO explains the suppressive effects of the CD11b+ monocytes in our proliferation assays.
To analyze the reversibility of the NO-mediated T cell suppression, we recovered T cells after 48 h from monocyte/APC/T cell cocultures and expanded them in fresh medium in the presence of IL-2 for 4 days. As illustrated in Fig. 5 A, recovered and purified CD4+ T cells again proliferated, if MyHC-α-loaded APC were added for another 48 h in the absence of CD11b+ monocytes, confirming the reversibility of the suppressive effect.
A, CD11b+ monocytes suppress CD4+ T cell responses reversibly. Wild-type CD4+ cells were restimulated on irradiated splenocytes pulsed with 2 μg/ml MyHC-α in the presence (□, left) or absence (▪, left) of 2.5 × 103 CD11b+ monocytes. After 48 h, CD4+ T cells were isolated, washed, and recovered for 4 days in fresh medium containing 20 U/ml IL-2, before restimulation for another 48 h on MyHC-α-pulsed APC in the absence of CD11b+ monocytes (□ and ▪, right). Proliferation responses are expressed as percentages (mean ± SD from five culture wells) compared with an average standard value representing proliferation of CD4+ T cells on APC only. B, CD11b+ monocytes lacking the IFN-γR do not suppress CD4+ T cell proliferation. CD4+ T cells from diseased wild-type mice were restimulated on irradiated APC in the presence of either IFN-γR−/− monocytes (□) or IFN-γR+/+ monocytes (▪). Proliferation responses are expressed as percentages compared with an average standard value representing the proliferation of CD4+ T cells on APC in the absence of monocytes. Mean ± SD values from five culture wells of one representative experiment are shown. C, CD11b+ monocytes suppress proliferation of MyHC-α-specific Th1 cell lines but not Th17 cell lines. A total of 5 × 104 MyHC-α-specific Th1 (▪) and Th17 (□) T cells were restimulated on irradiated APC pulsed with 2 μg/ml MyHC-α in the presence of titrating amounts of CD11b+ monocytes for 72 h. Proliferation responses are expressed as percentages compared with an average standard value representing proliferation of Th17 CD4+ T cells on APC only. Mean ± SD values from five culture wells of one of several representative experiments are shown. D, IFN-γ triggers the suppressive effects of IFN-γR+/+ but not IFN-γR−/− CD11b+ monocytes on Th17 T cell proliferation. MyHC-α-specific Th17 T cell lines were restimulated on irradiated MyHC-α-pulsed APC in the presence of 2.5 × 103 either IFN-γR+/+ (□) or IFN-γR−/− (▪) CD11b+ monocytes and titrating amounts of recombinant mouse IFN-γ. Mean ± SD values from five culture wells of one of several representative experiments are shown.
A, CD11b+ monocytes suppress CD4+ T cell responses reversibly. Wild-type CD4+ cells were restimulated on irradiated splenocytes pulsed with 2 μg/ml MyHC-α in the presence (□, left) or absence (▪, left) of 2.5 × 103 CD11b+ monocytes. After 48 h, CD4+ T cells were isolated, washed, and recovered for 4 days in fresh medium containing 20 U/ml IL-2, before restimulation for another 48 h on MyHC-α-pulsed APC in the absence of CD11b+ monocytes (□ and ▪, right). Proliferation responses are expressed as percentages (mean ± SD from five culture wells) compared with an average standard value representing proliferation of CD4+ T cells on APC only. B, CD11b+ monocytes lacking the IFN-γR do not suppress CD4+ T cell proliferation. CD4+ T cells from diseased wild-type mice were restimulated on irradiated APC in the presence of either IFN-γR−/− monocytes (□) or IFN-γR+/+ monocytes (▪). Proliferation responses are expressed as percentages compared with an average standard value representing the proliferation of CD4+ T cells on APC in the absence of monocytes. Mean ± SD values from five culture wells of one representative experiment are shown. C, CD11b+ monocytes suppress proliferation of MyHC-α-specific Th1 cell lines but not Th17 cell lines. A total of 5 × 104 MyHC-α-specific Th1 (▪) and Th17 (□) T cells were restimulated on irradiated APC pulsed with 2 μg/ml MyHC-α in the presence of titrating amounts of CD11b+ monocytes for 72 h. Proliferation responses are expressed as percentages compared with an average standard value representing proliferation of Th17 CD4+ T cells on APC only. Mean ± SD values from five culture wells of one of several representative experiments are shown. D, IFN-γ triggers the suppressive effects of IFN-γR+/+ but not IFN-γR−/− CD11b+ monocytes on Th17 T cell proliferation. MyHC-α-specific Th17 T cell lines were restimulated on irradiated MyHC-α-pulsed APC in the presence of 2.5 × 103 either IFN-γR+/+ (□) or IFN-γR−/− (▪) CD11b+ monocytes and titrating amounts of recombinant mouse IFN-γ. Mean ± SD values from five culture wells of one of several representative experiments are shown.
IFN-γ triggers the suppression of Th17 T cells by CD11b+ monocytes
IFN-γ has been recognized as a major NOS2 inducer in macrophages. Accordingly, CD11b+ monocytes lacking the IFN-γR did not suppress T cell proliferation (Fig. 5,B). The question therefore arises whether the CD11b+ monocyte-mediated T cell suppression also affects Th17 T cells, the major pathogenic T cell population in EAM. In fact, and as illustrated in Fig. 5,C, the proliferation of Th17 T cells was not affected by the addition of titrating numbers of wild-type CD11b+ monocytes on IFN-γR−/− APCs. In contrast, the proliferation of Th1 CD4+ T cells was markedly reduced. Adding IFN-γ, however, promoted the release of NO in culture supernatants and inhibited Th17 T cell proliferation (Figs. 5, B and D, and 6). As illustrated in Fig. 6, LPS acted synergistically with IFN-γ in enhancing NO release. In the absence of IFN-γ, however, LPS was not sufficient to promote NO release. Of note, this NO-releasing effect was independent of the presence of the IFN-γR on the Th17 T cell line (data not shown). Taken together, these findings show that IFN-γ directly acts on the CD11b+ monocytes and triggers suppression of Th17 CD4+ T cells.
IFN-γ enhances NO release from CD11b+ monocytes mediating Th17 T cell suppression. MyHC-α-specific Th17 T cell lines were restimulated on irradiated, MyHC-α-pulsed APC in the presence or absence of 2.5 × 103 CD11b+ monocytes together with either 5 ng/ml of recombinant mouse IFN-γ, 0.1 μg/ml LPS, or IFN-γ/LPS. Proliferation responses are expressed as percentages (mean ± SD from five culture wells) compared with an average standard value representing proliferation of CD4+ T cells on APC only. Nitrite (NO⨪2) levels reflecting NO production in culture supernatants were assessed using a colorimetric assay based on the Griess reaction. Mean ± SD values from five culture wells of one of two representative experiments are shown.
IFN-γ enhances NO release from CD11b+ monocytes mediating Th17 T cell suppression. MyHC-α-specific Th17 T cell lines were restimulated on irradiated, MyHC-α-pulsed APC in the presence or absence of 2.5 × 103 CD11b+ monocytes together with either 5 ng/ml of recombinant mouse IFN-γ, 0.1 μg/ml LPS, or IFN-γ/LPS. Proliferation responses are expressed as percentages (mean ± SD from five culture wells) compared with an average standard value representing proliferation of CD4+ T cells on APC only. Nitrite (NO⨪2) levels reflecting NO production in culture supernatants were assessed using a colorimetric assay based on the Griess reaction. Mean ± SD values from five culture wells of one of two representative experiments are shown.
IFN-γR+/+ but not IFN-γR−/− CD11b+ monocytes suppress autoimmune myocarditis
In wild-type mice, numbers of heart-infiltrating CD11b+ monocytes peak 21 days after immunization, and slowly resolve thereafter. In contrast, autoimmune myocarditis shows a progressive and severe disease course in IFN-γ−/− or IFN-γR−/− mice (15, 16). Together with the in vitro findings described above, we hypothesized that the progressive disease course in IFN-γ-deficient mice reflects a defective, IFN-γ-dependent, CD11b+ monocyte-mediated negative feedback loop.
As illustrated in Fig. 7,A, diseased IFN-γR−/− mice show similar patterns of cardiac infiltrations as wild-type mice with myocarditis, except the relative numbers of heart-infiltrating T cells, which are consistently higher in IFN-γR−/− hearts. Furthermore, and in contrast to wild-type mice (Fig. 3,A), IL-17 production of heart-infiltrating T cells did not differ between days 21 and 30 in IFN-γR−/− mice (Fig. 7 B).
A, Patterns of heart-infiltrating CD45+ cells in diseased IFN-γR+/+ (▪) and IFN-γR−/− (□) mice. Heart-infiltrating cells were isolated from groups of mice 21 and 30 days after MyHC-α/CFA immunization, stained for CD45, and either CD11b, F4/80, CD11c, Gr-1, or CD3 and analyzed by flow cytometry. Left graph, CD45+ cells as the percentage of total cells on days 21 and 30. Right graph, The pattern of infiltrating cells as the percentage of CD45+ cells at day 21 in wild-type vs IFN-γR−/− hearts. B, Comparable IL-17 production of heart-infiltrating T cells at days 21 and 30 in immunized IFN-γR−/− mice. A total of 105/ml of infiltrating CD3+ cells were isolated from diseased hearts and restimulated with anti-CD3/-CD28 for 24 h. Bars represent mean ± SD of four different experiments with pooled T cells from three vs three individual hearts (p = 0.21).
A, Patterns of heart-infiltrating CD45+ cells in diseased IFN-γR+/+ (▪) and IFN-γR−/− (□) mice. Heart-infiltrating cells were isolated from groups of mice 21 and 30 days after MyHC-α/CFA immunization, stained for CD45, and either CD11b, F4/80, CD11c, Gr-1, or CD3 and analyzed by flow cytometry. Left graph, CD45+ cells as the percentage of total cells on days 21 and 30. Right graph, The pattern of infiltrating cells as the percentage of CD45+ cells at day 21 in wild-type vs IFN-γR−/− hearts. B, Comparable IL-17 production of heart-infiltrating T cells at days 21 and 30 in immunized IFN-γR−/− mice. A total of 105/ml of infiltrating CD3+ cells were isolated from diseased hearts and restimulated with anti-CD3/-CD28 for 24 h. Bars represent mean ± SD of four different experiments with pooled T cells from three vs three individual hearts (p = 0.21).
To specifically address the role of heart-infiltrating CD11b+ monocytes as key players in an IFN-γ-dependent negative feedback loop in vivo, we took advantage of the IFN-γ-producing capacity of autoreactive T cells in immunized mice lacking the IFN-γR (13). Accordingly, we injected groups of immunized IFN-γR−/−-deficient mice with either IFN-γR−/− or IFN-γR+/+ CD11b+ monocytes and analyzed myocarditis severity. As illustrated in Fig. 8, A and B, IFN-γR−/− mice injected with IFN-γR−/− monocytes exhibited severe myocarditis at day 21, whereas myocarditis largely resolved in IFN-γR+/+ monocyte-treated animals. In parallel, proliferation responses of in vitro MyHC-α restimulated CD4+ T cells were markedly reduced in animals treated with IFN-γR+/+ monocytes (Fig. 8 C). Of note, IFN-γR+/+ monocytes were not effective in IFN-γ−/− mice, confirming the idea that IFN-γ directly acts on injected monocytes (data not shown). These in vivo findings illustrate, that heart-infiltrating monocytes are the cellular key player in an IFN-γ-signaling-dependent negative feedback loop in autoimmune heart disease.
A, Reduced disease severity in IFN-γR−/− mice treated with IFN-γR+/+ CD11b+ monocytes. CFA/MyHC-α-immunized IFN-γR−/− mice were injected on 7, 9, and 11 with either IFN-γR+/+ or IFN-γR−/− CD11b+ monocytes and sacrificed on day 21. H&E-stained sections, ×25 and ×200 original magnification are shown. B, IFN-γR+/+ CD11b+ monocytes abrogate chronic myocarditis in IFN-γR−/− mice. Individual IFN-γR−/− mice were treated with either IFN-γR−/− (○) or IFN-γR+/+ (•) CD11b+ as indicated above. Histological severity scores of individual mice are shown; ∗, p = 0.016. C, CD11b+ monocyte treatment suppresses proliferation of CD4+ T cells in IFN-γR−/− mice. CD4+ T cells were isolated from mediastinal lymph nodes of either IFN-γR−/− (○) or IFN-γR+/+ (•) CD11b+ monocyte treated IFN-γR−/− mice and restimulated on irradiated MyHC-α-pulsed APC. Mean of cpm values from five individual mice are shown.
A, Reduced disease severity in IFN-γR−/− mice treated with IFN-γR+/+ CD11b+ monocytes. CFA/MyHC-α-immunized IFN-γR−/− mice were injected on 7, 9, and 11 with either IFN-γR+/+ or IFN-γR−/− CD11b+ monocytes and sacrificed on day 21. H&E-stained sections, ×25 and ×200 original magnification are shown. B, IFN-γR+/+ CD11b+ monocytes abrogate chronic myocarditis in IFN-γR−/− mice. Individual IFN-γR−/− mice were treated with either IFN-γR−/− (○) or IFN-γR+/+ (•) CD11b+ as indicated above. Histological severity scores of individual mice are shown; ∗, p = 0.016. C, CD11b+ monocyte treatment suppresses proliferation of CD4+ T cells in IFN-γR−/− mice. CD4+ T cells were isolated from mediastinal lymph nodes of either IFN-γR−/− (○) or IFN-γR+/+ (•) CD11b+ monocyte treated IFN-γR−/− mice and restimulated on irradiated MyHC-α-pulsed APC. Mean of cpm values from five individual mice are shown.
MyHC-α-specific Th1 T cells protect from Th17-induced myocarditis
So far, we provide in vitro and in vivo evidence for an IFN-γ-dependent negative feedback mechanism mediated by CD11b+ monocytes. Immunization of wild-type mice, however, results in the expansion of a mixed population of MyHC-α-specific CD4+ T cells. So far, it is not clear whether heart-specific Th1 T cells are part of this organ-specific feedback loop, or whether they simply act as one of several “bystanders” providing IFN-γ. To address this question in vivo, we generated MyHC-α-specific Th17 CD4+ T cell lines and coinjected 0.5 × 107 cells/mouse together with either 0.5 × 107 activated MyHC-α-specific Th1 T cells or OVA-specific DO11.10-transgenic Th1 T cells in groups of RAG2−/− mice lacking functional B and T cells. As illustrated in Table I, we found that cotransfer of MyHC-α-specific Th1 CD4+ T cells, but not OVA-specific DO11.10-transgenic Th1 T cells, protected from myocarditis development after adoptive transfer of autoreactive, heart-specific Th17 T cells. These findings suggest that heart-specific Th1 T cell responses are a prerequisite for the initiation of an IFN-γ-dependent and CD11b+ monocyte-mediated negative feedback mechanism confining heart-specific autoimmunity and myocarditis.
Cotransfer of MyHC-α-specific Th17 T cell lines together with OVA-specific vs MyHC-α-specific Th1 T cell lines
| Th17 T Cell Lines (Numbers/Specificity) . | Th1 T Cell Lines (Numbers/Specificity) . | Disease Prevalence Day 12 (No. Diseased/No. Treated) . | Severity Grade (Median (Range)) . |
|---|---|---|---|
| 0.5 × 107/MyHC-α | 0.5 × 107/MyHC-α | 2/6 | 0 (0–1)a |
| 0.5 × 107/MyHC-α | 0.5 × 107/OVA | 6/6 | 1.5 (1–3)a |
| 0.5 × 107/MyHC-α | None | 5/5 | 2 (1–2) |
| Th17 T Cell Lines (Numbers/Specificity) . | Th1 T Cell Lines (Numbers/Specificity) . | Disease Prevalence Day 12 (No. Diseased/No. Treated) . | Severity Grade (Median (Range)) . |
|---|---|---|---|
| 0.5 × 107/MyHC-α | 0.5 × 107/MyHC-α | 2/6 | 0 (0–1)a |
| 0.5 × 107/MyHC-α | 0.5 × 107/OVA | 6/6 | 1.5 (1–3)a |
| 0.5 × 107/MyHC-α | None | 5/5 | 2 (1–2) |
Value of p < 0.05 for the comparison of severity grades in Th17-injected mice cotransferred with MyHC-α- vs OVA-specific Th1 cells (Mann-Whitney U).
Discussion
We showed for the first time a dual role of CD11b+ monocytes in EAM. In the short-term, CD11b+ monocytes represent the major cellular substrate of IL-17-induced acute inflammation. In the long-term, however, CD11b+ monocytes mediate a disease limiting IFN-γ triggered negative feedback loop, which suppresses heart-specific T cell responses.
In the EAM model, the extent of the cardiac infiltrates peaks around day 21 after the first immunization in BALB/c mice. According to our data, IL-17 directly promoted the recruitment of bone marrow-derived CD11b+ monocytes to the heart. Later on, during the disease course, however, mononuclear infiltrates and intracardiac IL-17 release spontaneously resolved in wild-type mice, but not in IFN-γR−/− or IFN-γ−/− mice. The resolution of inflammation depended on the suppression of autoreactive T cells by heart-infiltrating CD11b+ monocytes. Taking advantage of the chronic and progressive myocarditis course in IFN-γR-deficient mice, we designed in vivo experiments showing that CD11b+-expressing monocytes critically mediate an IFN-γ-dependent negative feedback loop suppressing heart-specific autoimmunity and cardiac inflammation. Importantly, this negative feedback loop requires IFN-γ signaling on CD11b+ monocytes but not on T cells, because IFN-R+/+ CD11b+ monocytes were sufficient to abrogate EAM in IFN-γR−/− mice.
So far, EAM has been recognized as an autoimmune disease that can develop independently of Th1/Th2 dysregulation. In this context, it has been shown recently, that IL-6, which is essential for the induction of Th17 T cells (8), and IL-23-promoting Th17 expansion are both critical for EAM development (12, 13). Our data prove the direct pathogenic role of IL-17 in EAM development, because IL-17 depletion prevents EAM development. Furthermore, we show that IL-17 is responsible for the recruitment of myelo-derived monocytes representing the major heart-infiltrating cells in EAM. The exact mechanism, however, remains speculative, but might include direct chemotactic effects, as suggested in vitro for pulmonary macrophages (22). Our data showed markedly suppressed MCP-1 and MIP-1α mRNA levels in hearts of anti-IL-17-treated immunized mice compared with controls. Mice lacking the CCR2 receptor for MCP-1 and the CCR5 receptor for MIP-1α, respectively, are resistant to EAM (23). In addition, we found reduced mRNA expression of the chemotactic ligand SDF-1 acting through the CXCR4 receptor on injected monocytes. Nevertheless, we cannot exclude that other IL-17-dependent mediators or receptors might also be involved in the recruitment of inflammatory cells. IL-17 could also act on stromal endothelial cells in inflamed tissue to induce the secretion of neutrophil-attracting factors such as IL-8, CXCL1, or GM-CSF (24, 25, 26). It is noteworthy that CD11b+ monocytes were all CXCR4 expressing. IL-17 depletion, however, also down-regulated the expression of the CXCR4 ligand SDF-1 in diseased hearts. Further studies are needed to address the question of how IL-17 promotes SDF-1 up-regulation in inflamed tissues.
Our data illustrate a disease-modulating role of CD11b+ expressing myelo-derived cells in autoimmune myocarditis. Phenotypically, the CD11b+ heart-infiltrating cells represent a heterogeneous population of largely immature CD45, CD14, F4/80, and CXCR4-positive monocytes expressing low levels of MHC class II and Gr-1. Culturing bone marrow in the presence of M-CSF yields a population of cells with identical surface marker expression pattern. Interestingly, it has been found just recently that polymicrobial sepsis results in the expansion of an immature Gr-1+CD11b+ population of cells with T cell-suppressing properties (27). In contrast to our findings in the EAM model, these cells were Gr-1+ and largely expressed CD31, a marker for immature myeloid development. Obviously, the severe systemic inflammatory response associated with sepsis results in the mobilization of more immature myeloid lineage committed cells from bone marrow. Nevertheless, CD11b+ cells infiltrating the heart still show some maturation capacity, because they up-regulate NOS2 in the presence of combined IFN-γ exposure and LPS-mediated TLR4 stimulation (see Fig. 6). We strongly believe that this final maturation step takes place in the presence of IFN-γ and is critical for the induction of the above mentioned negative feedback loop.
We have already shown that mice lacking T-bet−/−, a T-box transcription factor required for Th1 cell differentiation and IFN-γ production, show a heart-localized up-regulation of IL-17 production and higher disease scores (13). In the same report, we provided evidence that the IL-23 subunit IL-12p40, but not the IL-12p70-specific subunit IL-12p35, is critical for myocarditis development. The idea that IL-23 is critical for Th17 T cell expansion and EAM development fits to the observation that STAT4−/− and STAT4−/−IFN-γ−/− mice, but not IFN-γ−/− mice, are protected from EAM (11). In fact, STAT4 signaling is required for IL-17 production in response to IL-23 (14). In addition, our findings fit earlier observations of enhanced myocarditis susceptibility of IFN-γ−/− and IFN-γR−/− mice (11, 15, 16). Indeed, we found markedly increased IL-17 levels after in vitro restimulation of heart-infiltrating T cells from IFN-γ−/− and IFN-γR−/− mice (Fig. 7 B). Whereas the capacity of heart-infiltrating T cells to release IL-17 successively tapers in wild-type mice after day 21, IL-17 release and infiltrations with mononuclear inflammatory cells persist in the hearts of IFN-γ−/− mice up to 2 mo after immunization. Anti-IL-17 treatment, however, resulted in reduced monocyte infiltrations and reduced myocarditis scores in IFN-γ−/− mice, underscoring the relevance of persistent intracardiac IL-17 release for the progression of myocarditis in the absence of IFN-γ. Together with the enhanced disease scores of IFN-γ−/− mice (11, 16) and the increased intracardiac IL-17 levels, the latter observations suggest a direct anti-inflammatory role for IFN-γ in Th17-mediated autoimmune myocarditis in vivo and fit the perception that IFN-γ negatively regulates Th17 T cell expansion (28, 29).
In this study, we provide in vivo evidence that IFN-γ signaling is critically required on heart-infiltrating monocytes to initiate the suppression of activated autoreactive Th17 cells. In addition, our results argue against an IFN-γ-dependent role for regulatory T cells in EAM suppression by CD11b+ monocytes (17, 30, 31), because wild-type monocytes alone were sufficient to suppress disease in IFN-γR−/− mice lacking IFN-γ signaling on T cells. Mechanistically, our in vitro data suggest that upon IFN-γ exposure, monocytes take a final maturation step and mediate T cell-suppressive effects by release of NO. Another IFN-γ-dependent mechanism might include the induction of indoleamine-2,3-dioxygenase on APCs (32). However, we never found any differences in systemic serum levels of indoleamine-2,3-dioxygenase metabolites between IFN-γ+/+ and IFN-γ−/− mice (data not shown). According to our data, this IFN-γ triggered effect is synergistically enhanced by the stimulation of TLR4 (Fig. 6). The view that NO exerts anti-inflammatory effects is not new. In fact, NO represents a short living mediator of reversible T cell growth arrest. Importantly, physiological levels of NO inhibit T cell proliferation in vitro reversibly, without induction of apoptosis or affecting the capacity of the cells to produce cytokines (33, 34, 35). We believe that NO-dependent feedback mechanisms confining T cell expansion might play an important role in the development of various diseases. In autoimmune disease models, for example, NO has been suggested to limit autoreactive T cell expansion in myocarditis (36), myasthenia gravis (37), and experimental allergic encephalomyelitis (38), and in a mouse model of pulmonary graft-vs-host disease (39). In the context of atopic asthma, we recently suggested that IFN-γ-releasing Th1 cells suppress activated Th1 and Th2 cells in concert with human bronchial epithelial cells, which serve as the major source of NO at the potential lesional site in asthma in the airway mucosa. In addition, we showed directly a NO-mediated reversible growth arrest of activated T cells growth by adding the NO donor S-nitroso-N-acetylpenicillamine to the Th cell cultures (35).
Autoimmune myocarditis is a Th17 T cell-mediated disease (12, 13). In wild-type mice, MyHC-α/CFA immunization results in the generation of heart-specific Th17 as well as Th1 T cell responses. In wild-type mice, however, heart-infiltrating CD8+, but not CD3+CD8−, T cells represent the major source of IFN-γ within the inflamed myocardium at day 21 after immunization (13). Nevertheless, coinjection of MyHC-α-specific Th1 T cells prevented disease development in RAG2−/− mice 12 days after adoptive transfer of MyHC-α-specific Th17 T cells. These findings indicate a negative regulatory role for Th1 T cells in autoimmune myocarditis. Given the fact that heart-infiltrating CD4+ T cells do not release IFN-γ at day 21, Th1 cells must either exert their inhibitory effects early during disease development or outside the heart. Nevertheless, IFN-γ released from heart-infiltrating CD8+ T cells or NK cells might still activate heart-infiltrating CD11b+ monocytes triggering local NO release and suppression of activated, heart-infiltrating Th17 cells. This negative feedback mechanism allows the immune system promote the quick IL-17-dependent recruitment of monocytes to a potentially infected site. IFN-γ, in contrast, is required for the optimal activation of monocytes and macrophages dealing with an infective agent. At the same time, IFN-γ limits the expansion of activated T cells and protects from exaggerated or even autoaggressive T cell responses. Additional experiments are needed to address the question whether vaccination strategies promoting Th1 T cell responses might protect mice from myocarditis after immunization.
Our data suggest that the view on the role of heart-infiltrating monocytes in autoimmune heart disease needs to be revised. So far, histological evaluation of cardiac infiltrates represented the diagnostic gold standard. Accordingly, severity grading of myocarditis strongly depends on the extent of mononuclear infiltrates, including monocytes and macrophages (40, 41). Our experiments suggest that these heart-infiltrating monocytes also reflect the first step of a negative feedback loop suppressing heart-specific T cells and initiating the healing process. This idea nicely fits the observation of a favorable disease prognosis of patients with fulminant myocarditis characterized by massive infiltrations of mononuclear cells (42). Regarding histology as readout for the disease progression into chronic myocarditis, we postulate that not the extent of infiltrates per se, but rather the presence of IL-17 producing autoreactive T cells, would correlate with potential adverse outcome. However, further studies are needed to clarify these issues.
In conclusion, we provide for the first time evidence for a protective role of bone marrow-derived CD11b+ monocytes in autoimmune myocarditis. In fact, heart-infiltrating monocytes represent a key element in an IFN-γ-dependent negative feedback loop limiting cardiac inflammation.
Acknowledgments
We thank Heidi Bodmer for technical assistance and Ed Palmer for critical reading.
Disclosures
The authors have no financial conflict of interest.
Footnotes
The costs of publication of this article were defrayed in part by the payment of page charges. This article must therefore be hereby marked advertisement in accordance with 18 U.S.C. Section 1734 solely to indicate this fact.
This work was supported by grants from Astra Zeneca; Menarini; the Board of the Chief Physicians of the Internal Medicine Department of Basel University Hospital; the Gebert Rüf Foundation; and the Swiss National Foundation. U.E. holds a Swiss National Foundation Professorship in Internal and Critical Care Medicine.
Abbreviations used in this paper: DCM, dilated cardiomyopathy; EAM, experimental autoimmune myocarditis; MyHC-α, α-myosin H chain peptide; NOS, nitric oxide synthetase; l-NAME, N-nitro-L-arginine-methyl-ester; SDF, stromal cell-derived factor.
![FIGURE 1. CD4+ Th17 but not CD4+ Th1 cells induce EAM. A, Characterization of MyHC-α-specific Th17 and Th1 cell lines. B, MyHC-α-specific Th17 (•) and Th1 (○) cell lines show comparable in vitro proliferation on irradiated MyHC-α-pulsed splenocytes. Proliferation was assessed by measurement of [3H]thymidine incorporation. Mean ± SD of cpm values from five individual mice are shown. C, Disease severity scores of individual mice adoptively transferred with 107 MyHC-α-specific Th17 cells (•) vs MyHC-α-specific Th1 cells (○). ∗, p = 0.0022.](https://aai.silverchair-cdn.com/aai/content_public/journal/jimmunol/180/4/10.4049_jimmunol.180.4.2686/2/m_zim0040865770001.jpeg?Expires=1712678495&Signature=wojCWLZAvnIPHjpHvDHZGQI4Vg-lKvDsRwLb2ISaT1G~YPug6fujanxBpecaB~QsLXRFYGFBmiwUK89qEjXqKZ9FxNKqo4eOGzIRZ9T7EgdEFI~vVCAHz~KJjpFl4qjvSoDOLS5IeKQg3~pLa3ZyhbyQOvBqfOLo18ezKHgFmgA2Mil8p~CMILjzHsh5QUYcOq8Sw2iibhgaJgd~FPJqPVqnc875DgR6REVBC54PddQIpNsuJ7UrAOh6-9KVAbsJZIXhqiVEbsQPBjmO7XhL5Q12ojPbV-lGMTb9AJ52mW3ojBv5MSLIPBinq-64IAI3gd3emuI5DrXwmf3UsmS2bQ__&Key-Pair-Id=APKAIE5G5CRDK6RD3PGA)






