Abstract
In the B cell lineage, CCR10 is known to be selectively expressed by plasma cells, especially those secreting IgA. In this study, we examined the regulation of CCR10 expression in terminally differentiating human B cells. As reported previously, IL-21 efficiently induced the differentiation of activated human CD19+ B cells into IgD−CD38+ plasma cells in vitro. A minor proportion of the resulting CD19+IgD−CD38+ cells expressed CCR10 at low levels. 1,25-Dihydroxyvitamin D3 (1,25-(OH)2D3), the active metabolite of vitamine D3, dramatically increased the proportion of CD19+IgD−CD38+ cells expressing high levels of CCR10. The 1,25-(OH)2D3 also increased the number of CCR10+ cells expressing surface IgA, although the majority of CCR10+ cells remained negative for surface IgA. Thus, 1,25-(OH)2D3 alone may not be sufficient for the induction of IgA expression in terminally differentiating human B cells. To further determine whether 1,25-(OH)2D3 directly induces CCR10 expression in terminally differentiating B cells, we next performed the analysis on the human CCR10 promoter. We identified a proximal Ets-1 site and an upstream potential vitamin D response element to be critical for the inducible expression of CCR10 by 1,25-(OH)2D3. We confirmed the specific binding of Ets-1 and 1,25-(OH)2D3-activated vitamin D receptor to the respective sites. In conclusion, 1,25-(OH)2D3 efficiently induces CCR10 expression in terminally differentiating human B cells in vitro. Furthermore, the human CCR10 promoter is cooperatively activated by Ets-1 and vitamin D receptor in the presence of 1,25-(OH)2D3.
Plasma cells represent the terminal stage of B cell differentiation and secrete large amounts of Ab. The transcription factors Blimp-1 and XBP-1 play essential roles in the plasma cell differentiation and function (1). Plasma cells exhibit preferential tissue localization in accordance with the route of immunization and the isotypes of Ig secreted. IgG-secreting plasma cells are mainly induced by a systemic route of immunization and preferentially localize in the bone marrow. In contrast, IgA-secreting plasma cells are predominantly induced by a mucosal route of immunization and preferentially localize in the mucosal tissues (2). Differential expression of tissue-specific adhesion molecules has been demonstrated in Ab-secreting cells (ASCs)4 depending on the route of immunization (3). Recently, chemokines and their receptors have been attracting much attention as the regulators of migration and tissue localization of lymphocytic cells (2, 4). As for plasma cells, CXCR4 has been demonstrated to guide the movement of plasma cells to splenic red pulp, lymph node medullary cords, and bone marrow, where its ligand CXCL12 is abundantly produced (5). CXCR3 mobilizes IgG-secreting plasma cells to inflammatory sites, where its ligands CXCL9, CXCL10, and/or CXCL11 are strongly up-regulated (6, 7, 8). CCR9 contributes to the localization of IgA-secreting plasma cells to the small intestine (9, 10, 11), where its ligand CCL25 is selectively produced by the intestinal epithelial cells (11, 12, 13).
CCR10 was originally identified as the receptor for CCL27 (14), which is selectively expressed by epidermal keratinocytes (15, 16). Accordingly, CCR10 has been shown to be expressed by skin-homing effector/memory T cells expressing cutaneous lymphocyte Ag (14, 17, 18). Subsequently, another ligand of CCR10 was identified and termed CCL28, which is widely expressed by the epithelial cells of various mucosal tissues (11, 19, 20, 21). Thus, certain types of CCR10-expressing cells must be present in the mucosal tissues. Previously, we have demonstrated that EBV-immortalized human B cells express CCR10, although CCR10 is not inducible by EBV-encoded latent genes (22). This was rather unexpected because the expression of CCR10 had not been described at any of the developmental or differentiation stages of B cells examined to date (23). Because EBV-immortalized B cells resemble plasma cells in terms of the continuous production of Igs (24), we hypothesized that CCR10 might be selectively expressed at the terminal differentiation stage of B cells. We have indeed demonstrated that a substantial fraction of plasma cells derived from human bone marrow expresses CCR10 and efficiently migrates to its ligands CCL27 and CCL28 (25). Furthermore, Butcher and his colleagues (26, 27) have demonstrated that IgA-ASCs present in various mucosal tissues commonly express CCR10. We have also demonstrated that CCR10 plays an important role in the homing of IgA-ASCs into the small intestine and colon (11). Consequently, it is now considered that the CCL28-CCR10 system comprises an important element in the common mucosal immune system by promoting the wide distribution of locally induced IgA-ASCs to various mucosal tissues in the body (2). However, the regulatory mechanism of CCR10 expression in terminally differentiating B cells has not been determined yet.
The 1,25-dihydroxyvitamin D3 (1,25-(OH)2D3) is the biologically active metabolite of vitamin D3, which binds and activates the nuclear vitamin D receptor (VDR). The activated VDR dimerizes with another nuclear receptor, one of the retinoid X receptors, and the heterodimer binds with high affinity to vitamin D response elements (VDREs) in the promoter region of target genes (28). Besides the role in calcium homeostasis, 1,25-(OH)2D3 is also known to exert potent immunomodulatory activities (29, 30, 31). For example, 1,25-(OH)2D3 suppresses the production of Th1 cytokines such as IFN-γ and IL-2, and consequently leads to the enhanced production of Th2 cytokines such as IL-4 and IL-5, thus potentially promoting humoral immune responses (29, 30). The 1,25-(OH)2D3 also promotes innate immunity by directly inducing the gene expression of antimicrobial peptides cathelicidin and β-defensin 2 in various human cell types (32, 33). For example, 1,25-(OH)2D3 is involved in the enhanced killing of intracellular Mycobacterium tuberculosis by TLR-triggered human macrophages via the induction of cathelicidin (33). Moreover, if supplied as an adjuvant supplement in systemic immunization, 1,25-(OH)2D3 has been shown to promote common mucosal immune responses, as evidenced by the increased mucosal secretion of IgA and IgG Abs (29, 34). Recently, Sigmundsdottir et al. (35) have reported that 1,25-(OH)2D3 induces CCR10 expression in activated human T cells. Thus, 1,25-(OH)2D3 may play an important role in skin immunity by enabling T cells to migrate to the skin via CCL27, the CCR10 ligand constitutively expressed by the epidermal keratinocytes (35). Because 1,25-(OH)2D3 is also known to promote mucosal immunity (29, 34), we hypothesized that 1,25-(OH)2D3 might also induce CCR10 expression in terminally differentiating B cells and thus enable them to migrate to various mucosal tissues via CCL28, which is widely produced by the mucosal epithelial cells (11, 19, 20, 21). In the present study, we have demonstrated that 1,25-(OH)2D3 efficiently induces CCR10 in terminally differentiating human B cells in vitro. Furthermore, we have revealed that the human CCR10 promoter is directly activated by Ets-1 and VDR in the presence of 1,25-(OH)2D3.
Materials and Methods
Cell lines
BJAB and Ramos (EBV-negative Burkitt’s lymphoma cell lines), Daudi and Raji (EBV-positive Burkitt’s lymphoma cell lines), and BCL-SM and BCL-TOS (EBV-immortalized B cell lymphoblastoid cell lines (LCLs)) were described previously (22). BALL-1 (a human B acute lymphoblastic leukemia cell line) was obtained from the Health Science Research Resources Bank. All of these cell lines were cultured in RPMI 1640 supplemented with 10% heat-inactivated FCS, 10 mM HEPES, 2 mM l-glutamine, 1 mM sodium pyruvate, 1% nonessential amino acid, 100 U/ml penicillin, 100 μg/ml streptomycin, and 50 μM 2-ME. Human myeloma cell lines KMS-12BM and KMS-12PE were obtained from the Health Science Research Resources Bank. Human myeloma cell lines L-363, OPM-2, AMO-1, SK-MM-2, and KARPAS-620 were obtained from Deutsche Sammlung von Mikroorganismen und Zellkulturen. All of the myeloma cell lines were cultured in RPMI 1640 supplemented with 15% FCS, 2 mM l-glutamine, 100 U/ml penicillin, and 100 μg/ml streptomycin. Human embryonic kidney (HEK) 293T cells were cultured in DMEM supplemented with 10% FCS, 1% nonessential amino acids, 2 mM l-glutamine, 100 U/ml penicillin, and 100 μg/ml streptomycin.
Induction of human B cell differentiation
Human rIL-21 was purchased from Invitrogen Life Technologies. Anti-CD40/TNFRSF5 (82111) and anti-IgM F(ab′)2 were purchased from R&D Systems and Jackson ImmunoResearch Laboratories, respectively. The 1,25-(OH)2D3 was purchased from Cayman Chemical. All-trans retinoic acid (RA) was purchased from Sigma-Aldrich. 22-Oxa-1,25-(OH)2D3(OCT), an analog of 1,25-(OH)2D3 and a VDR agonist, was provided by Chugai Pharmaceutical. TEI-9647, a VDR antagonist, was provided by Teijin Institute for Bio-Medical Research. Unused transfusion blood samples were provided by Osaka Red Cross Hospital. The use of the blood samples was approved by the ethical committee of Kinki University School of Medicine. PBMC were prepared using Ficoll-Paque. CD19+ B cells were purified from PBMC by negative selection using BD IMag Human B Lymphocyte Enrichment Set-DM and BD IMagnet (BD Biosciences). The preparations were typically >90% CD19+ B cells. Induction of B cell differentiation into plasma cells was performed essentially as described previously (36). Briefly, purified CD19+ B cells were cultured in the presence of anti-IgM F(ab′)2 at 5 μg/ml, anti-CD40 at 1 μg/ml, and IL-21 at 100 ng/ml for 6 days. On day 3, 1,25-(OH)2D3, OCT, TEI-9647, and RA were added to the cultures, as indicated.
Flow cytometry
FITC-labeled anti-CD38 (HIT2), PE-labeled anti-IgD (IA6–2), and PerCP-Cy5.5-labeled anti-CD19 (SJ25C1) were purchased from BD Biosciences. PE-labeled anti-IgA1 was purchased from Southern Biotechnology Associates. PerCP-Cy5.5-labeled control mouse IgG1 was purchased from BD Biosciences. Other labeled isotype-matched control mouse Abs were purchased from Beckman Coulter. Allophycocyanin-conjugated anti-CCR10 (314305) and allophycocyanin-conjugated rat IgG2a isotype control were purchased from R&D Systems. Cells were suspended in ice-cold PBS containing 2% FCS and 0.05% sodium azide (staining buffer) and treated with normal human serum for 20 min to block FcRs. Cells were incubated for 30 min with a mixture of FITC-CD38, PE-IgD, PerCP-Cy5.5-CD19, and allophycocyanin-CCR10; a mixture of FITC-CD38, PE-IgA1, PerCP-Cy5.5-CD19, and allophycocyanin-CCR10; or a mixture of appropriate isotype-matched control IgGs. After washing, the cells were immediately analyzed on FACSCalibur (BD Biosciences) with appropriate gatings and quantified with respect to the isotype-matched control IgGs.
Chemotaxis assay
Assays were performed using a 96-well ChemoTx chamber (NeuroProbe) with 8-μm pores, as described previously (25). Cells were suspended in RPMI 1640 containing 10% FCS and 10 mM HEPES (chemotaxis medium), and placed over the lower wells containing chemotaxis medium only or CCL27 (R&D Systems). After 4 h at 37°C, input cells and cells in the lower wells were stained with FITC-labeled anti-CD38 and PC5-labeled CD19 (Beckman Coulter). CD19+CD38+ cells were counted on FACSCalibur. Results are presented as percentage of input cells that migrated to lower wells.
RT-PCR
Template cDNAs were generated from total RNAs from various human B cell lines using TRIzol reagent, as described previously (22). From the cultured B cells, the dead cells were first removed by using MACS Dead Cell Removal Kit (Milteny Biotec), and template cDNAs were generated using Cells to-cDNA II kit (Applied Biosystems). For semiquantitative RT-PCR, template cDNAs equivalent to 20 ng of total RNAs were amplified in a solution of 20 μl containing 10 pmol each primer, 0.2 mM dNTP, and 1 U of Ex-Taq polymerase (Takara Bio). The amplification conditions consisted of denaturation at 94°C for 30 s (5 min for the first cycle), annealing at 60°C for 30 s, and extension at 72°C for 30 s (5 min for the last cycle) for 36 cycles for CCR10, VDR, Blimp-1, and BCL-6; 33 cycles for XBP-1; 32 cycles (B cell lines) or 36 cycles (myeloma cell lines) for Ets-1; and 28 cycles for GAPDH. The primers used for RT-PCR were as follows: +5′-GGGTAGCGACTTCTTGTTTG-3′ and −5′-GTTAATGGAGTCAACCCAGC for Ets-1; +5′-ATGGCCATCTGCATCGTCTC-3′ and −5′-GCACCGCACAGGCTGTCCTA-3′ for VDR; +5′-TGCTGGATACTGCCGATCTACTG-3′ and −5′-TCTAGATTCGCAGCCCTAGTTGTC-3′ for CCR10; +5′-GAGTAAAGAATACATACCAAAGGG-3′ and −5′-CATTTTTCTCAGTGCTCGGTTGCT-3′ for Blimp-1; +5′-CAAGAAGTTTCTAGGAAAGGCCGG-3′ and −5′-GATTGATCACACTAAGGTTGCATT-3′ for BCL-6; +5′-CCTTGTAGTTGAGAACCAGG-3′ and −5′-GGGGCTTGGTATATATGTGG-3′ for XBP-1; +5′-GCCAAGGTCATCCATGACAACTTTGG-3′ and −5′-GCCTGCTTCACCACCTTCTTGATGTC-3′ for GAPDH. Real-time PCR was performed on 7900 HT Fast Real-Time PCR System (Applied Biosystems) using TaqMan Gene Expression Assays for CCR10, VDR, and GAPDH. The PCR conditions were essentially as described previously (11). Gene expression was quantified by using Sequence Detection System Software (Applied Biosystems).
Promoter-reporter plasmids and transcription factor expression vectors
The proximal CCR10 promoter region (from −1 to −1500 bp upstream from the start codon) was amplified by nested PCR from human genomic DNA using Pyrobest DNA polymerase (Takara Bio) and the following primers: +5′-ACCTCAGCCAGTGCTAGCACCATCA-3′ and −5′-ACTCCCACCTGCTCTGTGGCCT-3′ for the first PCR, and + 5′-TTTGTCGACTCCCTGCCACAAAACCCAGCCCCA-3′ and −5′-TTTAAGCTTCTCTGGCTACACAGGTTTCTGAGGT-3′ for the second PCR. The amplified fragments were digested at the SalI/HindIII sites (underlined sequences) and cloned into the XhoI/HindIII sites of pGL3-basic luciferase reporter plasmid (Promega) to generate pGL3-CCR10 (−1500/−1). Serially 5′-truncated promoter fragments (−976/−1, −694/−1, −514/−1, −348/−1, −171/−1, −137/−1, −126/−1, −110/−1, −56/−1) were also PCR amplified and inserted into the XhoI/HindIII sites of pGL3-basic. Site-directed mutagenesis was performed by using the overlap PCR method (37). The plasmids with mutated sequences were as follows: pGL3-CCR10 (−171ΔEts-1/−1), from ACAGGAAGGA to ACAGGTAGGA; pGL3-CCR10 (−171ΔIkaros/−1), from GAATGGGAAAGT to GAATGGCTAAGT; pGL3-CCR10 (−171ΔVDRE/−1), from GGGTCTACGGGGTCA to GGTACTACGGGGTCA. An Ets-1 expression vector (pcDNA-Ets-1) was provided by M. Ouchida (Okayama University, Graduate School of Medicine, Okayama, Japan). VDR was amplified from the cDNA of 1,25-(OH)2D3-treated KARPAS-620 cells using the +5′-TTTGATATCTCCTTCAGGGATGGAGGCAAT-3′ and −5′-TTTCTCGAGACAGGCTGTCCTAGTCAGGAG-3′, digested at the EcoRV/XhoI sites (underlined sequences), and cloned into pcDNA3 to generate pcDNA3-VDR.
Luciferase reporter assay
Transient transfection was performed using DMRIE-C transfection reagent (Invitrogen Life Technologies), following the manufacturer’s protocol. KARPAS-620 cells (3∼4 × 105) and HEK293T cells (1∼2 × 105) were cotransfected with 0.5∼1 μg of pSV-β-galactosidase and 3 μg of pGL3-basic or pGL3-basic inserted with various CCR10 promoter fragments. In some experiments, HEK293T cells were further cotransfected with 1.5 μg of pcDNA3-Ets-1 and/or 1.5 μg of pcDNA3-VDR. The cells were treated with either medium only or 100 nM 1,25-(OH)2D3 starting 6 h posttransfection. After 48 h, the cells were lysed for luciferase assays using the Luciferase Assay System Kit (Promega). Luciferase activity was normalized by β-galactosidase activity, which served as an internal control for transfection efficiency.
NoShift transcription factor assays
Anti-Ets-1 (C-20) and anti-VDR (C-20) were purchased from Santa Cruz Biotechnology. Transcription factors binding to specific DNA sequences were identified by using NoShift Transcription Factor Assay Kit (EMD Biosciences), which is an ELISA-like colorimetric assay alternative to the EMSA. In brief, nuclear extracts were prepared from cells treated with medium only or with 100 nM 1,25-(OH)2D3 for 24 h by using NucBuster Protein Extraction Kit (EMD Biosciences). Nuclear proteins were first bound to the double-stranded, synthetic, biotinylated oligonucleotides, and then the transcription factor-oligonucleotide complexes were captured on a streptavidin-coated plate. The bound complexes were reacted with specific Abs, followed by HRP-conjugated anti-rabbit IgG (EMD Biosciences). Colors were developed with 3,3′,5,5′-tetramethylbenzidine, and their absorbance value was measured at 450 nm. The synthetic oligonucleotides used were as follows (differences underlined): biotinylated Ets-1 and competitor Ets-1, ACTAGCGGGACAGGAAGGAAGAGGCG; mutant Ets-1, ACTAGCGGGACAGGTAGGAAGAGGCG; biotinylated VDRE and competitor VDRE, GGATTAGGGTCTACGGGGTCACTTTCC; mutant VDRE, GGATTAGGTACTACGGGGCTACTTTCC.
Statistical analysis
Statistical significance was determined using Student’s t test. We considered p < 0.05 as statistically significant.
Results
Induction of CCR10 expression in terminally differentiating human B cells by 1,25-(OH)2D3
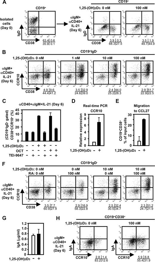
Recently, Ettinger et al. (36) have reported that IL-21 efficiently induces the differentiation of activated human B cells into CD19+IgD−CD38+ plasma cells. By using this in vitro system, we examined CCR10 expression in terminally differentiating human B cells. CD19+ B cells purified from PBMC (>90%) were treated with anti-IgM and anti-CD40, which mimics B cell activation via Ag and T cell interactions, and cultured in the presence of 100 ng/ml IL-21 for 6 days. As reported previously (36), whereas freshly isolated peripheral blood CD19+ B cells contained very few IgD−CD38+ cells representing plasma cells (<1% from 6 donors), a dramatic increase in the percentage of IgD−CD38+ cells was observed after 6 days of culturing (25∼40% from 6 donors) (Fig. 1,A). We confirmed that IL-21 was essential for the efficient induction of these cells (data not shown). When added to the cultures on day 3, 1,25-(OH)2D3 further increased the percentage of IgD−CD38+ cells (40∼65% from 6 donors) and also, as reported previously (38), up-regulated the levels of CD38 expression (mean ± SD of mean fluorescence intensity from 6 donors: 1463 ± 183 with 1,25-(OH)2D3 vs 768 ± 102 without 1,25-(OH)2D3, p < 0.001) (Fig. 1,A). We then examined CCR10 expression in the resulting CD19+IgD−CD38+ cells. As shown in Fig. 1,B, a minor proportion of cells in the CD19+IgD−CD38+ cells spontaneously expressed CCR10 (8∼18% from 6 donors), although their surface CCR10 levels were relatively low (see below). 1,25-(OH)2D3 dramatically increased the proportion of CCR10+ cells in the CD19+IgD−CD38+ cells in a dose-dependent manner (34∼52% from 6 donors at 100 nM). The surface levels of CCR10 expression were also greatly enhanced by 1,25-(OH)2D3 (mean ± SD of mean fluorescence intensity from 6 donors: 524 ± 158 at 100 nM vs 86 ± 30 at 0 nM, p < 0.001). At 1000 nM 1,25-(OH)2D3, however, the frequencies of CCR10+ cells were mostly similar to those obtained at 100 nM (data not shown). To further confirm that the observed up-regulation in CCR10 expression was truly mediated by 1,25-(OH)2D3, we also examined the effects of OCT (a 1,25-(OH)2D3 analog) and TEI-9674 (a VDR antagonist) on CCR10 expression in IL-21-induced CD19+IgD−CD38+ cells. As shown in Fig. 1,C, OCT increased the number of CCR10+ cells as efficiently as 1,25-(OH)2D3 did, whereas TEI-9647 effectively suppressed 1,25-(OH)2D3- and OCT-induced increases in CCR10+ cells. By real-time PCR, we further verified the strong increases in CCR10 mRNA in the B cell cultures treated with 1,25-(OH)2D3 (Fig. 1,D). Furthermore, as shown in Fig. 1 E, 1,25-(OH)2D3-treated CD19+CD38+ cells exhibited much enhanced chemotactic responses toward CCL27, the CCR10-specific chemokine ligand (14). Collectively, these results clearly indicate that 1,25-(OH)2D3 is a potent inducer of CCR10 expression in IL-21-induced terminally differentiating human B cells.
Effects of 1,25-(OH)2D3 on CCR10 expression in terminally differentiating human B cells. A, IL-21-induced terminal differentiation of activated B cells. CD19+ B cells were prepared from PBMCs obtained from healthy donors (n = 6) by negative selection (purity, >90%). An aliquot of cells was analyzed for the surface expression of IgD and CD38 (left). The remaining cells were cultured in the presence of anti-IgM (5 μg/ml), anti-CD40 (1 μg/ml), and IL-21 (100 ng/ml) for 6 days. 1,25-(OH)2D3 was added at a concentration of 100 nM on day 3. The cells were stained for CD19, IgD, and CD38 (right). CD19+IgD−CD38+ cells represent plasma cells. The representative results obtained from six donors are shown. B, Induction of CCR10 by 1,25-(OH)2D3. CD19+ B cells were cultured as described in A. 1,25-(OH)2D3 was added on day 3, as indicated. The cells were stained for CD19, IgD, CD38, and CCR10. The representative results obtained from three donors are shown. C, Effects of OCT (an analog of 1,25-(OH)2D3) and TEI-9647 (a VDR antagonist) on surface expression of CCR10. CD19+ B cells were cultured as described in A. 1,25-(OH)2D3 (10 nM), OCT (10 nM), and TEI-9647 (1 μM) were added on day 3, as indicated. Data represent mean ± SEM from three cultures. The representative results from three donors are shown. D, Real-time PCR for CCR10. CD19+ B cells were cultured as described in A. 1,25-(OH)2D3 was added at a concentration of 100 nM on day 3. Data represent mean ± SEM from three cultures. The representative results from three donors are shown. E, Chemotactic response of CD19+CD38+ cells to CCL27. CD19+ B cells were cultured as described in A. 1,25-(OH)2D3 was added at a concentration of 100 nM on day 3. Chemotaxis assays were performed using 400 nM CCL27. Migrated CD19+CD38+ cells were counted by flow cytometry after surface staining to obtain percentage of input of CD19+CD38+ cells. Data represent mean ± SEM from triple assays. The representative results from three donors are shown. F, Effect of RA on surface expression of CCR10. CD19+ B cells were cultured as described in A. RA and 1,25-(OH)2D3 were added on day 3, as indicated. Cells were stained for CD19, IgD, CD38, and CCR10. The representative results from three donors are shown. G, ELISA for IgA. CD19+ B cells were cultured as described in A. IgA contents in the culture supernatants were determined by ELISA. Data represent mean ± SEM from three cultures. The representative results from three donors are shown. H, Surface IgA expression. CD19+ B cells were cultured as described in A. 1,25-(OH)2D3 was added at a concentration of 100 nM on day 3. Cells were stained for CD19, CD38, CCR10, and IgA. The representative results from three donors are shown.
Effects of 1,25-(OH)2D3 on CCR10 expression in terminally differentiating human B cells. A, IL-21-induced terminal differentiation of activated B cells. CD19+ B cells were prepared from PBMCs obtained from healthy donors (n = 6) by negative selection (purity, >90%). An aliquot of cells was analyzed for the surface expression of IgD and CD38 (left). The remaining cells were cultured in the presence of anti-IgM (5 μg/ml), anti-CD40 (1 μg/ml), and IL-21 (100 ng/ml) for 6 days. 1,25-(OH)2D3 was added at a concentration of 100 nM on day 3. The cells were stained for CD19, IgD, and CD38 (right). CD19+IgD−CD38+ cells represent plasma cells. The representative results obtained from six donors are shown. B, Induction of CCR10 by 1,25-(OH)2D3. CD19+ B cells were cultured as described in A. 1,25-(OH)2D3 was added on day 3, as indicated. The cells were stained for CD19, IgD, CD38, and CCR10. The representative results obtained from three donors are shown. C, Effects of OCT (an analog of 1,25-(OH)2D3) and TEI-9647 (a VDR antagonist) on surface expression of CCR10. CD19+ B cells were cultured as described in A. 1,25-(OH)2D3 (10 nM), OCT (10 nM), and TEI-9647 (1 μM) were added on day 3, as indicated. Data represent mean ± SEM from three cultures. The representative results from three donors are shown. D, Real-time PCR for CCR10. CD19+ B cells were cultured as described in A. 1,25-(OH)2D3 was added at a concentration of 100 nM on day 3. Data represent mean ± SEM from three cultures. The representative results from three donors are shown. E, Chemotactic response of CD19+CD38+ cells to CCL27. CD19+ B cells were cultured as described in A. 1,25-(OH)2D3 was added at a concentration of 100 nM on day 3. Chemotaxis assays were performed using 400 nM CCL27. Migrated CD19+CD38+ cells were counted by flow cytometry after surface staining to obtain percentage of input of CD19+CD38+ cells. Data represent mean ± SEM from triple assays. The representative results from three donors are shown. F, Effect of RA on surface expression of CCR10. CD19+ B cells were cultured as described in A. RA and 1,25-(OH)2D3 were added on day 3, as indicated. Cells were stained for CD19, IgD, CD38, and CCR10. The representative results from three donors are shown. G, ELISA for IgA. CD19+ B cells were cultured as described in A. IgA contents in the culture supernatants were determined by ELISA. Data represent mean ± SEM from three cultures. The representative results from three donors are shown. H, Surface IgA expression. CD19+ B cells were cultured as described in A. 1,25-(OH)2D3 was added at a concentration of 100 nM on day 3. Cells were stained for CD19, CD38, CCR10, and IgA. The representative results from three donors are shown.
Recently, Mora et al. (39) have reported that dendritic cells (DCs) derived from mucosal tissues, but not those derived from nonmucosal tissues, strongly induce IgA secretion and CCR9 expression in activated B cells. All-trans retinoic acid (RA) is partly responsible for the specific function of mucosal tissue DCs. Furthermore, B cells treated with RA and cocultured with DCs migrated to CCL25, the CCR9 ligand (4), but not to CCL28, the CCR10 ligand (19, 20). The latter observation led the authors to conclude that CCR10 expression was not induced by RA (39). However, this does not formally exclude the induction, to a certain extent, of CCR10 expression in terminally differentiating B cells by RA. We therefore examined the effect of RA on the surface expression of CCR10 in IL-21-induced CD19+CD38+ cells. As shown in Fig. 1 F, RA at 100 nM, but not at 10 nM (data not shown), slightly increased the number of CCR10+ cells in the resulting CD19+IgD−CD38+ cells; however, its effect was much weaker than that of 1,25-(OH)2D3. In combination, RA at 100 nM, but not at 10 nM (data not shown), also enhanced the 1,25-(OH)2D3-induced increases in the number of CCR10+ cells in the CD19+IgD−CD38+ cells. This is probably because RA inhibits the 1,25-(OH)2D3-mediated feedback induction of CYP24A1, which encodes 1,25-(OH)2D3-24-hydroxylase, the enzyme that inactivates 1,25-(OH)2D3 (data not shown) (40). In contrast, we observed no significant increase in the number of CCR9+ cells in IL-21-induced CD19+IgD−CD38+ cells upon treatment with RA or 1,25-(OH)2D3, alone or in combination (data not shown). As reported by Mora et al. (39), RA may require the presence of DCs for its efficient induction of CCR9 in activated B cells.
Next, we investigated whether CCR10 expression was coregulated with IgA expression in terminally differentiating B cells. As shown in Fig. 1,G, 1,25-(OH)2D3 did not significantly increase the IgA content in the culture supernatants of IL-21-induced CD19+IgD−CD38+ cells. However, the potent growth-inhibitory effect of 1,25-(OH)2D3 might paradoxically reduce the total amount of IgA produced by IL-21-induced CD19+IgD−CD38+ cells as a whole (41, 42). We therefore also examined surface IgA expression in the resulting CD19+CD38+ cells. Although surface IgA+ cells were detected only at low levels in IL-21-induced CD19+CD38+ cells, their levels were significantly increased upon treatment with 1,25-(OH)2D3 (Fig. 1 H). Furthermore, the increase in the number of surface IgA+ cells by 1,25-(OH)2D3 was more pronounced in the CCR10+ fraction than in the CCR10− fraction (mean percentage ± SD from 3 donors: IgA+CCR10− cells, from 2.0 ± 1.1 to 3.8 ± 1.9; IgA+CCR10+, from 0.7 ± 0.6 to 6.5 ± 0.3). Nevertheless, the majority of CCR10+ cells remained negative for surface IgA. Thus, 1,25-(OH)2D3 alone may not be sufficient in inducing IgA expression in terminally differentiating human B cells. In contrast, RA had no significant effect on surface IgA expression in IL-21-induced CD19+CD38+ cells, including the CCR10+ fraction (data not shown). This may again be due to its requirement of DCs for the efficient induction of IgA expression in activated B cells (39).
Identification of the major regulatory elements in the human CCR10 promoter
Next, we examined the effect of 1,25-(OH)2D3 on CCR10 expression in a human myeloma cell line KARPAS-620. As shown in Fig. 2,A, 1,25-(OH)2D3 up-regulated CCR10 expression in KARPAS-620 cells. 1,25-(OH)2D3 also up-regulated VDR expression, as reported previously (43). By real-time PCR, it was determined that 1,25-(OH)2D3 up-regulated the levels of CCR10 mRNA and VDR mRNA in KARPAS-620 cells several folds (Fig. 2,B). 1,25-(OH)2D3 also up-regulated the surface expression of CCR10 in KARPAS-620 cells (Fig. 2,C). We also confirmed that OCT (an analog of 1,25-(OH)2D3) increased the surface expression of CCR10, whereas TEI-9647 (a VDR antagonist) suppressed the up-regulation of surface CCR10 induced by 1,25-(OH)2D3 or OCT. These results were highly concomitant with those obtained from IL-21-induced normal CD19+CD38+ cells (Fig. 1). Thus, KARPAS-620 cell line can be used as a model for the analysis of the transcriptional regulation of CCR10 expression in terminally differentiating human B cells.
Effect of 1,25-(OH)2D3 on CCR10 expression in KARPAS-620 cells. KARPAS-620 cells were cultured with medium only or with 100 nM 1,25-(OH)2D3 for 2 days. A, Semiquantitative RT-PCR analysis for expression of CCR10, VDR, and GAPDH. The representative results from two separate experiments are shown. B, Real-time PCR analysis for CCR10 and VDR. Data represent mean ± SEM from three cultures. The representative results from two separate experiments are shown. C, Effects of OCT and TEI-9647 on the surface expression of CCR10 in KARPAS-620 cells. Cells were cultured for 2 days with medium only or with 1,25-(OH)2D3 (10 nM), OCT (10 nM), and/or TEI-9647 (1 μM), as indicated. Cells were stained with anti-CCR10 and analyzed by flow cytometry. Data represent mean ± SEM from three cultures. The representative results from two separate experiments are shown.
Effect of 1,25-(OH)2D3 on CCR10 expression in KARPAS-620 cells. KARPAS-620 cells were cultured with medium only or with 100 nM 1,25-(OH)2D3 for 2 days. A, Semiquantitative RT-PCR analysis for expression of CCR10, VDR, and GAPDH. The representative results from two separate experiments are shown. B, Real-time PCR analysis for CCR10 and VDR. Data represent mean ± SEM from three cultures. The representative results from two separate experiments are shown. C, Effects of OCT and TEI-9647 on the surface expression of CCR10 in KARPAS-620 cells. Cells were cultured for 2 days with medium only or with 1,25-(OH)2D3 (10 nM), OCT (10 nM), and/or TEI-9647 (1 μM), as indicated. Cells were stained with anti-CCR10 and analyzed by flow cytometry. Data represent mean ± SEM from three cultures. The representative results from two separate experiments are shown.
We transfected a luciferase reporter plasmid pGL3 or pGL3-CCR10 (−1500/−1), which was inserted with the human CCR10 promoter fragment from −1500 to −1 bp, into KARPAS-620 cells and a human embryonic kidney cell line HEK293T. As shown in Fig. 3 A, compared with the control pGL3, pGL3-CCR10 (−1500/−1) showed a high basal promoter activity only in KARPAS-620 cells. Furthermore, 1,25-(OH)2D3 strongly up-regulated the promoter activity of pGL3-CCR10 (−1500/−1) in KARPAS-620 cells, but not in HEK293T cells. Thus, the CCR10 promoter fragment from −1500 to −1 bp was proven to be specifically active and responsive to 1,25-(OH)2D3 only in KARPAS-620 cells.
Identification of the major regulatory elements in the human CCR10 promoter. Cells were transfected with pGL3 or pGL3 carrying the indicated human CCR10 promoter fragments. Starting 6 h posttransfection, cells were treated with medium only or with 100 nM 1,25-(OH)2D3. Luciferase assays were performed 48 h posttransfection. All data represent mean ± SD from triplicate assays. The representative results from at least three separate experiments are shown. A, Cell specificity. KARPAS-620 cells and HEK293T cells were transfected, as indicated. B, A schematic depiction of potential transcriptional elements in the CCR10 promoter between −1500 and −1 bp (left) and between −137 and −110 bp (right). C, Deletion analysis of the CCR10 promoter. KARPAS-620 cells were transfected, as indicated. The fold induction by 1,25-(OH)2D3 is shown in parenthesis. D, Mutation analysis of the CCR10 promoter. KARPAS-620 cells were transfected, as indicated. E, Reconstitution experiments. HEK293T cells were transfected with pGL3 or pGL3-CCR10 (−1500/−1) and also with an expression vector for Ets-1, that of VDR, or both, as indicated.
Identification of the major regulatory elements in the human CCR10 promoter. Cells were transfected with pGL3 or pGL3 carrying the indicated human CCR10 promoter fragments. Starting 6 h posttransfection, cells were treated with medium only or with 100 nM 1,25-(OH)2D3. Luciferase assays were performed 48 h posttransfection. All data represent mean ± SD from triplicate assays. The representative results from at least three separate experiments are shown. A, Cell specificity. KARPAS-620 cells and HEK293T cells were transfected, as indicated. B, A schematic depiction of potential transcriptional elements in the CCR10 promoter between −1500 and −1 bp (left) and between −137 and −110 bp (right). C, Deletion analysis of the CCR10 promoter. KARPAS-620 cells were transfected, as indicated. The fold induction by 1,25-(OH)2D3 is shown in parenthesis. D, Mutation analysis of the CCR10 promoter. KARPAS-620 cells were transfected, as indicated. E, Reconstitution experiments. HEK293T cells were transfected with pGL3 or pGL3-CCR10 (−1500/−1) and also with an expression vector for Ets-1, that of VDR, or both, as indicated.
As shown in Fig. 3,B (left), the on-line program TFSEARCH (www.cbrc.jp/reserach/db/TFSEARCH.html) revealed potential binding sites for various transcription factors in the promoter region from −1500 to −1 bp. To identify the actual regulatory elements in the CCR10 promoter, we next generated a series of pGL3 reporter plasmids carrying progressively 5′-truncated promoter fragments and transfected them to KARPAS-620 cells. As shown in Fig. 3,C, we observed dramatic increases in basal promoter activity and induction by 1,25-(OH)2D3 with the promoter fragment from −126 to −1 bp in comparison with that from −137 to −1 bp, whereas the induction by 1,25-(OH)2D3 was much reduced with the promoter fragment from −110 to −1 bp, and there was essentially no promoter activity with the promoter fragment from −56 to −1 bp. These results suggested the presence of the major regulatory elements to lie within the promoter region between −171 and −56 bp; a possible negative regulatory element within −137 to −126 bp; a major VDRE within −126 to −110 bp; and a critical promoter element within −110 to −56 bp. As shown in Fig. 3,B (left), TFSEARCH revealed an Ikaros site to lie within −136 to −125 bp and an Ets-1 site within −71 to −62 bp; however, no potential VDRE was found to lie within −126 to −110 bp. Yet, as shown in Fig. 3,B (right), a close inspection of the nucleotide sequence revealed a possible VDRE within the region from −126 to −110 bp based on the criteria of tandem direct repeats of 6 nt separated by 3 nt (44, 45). We, therefore, generated three reporter plasmids with a mutation in each potential element in the background of the promoter fragment from −171 to −1 bp and transfected them and several control plasmids into KARPAS-620 cells. As shown in Fig. 3 D, the mutation at the Ikaros site strongly up-regulated the basal promoter activity and the induction by 1,25-(OH)2D3. The mutation in the potential VDRE strongly reduced the induction by 1,25-(OH)2D3, and the mutation at the Ets-1 site almost completely abrogated the basal promoter activity. These results demonstrated that the potential Ikaros site functioned as a negative regulatory element, the postulated VDRE was mainly responsible for the induction by 1,25-(OH)2D3, and the Ets-1 site was essential for the basic promoter activity.
To further elucidate the critical roles of Est-1 and VDR in the activation of the CCR10 promoter, we performed a reconstitution experiment using HEK293T cells. As shown in Fig. 3 E, the expression of Ets-1, but not that of VDR, strongly induced the basal promoter activity of pGL3-CCR10 (−1500/−1). Furthermore, the expression of both Ets-1 and VDR led to the strong up-regulation of the promoter activity by 1,25-(OH)2D3.
Specific binding of Ets-1 and 1,25-(OH)2D3-activated VDR to the respective elements in the CCR10 promoter
To prove the specific binding of Ets-1 and 1,25-(OH)2D3-activated VDR to the respective elements in the human CCR10 promoter, we used the NoShift transcription factor assay, which is an ELISA-like colorimetric assay alternative to the EMSA. As shown in Fig. 4,A, the specific binding of Ets-1 to the Ets-1 element was demonstrated by using the nuclear extracts from CCR10-expressing human myeloma cell lines KARPAS-620 and KMS-12BM. Furthermore, as shown in Fig. 4 B, the specific binding of VDR to the putative VDRE was also confirmed by using the nuclear extracts from these myeloma cell lines treated with 1,25-(OH)2D3.
NoShift transcription factor assays. A, Specific binding of Ets-1 to the Ets-1 site. Nuclear extracts were prepared from CCR10-expressing human myeloma cell lines KARPAS-620 and KMS-12BM. Nuclear proteins that bound to the biotinylated oligonucleotide covering the Ets-1 site were captured on an avidin-coated plate and detected by anti-Ets-1 Ab. Specificity was demonstrated by adding the wild-type Ets-1 oligonucleotide (competitor) or the mutant Ets-1 oligonucleotide (mut competitor) at a 10-fold excess. B, Specific binding of 1,25-(OH)2D3-activated VDR to the VDRE. Nuclear extracts were prepared from CCR10-expressing human myeloma cell lines KARPAS-620 and KMS-12BM treated for 24 h with medium only or with 100 nM 1,25-(OH)2D3. Nuclear proteins that bound to the biotinylated oligonucleotide covering the VDRE site were captured on an avidin-coated plate and detected by anti-VDR Ab. Specificity was demonstrated by adding the wild-type VDRE oligonucleotide (competitor) or the mutant VDRE oligonucleotide (mut competitor) at a 10-fold excess.
NoShift transcription factor assays. A, Specific binding of Ets-1 to the Ets-1 site. Nuclear extracts were prepared from CCR10-expressing human myeloma cell lines KARPAS-620 and KMS-12BM. Nuclear proteins that bound to the biotinylated oligonucleotide covering the Ets-1 site were captured on an avidin-coated plate and detected by anti-Ets-1 Ab. Specificity was demonstrated by adding the wild-type Ets-1 oligonucleotide (competitor) or the mutant Ets-1 oligonucleotide (mut competitor) at a 10-fold excess. B, Specific binding of 1,25-(OH)2D3-activated VDR to the VDRE. Nuclear extracts were prepared from CCR10-expressing human myeloma cell lines KARPAS-620 and KMS-12BM treated for 24 h with medium only or with 100 nM 1,25-(OH)2D3. Nuclear proteins that bound to the biotinylated oligonucleotide covering the VDRE site were captured on an avidin-coated plate and detected by anti-VDR Ab. Specificity was demonstrated by adding the wild-type VDRE oligonucleotide (competitor) or the mutant VDRE oligonucleotide (mut competitor) at a 10-fold excess.
Coexpression of Ets-1 and VDR in CCR10-expressing human B cell lines
Ets-1 is known to be ubiquitously expressed in B cells (46), whereas activated B cells express VDR (47). Therefore, we examined the correlation between CCR10 expression and those of Ets-1 and VDR in various human B cell lines. As shown in Fig. 5, the CCR10-expressing cell lines (myeloma cell lines and EBV+ LCLs) consistently expressed both Ets-1 and VDR. Although Ets-1 was also expressed in other B cell lines, the expression of VDR highly correlated with CCR10 expression. The CCR10-expressing myeloma cell lines and EBV+ LCLs also commonly expressed Blimp-1, the master regulator for plasma cell differentiation (1). XBP-1, another transcription factor essential for plasma cell development (1), was also commonly expressed in the CCR10-expressing myeloma cell lines and EBV+ LCLs, although its expression was also observed in other B cell lines. In contrast, BCL-6 was only expressed in Burkitt’s lymphoma cell lines, supporting their origin from germinal center B cells (1). It is also noteworthy that the isotype of Ig produced by the CCR10-expressing myeloma cell lines was mostly IgG, supporting the notion that CCR10 expression and IgA production are independently regulated.
RT-PCR analysis of human B cell lines. Total RNA was isolated from the indicated cell lines as follows: BALL-1 (a human B acute lymphoblastic leukemia cell line), BJAB and Ramos (EBV-negative Burkitt’s lymphoma cell lines), Daudi and Raji (EBV-positive Burkitt’s lymphoma cell lines), BCL-SM and BCL-TOS (EBV-transformed LCLs), KMS-12BM, KMS-12PE, L-363, OPM-2, AMO-1, SK-MM-2, and KARPAS-620 (myeloma cell lines). The isotype of secretory Ig is indicated in parenthesis. NS, nonsecretor. Semiquantitative RT-PCR was performed for CCR10, VDR, Ets-1, Blimp-1, BCL-6, XBP-1, and GAPDH. The representative results from three separate experiments are shown.
RT-PCR analysis of human B cell lines. Total RNA was isolated from the indicated cell lines as follows: BALL-1 (a human B acute lymphoblastic leukemia cell line), BJAB and Ramos (EBV-negative Burkitt’s lymphoma cell lines), Daudi and Raji (EBV-positive Burkitt’s lymphoma cell lines), BCL-SM and BCL-TOS (EBV-transformed LCLs), KMS-12BM, KMS-12PE, L-363, OPM-2, AMO-1, SK-MM-2, and KARPAS-620 (myeloma cell lines). The isotype of secretory Ig is indicated in parenthesis. NS, nonsecretor. Semiquantitative RT-PCR was performed for CCR10, VDR, Ets-1, Blimp-1, BCL-6, XBP-1, and GAPDH. The representative results from three separate experiments are shown.
Discussion
In the B cell lineage, CCR10 is considered to play an essential role in the common mucosal immune system by guiding IgA-ASCs to various mucosal tissues via its ligand CCL28, which is constitutively expressed by epithelial cells in various mucosal tissues (2, 11, 25, 26, 27). In the present study, by using IL-21-induced terminal differentiation of human B cells in vitro (36), we have demonstrated that 1,25-(OH)2D3 robustly induces CCR10 expression in terminally differentiating human B cells (Fig. 1). Furthermore, we have demonstrated that Ets-1 and 1,25-(OH)2D3-activated VDR cooperatively activate the CCR10 promoter via an Ets-1 site at −71 to −62 bp and a major VDRE at −124 to −110 bp (Fig. 3). We have also demonstrated that CCR10-expressing human myeloma cell lines and EBV+ LCLs consistently express both Ets-1 and VDR at high levels (Fig. 5). Previous studies have demonstrated that 1,25-(OH)2D3, if supplied as an adjuvant supplement, promotes common mucosal immune responses even upon systemic immunization (29, 34). Based on the present results, 1,25-(OH)2D3 may promote mucosal immunity partly by inducing CCR10 expression in terminally differentiating B cells. However, we observed only a marginal increase in IgA expression in terminally differentiating human B cells by 1,25-(OH)2D3 (Fig. 1). Therefore, 1,25-(OH)2D3 alone may not be sufficient to promote mucosal IgA responses in vivo. Furthermore, Chen et al. (42) have recently reported that 1,25-(OH)2D3 inhibits the ongoing proliferation of activated B cells by inducing their apoptosis, and thereby significantly inhibits the generation of plasma cells and memory B cells in vitro, although the up-regulation of the genetic programs involved in B cell differentiation was not strongly affected. Therefore, the effect of 1,25-(OH)2D3 on the terminal differentiation of B cells may be critically dependent on the timing of their exposure to 1,25-(OH)2D3.
Vitamin D3 (cholecalciferol) is generated in the skin from 7-dehydrocholesterol in response to sun exposure (48). Vitamin D3 is then transported to the liver and converted to 25-hydroxyvitamin D3, which is the main circulating vitamin D3 metabolite (48). The key enzyme 25-hydroxyvitamin D3-1α-hydroxylase, which is encoded by CYP27B1, catalyzes the synthesis of the active form 1,25-(OH)2D3 from 25-hydroxyvitamin D3 mainly in the kidney (48). Among the hemopoietic cells, macrophages and mature DCs express CYP27B1 at high levels, whereas B cells express CYP27B1 only at low levels (31, 49). Thus, macrophages and mature DCs, especially those in mucosal tissues, may produce 1,25-(OH)2D3 to induce CCR10 expression in terminally differentiating B cells in vivo.
Upon activation, B cells are known to up-regulate VDR (47). However, only after a strong activation, such as the concomitant cross-linking of Ig receptor and ligation of CD40, do activated B cells become responsive to 1,25-(OH)2D3 (50). Thus, the elevated expression and function of VDR in terminally differentiating B cells may in part explain the plasma cell stage-specific expression of CCR10. The stage-specific expression of CCR10 may also be regulated by a negative regulatory element(s) in the CCR10 promoter. We have indeed mapped a negative regulatory element in close vicinity to the VDRE (Fig. 3). Sequence analysis of this region has revealed a putative Ikaros site immediately upstream of the VDRE (Fig. 3). The Ikaros family of zinc finger transcription factors (Ikaros, Aiolos, and Helios) is an important regulator of lymphoid development and differentiation (51). Ikaros and Aiolos have been shown to function as strong transcriptional repressors (52). The Ikaros family genes are transcribed as large numbers of isoforms through extensive alternative splicing. Shorter isoforms tend to behave as dominant-negative isoforms upon heterodimerization with longer isoforms and even with the isoforms of other family members (51). Thus, the mechanisms of transcriptional regulation involving the Ikaros family are highly complex. Future studies are necessary to identify the actual transcription factor(s) binding to the putative Ikaros site in the CCR10 promoter. Such studies may provide further insight into the transcriptional regulation of the plasma cell stage-specific gene expression.
It is known that IgA-ASCs in the intestinal tissues frequently express CCR9 and/or CCR10 (26, 27). Recently, Mora et al. (39) have demonstrated that DCs in the gut-associated lymphoid tissues (GALT), but not those in the nonmucosal lymphoid tissues, induce the expression of α4β7 and CCR9 in activated B cells. Moreover, DCs in GALT efficiently induce IgA secretion in activated B cells (39). In this context, DCs in GALT produce RA, the active metabolite of vitamin A, which plays an essential role in the induction of gut tropism and IgA secretion in activated B cells by mucosal DCs (39). However, RA alone is not sufficient and requires the presence of DCs for the observed effects (39). Thus, additional signals via cytokines and/or surface molecules provided by DCs may be required for the induction of gut tropism and IgA secretion by RA (39). In the present study, we have demonstrated that, at high concentrations, RA moderately induces CCR10 expression in terminally differentiating human B cells (Fig. 1). RA also enhances 1,25-(OH)2D3-mediated CCR10 induction in terminally differentiating B cells (Fig. 1). However, we did not observe the induction of CCR9 or β7 integrin in terminally differentiating B cells by RA or 1,25-(OH)2D3 in the present culture conditions (data not shown). This appears to be partly in agreement with the conclusion by Mora et al. (39) that RA requires the presence of DCs for the efficient induction of α4β7 and CCR9 in activated B cells.
The 1,25-(OH)2D3 has been shown to induce the expression of the antimicrobial peptides cathelicidin and β-defensin 2 in various types of human cells (32, 33). Because CCL28, the CCR10 ligand expressed by various mucosal epithelial cells (11, 19, 20, 21), is also a chemokine with a potent antimicrobial activity (21), 1,25-(OH)2D3 might induce not only the CCR10 expression in terminally differentiating B cells, but also the expression of CCL28 and other antimicrobial peptides in mucosal tissue cells, thus possibly orchestrating both innate and acquired immunity in the mucosal tissues. However, we did not observe 1,25-(OH)2D3 to exert any strong effect on the constitutive expression of CCL28 in two human colon epithelial cell lines T84 and Caco-2 (data not shown), even though both of the cell lines strongly up-regulated the expression of CYP24A1 in response to 1,25-(OH)2D3 (40). Furthermore, we detected CCL28 mRNA in the intestinal tissues of VDR-deficient mice (53) at levels comparable to those of control wild-type mice (data not shown).
Recently, Sigmundsdottir et al. (35) have demonstrated that 1,25-(OH)2D3 induces CCR10 expression in activated human T cells. The authors have suggested the presence of a possible VDRE(s) within the CCR10 promoter region from –96 to –54 bp, by demonstrating the specific binding of the complex of VDR and its heterodimeric partner retinoid X receptor to this region by a gel-shift assay (35). They have also noted that the region is well conserved between humans and mice (35). However, they did not perform the promoter analysis to prove the functional importance of the suggested region for the induction by 1,25-(OH)2D3. In the present study, we have mapped a strong VDRE at −124 to −110 bp in the human CCR10 promoter, which thus locates in the upstream of the region suggested by Sigmundsdottir et al. (35). We also observed a weak up-regulation of the promoter activity by 1,25-(OH)2D3 with the reporter plasmids missing the major VDRE, but carrying the region suggested by Sigmundsdottir et al. (35) (see pGL3-CCR10 (−110/−1) in Fig. 3,C and pGL3-CCR10 (−171ΔVDRE) in Fig. 3 D). Therefore, the region suggested by Sigmundsdottir et al. (35) may also contain a weak VDRE.
Unexpectedly, the VDRE that we have identified in the human CCR10 promoter is not present in the mouse CCR10 promoter. In fact, by aligning the human and mouse CCR10 promoter regions from −1500 to −1 bp, there are only three short stretches spanning from −1258 to −996 bp, from −711 to −659 bp, and from −100 to −1 bp that are homologous between the two species (the nucleotide numbers are from the human sequence). Therefore, the major regulatory elements that we have found in the region from −137 to −110 bp are totally missing in the mouse sequence. Furthermore, our preliminary studies demonstrated that 1,25-(OH)2D3 was mostly unable to induce CCR10 expression in B220lowCD138+ terminally differentiating mouse B cells generated in vitro by culturing naive B cells with anti-IgM + anti-CD40 + IL-21 (54), anti-IgM + IL-5 + IL-6 (39), or LPS + IL-5 + TGF-β (55) (data not shown). Moreover, we detected CCR10 mRNA in the intestinal tissues of VDR-deficient mice (53) at levels comparable to those in control wild-type mice (data not shown). The B220lowIgA+ fraction of the mesenteric lymph node obtained from VDR-deficient mice also contained CCR10-expressing cells at levels comparable to those from wild-type mice (data not shown). Notably, Sigmundsdottir et al. (35) also mentioned in their discussion that 1,25-(OH)2D3 induced CCR10 expression in mouse T cells much less efficiently than in human T cells. Therefore, there may be a substantial species difference in the role of 1,25-(OH)2D3 in the CCR10 expression in skin-homing T cells and terminally differentiating B cells between humans and mice. However, it may not be so surprising that humans and nocturnal animals such as mice have evolved differently with regard to their requirement for the sunlight exposure and the resulting 1,25-(OH)2D3. The regulatory mechanism of CCR10 expression in terminally differentiating mouse B cells thus remains to be elucidated.
Acknowledgments
We thank Namie Sakiyama for her excellent technical assistance; Dr. Mamoru Ouchida (Okayama University, Graduate School of Medicine, Okayama, Japan) for providing Ets-1/pcDNA3; Chugai Pharmaceutical for providing OCT and VDR-KO mice; and TEIJIN Institute for Bio-Medical Research for providing TEI-9647. We are also very grateful to Dr. Shigeaki Kato (University of Tokyo) for allowing us to use VDR-KO mice provided by Chugai Pharmaceutical.
Disclosures
The authors have no financial conflict of interest.
Footnotes
The costs of publication of this article were defrayed in part by the payment of page charges. This article must therefore be hereby marked advertisement in accordance with 18 U.S.C. Section 1734 solely to indicate this fact.
This work was supported by a grant-in-aid from the Ministry of Education, Culture, Sports and Technology, Japan; by Solution-Oriented Research for Science and Technology from the Japan Science and Technology Corporation; and by the High-Tech Research Center Project for Private Universities: matching fund subsidy from the Ministry of Education, Culture, Sports, Science and Technology of Japan, 2002–2009.
Abbreviations used in this paper: ASC, Ab-secreting cell; 1,25-(OH)2D3, 1,25-dihydroxyvitamin D3; DC, dendritic cell; GALT, gut-associated lymphoid tissue; HEK, human embryonic kidney; LCL, lymphoblastoid cell line; RA, all-trans retinoic acid; VDR, vitamin D receptor; VDRE, vitamin D response element.




