Abstract
MUC1 is a highly attractive immunotherapeutic target owing to increased expression, altered glycosylation, and loss of polarity in >80% of human cancers. To exploit this, we have constructed a panel of chimeric Ag receptors (CAR) that bind selectively to tumor-associated MUC1. Two parameters proved crucial in optimizing the CAR ectodomain. First, we observed that the binding of CAR-grafted T cells to anchored MUC1 is subject to steric hindrance, independent of glycosylation status. This was overcome by insertion of the flexible and elongated hinge found in immunoglobulins of the IgD isotype. Second, CAR function was highly dependent upon strong binding capacity across a broad range of tumor-associated MUC1 glycoforms. This was realized by using an Ab-derived single-chain variable fragment (scFv) cloned from the HMFG2 hybridoma. To optimize CAR signaling, tripartite endodomains were constructed. Ultimately, this iterative design process yielded a potent receptor termed HOX that contains a fused CD28/OX40/CD3ζ endodomain. HOX-expressing T cells proliferate vigorously upon repeated encounter with soluble or membrane-associated MUC1, mediate production of proinflammatory cytokines (IFN-γ and IL-17), and elicit brisk killing of MUC1+ tumor cells. To test function in vivo, a tumor xenograft model was derived using MDA-MB-435 cells engineered to coexpress MUC1 and luciferase. Mice bearing an established tumor were treated i.p. with a single dose of engineered T cells. Compared with control mice, this treatment resulted in a significant delay in tumor growth as measured by serial bioluminescence imaging. Together, these data demonstrate for the first time that the near-ubiquitous MUC1 tumor Ag can be targeted using CAR-grafted T cells.
The MUC1 mucin is a large transmembrane glycoprotein in which an extracellular (MUC1-N) and a membrane spanning subunit (MUC1-C) are held together in a noncovalent association. The larger MUC1-N subunit primarily consists of the variable number tandem repeat (VNTR)3 domain copied up to 125 times per molecule. Because each VNTR contains five potential sites of O-linked glycosylation, MUC1 is normally decorated with a network of branched “core 2-based” glycans. As a result, the MUC1 ectodomain assumes a rigid structure and may extend up to 500 nm from the cell surface (1).
Three properties make MUC1 a highly attractive target for cancer immunotherapy. First, owing to transcriptional up-regulation (2) elevated levels are found in many tumors, notably of the breast and ovary (3, 4). Second, whereas MUC1 is normally confined to the luminal epithelium, polarity of expression is lost upon transformation (5). Third, glycosylation of MUC1 is profoundly dysregulated in cancer. Owing to altered glycosyltransferase expression (6, 7), tumor-associated MUC1 contains a preponderance of shorter glycans including Tn, sialyl Tn (STn), T (Thomsen-Friedenreich), and ST (6, 7, 8, 9). Underglycosylation of MUC1 unmasks cryptic epitopes within the VNTR, enabling tumor-selective binding by several Abs (3, 4, 10, 11).
In light of these properties, it may seem surprising that MUC1 is not an established target in existing therapeutic regimens for cancer. However, this mucin presents several obstacles to immunotherapy. First, the shedding of soluble MUC1 may inhibit Ab binding of tumor cells (12). Second, pronounced structural diversity results from alternative splicing, variability in VNTR number, and altered glycosylation. Third, steric inhibition by MUC1 may compromise Ab binding and recruitment of effector function (13). Finally, tumor-derived MUC1 can impair T cell growth (14) and shield transformed cells from killing by NK and T cells (15).
Recently, Ab- and cell-based immunotherapy of cancer has converged with the development of chimeric Ag receptor (CAR) technology. By contrast to TCR, CAR are targeted to native tumor-associated cell surface molecules (16). Most commonly, these fusion receptors comprise an Ab-derived single-chain variable fragment (scFv) coupled via hinge and transmembrane elements to a signaling domain. Although pioneering clinical studies have proven disappointing (17, 18), CAR-based approaches that harness both activating and costimulatory signals have proven much more active when tested in vitro (16, 19, 20, 21) and in murine models (20, 22).
To develop a broadly applicable immunotherapy for solid tumors, we set out to engineer a MUC1-specific CAR. We present evidence that steric hindrance and glycosylation-related epitope heterogeneity constitute important barriers to this endeavor. Nonetheless, by sequential engineering both difficulties have been overcome. We report for the first time that the widely expressed tumor marker MUC1 is amenable to targeting by CAR-expressing T cells.
Materials and Methods
Recombinant DNA constructs
CAR were constructed by overlap extension PCR and sequenced before cloning in the SFG vector (NcoI site). In S28z and H28z, scFv cloned from SM3 (23) or HMFG2, respectively (GenBank accession numbers: SM3 VH, AF042142; HMFG2 VH, AM747043; SM3 and HMFG2 VL, AF042143), were substituted for the scFv in P28z (19). In SD28z and HD28z, the human IgD hinge (aa 187–289; DNA generously provided by Dr. G. A. Löset, University of Oslo, Norway; Ref. 24) was inserted into the NotI site within S28z and H28z. In SF28z/HF28z, the human IgG1 Fc+ hinge (aa 238–470; cDNA provided by Dr. M. Stubbs, Cancer Research U.K. (CRUK) Organization) was inserted between the scFv and CD28 (aa 153–220) followed by CD3ζ (aa 52–163). In SDF28z/HDF28z the IgD hinge was inserted into the NotI site of SF28z/HF28z. In HDF28Tr CD28 was truncated by the introduction of a stop codon after aa 182. In HOX/HBB, the intracellular domain of OX40 (aa 241–277) or 4-1BB (aa 214–255) was inserted between the CD28 and CD3ζ sequences in HDF28z. In control CAR lacking scFv, the CD8α leader was fused to the indicated hinge. Sequence details of primers are available on request.
SFG MUC1 was generated by ligation of SFG (digested with NcoI/XhoI), a 2.9-kb AvaII/XhoI fragment of MUC1 (32 tandem repeats from pcDNA3 MUC1; Ref. 25), and bp 1- 300 of MUC1 PCR amplified to introduce a 5′ NcoI restriction site and then digested with NcoI/AvaII. Transduced cells were immunoselected using HMFG2 and paramagnetic beads precoated with goat anti-murine (m)IgG (Invitrogen Life Technologies).
Firefly luciferase (ffLUC) was expressed using pBabe puro (pBP, cloned as a BglII/BamHI fragment derived from pGL 410[luc2]; Promega.
Culture and retroviral transduction of primary human T cells
PBMC from anonymous donors were purchased from the U.K. National Blood Service. Gene transfer was performed using PG13 retroviral packaging cells as described (19) except that PBMC were activated in AIM V medium (Invitrogen Life Technologies). Thereafter, T cells were propagated in RPMI 1640 plus 10% human AB serum (T cell medium; Sigma-Aldrich).
FACS analysis
FACS analysis was performed on fresh/cultured CAR+ T cells (and untransduced control cultures) using a Coulter EPICS XL cytometer with Expo32 ADC software. Expression of MUC1-specific CAR was demonstrated using the biotinylated peptide (NeoMPS) 24-mer biotinyl-(TAPPAHGVTSAPDTRPAPGSTAPP) or 60-mer biotinyl-(VTSAPDTRPAPGSTAPPAHG)3 followed by incubation with PE-conjugated streptavidin (Invitrogen Life Technologies). CD8-PerCP (Becton Dickinson) was used to assess T cell subset distribution.
Protein analysis
Electrophoresis was performed using NuPage 4–12% gradient gels (Invitrogen Life Technologies) under reducing conditions. Western blots were probed with 8D3 (BD Pharmingen) to demonstrate CAR (19) or anti-mIgG-HRP (DakoCytomation) for MUC1-IgG fusion proteins. ELISA was used to measure IFN-γ using paired Ab sets (R&D Systems). Cells producing IL-17 were quantified by ELISPOT. A Maxisorp plate (Nunc) was coated with anti-IL-17 capture Ab (R&D Systems) at 1/60 in 100 μl of PBS at 4°C overnight and then blocked with 1% BSA at 25°C for 2 h. T cells (2 × 105 in triplicate wells) were cultured with indicated stimuli or PMA plus ionomycin (Sigma-Aldrich) at 10 ng/ml each as positive control. Plates were incubated at 37°C in a 5% CO2 incubator for 72 h and washed eight times (PBS plus 0.05% Tween 20) before and after the addition of anti-IL-17 detector Ab (R&D Systems) at 1/60 in 100 μl of PBS plus 1% BSA at 4°C overnight and then the addition of gold-labeled anti-biotin Ab (U-CyTech) in 50 μl for 1 h at 37°C. Plates were developed using activator solutions (U-CyTech), air dried, and analyzed using an ImmunoSpot image analyzer (Bioreader; Bio-Sys).
Production of recombinant MUC1-IgG glycoforms
MUC1-IgG fusion proteins carrying T (Thomsen-Friedenreich), ST, and STn were generated as described (7, 26). To produce unglycosylated MUC1 and MUC1-Tn, CHO-ldlD cells (27) were stably transfected with a MUC1-mIgG2a cDNA (16 VNTR) and grown in serum-free medium. Culture with 1 mM N-acetylglucosamine (GalNAc) yielded Tn-MUC1-IgG, whereas culture without exogenous sugars yielded unglycosylated MUC1-IgG. Supernatants were concentrated by ultrafiltration using an Amicon YM100 filter.
Comparison of Ab binding to recombinant MUC1 glycoforms
ELISA plates were coated with 500 ng of MUC1-IgG glycoform and blocked with 1% BSA. Biotinylated MUC1-specific mAbs were added in serial 2-fold dilutions from 2 × 105 to 2 ng/ml. Following incubation with peroxidase-conjugated streptavidin (DakoCytomation) and O-phenylenediamine (Sigma-Aldrich.), absorbance (A450) was measured using a Dynex MRX II (Jencons).
Binding of recombinant MUC1-IgG glycoforms to CAR-grafted T cells
Gene-modified T cells (2 × 105) were incubated with MUC1-IgG fusion proteins on ice for 30 min. Binding was detected by flow cytometry, following incubation with PE-conjugated goat anti-mIgG (DakoCytomation).
Cytotoxicity assays
Four-hour CTL assays were performed using a lactate dehydrogenase release assay (Boehringer Mannheim) as described (19).
Proliferation of T cells in response to MUC1
For soluble Ag, T cells were incubated with 2.5 μg of a biotinylated MUC1 24-mer peptide or 2.5 μg/ml unglycosylated MUC1-IgG. Further cross-linking was achieved using paramagnetic beads (Invitrogen Life Technologies) coated with streptavidin or rabbit anti-mIgG respectively (three beads per target cell). For preimmobilized Ag, ELISA plates were coated with rabbit anti-mIgG (4 μg/well; DakoCytomation) followed by recombinant MUC1-IgG glycoforms (100 ng/well) and then blocked with mouse serum diluted 1/10 (Sigma-Aldrich).
Culture of T cells with tumor cell lines
T cells were cocultivated with confluent MUC1+ (lines T47D, BT20, and MCF7) or MUC1− (line 410.4) tumor cell monolayers in a 24-well dish. Where indicated, monolayers were pretreated with inhibitors of O-linked glycosylation (benzyl-2-acetamido-2-deoxy-α-d-galactopyranoside at 2 mM for 40 h (Sigma Aldrich) and sialylation (Clostridium perfringens neuraminidase) at 50 mU/ml for 2 h (Roche). Effectiveness of inhibitor treatment was confirmed by lectin binding studies (data not shown).
Demonstration of HMFG2 staining by immunohistochemistry
Paraffin sections were dewaxed in xylene and partially rehydrated in alcohol. Endogenous peroxidase was blocked with 0.5% H2O2 in methanol (10 min). Subsequent incubations were conducted at 25°C (separated by two washes in PBS): 1) 20% rabbit serum (Sigma-Aldrich) for 15 min; 2) HMFG2 supernatant for 60 min; 3) biotinylated rabbit anti-mIgG (DakoCytomation) at 1:200 in PBS for 30 min; 4) streptavidin biotin complex (DakoCytomation) for 30 min; 5) DAB substrate-chromogen solution (Biogenex) for 5 min. Cell nuclei were lightly counterstained with hematoxylin (Sigma Aldrich). Sections were dehydrated in alcohol, cleared in xylene, and mounted in Eukit (Fluka). Images were captured using an Olympus DP50 microscope (UplanFl; ×20 objective lens) and processed using Studio Lite (version 1.0) and Adobe Photoshop (version 9; final magnification of ×200).
Affinity measurement
Affinity of MUC1 Ab was measured using an IAsys optical biosensor (Fisons). Template material was unglycosylated GST-MUC1 fusion (7 VNTR).
Preparation of tumor cell conditioned medium
Conditioned medium (CM) was harvested from tumor cell lines held at confluence for 48 h, filtered (0.44 μm), and stored at −20°C. Depletion of MUC1 was achieved by immunoprecipitation with HMFG2 plus protein A-Sepharose beads (CRUK).
In vivo testing of CAR-grafted T cells
MDA-MB-435 tumor cells transduced with SFG MUC1 and pBP ffLUC (435 MUC LUC) were inoculated i.p. at the indicated doses in SCID Beige mice (Charles River Laboratories). For therapeutic studies T cells were administered i.p. 4 days after tumor challenge. Bioluminescence imaging (BLI) was performed using Xenogen IVIS imaging system with Living Image software (Xenogen). Mice were injected i.p. with d-luciferin (150 mg/kg; Xenogen) and imaged under 2% isoflurane anesthesia after 10 min. Image acquisition was conducted on a 15- or 25-cm field of view at medium binning level for 0.5- to 3-min exposure times. Animals were inspected daily and sacrificed when symptomatic as a result of tumor progression as specified in the U.K. Home Office Project (license no. PPL 70/5931) that governs this work.
Statistical analysis
For statistical analysis, the one-tailed homoscedastic Student t test was used. Directional hypothesis testing was performed in accordance with predicted outcomes of individual experiments, thereby minimizing the risk of incurring a type II error in data analysis.
Results
The IgD hinge improves retargeting capacity of MUC1-specific CAR
The SM3 Ab has renowned selectivity for tumor-associated MUC1 (1, 4, 5, 11). To generate a MUC1-specific CAR (S28z), an SM3 scFv was fused to sequences derived from CD28 and CD3ζ (Fig. 1,A). However, despite satisfactory expression (Fig. 1,B), S28z+ T cells were poorly activated when cultured with MUC1+ tumor cells such as T47D (proliferation, Fig. 1,C; production of IFN-γ, Fig. 1,D). Expansion of S28z+ T cells could be induced with soluble Ag, either as peptide or unglycosylated MUC1-IgG fusion (Fig. 1,E). By contrast, when MUC1-IgG was immobilized T cell proliferation was not observed (Fig. 1,F). These data indicate that anchored MUC1 imposes a glycosylation-independent steric barrier upon targeting by S28z. To overcome this, CAR flexibility and reach was increased by introduction of the IgD hinge (Fig. 1,A). The resultant SD28z CAR consistently expressed at lower levels than S28z (Fig. 1,B). Nonetheless, SD28z exhibited superior MUC1 retargeting capacity, enabling T cells to proliferate (Fig. 1,C) and to produce significantly greater amounts of IFN-γ in response to T47D cells (Fig. 1,D). T cells that express SD28z also proliferate upon stimulation with preimmobilized MUC1-IgG (Fig. 1 F).
MUC1-specific CAR derived from SM3. A, In S28z, an SM3 scFv was fused to the hinge, transmembrane, and intracellular sequence of CD28 followed by the CD3ζ endodomain. In SD28z, the IgD hinge was inserted between CD28 and the SM3 scFv. B, Upper panels show staining of control (untransduced) or CAR+ T cells with a biotinylated MUC1 peptide (60-mer) followed by streptavidin-PE (x-axis). Positive events (%) are indicated. A Western blot (lower panel) was prepared under reducing conditions from the same T cells and probed with anti-CD3ζ. Endogenous CD3ζ was the loading control. C, CAR+ or control T cells were cultured on monolayers of MUC1+ T47D tumor cells on the days indicated by the arrows. Cells were counted at intervals. D, IFN-γ production by indicated T cells (1 × 106/ml) cocultivated for 72 h with T47D or 410.4 (MUC1−) tumor cells (∗, p < 0.01). E, S28z+ T cells were incubated in the absence of IL-2 with unglycosylated MUC1-IgG or biotinylated MUC1 24-mer peptide, cross-linked with beads coated with anti-mIgG (Anti-mIg) or streptavidin, respectively. Dotted line indicates input cell number. Columns represent cell number at 8 days (∗, p < 0.01). F, S28z+ and SD28z+ T cells were incubated in the absence of IL-2 with unglycosylated MUC1-IgG preimmobilized on a 96-well dish coated with anti-mIgG. To provide a control, mIgG was blocked with mouse serum (Nil). Dotted line indicates input cell number. Columns represent cell number at 8 days.
MUC1-specific CAR derived from SM3. A, In S28z, an SM3 scFv was fused to the hinge, transmembrane, and intracellular sequence of CD28 followed by the CD3ζ endodomain. In SD28z, the IgD hinge was inserted between CD28 and the SM3 scFv. B, Upper panels show staining of control (untransduced) or CAR+ T cells with a biotinylated MUC1 peptide (60-mer) followed by streptavidin-PE (x-axis). Positive events (%) are indicated. A Western blot (lower panel) was prepared under reducing conditions from the same T cells and probed with anti-CD3ζ. Endogenous CD3ζ was the loading control. C, CAR+ or control T cells were cultured on monolayers of MUC1+ T47D tumor cells on the days indicated by the arrows. Cells were counted at intervals. D, IFN-γ production by indicated T cells (1 × 106/ml) cocultivated for 72 h with T47D or 410.4 (MUC1−) tumor cells (∗, p < 0.01). E, S28z+ T cells were incubated in the absence of IL-2 with unglycosylated MUC1-IgG or biotinylated MUC1 24-mer peptide, cross-linked with beads coated with anti-mIgG (Anti-mIg) or streptavidin, respectively. Dotted line indicates input cell number. Columns represent cell number at 8 days (∗, p < 0.01). F, S28z+ and SD28z+ T cells were incubated in the absence of IL-2 with unglycosylated MUC1-IgG preimmobilized on a 96-well dish coated with anti-mIgG. To provide a control, mIgG was blocked with mouse serum (Nil). Dotted line indicates input cell number. Columns represent cell number at 8 days.
Inadequate binding to tumor-associated glycoforms is correlated with suboptimal targeting of MUC1
Tumor cell killing by S28z-expressing T cells was not reproducibly detectable in 4-h CTL assays using several tumor targets (Fig. 2,A). Similarly, T cells grafted with SD28z did not exhibit robust cytolytic activity in CTL assays conducted using T47D (Fig. 2,B) or BT20 cells (data not shown). This deficiency in SD28z function could be overcome by repeated stimulation with T47D monolayers, resulting in acquisition of potent cytolytic activity against T47D targets (Fig. 2 B). The ability of prestimulated SD28z+ T cells to mediate brisk destruction of T47D tumor monolayers was inhibited by HMFG2 but not by the isotype control Ab (data not shown).
MUC1 retargeted tumor cell cytotoxicity mediated by SM3-derived CAR. A, S28z+ T cells were established in a 4-h CTL assay with the indicated MUC1+ (T47D or RPMI 8226) or MUC1− (410.4) tumor cell targets. P28z was the control CAR. B, Four-hour CTL assays were performed using SD28z+ T cells on day 0 (unstim.) or day 28 following four cycles (C4) of stimulation on T47D tumor cell monolayers (days 0, 10, 17, and 24). MDA-MB-435, MUC1low control target.
MUC1 retargeted tumor cell cytotoxicity mediated by SM3-derived CAR. A, S28z+ T cells were established in a 4-h CTL assay with the indicated MUC1+ (T47D or RPMI 8226) or MUC1− (410.4) tumor cell targets. P28z was the control CAR. B, Four-hour CTL assays were performed using SD28z+ T cells on day 0 (unstim.) or day 28 following four cycles (C4) of stimulation on T47D tumor cell monolayers (days 0, 10, 17, and 24). MDA-MB-435, MUC1low control target.
To investigate the suboptimal function of SM3-derived CAR, we examined binding to defined tumor-associated MUC1 glycoforms (MUC1 IgG fusions; Fig. 3,A). These studies were performed using S28z because it expresses at considerably higher levels than SD28z (Fig. 1,B). S28z binds well with soluble MUC1 that is unglycosylated or that carries Tn or STn (Fig. 3,B, upper panel). However, binding was less efficient with MUC1-T and was minimal with MUC1-ST (Fig. 3,B, upper panel). These data indicate that tumor-associated MUC1 also imposes glycosylation-related steric constraints on targeting by the SM3-derived CAR, S28z. In agreement with this, MUC1-dependent activation of S28z+ T cells is enhanced if tumor cells are pretreated with inhibitors of O-linked glycosylation and sialylation (Table I).
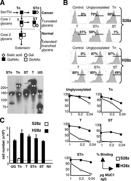
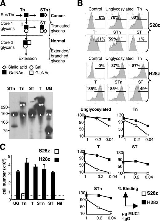
Interaction of recombinant MUC1 glycoforms with S28z+ and H28z+ T cells. A, Tumor-associated MUC1 carries a preponderance of truncated O-linked glycans, including Tn, STn, T (core 1), and ST. Purified MUC1-IgG fusion proteins containing these glycans were validated by Western blotting (nonreducing conditions; probed with anti-mIgG-HRP). Monomeric (∗) and dimeric (∗∗) forms are indicated. Gal, Galactose; GalNAc, N-acetylgalactosamine; GlcNAc, N-acetylglucosamine. B, FACS plots demonstrate the percentage of binding of MUC1-IgG glycoforms to human T cells expressing S28z and H28z. In binding curves shown below, MUC1-IgG glycoforms at the indicated amounts were incubated with T cells expressing S28z or H28z. To correct for a difference in gene transfer (60% S28z and 78% H28z, determined using 24-mer MUC1 peptide), data were normalized as the percentage of bound glycoform/percentage of bound MUC1 24-mer peptide × 100. C, S28z- and H28z-expressing T cells were incubated with MUC1-IgG glycoforms preimmobilized on a 96-well dish coated with anti-mIgG. UG, Unglycosylated; Nil, blocked with mouse serum. Dotted line indicates input cell number. Columns represent cell number after 8 days.
Interaction of recombinant MUC1 glycoforms with S28z+ and H28z+ T cells. A, Tumor-associated MUC1 carries a preponderance of truncated O-linked glycans, including Tn, STn, T (core 1), and ST. Purified MUC1-IgG fusion proteins containing these glycans were validated by Western blotting (nonreducing conditions; probed with anti-mIgG-HRP). Monomeric (∗) and dimeric (∗∗) forms are indicated. Gal, Galactose; GalNAc, N-acetylgalactosamine; GlcNAc, N-acetylglucosamine. B, FACS plots demonstrate the percentage of binding of MUC1-IgG glycoforms to human T cells expressing S28z and H28z. In binding curves shown below, MUC1-IgG glycoforms at the indicated amounts were incubated with T cells expressing S28z or H28z. To correct for a difference in gene transfer (60% S28z and 78% H28z, determined using 24-mer MUC1 peptide), data were normalized as the percentage of bound glycoform/percentage of bound MUC1 24-mer peptide × 100. C, S28z- and H28z-expressing T cells were incubated with MUC1-IgG glycoforms preimmobilized on a 96-well dish coated with anti-mIgG. UG, Unglycosylated; Nil, blocked with mouse serum. Dotted line indicates input cell number. Columns represent cell number after 8 days.
Production of IFN-γ by CAR-grafted T cells following cocultivation with O-glycan deficient tumor cellsa
| CARa . | 410.4 . | Treated 410.4 . | T47D . | Treated T47D . |
|---|---|---|---|---|
| S28z | 67 ± 5 | 43 ± 4 | 350 ± 20 | 911 ± 42b |
| CEA-28z | 481 ± 4 | 467 ± 21 | ND | ND |
| CARa . | 410.4 . | Treated 410.4 . | T47D . | Treated T47D . |
|---|---|---|---|---|
| S28z | 67 ± 5 | 43 ± 4 | 350 ± 20 | 911 ± 42b |
| CEA-28z | 481 ± 4 | 467 ± 21 | ND | ND |
T-cells (1 × 106) expressing S28z (or a control CAR specific for carcinoembryonic antigen (CEA)) were plated on the tumor cells listed. Where indicated, tumor cells had been pretreated with inhibitors of O-linked glycosylation and sialylation followed by extensive washing. Supernatants were harvested at 72 h (mean ± SD; IFN-γ in pg/ml). ND, Not detected.
, p < 0.01 compared to untreated T47D.
Improved binding to tumor-associated MUC1 glycoforms using HMFG2-derived CAR
The ST glycan is very highly represented on tumor-associated MUC1 (7, 8, 28). Because S28z fails to engage this glycoform, we compared binding properties of SM3 with two other MUC1 Ab, HMFG1 and HMFG2 (Fig. 4,A and Table II). This analysis indicated that HMFG2 has the broadest capacity for strong binding to tumor-associated MUC1 glycoforms. Compared with SM3, HMFG2 was clearly superior in its ability to bind unglycosylated and sialylated forms of MUC1. A trend toward improved binding to MUC1-Tn and MUC1-T was also observed. Importantly, the broad reactivity of HMFG2 does not compromise its ability to discriminate between malignant cells and normal epithelial counterparts (Fig. 4 B) (5, 11, 29).
HMFG2 exhibits broad reactivity with tumor-associated glycoforms of MUC1. A, Binding of biotinylated MUC1 Ab (HMFG1, HMFG2, and SM3) to immobilized MUC1 glycoforms was detected using a colorimetric assay following incubation with peroxidase-conjugated streptavidin. Similar results were obtained in three separate experiments (Table II and data not shown). B, Representative tissue section demonstrating HMFG2 staining of normal breast tissue (top) immediately above primary grade III infiltrating ductal carcinoma (arrow). Scale bar, 50 μm.
HMFG2 exhibits broad reactivity with tumor-associated glycoforms of MUC1. A, Binding of biotinylated MUC1 Ab (HMFG1, HMFG2, and SM3) to immobilized MUC1 glycoforms was detected using a colorimetric assay following incubation with peroxidase-conjugated streptavidin. Similar results were obtained in three separate experiments (Table II and data not shown). B, Representative tissue section demonstrating HMFG2 staining of normal breast tissue (top) immediately above primary grade III infiltrating ductal carcinoma (arrow). Scale bar, 50 μm.
Binding of VNTR-specific antibodies to recombinant MUC1 glycoforms
| . | Recombinant MUC1 Glycoforma . | . | . | . | . | Affinity (M × 10−8) . | Peptide Epitope . | ||||
|---|---|---|---|---|---|---|---|---|---|---|---|
| . | Unglyc . | Tn . | STn . | T . | ST . | . | . | ||||
| HMFG2 | 0.23 ± 0.04b | 0.07 ± 0.06 | 0.09 ± 0.02b | 0.07 ± 0.04 | 0.08 ± 0.05b | 2.3 | DTR | ||||
| SM3 | 0.71 ± 0.29 | 0.19 ± 0.11 | 0.33 ± 0.02 | 0.16 ± 0.18 | 1.06 ± 0.58 | 17.0 | PDTRP | ||||
| . | Recombinant MUC1 Glycoforma . | . | . | . | . | Affinity (M × 10−8) . | Peptide Epitope . | ||||
|---|---|---|---|---|---|---|---|---|---|---|---|
| . | Unglyc . | Tn . | STn . | T . | ST . | . | . | ||||
| HMFG2 | 0.23 ± 0.04b | 0.07 ± 0.06 | 0.09 ± 0.02b | 0.07 ± 0.04 | 0.08 ± 0.05b | 2.3 | DTR | ||||
| SM3 | 0.71 ± 0.29 | 0.19 ± 0.11 | 0.33 ± 0.02 | 0.16 ± 0.18 | 1.06 ± 0.58 | 17.0 | PDTRP | ||||
The Ab concentration at which 50% of maximal binding was determined in three separate experiments. Concentrations were normalized with respect to HMFG1 (1 ± 0 in each case; epitope PDTRP) and are expressed as mean ± SD. Unglyc, Unglycosylated.
, p < 0.05 in comparison with both SM3 and HMFG1.
The H28z CAR was created using an HMFG2 scFv. Similar to the parental Ab, H28z binds well to all tumor-associated glycoforms of MUC1, including MUC1-ST (Fig. 3,B, middle panel). Binding curves were generated using T cells that express comparable levels of H28z and S28z and proved divergent in all cases (Fig. 3 B, lower panel). Similar findings were obtained using CAR+ PG13 fibroblasts (data not shown).
To compare function of S28z and H28z, T cells were cultured with preimmobilized MUC1-IgG glycoforms. Only H28z+ T cells proliferated robustly in all cases (Fig. 3 C).
Combining flexibility and binding power to optimize a MUC1-specific CAR
Data presented above indicate that an elongated hinge or enhanced Ag binding capacity can improve CAR performance. To explore whether both properties are independently important, an HMFG2-based CAR incorporating the IgD hinge was constructed (HD28z). A CAR was also designed containing IgG1 Fc+ hinge (HF28z), an element commonly used to distance the Ag-combining site from the membrane (30). In a third fusion (HDF28z), both elements were included. Matched SM3-based constructs were also prepared as controls (SF28z and SDF28z). All CAR expressed on the T cell surface and were of predicted molecular mass (Fig. 5,A and data not shown). To compare function, engineered T cells were cocultivated with tumor cell monolayers. H28z and all IgD hinge-containing CAR enable T cells to proliferate similarly through several rounds of stimulation on MUC1+ T47D cells (Fig. 5,B). No T cell proliferation was seen in the absence of stimulation or on MUC1− 410.4 monolayers (data not shown). In all cases, CAR+ T cells became enriched in restimulated cultures (Fig. 5,C). Activation was accompanied by production of IFN-γ, which was greatest for HMFG2 CAR containing an IgD hinge (Fig. 5 D). Notably, T cells bearing the HF28z (and SF28z) CAR expanded very poorly, owing to high levels of activation-induced cell death (data not shown).
Comparison of HMFG2-derived CAR. A, Expression of the indicated CAR was detected in T cells by flow cytometry (using a biotinylated MUC1 24-mer peptide) or Western blotting (reducing conditions; probed with anti-CD3ζ). B, CAR+ or control T cells were cocultivated with T47D tumor cells at the time points indicated by the overhead arrows. Cell number was evaluated periodically. C, FACS analysis was performed on days 0, 14 (data not shown), and 28 on the transduced T cell cultures shown in B following staining with CD8 PerCP and a biotinylated MUC1 60-mer peptide plus streptavidin-PE. D, CAR+ T cells (5 × 105/ml) were plated in a 24-well dish on a confluent monolayer of the indicated tumor cell line. IFN-γ was measured in supernatant after 72 h. Owing to consistently lower expression of HD28z, data have been normalized for CAR expression determined as (IFN-γ in pg/ml)/percentage of CAR+ T cells (assessed using 24-mer peptide) × 100. P28z, Irrelevant Ag control; ∗, p < 0.01 with respect to H28z.
Comparison of HMFG2-derived CAR. A, Expression of the indicated CAR was detected in T cells by flow cytometry (using a biotinylated MUC1 24-mer peptide) or Western blotting (reducing conditions; probed with anti-CD3ζ). B, CAR+ or control T cells were cocultivated with T47D tumor cells at the time points indicated by the overhead arrows. Cell number was evaluated periodically. C, FACS analysis was performed on days 0, 14 (data not shown), and 28 on the transduced T cell cultures shown in B following staining with CD8 PerCP and a biotinylated MUC1 60-mer peptide plus streptavidin-PE. D, CAR+ T cells (5 × 105/ml) were plated in a 24-well dish on a confluent monolayer of the indicated tumor cell line. IFN-γ was measured in supernatant after 72 h. Owing to consistently lower expression of HD28z, data have been normalized for CAR expression determined as (IFN-γ in pg/ml)/percentage of CAR+ T cells (assessed using 24-mer peptide) × 100. P28z, Irrelevant Ag control; ∗, p < 0.01 with respect to H28z.
The HDF28z fusion receptor was selected in preference to HD28z because it consistently expressed at higher levels on the T cell surface (Fig. 5,A). Furthermore, HDF28z mediated production of higher levels of IFN-γ by T cells when incubated with tumor cells that expressed intermediate amounts of MUC1 (e.g., BT20; Fig. 5,D). Unlike SM3-derived CAR, newly transduced HDF28z+ T cells effectively killed MUC1+ breast cancer (T47D and BT20 lines) and myeloma cells (RPMI 8226 line), but spared an immortalized human mammary epithelial line (MTSV1–7) that expresses low levels of the HMFG2 epitope (Fig. 6).
MUC1 retargeted tumor cell cytotoxicity. CAR+ T cells were established in a 4-h CTL assay with indicated MUC1+ tumor cell targets (T47D, BT20, and RPMI 8226) or a nontransformed breast epithelial cell line (MTSV1–7). Dot plots demonstrate CAR expression detected using PE-conjugated anti-mIgG (P28z) or biotinylated MUC1 24-mer peptide plus streptavidin-PE (HDF28z). P28z, Irrelevant Ag control.
MUC1 retargeted tumor cell cytotoxicity. CAR+ T cells were established in a 4-h CTL assay with indicated MUC1+ tumor cell targets (T47D, BT20, and RPMI 8226) or a nontransformed breast epithelial cell line (MTSV1–7). Dot plots demonstrate CAR expression detected using PE-conjugated anti-mIgG (P28z) or biotinylated MUC1 24-mer peptide plus streptavidin-PE (HDF28z). P28z, Irrelevant Ag control.
Evaluation of a tri-modular MUC1 CAR
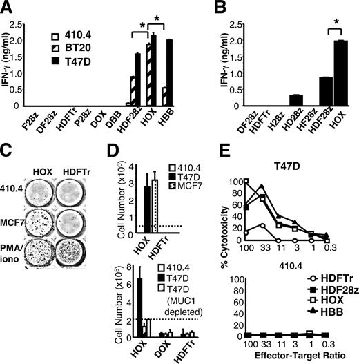
Recently, a potent CAR has been described containing a fused CD28 plus OX40 plus CD3ζ endodomain (21). To test applicability to MUC1 targeting, OX40 or 4-1BB signaling sequences were inserted into HDF28z to create HOX and HBB. To provide controls, receptors with a truncated endodomain or lacking scFv were constructed (Fig. 7,A). Stable CAR expression was demonstrated in T cells by Western blotting (Fig. 7,A) and flow cytometry (Fig. 7,B). To compare function, CAR+ T cells were cocultivated with MUC1+ tumor cell lines or 410.4 as control. When activated with T47D cells (MUC1 strongly positive; Fig. 8,A), HDF28z, HOX, and HBB all mediate high-level production of IFN-γ (not significantly different). However, upon activation by tumor cells that express lower levels of MUC1 (BT20, Fig. 8,A; MCF7, Fig. 8,B), HOX+ T cells produced significantly greater amounts of IFN-γ than T cells that express HDF28z or HBB. The HOX, HBB, and HDF28z CAR also enable T cells to produce additional cytokines in response to tumor-associated MUC1, including IL-2 and the proinflammatory cytokine IL-17 (Fig. 8 C and data not shown).
Structure of OX40- and 4–1BB-containing “third generation” CAR. A, Western blotting was performed using lysates prepared from CAR+ T cells (reducing conditions) and probed with anti-CD3ζ. B, Cell surface CAR expression was demonstrated using a biotinylated MUC1 24-mer peptide plus streptavidin-PE (upper row) or PE-conjugated anti-human Fc antiserum (lower row). Positive events are indicated (%).
Structure of OX40- and 4–1BB-containing “third generation” CAR. A, Western blotting was performed using lysates prepared from CAR+ T cells (reducing conditions) and probed with anti-CD3ζ. B, Cell surface CAR expression was demonstrated using a biotinylated MUC1 24-mer peptide plus streptavidin-PE (upper row) or PE-conjugated anti-human Fc antiserum (lower row). Positive events are indicated (%).
Functional comparison of third generation MUC1-specific CAR. A, CAR+ T cells (5 × 105/ml) were cocultivated in a 24-well dish with a confluent well of indicated tumor cells for 72h. Supernatants were analyzed for IFN-γ. To correct for small differences in gene transfer, data were normalized as described in Fig. 5 D (∗, p < 0.01). B, Similar to A except that MCF7 tumor cells were used (∗, p < 0.01). C, CM was prepared from the MCF7 (MUC1+) and 410.4 (MUC1−) cell lines. CAR+ T cells were cultured in 50% CM/50% T cell medium for 72 h (PMA/ionomycin was the positive control). IL-17 production was demonstrated by ELISPOT. D, CAR+ T cells were plated in 50% T cell medium plus 50% indicated tumor CM (depleted of MUC1 where indicated). Dotted lines indicate input cell number. Columns represent cell number after 8 days. E, CAR+ T cells were incubated in a 4-h CTL assay with T47D or 410.4 target cells.
Functional comparison of third generation MUC1-specific CAR. A, CAR+ T cells (5 × 105/ml) were cocultivated in a 24-well dish with a confluent well of indicated tumor cells for 72h. Supernatants were analyzed for IFN-γ. To correct for small differences in gene transfer, data were normalized as described in Fig. 5 D (∗, p < 0.01). B, Similar to A except that MCF7 tumor cells were used (∗, p < 0.01). C, CM was prepared from the MCF7 (MUC1+) and 410.4 (MUC1−) cell lines. CAR+ T cells were cultured in 50% CM/50% T cell medium for 72 h (PMA/ionomycin was the positive control). IL-17 production was demonstrated by ELISPOT. D, CAR+ T cells were plated in 50% T cell medium plus 50% indicated tumor CM (depleted of MUC1 where indicated). Dotted lines indicate input cell number. Columns represent cell number after 8 days. E, CAR+ T cells were incubated in a 4-h CTL assay with T47D or 410.4 target cells.
To examine responsiveness to soluble tumor-derived MUC1, CM was prepared from the MUC1+ breast cancer lines T47D and MCF7. MUC1 was demonstrated in CM by immunoprecipitation (data not shown). In the presence of MUC1+ CM, HOX-grafted T cells proliferated in the absence of exogenous cytokines (Fig. 8,D, upper panel). The growth-promoting effect of MUC1+ CM was abrogated by depletion of MUC1 (Fig. 8 D, lower panel). Enrichment of gene-modified T cells was also observed in these cultures, which could be expanded in MUC1-containing CM without exogenous cytokines for up to 7 wk (data not shown). No differences were observed in proliferation between HOX+ and HDF28z+ T cells in response to either cell associated- or soluble tumor-derived MUC1 (data not shown).
To examine MUC1-dependent cytolytic activity, a CTL assay was performed using newly transduced T cells. This confirmed that HOX+ T cells are highly cytolytic to T47D targets, achieving comparable efficiency to HDF28z and HBB (Fig. 8 E). Rapid destruction of T47D but not 410.4 monolayers by HOX+ T cells was also demonstrated by time-lapse video microscopy (data not shown).
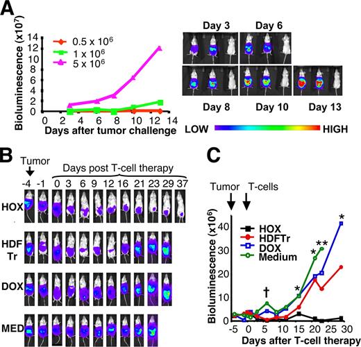
HOX-grafted human T cells exhibit antitumor activity in vivo
To test antitumor function in vivo, a model was established in which MDA-MB-435 cells were engineered to coexpress MUC1 and ffLUC and then injected i.p. into SCID/Beige mice. This model was selected because tumor take is highly reproducible, dose-dependent, estrogen-independent (unlike T47D or MCF7),and can be monitored noninvasively by BLI (Fig. 9,A; in contrast to our experience with BT20). Mice bearing an established tumor were treated i.p. with a single dose of human T cells that express HOX, DOX, or HDFTr (two control CAR) or were treated with medium alone. Administration of HOX+ T cells resulted in a significant delay in tumor growth compared with control mice (medium alone or DOX-expressing T cells; Fig. 9, B and C). A small delay in tumor growth was also observed following treatment with HDFTr T cells, which achieved significance at day 6 (Fig. 9, B and C). When compared with HDFTr, HOX-grafted T cells also confer a significant survival advantage upon estrogen-supplemented mice bearing 1-wk established i.p. MCF7 breast cancer xenografts (data not shown).
Testing of HOX+ human T cells in tumor xenograft-bearing mice. A, MDA-MB-435 tumor cells were engineered to coexpress MUC1/ffLUC (435-MUC-LUC) and inoculated i.p. at the indicated dose in SCID Beige mice. Serial BLI was performed in two mice per group (mean data are presented graphically). The third mouse in each panel is a tumor-free control. B, To test therapeutic efficacy of MUC1 targeted T cells, 20 SCID Beige mice were inoculated i.p. with 2 × 106 435-MUC-LUC tumor cells. After 4 days, mice bearing an established tumor (proven by BLI) were treated with 2 × 107 human T cells (20% CAR+) or medium (PBS) alone. Serial BLI of representative mice is presented. C, Mean bioluminescence is plotted (n = 5 mice per group). ∗, p < 0.05 (HOX v DOX; HOX vs medium if present); ∗∗, p < 0.05 (HOX v DOX; HOX vs medium; HOX vs HDFTr); †, p < 0.05 (HDFTr vs DOX).
Testing of HOX+ human T cells in tumor xenograft-bearing mice. A, MDA-MB-435 tumor cells were engineered to coexpress MUC1/ffLUC (435-MUC-LUC) and inoculated i.p. at the indicated dose in SCID Beige mice. Serial BLI was performed in two mice per group (mean data are presented graphically). The third mouse in each panel is a tumor-free control. B, To test therapeutic efficacy of MUC1 targeted T cells, 20 SCID Beige mice were inoculated i.p. with 2 × 106 435-MUC-LUC tumor cells. After 4 days, mice bearing an established tumor (proven by BLI) were treated with 2 × 107 human T cells (20% CAR+) or medium (PBS) alone. Serial BLI of representative mice is presented. C, Mean bioluminescence is plotted (n = 5 mice per group). ∗, p < 0.05 (HOX v DOX; HOX vs medium if present); ∗∗, p < 0.05 (HOX v DOX; HOX vs medium; HOX vs HDFTr); †, p < 0.05 (HDFTr vs DOX).
Discussion
The “holy grail” of cancer immunotherapy is the identification of an Ag that is universal in malignancy but not found in normal tissues. Against these parameters, MUC1 measures up well because it contains several tumor-selective glyco-epitopes and is overexpressed in many cancers. To target tumor-associated MUC1, the S28z CAR was constructed using an SM3 scFv. However, S28z exhibited poor activity as a result of steric inhibition and by suboptimal binding to some glyco-epitopes, notably MUC1 ST. Poor binding to MUC1 ST is particularly noteworthy because it is highly enriched in breast tumors, owing to endosomal recycling and up-regulation of the ST3Gal I glycosyltransferase (7, 28).
To ameliorate steric inhibitory effects, we focused upon improvement of the mobility and reach of CAR binding arms. The importance of Ab flexibility has become increasingly appreciated in explaining why naive B cells coexpress cell surface IgM (which lacks a hinge) and IgD, whose elongated monomeric hinge is the longest of all Ab isotypes (24). As a consequence, IgD can assume a “T-shape” in which Fab regions can engage Ag in virtually any orientation (31). The IgD hinge was inserted into S28z, resulting in a marked improvement in MUC1-dependent T cell proliferation and IFN-γ production. Tumor cell killing by SD28z+ T cells was slow. However, this could be markedly enhanced by repeated stimulation with MUC1+ tumor cells. In part, this may reflect enrichment of CAR+ T cells, particularly in the CD8 subset, together with Ag-mediated selection for increased expression of the SD28z CAR (Fig. 5 C).
Repeated stimulation in vitro with cell-associated Ag is likely to prove highly cumbersome in clinical protocols. Consequently we elected to optimize our MUC1 CAR further.
To improve binding power for tumor-associated MUC1, an HMFG2 scFv was cloned. Compared with SM3, HMFG2 exhibits a 7.4-fold improvement in affinity for unglycosylated MUC1 (Table II). Nonetheless, this was sufficient to enable T cells grafted with the H28z CAR to proliferate robustly when plated on anchored glycan-free MUC1. Incorporation of the IgD hinge together with IgG1 Fc yielded a CAR (HDF28z) that expressed at high levels on the cell surface and successfully retargeted the cytolytic activity of newly transduced T cells against diverse MUC1+ tumor cells.
Next, a TNF receptor signaling module was incorporated together with CD28 to optimize the CAR endodomain (32). Inclusion of 4-1BB sequences did not improve function. By contrast, the OX40-containing CAR (HOX) mediated greater IFN-γ production in response to tumor cells that express intermediate levels of MUC1. No alteration in CD4/CD8 subset distribution was observed as a result of insertion of either OX40 or 4-1BB sequences (data not shown). In contrast to an earlier study, (21) incorporation of OX40 sequences did not increase MUC1-dependent cytolytic activity or proliferation. This may reflect the distinctive nature of CAR cross-linking achieved by complex polyvalent Ags such as MUC1.
An important finding reported in this study is that, upon stimulation with tumor-associated MUC1, engineered T cells secrete proinflammatory cytokines indicative of both type-1 (IFN-γ) and Th17 (IL-17) differentiation. Tissue destruction is driven by IL-17 in a number of autoimmune disease models, most notably experimental autoimmune encephalomyelitis (33). Nonetheless, the role played by IL-17 production in antitumor immunity is presently unclear with evidence in favor of both antitumor (34) and protumor (35) effects.
Development of immunotherapy directed to MUC1 raises two additional concerns. First, MUC1 is expressed at lower levels by several normal tissues. Nonetheless, toxicity has not proven problematic in Ab-based therapeutic protocols targeted to this Ag (36, 37). We did not observe killing of a nontumorigenic mammary cell line by CAR+ T cells despite low-level expression of MUC1. This may reflect the predominance of core 2 glycans carried by MUC1 on nontransformed cells (9, 10) that inhibit HMFG2 binding (11, 29). Together, this provides reassurance when considering clinical risks that may be posed by MUC1-targeted T cells.
A second concern with Ab-based immunotherapy is reduced efficacy due to binding of soluble target Ag. The polyvalent nature of MUC1 raises concerns that Ab binding might yield large circulating immune complexes, resulting in immunopathology. By contrast, binding of soluble MUC1 may favor a CAR-based approach, facilitating tumor-dependent T cell expansion and persistence. Such a mechanism has been implicated in the in vivo efficacy of CAR-grafted T cells against B cell tumors (38).
To test activity in vivo, a xenograft model was established using MUC1+ffLUC+ MDA-MB-435 (435-MUC-LUC) tumor cells. Tumor growth was significantly delayed by administration of a single dose of HOX+ T cells compared with DOX (lacks a MUC1 binding moiety) or an untreated control. Notably, a signaling-defective MUC1 CAR (HDFTr) also mediated weak antitumor activity. This suggests that colocalization of T cells and tumor can contribute to CAR-independent antitumor activity.
Ultimately, tumor growth occurred in all animals, including the HOX group, despite persistent expression of the MUC1 target Ag (data not shown). A recent study has provided evidence in support of a role for repeated T cell therapy in this setting (39). However, this approach may impose prohibitive costs upon clinical translation, particularly in resource-limited health services. We are currently investigating the duration of T cell survival in treated animals with the goal of investigating strategies to prolong this if necessary.
Immune targeting of MUC1 using gene-modified cells has been described previously by Finn’s group (40). An MHC unrestricted single-chain TCR with SM3-like specificity for MUC1 was fused to CD3ζ and delivered to murine hematopoietic stem cells. Engraftment primarily occurred in NK and myeloid cells and protected against subsequent challenge with a MUC1+ xenograft. Our study complements these data because we show that human T cells may be genetically targeted to MUC1 found on a range of human tumor types. In support of the cancer stem cell model, insertional mutagenesis has been demonstrated in man following stem cell modification with integrating vectors (41, 42). By contrast, clinical experience gathered over many years supports the long-term safety of this approach in T cells (43, 44). It remains to be seen whether newer vector systems with theoretical safety advantages will prove as or more effective in achieving tumor targeting by human T cells.
Acknowledgments
We acknowledge David Snary (Cancer Research Technology, London, U.K.) for provision of SM3 scFv cDNA, Fusion Abs (Belfast, Northern Ireland) for help with cloning of the HMFG2 scFv, Antisoma PLC (London, U.K.) for permission to publish HMFG2 scFv sequence, other European Union consortium partners for help with generation and purification of MUC1 glycoforms, Colin Gray (Cancer Research U.K., London, U.K.) for help with time-lapse photography, Michel Sadelain (Memorial Sloan Kettering Cancer Center, New York NY) for useful discussions and provision of the SFG vector, and Malcolm Brenner (Baylor College of Medicine, Houston, Texas) and Mary Collins (University College London, London, U.K.) for review of the manuscript and for several suggestions throughout the course of this project.
Disclosures
The authors have no financial conflict of interest.
Footnotes
The costs of publication of this article were defrayed in part by the payment of page charges. This article must therefore be hereby marked advertisement in accordance with 18 U.S.C. Section 1734 solely to indicate this fact.
This work was supported by a Royal College of Pathologists/ Health Foundation Senior Clinician Scientist Research Fellowship (to J.M.), Breast Cancer Campaign Project Grant 2003:552 (to J.M.), and a Cancer Research U.K. Programme Grant (to S.J.M.).
Abbreviations used in this paper: VNTR, variable number tandem repeat; BLI, bioluminescence imaging; CAR, chimeric antigen receptor; CM, conditioned medium; ffLUC, firefly luciferase; mIgG, mouse IgG; 435-MUC-LUC, MUC1+ffLUC+ MDA-MB-435 cell; scFv, single-chain variable Ab fragment; sTn, sialyl Tn.








