Abstract
Metastatic renal cell carcinoma (RCC) associates with overproduction of vascular endothelial growth factor (VEGF) due to the mutation/inactivation of the von Hippel-Lindau (VHL) tumor suppressor gene. Herein we demonstrate that implantation of human RCC tumor cells into athymic nude mice promotes the appearance of VEGF receptor 1 (VEGFR1)/CD11b double-positive myeloid cells in peripheral blood. Avastin-mediated VEGF neutralization was capable of significantly reducing the numbers of circulating VEGFR1+ myeloid cells. Conversely, up-regulation of VEGFR1 by myeloid cells could also be achieved in vitro by coculturing bone marrow cells with RCC-conditioned medium or by short-term exposure of naive myeloid cells to oxidative stress. Treatment of myeloid cells with H2O2, lipid peroxidation product 4-hydroxy-2(E)-nonenal, or an inhibitor of thioredoxin reductase all resulted in increased expression of VEGFR1. Furthermore, after exposure to oxidative stress, myeloid cells acquire immunosuppressive features and become capable of inhibiting T cell proliferation. Data suggest that tumor-induced oxidative stress may promote both VEGFR1 up-regulation and immunosuppressive function in bone marrow-derived myeloid cells. Analysis of tumor tissue and peripheral blood from patients with metastatic RCC revealed that VEGFR1+ cells can be also found in cancer patients. Restoration of immunocompetence in metastatic RCC patients by pharmacological elimination of VEGFR1+ cells may have a significant impact on the therapeutic efficacy of cancer vaccines or other immune-based therapies.
Metastatic renal cell carcinoma (RCC)3 represents a prototypical malignancy for the application of immunotherapy, including active, passive, and nonspecific cytokine-based approaches (1). Despite their tremendous promise, current vaccine strategies have, unfortunately, shown only limited success in clinical settings (2, 3). Particularly in RCC, multiple immunosuppressive mechanisms considerably dampen antitumor responses and weaken the activity of current immunotherapeutic treatment regimens (4, 5, 6, 7). Therefore, new strategies will be necessary to reverse tumor-mediated immune suppression before immunotherapy is applied to cancer patients.
Metastatic RCC is associated with overproduction of vascular endothelial growth factor (VEGF) due to mutation/inactivation of the VHL tumor suppressor gene (8, 9). This proangiogenic growth factor plays a crucial role in the development of tumor neovasculature (10). Tumor-derived VEGF also affects functions of immune system. Thus, it has been established that VEGF is involved in tumor-induced abnormalities of dendritic cell (DC) differentiation, and an inverse correlation between the density of DC and the expression of VEGF has been demonstrated within tumor tissue and peripheral blood of cancer patients (11, 12). The elevated level of circulating VEGF in cancer patients was also closely correlated with an increased number of immature myeloid cells in peripheral blood.
Recent studies suggest a direct role of bone marrow-derived VEGF receptor 1 (VEGFR1)-positive myeloid cells in the induction of neovascularization (13, 14) and promotion of the metastatic process (15). VEGFR1 can be found in the tumor tissue and lymph nodes of cancer patients with lung cancer, breast cancer (15), and lymphomas (16). However, to date there is little known regarding the presence of VEGFR1/CD11b cells in cancer patients with metastatic RCC and their role in tumor-induced immune suppression.
Herein we demonstrate that inoculation of human RCC cells into nude mice induces the appearance of VEGFR1+CXCR4+CD11b+ myeloid cells in peripheral blood. Expression of VEGFR1 by myeloid cells could also be achieved in vitro by coculturing bone marrow cells in the presence of a tumor-conditioned medium, or by exposing naive myeloid cells to oxidative stress. Furthermore, after exposure to oxidative stress, myeloid cells have acquired immunosuppressive features and have become capable of inhibiting T cell proliferation. These data suggest that tumor-induced oxidative stress may promote both VEGFR1 up-regulation and immunosuppressive features in bone marrow-derived myeloid cells. Analysis of tumor tissue and peripheral blood from patients with metastatic RCC revealed that VEGFR1+ cells can be also found in cancer patients.
Materials and Methods
Human samples
Peripheral blood and tumor tissue were collected from 23 patients with RCC at the Department of Surgery, Duke University Medical Center (Durham, NC) and the Department of Urology, College of Medicine, University of Florida (Gainesville, FL). All specimens were obtained following informed consent and approval by institutional review board. PBMC from patients and healthy donors were separated by Lymphoprep gradient density centrifugation.
Mice and tumor cell lines
We obtained female BALB/c wild-type mice and athymic nu/nu mice from the National Cancer Institute (Frederick, MD) and used them at 6–10 wk of age. Human RCC cell line Caki-1 was provided by D. Siemann (University of Florida, Gainesville, FL), and mouse renal tumor cell line Renca was obtained from J. Finke (Lerner Research Institute, Cleveland, OH). Caki-1 tumor cells (5 × 106) were inoculated into nude mice orthotopically or i.m., whereas Renca tumor cells (5 × 105) were s.c. injected into BALB/c mice.
Reagents and Abs
Avastin (bevacizumab) was purchased from Genentech. 4-hydroxy-2(E)-nonenal (4-HNE), 1,2-dichloro-4-nitrobenzene (DCNB), and L-buthionine-(S,R)-sulfoximine (BSO) were obtained from Sigma-Aldrich. Glutathione methylester (GSH-ME) was purchased from Calbiochem. GM-CSF was obtained from Immunex, and IL-4 was purchased from R&D Systems. Purified CD3e (clone 145–2C11), CD28 (37.51), and Gr-1 (RB6–8C5) were purchased from BD Biosciences. The following fluorochrome-conjugated Abs were used for flow cytometry: anti-mouse and anti-human VEGFR1 (R&D Systems) and CD11b, CXCR4, CD15, and CD33 (all from BD Biosciences).
Cell isolation
CD11b+ cells from were isolated from bone marrow by positive selection using MACS microbeads against CD11b (Miltenyi Biotec). VEGFR1+ cells also were isolated from peripheral blood of RCC patients using MACS microbeads. Freshly isolated PBMC were first analyzed by flow cytometry for presence of VEGFR1+ cells. PBMC from “positive” patients were resuspended in cold MACS buffer and incubated with mixture VEGFR1-PE Abs (R&D Systems) for 15 min on ice. After washing with cold MACS, buffer cells were incubated with PE-microbeads (Miltenyi Biotec) and subsequently subjected to positive selection of VEGFR1+ cells on a MACS column according to the manufacturer’s instructions (Miltenyi Biotec).
DC generation and MLR assay
Dendritic cells were generated from peripheral blood-derived monocytes. Briefly, isolated PBMC were plated into 6-well plates in a serum-free medium and incubated at 37°C for 2 h. Then, nonadherent cells were removed and the adherent cells were cultured in complete RPMI 1640 medium supplemented with GM-CSF and IL-4 for 7 days. T lymphocytes were purified from PBMC using T cell enrichment columns (R&D Systems). To set up MLR, 2 × 105 T cells derived from a RCC patient and 2 × 104 allogeneic DCs were plated in each well of 96-well round-flat-bottom plates. Inhibitory activity of VEGFR1+ cells was evaluated by adding increasing numbers of RCC patient-derived myeloid cells to the MLR reaction. After 96 h of culture, 1 μCi of [3H]thymidine was added to each well and incubated for an additional 18 h. Tritium thymidine uptake was analyzed by liquid scintillation counting.
Oxidative stress in vitro
Experiments were performed in DMEM (Invitrogen) supplemented with 2% FCS. Freshly derived naive murine bone marrow cells or PBMC from healthy volunteers were exposed to H2O2 (1–50 μM) for 45–60 min, to DCNB (1–30 μM) for 2–3 h, and to BSO (25–400 μg/ml) overnight. Cells were then collected, washed with cold PBS with 1% FCS, and immediately analyzed by flow cytometry or used for functional studies. In some experiments, before application of oxidative stress, bone marrow cells were preincubated with GSH-ME (1–5 mM) for 30 min before being exposed to H2O2.
Flow cytometry
A total of 1 × 106 cells were suspended in PBS buffer and incubated for 20 min at 4°C with the Ab and then washed twice with cold PBS. Fluorochrome-conjugated Abs as well as isotypic control Abs were used for cell staining. FACS data were acquired using a FACSCalibur flow cytometer (BD Biosciences) and were analyzed using CellQuest software (BD Biosciences). Results were expressed as the percentage of positive cells and mean fluorescence intensity.
Proliferation and suppression assays
For T cell activation experiments, freshly isolated naive splenocytes (2 × 105/well) were cultured in 96-well round-bottom plates in complete culture medium containing soluble or plate-bound anti-CD3 (1 μg/ml) and soluble anti-CD28 (5 μg/ml). CD11b+ cells derived from naive murine bone marrow cells were exposed to H2O2 (20 μM) for 45 min or DCNB (30 μM) for 2 h. Then, bone marrow-derived cells were collected, washed with PBS, suspended in complete culture media, and mixed with graded numbers of naive splenocytes in 96-well plates. Proliferation of CD3 T cells and CD4 and CD8 T cells was assessed by incorporation of BrdU in DNA by flow cytometry.
Immunohistochemistry
RCC tissues were fixed and embedded in paraffin. Endogenous peroxidase activity was blocked by treating tissue sections with H2O2 in methanol for 20 min. The following procedure was performed using a HRP-3,3-diaminobenzidine (DAB) cell and tissue staining Kit (R&D Systems). The sections were incubated with serum-blocking reagent for 30 min to block nonspecific binding of Ig. Avidin/biotin blocking was performed using avidin and biotin-blocking reagents. Then, sections were incubated overnight with the first primary mouse anti-human VEGFR1 (Flt-1) (R&D Systems). The following day, sections were incubated for 60 min with biotinylated secondary Ab. Then, high-sensitivity streptavidin conjugated to HRP was added. Thirty minutes later, the sections were incubated with DAB chromogen solution for 5–20 min and counterstained with hematoxylin. Dehydration was performed through an ascending alcohol series. Tissue sections were cleared in xylene and mounted in xylene-based mounting media. Examination of the tissue sections was performed with an Axioplan 2 upright microscope at magnification ×200.
Matrigel plug assay
Athymic nude mice were injected s.c. at the midpoint of their right back sides with 0.3 ml Matrigel (BD Biosciences) together or without VEGF. After 6 days, the animals were euthanized and dissected, and the implants were photographed. Implants, together with associated skin, were fixed for 60 min in 10% formalin and embedded in paraffin. Sections were cut, the paraffin was removed, and sections were then treated with 0.1% trypsin for 30 min at 37°C to enhance Ag availability to anti-VEGFR1 mAb. Bound rabbit anti-rat secondary Ab, coupled with HRP (Vector Laboratories), was visualized with True Blue peroxidase substrate (Kirkegaard & Perry Laboratories). Sections were counterstained with eosin Y (Richard-Allan Scientific).
ELISA
Concentrations of VEGF in blood serum obtained from patients with RCC and from healthy donors were measured using commercial ELISA kits (R&D Systems) following the manufacturer’s instructions.
Statistical analysis
The statistical significance between values was determined by the Student t test. All data were expressed as the means ± SD. Probability values ≥0.05 were considered nonsignificant. Significant values were expressed as ∗, p ≤ 0.05. The immunohistochemistry images and flow cytometry data shown are representative of at least three separate determinations.
Results
Growth of renal cell carcinoma in mice associates with appearance of VEGFR1+ cells in peripheral blood
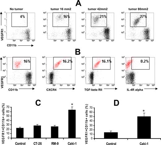
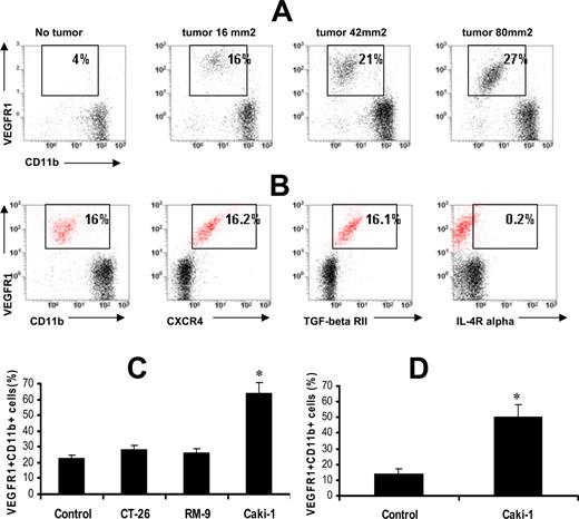
Caki-1 renal carcinoma cells were implanted into athymic nude mice, and 3 wk after tumor inoculation peripheral blood cells were analyzed for the presence of double-positive VEGFR1/CD11b myeloid cells. Results of representative experiments are shown in Fig. 1,A. Data obtained demonstrate that orthotopic (intrarenal) inoculation of RCC tumor cells in mice promotes a marked increase of VEGFR1 expression in the circulating CD11b myeloid cell population. Importantly, the numbers of VEEGFR1/CD11b double-positive cells in circulation were dependent on tumor size, indicating the possible role of tumor-secreted factor(s) in the mobilization of VEGFR1+ myeloid cells. We also observed that most of VEGFR1+ cells in peripheral blood also coexpressed TGF-βRII and CXCR4 (Fig. 1 B), a receptor for the chemokine CXCL12, also known as SDF-1. However these cells did not express IL-4Rα, which is known to be expressed on myeloid-derived suppressor cells.
Inoculation of RCC tumor cells Caki-1 in nude mice promotes an appearance of VEGFR1+CD11b+ cells in peripheral blood. A and B, One million Caki-1 RCC cells were orthotopically inoculated into nude mice. Twenty-one days after inoculation, tumor-bearing and control tumor-free mice were sacrificed. Tumor size was measured using calipers. Peripheral blood was collected, depleted for RBC, and immediately stained with mAbs. Gated CD11b+ cells were analyzed for coexpression of VEGFR1 (A) or for CXR4, TGF-βRII, and IL-4Rα (B). C, Culturing of bone marrow cells in the presence of Caki-1 tumor-conditioned medium induces up-regulation of VEGFR1. Murine bone marrow cells were depleted for erythrocytes and cultured in complete medium (control group) or in the presence of 20% tumor-conditioned medium (renal carcinoma Caki-1, colon carcinoma CT-26, or prostate tumor RM-9) for 48 h. Cells were collected, washed, stained with Abs, and analyzed by flow cytometry for expression of VEGFR1 by CD11b myeloid cells. D, RCC cells up-regulate expression of VEGFR1 in human CD11b cells. PBMC from healthy volunteers were cultured in the presence of Caki-1 RCC cell supernatant (20%). Twenty-four hours later, cells were collected and washed with PBS. Cells were stained, CD11b+ cells were gated, and the expression of VEGFR1 in these cells was assessed by flow cytometry.
Inoculation of RCC tumor cells Caki-1 in nude mice promotes an appearance of VEGFR1+CD11b+ cells in peripheral blood. A and B, One million Caki-1 RCC cells were orthotopically inoculated into nude mice. Twenty-one days after inoculation, tumor-bearing and control tumor-free mice were sacrificed. Tumor size was measured using calipers. Peripheral blood was collected, depleted for RBC, and immediately stained with mAbs. Gated CD11b+ cells were analyzed for coexpression of VEGFR1 (A) or for CXR4, TGF-βRII, and IL-4Rα (B). C, Culturing of bone marrow cells in the presence of Caki-1 tumor-conditioned medium induces up-regulation of VEGFR1. Murine bone marrow cells were depleted for erythrocytes and cultured in complete medium (control group) or in the presence of 20% tumor-conditioned medium (renal carcinoma Caki-1, colon carcinoma CT-26, or prostate tumor RM-9) for 48 h. Cells were collected, washed, stained with Abs, and analyzed by flow cytometry for expression of VEGFR1 by CD11b myeloid cells. D, RCC cells up-regulate expression of VEGFR1 in human CD11b cells. PBMC from healthy volunteers were cultured in the presence of Caki-1 RCC cell supernatant (20%). Twenty-four hours later, cells were collected and washed with PBS. Cells were stained, CD11b+ cells were gated, and the expression of VEGFR1 in these cells was assessed by flow cytometry.
To test whether renal carcinoma-derived factors could stimulate VEGFR1 expression in myeloid cells in vitro, we cocultured naive murine bone marrow cells with a 20% tumor-conditioned medium obtained from RCC Caki-1, colon carcinoma CT-26, or prostate tumor RM-9. Results clearly demonstrate that renal tumor cell supernatant promotes significant increase (∼3-fold) of VEGFR1 expression in CD11b cells (Fig. 1,C). We also observed up-regulation of VEGFR1 in human CD11b cells when human PBMC from healthy volunteer blood were cultured in the presence of Caki-1 renal tumor cell supernatant (Fig. 1 D). Collectively, these data demonstrate that RCC up-regulates VEGFR1 expression in CD11b myeloid cells and that these double-positive cells can be found in the peripheral blood after inoculation of renal tumor into mice.
Oxidative stress up-regulates expression of VEGFR1 by CD11b cells
It has been established that expression of VEGFR1 is regulated by hypoxia in a hypoxia-induced factor (HIF)-dependent manner (17). Specifically, unlike the KDR/Flk-1 (VEGFR2) gene, the Flt-1 (VEGFR1) receptor gene is directly up-regulated by hypoxia via a hypoxia-inducible enhancer element located at positions −976 to −937 of the Flt-1 promoter. More recently, HIF-α stabilization expression was shown to be dependent on reactive oxygen species production (reviewed in Ref. 18). To test whether exposure of myeloid cells to oxidants may regulate expression of VEGFR1, we incubated murine bone marrow cells and human PBMC in the presence of H2O2. Fig. 2 illustrates that a 45-min treatment with H2O2 leads to up-regulation of VEGFR1 expression in both murine and human CD11b cells in a dose-dependent manner. Concentrations of H2O2 up to 30 μM did not induce cell death as determined by trypan blue exclusion, whereas 50 μM caused ∼50% cell death (data not shown). Collectively, these data indicate a role for oxidative stress in the increased cell surface expression of VEGFR1.
Oxidative stress induces expression of VEGFR1 in myeloid cells. PBMC from healthy volunteers and bone marrow cells from naive mice were suspended in DMEM supplemented with 2% FCS. Cells were exposed to H2O2 (0.7–17 μM) for 45 min at 37°C. Cells were then washed with cold PBS, stained with VEGFR1 and CD11b Abs, and immediately analyzed by flow cytometry. Experiments were repeated three times.
Oxidative stress induces expression of VEGFR1 in myeloid cells. PBMC from healthy volunteers and bone marrow cells from naive mice were suspended in DMEM supplemented with 2% FCS. Cells were exposed to H2O2 (0.7–17 μM) for 45 min at 37°C. Cells were then washed with cold PBS, stained with VEGFR1 and CD11b Abs, and immediately analyzed by flow cytometry. Experiments were repeated three times.
Thioredoxin reductase is involved in regulation of VEGFR1 expression
Both cell susceptibility to oxidative stress and intracellular levels of H2O2 are controlled by two major antioxidant systems: glutathione peroxidase/glutaredoxin/glutathione and thioredoxin reductase/thiredoxin (19). Because these proteins are involved in intracellular catabolism of H2O2, which in turn regulates VEGFR1 expression, we asked whether one of the major antioxidant systems could be involved in regulation of VEGFR1 receptor in myeloid cells. First, we tested whether depletion of intracellular glutathione (GSH) could mimic the effect of H2O2 and affect VEGR1 expression. As shown in Fig. 3 (upper left panel), overnight treatment of bone marrow cells with BSO did not affect VEGFR1 expression. We also examined whether addition of reduced form of GSH (i.e., GSH-ME) could affect oxidative stress-induced VEGFR1 expression. Pretreatment of bone marrow cells with GSH-ME just before its exposure to H2O2 could not prevent VEGFR1 expression by oxidative stress (Fig. 3, upper right panel). Taken together, these results suggest that a glutathione/glutathione reductase system is not involved in mechanisms of regulating VEGFR1 expression in myeloid cells.
Thioredoxin reductase/thioredoxin system is involved in regulation of VEGFR1 expression. To deplete GSH, freshly derived bone marrow cells were cultured overnight in DMEM supplemented with 2% FCS in presence of BSO (0.025–0.4 mg). Cells were then collected, washed with PBS, and the expression of VEGFR1 by myeloid cells was measured (left upper panel). To provide bone marrow cells with additional reduced GSH before application of oxidative stress, cells first were preincubated with GSH-ME (1–5 mM) for 30 min before being exposed to H2O2 (15 μM, 1 h). Cells were then collected, washed with PBS, and the expression of VEGFR1 by myeloid cells was measured (right upper panel). For treatment with DCNB, bone marrow cells were incubated in DMEM supplemented with 2% FCS in the presence of DCNB (1–30 μM) for 2 h. Cells were then collected, washed, and analyzed by flow cytometry for VEGFR1 expression (left lower panel). For exposure to 4-HNE, bone marrow cells were incubated in DMEM supplemented with 2% FCS in the presence of 4-HNE (1–30 μM) for 2 h. Cells were then collected, washed with PBS, and the expression of VEGFR1 by myeloid cells was measured (right lower panel). All experiments were repeated at least twice.
Thioredoxin reductase/thioredoxin system is involved in regulation of VEGFR1 expression. To deplete GSH, freshly derived bone marrow cells were cultured overnight in DMEM supplemented with 2% FCS in presence of BSO (0.025–0.4 mg). Cells were then collected, washed with PBS, and the expression of VEGFR1 by myeloid cells was measured (left upper panel). To provide bone marrow cells with additional reduced GSH before application of oxidative stress, cells first were preincubated with GSH-ME (1–5 mM) for 30 min before being exposed to H2O2 (15 μM, 1 h). Cells were then collected, washed with PBS, and the expression of VEGFR1 by myeloid cells was measured (right upper panel). For treatment with DCNB, bone marrow cells were incubated in DMEM supplemented with 2% FCS in the presence of DCNB (1–30 μM) for 2 h. Cells were then collected, washed, and analyzed by flow cytometry for VEGFR1 expression (left lower panel). For exposure to 4-HNE, bone marrow cells were incubated in DMEM supplemented with 2% FCS in the presence of 4-HNE (1–30 μM) for 2 h. Cells were then collected, washed with PBS, and the expression of VEGFR1 by myeloid cells was measured (right lower panel). All experiments were repeated at least twice.
We next asked whether exposure of cells to the thioredoxin reductase inhibitor DCNB could mimic the effect of H2O2 on VEGFR1 expression. Fig. 3 (lower left panel) shows that the incubation of bone marrow cells with DCNB for 2 h leads to up-regulation of VEGFR1 in CD11b myeloid cells. We also tested the effect of alternative agents known to inhibit thioredoxin reductase acivity. 4-HNE is the end-product of lipid peroxidation and efficiently inhibits thioredoxin reductase activity (20). The exposure of murine bone marrow cells to 4-HNE resulted in dose-dependent up-regulation of VEGFR1 (Fig. 3, lower right panel). Collectively, these data support the idea that thioredoxin reductase in involved in mechanisms of VEGFR1 expression regulation in bone marrow-derived myeloid cells.
Oxidative stress promotes immune-suppressive features of myeloid cells
Reactive oxygen species and oxidative stress are involved in mechanisms of tumor-induced immune suppression mediated by myeloid-derived suppressor cells (21, 22). To examine the direct role of oxidative stress in the induction of immune suppression, we exposed bone marrow-derived CD11b cells to H2O2 or thioredoxin reductase inhibitor DCNB and then tested exposed cells for the ability to inhibit T cell proliferation induced by CD3/CD28 stimulation. T cell proliferation was measured by flow cytometry using BrdU assay. As shown in Fig. 4, A and B, control untreated bone marrow myeloid cells did not affect CD3/CD28-induced T cell response, whereas both H2O2- and DNCB-treated myeloid cells efficiently inhibited proliferation of CD3 (Fig. 4,A) and CD4 and CD8 T cells (Fig. 4,B) in a dose-dependent fashion. VEGFR1+ cells isolated from bone marrow, which has been preexposed to low dose of H2O2, also suppressed T cell response (Fig. 4 C). Collectively, the obtained data indicate that exposure of myeloid cells to oxidative stress leads to up-regulation of VEGFR1 and promotes its immunosuppressive features.
Oxidative stress enables myeloid cells to become immunosuppressive. CD11b cells derived from naive murine bone marrow cells were exposed to H2O2 (20 μM) for 45 min or DCNB (30 μM) for 2 h. Cells were then collected, washed with PBS, suspended in complete culture media, and mixed with naive syngeneic splenocytes in a graded manner in 96-well plates. Cultures were stimulated with anti-CD3 (1 μg/ml) and anti-CD28 (5 μg/ml) Abs and cultured for 48 h at 37°C. Proliferation of CD3 T cells (A) and CD4 and CD8 T cells (B) was assessed by incorporation of BrdU in DNA by flow cytometry. In separate experiments, naive bone marrow cells were exposed to 6 μM of H2O2 for 45 min, and then VEGFR1+ cells were isolated with magnetic beads and added to the CD3/CD28-stimulated lymphocyte as described above (C). Proliferation of CD3 T lymphocytes was evaluated by flow cytometry using BrdU assay. All experiments were repeated twice.
Oxidative stress enables myeloid cells to become immunosuppressive. CD11b cells derived from naive murine bone marrow cells were exposed to H2O2 (20 μM) for 45 min or DCNB (30 μM) for 2 h. Cells were then collected, washed with PBS, suspended in complete culture media, and mixed with naive syngeneic splenocytes in a graded manner in 96-well plates. Cultures were stimulated with anti-CD3 (1 μg/ml) and anti-CD28 (5 μg/ml) Abs and cultured for 48 h at 37°C. Proliferation of CD3 T cells (A) and CD4 and CD8 T cells (B) was assessed by incorporation of BrdU in DNA by flow cytometry. In separate experiments, naive bone marrow cells were exposed to 6 μM of H2O2 for 45 min, and then VEGFR1+ cells were isolated with magnetic beads and added to the CD3/CD28-stimulated lymphocyte as described above (C). Proliferation of CD3 T lymphocytes was evaluated by flow cytometry using BrdU assay. All experiments were repeated twice.
Presence of VEGFR1+ cells in cancer patients with metastatic RCC
Recent publications demonstrate that VEGFR1+ cells could be recruited in tumor sites including lung cancer, breast cancer, and lymphomas. To examine whether VEGFR1+ cells can be found in human RCC tumor tissue, we evaluated the expression of VEGFR1 in surgically dissected cancer tissue by immunohistochemistry. As shown in Fig. 5, A and B, VEGFR1+ cells are present only in tumor tissue but not in “normal” benign tissue (Fig. 5 D). Tumor cells themselves do not express VEGFR1, suggesting that these VEGFR1+ cells are recruited.
VEGFR1+ myeloid cells are present in patients with metastatic RCC. A–D, Presence of VEGFR1+ cells in human tumor tissue. Surgically dissected renal carcinoma tumor tissues were fixed and embedded in paraffin. For detection of VEGFR1+ cells by immunohistochemistry, primary mouse anti-human VEGFR1 (Flt-1) was used (A, B, and D). For detection of myeloid cells, tissues were stained with anti-CD11b Ab (C). Examination of the tissue sections was performed with an Axioplan 2 upright microscope with a magnification of ×200. Brown-colored cell clusters represent the VEGFR1+ cells. E, Increased concentration of VEGF in the blood of cancer patients with RCC. Blood serum was obtained from 10 cancer patients and 8 healthy volunteers. Concentration of VEGF was measured by ELISA. F, VEGFR1/CD11b double-positive cells in peripheral blood of RCC patients. Freshly isolated PBMC from donors and patients were stained with VEGFR1-PE and CD11b-allophycocyanin Abs and analyzed for presence of VEGFR1+CD11b+ cells. G, Inhibition of allogeneic T cell proliferative response in presence of VEGFR1+ myeloid cells is shown. Graded numbers of purified VEGFR1+ cells from a patient with metastatic RCC were added to a mixture of 2 × 105 T cells from the same patient and 2 × 104 allogeneic DCs. Cells were cocultured for 4 days, and T cell proliferation was measured by [3H]thymidine incorporation. Experiments were repeated twice.
VEGFR1+ myeloid cells are present in patients with metastatic RCC. A–D, Presence of VEGFR1+ cells in human tumor tissue. Surgically dissected renal carcinoma tumor tissues were fixed and embedded in paraffin. For detection of VEGFR1+ cells by immunohistochemistry, primary mouse anti-human VEGFR1 (Flt-1) was used (A, B, and D). For detection of myeloid cells, tissues were stained with anti-CD11b Ab (C). Examination of the tissue sections was performed with an Axioplan 2 upright microscope with a magnification of ×200. Brown-colored cell clusters represent the VEGFR1+ cells. E, Increased concentration of VEGF in the blood of cancer patients with RCC. Blood serum was obtained from 10 cancer patients and 8 healthy volunteers. Concentration of VEGF was measured by ELISA. F, VEGFR1/CD11b double-positive cells in peripheral blood of RCC patients. Freshly isolated PBMC from donors and patients were stained with VEGFR1-PE and CD11b-allophycocyanin Abs and analyzed for presence of VEGFR1+CD11b+ cells. G, Inhibition of allogeneic T cell proliferative response in presence of VEGFR1+ myeloid cells is shown. Graded numbers of purified VEGFR1+ cells from a patient with metastatic RCC were added to a mixture of 2 × 105 T cells from the same patient and 2 × 104 allogeneic DCs. Cells were cocultured for 4 days, and T cell proliferation was measured by [3H]thymidine incorporation. Experiments were repeated twice.
Recruitment of VEGFR1+ cells into a tumor can be mediated by tumor-produced VEGF (13, 23). Measurement of VEGF levels in the blood serum of RCC patients demonstrated that they have an increased serum level of VEGF compared with normal healthy controls (Fig. 5,E). To see whether increased levels of VEGF may have association with numbers of VEGFR1+ myeloid cells in the peripheral blood, we have analyzed blood of 23 cancer patients with metastatic RCC. We found that about half of observed RCC patients (11 out 23) with metastatic RCC showed increased expression of VEGFR1 in peripheral blood as compared with healthy donors. The level of expression of VEGFR1 in “positive patients” was significantly varied. The representative data are shown in Fig. 5,F. Importantly, most VEGFR1+ cells also coexpressed myeloid marker CD11b (β2-integrin), suggesting that the expression of VEGFR1 in peripheral blood of RCC patients is limited to the myeloid cell lineage. To examine whether VEGFR1+ cells derived from RCC cancer patients can directly inhibit T cell immune response, we purified these cells and tested their ability to inhibit allogeneic T cell response in MLR. Purified VEGFR1+ and T cells from RCC patients were cocultured with allogeneic DCs, and the proliferative T cell response was measured 96 h later. Fig. 5 G shows that VEGFR1+ cells readily inhibited in vitro T cell immune response in a dose-dependent fashion. Collectively, our results suggest that metastatic RCC recruits immunosuppressive myeloid cells through overproduction of VEGF and complementary up-regulation of VEGFR1 by hematopoietic myeloid cells.
Administration of anti-VEGF Ab (Avastin) prevents an appearance of VEGFR1+ myeloid cells in peripheral blood of tumor-bearing animals
Excessive production of VEGF has shown to be responsible for recruitment of myeloid VEGFR1+ cells (13, 15, 24). It has also been previously demonstrated that the humanized anti-VEGF Ab, Avastin (bevacuzimab), can effectively neutralize tumor-secreted VEGF. To test whether administration of Avastin could reduce the number of VEGFR1+ myeloid cells, we inoculated human RCC tumor cells Caki-1 into athymic nude mice following injection with Avastin. Flow cytometry analysis of peripheral blood (Fig. 6,A) revealed a significant reduction of VEGFR1/CD11b double-positive cells in tumor-bearing mice treated with Avastin as compared with untreated group. Most of these VEGFR1+ cells also coexpressed ligand for SDF-1 chemokine CXCR4. Importantly, that injection of matrigel into nude mice also induced recruitment of VEGFR1+ cells into matrigel plugs (Fig. 6,B, left panel). When matrigel was additionally mixed before implantation into mice with VEGF (Fig. 6 B, right panel), we observed a substantial increase of recruited VEGFR1+ cells. Taken together, these data support the role of VEGF in mobilization and recruitment of VEGFR1+ myeloid cells.
VEGF regulates mobilization of VEGFR1+ myeloid cells in mice with renal carcinoma. A, Anti-VEGF therapy reduces the number of circulating VEGFR1+ myeloid cells in mice with transplanted human RCC. One million Caki-1 RCC cells were inoculated i.m. into nude mice (n = 8). On day 6, after tumor cell inoculation, four mice were i.p. injected with Avastin (100 mg/kg) and four mice were injected with PBS. On day 10, after inoculation of tumors, all mice were sacrificed. Collected peripheral blood cells were depleted of erythrocytes, stained with allophycocyanin-VEGFR1, PerCp-CD11b, and PE-CXCR4 mAbs, and analyzed by flow cytometry. B, Recruitment of VEGFR1+ cells in implanted matrigel plugs. Matrigel was premixed with recombinant human VEGF (100 ng) or an equal volume of PBS and then inoculated subcutaneously into six athymic nude mice. After 6 days, the animals were euthanized and dissected. Implants were fixed for 60 min in 10% formalin and embedded in paraffin. Presence of VEGFR1+ cells in matrigel plugs was analyzed by immunohistochemistry. Brown-colored cells represent VEGFR1+ cells.
VEGF regulates mobilization of VEGFR1+ myeloid cells in mice with renal carcinoma. A, Anti-VEGF therapy reduces the number of circulating VEGFR1+ myeloid cells in mice with transplanted human RCC. One million Caki-1 RCC cells were inoculated i.m. into nude mice (n = 8). On day 6, after tumor cell inoculation, four mice were i.p. injected with Avastin (100 mg/kg) and four mice were injected with PBS. On day 10, after inoculation of tumors, all mice were sacrificed. Collected peripheral blood cells were depleted of erythrocytes, stained with allophycocyanin-VEGFR1, PerCp-CD11b, and PE-CXCR4 mAbs, and analyzed by flow cytometry. B, Recruitment of VEGFR1+ cells in implanted matrigel plugs. Matrigel was premixed with recombinant human VEGF (100 ng) or an equal volume of PBS and then inoculated subcutaneously into six athymic nude mice. After 6 days, the animals were euthanized and dissected. Implants were fixed for 60 min in 10% formalin and embedded in paraffin. Presence of VEGFR1+ cells in matrigel plugs was analyzed by immunohistochemistry. Brown-colored cells represent VEGFR1+ cells.
Discussion
The incidence of RCC has been increasing during the past two decades, with 38,890 new diagnoses expected in the United States in 2006 (25). About one-third of these cases will present the metastatic disease uniformly resistant to radiation and chemotherapy. At the same time, RCC represents one of the most receptive cancers to immunotherapy. However, the clinical response is limited, mostly due to tumor-induced immune suppression. Tumor-induced immune suppression represents a major obstacle for successful cancer immunotherapy.
RCC is characterized by the overproduction of VEGF due to inactivation/mutation of VHL tumor suppressor gene. Overproduction of VEGF by malignant cells accounts for promotion of tumor growth via angiogenic and mitogenic effects (10). Most proangiogenic activity of VEGF is transduced via VEGFR2 (KDR, Flk-1), which is predominantly expressed on endothelial cells and its precursors. The role of another VEGF receptor, VEGFR1, is less well understood. However, there is growing evidence that VEGFR1 has a significant role in the recruitment of bone marrow-derived cells that may home in on the tumor vasculature and promote angiogenesis. Furthermore, recent findings suggest a direct role of VEGFR1+ bone marrow-derived myeloid cells in the initiation and regulation of the cancer metastasis process (15). Targeting of VEGFR1 with a specific Ab found in mice with transplanted lung carcinoma prevented the metastasis development. Preclinical data also suggest that anti-VEGFR1 Ab administration has a significant antiinflammatory effect (26).
In this study we demonstrate that orthotopic inoculation of human RCC cells into nude mice promotes the appearance of VEGFR1+CD11b+ myeloid cells in peripheral blood. Most of the VEGFR1+ cells in peripheral blood also coexpressed TGF-βRII and CXCR4, a receptor for the chemokine CXCL12 (SDF-1). Because SDF-1 can be induced in malignant tissues in a VEGF-dependent manner (13), this finding supports a contribution of both VEGF and SDF-1 signaling pathways in the mobilization of myeloid cells in tumor host bearing RCC. Coexpression of VEGFR1 and CXCR4 by CD11b cells in RCC could potentially shed a light on a mechanism of recruitment of VEGFR1+ cells in tumor site; however, a separate study has to be designed to clarify this point.
Our clinical data demonstrate that VEGFR1+ cells can also be found in peripheral blood and tumor tissue obtained from cancer patients with metastatic RCC. About half of analyzed cancer patients showed increased numbers of VEGFR1/CD11b double-positive cells in peripheral blood, whereas all tested tumor tissues were positive for VEGFR1. RCC tumor cells do not express VEGFR1, suggesting that these VEGFR1+ cells are recruited. These data are consistent with observations made by Kaplan et al. (15) showing that VEGFR1+ cells in tumor tissue localize in close proximity to each other and form cell clusters.
We show herein that up-regulation of VEGFR1 expression in myeloid cells in vitro can be achieved through culturing naive bone marrow cells in the presence of tumor cell supernatant or, alternatively, through the exposure of myeloid cells to oxidative stress, particularly H2O2. Importantly, that exposure of bone marrow-derived myeloid cells to the H2O2 or inhibitor of thioredoxin reductase DCNB promoted immunosuppressive function of myeloid cells, enabling them to inhibit T cell immune response.
Several tumor-derived growth factors such platelet-derived growth factor, epidermal growth factor, and VEGF are known to stimulate the intracellular production of reactive oxygen species upon binding with specific receptor (reviewed in Ref. 27). Because oxidative stress promotes up-regulation of VEGFR1 expression in myeloid cells, we suggest that constant production of growth factors by malignant cells may affect expression of VEGFR1 in the tumor microenvironment. Tumor cells are known to induce local oxidative stress via enhanced production of H2O2 as well as a variety of lipid peroxide products, including 4-HNE (19). Taken together, these factors may promote in the tumor microenvironment specific local conditions that favor up-regulation of VEGFR1 in recruited myeloid cells and, more importantly, may induce their immunosuppressive function, thus promoting tumor evasion from immune response.
This suggestion could also be supported by the following facts: 1) intratumoral VEGFR1+ cells were observed in virtually all tested tumors; 2) purified intratumoral myeloid cells, including tumor-associated macrophages, represent a very potent immunosuppressive cell subpopulation (28, 29, 30). Recently, an important role of VEGFR1+ myeloid cells in initiating a premetastatic niche has been demonstrated (15). To extend our hypothesis, we suggest that the presence of immunosuppressive VEGFR1+ cells in a premetastatic niche could help incoming tumor cells survive by inducing local immune suppression via inhibition of effector immune cells and by helping to evade immune system control, thus promoting metastasis growth. The bone marrow-derived myeloid cells play an important role in tumor-induced immune suppression and immune tolerance (31, 32, 33, 34). Therefore, the immunosuppressive features of VEGFR1+ myeloid cells indicate the involvement of these cells in tumor-induced immune suppression in cancer patients with RCC. However, it is at present unclear whether tumor-derived VEGF uses a reactive oxygen species-dependent mechanism to induce up-regulation of its own receptor, or whether VEGFR1 expression is required for the recruitment of VEGFR1+ cells into tumor.
One of the emerging therapeutic approaches for RCC is antiangiogenic anti-VEGF therapy. Recently, several new drugs that target VEGF, its receptors, and VEGF signaling pathways have been introduced for cancer therapy, including metastatic RCC (35, 36). However, anti-VEGF therapy was viewed solely as antiangiogenic, with the most effects occurring at the local, intratumoral level. In this study we demonstrate that anti-VEGF therapy with Avastin reduces the numbers of VEGFR1+ myeloid cells in peripheral blood and may have a significant impact on the efficacy of cancer immunotherapy.
Overall, our findings may have several implications for metastatic RCC. Thus, although our study does not rule out every conceivable pathway, they provide a clear relationship between oxidative stress, increased surface VEGFR1 expression, and immunosuppressive function of bone marrow-derived myeloid cells. Our data also suggest the targeting of the VEGF-VEGFR axis as not only an antiangiogenic therapy but also as an instrument to enhance the effect of cancer immunotherapy for metastatic RCC. Collectively, an increased level of VEGFR1+ expression by CD11b+ myeloid cells in RCC patients may have a significant impact on the progress and outcome of cancer via regulation of angiogenesis, immunity, and metastatic processes.
Acknowledgments
We thank Suzanne Fesperman and Dawn Alayon for excellent assistance with manuscript preparation.
Disclosures
The authors have no financial conflicts of interest.
Footnotes
The costs of publication of this article were defrayed in part by the payment of page charges. This article must therefore be hereby marked advertisement in accordance with 18 U.S.C. Section 1734 solely to indicate this fact.
This work was supported by grants from the Department of Health, Florida Biomedical Research Program (to S.K.) and the National Cancer Institute (to J.V.).
Abbreviations used in this paper: RCC, renal cell carcinoma; BSO, L-buthionine-(S,R)-sulfoximine; DC, dendritic cell; DCNB, 1,2-dichloro-4-nitrobenzene; 4-HNE, 4-hydroxy-2(E)-nonenal; GSH, glutathione; GSH-ME, glutathione methylester; VEGF, vascular endothelial growth factor; VEGFR1, VEGF receptor 1; VHL, von Hippel-Lindau.




![FIGURE 5. VEGFR1+ myeloid cells are present in patients with metastatic RCC. A–D, Presence of VEGFR1+ cells in human tumor tissue. Surgically dissected renal carcinoma tumor tissues were fixed and embedded in paraffin. For detection of VEGFR1+ cells by immunohistochemistry, primary mouse anti-human VEGFR1 (Flt-1) was used (A, B, and D). For detection of myeloid cells, tissues were stained with anti-CD11b Ab (C). Examination of the tissue sections was performed with an Axioplan 2 upright microscope with a magnification of ×200. Brown-colored cell clusters represent the VEGFR1+ cells. E, Increased concentration of VEGF in the blood of cancer patients with RCC. Blood serum was obtained from 10 cancer patients and 8 healthy volunteers. Concentration of VEGF was measured by ELISA. F, VEGFR1/CD11b double-positive cells in peripheral blood of RCC patients. Freshly isolated PBMC from donors and patients were stained with VEGFR1-PE and CD11b-allophycocyanin Abs and analyzed for presence of VEGFR1+CD11b+ cells. G, Inhibition of allogeneic T cell proliferative response in presence of VEGFR1+ myeloid cells is shown. Graded numbers of purified VEGFR1+ cells from a patient with metastatic RCC were added to a mixture of 2 × 105 T cells from the same patient and 2 × 104 allogeneic DCs. Cells were cocultured for 4 days, and T cell proliferation was measured by [3H]thymidine incorporation. Experiments were repeated twice.](https://aai.silverchair-cdn.com/aai/content_public/journal/jimmunol/181/1/10.4049_jimmunol.181.1.346/3/m_zim0130873400005.jpeg?Expires=1706019154&Signature=1ibNZ091nktqf9EYvQgKZYBLfTqDQBRVz~6Di2UpsSA5aTpjmzWfDtOJ3ai7o1hPtIRoBzD7S~fwyjATtu3ZuqgRgckYfJT7YzGLXn8yJsReGaYZJQDJ4ztKlg2Ighdm3P5-Xv2Znzjqrqb2PLWq0HrekGOAJhsjhoFyRddOw9gaeq-0uuSn-w4296dtoPzxVuPZy9V4HSRuvGAaxYU0IfvddL7XFzydVdTj-UA0ydsUJxSriX882Uv~mVwOsvtmzijS6hJJHakk0mRirFS-R2eN8~DWF~M-R4daaKmEBUFHcxwzygneUfqpQ97CoMVcGUNW7q4sWK5dG9sfCvS0tQ__&Key-Pair-Id=APKAIE5G5CRDK6RD3PGA)
