Abstract
Dendritic cells (DCs) are professional APCs that have a unique capacity to initiate primary immune responses, including tolerogenic responses. We have genetically engineered bone marrow-derived DCs to express the immunosuppressive cytokine IL-10 and tested the ability of these cells to control experimental asthma. A single intratracheal injection of OVA-pulsed IL-10-transduced DCs (OVA-IL-10-DCs) to naive mice before OVA sensitization and challenge prevented all of the cardinal features of airway allergy, namely, eosinophilic airway inflammation, airway hyperreactivity, and production of mucus, Ag-specific Igs, and IL-4. OVA-IL-10-DCs also reversed established experimental asthma and had long-lasting and Ag-specific effects. We furthermore showed, by using IL-10-deficient mice, that host IL-10 is required for mediating the immunomodulatory effects of OVA-IL-10-DCs and demonstrated a significant increase in the percentage of OVA-specific CD4+CD25+Foxp3+IL-10+ regulatory T cells in the mediastinal lymph nodes of OVA-IL-10-DC-injected mice. Finally, adoptive transfer of CD4+ mediastinal lymph node T cells from mice injected with OVA-IL-10-DCs protected OVA-sensitized recipients from airway eosinophilia upon OVA provocation. Our study describes a promising strategy to induce long-lasting Ag-specific tolerance in airway allergy.
The worldwide prevalence and severity of allergic asthma have increased alarmingly over the last decades (1). The pathophysiological features of allergic asthma, chronic pulmonary eosinophilia, airway hyperreactivity (AHR)3 to a variety of nonspecific spasmogenic stimuli, excessive airway mucus production, and elevated serum IgE levels, have all been linked to aberrant CD4+ Th2 cell responses to commonly inhaled Ags (2). Ag-specific Th2 cells exert their critical effector functions by producing a unique repertoire of cytokines, the most important of which being IL-4, IL-5, and IL-13 (3).
The current treatments for asthma are mainly based on pharmacological interventions, such as treatment with glucocorticoids or β2 agonists. Although these treatments are highly effective in controlling disease in most individuals, many patients must take these drugs for life. In addition, patients have concerns about side effects and up to 20% of patients do not achieve optimal disease control with these drugs (4). These issues all highlight the need for a new strategy that has specific and long-lasting effects for the prevention and treatment of asthma. Such a strategy might be considered the Holy Grail of asthma research.
Dendritic cells (DCs) are the professional APCs of the immune system, with the potential to either stimulate or inhibit immune responses (5). Genetic modification of DCs with genes encoding immunoregulatory molecules is an attractive strategy for artificial generation of immunoregulatory DCs, and it has been proposed that this challenging approach could be used to develop new cellular therapies for graft rejection, autoimmunity, and allergic diseases (6). One candidate cytokine that may enhance the tolerogenic properties of DCs is IL-10. The principle function of IL-10 is to limit the magnitude of an immune response, as mice lacking IL-10 exhibit spontaneous enterocolitis and other symptoms akin to Crohn’s disease (7). These mice also show exaggerated asthmatic and allergic responses (7). Moreover, IL-10 promotes the differentiation of regulatory T cells (Tregs) (8), a capacity that accounts for the immunosuppressive effects of this cytokine. Finally, lung DCs from mice exposed to harmless inhaled Ags transiently produce IL-10 (9). These IL-10-producing DCs are phenotypically mature and migrate to the draining mediastinal lymph nodes (MLNs) where they stimulate the development of IL-10-secreting, Ag-specific Tregs (9).
The aims of the present study were 1) to determine whether it is possible to generate IL-10-producing DCs in vitro and 2) to test whether these cells can be used as a tool for induction of long-lasting Ag-specific tolerance in experimental asthma.
Materials and Methods
Mice
Female BALB/c and C57BL/6 mice were purchased from Harlan. Female IL-10−/− mice (C57BL/6 background) were obtained from The Jackson Laboratory. All mice were housed in our specific pathogen-free facility and used at 6–10 wk of age. All experiments were conducted with Institutional Animal Care and Use Committee approval.
Culture and characterization of bone marrow-derived DCs (BMDCs)
Bone marrow cells were collected from naive mice, depleted of RBC using ammonium chloride lysis buffer, and grown for 8 days in DMEM supplemented with 10% FCS, 1% l-glutamine, 1% sodium pyruvate, 0.1% 2-ME, 50 μg/ml streptomycin, 50 IU/ml penicillin, and 20 ng/ml recombinant murine GM-CSF (10). At day 8, >90% of bone marrow cells were positive for the DC marker CD11c (data not shown) and considered as BMDCs. At this time point, BMDCs were pulsed with either 125 μg/ml OVA (grade V; Sigma-Aldrich) or 1 μg/ml Derp1 (viz. one of the major allergens of Dermatophagoides pteronyssinus, a house dust mite involved in human asthma) or left unpulsed. Derp1 was isolated from whole D. pteronyssinus culture by immunoaffinity chromatography. At day 9, BMDCs were collected and double stained for CD11c expression using FITC-conjugated HL3 Abs and for MHC class II (MHCII; I-Ek), CD40, CD80, CD86, or CD45RB expression using biotinylated 14-4-4S, 3/23, 16-10A1, GL1, or C363.16A Abs, respectively, followed by streptavidin-CyChrome (all of the Abs were from BD Biosciences). The cells were analyzed on a FACSort (BD Biosciences). Culture supernatants collected at day 9 were assayed for IL-12p70 and IL-10 by ELISA (Pierce Biotechnology).
Construction of lentiviral vectors
The multiple attenuated packaging plasmid pCMVΔR8.9 and the vesicular stomatitis virus glycoprotein (VSV.G)-encoding plasmid pMD.G were a gift from Dr. D. Trono (University of Geneva, Geneva, Switzerland; Ref. 11). The transfer vector pHR′-trip-CMV-eGFP-SIN was derived from the pHR′-CMV-eGFP plasmid (a gift from Dr. L. Naldini, University of Torino, Torino, Italy; Ref. 11) as previously described (12). To express IL-10, the pHR′-trip-CMV-IL-10-SIN plasmid was made by digesting pHR′-trip-CMV-eGFP-SIN with BamH1 and SpeI and inserting mouse IL-10 cDNA in place of enhanced GFP (eGFP) cDNA. The murine IL-10 cDNA was cloned from a murine spleen cDNA library. The IL-10 insert was confirmed by sequencing.
Lentivirus production
Lentiviral vector particles were generated in human embryonal kidney 293T cells by the transient cotransfection method previously described by Naldini et al. (11), with minor adjustment for production in 175-cm2 flasks. The virus stock was stored at −80°C in serum-free OptiMEM medium (Invitrogen). Viral titers were determined either by infection of 293T cells with serial dilutions of the vector stock followed by flow cytometry analysis 3 days later (pHR′-trip-CMV-eGFP-SIN) or by p24 immunocapture assay as described elsewhere (13).
Transduction of BMDCs
The BMDC culture medium was replaced at day 4 by medium containing recombinant viral particles at a multiplicity of infection of 15 and 10 μl/ml protamine sulfate. Twenty-four hours later, infecting medium was replaced by fresh culture medium.
Apoptosis assays
DCs were assayed for apoptosis using dual-color annexin-V-FITC/propidium iodide staining (Roche) and flow cytometry analyses.
Asthma models
To induce sensitization to inhaled OVA or Derp1, 106 OVA-pulsed BMDCs (OVA-DCs) or Derp1-pulsed BMDCs (Derp1-DCs), respectively, were injected intratracheally (i.t.) to naive anesthetized mice, as described by Lambrecht et al. (14). Sham-immunized mice received unpulsed control BMDCs (Ctrl-DCs). Ten days after i.t. immunization, mice were challenged with OVA (1% w/v in PBS, grade III; Sigma-Aldrich) or Derp1 (1% w/v in PBS) aerosol during a daily 30-min challenge on 5 consecutive days. In some experiments, the mice underwent one to three additional 5-day OVA challenge periods at 25- to 30-days intervals. Twenty-four hours after the last challenge, AHR was measured, the mice were killed, and pulmonary allergy was characterized.
In experiments aimed at determining the effects of lentivirally transduced DCs on pulmonary allergy, 106 eGFP-transduced BMDCs pulsed with OVA (OVA-eGFP-DCs), OVA-pulsed IL-10-transduced BMDCs (OVA-IL-10-DCs), or Derp1-pulsed IL-10-transduced BMDCs (Derp1-IL-10-DCs) were administered i.t. either 10 days before sensitization or 10 days after the first 5-day OVA challenge period. In some experiments, OVA-IL-10-DCs were injected along with Derp1-DCs 10 days before antigenic challenge. Alternatively, Derp1-IL-10-DCs were coinjected with OVA-DCs at this time point. The experimental protocols are provided (see Figs. 2A, 3A, 5A, and 6A).
Measurement of AHR
Responsiveness to β-methacholine (MCh) was assessed in conscious mice using double-chamber whole-body plethysmography (Buxco Europe) and increases in specific airway resistance (sRaw) as an index of airway obstruction (15, 16). Baseline measurements were taken and averaged for 3 min after acclimation of the animals to the boxes. Afterward, PBS or increasing doses of MCh (ranging from 3 to 30 mg/ml saline) were nebulized into the nasal chamber for 1.5 min, and sRaw measurements were taken and averaged for 1.5 min after each nebulization. Airway reactivity was expressed as a fold-increase in sRaw for each concentration of MCh compared with the sRaw value after PBS challenge.
Bronchoalveolar lavage and cytology
Mice were killed and the lungs and heart were surgically exposed. The trachea was catheterized and the lungs were lavaged with 1 ml of PBS. Cell density in bronchoalveolar lavage fluid (BALF) was assessed by the use of a hemocytometer. Cell differentials were performed on cytospin preparations stained with Diff-Quick (Dade Behring).
Lung histology
Lungs were fixed in 10% formalin, paraffin embedded, cut in 5-μm sections, and stained with H&E. Intracytoplasmic and luminal mucin was assessed by periodic acid-Schiff (PAS) stains.
Real-time quantitative RT-PCR
Total RNA from the lungs was extracted using TRIzol (Invitrogen) and reverse transcribed with the AMV reverse transcriptase (Roche). Amplification reactions were performed using SYBR Green reaction mix (Eurogentec) in the presence of 0.5 μl of total cDNA and 300 nM of specific primers for murine Muc5ac (forward, 5′- CCATGCAGAGTCCTCAGAACAA-3′; reverse. 5′-TTACTGGAAAGGCCCAAGCA-3′). Real- time PCR and fluorescence quantification were performed in a GenAmp 5700 machine (Applied Biosystems). The level of β-actin mRNA was used as an internal control for normalization.
Determination of serum levels of OVA-specific Igs
Serum levels of OVA and Derp1-specific IgE and IgG1 were measured by ELISA as previously described (17).
Restimulation of MLN cells
Cells (3 × 106 in a 24-well plate) isolated from MLNs were restimulated in vitro in the presence of 10 μg/ml OVA (grade V; Sigma-Aldrich). Supernatants were harvested after 4 days and IL-4, IFN-γ, IL-10, and TGF-β levels were determined by ELISA (Pierce Biotechnology).
Flow cytometric analysis of Tregs
Mice were injected i.t. with 106 Ctrl-DCs, OVA-DCs, OVA-eGFP-DCs, or OVA-IL-10-DCs. Five days later, MLN cells were collected and restimulated in vitro with 10 μg/ml OVA. After 43 h of OVA stimulation, cells were treated with 20 μg/ml brefeldin A. At 48 h, cells were quadruple stained for CD4, Foxp3 (a Treg-associated transcription factor; Ref. 18), IL-10, CD25, glucocorticoid-induced TNFR (GITR), or CTLA-4 (viz. three membrane markers of Tregs; Refs. 19 and 20). In brief, cells were washed and stained with Pacific Blue-labeled anti-CD4 Abs and FITC-labeled anti-CD25, anti-GITR, or anti-CTLA-4 Abs (all from eBioscience). After washing, cells were permeabilized for 20 min and stained with PE-labeled anti-Foxp3 (eBioscience) and allophycocyanin-labeled anti-IL-10 (BD Biosciences) Abs. The cells were analyzed on a FACSort (BD Biosciences).
Adoptive transfer experiments
Donor mice were injected i.t. with 106 Ctrl-DCs, OVA-DCs, OVA-eGFP-DCs, or OVA-IL-10-DCs. Five days later, CD4+ MLN T cells were isolated using magnetic bead purification (Miltenyi Biotec; purity >95%). CD4+ MLN T cells (2 × 106) were injected i.t. into recipient mice that had been sensitized with OVA-DCs 7 days before. Five days later, recipients were exposed to aerosolized OVA for 30 min/day for 5 consecutive days. Twenty-four hours after the last challenge, the BALF recovered from the recipients was subjected to total and differential cell counts.
Statistical analysis
Data are presented as means ± SDs. The differences between mean values were estimated using an ANOVA test followed by a Fisher’s protected least significance difference test. A value of p < 0.05 was considered significant.
Results
In vitro generation of IL-10-producing DCs
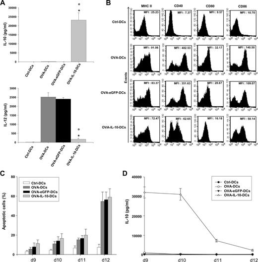
We used the lentiviral transduction method described by Naldini et al. (11) to generate murine DCs stably expressing IL-10. In brief, we produced BMDCs from naive BALB/c mice and transduced them using advanced generation lentiviral vectors carrying either the eGFP cDNA (control) or the murine IL-10 cDNA under the control of the CMV promoter. The murine IL-10 cDNA was cloned from a murine spleen cDNA library. BMDCs were lentivirally transduced at day 4 of culture and pulsed with OVA at day 8. They were collected and analyzed at day 9. Based on the results of eGFP transduction, >65% of BMDCs were successfully transduced at day 9 (data not shown). To determine the production of IL-10 and IL-12 (an immunostimulatory cytokine) by BMDCs, supernatants were harvested at day 9 and examined for IL-10 and IL-12 levels using ELISA (Fig. 1,A). IL-10 and IL-12 were not detected in the culture supernatants of unpulsed Ctrl-DCs. In the present study, we have used a commercial batch of OVA containing enough LPS to induce full BMDC maturation. Thus, as expected, OVA-DCs as well as OVA-eGFP-DCs produced high amounts of IL-12 but did not produce IL-10. High levels of IL-10 were found in the supernatants of OVA-IL-10-DCs, whereas IL-12 was barely detectable in the supernatants of these cells, a finding consistent with a previous report that IL-10 suppresses IL-12 expression in DCs (21). Ctrl-DCs expressed low levels of MHC II and the costimulatory molecules CD40, CD80, and CD86 (immature state; Fig. 1,B, upper panels). In contrast, on both OVA-DCs and OVA-eGFP-DCs, all of these maturation markers were up-regulated (mature state; Fig. 1,B, middle panels). OVA-IL-10-DCs displayed intermediate levels of maturation markers (semimature state; Fig. 1 B, lower panels). It has been shown that in vitro culture of bone marrow cells in the presence of IL-10 induces the differentiation of CD11clowCD45RBhigh BMDCs (8). OVA-pulsed CD11clowCD45RBhigh BMDCs specifically induce tolerance through the differentiation of Tregs (8). To determine whether IL-10-transduced BMDCs differentiate into tolerogenic CD11clowCD45RBhigh BMDCs, OVA-IL-10-DCs were double stained for CD11c and CD45RB and analyzed by flow cytometry. The percentage of CD11clowCD45RBhigh cells among the OVA-IL-10-DC population was comparable to that found among the Ctrl-DC, OVA-DC, and OVA-eGFP-DC populations (∼ 4%; data not shown), indicating that IL-10 production by transduced cells is not sufficient to direct their differentiation into CD11clowCD45RBhigh BMDCs.
In vitro generation of IL-10-producing DCs. Ctrl-DCs, OVA-DCs, OVA-eGFP-DCs, and OVA-IL-10-DCs were examined at day 9 for IL-10 and IL-12 production by ELISA (A), and CD11c+ DCs were assayed for expression of MHCII, CD40, CD80, and CD86 by flow cytometry (B). C, Apoptosis rates were assessed daily from days 9 to 12 using dual-color annexin-V-FITC/propidium iodide staining and flow cytometry analyses. D, IL-10 production was measured on a daily basis from days 9 to 12 by ELISA. The culture medium was replaced every day. All numerical data are presented as means ± SDs. ○, Significantly different from the values obtained with Ctrl-DCs. ∗, Significantly different from the values obtained with OVA-DCs and OVA-eGFP-DCs. MFI, Mean fluorescence intensity. These results are representative of at least six similar experiments.
In vitro generation of IL-10-producing DCs. Ctrl-DCs, OVA-DCs, OVA-eGFP-DCs, and OVA-IL-10-DCs were examined at day 9 for IL-10 and IL-12 production by ELISA (A), and CD11c+ DCs were assayed for expression of MHCII, CD40, CD80, and CD86 by flow cytometry (B). C, Apoptosis rates were assessed daily from days 9 to 12 using dual-color annexin-V-FITC/propidium iodide staining and flow cytometry analyses. D, IL-10 production was measured on a daily basis from days 9 to 12 by ELISA. The culture medium was replaced every day. All numerical data are presented as means ± SDs. ○, Significantly different from the values obtained with Ctrl-DCs. ∗, Significantly different from the values obtained with OVA-DCs and OVA-eGFP-DCs. MFI, Mean fluorescence intensity. These results are representative of at least six similar experiments.
To estimate how long IL-10-transduced DCs can act, apoptosis and IL-10 production by Ctrl-DCs, OVA-DCs, OVA-eGFP-DCs, and OVA-IL-10-DCs were assessed in vitro on a daily basis from days 9 to 12. Apoptosis rates remained low until day 11 in all cell types but increased dramatically at day 12 in OVA-pulsed DCs (Fig. 1,C). At this time point, ∼60% of OVA-pulsed DCs were dead, whereas <10% of unpulsed Ctrl-DCs were apoptotic. This observation is consistent with a previous report that activated Ag-bearing DCs have a life span of 3 days (22). IL-10 production by OVA-IL-10-DCs significantly decreased at day 11 to reach basal levels at day 12 (Fig. 1 D). These results suggest that OVA-IL-10-DCs can exert their effects during a period of 1–2 days.
These results show that it is possible to generate in vitro IL-10-producing DCs with a semimature phenotype and a short life span.
Prevention of experimental asthma by intratracheal administration of OVA-IL-10-DCs
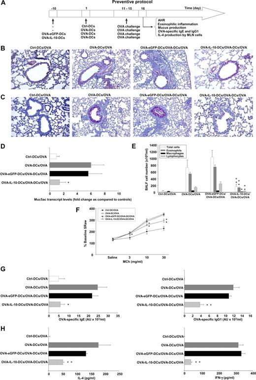
We used the asthma model previously described by Lambrecht et al. (14). In brief, OVA-DCs were injected into the trachea of naive BALB/c mice to induce sensitization to inhaled OVA. As a control, mice were sham immunized using Ctrl-DCs. Ten days later, mice were challenged with OVA aerosol during a 30-min challenge on 5 consecutive days to induce allergic airway inflammation. Twenty-four hours after the last challenge, we assessed AHR, eosinophilic airway inflammation, mucus production, serum levels of OVA-specific IgE and IgG1, and synthesis of IL-4 by OVA-restimulated MLN cells. To determine whether OVA-IL-10-DCs could prevent OVA sensitization and subsequent airway allergy, they were delivered to mice i.t. 10 days before OVA sensitization. As a control, OVA-eGFP-DCs were injected instead of OVA-IL-10-DCs. This “preventive protocol” is schematized in Fig. 2 A.
Prevention of experimental asthma by using OVA-IL-10-DCs. A, Preventive protocol. Lung sections of Ctrl-DCs/OVA, OVA-DCs/OVA, OVA-eGFP-DCs/OVA-DCs/OVA, and OVA-IL-10-DCs/OVA-DCs/OVA mice were stained with either H&E (B) or PAS (C). D, Lungs were assayed for Muc5ac mRNA expression by real- time quantitative RT-PCR. All values are normalized to β–actin mRNA. E, The BALF recovered from the animals was subjected to total and differential cell counts. F, AHR was assessed by using double-chamber plethysmography and by analyzing sRaw responses to increasing concentrations of MCh. G, Levels of OVA-specific IgE and IgG1 were measured in serum samples by ELISA. OVA-specific IgE and IgG1 levels are expressed as arbitrary units (AUs). H, IL-4 and IFN-γ levels in the supernatants of MLN cells restimulated in vitro for 4 days with 10 μg/ml OVA were determined by ELISA. All numerical data are presented as means ± SDs. ○, Significantly different from the values obtained in Ctrl-DCs/OVA mice. ∗, Significantly different from the values obtained in OVA-DCs/OVA and OVA-eGFP-DCs/OVA-DCs/OVA mice. All of these results are representative of at least three similar experiments. n ≥ 6 in each experimental group.
Prevention of experimental asthma by using OVA-IL-10-DCs. A, Preventive protocol. Lung sections of Ctrl-DCs/OVA, OVA-DCs/OVA, OVA-eGFP-DCs/OVA-DCs/OVA, and OVA-IL-10-DCs/OVA-DCs/OVA mice were stained with either H&E (B) or PAS (C). D, Lungs were assayed for Muc5ac mRNA expression by real- time quantitative RT-PCR. All values are normalized to β–actin mRNA. E, The BALF recovered from the animals was subjected to total and differential cell counts. F, AHR was assessed by using double-chamber plethysmography and by analyzing sRaw responses to increasing concentrations of MCh. G, Levels of OVA-specific IgE and IgG1 were measured in serum samples by ELISA. OVA-specific IgE and IgG1 levels are expressed as arbitrary units (AUs). H, IL-4 and IFN-γ levels in the supernatants of MLN cells restimulated in vitro for 4 days with 10 μg/ml OVA were determined by ELISA. All numerical data are presented as means ± SDs. ○, Significantly different from the values obtained in Ctrl-DCs/OVA mice. ∗, Significantly different from the values obtained in OVA-DCs/OVA and OVA-eGFP-DCs/OVA-DCs/OVA mice. All of these results are representative of at least three similar experiments. n ≥ 6 in each experimental group.
Peribronchial and perivascular inflammatory cell infiltrates, epithelial cell size, and mucus production (as determined by PAS staining and measurement of Muc5ac mRNA levels) were all significantly increased following OVA challenge in OVA-sensitized mice (OVA-DCs/OVA mice) compared with sham-sensitized mice (Ctrl-DCs/OVA mice) (Fig. 2, B–D). All of these inflammatory signs were attenuated in mice injected with OVA-IL-10-DCs before OVA sensitization and challenge (OVA-IL-10-DCs/OVA-DCs/OVA mice), whereas OVA-eGFP-DCs had no effects (OVA-eGFP-DCs/OVA-DCs/OVA mice) (Fig. 2, B–D). These modifications mediated by OVA-IL-10-DCs were congruently reflected in the decreased total cell and eosinophil counts measured in the BALF of OVA-IL-10-DCs/OVA-DCs/OVA mice (Fig. 2,E). We next analyzed whether administration of OVA-IL-10-DCs could prevent AHR in mice subsequently sensitized and challenged with OVA. For that, responsiveness to MCh was assessed by using double-chamber whole-body plethysmography and increases in sRaw as an index of airway obstruction. As shown in Fig. 2,F, OVA-DCs/OVA mice showed a considerable increase in sRaw compared with Ctrl-DCs/OVA counterparts. Furthermore, it was found that sRaw was significantly reduced in OVA-IL-10-DCs/OVA-DCs/OVA mice compared with OVA-DCs/OVA animals. OVA-eGFP-DCs had no effects on AHR. As expected in this model, serum levels of OVA-specific IgE and IgG1 were markedly increased in OVA-DCs/OVA mice compared with Ctrl-DCs/OVA animals (Fig. 2,G). Administration of OVA-IL-10-DCs, but not OVA-eGFP-DCs, resulted in a significant decrease in serum OVA-specific IgE and IgG1 levels. We finally measured the concentrations of the prototypical Th2 cytokine IL-4 in culture supernatants from OVA-restimulated MLN cells (Fig. 2,H). MLN cells from Ctrl-DCs/OVA mice did not produce IL-4 in the presence of OVA. In contrast, restimulation of MLN cells from OVA-DCs/OVA and OVA-eGFP-DCs/OVA-DCs/OVA animals with OVA markedly promoted the production of IL-4. The levels of IL-4 produced in OVA-stimulated MLN cultures from OVA-IL-10-DCs/OVA-DC/OVA mice were significantly reduced compared with those from OVA-DCs/OVA and OVA-eGFP-DCs/OVA-DCs/OVA animals. Of note, i.t. administration of OVA-IL-10-DCs also significantly reduced IFN-γ production by MLN cells (Fig. 2 H), indicating that IL-10-transduced DCs alter not only Th2 but also Th1 cytokine production. Together, these results show that administration of OVA-IL-10-DCs before OVA sensitization and challenge prevents all the characteristic features of experimental asthma.
The effects of IL-10-producing-DCs are Ag specific
Two sets of experiments were conducted to test the antigenic specificity of Ag-pulsed IL-10-producing-DCs. In the first one, the preventive protocol described here above was amended as follows: Derp1-IL-10-DCs were used instead of OVA-IL-10-DCs. In this set of experiments, Derp1-IL-10-DCs and OVA-DCs were also coinjected 10 days before OVA challenge to determine whether IL-10 produced by Derp1-IL-10-DCs may induce nonspecific protection against DC-induced OVA sensitization. In the second set of experiments, mice were sensitized to Derp1 by i.t. administration of Derp1-DCs, and challenged with aerosolized Derp1. The preventive effects of Derp1-IL-10-DCs and OVA-IL-10-DCs were tested in this Derp1-based asthma model. In this set of experiments, OVA-IL-10-DCs were also injected together with Derp1-DCs 10 days before Derp1 challenge. The two sets of experiments are schematically represented in Fig. 3 A (specificity protocols).
IL-10-DCs have Ag-specific effects. A, Specificity protocols. B, The BALF recovered from Ctrl-DCs/OVA, OVA-DCs/OVA, OVA-IL-10-DCs/OVA-DCs/OVA, Derp1-IL-10-DCs/OVA-DCs/OVA, and Derp1-IL-10-DCs + OVA-DCs/OVA mice was subjected to total and differential cell counts. ○, Significantly different from the values obtained in Ctrl-DCs/OVA mice. ∗, Significantly different from the values obtained in OVA-DCs/OVA mice. C, BALF total and differential cell counts of Ctrl-DCs/Derp1, Derp1-DCs/Derp1, OVA-IL-10-DCs/Derp1-DCs/Derp1, Derp1-IL-10-DCs/Derp1-DCs/Derp1, and OVA-IL-10-DCs + Derp1-DCs/Derp1 mice. ○, Significantly different from the values obtained in Ctrl-DCs/Derp1 mice. ∗, Significantly different from the values obtained in Derp1-DCs/Derp1 mice. All data are presented as means ± SDs. All of these results are representative of at least three similar experiments. n ≥ 6 in each experimental group.
IL-10-DCs have Ag-specific effects. A, Specificity protocols. B, The BALF recovered from Ctrl-DCs/OVA, OVA-DCs/OVA, OVA-IL-10-DCs/OVA-DCs/OVA, Derp1-IL-10-DCs/OVA-DCs/OVA, and Derp1-IL-10-DCs + OVA-DCs/OVA mice was subjected to total and differential cell counts. ○, Significantly different from the values obtained in Ctrl-DCs/OVA mice. ∗, Significantly different from the values obtained in OVA-DCs/OVA mice. C, BALF total and differential cell counts of Ctrl-DCs/Derp1, Derp1-DCs/Derp1, OVA-IL-10-DCs/Derp1-DCs/Derp1, Derp1-IL-10-DCs/Derp1-DCs/Derp1, and OVA-IL-10-DCs + Derp1-DCs/Derp1 mice. ○, Significantly different from the values obtained in Ctrl-DCs/Derp1 mice. ∗, Significantly different from the values obtained in Derp1-DCs/Derp1 mice. All data are presented as means ± SDs. All of these results are representative of at least three similar experiments. n ≥ 6 in each experimental group.
In the first set of experiments, Derp1-IL-10-DCs did not protect against OVA-induced airway allergy, even when they were injected together with OVA-DCs. In the second set of experiments, OVA-IL-10-DCs injected 10 days before or in combination with Derp1-DCs did not prevent Derp1 sensitization and Derp1-induced allergic airway disease, whereas Derp-1-IL-10-DCs did so. These results unambiguously demonstrate that the preventive effects of IL-10-producing DCs are Ag specific. BALF total and differential cell counts were chosen to illustrate the specific effects of Ag-pulsed IL-10-producing DCs (Fig. 3, B and C). The other pathophysiological features of airway allergy are given in supplemental Figs. 14 (first set of experiments) and 2 (second set of experiments).
OVA-IL-10-DCs promote tolerance through induction of OVA-specific CD4+CD25+Foxp3+IL-10+ Tregs
CD4+CD25+ Tregs play a crucial role in the maintenance of immunologic self-tolerance and negative control of immune responses (18). We have therefore addressed the question of whether OVA-IL-10-DCs prevent airway allergy through OVA-specific Tregs. For that, mice were injected i.t. with Ctrl-DCs, OVA-DCs, OVA-eGFP-DCs, or OVA-IL-10-DCs. Five days later, MLN cells were isolated and restimulated in vitro for 48 h with 10 μg/ml OVA. Intracellular staining revealed that ∼3.5% of CD4+ MLN T cells were positive for Foxp3 when the mice were injected with OVA-IL-10-DCs, whereas only ∼0.5% of CD4+ MLN T cells expressed Foxp3 following treatment with Ctrl-DCs, OVA-DCs, or OVA-eGFP-DCs (Fig. 4,A). Flow cytometry analyses also showed that most CD4+Foxp3+ MLN T cells from mice injected with OVA-IL-10-DCs were positive for CD25 and GITR (∼85 and ∼90%, respectively; Fig. 4,A, upper and middle right panels), whereas only ∼8% were positive for CTLA-4 (Fig. 4,A, lower right panel). Restimulated CD4+ MLN cells were also stained intracellularly for the presence of IL-10 (Fig. 4,B). The frequency of IL-10-secreting CD4+ T cells was significantly higher in MLNs from mice injected with OVA-IL-10-DCs (∼2%) than in MLNs from mice treated with Ctrl-DCs, OVA-DCs, or OVA-eGFP-DCs (always <0.3%). Most CD4+IL-10+ MLN T cells from OVA-IL-10-DC-treated mice expressed CD25 (∼65%; Fig. 4,B, lower right panel). Finally, flow cytometry analyses showed that the majority of restimulated CD4+Foxp3+ MLN T cells produced IL-10 (∼60%; Fig. 4,B, upper right panel). Together, these results show that OVA-IL-10-DCs induce the differentiation of a heterogeneous population of T cells with a Treg profile (CD4+CD25+Foxp3+IL-10+ T cells). Of note, restimulation of MLN cells from OVA-IL-10-DC-treated mice with Derp1 (used as an irrelevant Ag control) was ineffective in inducing Foxp3 and IL-10 expression by these cells, demonstrating the specificity of the response (data not shown). Moreover, restimulated CD4− MLN cells expressed neither Foxp3 nor IL-10 (Fig. 4, A and B). Because TGF-β may play a role in tolerance induction and has been reported to be expressed by certain Treg subsets (19), we also measured TGF-β production by MLN cells. MLN cells from mice injected with Ctrl-DCs, OVA-DCs, OVA-eGFP-DCs, or OVA-IL-10-DCs were isolated and restimulated with OVA, and the culture supernatants were analyzed after 3 days by ELISA for their TGF-β and IL-10 contents. Neither MLN cell culture produced TGF-β, whereas MLN cells from OVA-IL-10-DC mice secreted high amounts of IL-10 (data not shown).
Induction of CD4+CD25+Foxp3+IL-10+ Tregs by OVA-IL-10-DCs. A and B, Mice were injected i.t. with Ctrl-DCs, OVA-DCs, OVA-eGFP-DCs, or OVA-IL-10-DCs. Five days later, MLN cells were collected and restimulated in vitro with 10 μg/ml OVA. After 43 h of OVA stimulation, cells were treated with 20 μg/ml brefeldin A. At 48 h, cells were quadruple stained for CD4, CD25, Foxp3, and IL-10. A, The percentage of Foxp3+ cells in the CD4+ MLN T cell population from the four experimental groups is given in the upper right quadrant. The right panels show the frequency of CD25+ (upper panel), GITR+ (middle panel), and CTLA-4+ (lower panel) cells in the CD4+Foxp3+ MLN T cell population from OVA-IL-10-DC-injected mice. B, The percentage of IL-10+ cells in the CD4+ MLN T cell population from the four experimental groups is given in the upper right quadrant. The lower right panel shows the frequency of CD25+ cells in the CD4+IL-10+ MLN T cell population from OVA-IL-10-DC-injected mice. The upper right panel shows the frequency of IL-10+ cells in the CD4+Foxp3+ MLN T cell population from OVA-IL-10-DC-injected mice. C, Mice were injected i.t. with Ctrl-DCs, OVA-DCs, OVA-eGFP-DCs, or OVA-IL-10-DCs. Five days later, CD4+ T cells were isolated from MLNs and injected i.t. into recipient mice sensitized with OVA-DCs 7 days before. Five days later, recipients were exposed to aerosolized OVA for 30 min/day for 5 consecutive days. Twenty-four hours after the last challenge, the BALF recovered from the recipients was subjected to total and differential cell counts. Data are presented as means ± SDs. ∗, Significantly different from the values obtained in the other groups. D, Lung sections of Ctrl-DCs/OVA, OVA-DCs/OVA, OVA-eGFP-DCs/OVA-DCs/OVA, and OVA-IL-10-DCs/OVA-DCs/OVA IL-10−/− C57BL/6 mice were stained with H&E. All these results are representative of at least three similar experiments. n ≥ 6 in each experimental group.
Induction of CD4+CD25+Foxp3+IL-10+ Tregs by OVA-IL-10-DCs. A and B, Mice were injected i.t. with Ctrl-DCs, OVA-DCs, OVA-eGFP-DCs, or OVA-IL-10-DCs. Five days later, MLN cells were collected and restimulated in vitro with 10 μg/ml OVA. After 43 h of OVA stimulation, cells were treated with 20 μg/ml brefeldin A. At 48 h, cells were quadruple stained for CD4, CD25, Foxp3, and IL-10. A, The percentage of Foxp3+ cells in the CD4+ MLN T cell population from the four experimental groups is given in the upper right quadrant. The right panels show the frequency of CD25+ (upper panel), GITR+ (middle panel), and CTLA-4+ (lower panel) cells in the CD4+Foxp3+ MLN T cell population from OVA-IL-10-DC-injected mice. B, The percentage of IL-10+ cells in the CD4+ MLN T cell population from the four experimental groups is given in the upper right quadrant. The lower right panel shows the frequency of CD25+ cells in the CD4+IL-10+ MLN T cell population from OVA-IL-10-DC-injected mice. The upper right panel shows the frequency of IL-10+ cells in the CD4+Foxp3+ MLN T cell population from OVA-IL-10-DC-injected mice. C, Mice were injected i.t. with Ctrl-DCs, OVA-DCs, OVA-eGFP-DCs, or OVA-IL-10-DCs. Five days later, CD4+ T cells were isolated from MLNs and injected i.t. into recipient mice sensitized with OVA-DCs 7 days before. Five days later, recipients were exposed to aerosolized OVA for 30 min/day for 5 consecutive days. Twenty-four hours after the last challenge, the BALF recovered from the recipients was subjected to total and differential cell counts. Data are presented as means ± SDs. ∗, Significantly different from the values obtained in the other groups. D, Lung sections of Ctrl-DCs/OVA, OVA-DCs/OVA, OVA-eGFP-DCs/OVA-DCs/OVA, and OVA-IL-10-DCs/OVA-DCs/OVA IL-10−/− C57BL/6 mice were stained with H&E. All these results are representative of at least three similar experiments. n ≥ 6 in each experimental group.
To unambiguously demonstrate that i.t. injection of OVA-IL-10-DCs induces the differentiation of Tregs, CD4+ T cells from the MLNs of mice injected with Ctrl-DCs, OVA-DCs, OVA-eGFP-DCs, or OVA-IL-10-DCs 5 days earlier were sorted and adoptively transferred into OVA-sensitized syngenic recipients. Five days later, recipients were exposed to OVA aerosols to induce eosinophilic airway inflammation. Recipients that received CD4+ MLN T cells from OVA-IL-10-DC-injected mice had significantly lower total cell and eosinophil counts in their BALF when compared with recipients that received CD4+ MLN T cells from mice injected with the other DC types (Fig. 4,C), demonstrating the presence of functional Tregs in MLNs from OVA-IL-10-DC-injected mice. Of note, BALF eosinophilia was significantly higher (p < 0.05) in recipients that were transferred with CD4+ MLN T cells from OVA-DC- or OVA-eGFP-DC-injected mice than in those that received CD4+ MLN cells from Ctrl-DC-injected animals (Fig. 4 C).
Some Treg subsets mediate immunosuppression through IL-10 (19). To determine whether enhanced IL-10 secretion by CD4+ MLN T cells contributes to induction of antigenic tolerance in OVA-IL-10-DC-injected mice, the experiment described in Fig. 2,A (“preventive protocol”) was reiterated in IL-10−/− C57BL/6 mice, except that AHR was not measured. In IL-10−/− mice, unlike what was observed in wild-type mice, OVA-IL-10-DCs failed to reduce eosinophilic lung inflammation (Fig. 4 D) and mucus (PAS staining and Muc5ac mRNA levels), OVA-specific IgE and IgG1, and IL-4 (and IFN-γ) production (supplemental Fig. 3) upon OVA challenge, demonstrating that host IL-10 is required for mediating the immunomodulary effects of OVA-IL-10-DCs.
Together, these data strongly suggest that OVA-IL-10-DCs promote tolerance through induction of a heterogeneous population of OVA-specific CD4+CD25+Foxp3+IL-10+ Tregs.
Treatment of established airway allergy by using OVA-IL-10-DCs
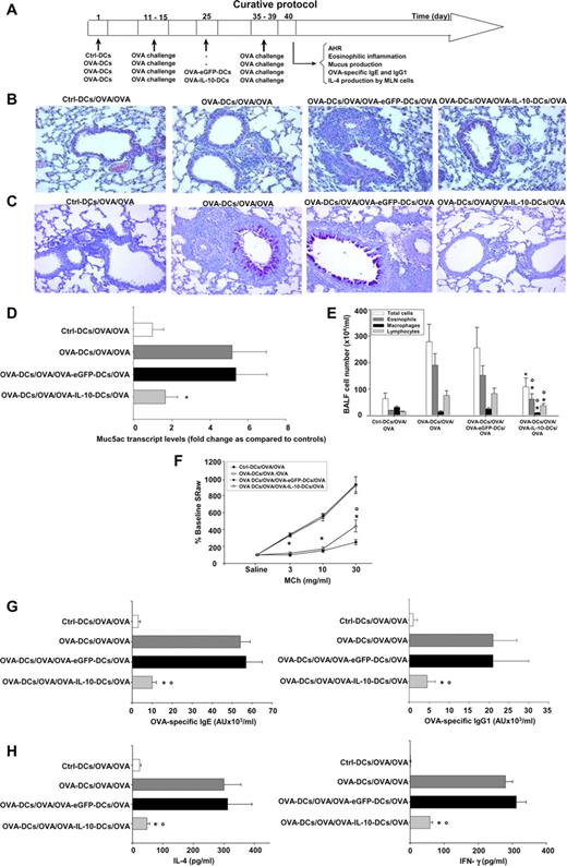
We next sought to determine whether it was possible to treat established airway allergy by using OVA-IL-10-DCs. Mice were sensitized at day 1 by i.t. administration of OVA-DCs. Following this injection and beginning on day 11, mice were exposed to aerosolized OVA for 30 min/day for 5 consecutive days (days 11–15; first challenge period). Twenty days later, the mice underwent another 5-day OVA challenge period (days 35–39; second challenge period). Twenty-four hours after the last challenge (day 40), AHR was measured and allergic airway inflammation was characterized. To test the curative effects of OVA-IL-10-DCs, they were delivered to mice i.t. at day 25 (viz. 10 days after the first challenge period and 10 days before the second challenge period). OVA-eGFP-DCs were injected as controls. This “curative protocol” is provided in Fig. 5 A.
Treatment of established airway allergy by i.t. administration of OVA-IL-10-DCs. A, Curative protocol. Lung sections of Ctrl-DCs/OVA/OVA, OVA-DCs/OVA/OVA, OVA-DCs/OVA/OVA-eGFP-DCs/OVA, and OVA-DCs/OVA/OVA-IL-10-DCs/OVA mice were stained with either H&E (B) or PAS (C). D, Lungs were assayed for Muc5ac mRNA expression by real-time quantitative RT-PCR. All values are normalized to β–actin mRNA. E, The BALF recovered from the animals was subjected to total and differential cell counts. F, AHR was assessed by analyzing sRaw responses to increasing concentrations of MCh in a double-chamber plethysmograph. G, Levels of OVA-specific IgE and IgG1 were measured in serum samples by ELISA. OVA-specific IgE and IgG1 levels are expressed as arbitrary units (AUs). H, IL-4 and IFN-γ levels in the supernatants of MLN cells restimulated in vitro for 4 days with 10 μg/ml OVA were determined by ELISA. All numerical data are presented as means ± SDs. ○, Significantly different from the values obtained in Ctrl-DCs/OVA/OVA mice. ∗, Significantly different from the values obtained in OVA-DCs/OVA/OVA and OVA-DCs/OVA/OVA-eGFP-DCs/OVA mice. All of these results are representative of at least three similar experiments. n ≥ 6 in each experimental group.
Treatment of established airway allergy by i.t. administration of OVA-IL-10-DCs. A, Curative protocol. Lung sections of Ctrl-DCs/OVA/OVA, OVA-DCs/OVA/OVA, OVA-DCs/OVA/OVA-eGFP-DCs/OVA, and OVA-DCs/OVA/OVA-IL-10-DCs/OVA mice were stained with either H&E (B) or PAS (C). D, Lungs were assayed for Muc5ac mRNA expression by real-time quantitative RT-PCR. All values are normalized to β–actin mRNA. E, The BALF recovered from the animals was subjected to total and differential cell counts. F, AHR was assessed by analyzing sRaw responses to increasing concentrations of MCh in a double-chamber plethysmograph. G, Levels of OVA-specific IgE and IgG1 were measured in serum samples by ELISA. OVA-specific IgE and IgG1 levels are expressed as arbitrary units (AUs). H, IL-4 and IFN-γ levels in the supernatants of MLN cells restimulated in vitro for 4 days with 10 μg/ml OVA were determined by ELISA. All numerical data are presented as means ± SDs. ○, Significantly different from the values obtained in Ctrl-DCs/OVA/OVA mice. ∗, Significantly different from the values obtained in OVA-DCs/OVA/OVA and OVA-DCs/OVA/OVA-eGFP-DCs/OVA mice. All of these results are representative of at least three similar experiments. n ≥ 6 in each experimental group.
Intratracheal administration of OVA-IL-10-DCs, but not OVA-eGFP-DCs, to mice suffering from established airway allergy reversed their susceptibility to aerosolized OVA. Indeed, treatment with OVA-IL-10-DCs was associated with strong attenuation of eosinophilic lung inflammation, AHR, and mucus (PAS staining and Muc5ac mRNA levels), OVA-specific IgE and IgG1, and IL-4, but also IFN-γ, production following the second challenge period (Fig. 5, B–H).
Administration of OVA-IL-10-DCs has long-lasting preventive and curative effects
To examine whether administration of OVA-IL-10-DCs has long-lasting preventive and curative effects, the preventive and curative protocols illustrated in Figs. 2,A and 5,A were modified as follows: in both protocols, the mice underwent three (rather than a single) OVA challenge periods at 30-day intervals following OVA-IL-10-DC administration. Schemata of the experimental protocols are provided in Fig. 6 A (long-lasting preventive protocol and long-lasting curative protocol).
Long-lasting preventive and curative effects of OVA-IL-10-DCs. A, Long-lasting preventive and curative protocols. B, The BALF recovered from Ctrl-DCs/3×OVA, OVA-DCs/3×OVA, OVA-eGFP-DCs/OVA-DCs/3×OVA, and OVA-IL-10-DCs/OVA-DCs/3×OVA mice was subjected to total and differential cell counts. ○, Significantly different from the values obtained in Ctrl-DCs/3×OVA mice. ∗, Significantly different from the values obtained in OVA-DCs/3×OVA and OVA-eGFP-DCs/OVA-DCs/3×OVA mice. C, BALF total and differential cell counts of Ctrl-DCs/OVA/3×OVA, OVA-DCs/OVA/3×OVA, OVA-DCs/OVA/OVA-eGFP-DCs/3×OVA, and OVA-DCs/OVA/OVA-IL-10-DCs/3×OVA mice. ○, Significantly different from the values obtained in Ctrl-DCs/OVA/3×OVA mice. ∗, Significantly different from the values obtained in OVA-DCs/OVA/3×OVA and OVA-DCs/OVA/OVA-eGFP-DCs/3×OVA mice. All data are presented as means ± SDs. All of these results are representative of at least three similar experiments. n ≥ 6 in each experimental group.
Long-lasting preventive and curative effects of OVA-IL-10-DCs. A, Long-lasting preventive and curative protocols. B, The BALF recovered from Ctrl-DCs/3×OVA, OVA-DCs/3×OVA, OVA-eGFP-DCs/OVA-DCs/3×OVA, and OVA-IL-10-DCs/OVA-DCs/3×OVA mice was subjected to total and differential cell counts. ○, Significantly different from the values obtained in Ctrl-DCs/3×OVA mice. ∗, Significantly different from the values obtained in OVA-DCs/3×OVA and OVA-eGFP-DCs/OVA-DCs/3×OVA mice. C, BALF total and differential cell counts of Ctrl-DCs/OVA/3×OVA, OVA-DCs/OVA/3×OVA, OVA-DCs/OVA/OVA-eGFP-DCs/3×OVA, and OVA-DCs/OVA/OVA-IL-10-DCs/3×OVA mice. ○, Significantly different from the values obtained in Ctrl-DCs/OVA/3×OVA mice. ∗, Significantly different from the values obtained in OVA-DCs/OVA/3×OVA and OVA-DCs/OVA/OVA-eGFP-DCs/3×OVA mice. All data are presented as means ± SDs. All of these results are representative of at least three similar experiments. n ≥ 6 in each experimental group.
In both protocols, i.t. delivery of OVA-IL-10-DCs had long-lasting effects. Indeed, 24 h after the last challenge (day 76 for the long-lasting preventive protocol and day 100 for the long-lasting curative protocol), all of the pathophysiological features of experimental asthma (viz. eosinophilic airway inflammation, AHR, mucous cell hyperplasia, production of OVA-specific IgE and IgG1, and synthesis of IL-4 by OVA-restimulated MLN cells) were significantly reduced in mice injected with OVA-IL-10-DCs compared with control mice that received OVA-eGFP-DCs. BALF total and differential cell counts were chosen to illustrate the long-term preventive and curative effects of OVA-IL-10-DCs (Fig. 6, B and C). The other pathophysiological features of airway allergy are given in supplemental Figs. 4 (long-lasting preventive protocol) and 5 (long-lasting curative protocol).
Discussion
In the present study, we show that it is possible to generate IL-10-producing BMDCs in vitro by using an advanced generation lentiviral vector carrying the murine IL-10 cDNA and demonstrate that such DCs have the ability to induce long-lasting Ag-specific tolerance in experimental asthma.
There is accumulating evidence that T cell tolerization requires some degree of DC maturation (6, 23, 24). It has even been proposed that a particular stage of DC maturation, called semimaturation, is necessary to direct CD4+ T cell development toward the regulatory lineage, whereas only full DC maturation is immunogenic (25, 26). Semimature DCs express high levels of MHC and costimulatory molecules but, unlike mature DCs, do not produce proinflammatory cytokines such as IL-12 (25). DC semimaturation associated with tolerogenic functions can be induced by Bordetella pertussis filamentous hemagglutinin (FHA) or TNF-α (27, 28). Both FHA- and TNF-α-stimulated DCs (FHA-DCs and TNF-α-DCs, respectively) display enhanced expression of cell surface maturation markers, lack IL-12 production, and induce Ag-specific Tregs. Moreover, repetitive injection of TNF-α-DCs confers Ag-specific protection against experimental autoimmune encephalomyelitis in mice (28). Interestingly, TNF-α-DCs (28), unlike FHA-DCs (27), do not secrete IL-10, indicating that IL-10 production by semimature DCs is not an absolute requirement for Treg development. It is also likely that the tolerogenic lung DCs that have been reported to express elevated amounts of IL-10 but also MHCII, CD40, CD80, and CD86 following intranasal OVA administration (9) represent a natural population of semimature DCs. Indeed, although IL-12 production was not investigated, it may be speculated that IL-10 prohibits IL-12 expression in these cells via an autocrine mechanism, as demonstrated in other DC types (29, 30). In the present study, we have used a commercial batch of OVA containing enough LPS to induce full BMDC maturation (see the results obtained for OVA-DCs in Fig. 1). However, IL-10-transduced BMDCs only acquired a semimature phenotype upon OVA stimulation. Indeed, OVA-IL-10-DCs displayed intermediate levels of cell surface maturation markers (MHCII, CD40, CD80, and CD86) when compared with OVA-DCs and Ctrl-DCs, secreted high amounts of IL-10, and did not produce IL-12 (Fig. 1). Moreover, these cells were able to prevent and cure experimental asthma through a mechanism dependent on Treg proliferation, reinforcing the concept that semimature DCs are particularly potent tolerogenic cells. Of note, neither control, IL-10-transduced, nor TNF-α-stimulated BMDCs pulsed with LPS-free OVA (viz. immature DCs that do not produce IL-10, immature DCs that produce IL-10, and semimature DCs that do not produce IL-10, respectively) protected mice against experimental asthma (our unpublished data), indicating that semimaturation and IL-10 production are both required for tolerance induction by DCs in the lung environment.
A number of recent studies indicate that Tregs play a key role in preventing immune responses to harmless aeroantigens (20). Depletion of CD25+ T cells in a mouse model of asthma resulted in an increase in allergen-induced AHR and inflammation (31), whereas adoptive transfer of CD25+ T cells from DO11.10 mice to wild-type recipients was effective in inhibiting the OVA-induced airway allergy (32). In humans, allergen-specific IL-10-producing T cells are present at a higher frequency in nonallergic compared with allergic subjects (33), and CD25+ T cells from allergic individuals seem to lose their inhibitory activity during the symptomatic periods (34). Inhalation of innocuous Ags in mice may induce the development of a wide spectrum of Tregs, including CD4+ICOS+IL-10+ (35), CD4+CD25+ICOS+Foxp3+T-bet+IL-10+IFN-γ+ (“Th1 regulatory” cells; Ref. 36), CD4+CD25+Foxp3+TGF-β+ (37) and CD4+CD25+Foxp3+LAG3+CTLA4+CD45RC+IL-10+ (38) T cells. The development of these Tregs may require specific pulmonary DC subsets. Indeed, IL-10-producing CD8α−ICOSL+ DCs induce the development of CD4+ICOS+IL-10+ Tregs (9, 35), whereas CD8α+ DCs preferentially direct the regulatory response toward the Th1 regulatory pathway (36). In other studies, de Heer et al. (39) have identified a role for lung plasmacytoid DCs in the protection against asthmatic reactions to harmless Ags. Lung plasmacytoid DCs were shown to induce the generation of suppressive T cells (39), although these T cells were not further characterized. A number of experimental therapeutic strategies have proven effective in inducing allergen-specific Tregs in the lung. First, the use of killed Mycobacterium vaccae or Listeria monocytogenes as adjuvant induces allergen-specific Tregs that protect mice against airway allergy (36, 40). Second, administration of vitamin D3 to healthy humans and steroid-resistant asthmatic patients enhances subsequent responsiveness to dexamethasone for induction of IL-10-secreting Tregs (41). Finally, there is an increase in functional pulmonary Tregs in mice that receive an i.t. injection of either an agonist of the D prostanoid receptor 1 or D prostanoid receptor 1 agonist-treated DCs (42). In the present report, we describe a novel strategy based on i.t. injection of Ag-pulsed IL-10-transduced BMDCs to expand Ag-specific CD4+CD25+Foxp3+IL-10+ Tregs in the lung. It is known that induction of Tregs is favored by suboptimal costimulatory signals and immunoregulatory cytokines such as IL-10 or TGF-β (19, 43, 44). These two conditions were met in our approach. Indeed, our genetically modified DCs not only produced high levels of IL-10 but also expressed intermediate levels of cell surface maturation markers (semimaturation). The fundamental property defining Tregs is their ability to transfer immune unresponsiveness in vivo from one individual to another (43). Adoptive transfer of CD4+ MLN T cells from mice injected with OVA-IL-10-DCs abrogated OVA-induced eosinophilic airway inflammation in sensitized recipients, clearly demonstrating the presence of functional Tregs in MLNs of OVA-IL-10-DC-treated mice. The suppressive functions of Tregs can be partly ascribed to inhibitory cytokines such as IL-10 and TGF-β (19, 20). Tregs that expanded in MLNs following administration of OVA-IL-10-DCs did not express TGF-β but produced IL-10. This result, in conjunction with the observation that OVA-IL-10-DCs failed to prevent airway allergy in IL-10−/− mice, imply that OVA-IL-10-DCs exert their regulatory effects through induction of Tregs that suppress airway allergy in an IL-10-dependent way. By analogy, naturally occurring pulmonary Tregs, adoptively transferred splenic Tregs, and Tregs that develop following treatment with killed M. vaccae, vitamin D3, or D prostanoid receptor 1 agonists all require IL-10 to protect mice from lung inflammation (9, 31, 35, 40, 41, 42). It is now accepted that many of the Tregs present in normal animals arise during thymic selection (“natural” Tregs; Ref. 19). However, it is also becoming clear that Tregs can be generated in the periphery under particular conditions of Ag exposure (“adaptive or induced” Tregs; Ref. 19). Whether the increase in IL-10-producing Tregs we have observed is due to expansion or recruitment of natural Tregs or whether these cells developed from naive Ag-specific T cells in MLNs remains to be determined.
Ag-specific suppression of a previously primed immune response is a major challenge for the treatment of ongoing allergic diseases. Immunotherapy remains the only truly disease-modifying treatment for asthma (45, 46). Despite its efficacy, s.c. allergen immunotherapy has several drawbacks. One of the factors limiting the use of s.c. allergen immunotherapy is the inconvenience of repeated clinic visits over several years to receive the injections and to achieve sustainable therapeutic results (45, 46). More importantly, s.c. allergen immunotherapy is not entirely free of side effects and there is the rare but existing risk of severe anaphylactic reaction, even when standardized extracts are used (45, 46). To avoid these problems, alternative forms of immunotherapy have been developed. Among them, sublingual immunotherapy offers logistic advantages and is safe (45, 46). However, much higher doses of sublingually administered allergens are required to obtain beneficial results, demonstrating that sublingual immunotherapy is less effective than s.c. allergen immunotherapy (45, 46). Our data show that a single i.t. injection of Ag-pulsed IL-10-DCs not only prevents but also reverses all of the characteristic features of experimental asthma, namely, eosinophilic airway inflammation, AHR, and production of mucus, allergen-specific Igs, and IL-4. Moreover, this reversal lasted for at least 75 days after IL-10-DC administration (Fig. 6, A and C). These observations have significance for allergy immunotherapy and could be exploited to restore immune tolerance in patients with established asthma.
In sensitized animals, intranasal instillation of rIL-10 is effective in suppressing the inflammatory response to allergens (47). Furthermore, transfer of the Il-10 cDNA directly to the lung (48, 49, 50) and adoptive transfer of CD4+ T cells engineered to constitutively produce IL-10 (51) have both demonstrated that IL-10 can block experimental airway inflammation and hyperreactivity. However, these therapeutic strategies were designed to express IL-10 for a long time in the lung. Although IL-10 is reasonably well tolerated (52), continuous IL-10 delivery may have deleterious effects, such as immunodeficiency, anemia, and thrombocytopenia (52, 53). Our approach was designed to durably modify local T cell responses by transient introduction of IL-10-producing Ag-pulsed DCs in the airways. In our opinion, the transient expression of IL-10 in vivo by DCs provides a safer and more physiological means to modulate pulmonary immune responses.
Altogether, our data show that it is possible to generate semimature IL-10-producing DCs in vitro by using a lentiviral transduction system and demonstrate that i.t. administration of these cells following appropriate antigenic stimulation 1) is effective in preventing and treating experimental asthma, 2) has long-lasting and Ag-specific effects, and 3) promotes true immunological tolerance by inducing a heterogeneous population of Ag-specific CD4+CD25+Foxp3+IL-10+ Tregs. In conclusion, our study describes a promising strategy to induce long-lasting Ag-specific tolerance in airway allergy.
Acknowledgments
We thank Dr. D. Trono (University of Geneva) for providing the pCMVΔR8.9 and pMD.G plasmids and Dr. L. Naldini (University of Torino) for generously providing the transfer vector pHR′-CMV-eGFP.
Disclosures
The authors have no financial conflict of interest.
Footnotes
The costs of publication of this article were defrayed in part by the payment of page charges. This article must therefore be hereby marked advertisement in accordance with 18 U.S.C. Section 1734 solely to indicate this fact.
The Laboratory of Cellular and Molecular Physiology is supported by grants from the Fonds National de la Recherche Scientifique (Belgium; Mandat d’Impulsion Scientifique), by the Fonds de la Recherche Scientifique Médicale (Belgium), by the Belgian Programme on Interuniversity Attraction Poles (Fedimmune) initiated by the Belgian State (Belgian Science Policy), and by an Action de Recherche Concertée de la Communauté Française de Belgique. M.M. is a Research Director and D.B. is a Research Fellow at the Fonds National de la Recherche Scientifique. E.H. is a Research Fellow at the Fonds de la Formation à la Recherche dans l’Industrie et l’Agriculture, Belgium.
Abbreviations used in this paper: AHR, airway hyperreactivity; BALF, bronchoalveolar lavage fluid; DC, dendritic cell; BMDC, bone marrow-derived DC; eGFP, enhanced GFP; FHA, Bordetella pertussis filamentous hemagglutinin; i.t., intratracheal(ly); MCh, β-methacholine; MLN, mediastinal lymph node; PAS, periodic acid-Schiff; sRaw, specific airway resistance; MHCII, MHC class II; Ctrl, control; GITR, glucocorticoid-induced TNFR; Treg, regulatory T cell.
The online version of this article contains supplemental material.





