Abstract
T cells that encounter ocular pigment epithelium in vitro are inhibited from undergoing TCR-triggered activation, and instead acquire the capacity to suppress the activation of bystander T cells. Because retinal pigment epithelial (RPE) cells suppress T cell activation by releasing soluble inhibitory factors, we studied whether soluble factors also promote the generation of T regulatory (Treg) cells. We found that RPE converted CD4+ T cells into Treg cells by producing and secreting CTLA-2α, a cathepsin L (CathL) inhibitor. Mouse rCTLA-2α converted CD4+ T cells into Treg cells in vitro, and CTLA-2α small interfering RNA-transfected RPE cells failed to induce the Treg generation. RPE CTLA-2α induced CD4+CD25+Foxp3+ Treg cells that produced TGFβ in vitro. Moreover, CTLA-2α produced by RPE cells inhibited CathL activity in the T cells, and losing CathL activity led to differentiation to Treg cells in some populations of CD4+ T cells. In addition, T cells in the presence of CathL inhibitor increased the expression of Foxp3. The CTLA-2α effect on Treg cell induction occurred through TGFβ signaling, because CTLA-2α promoted activation of TGFβ in the eye. These results show that immunosuppressive factors derived from RPE cells participate in T cell suppression. The results are compatible with the hypothesis that the eye-derived Treg cells acquire functions that participate in the establishment of immune tolerance in the posterior segment of the eye.
Ocular pigment epithelium contributes to immune tolerance in the eye (1, 2, 3). Previous studies have shown that the retinal pigment epithelium (RPE)4 monolayer functions as an immune-privileged tissue (4), and that RPE cells are the principal mediators of immune privilege in the subretinal space (5, 6). Ocular pigment epithelium cells, either as explanted tissues or cultured cells, have been found to be immunosuppressive in vitro (7, 8, 9, 10, 11, 12, 13). In addition, pigment epithelium cells derived from the retina have been shown to secrete soluble factors such as TGFβ (6, 7), thrombospondin-1 (6, 7, 8), and PGE2 (7, 9), which can alter the expression of both adaptive and innate immune effector mechanisms in vitro. Although it is assumed that the immunoregulatory activities displayed by RPE in vitro reflect their activities in vivo, this has not yet been confirmed; however, studies to clarify the molecular mechanisms by which RPE regulate immunogenic inflammation in the eye are important, and they may provide insight into the pathogenesis of immunogenic inflammation outside the eye.
We recently reported that T cells stimulated by anti-CD3 Ab in the presence of primary cultured iris pigment epithelium (IPE) from the anterior segment of the eye acquire the capacity to regulate bystander T cells in subsequent cultures (10, 11, 12, 13). Activation of bystander T cells was suppressed, indicating that the IPE-exposed T cells acted as T regulatory (Treg) cells.
In the current studies, we investigated how T cells cultured in vitro in the presence of RPE cells acquire the capacity to regulate other T cells in secondary cultures. Our results indicate that CD4+ T cells acquire Treg activity when exposed to RPE cells, and that this conversion occurs in the presence of a novel inhibitory factor, CTLA-2α. CTLA-2α, a cysteine proteinase inhibitor, promoted RPE-dependent formation of Treg cells. RPE cells constitutively expressed CTLA-2α, and CD4+ T cells exposed to RPE cells were able to up-regulate the expression of CD25 and Foxp3. In addition, rCTLA-2α induced CD4+CD25+Foxp3+ Treg cells in vitro. These Treg cells produced high levels of immunosuppressive cytokines, including active TGFβ. Finally, the Treg cells generated in response to CTLA-2α during coculture with RPE cells acquired full regulatory functions for peripheral immune tolerance.
Materials and Methods
Mice
Ocular pigment epithelium cells and lymphoid cells were obtained from adult C57BL/6 and ICR mice (Taconic Farms or CLEA Japan). P. Lucas and R. Gress (National Cancer Institute, Bethesda, MD) provided dominant-negative (DN) TGFβ type II receptor (TGFβ RII) transgenic mice (14).
Preparation of primary cultures of RPE
Primary RPE cells were cultivated, as described previously (10, 11, 12). Briefly, the eyes were enucleated and cut into two halves along a circumferential line posterior to the ciliary process, creating a ciliary body-free posterior eyecup. The eyecup was incubated in 0.2% trypsin (BioWhittaker) for 1 h. The RPE tissues were triturated to produce a single-cell suspension, resuspended in complete DMEM (10, 11, 12), placed into 6-well plates, and incubated for 2 wk. RPE cell lines (i.e., nonprimary cells) from normal C57BL/6 mice were cultured for 4–6 wk. Ciliary body pigment epithelium (CBPE) and IPE cells were prepared from C57BL/6 mice as controls for RPE cells.
Preparation of purified T cells and assay of cell proliferation
Cytokeratin-positive RPE cells were cultured separately in 96-well plates (1 × 104 cells/well) or 24-well plates (5–10 × 104 cells/well). Suspensions of responder cells were pressed through a nylon mesh (Immulan mouse T cell kit; Biotecx Laboratories) to produce a single-cell suspension that was more than 95% CD3 positive. For stimulation with anti-CD3 Ab, T cells were prepared by pressing spleen fragments through a nylon mesh to produce a single-cell suspension. CD4+ or CD8+ T cells were prepared separately using MACS cell isolation kits (Miltenyi Biotec). These cells were found to be more than 95% CD4+ or CD8+, respectively.
Purified T cells (2.5 × 105 cells/well) were stimulated with anti-mouse CD3ε Ab (clone 2C11; BD Pharmingen) and incubated for 72 h. The concentration of anti-CD3 Ab in these cultures ranged from 0.001 to 1.0 μg/ml, as indicated.
For experiments using pigment epithelium supernatants, RPE cells were cultured overnight in serum-free medium (10, 11, 12), and pigment epithelium supernatants were collected. The supernatants were placed in 24-well culture plates containing freshly prepared T cells. After incubation, the cultures were assayed for cell proliferation by measuring the uptake of [3H]thymidine.
RPE-induced Treg cells
T cells exposed to RPE cells were harvested, γ irradiated (2000 rad), and added (105 cells/well) to 96-well plates containing fresh T cells (responder target T cells; 105 cells/well) and anti-CD3 Ab. The harvested T cells contained ≤0.99% cytokeratin+ RPE cells. The cultured RPE cells did not contain CD45+, F4/80+, or MHC class II+ cells (10, 13). The concentration of TGFβ in the supernatants of RPE-induced Treg cells was measured as the active forms using a TGFβ1 ELISA (R&D Systems).
Flow cytometry
To examine the expression of CD25 on T cells exposed to RPE, pan-T cells were added to culture wells in the presence or absence (control T cells) of cultured RPE cells. The T cells were harvested and stained with PE-conjugated anti-CD4 Ab (BD Pharmingen) and FITC-conjugated Ab to CD25 (IL-2Rα; eBioscience).
Flow cytometry was also used to analyze the expression of CTLA-2α on RPE or RPE Treg cells. Before staining, these cells were incubated with a mouse Fc block (FcγRIII/II; BD Pharmingen) at 4°C for 15 min. After permeabilization, the cells were stained with anti-mouse CTLA-2α Ab or rabbit IgG at 4°C for 30 min. The cells were washed, and the bound primary Ab was detected by incubation with biotin-conjugated anti-rabbit IgG (BD Pharmingen) at 4°C for 30 min, followed by FITC-conjugated streptavidin (BD Pharmingen) at 4°C for 15 min.
rCTLA-2α-treated or untreated CD4+ T cells were stained with FITC-labeled CD25 at 4°C for 30 min. FITC-labeled rat IgG was used as an isotype control. For double staining, T cells were incubated with PE-conjugated anti-CD4 Ab. The rCTLA-2α-treated CD4+ T cells were also permeabilized and stained with PE-labeled anti-mouse Foxp3 (eBioscience) or isotype control Ab at 4°C for 30 min. In separate experiments, infiltrating T cells harvested from the eyes or lymph nodes of experimental autoimmune uveitis (EAU) mice (day 21) were permeabilized and stained with FITC-conjugated anti-Foxp3 (eBioscience) or isotype control Ab and PE-conjugated CD4 or CD8 Abs at 4°C for 30 min.
GeneChip
Ocular pigment epithelium cells were switched to serum-free medium, and cellular RNA extraction was performed after an overnight culture. Total RNA was isolated with TRIzol reagent (Invitrogen Life Technologies), according to the manufacturer’s instructions. RNA was purified from total cellular RNA using a Nucleospin RNA II (Macherey-Nagel). Experimental procedures for the GeneChip were performed according to the Affymetrix GeneChip Expression Analysis Technical Manual, as described previously (15, 16). The cRNA was hybridized to an oligonucleotide microarray (mouse genome 430 2.0). For global normalization, the average signal in an array was set at 100. We compared results for RPE cells with those from CBPE or IPE cells. The microarray data are deposited in the Gene Expression Omnibus public database under accession number GSE5134.
RT-PCR
Cellular extracts were prepared from cultured pigment epithelium cells from the retina, ciliary body, and iris. Cellular extracts were also prepared from mouse RPE cell lines. Total RNA of pigment epithelium cells was isolated with TRIzol reagent. PCR for CTLA-2α was performed for 40 cycles of denaturation at 94°C for 60 s, annealing at 58°C for 60 s, and extension at 72°C for 60 s. The primers for CTLA-2α were 5′-AATGATGTCAGCTGCTCCACCCCC-3′ and 5′-TGTGCCTCAGAGTTTACACCACAG-3′, and the resulting amplification product was 558 bp. The forward and reverse primers for GAPDH were described previously (10, 12). The PCR products were separated by electrophoresis on a 2% agarose gel and visualized by staining with ethidium bromide. The level of CTLA-2α mRNA was normalized by that of GAPDH.
CD25+ and CD25− T cells were harvested using an EPICS FACS (Beckman Coulter). Of the selected cell suspensions, flow cytometry showed that the CD4+CD25− cells were more than 98% pure and that CD4+CD25+ were 90–95% pure. Total RNA was extracted from CD4+CD25− and CD4+CD25+ T cells isolated from the spleens of naive mice or from T cells exposed to RPE cells. Total RNA was also extracted from CD4+CD25+ and CD4+CD25− RPE-induced Treg cells or rCTLA-2α-treated CD4+CD25+ and CD4+CD25− T cells. PCR amplification of cDNA was conducted using primers for Foxp3, as described previously (13). The PCR products were separated by electrophoresis on a 1% agarose gel containing ethidium bromide. The level of Foxp3 mRNA was normalized by the level of GAPDH mRNA.
Quantitative RT-PCR (qRT-PCR)
The qRT-PCR analysis was conducted by Takara Bio. Total RNA was isolated from cultured RPE cells on days 5, 10, 15, and 30. The expression of CTLA-2α was analyzed by qRT-PCR using a LightCycler instrument, a SYBR ExScript RT-PCR Kit (Takara Bio), and the following primers: for CTLA-2α, 5′-CACTCTGCCATTGCCTTGGA-3′ (forward) and 5′-CACTACACAAAGCAGGTGCTGGA-3′ (reverse); for GAPDH, 5′-AAATGGTGAAGGTCGGTGTG-3′ (forward) and 5′-TGAAGGGGTCGTTGATGG-3′ (reverse). The signal for CTLA-2α was normalized by the GAPDH signal.
TaqMan gene expression analysis of CTLA-2α, CTLA-2β, and cathepsin L (CathL)
The qRT-PCR analysis was conducted using different primers for CTLA-2α and CTLA-2β. The TaqMan gene expression assay primers included CTLA-2α (Assays ID: Mm 00484032_g1), CTLA-2β (Assays ID: Mm 01621586_s1), and CathL (Assays ID: Mm 00515597_m1). The qRT-PCR (ABI PRISM 7300; Applied Biosystems) amplified cDNA (5 ng) with the primers and the Universal Master Mix. PCR was performed by denaturation at 95°C for 10 min, followed by 40 cycles of denaturation at 95°C for 15 s and then annealing at 60°C for 1 min. PCR was performed in triplicates, using the GAPDH (Assays ID: Mm 99999915_g1) as the internal control. Cycle threshold values were determined using the SDS software of the 7300 System. Constant threshold values were set for each gene throughout the study.
Hybridization probes
A full-length mouse cDNA encoding CTLA-2 was inserted in pBluescript II SK. A ∼350-bp fragment of the cDNA was generated by PCR using the following primers: 5′-CATTCGGATCCGGCTGCTCCACCCCCTGATCC-3′ (forward) and 5′-GCCAGGTACCTTACTCTGGCTAGCCCTTCC-3′ (reverse). The fragment was subcloned into the pGEM-T Easy vector (Promega), which contains promoters for T7 and SP6 polymerases. For in situ hybridization, sense and antisense digoxigenin-labeled cRNA probes were generated using T7 and SP6 polymerases, respectively, using a DIG RNA Labeling Kit (Roche Diagnostics).
In situ hybridization
Albino ICR mice were perfused with Bouin’s solution via the left ventricle. Sampled eyes were dehydrated in a graded series of ethanol, incubated in xylene, and embedded in paraffin wax. Transverse sections (4 μm) were mounted onto poly(l-lysine)-coated slides. Sections were deparaffinized in xylene and rehydrated in a graded series of ethanol. Before hybridization, sections were incubated in 0.3% Triton X-100 for 10 min and 20 μg/ml proteinase K in 50 mM Tris-HCl (pH 7.4) for 5 min. The sections were fixed in 4% paraformaldehyde for 30 min and then incubated in 0.2% glycine in 50 mM Tris-HCl (pH 7.4) for 10 min. Next, the optic sections were hybridized overnight at 45°C in 50% formamide, 25% 20× SSC, 2% 50× Denhardt’s solution, 100 U/ml heparin sodium, 10% dextran sulfate, and 1.5 μg/ml CTLA-2 sense or antisense cRNA probe. RNA signals were detected with an alkaline phosphatase-conjugated anti-digoxin Ab using a DIG Nucleic Acid Detection Kit (Roche Diagnostics).
Immunohistochemistry
Cultured RPE and IPE (control) cells were grown on coverslips for 14 days. After washing, cells were fixed with 4% paraformaldehyde for 10 min at room temperature and permeabilized with 0.1% Triton X-100. Next, the cells were incubated with 1:100 anti-CTLA-2α or isotype control Ab for 1 h, followed by Alexa Fluor 488-conjugated anti-rabbit Ab (Invitrogen). Fluorescence signals were detected by confocal microscopy using a Radiance 2000 microscopy (Bio-Rad). To examine localization of CTLA-2α protein in situ, paraffin sections (4 μm) were mounted onto poly(l-lysine)-coated slides, deparaffinized in xylene, and rehydrated in a graded series of ethanol. To inactivate endogenous peroxides, the sections were incubated with 0.3% hydrogen peroxide in methanol for 30 min at room temperature. Next, the sections were blocked with 2% normal goat serum and 3% Triton X-100 for 30 min at room temperature and then incubated overnight at 4°C with 1:500 anti-CTLA-2α Ab. The sections were then incubated for 1 h at 4°C with 1:500 biotinylated goat polyclonal anti-rabbit IgG Ab (Sigma-Aldrich), followed by avidin-biotin complex reagent (Vector Laboratories) for 30 min at room temperature. Immunoreactivity was detected with 0.3% 3-3′-diaminobenzidine in 5% 1 M Tris-HCl (pH 7.4) and 0.02% hydrogen peroxide, and the sections were counterstained with hematoxylin.
rCTLA-2α and anti-CTLA-2α Ab
rCTLA-2α was efficiently expressed in Escherichia coli and purified by His-Bind affinity chromatography, as described in previous reports (17). The amino acid sequence of the rCTLA-2α was MGHHHHHHHHHHSSGHIEGRHMLEDPAAPPPDPSLDNEWKEWKTKFAKAYNLNEERHRRLVWEENKKKIEAHNADYEQGKTSFYMGLNQFSDLTPEEFKTNCYGNSLNRGEMAPDLPEYEDLGKNSYLTPGRAQPE. The recombinant protein was a cysteine disulfide-linked dimer. For Treg cell induction, purified CD4+ T cells in the presence of anti-CD3 Ab without APCs were cocultured with recombinant proteins (0.1–1000 pg/ml) for 24 h.
The antiserum against CTLA-2α was obtained by immunizing rabbits with purified rCTLA-2α. Anti-CTLA-2α IgG was affinity purified using rCTLA-2α-bound HiTrap resin (Amersham Biosciences).
Transfection of RPE CTLA-2α with small interfering RNA (siRNA)
The siRNA for murine CTLA-2α was designed using siDirect (http://design.RNAi.jp/). Highly effective siRNA sequences were selected using the novel guidelines of siDirect (18). Duplex siRNA targeted the CTLA-2α coding sequence at nt positions 144–166 (sense, 5′-CAAAAGCCUACAAUCUGAAUG-3′; antisense, 5′-UUCAGAUUGUAGGCUUUUGCA-3′), 259–281 (sense, 5′-GGGCCUGAAUCAAUUUAGUGA-3′; antisense, 5′-ACUAAAUUGAUUCAGGCCCAU-3′), and 401–423 (sense, 5′-GGGCUCAGCCAGAGUAACAGC-3′; antisense, 5′-UGUUACUCUGGCUGAGCCCUU-3′). Transient transfection was conducted on day 1 of culture in 500 μl of transfection medium, which consisted of serum-free medium, 1.5 μl of INTERFERin siRNA transfection reagent (Funakoshi), and 1 or 10 nM siRNA. On day 5, the transfection medium was replaced with DMEM containing 10% FBS. RPE cells were harvested on day 14 and examined for expression of CTLA-2α mRNA by semi-qRT-PCR.
CTLA-2α overexpression in RPE
For CTLA-2α overexpression in RPE cells, mouse CTLA-2α-pIRES-EGFP vector was synthesized and used with transfection reagent (Effectene Transfection Reagent; Qiagen). As a control, pIRES vector only was used for the assay. To confirm the expression of CTLA-2α, fluorescence microscopy and qRT-PCR were used.
Induction of EAU
Mice were immunized s.c. in the neck region with 200 μg of interphotoreceptor retinoid-binding protein peptide (GPTHLFQPSLVLDMAKVLLD; Biosynthesis) emulsified in CFA (Difco) containing Mycobacterium tuberculosis strain H37Ra (Difco) and injected i.p. with 100 ng of pertussis toxin (Sigma-Aldrich) as an additional adjuvant (19). Funduscopic examination was conducted 14 and 21 days after immunization. For flow cytometry, the cells were harvested from eyes and lymph nodes in day 21 EAU mice. The clinical score in day 14, 17, or 21 EAU mice was graded 0–4, as described by Thurau et al. (20). Inflammation was evaluated by fundus and histological findings.
CathL expression and activity
Cell lysates were prepared from cultured RPE cells in the presence of anti-CTLA-2α Abs, isotype control Abs, or rCTLA-2α. The CathL activity in these RPE cells was evaluated using an assay kit (BioVision). The units of CathL were determined by generating a standard curve using free amino-4-trifluoromethyl coumarin (BioVision). Cellular extracts were also prepared from RPE primary cultures and cell lines to evaluate the expression of CathL mRNA. PCR was performed for 30 cycles of denaturation at 94°C for 15 s, annealing at 55°C for 30 s, and extension at 68°C for 80 s. The primers for CathL were 5′-CGAGGATCCGATCCCCAAGTCTGTGGAC-3′ and 5′-CGAGGATCCCATTACCGCTACCCATCA-3′, and the resulting amplification product was 650 bp.
Flow cytometry was used to analyze the expression of CathL on RPE-induced Treg cells or control CD4+ T cells. After permeabilization, the cells were stained with anti-mouse CathL Ab or rabbit IgG at 4°C for 30 min. The cells were washed, and the bound primary Ab was detected by incubation with biotin-conjugated anti-rabbit IgG at 4°C for 30 min, followed by FITC-conjugated streptavidin at 4°C for 15 min.
Statistical evaluation
All experiments were repeated at least twice with similar results. All statistical analyses were conducted with Student’s t test. Results of EAU experiments were analyzed using Mann-Whitney U test. Values were considered statistically significant if p was less than 0.05.
Results
Treg cells induced by cultured RPE cells inhibit T cell proliferation
We first examined whether ocular pigment epithelium, IPE, CBPE, and RPE cells obtained from normal C57BL/6 mice can induce Treg cells in vitro. After incubation with anti-CD3 Ab, T cells exposed to pigment epithelium cells were harvested, x-irradiated, and added to secondary cultures containing T cells and anti-CD3 (target responder T cells). We found that the proliferation of target responder T cells was lower in the presence of CD4+ RPE-induced Treg cells than control T cells. Similarly, when exposed to IPE cells, CD8+ T cells, but not CD4+ T cells, converted into Treg cells (Fig. 1 A). In contrast, neither CD4+ nor CD8+ T cells were converted into Treg cells by CBPE.
Capacity of ocular pigment epithelium cells to convert T cells into regulators. A, Purified CD4+ or CD8+ T cells (1 × 106/well) were cultured with IPE, CBPE, or RPE cells for 24 h in the presence of anti-CD3 Ab (0.1 μg/ml), harvested, x-irradiated, and used as Treg cells (PE-induced Treg cells; ▪). As a control, T cells were cultured in the absence of pigment epithelium cells (▦). Pigment epithelium-induced Treg cells or control T cells were added (1 × 105/well) to cultures containing naive responder T cells (T resp; 1 × 105/well) plus anti-CD3. B, Preactivated T cells with anti-CD3 (0.01, 0.1, and 1.0 μg/ml) were cultured with RPE cells for 24 h and used as Treg cells (▪). C, T cells were cultured with RPE cells (▪) or RPE supernatants (▦) for 24 h in the presence of anti-CD3 (0.1 μg/ml) and used as Treg cells. Positive control cultures containing T cells (T resp) and anti-CD3 are represented by □. Error bars represent the SEM; ∗, p < 0.05 and ∗∗, p < 0.005 between positive control cultures and pigment epithelium-induced Treg cells.
Capacity of ocular pigment epithelium cells to convert T cells into regulators. A, Purified CD4+ or CD8+ T cells (1 × 106/well) were cultured with IPE, CBPE, or RPE cells for 24 h in the presence of anti-CD3 Ab (0.1 μg/ml), harvested, x-irradiated, and used as Treg cells (PE-induced Treg cells; ▪). As a control, T cells were cultured in the absence of pigment epithelium cells (▦). Pigment epithelium-induced Treg cells or control T cells were added (1 × 105/well) to cultures containing naive responder T cells (T resp; 1 × 105/well) plus anti-CD3. B, Preactivated T cells with anti-CD3 (0.01, 0.1, and 1.0 μg/ml) were cultured with RPE cells for 24 h and used as Treg cells (▪). C, T cells were cultured with RPE cells (▪) or RPE supernatants (▦) for 24 h in the presence of anti-CD3 (0.1 μg/ml) and used as Treg cells. Positive control cultures containing T cells (T resp) and anti-CD3 are represented by □. Error bars represent the SEM; ∗, p < 0.05 and ∗∗, p < 0.005 between positive control cultures and pigment epithelium-induced Treg cells.
To confirm these results, we exposed CD4+ T cells to RPE cells in the presence of different concentrations of anti-CD3. We found that when naive CD4+ T cells were prestimulated with anti-CD3 (0.01–1.0 μg/ml), they were converted into Treg cells by exposure to RPE cells (Fig. 1 B). Previous studies also show that CD8+ T cells are converted into Treg cells by exposure to primary cultured IPE cells from the anterior segment of the eye (11, 12, 13). We also found that CD4+ T cells can be converted into Treg cells by RPE cells from the posterior segment of the eye.
We next examined whether supernatants from RPE cells can convert T cells into Treg cells. CD4+ T cells were converted into Treg cells by supernatants from RPE cells (Fig. 1 C). These results imply that soluble factor(s) produced by RPE cells can induce the conversion of T cells into Treg cells in vitro. Although CD8+ T cells must be present to achieve the regulatory phenotype following exposure to IPE (12), CD4+ T cells are important for achieving the regulatory phenotype following exposure to RPE. Our results suggest that the latter process may be mediated by soluble inhibitory factor(s).
Expression of CD25 and Foxp3 on T cells exposed to RPE cells
CD4+CD25+ Treg cells are a unique population of Treg cells that maintain peripheral immune tolerance (23, 24, 25, 26, 27). We therefore examined whether T cells exposed to ocular pigment epithelium cells express CD25. CD4+ T cells pretreated with anti-CD3 and exposed to RPE cells expressed a higher level of CD25 (69% positive) than control T cells (18% positive; Fig. 2,A) or other pigment epithelium-exposed T cells (data not shown). We further examined whether CD25+ and CD25− RPE-induced Treg cells suppress the activation of bystander T cells. Suppression of bystander T cells was greater by CD4+CD25+ RPE-induced Treg cells than by CD4+CD25− Treg cells (Fig. 2 B).
Expression of CD25 and Foxp3 on T cells in the presence of RPE cells. A, Purified T cells (CD4+ T cells; 1 × 106/well) with anti-CD3 (0.1 μg/ml) were added to culture wells in the presence or absence (control T cells) of RPE cells. T cells were stained with PE-conjugated anti-CD4 and FITC-conjugated Abs to CD25 (IL-2Rα) and then analyzed by flow cytometry. B, Capacity of CD25+ RPE-induced Treg cells to suppress activation of bystander T cells. Isolated CD25+ (▪) or CD25− (▦) RPE-induced Treg cells were added to secondary cultures containing T cells and anti-CD3. ∗∗, p < 0.005 and ∗∗∗, p < 0.0005. C, Expression of Foxp3 transcripts in CD25+ RPE-induced Treg cells. Total RNA was extracted from CD4+CD25+ (▪) or CD4+CD25− RPE-induced Treg cells (□). Foxp3 expression was normalized by GAPDH expression. D, Detection of Foxp3+ in ocular CD4+ T cells. Infiltrating T cells harvested from eyes or lymph nodes of EAU mice were stained with FITC-conjugated anti-Foxp3 Ab and PE-conjugated CD4 or CD8 Abs. The numbers in the histograms indicate the percentages of positive cells. E, Supernatants of RPE-induced Treg cells were collected to evaluate the production of active TGFβ1. Supernatants were also collected from separated CD25+ or CD25− RPE-induced Treg cells (▪). Error bars represent the SEM; ∗∗, p < 0.005 between two groups.
Expression of CD25 and Foxp3 on T cells in the presence of RPE cells. A, Purified T cells (CD4+ T cells; 1 × 106/well) with anti-CD3 (0.1 μg/ml) were added to culture wells in the presence or absence (control T cells) of RPE cells. T cells were stained with PE-conjugated anti-CD4 and FITC-conjugated Abs to CD25 (IL-2Rα) and then analyzed by flow cytometry. B, Capacity of CD25+ RPE-induced Treg cells to suppress activation of bystander T cells. Isolated CD25+ (▪) or CD25− (▦) RPE-induced Treg cells were added to secondary cultures containing T cells and anti-CD3. ∗∗, p < 0.005 and ∗∗∗, p < 0.0005. C, Expression of Foxp3 transcripts in CD25+ RPE-induced Treg cells. Total RNA was extracted from CD4+CD25+ (▪) or CD4+CD25− RPE-induced Treg cells (□). Foxp3 expression was normalized by GAPDH expression. D, Detection of Foxp3+ in ocular CD4+ T cells. Infiltrating T cells harvested from eyes or lymph nodes of EAU mice were stained with FITC-conjugated anti-Foxp3 Ab and PE-conjugated CD4 or CD8 Abs. The numbers in the histograms indicate the percentages of positive cells. E, Supernatants of RPE-induced Treg cells were collected to evaluate the production of active TGFβ1. Supernatants were also collected from separated CD25+ or CD25− RPE-induced Treg cells (▪). Error bars represent the SEM; ∗∗, p < 0.005 between two groups.
Circumstantial evidence suggests that the transcription factor, Foxp3, participates in the regulatory functions of naturally occurring CD4+CD25+ Treg cells (28). To determine whether Foxp3 expression is associated with the induction of CD4+ RPE-induced Treg cells, we examined Foxp3 transcript levels in CD4+CD25+ and CD4+CD25− T cells derived from naive mice and in CD4+CD25+ or CD4+CD25− T cells that were exposed to RPE cells in vitro. CD4+CD25+, but not CD4+CD25− T cells from naive mice clearly expressed Foxp3 (data not shown). Similarly, CD25+ T cells derived from the RPE-exposed CD4+ T cells expressed high levels of Foxp3 (Fig. 2 C). In contrast, little Foxp3 was expressed by CD25− T cells derived from RPE-exposed CD4+ T cells. Thus, RPE cells can generate Treg cells by inducing Foxp3.
Next, we investigated whether mice with EAU have Foxp3+ intraocular CD4+ T cells. In EAU donors, CD4+, but not CD8+ T cells from eyes and lymph nodes expressed Foxp3 (Fig. 2 D).
We also examined whether RPE-induced Treg cells can produce active TGFβ1. TGFβ plays a critical role in down-regulating bystander T cells (29, 30) and in acquisition of the Treg phenotype (31, 32). We found that RPE-induced Treg cells secrete active TGFβ1, and isolated CD25+ RPE-induced Treg cells secrete high levels of active TGFβ1, but CD25− T cells do not (Fig. 2 E). Thus, we hypothesize that eye-dependent CD4+CD25+ Treg cells that produce active TGFβ1 are induced by soluble inhibitory factor(s) released by RPE cells.
Identification of highly expressed genes in cultured RPE cells by GeneChip analysis
We examined the gene expression profiles for cultured RPE, CBPE, and IPE cells by GeneChip analysis. The microarray used in this study contains 45,102 genes. We found that the number of genes expressed at a significant signal level (>50) was 12,384 in RPE cells, 13,993 in CBPE cells, and 15,073 in IPE cells.
We first compared the highly and significantly expressed genes in RPE and CBPE or IPE cells (Table I). We found that the transcripts for CTLA-2α and CTLA-2β were expressed at a much higher level in RPE than CBPE cells (signal log ratio = 5.3 and 3.7, respectively). In addition, RPE cells expressed much higher levels of both CTLA-2α and CTLA-2β transcripts than IPE cells (signal log ratio = 6.2 and 5.5, respectively). We also found that the RPE cells expressed high levels of tenomodulin, an inhibitor of angiogenesis in the eye (33), and CD200 Ags, which are immunosuppressive molecules (34). Among many genes that were highly expressed in RPE cells, only CTLA-2α and CTLA-2β were expressed at levels more than 3-fold higher than in the CBPE and IPE cells. For this reason, we focused on the role of CTLA-2 in additional experiments.
Representative genes expressed at higher levels in RPE cells than in CBPE and IPE cells
| Probe Set . | Accession Numbera . | Gene Description . | Abbreviations . | Signal in RPE . | Signal Log Ratio . | . | |
|---|---|---|---|---|---|---|---|
| . | . | . | . | . | vs CBPE . | vs IPE . | |
| 1418945_at | NM_010809 | Matrix metalloproteinase 3 | MMP3 | 8095 | 1.2 | 5.6 | |
| 1417979_at | AF291655 | Tenomodulin | TeM | 4176 | 1.2 | 11.0 | |
| 1420655_at | BB229377 | Elastin | 2884 | 1.6 | 6.3 | ||
| 1415939_at | NM_021355 | Fibromodulin | 1889 | 0.3 | 4.1 | ||
| 1448471_a_at | NM_007796 | CTL-associated protein 2α | CTLA-2α | 1597 | 5.3 | 6.2 | |
| 1425546_a_at | AF440692 | Transferrin | 919 | 4.0 | 1.4 | ||
| 1418796_at | NM_009131 | Stem cell growth factor | 586 | 0.1 | 3.5 | ||
| 1448788_at | AF004023 | CD200 Ag | OX-2 | 457 | 0.9 | 4.1 | |
| 1460218_at | NM_013706 | CD52 Ag | CAMPATH-1 | 184 | 3.3 | 2.7 | |
| 1452352_at | BG_064656 | CTL-associated protein 2β | CTLA-2β | 120 | 3.7 | 5.5 | |
| 1417266_at | BC002073 | Chemokine (C-C motif) ligand 6 | CCL6, C10 | 110 | 3.1 | 1.0 | |
| 1433956_at | AW543698 | Cadherin 5 | 108 | 3.3 | 2.4 | ||
| 1449388_at | NM_011582 | Thrombospondin 4 | TSP-4 | 108 | 0.3 | 4.7 | |
| 1418471_at | NM_008827 | Placental growth factor | 100 | 4.3 | 2.3 | ||
| Probe Set . | Accession Numbera . | Gene Description . | Abbreviations . | Signal in RPE . | Signal Log Ratio . | . | |
|---|---|---|---|---|---|---|---|
| . | . | . | . | . | vs CBPE . | vs IPE . | |
| 1418945_at | NM_010809 | Matrix metalloproteinase 3 | MMP3 | 8095 | 1.2 | 5.6 | |
| 1417979_at | AF291655 | Tenomodulin | TeM | 4176 | 1.2 | 11.0 | |
| 1420655_at | BB229377 | Elastin | 2884 | 1.6 | 6.3 | ||
| 1415939_at | NM_021355 | Fibromodulin | 1889 | 0.3 | 4.1 | ||
| 1448471_a_at | NM_007796 | CTL-associated protein 2α | CTLA-2α | 1597 | 5.3 | 6.2 | |
| 1425546_a_at | AF440692 | Transferrin | 919 | 4.0 | 1.4 | ||
| 1418796_at | NM_009131 | Stem cell growth factor | 586 | 0.1 | 3.5 | ||
| 1448788_at | AF004023 | CD200 Ag | OX-2 | 457 | 0.9 | 4.1 | |
| 1460218_at | NM_013706 | CD52 Ag | CAMPATH-1 | 184 | 3.3 | 2.7 | |
| 1452352_at | BG_064656 | CTL-associated protein 2β | CTLA-2β | 120 | 3.7 | 5.5 | |
| 1417266_at | BC002073 | Chemokine (C-C motif) ligand 6 | CCL6, C10 | 110 | 3.1 | 1.0 | |
| 1433956_at | AW543698 | Cadherin 5 | 108 | 3.3 | 2.4 | ||
| 1449388_at | NM_011582 | Thrombospondin 4 | TSP-4 | 108 | 0.3 | 4.7 | |
| 1418471_at | NM_008827 | Placental growth factor | 100 | 4.3 | 2.3 | ||
Accession number from GenBank or The Institute for Genomic Research database. Genes shown are expressed at higher levels in cultured RPE cells than in cultured CBPE or IPE cells (p < 0.05 and signal log ratio >3.0).
Detection of CTLA-2α by cultured RPE
CTLA-2 is highly homologous to the proregion of a cysteine protease and is a novel cysteine protease inhibitor (17, 35, 36). In the MEROPS database (http://merops.sanger.ac.uk/.), inhibitory family 129, which includes CTLA-2α (assigned code 129.002), contains an inhibitor of cysteine proteases from family C1 (MEROPS accession number MER18379). We used qRT-PCR, flow cytometry, Western blotting, in situ hybridization, and immunohistochemistry to confirm the expression of CTLA-2 by RPE.
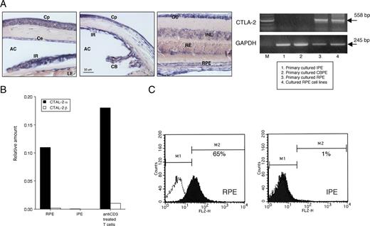
First, we performed in situ hybridization (Fig. 3,A, left panel) to examine the localization of CTLA-2 expression in the eye. Intense staining was found on the corneal epithelium and endothelium, iris, ciliary body, and throughout the retina, including the RPE. The staining for CTLA-2 was found in both albino (ICR) and C57BL/6 black mice (data not shown), whereas specific staining was not found for the negative controls (sense primer). Next, we confirmed the expression of CTLA-2 mRNA in cultured RPE cells. Cultured RPE, but not CBPE or IPE cells expressed the mRNA for CTLA-2 (Fig. 3 A, right panel). RPE cell lines also expressed the mRNA for CTLA-2.
Expression of CTLA-2α by cultured RPE cells. A, Location of CTLA-2 in the eye as determined by in situ hybridization with specific primer pairs (left panels). AC, anterior chamber; CB, ciliary body; Ce, corneal endothelium; Cp, corneal epithelium; GC, ganglion cells; INL, inner nuclear layer; IR, iris; LE, lens; RE, retina; RPE, retinal pigment epithelium. RNA was extracted from RPE, CBPE, IPE, and RPE cell lines and examined for the presence of CTLA-2 transcripts by RT-PCR (right panels). M, m.w. marker. B, RNA was harvested from primary cultured RPE, IPE, or anti-CD3-stimulated T cells (positive control) and analyzed for the presence of CTLA-2α (▪) and CTLA-2β (□) transcripts by quantitative PCR. C, RPE and IPE cells were analyzed by flow cytometry for intracellular expression of CTLA-2α. The cells were stained with anti-CTLA-2α or an isotype control Ab (dotted histogram), followed by biotin-conjugated secondary Abs and FITC-conjugated streptavidin.
Expression of CTLA-2α by cultured RPE cells. A, Location of CTLA-2 in the eye as determined by in situ hybridization with specific primer pairs (left panels). AC, anterior chamber; CB, ciliary body; Ce, corneal endothelium; Cp, corneal epithelium; GC, ganglion cells; INL, inner nuclear layer; IR, iris; LE, lens; RE, retina; RPE, retinal pigment epithelium. RNA was extracted from RPE, CBPE, IPE, and RPE cell lines and examined for the presence of CTLA-2 transcripts by RT-PCR (right panels). M, m.w. marker. B, RNA was harvested from primary cultured RPE, IPE, or anti-CD3-stimulated T cells (positive control) and analyzed for the presence of CTLA-2α (▪) and CTLA-2β (□) transcripts by quantitative PCR. C, RPE and IPE cells were analyzed by flow cytometry for intracellular expression of CTLA-2α. The cells were stained with anti-CTLA-2α or an isotype control Ab (dotted histogram), followed by biotin-conjugated secondary Abs and FITC-conjugated streptavidin.
To examine the type of CTLA-2, α or β, that is expressed in RPE cells, we used different primers for α or β. As shown in Fig. 3,B, cultured RPE, but not IPE, cells expressed the mRNA of CTLA-2α as well as anti-CD3-stimulated T cells (positive control), whereas the mRNA of CTLA-2β was expressed at a very low level in all cells. Then, we examined the relative expression of CTLA-2α mRNA in RPE cells after 5, 10, 15, and 30 days in culture. The expression of CTLA-2α mRNA was detected on all days, with the highest level on day 15 (data not shown). Flow cytometry confirmed that CTLA-2α was expressed in RPE, but not IPE cells (Fig. 3 C), and Western blotting also clearly detected CTLA-2α protein in cultured RPE, but not in IPE cells (data not shown).
We also performed immunohistochemical analysis to examine the expression of CTLA-2α in RPE cells. CTLA-2α is highly expressed in a discontinuous (patchlike) pattern on the surface of primary RPE cells (Fig. 4,A), but it was not expressed on the surface of primary IPE. Also, positive staining was not observed with isotype control Ab (data not shown). We next examined about the localization of CTLA-2α expression in the eye (Fig. 4 B). Intense staining for CTLA-2α protein was found on the corneal epithelium and endothelium, iris, ciliary body, and throughout the retina, including the RPE layer. The staining was found in both albino and black mice, whereas specific staining for the negative controls was not found with isotype control Ab (data not shown). These findings indicate that many eye tissues constitutively express CTLA-2α. Particularly, the RPE tissue layer and the primary cultured RPE cells greatly express this molecule. However, when other ocular cells are cultured (e.g., IPE and CBPE cells), unlike the cultured RPE cells, they do not express CTLA-2α at the mRNA and protein levels.
Detection of CTLA-2α in cultured RPE cells and RPE tissue layer by immunohistochemistry. A, RPE cells were stained with anti-CTLA-2α and examined by bright field (upper panel) and fluorescence microscopy (lower panel). For the bright field, RPE cells appear as large polymorphic cells dense with cytoplasmic melanin. Fluorescence, which shows the same field, reveals that CTLA-2α (red) is expressed by RPE cells. CTLA-2α is expressed in a discontinuous, patchlike manner (arrows) on the cell surfaces. Scale bar, 20 μm. B, Location of CTLA-2α in the eye as determined by immunohistochemistry with anti-CTLA-2α Ab. AC, anterior chamber; Ce, corneal endothelium; Cp, corneal epithelium; GC, ganglion cells; INL, inner nuclear layer; IR, iris; LE, lens; RE, retina; RPE, retinal pigment epithelium.
Detection of CTLA-2α in cultured RPE cells and RPE tissue layer by immunohistochemistry. A, RPE cells were stained with anti-CTLA-2α and examined by bright field (upper panel) and fluorescence microscopy (lower panel). For the bright field, RPE cells appear as large polymorphic cells dense with cytoplasmic melanin. Fluorescence, which shows the same field, reveals that CTLA-2α (red) is expressed by RPE cells. CTLA-2α is expressed in a discontinuous, patchlike manner (arrows) on the cell surfaces. Scale bar, 20 μm. B, Location of CTLA-2α in the eye as determined by immunohistochemistry with anti-CTLA-2α Ab. AC, anterior chamber; Ce, corneal endothelium; Cp, corneal epithelium; GC, ganglion cells; INL, inner nuclear layer; IR, iris; LE, lens; RE, retina; RPE, retinal pigment epithelium.
Capacity of rCTLA-2α-treated T cells to suppress T cell activation
We next examined whether CTLA-2α produced by RPE cells can induce Treg cells in vitro and whether the T cells acquire a regulatory phenotype and express CD25 and Foxp3. Briefly, CD4+ T cells were treated with rCTLA-2α in the presence of anti-CD3. As shown in Fig. 5,A, treatment of CD4+ T cells with 0.1–1000 pg/ml rCTLA-2α strongly suppressed the activation of bystander target T cells. Also, CD4+ T cells incubated with 1.0 pg/ml rCTLA-2α and 0.01–0.1 μg/ml anti-CD3 strongly suppressed the activation of bystander target T cells (Fig. 5 B). Furthermore, dimers of rCTLA-2α were as effective as monomers at converting CD4+ T cells into Treg cells (data not shown).
Ability of RPE-derived CTLA-2α to convert CD4+ T cells into Treg cells. A, CD4+ T cells were cultured for 24 h in the presence of rCTLA-2α (0.1–1000 pg/ml) and anti-CD3 (0.1 μg/ml), harvested, and used as CD4+ Treg cells. CD4+ Treg cells (▪) or control CD4+ T cells (▦) were added to secondary cultures. B, CD4+ T cells treated without or with 0.001, 0.01, or 0.1 μg/ml anti-CD3 Ab were cultured with RPE cells for 24 h in the presence of 1 pg/ml rCTLA-2α and used as Treg cells. Error bars represent the SEM. ∗, p < 0.05 and ∗∗, p < 0.005 vs control cultures (□). C, CD4+ T cells were cultured for 24 h in the presence of rCTLA-2α and anti-CD3 and stained with PE-conjugated anti-CD4 and FITC-conjugated anti-CD25. The upper histograms show results from control T cells (anti-CD3 treated CD4+ T cells), and the lower ones show results from anti-CD3-treated CD4+ T cells incubated with rCTLA-2α. The numbers in the upper histograms indicate the percentages of positive cells. D, Expression of Foxp3 transcripts by rCTLA-2α-treated CD4+ T cells. Total RNA was extracted from CD4+CD25+ (▪) or CD4+CD25− T cells (□). The level of Foxp3 mRNA was normalized by the level of GAPDH mRNA. E, Expression of Foxp3 by rCTLA-2α-treated CD4+ T cells. CD4+ T cells (control, RPE exposed, and rCTLA-2α treated) stimulated with anti-CD3 were stained with PE-conjugated anti-Foxp3 or isotype control Ab (dotted line). The numbers in the histograms indicate the percentages of cells positive for Foxp3. F, CTLA-2α siRNA-transfected RPE cells were harvested at day 14 and examined for the expression of CTLA-2α mRNA by RT-PCR. Anti-CD3-stimulated T cells were also used as a positive control for the PCR. CD4+ T cells were cultured for 24 h in the presence of anti-CD3 and CTLA-2α siRNA-transfected RPE or their supernatants and then used as Treg cells (lower panels). RPE cells were treated with 1 or 10 nM CTLA-2α siRNA. RPE-induced CD4+ Treg cells (▪) or control T cells (▦) were added to secondary cultures. Error bars represent the SEM. ∗, p < 0.05 and ∗∗, p < 0.005.
Ability of RPE-derived CTLA-2α to convert CD4+ T cells into Treg cells. A, CD4+ T cells were cultured for 24 h in the presence of rCTLA-2α (0.1–1000 pg/ml) and anti-CD3 (0.1 μg/ml), harvested, and used as CD4+ Treg cells. CD4+ Treg cells (▪) or control CD4+ T cells (▦) were added to secondary cultures. B, CD4+ T cells treated without or with 0.001, 0.01, or 0.1 μg/ml anti-CD3 Ab were cultured with RPE cells for 24 h in the presence of 1 pg/ml rCTLA-2α and used as Treg cells. Error bars represent the SEM. ∗, p < 0.05 and ∗∗, p < 0.005 vs control cultures (□). C, CD4+ T cells were cultured for 24 h in the presence of rCTLA-2α and anti-CD3 and stained with PE-conjugated anti-CD4 and FITC-conjugated anti-CD25. The upper histograms show results from control T cells (anti-CD3 treated CD4+ T cells), and the lower ones show results from anti-CD3-treated CD4+ T cells incubated with rCTLA-2α. The numbers in the upper histograms indicate the percentages of positive cells. D, Expression of Foxp3 transcripts by rCTLA-2α-treated CD4+ T cells. Total RNA was extracted from CD4+CD25+ (▪) or CD4+CD25− T cells (□). The level of Foxp3 mRNA was normalized by the level of GAPDH mRNA. E, Expression of Foxp3 by rCTLA-2α-treated CD4+ T cells. CD4+ T cells (control, RPE exposed, and rCTLA-2α treated) stimulated with anti-CD3 were stained with PE-conjugated anti-Foxp3 or isotype control Ab (dotted line). The numbers in the histograms indicate the percentages of cells positive for Foxp3. F, CTLA-2α siRNA-transfected RPE cells were harvested at day 14 and examined for the expression of CTLA-2α mRNA by RT-PCR. Anti-CD3-stimulated T cells were also used as a positive control for the PCR. CD4+ T cells were cultured for 24 h in the presence of anti-CD3 and CTLA-2α siRNA-transfected RPE or their supernatants and then used as Treg cells (lower panels). RPE cells were treated with 1 or 10 nM CTLA-2α siRNA. RPE-induced CD4+ Treg cells (▪) or control T cells (▦) were added to secondary cultures. Error bars represent the SEM. ∗, p < 0.05 and ∗∗, p < 0.005.
We next examined whether rCTLA-2α-treated CD4+ T cells also express CD25 and Foxp3 because previous experiments showed that CD4+ RPE-induced Treg cells expressed these molecules. The rCTLA-2α-treated CD4+ T cells expressed much higher levels of CD25 (39% CD4/CD25 double positive) than untreated CD4+ T cells (10% double positive) (Fig. 5,C). Similar to RPE-induced Treg cells, the CD25+ population of rCTLA-2α-treated CD4+ T cells had higher levels of Foxp3 transcripts than the CD25− population (Fig. 5,D). Staining with an anti-mouse Foxp3 Ab further revealed that the rCTLA-2α-treated CD4+ T cells, as well as RPE-induced Treg cells, expressed high levels of Foxp3 (Fig. 5 E).
To determine whether CTLA-2α produced by RPE cells mediates the induction of Treg cells in vitro, we examined the effect of down-regulating the expression of CTLA-2α mRNA using a siRNA. We found that siRNA-transfected RPE cells do not express mRNA for CTLA-2α, whereas untreated RPE cells and anti-CD3-stimulated T cells (positive control) clearly express the mRNA (Fig. 5,F, upper panel). Next, we examined whether siRNA-transfected RPE cells and the supernatants were able to induce Treg cells. The siRNA-transfected RPE cells and the supernatants failed to convert CD4+ T cells into Treg cells (Fig. 5 F, lower panel). Thus, production of CTLA-2α by RPE cells is necessary to mediate the induction of Treg cells.
Promotion of Treg differentiation by RPE-derived CTLA-2α
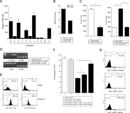
To examine whether CTLA-2α release by RPE cells can selectively inhibit lysosomal cysteine peptidase CathL because CTLA-2α is a cysteine protease inhibitor known to inhibit CathL (35), a GeneChip analysis was performed. This analysis showed that cultured RPE cells widely expressed cathepsin genes (Fig. 6,A). Because the CathL gene was detected in RPE cultures at higher levels than the other cathepsin genes and CTLA-2α selectively inhibits CathL activity (36), we confirmed the expression of CathL mRNA by RT-PCR. Primary RPE cultures and cell lines expressed high levels of CathL mRNA (Fig. 6 B). Also, primary RPE cultures greatly expressed CathL with a discontinuous pattern on the surface by immunohistochemical analysis (data not shown).
Promotion of Treg differentiation by RPE-derived CTLA-2α. A, Expression of cathepsin genes in cultured RPE cells as assessed from the GeneChip results (n = 2). The y-axis indicates the signal in RPE cells. B, RNA was harvested from primary cultures and cell lines for RPE cells, and the expression of CathL mRNA by quantitative PCR was examined. C, Cell lysates were prepared from RPE cells in the presence of anti-CTLA-2α Abs, isotype control Abs, or rCTLA-2α to evaluate CathL activity. The units of CathL activity were determined by comparison with a standard curve generated using free amino-4-trifluoromethyl coumarin (AFC, nM). Error bars represent the SEM. ∗∗, p < 0.005 and ∗∗∗, p < 0.0005 vs control cultures. D, RNA was harvested from naive CD4+ T cells and anti-CD3-treated T cells (0.01, 0.1, or 1.0 μg/ml), and the expression of CathL (lower picture) or CTLA-2α mRNA (upper picture) was examined. E, Two CD4+ T cells, anti-CD3-treated CD4+ T cells and RPE-induced Treg cells, were analyzed by flow cytometry for intracellular expression of CathL or CTLA-2α. After permeabilization, these cells were stained with anti-CathL, anti-CTLA-2α, or an isotype control Ab (dotted histogram), followed by biotin-conjugated secondary Abs and FITC-conjugated streptavidin. The numbers in the histograms indicate the percentages of positive cells, and the numbers in parentheses indicate the percentages of positive cells with isotype control Abs. F, CD4+ T cells were cultured for 24 h in the presence of 1 or 10 ng/ml pro-CathL proteins and 0.1 μg/ml anti-CD3. CD4+ Treg cells (▪) or control T cells (▦) were added to secondary cultures. Error bars represent the SEM. ∗, p < 0.05 vs control cultures (□). G, Expression of Foxp3 by CD4+ T cells in the presence of CathL inhibitor. CD4+ T cells in the presence of a CathL inhibitor (CLIK148, 1 μM) or a CathB inhibitor (CA074, 1 μM) were stained with FITC-conjugated anti-Foxp3. The numbers in the histograms indicate the percentages of cells positive for Foxp3. Numbers in parentheses indicate the mean fluorescence index.
Promotion of Treg differentiation by RPE-derived CTLA-2α. A, Expression of cathepsin genes in cultured RPE cells as assessed from the GeneChip results (n = 2). The y-axis indicates the signal in RPE cells. B, RNA was harvested from primary cultures and cell lines for RPE cells, and the expression of CathL mRNA by quantitative PCR was examined. C, Cell lysates were prepared from RPE cells in the presence of anti-CTLA-2α Abs, isotype control Abs, or rCTLA-2α to evaluate CathL activity. The units of CathL activity were determined by comparison with a standard curve generated using free amino-4-trifluoromethyl coumarin (AFC, nM). Error bars represent the SEM. ∗∗, p < 0.005 and ∗∗∗, p < 0.0005 vs control cultures. D, RNA was harvested from naive CD4+ T cells and anti-CD3-treated T cells (0.01, 0.1, or 1.0 μg/ml), and the expression of CathL (lower picture) or CTLA-2α mRNA (upper picture) was examined. E, Two CD4+ T cells, anti-CD3-treated CD4+ T cells and RPE-induced Treg cells, were analyzed by flow cytometry for intracellular expression of CathL or CTLA-2α. After permeabilization, these cells were stained with anti-CathL, anti-CTLA-2α, or an isotype control Ab (dotted histogram), followed by biotin-conjugated secondary Abs and FITC-conjugated streptavidin. The numbers in the histograms indicate the percentages of positive cells, and the numbers in parentheses indicate the percentages of positive cells with isotype control Abs. F, CD4+ T cells were cultured for 24 h in the presence of 1 or 10 ng/ml pro-CathL proteins and 0.1 μg/ml anti-CD3. CD4+ Treg cells (▪) or control T cells (▦) were added to secondary cultures. Error bars represent the SEM. ∗, p < 0.05 vs control cultures (□). G, Expression of Foxp3 by CD4+ T cells in the presence of CathL inhibitor. CD4+ T cells in the presence of a CathL inhibitor (CLIK148, 1 μM) or a CathB inhibitor (CA074, 1 μM) were stained with FITC-conjugated anti-Foxp3. The numbers in the histograms indicate the percentages of cells positive for Foxp3. Numbers in parentheses indicate the mean fluorescence index.
To confirm CTLA-2α produced by RPE cells inhibits CathL activity, we treated cultured RPE cells with rCTLA-2α and anti-CTLA-2α-neutralizing Abs. The CathL activity was reduced when the RPE cells were treated with rCTLA-2α (Fig. 6,C, left panel) and increased with treatment with anti-CTLA-2α-neutralizing Abs (Fig. 6 C, right panel). This result suggests that CTLA-2α controls CathL activity in the eye.
Next, the expression of mRNA for CathL and CTLA-2α in CD4+ T cells was examined. Naive CD4+ T cells poorly expressed CTLA-2α mRNA, unlike activated T cells (anti-CD3-stimulated T cells), which clearly expressed CTLA-2α mRNA (Fig. 6,D). By contrast, naive T cells highly expressed CathL mRNA, whereas activated T cells exhibited reduced expression of the mRNA (Fig. 6,D). The ability of RPE-induced Treg cells to express CathL and CTLA-2α was further confirmed by the observation that anti-CD3-stimulated CD4+ T cells expressed CathL (Fig. 6,E). By contrast, the expression of CathL was less in RPE-induced Treg cells. Similarly, RPE-induced Treg cells expressed much less CTLA-2α than the control T cells (Fig. 6 E). These results imply that endogenous (in T cells) and exogenous (from RPE) CTLA-2α controls CathL activities in the T cells.
As expected, examination of whether cultured RPE cells can convert CD4+ T cells into Treg cells in the presence of pro-CathL proteins showed that pro-CathL proteins impaired Treg generation by RPE in vitro (Fig. 6 F).
A next examination of whether a CathL inhibitor can promote the Treg generation in vitro revealed that CD4+ T cells in the presence of CathB inhibitor (control) do not express Foxp3 (+1%; Fig. 6 G). However, T cells in the presence of CathL inhibitor increased the expression of Foxp3 (+23%). These results indicate that CathL-inhibited T cells are converted into Foxp3+ Treg cells. Thus, it is assumed that losing CathL activity may lead to differentiation to Treg cells in some populations of CD4+ T cells.
Role of CTLA-2α in the T cell response to RPE
It is well known that TGFβ is to date the most important factor to convert Treg cells (31). To investigate the importance of the relationship between CTLA-2α and TGFβ for the conversion of T regulators by RPE, we down-regulated the CTLA-2α expression in RPE by using siRNA or blocking Abs. Compared with untreated cells, CTLA-2α siRNA-transfected RPE expressed less TGFβ1 at both the mRNA and protein levels (Fig. 7,A). Similarly, anti-CTLA-2α Abs impaired the production of active TGFβ1 by RPE (Fig. 7,B). Moreover, CTLA-2α-overexpressing RPE significantly produced active TGFβ1 (Fig. 7 C). Therefore, the secretion of CTLA-2α by RPE can promote the activation of TGFβ.
Role of CTLA-2α in T cell response to RPE cells. A, Supernatants of CTLA-2α siRNA-transfected RPE were harvested and examined for the production of active TGFβ1 by ELISA (upper panel). The cells were also harvested to examine the expression of TGFβ1 mRNA by RT-PCR (lower panel). B, Supernatants of RPE in the presence of anti-CTLA-2α or isotype control Abs were harvested and examined for the production of active TGFβ1 by ELISA. C, Supernatants of CTLA-2α-overexpressing RPE were harvested and examined for the production of active TGFβ1 by ELISA. As a control, RPE cells were pretreated by the plasmid only, and the supernatants were harvested. Error bars represent the SEM. ∗, p < 0.05 and ∗∗, p < 0.005 vs control cultures (□). NS, Not significant. D, Dependence on responsiveness of T cells to TGFβ to generate RPE-induced Treg cells was assayed by exposing DN TGFβ RII T cells to cultured RPE cells. After 24 h, the T cells were removed, irradiated, and used as Treg cells. E, The ability of wild-type RPE-induced Treg cells to suppress bystander DN TGFβ RII T cells was assayed by adding the irradiated Treg cells to cultures of DN TGFβ RII responder T cells. Error bars represent the SEM. ∗, p < 0.05 and ∗∗, p < 0.005 between two groups. WT, Wild type.
Role of CTLA-2α in T cell response to RPE cells. A, Supernatants of CTLA-2α siRNA-transfected RPE were harvested and examined for the production of active TGFβ1 by ELISA (upper panel). The cells were also harvested to examine the expression of TGFβ1 mRNA by RT-PCR (lower panel). B, Supernatants of RPE in the presence of anti-CTLA-2α or isotype control Abs were harvested and examined for the production of active TGFβ1 by ELISA. C, Supernatants of CTLA-2α-overexpressing RPE were harvested and examined for the production of active TGFβ1 by ELISA. As a control, RPE cells were pretreated by the plasmid only, and the supernatants were harvested. Error bars represent the SEM. ∗, p < 0.05 and ∗∗, p < 0.005 vs control cultures (□). NS, Not significant. D, Dependence on responsiveness of T cells to TGFβ to generate RPE-induced Treg cells was assayed by exposing DN TGFβ RII T cells to cultured RPE cells. After 24 h, the T cells were removed, irradiated, and used as Treg cells. E, The ability of wild-type RPE-induced Treg cells to suppress bystander DN TGFβ RII T cells was assayed by adding the irradiated Treg cells to cultures of DN TGFβ RII responder T cells. Error bars represent the SEM. ∗, p < 0.05 and ∗∗, p < 0.005 between two groups. WT, Wild type.
Because cultured RPE and RPE-induced Treg cells produced soluble forms of TGFβ, we next determined whether RPE cells can convert T cells into Treg cells when TGFβ RII signaling is inhibited and whether RPE-induced Treg cells derived from wild-type donors can inhibit bystander T from DN TGFβ RII donors. T cells from DN TGFβ RII and wild-type donors were cultured with RPE cells and added to secondary cultures containing T cells and anti-CD3. Bystander T cells in cultures containing RPE-exposed DN TGFβ RII T cells showed enhanced proliferation in response to anti-CD3 (Fig. 7,D). We then prepared RPE-induced Treg cells from T cells of wild-type mice and added these cells to secondary cultures containing anti-CD3+ T cells of DN TGFβ RII mice. We found that wild-type RPE-induced Treg cells could suppress bystander T cell activation only when the T cells could respond to a TGFβ signal (Fig. 7 E). In contrast, bystander T cells expressing DN TGFβ RII were not suppressed. Thus, T cell signaling via TGFβ RII is required when T cells are converted into regulators by RPE cells and when bystander T cells are inhibited by TGFβ-producing RPE-induced Treg cells. Taken together, our results suggest that the CTLA-2α effect on Treg cell induction occurs through TGFβ signaling, because CTLA-2α can promote activation of TGFβ in the eye.
Discussion
Recently, publications (11, 12, 13) and our current results indicate that T cells that encounter intraocular RPE fail to respond to activating stimuli because they differentiate into effector cells that can suppress the activation of bystander T cells. The failure of ocular pigment epithelium-exposed T cells to express effector functions and the acquisition of a regulatory phenotype support the view that ocular pigment epithelium acts on T cells to prevent the expression of immunogenic inflammation within the eye. In this regard, our previous results showed that the unique expression of the immune costimulation molecule CD86 on IPE cells allows them to alter the functional properties of the T cells they encounter (10). Whereas cultured RPE cells secrete soluble factors that suppress T cell activation in vitro, IPE cells do so only very poorly. The RPE cells obtained from the posterior segment of the eye mainly use soluble inhibitory factors to suppress T cell activation. Therefore, we investigated whether RPE can secrete soluble forms of immunosuppressive factors to induce Treg cells.
Using a microchip gene array, we found a novel inhibitory factor, CTLA-2α. CTLA-2α is a cysteine protease inhibitor that promotes the generation of Treg cells. T cells express CTLA genes, and their levels are much higher in CD4+ and CD8+ T cells than in naive T cells. Brunet et al. (37) reported that transcripts for CTLA-1, CTLA-2, and CTLA-3 are present in various CTL, but they are absent or expressed at much lower levels in non-CTL. They also reported that CTLA-4 is mainly expressed in activated lymphocytes (38) and that CTLA-2α and CTLA-2β transcripts are restricted to T cells, where they are induced upon activation, as well as in mast cells (39). The open reading frames of both cDNA transcripts encode proteins that are homologous to cysteine proteinase precursors. Several studies have shown that CTLA-4, a member of the Ig superfamily, plays a critical role in the down-regulation in activated T cells and is constitutively expressed on Treg cells (40, 41, 42, 43). In contrast, CTLA-2, which is highly homologous to the proregion of a cysteine protease, is a cysteine protease inhibitor also known as CathL inhibitor (17, 35, 36), and its expression in the brain is thought to play a role in long-term memory (44). Although CTLA-4 is exclusively expressed on lymphocytes, such as activated T cells, B cells, and Treg cells, CTLA-2 is most highly expressed in the brain, placenta, and eyes. These organs and tissues are considered immune-privileged sites (2). Interestingly, CTLA-2 is strongly and inducibly expressed in mouse placenta after pregnancy (45); this finding that CTLA-2 is induced downstream of the progesterone receptor in the pregnant uterus indicates that it may regulate implantation of the embryo. Furthermore, it is possible that the eye constitutively expresses these molecules to create immune tolerance and protects the delicate internal structures of the visual axis from damage by innate and adaptive immune inflammation. Immune privilege in the eye is created by pigment epithelium, which lines the posterior surface of iris, ciliary body, and neural retina; consistent with this, RPE cells are the only ocular pigment epithelium cells that produce and release CTLA-2α to induce eye-specific Treg cells in vitro and in vivo.
The eye possesses multiple strategies to control immune-mediated inflammation, a phenomenon known as immune privilege (1, 2, 3), which protects extensive damage to bystander cells that would otherwise lead to blindness. In addition, brain, spinal cord, and placenta are considered immune-privileged sites (2, 46). Although the fetus of outbred mammals expresses paternal histocompatibility Ags and is functionally an allograft, the success of placental animals is a testament to the immune privilege of the allogeneic fetus. The eye is an extension of the brain and, thus, many of its tissues are incapable of regeneration. Like the brain, the eye resides behind a strong blood-tissue barrier formed by endothelial cell tight junctions. The eye is also protected by ocular pigment epithelial layers. Thus, the brain and the fetus use similar strategies for establishing immune privilege.
The lysosomal cysteine peptidase CathL broadly affects the immune system. CathL, an abundant and ubiquitously expressed member of the papain family, contributes to the terminal degradation of proteins in the lysosome and can be secreted (47). This enzyme influences the levels of extracellular matrix components in lymphoid organs, the thymic output, and the number of T cells in the periphery (48). Importantly, CathL-deficient mice have an increased proportion of Treg cells within the CD4+ T cell compartment (49). In addition, the CD4+ T cells in the CathL-deficient mice express much higher levels of Foxp3 mRNA than wild-type T cells. As revealed in this study, CTLA-2α controls CathL activity in cultured RPE cells and CTLA-2α by RPE can promote TGFβ activity. Active TGFβ1 can also control production of CathL at the protein and mRNA levels (50). Therefore, our results suggest that the CTLA-2α-TGFβ pathway plays a critical role in Treg generation in the eye.
In conclusion, the eye-derived Treg cells acquire functions that participate in the establishment of immune regulation in the eye. The eye-derived Treg cells or a cysteine proteinase inhibitor may be used as mediators of Treg generation strategy.
Acknowledgments
We thank Professor J. Wayne Streilein of the Schepens Eye Research Institute (Boston, MA) for many useful ideas that contributed to this project. This paper is dedicated to the memory of Dr. J. Wayne Streilein (1935–2004). We greatly appreciate the expert technical assistance of Dr. Koju Kamoi, Dr. Yasuhisa Imai, Dr. Yukiko Yamada, Ikuyo Yamamoto, and Hiroko Meguro (Genome Science Division, University of Tokyo, Tokyo, Japan).
Disclosures
The authors have no financial conflict of interest.
Footnotes
The costs of publication of this article were defrayed in part by the payment of page charges. This article must therefore be hereby marked advertisement in accordance with 18 U.S.C. Section 1734 solely to indicate this fact.
This work was supported by U.S. Public Health Service Grant EY 05678 and Scientific Research (B) 1437055, Grant-in-Aid for Young Scientists (B) 18791263 of the Ministry of Education, Culture, Sports, Science, and Technology, Japan.
S.S. was the principal investigator, designed and performed experiments, and wrote the manuscript. S.H. established pigment epithelium Treg cells and carried out EAU induction. O.N. performed immunohistochemical, PCR, and in situ hybridization studies. Y.F. performed experiments using the GeneChip microarray. H.T. carried out EAU induction. H.K. performed RT-PCR for Foxp3. H.A. supervised the GeneChip microarray study. N.K. produced CathL inhibitors. Y.Y. produced recombinants and Ab for CTLA-2α. M.M. designed and conceptualized the study, and drafted and edited the manuscript.
Abbreviations used in this paper: RPE, retina pigment epithelium; CathB, cathepsin B; CathL, cathepsin L; CBPE, ciliary body pigment epithelium; DN, dominant negative; EAU, experimental autoimmune uveitis; IPE, iris pigment epithelium; qRT-PCR, quantitative RT-PCR; siRNA, small interfering RNA; Treg, T regulatory.






