Abstract
Emerging evidence suggests an important role for human epidermal keratinocytes in innate immune mechanisms against bacterial and viral skin infections. The proinflammatory effect of viral infections can be mimicked by double-stranded RNA (dsRNA). Herein, we demonstrate that keratinocytes express all known dsRNA sensing receptors at a constitutive and inducible level, and that they use several downstream signaling pathways leading to a broad pattern of gene expression, not only proinflammatory and immune response genes under the control of NF-κB, but also genes under transcriptional control of IRF3. As a consequence, dsRNA, a stimulus for TLR3, protein kinase R (PKR), and the RNA helicases retinoic acid-inducible gene I (RIG-I) and MDA5, induces a status of antiviral defense in keratinocytes. Using inhibitors for the various dsRNA signaling pathways and specific small interfering RNA for TLR3, RIG-I, and MDA5, we demonstrated that in human keratinocytes, TLR3 seems to be necessary for NF-κB but not for IRF3 activation, whereas RIG-I and MDA5 are crucial for IRF3 activation. PKR is essential for the dsRNA response in both signaling pathways and thus represents the central antiviral receptor for dsRNA stimulation. Moreover, human keratinocytes up-regulate TLR7, the receptor for single-stranded RNA, in response to stimulation with dsRNA, which renders keratinocytes functionally responsive to the TLR7 agonist gardiquimod, a member of the imidazoquinoline antiviral immune response modifier family. Thus, in addition to building a physical barrier against infectious pathogens, keratinocytes are specially equipped with a full antiviral defense program that enables them to efficiently target viral infections of the skin.
The functions of lymphocytes, macrophages, neutrophils, and dendritic cells in innate immunity have been well characterized (1). In contrast, the role of epithelial cells such as keratinocytes in innate immunity is less well understood, although keratinocytes represent the major cellular component of human skin and are thus the first line of encounter for various pathogens. Human skin is known to be constantly exposed to various pathogens of prokaryotic, eukaryotic, and viral origin. Emerging evidence suggests, in addition to an essential contribution of keratinocytes in building a physical skin barrier, an important role for epidermal keratinocytes in innate immune mechanisms against skin infections (2). To fulfill the latter function, keratinocytes are equipped with a set of pathogen recognition receptors (PRRs)5 and antimicrobial defensins enabling them to mount an efficient and sustained immune response (2). Among the identified and at least partially characterized PRRs in keratinocytes are also members of the TLR family. Like other epithelial cells, keratinocytes express a broad set of TLR, mainly of the extracellular type (3). We have previously shown that the expressed TLR in keratinocytes are functional and respond to their respective ligands by activating the central transcription factor NF-κB and by up-regulating proinflammatory mediators such as IL-8, inducible NO synthase, and cyclooxygenase (3, 4). Interestingly, keratinocytes respond best to poly(I:C), a synthetic analog of viral double-stranded RNA (dsRNA), which occurs as an important metabolite during viral infection. The corresponding receptor of the TLR family on human cells is TLR3, which is expressed at high levels in human keratinocytes (3, 5, 6). TLR3 is the only TLR that does not use the crucial adaptor molecule MyD88 for intracellular signal transmission (7). In addition to direct NF-κB activation, TLR3 can also use an alternative signaling pathway leading to the activation of TANK-binding kinase-1 (TBK-1), which results in the phosphorylation and nuclear translocation of the transcription factors IRF3 and IRF7 (8) followed by the production of type I IFNs, namely IFN-β (9).
Although viral dsRNA is known to be sensed by TLR3, dendritic cells or fibroblasts that lack TLR3 still produce type I IFNs after intracellular introduction of dsRNA molecules. This TLR3-independent induction does not require TIR domain-containing adaptor including IFN-β (TRIF), but depends on the kinase TBK-1 and the transcription factor IRF3 (10). In this pathway, not only single-stranded RNA (ssRNA) (11, 12) but also dsRNA is recognized by the cytoplasmic helicase domain of the RNA helicase protein retinoic acid-inducible gene I (RIG-I). The downstream signaling events that result from this recognition require the NH2-terminal caspase recruitment domain (CARD) of RIG-I, which binds to the adaptor molecule Cardif (also known as IPS-1) (13, 14). Another candidate for the sensing of cytoplasmic dsRNA is MDA5 (or Helicard), which is also IFN-inducible and belongs, like RIG-I, to the DExD/H-box-containing RNA helicases (15). The third TLR3-independent mechanism by which mammalian cells recognize dsRNA is the dsRNA-dependent protein kinase R (PKR). PKR is activated upon binding of dsRNA and then undergoes dimerization and autophosphorylation. This 68-kDa, cytoplasmic serine/threonine kinase phosphorylates its physiological substrate eukaryotic initiation factor 2-α (eIF2-α) and inhibits translation and perhaps other substrates, which results in activation of a panel of genes that ultimately leads to cessation of virus replication in infected cells (16, 17, 18). It has also been shown that PKR regulates other pathways, including p53, p38, IRF1, and NF-κB (16, 19, 20). Induction of NF-κB has a relevant role in mediating PKR functions, and NF-κB activation by PKR is involved in IFN-β induction in response to dsRNA (21).
Little, if anything, however, is known of the relative contribution of the various dsRNA sensing and signaling pathways in human keratinocytes. As viral infections such as human herpesvirus or papillomavirus infections are common in human skin, with keratinocytes as the targets for viral attack, the ability to induce a sufficient antiviral response appears to be crucial during the earliest phases of the response when innate defense mechanisms dominate.
We therefore aimed to identify the expression and regulation of antiviral pattern recognition molecules in human keratinocytes and analyze their specific role in the induction of antiviral mediators. Using foreskin-derived cultured primary human keratinocytes we were able to depict the hierarchy of response patterns to the synthetic dsRNA analog poly(I:C). We found all three dsRNA pathways operative, with PKR as crucial cytosolic receptor, TLR3 as dominant pathway of NF-κB-induced gene activation, and RIG-I/MDA5 as signaling molecules with preferential IRF3 activation. Interestingly, the overall response of human keratinocytes to poly(I:C) seems to induce an antiviral epithelial defense program that not only further up-regulates the dsRNA/poly(I:C) receptors themselves but also TLR7, a receptor for both ssRNA and imidazoquinolines, the latter of which are very effective low-molecular mass immune response modifiers already in clinical use for the treatment of cutaneous papillomavirus infections (22). The expression of several functional antiviral receptors and pathways responding to dsRNA stimulation seems to represent a unique feature within epithelial cells that enables human keratinocytes to efficiently target viral infections.
Materials and Methods
Cell culture and reagents
Primary human keratinocytes were obtained from neonatal foreskins and cultured in keratinocyte serum-free medium (Invitrogen) as described previously (3, 4). Whole human epidermis was obtained according to the same procedure. Condyloma specimens were obtained during routine surgery and were snap-frozen in liquid nitrogen. For in vitro stimulation assays of human keratinocytes, the following substances were used: poly(I:C) (Invivogen), flagellin purified from Salmonella typhimurium (Invivogen), and gardiquimod (Invivogen). For inhibition experiments of poly(I:C)-induced keratinocyte responses, the following inhibitors were selected: 2-aminopurine (2-AP; PKR inhibitor) (Sigma-Aldrich), bafilomycine A1 (BFA; TLR3 inhibitor) (Sigma-Aldrich), and SU6668 (TBK-1 inhibitor) (kindly provided by GPC Biotech).
Cytokine and chemokine immunoassays
IL-8 in culture supernatants was quantified using a standard sandwich ELISA. Microtiter plates (Costar) were coated with an unconjugated anti-IL-8 capture Ab (R&D Systems) overnight (15 h), followed by incubation with blocking buffer for 1 h. Wells were then incubated for 2–3 h with culture supernatant samples or varying concentrations of recombinant human IL-8 (0–2500 pg/ml). Detection of IL-8 was achieved using a biotinylated anti-IL-8 Ab (BD Biosciences). The plate was developed using ImmunoPure HRP-conjugated streptavidin (Pierce) and an ABTS microwell peroxidase substrate system (Kirkegaard & Perry Laboratories). The absorbance at 405 nm was read using a microtiter plate reader (Cambridge Technology), and concentrations of IL-8 were calculated from a standard curve of recombinant human IL-8 (R&D Systems) and normalized according to the total protein levels of related samples measured by using a standard Bradford protein assay (Pierce). IFN-β was measured in culture supernatant using an ELISA kit according to the manufacture’s protocol (PBL Biochemical Laboratories). Data were normalized based on total protein levels of related samples.
Microarray analysis
Third passage human primary keratinocytes were cultured on 10-cm2 petri dishes to reach 80% of confluency. Cells were stimulated with medium containing 20 μg/ml poly(I:C) for 2, 8, and 24 h. Cells coming from three independent individual experiments were pooled, and total RNA was isolated from stimulated and unstimulated cells via TRIzol, subjected to DNase I digestion, and purified by using a commercially available kit from Qiagen. Following quality control of the RNA on a formaldehyde agarose gel, double-stranded cDNA was prepared and subjected to T7-based in vitro transcription following the standard Affymetrix protocol. Biotinylated cRNA (15 μg) was hybridized overnight to HG-U133A GeneChips, followed by washing, staining, and scanning procedures according to Affymetrix protocols. The present call rate for the different samples ranged from 38.3% to 45.9%. The raw expression data (CEL files) were normalized using the robust multiarray average algorithm (23). For identification of differentially expressed genes, data were analyzed using the BioConductor package LIMMA (24) that combines the pairwise comparison between different conditions into one F test, yielding a p value similar to one-way ANOVA. p values were subjected to correction for multiple testing (25). For further data analysis, the Spotfire DecisionSite 9.0 software was used. To increase the stringency of the analysis, additional filters for relative and absolute changes across all arrays were applied (maximum/minimum ratio >3, maximum–minimum >50). The resulting set of 685 regulated probe sets was subjected to clustering by self-organizing maps (SOM function of Spotfire DecisionSite), followed by testing for overrepresention of gene ontology biology process terms (using Genomatix BiblioSphere software). The microarray expression data set has been submitted to the National Center for Biotechnology Information’s Gene Expression Omnibus database.
Separation of keratinocytes into basal and suprabasal layer cells
Human epidermal cell suspensions were separated into basal and suprabasal layer fractions as described by Westergaard et al. (26). Briefly, a third portion of the whole epidermis cell suspension was kept as whole epidermis sample. The rest of the cell suspension was added to tissue culture flasks coated with rat tail collagen (27). In this assay, basal layer cells maintain their capacity to rapidly adhere to the flasks whereas suprabasal cells keep floating in the medium. Accordingly, after 1 h, nonattached cells were collected in the suprabasal fraction and adherent cells were scratched off using a rubber policeman and collected as basal cell fraction. To prove the quality of the cell separation, keratinocyte differentiation markers (transglutaminase-1, involucrin, and β1-integrin) (26) were quantified by PCR.
RNA inhibition
Double-stranded small interfering RNA (siRNA) to knock down endogenous TLR3, RIG-I, and MDA5 and a scrambled-sequence (control) siRNA were chemically synthesized (Ambion). Three different siRNAs were applied for each individual target gene. For TLR3, RIG-I, and MDA5 knockdown experiments, subconfluent proliferating keratinocytes cultured in 6-well dishes were treated with TLR3-siRNA, RIG-I-siRNA, MDA5-siRNA, or control-siRNA (100 nM) using siPORT amine transfection agent (Ambion) according to the manufacturer’s instructions (Table I). Cells were stimulated with 20 μg/ml poly(I:C) 12 h after transfection. Then, IL-8 and IFN-β production were investigated at mRNA level after 36 h.
Oligonucleotide sequences used for PCR and RNA inhibition
| Gene Name . | Sequences (5′ → 3′) . | Size of Amplicon (bp) . |
|---|---|---|
| GAPDH | ||
| Forward | GAAGGTGAAGGTCGGAGTC | 225 |
| Probe | 5′FAM-CAAGCTTCCCGTTCTCAGCC-3′TAM | |
| Reverse | GAAGATGGTGATGGGATTTC | |
| TLR3 | ||
| Forward | CCTGGTTTGTTAATTGGATTAACGA | 61 |
| Probe | 5′FAM-ACCCATACCAACATCCCTGAGCTGTCAA-3′TAM | |
| Reverse | TGAGGTGGAGTGTTGCAAAGG | |
| IL-8 | ||
| Forward | GCCAACACAGAAATTATTGTAAAGCTT | 87 |
| Probe | 5′FAM-AGAGCTCTGTCTGGACCCCAAGGAAAAC-TAM | |
| Reverse | AATTCTCAGCCCTCTTCAAAAACTT | |
| TLR7 | ||
| Forward | TTAACCTGGATGGAAACCAGCTA | 69 |
| Probe | 5′FAM-AGAGATACCGCAGGGCCTCCCG-3′TAM | |
| Reverse | TCAAGGCTGAGAAGCTGTAAGCTA | |
| MDA5 | ||
| Forward | TGTATTCATTATGCTACAGAACTG | 219 |
| Reverse | ACTGAGACTGGTACTTTGGATTCT | |
| IRF5 | ||
| Forward | GCCTTGTTATTGCATGCCAGC | 406 |
| Reverse | AGACCAAGCTTTTCAGCCTGG | |
| PKR | ||
| Forward | TCTGACTACCTGTCCTCTGGTTCTT | 75 |
| Reverse | GCGAGTGTGCTGGTCACTAAAG | |
| RIG-I | ||
| Forward | CAGTATATTCAGGCTGAG | 389 |
| Reverse | GGCCAGTTTTCCTTGTC | |
| Involucrin | ||
| Forward | CTCCTCAAGACTGTTCCTCC | 143 |
| Reverse | GCAGTCATGTGCTTTTCCTCTTGC | |
| Transglutaminase-1 | ||
| Forward | GCGGCAGGAGTATGTTCTTA | 444 |
| Reverse | GATGTGTCTGTGTCGTG | |
| β1-integrin | ||
| Forward | AGTTGCAGTTTGTGGATCACTGAT | 81 |
| Reverse | AAAGTGAAACCCGGCATCTG | |
| siRNA ID (Ambion) | ||
| TLR3 siRNA | ||
| Sense | GGGUGUUUUCACGCAAUUGTT | 107054 |
| Antisense | CAAUUGCGUGAAAACACCCTG | |
| TLR3 siRNA | ||
| Sense | GGUACCUGAAUUUGAAACGTT | 107055 |
| Antisense | CGUUUCAAAUUCAGGUACCTC | |
| TLR3 siRNA | ||
| Sense | GGUACAUCAUGCAGUUCAATT | 107056 |
| Antisense | UUGAACUGCAUGAUGUACCTT | |
| RIG-I siRNA | ||
| Sense | GGAUCAAUAAACAGCCAUCTT | 15079 |
| Antisense | GAUGGCUGUUUAUUGAUCCTT | |
| RIG-I siRNA | ||
| Sense | GGAGAUGGUUGGUCAGAAGTT | 5920 |
| Antisense | CUUCUGACCAACCAUCUCCTT | |
| RIG-I siRNA | ||
| Sense | GGUGAUCAUCAGUUCUGCGTT | 14889 |
| Antisense | CGCAGAACUGAUGAUCACCTC | |
| MDA5 siRNA | ||
| Sense | GGAAACAAUGAACUUGUCCTT | 125359 |
| Antisense | GGACAAGUUCAUUGUUUCCTG | |
| MDA5 siRNA | ||
| Sense | GCCUGGAAAAGUUAUAGUUTT | 125360 |
| Antisense | AACUAUAACUUUUCCAGGCTC | |
| MDA5 siRNA | ||
| Sense | GGAGUAUGCUCAUAAGAUUTT | 125361 |
| Antisense | AAUCUUAUGAGCAUACUCCTT | |
| Control siRNA | ||
| Sense | AGUACUGCUUACGAUACGGTT | AM4611 |
| Antisense | TTUCAUGACGAAUGCUAUGCC |
| Gene Name . | Sequences (5′ → 3′) . | Size of Amplicon (bp) . |
|---|---|---|
| GAPDH | ||
| Forward | GAAGGTGAAGGTCGGAGTC | 225 |
| Probe | 5′FAM-CAAGCTTCCCGTTCTCAGCC-3′TAM | |
| Reverse | GAAGATGGTGATGGGATTTC | |
| TLR3 | ||
| Forward | CCTGGTTTGTTAATTGGATTAACGA | 61 |
| Probe | 5′FAM-ACCCATACCAACATCCCTGAGCTGTCAA-3′TAM | |
| Reverse | TGAGGTGGAGTGTTGCAAAGG | |
| IL-8 | ||
| Forward | GCCAACACAGAAATTATTGTAAAGCTT | 87 |
| Probe | 5′FAM-AGAGCTCTGTCTGGACCCCAAGGAAAAC-TAM | |
| Reverse | AATTCTCAGCCCTCTTCAAAAACTT | |
| TLR7 | ||
| Forward | TTAACCTGGATGGAAACCAGCTA | 69 |
| Probe | 5′FAM-AGAGATACCGCAGGGCCTCCCG-3′TAM | |
| Reverse | TCAAGGCTGAGAAGCTGTAAGCTA | |
| MDA5 | ||
| Forward | TGTATTCATTATGCTACAGAACTG | 219 |
| Reverse | ACTGAGACTGGTACTTTGGATTCT | |
| IRF5 | ||
| Forward | GCCTTGTTATTGCATGCCAGC | 406 |
| Reverse | AGACCAAGCTTTTCAGCCTGG | |
| PKR | ||
| Forward | TCTGACTACCTGTCCTCTGGTTCTT | 75 |
| Reverse | GCGAGTGTGCTGGTCACTAAAG | |
| RIG-I | ||
| Forward | CAGTATATTCAGGCTGAG | 389 |
| Reverse | GGCCAGTTTTCCTTGTC | |
| Involucrin | ||
| Forward | CTCCTCAAGACTGTTCCTCC | 143 |
| Reverse | GCAGTCATGTGCTTTTCCTCTTGC | |
| Transglutaminase-1 | ||
| Forward | GCGGCAGGAGTATGTTCTTA | 444 |
| Reverse | GATGTGTCTGTGTCGTG | |
| β1-integrin | ||
| Forward | AGTTGCAGTTTGTGGATCACTGAT | 81 |
| Reverse | AAAGTGAAACCCGGCATCTG | |
| siRNA ID (Ambion) | ||
| TLR3 siRNA | ||
| Sense | GGGUGUUUUCACGCAAUUGTT | 107054 |
| Antisense | CAAUUGCGUGAAAACACCCTG | |
| TLR3 siRNA | ||
| Sense | GGUACCUGAAUUUGAAACGTT | 107055 |
| Antisense | CGUUUCAAAUUCAGGUACCTC | |
| TLR3 siRNA | ||
| Sense | GGUACAUCAUGCAGUUCAATT | 107056 |
| Antisense | UUGAACUGCAUGAUGUACCTT | |
| RIG-I siRNA | ||
| Sense | GGAUCAAUAAACAGCCAUCTT | 15079 |
| Antisense | GAUGGCUGUUUAUUGAUCCTT | |
| RIG-I siRNA | ||
| Sense | GGAGAUGGUUGGUCAGAAGTT | 5920 |
| Antisense | CUUCUGACCAACCAUCUCCTT | |
| RIG-I siRNA | ||
| Sense | GGUGAUCAUCAGUUCUGCGTT | 14889 |
| Antisense | CGCAGAACUGAUGAUCACCTC | |
| MDA5 siRNA | ||
| Sense | GGAAACAAUGAACUUGUCCTT | 125359 |
| Antisense | GGACAAGUUCAUUGUUUCCTG | |
| MDA5 siRNA | ||
| Sense | GCCUGGAAAAGUUAUAGUUTT | 125360 |
| Antisense | AACUAUAACUUUUCCAGGCTC | |
| MDA5 siRNA | ||
| Sense | GGAGUAUGCUCAUAAGAUUTT | 125361 |
| Antisense | AAUCUUAUGAGCAUACUCCTT | |
| Control siRNA | ||
| Sense | AGUACUGCUUACGAUACGGTT | AM4611 |
| Antisense | TTUCAUGACGAAUGCUAUGCC |
RNA isolation and RT-PCR
Cells were grown in 6-well dishes to 70–80% confluency and were stimulated using the indicated conditions. Thereafter, RNA was isolated according to the protocol of Mempel et al. (4). Subsequently, RNA was subjected to an RNeasy column (Invitrogen) for DNA digestion. The final RNA pellet was then dissolved in diethyl pyrocarbonate-treated water and quantified with UV spectrophotometry. RNA was then transcribed to cDNA using SuperScript II reverse transcriptase enzyme based on the manufacturer’s protocol (Invitrogen).
Real-time PCR
For the read-out system for RNA and cDNA yields, we applied real-time PCR by using an ABI Prism 7000 sequence detector system (Applied Biosystems). Measurements in each sample were performed in duplicate. For semiquantitative real-time PCR of TLR expression, primers and TaqMan probes were synthesized according to Zarember and Godowski (28), real-time PCR for IFN-β was performed using assay on demand (Applied Biosystems), and for IL-8 gene expression assay primers and TaqMan probes were synthesized according to Mempel et al. (4). Keratinocyte differentiation markers PKR, RIG-I, and MDA5 were evaluated with SYBR Green and primers as described (26, 29, 30, 31, 32). A summary of all primers used in the study is shown in Table I. All primers and probes were purchased from MWG Biotech. Input cDNA was normalized according to GAPDH as an internal control gene. The PCR reactions were cycled during the real-time detection through the following thermal program: 50°C for 2 min, 95°C for 10 min, followed by 40 cycles of 95°C for 15 s and 60°C for 60 s.
Immunofluorescence
TLR7 was identified on frozen cryostat sections of skin biopsy specimens using specific Abs. Briefly, cryostat sections (4 μm) were fixed with cold acetone for 10 min and dried for at least 1 h at room temperature. Sections were incubated with a primary polyclonal rabbit IgG Ab against TLR7 (IMG-581, Imgenex) as well as with the corresponding isotype control Ab for 60 min. Sections were then washed and incubated with secondary Ab conjugated with the fluorescence dye Alexa 488 (Invitrogen) for 1 h. Detection of TLR3, PKR, RIG-I, and MDA5 in cultured keratinocytes was performed with the same protocol after fixation with 3.7% paraformaldehyde using immunofluorescence staining and confocal microscopy with primary Abs against TLR3 (SC-12509), PKR (SC-707), RIG-I (SC-48929), and MDA5 (SC-48031) (all from Santa Cruz Biotechnology). For the staining of the endosomal compartments, keratinocytes were incubated for 1 h in the presence of 50 μg/ml Alexa 594-labeled dextrane before fixation.
RelA and IRF3 nuclear translocation analysis
Primary keratinocytes were grown on chamber slides to ∼70% confluency. Subsequently, cells were preincubated with 2-AP, BFA, or SU6668 for 45 min. Incubation was followed by adding poly(I:C) or flagellin for 3 h. Cells were then washed twice with PBS and fixed in PBS containing 3.7% paraformaldehyde for 20 min at room temperature. Cells were washed again with PBS and permeabilized by incubation with PBS containing 0.2% Triton X-100 and 10% FCS for 20 min at room temperature. Cells were then incubated for 1 h at room temperature with 1/100 diluted mouse anti-human IRF3 mAb (BD Bioscience) or 1/500 diluted rabbit anti-human NF-κB p65 Ab (Rockland) followed by a 1 h incubation with 2 μg/ml Alexa 488-conjugated chicken anti-rabbit or anti-mouse Abs (Molecular Probes) diluted in PBS at room temperature in the dark. Cells were washed three times with PBS followed by nuclear staining using TO-PRO-3 iodide (Molecular Probes) (10 mM) for 20 min. Slides were then washed with PBS, observed, and photographed with a confocal microscope (LSM510, Carl Zeiss).
Cell lysis, gel electrophoresis, and immunoblotting
Keratinocytes were solubilized for 20 min at 4°C in radioimmunoprecipitation assay lysing buffer containing 1× PBS, 1% Nonidet P-40, 0.5% sodium deoxycholate, 0.1% SDS, 10 mg/ml PMSF, 50 kIU aprotinin, 100 mM sodium orthovanadate, and 10 μl/ml protease inhibitor cocktail (Sigma-Aldrich). Cell lysates were then sedimented in a microfuge for 15 min at 15,000 × g. Soluble supernatant was collected and utilized for SDS-PAGE. After cell lysis, the supernatant was titrated in reducing SDS-PAGE loading buffer (Invitrogen), treated at 70°C for 10 min, separated in a 10% Bis-Tris gel (Invitrogen) with MOPS or MES buffer, according to the manufacturer’s instructions, and transferred to a polyvinylidene fluoride membrane (Immobilon-P, Millipore) for 60 min using transfer buffer (Invitrogen). Membranes were blocked for 30 min at room temperature (blocking buffer: 20 mM Tris-HCl (pH 8.0), 150 mM NaCl, 0.05% Tween 20, 0.5% BSA) and incubated at 4°C overnight with the following primary Abs: anti-β-actin (Sigma-Aldrich) (0.25 μg/ml), anti-JNK1/2 (BD Biosciences) (1 μg/ml), anti-phospho-JNK1/2 (Cell Signaling Technology) (1 μg/ml), and anti-P38 and anti-phospho-P38 (Cell Signaling Technology) (diluted 1/200 in Tris-buffered saline containing 0.5% BSA and 0.05% Tween 20). Blots were washed repeatedly in washing buffer (15 mM NaCl, 50 mM Tris-HCl, 0.05% Tween 20 (pH 7.6)) and incubated for 1 h at room temperature with 0.1 μg/ml peroxidase-conjugated donkey anti-mouse IgG (Jackson ImmunoResearch Laboratories) in blocking buffer. Peroxidase activity was detected using chemiluminescence substrate (Pierce) and recorded with a chemiluminescence detector (Vilber Lourmat).
Gardiquimod treatment and cell viability
The viability of keratinocytes treated with poly(I:C) and gardiquimod was assessed by the CellTiter-Blue cell viability assay (Promega). Keratinocytes were stimulated with 20 μg/ml poly(I:C) for 24 h before 24 h incubation with medium, poly(I:C), or 1 mg/ml gardiquimod. The medium was then removed and replaced with 360 μl of keratinocytes serum-free medium, and 40 μl of CellTiter-Blue reagent was added to each well. The plate was incubated at 37°C for 2 h in 5% CO2, and the fluorescence intensity of each well was measured with a microplate reader. Briefly, the assay is based on the ability of living cells to convert a redox dye (resazurin) into a fluorescent end product (resorufin). Nonviable cells rapidly lose metabolic capacity and thus do not generate a fluorescent signal. The homogeneous assay procedure involves adding the single reagent directly to cells cultured in serum-supplemented medium.
Results
Genome-wide analysis of changes in keratinocyte gene expression in response to poly(I:C) stimulation
To assess the impact of viral infection on human keratinocyte gene expression, we performed a kinetic analysis of primary cells after stimulation with poly(I:C), a synthetic ligand mimicking viral dsRNA. In two independent experiments, RNA harvested before and 2, 8, and 24 h after stimulation was processed and analyzed by Affymetrix HG-U133A oligonucleotide arrays that contain 22,283 different probe sets. Statistical analysis using a linear model showed that a total of 1539 probe sets was regulated over time (F test p value <0.01). Fig. 1,A depicts the numbers of up- and down-regulated probe sets for the individual time points, showing that the transcriptional response to poly(I:C) is relatively slow, with very few changes after 2 h. After 8 h, the response is predominated by induction of gene expression, while after 24 h large sets of genes are up- or down-regulated. To weed out probe sets regulated at low levels, we applied a filter for relative and absolute changes (see Materials and Methods) that reduced the number of regulated probe sets to 685. The kinetic patterns of induction and repression of these probe sets can be separated in different clusters using self-organizing maps (Fig. 1 B). Genes down-regulated after poly(I:C) fall in cluster 1 (repressed only after 24 h) and cluster 4 (down-regulation starts after 8 h). For up-regulated genes, cluster 5 contains the small number of transcripts induced already after 2 h, whereas cluster 6 comprises late poly(I:C) targets. Clusters 2 and 3 separate genes that tend to peak in expression after 8 h or show continuing increases in expression over time.
Overall changes in gene expression in keratinocytes following stimulation with poly(I:C). A, The number of probe sets that were significantly up- or down-regulated (Limma p values <0.05) for the different time points. B, Grouping of 685 regulated probe sets (defined as stated in Materials and Methods) in clusters using self-organizing maps according to patterns in kinetic changes. The y-axis unit is z scores, indicating relative expression over time. The number of probe sets in each cluster is indicated. Examples of gene symbols are depicted for each cluster.
Overall changes in gene expression in keratinocytes following stimulation with poly(I:C). A, The number of probe sets that were significantly up- or down-regulated (Limma p values <0.05) for the different time points. B, Grouping of 685 regulated probe sets (defined as stated in Materials and Methods) in clusters using self-organizing maps according to patterns in kinetic changes. The y-axis unit is z scores, indicating relative expression over time. The number of probe sets in each cluster is indicated. Examples of gene symbols are depicted for each cluster.
To gain insight into the types of response at the different time points, we searched for overrepresentation of functional categories in the genes from the different clusters using Gene Ontology biological process terms (Table II). Up-regulated genes are highly enriched for “immune response” functions, including the category “response to virus” for cluster 3 genes and “chemotaxis” for cluster 6 (later response) genes. In addition to the chemokines CCL5 and CXCL10 that are shown in Fig. 1 B, many other chemokines, as well as interleukins, or their receptors were up-regulated (for an overview, see supplementary Table IA).6 Up-regulation of genes involved in Ag presentation is also evident and includes HLA class I molecules, TAP1 and TAP2. The high score for the term JAK-STAT cascade for cluster 3 genes likely is caused by the many IFN-regulated genes that are induced by poly(I:C) in this data set (see supplementary Table IB, showing that from a list of 65 manually curated IFN target genes expressed in the keratinocytes analyzed here, 38 are regulated with a F test p value <0.01). Members of the NF-κB cascade were found enriched both in up- and down-regulated genes, suggesting complex regulation of this signaling pathway. Genes with a function in apoptosis were also found in all clusters but were especially enriched in cluster 2. Poly(I:C) caused down-regulation of genes involved in basic cellular processes such as translation and nucleotide metabolism.
Overrepesentation of Gene Ontology terms in different clusters of up- and down-regulated genesa
| Gene Ontology Biological Process Term . | Repressed: Cluster 4 . | Induced Genes . | . | . | ||
|---|---|---|---|---|---|---|
| . | . | Cluster 2 . | Cluster 3 . | Cluster 6 . | ||
| Immune response | 10.79 | 12.25 | 17.28 | |||
| Response to virus | 20.79 | |||||
| Chemotaxis | 9.89 | |||||
| Ag presentation | 8.06 | 10.13 | ||||
| JAK-STAT cascade | 11.2 | |||||
| NF-κB cascade | 3.92 | 10.34 | 5.52 | 4.56 | ||
| Apoptosis | 2.33 | 6.59 | 2.92 | 1.67 | ||
| Translation | 7.44 | |||||
| Nucleotide metabolism | 5.18 | |||||
| Gene Ontology Biological Process Term . | Repressed: Cluster 4 . | Induced Genes . | . | . | ||
|---|---|---|---|---|---|---|
| . | . | Cluster 2 . | Cluster 3 . | Cluster 6 . | ||
| Immune response | 10.79 | 12.25 | 17.28 | |||
| Response to virus | 20.79 | |||||
| Chemotaxis | 9.89 | |||||
| Ag presentation | 8.06 | 10.13 | ||||
| JAK-STAT cascade | 11.2 | |||||
| NF-κB cascade | 3.92 | 10.34 | 5.52 | 4.56 | ||
| Apoptosis | 2.33 | 6.59 | 2.92 | 1.67 | ||
| Translation | 7.44 | |||||
| Nucleotide metabolism | 5.18 | |||||
Analysis of the probe sets from the clusters shown in Fig. 1 B was done using the Gene Ontology biological process filter in Genomatix BiblioSphere software. Numbers are z score values, with higher numbers indicating more significant enrichment. Values > 4 are considered as an indication of “significant” enrichment. Empty cells indicate term not found as enriched.
The molecular components for the cellular recognition of viral dsRNA have been identified in detail during recent years. Table III depicts the expression values and, where applicable, regulation of PRR, adaptor molecules, and IFN regulatory factors. Among the TLRs, only TLR1, TLR2, and TLR3 were found to be expressed, with TLR2 and TLR3 showing regulation. TLR7–TLR9, all involved in sensing of nucleic acids, were absent or below the limit of detection by microarray technology, although TLR7 can be detected in poly(I:C)-stimulated keratinocytes using real-time PCR (see Fig. 5). The essential adaptor proteins of TLR signaling, MyD88 and TRIF, are expressed in the primary keratinocytes. Looking at non-TLR sensors of viral ligands, both RIG-I and PKR were found to be expressed and up-regulated by poly(I:C) in keratinocytes, whereas MDA5 was only found present at low levels after stimulation. Among the IRFs, we found constitutive expression of IRF3 and inducible expression of IRF1, IRF2, and IRF7. Together with the early induction of IFN-β by poly(I:C) (Fig. 1 B, cluster 5), this pattern of expression would be consistent with IRF3-mediated IFN-β transcription, which then activates the expression of IRF1 and IRF7 to start an amplification loop increasing the expression of IFN-regulated genes via the Stat1/Stat2 pathway.
Expression of pattern recognition receptors and signaling molecules in human keratinocytesa
| Probe Set ID . | Gene Symbol . | Signal Intensity (h) . | . | . | . | Present Calls . | p Value . | |||
|---|---|---|---|---|---|---|---|---|---|---|
| . | . | 0 . | 2 . | 8 . | 24 . | . | . | |||
| TLRs | ||||||||||
| 210176_at | TLR1 | 41 | 50 | 40 | 49 | 8 | 0.35622 | |||
| 204924_at | TLR2 | 112 | 118 | 263 | 840 | 4 | 0.00003 | |||
| 206271_at | TLR3 | 66 | 50 | 217 | 272 | 5 | 0.00060 | |||
| Virus PRRs | ||||||||||
| 218943_s_at | DDX58/RIG-I | 98 | 152 | 2852 | 1918 | 6 | 0.00001 | |||
| 216020_at | IFIH1/MDA5 | 26 | 34 | 87 | 46 | 2 | 0.00054 | |||
| 204211_x_at | EIF2AK2/PKR | 577 | 541 | 963 | 1192 | 6 | 0.01705 | |||
| Adaptors | ||||||||||
| 209124_at | MyD88 | 1623 | 1822 | 5027 | 4341 | 8 | 0.00020 | |||
| 213191_at | TICAM1/TRIF | 310 | 443 | 493 | 723 | 8 | 0.06207 | |||
| IRFs | ||||||||||
| 202531_at | IRF1 | 215 | 1064 | 1355 | 1382 | 6 | 0.00005 | |||
| 203275_at | IRF2 | 186 | 185 | 821 | 513 | 7 | 0.00000 | |||
| 202621_at | IRF3 | 620 | 643 | 753 | 695 | 8 | 0.80188 | |||
| 205469_s_at | IRF5 | 373 | 342 | 363 | 380 | 6 | 0.79852 | |||
| 202597_at | IRF6 | 3831 | 4386 | 5136 | 6444 | 8 | 0.07490 | |||
| 208436_s_at | IRF7 | 274 | 295 | 2270 | 4112 | 8 | 0.00000 | |||
| Probe Set ID . | Gene Symbol . | Signal Intensity (h) . | . | . | . | Present Calls . | p Value . | |||
|---|---|---|---|---|---|---|---|---|---|---|
| . | . | 0 . | 2 . | 8 . | 24 . | . | . | |||
| TLRs | ||||||||||
| 210176_at | TLR1 | 41 | 50 | 40 | 49 | 8 | 0.35622 | |||
| 204924_at | TLR2 | 112 | 118 | 263 | 840 | 4 | 0.00003 | |||
| 206271_at | TLR3 | 66 | 50 | 217 | 272 | 5 | 0.00060 | |||
| Virus PRRs | ||||||||||
| 218943_s_at | DDX58/RIG-I | 98 | 152 | 2852 | 1918 | 6 | 0.00001 | |||
| 216020_at | IFIH1/MDA5 | 26 | 34 | 87 | 46 | 2 | 0.00054 | |||
| 204211_x_at | EIF2AK2/PKR | 577 | 541 | 963 | 1192 | 6 | 0.01705 | |||
| Adaptors | ||||||||||
| 209124_at | MyD88 | 1623 | 1822 | 5027 | 4341 | 8 | 0.00020 | |||
| 213191_at | TICAM1/TRIF | 310 | 443 | 493 | 723 | 8 | 0.06207 | |||
| IRFs | ||||||||||
| 202531_at | IRF1 | 215 | 1064 | 1355 | 1382 | 6 | 0.00005 | |||
| 203275_at | IRF2 | 186 | 185 | 821 | 513 | 7 | 0.00000 | |||
| 202621_at | IRF3 | 620 | 643 | 753 | 695 | 8 | 0.80188 | |||
| 205469_s_at | IRF5 | 373 | 342 | 363 | 380 | 6 | 0.79852 | |||
| 202597_at | IRF6 | 3831 | 4386 | 5136 | 6444 | 8 | 0.07490 | |||
| 208436_s_at | IRF7 | 274 | 295 | 2270 | 4112 | 8 | 0.00000 | |||
TLR4–TLR8 were not expressed at detectable levels; HG-U133A GeneChips do not contain a probe set for TLR9. Probe sets for IRF4 and IRF8 did not give present calls.
Stimulation of cultured human keratinocytes with the dsRNA analog poly(I:C) induces expression of TLR7. Primary human keratinocytes were stimulated with 20 μg/ml poly(I:C) or 10 μg/ml flagellin for 36 h. Untreated cells were used as a control (medium control). The gene expression level of TLR7 was quantitated by real-time PCR. Data were calculated against GAPDH. PCR was performed in duplicates, and columns show the means ± SEM of five representative experiments.
Stimulation of cultured human keratinocytes with the dsRNA analog poly(I:C) induces expression of TLR7. Primary human keratinocytes were stimulated with 20 μg/ml poly(I:C) or 10 μg/ml flagellin for 36 h. Untreated cells were used as a control (medium control). The gene expression level of TLR7 was quantitated by real-time PCR. Data were calculated against GAPDH. PCR was performed in duplicates, and columns show the means ± SEM of five representative experiments.
dsRNA receptors are expressed in primary keratinocytes
To further confirm the microarray results, we applied quantitative real-time PCR analysis, which also showed mRNA expression for TLR3, PKR, RIG-I, and MDA5 in unstimulated primary human keratinocytes (Fig. 2, A and B). To rule out individual variances between donors, we used preparations of at least nine different foreskins with reproducible results. We also analyzed the other receptors of the TLR family recognizing nucleic acids and confirmed our previous results regarding expression of TLR7, TLR8, and TLR9 (3). Unstimulated cultured human keratinocytes did not express TLR7, TLR8, or TLR9 in the microarray screen or in the more sensitive real-time PCR approach (data not shown). Upon stimulation of cultured keratinocytes with poly(I:C) for 36 h, we observed up-regulation of the different receptors at a variable degree, with MDA5 showing the strongest (40-fold) and PKR showing the lowest (3-fold) induction (Fig. 2,A). These results were paralleled on the level of protein expression for TLR3, PKR, RIG-I, and MDA5. We applied fluorescent immunostaining and confocal microscopy to identify the cellular expression of all dsRNA sensing proteins in keratinocytes (Fig. 2,D). All (TLR3, PKR, RIG-I, and MDA5) were strongly up-regulated upon poly(I:C) stimulation in keratinocytes. To investigate the possible cross-talks between PKR and TLR3 or RIG-I/MDA5 molecules, we applied costaining of these receptors in both unstimulated and stimulated keratinocytes with poly(I:C). Interestingly, staining for TLR3 in confocal microscopy revealed a strict intracellular localization that is different from other nonimmune cell types such as human fibroblasts (33). TLR3 staining showed an irregular patchlike intracellular distribution suggestive of endosome-associated localization. Indeed, costaining experiments with Alexa Fluor 594-conjugated dextran molecules, which are known to be loaded into the endosome (34), confirmed localization of TLR3 to this compartment (Fig. 2,C). In contrast, PKR, which showed no costaining with fluorescent dextrane (data not shown), displayed a cytoplasmic distribution without preference for endosomal structures, thus confirming PKR as a receptor for cytosol-targeted poly(I:C) and TLR3 as recognition molecule within the endosome (Fig. 2 C).
Human keratinocytes express the whole panel of dsRNA sensing molecules. Baseline and poly(I:C)-inducible expression of the dsRNA sensing molecules TLR3, PKR, RIG-I, and MDA5 in cultured normal human keratinocytes. A, Gene expression level of TLR3, PKR, RIG-I, and MDA5 in human keratinocytes after stimulation with 20 μg/ml poly(I:C) for 36 h or without stimulation (medium control) evaluated by quantitative real-time PCR (qPCR). qPCR was performed in duplicates with five replicate samples. B, Gel electrophoresis of qPCR products from A. qPCR products of TLR3, PKR, RIG-I, and MDA5 were loaded on a 2% agarose gel. + indicates qPCR products after poly(I:C) stimulation; −, unstimulated medium controls. The intensity of amplicon bands is compared with GAPDH. C, Intracellular colocalization of TLR3 (green fluorescence) and Alexa 594-labeled dextrane (red fluorescence). Cultured human primary keratinocytes were first loaded with dextrane for 1 h, which was followed by stimulation with poly(I:C) (20 μg/ml). D, Immunofluorescence costaining with specific Abs against TLR3, RIG-I, MDA5, and PKR demonstrates poly(I:C)-inducible intracellular expression of all four receptors in human keratinocytes. Keratinocytes were cultivated to 70% confluency on glass chamber slides. After incubation with poly(I:C) or without (unstimulated, medium control), cells were fixed, permeabilized, and then costained with Abs against TLR3, RIG-I, and MDA5, respectively (green fluorescence), and PKR (red fluorescence). Immunostaining was followed by nuclear staining with TOPRO3 (10 mM) for 20 min. Samples were analyzed under a confocal microscope.
Human keratinocytes express the whole panel of dsRNA sensing molecules. Baseline and poly(I:C)-inducible expression of the dsRNA sensing molecules TLR3, PKR, RIG-I, and MDA5 in cultured normal human keratinocytes. A, Gene expression level of TLR3, PKR, RIG-I, and MDA5 in human keratinocytes after stimulation with 20 μg/ml poly(I:C) for 36 h or without stimulation (medium control) evaluated by quantitative real-time PCR (qPCR). qPCR was performed in duplicates with five replicate samples. B, Gel electrophoresis of qPCR products from A. qPCR products of TLR3, PKR, RIG-I, and MDA5 were loaded on a 2% agarose gel. + indicates qPCR products after poly(I:C) stimulation; −, unstimulated medium controls. The intensity of amplicon bands is compared with GAPDH. C, Intracellular colocalization of TLR3 (green fluorescence) and Alexa 594-labeled dextrane (red fluorescence). Cultured human primary keratinocytes were first loaded with dextrane for 1 h, which was followed by stimulation with poly(I:C) (20 μg/ml). D, Immunofluorescence costaining with specific Abs against TLR3, RIG-I, MDA5, and PKR demonstrates poly(I:C)-inducible intracellular expression of all four receptors in human keratinocytes. Keratinocytes were cultivated to 70% confluency on glass chamber slides. After incubation with poly(I:C) or without (unstimulated, medium control), cells were fixed, permeabilized, and then costained with Abs against TLR3, RIG-I, and MDA5, respectively (green fluorescence), and PKR (red fluorescence). Immunostaining was followed by nuclear staining with TOPRO3 (10 mM) for 20 min. Samples were analyzed under a confocal microscope.
The major dsRNA recognizing and signaling pathways are functional in primary human keratinocytes
Gene expression analysis of human keratinocytes after poly(I:C) stimulation has strongly suggested the involvement of not only proinflammatory and immune response signaling pathways under the control of NF-κB, but also of pathways under transcriptional control of IRF3/IRF7 (Fig. 1 and Tables II and III). To look more specifically for dsRNA recognition signaling pathways in keratinocytes, we first screened for the phosphorylation of downstream kinases leading to NF-κB induction. As shown in Fig. 3, A and B, stimulation with poly(I:C) led to the phosphorylation of P38 and JNK2 kinase, both of which are known to be induced by the TLR3 and PKR pathways (35, 36). A maximum of p38 and JNK kinase phosphorylation was seen after 60 min of stimulation with poly(I:C), which was used for subsequent experiments (data not shown). Consistent with the finding of phosphorylation of upstream kinases in the NF-κB pathway, poly(I:C) induced a complete nuclear translocation of p65 with subsequent mRNA and protein induction of the NF-κB-dependent chemokine IL-8 (Fig. 4,A–C). In immune cells, it has been demonstrated that poly(I:C), besides NF-κB activation, is also able to induce through a TBK-1-dependent pathway the phosphorylation of IRF3 (37, 38). We demonstrated TBK-1 phosphorylation due to poly(I:C) stimulation in human keratinocytes (Fig. 3,C). Congruent with the finding of TBK-1 phosphorylation, poly(I:C) stimulation also induced efficient nuclear translocation of IRF3 together with induction of IFN-β (Fig. 4 E–H).
Stimulation of cultured human keratinocytes with the dsRNA analog poly(I:C) induces protein phosphorylation in both the NF-κB and the IRF3 pathway. The following kinases were analyzed: p38, JNK, and TBK-1. Human keratinocytes were incubated with 20 μg/ml poly(I:C) for 1 h. The phosphorylation of (A) p38, (B) JNK1/2, and (C) TBK-1 was confirmed by immunoblotting using Abs specific for (A) p38 and pp38, (B) JNK1/2 and pJNK1/2, and (C) TBK-1 and pTBK-1. + indicates Western blots after poly(I:C) stimulation; −, unstimulated medium controls.
Stimulation of cultured human keratinocytes with the dsRNA analog poly(I:C) induces protein phosphorylation in both the NF-κB and the IRF3 pathway. The following kinases were analyzed: p38, JNK, and TBK-1. Human keratinocytes were incubated with 20 μg/ml poly(I:C) for 1 h. The phosphorylation of (A) p38, (B) JNK1/2, and (C) TBK-1 was confirmed by immunoblotting using Abs specific for (A) p38 and pp38, (B) JNK1/2 and pJNK1/2, and (C) TBK-1 and pTBK-1. + indicates Western blots after poly(I:C) stimulation; −, unstimulated medium controls.
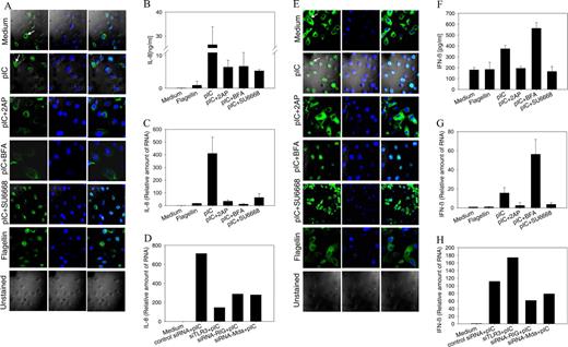
Poly(I:C)-stimulated activation of the transcription factors NF-κB and IRF3, and induction of IL-8 and IFN-β in cultured human keratinocytes in the presence or absence of inhibitors for TLR3 (BFA), PKR (2-AP), and TBK-1 (SU6668) as well as three relevant siRNAs for TLR3, RIG-I, and MDA5. Primary human keratinocytes were cultured in 6-well plates in the presence of poly(I:C) (pIC) (20 μg/ml) for 4 h after a 45-min preincubation with the inhibitors 2-AP (5 mM), BFA (100 nM), and SU6668 (5 μM). A and D, To determine the effect of the dsRNA signaling pathway inhibitors 2-AP, BFA, and SU6668 on either RelA (A) or IRF3 (E) staining of primary human keratinocytes, cells were incubated with medium (unstimulated) as a negative control, with poly(I:C) without inhibitor as a positive control, or with one of the inhibitors as indicated. Cells were stained with a primary rabbit anti-p65 Ab (RelA) or a mouse monoclonal anti-IRF3 Ab followed by an Alexa 488-labeled chicken anti-rabbit or anti-mouse Ab, respectively, followed by nuclear staining with TOPRO3 (10 mM) for 20 min. Cells nonreactive to the poly(I:C) stimulus are characterized by a cytoplasmic staining pattern; reactive cells are characterized by a nuclear staining pattern. Arrowheads point to cells representing a typical fluorescence pattern for each of the reactivities. The TLR5 ligand flagellin was also investigated. B–D, Influence of the dsRNA signaling pathway inhibitors 2-AP, BFA, and SU6668 and corresponding siRNAs on poly(I:C)-stimulated secretion and expression of IL-8 in cultured human keratinocytes. B, IL-8 secretion as measured by ELISA. Columns show the means ± SEM of three representative experiments. C and D, IL-8 mRNA as measured by quantitative real-time PCR (qPCR). PCR reactions were performed in duplicates, and columns show the means ± SEM of three representative experiments (C) or one representative experiment out of three (D). F–H, Influence of the dsRNA signaling pathway inhibitors 2-AP, BFA, and SU6668 and related siRNAs on poly(I:C)-stimulated secretion and expression of IFN-β in cultured human keratinocytes. F, IFN-β secretion as measured by ELISA. Columns show the means ± SEM of three representative experiments. G and H, IFN-β mRNA as measured by qPCR. Columns in G show the means ± SEM of four experiments or one representative experiment out of three (H).
Poly(I:C)-stimulated activation of the transcription factors NF-κB and IRF3, and induction of IL-8 and IFN-β in cultured human keratinocytes in the presence or absence of inhibitors for TLR3 (BFA), PKR (2-AP), and TBK-1 (SU6668) as well as three relevant siRNAs for TLR3, RIG-I, and MDA5. Primary human keratinocytes were cultured in 6-well plates in the presence of poly(I:C) (pIC) (20 μg/ml) for 4 h after a 45-min preincubation with the inhibitors 2-AP (5 mM), BFA (100 nM), and SU6668 (5 μM). A and D, To determine the effect of the dsRNA signaling pathway inhibitors 2-AP, BFA, and SU6668 on either RelA (A) or IRF3 (E) staining of primary human keratinocytes, cells were incubated with medium (unstimulated) as a negative control, with poly(I:C) without inhibitor as a positive control, or with one of the inhibitors as indicated. Cells were stained with a primary rabbit anti-p65 Ab (RelA) or a mouse monoclonal anti-IRF3 Ab followed by an Alexa 488-labeled chicken anti-rabbit or anti-mouse Ab, respectively, followed by nuclear staining with TOPRO3 (10 mM) for 20 min. Cells nonreactive to the poly(I:C) stimulus are characterized by a cytoplasmic staining pattern; reactive cells are characterized by a nuclear staining pattern. Arrowheads point to cells representing a typical fluorescence pattern for each of the reactivities. The TLR5 ligand flagellin was also investigated. B–D, Influence of the dsRNA signaling pathway inhibitors 2-AP, BFA, and SU6668 and corresponding siRNAs on poly(I:C)-stimulated secretion and expression of IL-8 in cultured human keratinocytes. B, IL-8 secretion as measured by ELISA. Columns show the means ± SEM of three representative experiments. C and D, IL-8 mRNA as measured by quantitative real-time PCR (qPCR). PCR reactions were performed in duplicates, and columns show the means ± SEM of three representative experiments (C) or one representative experiment out of three (D). F–H, Influence of the dsRNA signaling pathway inhibitors 2-AP, BFA, and SU6668 and related siRNAs on poly(I:C)-stimulated secretion and expression of IFN-β in cultured human keratinocytes. F, IFN-β secretion as measured by ELISA. Columns show the means ± SEM of three representative experiments. G and H, IFN-β mRNA as measured by qPCR. Columns in G show the means ± SEM of four experiments or one representative experiment out of three (H).
Inhibition of dsRNA signaling pathways
To determine the effect of the various poly(I:C)-induced signaling pathways in keratinocytes on the overall inflammation and immune response in more detail, we used inhibitors that target PKR, TLR3, and TBK-1. After recognition of dsRNA, PKR is phosphorylated to exert its activity on eIF2-α, and this phosphorylation can be blocked by addition of 2-AP, a selective inhibitor of PKR (39), which, interestingly, not only abrogated NF-κB translocation (Fig. 4,A) and, accordingly, massively reduced IL-8 induction (Fig. 4, B and C), but also strongly decreased IFN-β production (Fig. 4, F and G) and IRF3 translocation (Fig. 4,E). Thus, the proper function of PKR seems indispensable for both the NF-κB and the IRF3/IRF7 pathway. To characterize the effect of inhibiting TLR3 signaling, we used the endosomal acidification inhibitor BFA, which prevents the adequate function of TLR3 within the endosomal compartment (40). BFA completely blocked p65 translocation (Fig. 4,A) and IL-8 production (Fig. 4, B and C), but, in contrast to 2-AP, induced an enhanced IRF3 translocation (Fig. 4,E) and up-regulation of IFN-β on the mRNA and protein levels (Fig. 4, F and G). Therefore, the dominate function of TLR3 in keratinocytes is more likely to induce NF-κB-regulated than IRF3/IRF7-regulated genes, and TLR3 seems not to be essential for IFN-β induction. As no specific inhibitor for RIG-I and MDA5 is available, we took advantage of the common downstream kinase TBK-1 used by the RIG-I/MDA5 pathway for which the specific inhibitor SU6668 was available (41). The TBK-1 inhibitor SU6668 very effectively blocked IRF3 translocation (Fig. 4,E) and induction of IFN-β (Fig. 4, F and G), whereas it had a partially inhibiting effect on NF-κB translocation and IL-8 production (Fig. 4,A–C). It is therefore evident that primary human keratinocytes use all three dsRNA recognizing pathways to a different extent, thereby targeting different cytokines and chemokines. To demonstrate the specificity of the effect of the various inhibitors of dsRNA signaling on poly(I:C) stimulation, we tested the TLR5 ligand flagellin in addition to poly(I:C) in all of our experiments. Compared with poly(I:C), flagellin also induces significant p65 translocation (Fig. 4,A) (3), but it is a weaker inducer of IL-8 production (Fig. 4, B and C). None of the applied inhibitors affected flagellin-induced p65 translocation or IL-8 production (data not shown). Additionally, flagellin did not induce IRF3 translocation or IFN-β production in human keratinocytes (Fig. 4,F–G). To further extend the inhibitory experiments, we used specific siRNA for each of the three signaling pathways (Fig. 4, D and H), demonstrating a similar result as seen with the chemical inhibitors.
TLR7, the receptor for imidazoquinolines and ssRNA, is functionally up-regulated in poly(I:C)-stimulated keratinocytes
Our findings so far have demonstrated a significant proportion of regulated genes in human keratinocytes after poly(I:C) stimulation that results in the expression of crucial NF-κB-dependent chemokines such as IL-8 and of IRF3-controlled effector cytokines such as IFN-β (Figs. 1 and 4). Among the differentially regulated genes following poly(I:C) stimulation were all known molecular components involved in the recognition of viral dsRNA (TLR3, PKR, MDA5, RIG-I) (Fig. 2 and Table III). To investigate whether poly(I:C) stimulation also regulates other receptors involved in innate antiviral immunity, we analyzed the expression of keratinocyte TLR7 in more detail. TLR7 was not found to be expressed in unstimulated keratinocytes. Although, after poly(I:C) stimulation, TLR7 expression in keratinocytes was under the detection limit of the Affymetrix array (in contrast to immune cells, which express higher and easily detectable amounts of TLR7 mRNA; data not shown), according to the more sensitive real-time PCR results we observed a dramatic up-regulation of TLR7 in human primary keratinocytes after 36 h of incubation with poly(I:C) but not with the TLR5 ligand flagellin (Fig. 5). Consistent with the finding of a lack of TLR7 mRNA expression in undifferentiated cultured primary keratinocytes derived from healthy skin that most closely resemble the basal epidermal cell layer, we observed expression of TLR7 in immunofluorescence staining of cryostat sections from normal human skin with an anti-TLR7 polyclonal Ab mainly in suprabasal but not in basal layers of human epidermis (Fig. 6,A). These results, which indicate a differential expression of TLR7 in epidermal layers, were mirrored and confirmed by real-time PCR performed from freshly isolated fractionated basal and suprabasal cell layers of normal human epidermis showing an increased TLR7 mRNA level in suprabasal as compared with basal cell layers (Fig. 6,C). An even stronger TLR7 signal, as in normal human epidermis, was obtained with biopsies from human papillomavirus-infected skin tissue, so-called condyloma lesions, both in immunofluorescence staining with anti-TLR7 Ab and in real-time PCR (Fig. 6, B and C). To demonstrate the quality and efficiency of the epidermal cell separation into basal and suprabasal fractions, we investigated mRNA expression of the two keratinocyte differentiation markers involucrin and transglutaminase-1, which were found to be strongly expressed only in the suprabasal cell layer, and of the basal keratinocyte marker β1-integrin, which was found to be expressed only in the basal cell layer (Fig. 6 D). Conversely, no expression of involucrin and tranglutaminase-1 was found in the basal cell layer, whereas β1-integrin was absent from suprabasal cell layers.
TLR7 expression in normal and in human papillomavirus-infected human epidermis. A and B, Expression pattern of TLR7 in healthy human skin and in condyloma-derived human papillomavirus-infected skin tissue. TLR7 immunostaining was performed on cryopreserved tissue sections. The dotted line indicates the basement membrane zone at the dermo-epidermal junction. C, Whole-cell populations isolated from healthy epidermis were divided into basal (BL) and suprabasal (SBL) layer cells. The gene expression of TLR7 was evaluated using quantitative real-time PCR (qPCR). For comparison, samples from whole epidermis and from condyloma biopsies were also analyzed. D, To demonstrate the quality and efficiency of the fractionated cell isolation used in C, the expression of involucrin and transglutaminase-1 as epidermal differentiation markers, and of β1-integrin as marker for basal layer cells, was analyzed in qPCR either for whole epidermis or for BL and SBL layer cells.
TLR7 expression in normal and in human papillomavirus-infected human epidermis. A and B, Expression pattern of TLR7 in healthy human skin and in condyloma-derived human papillomavirus-infected skin tissue. TLR7 immunostaining was performed on cryopreserved tissue sections. The dotted line indicates the basement membrane zone at the dermo-epidermal junction. C, Whole-cell populations isolated from healthy epidermis were divided into basal (BL) and suprabasal (SBL) layer cells. The gene expression of TLR7 was evaluated using quantitative real-time PCR (qPCR). For comparison, samples from whole epidermis and from condyloma biopsies were also analyzed. D, To demonstrate the quality and efficiency of the fractionated cell isolation used in C, the expression of involucrin and transglutaminase-1 as epidermal differentiation markers, and of β1-integrin as marker for basal layer cells, was analyzed in qPCR either for whole epidermis or for BL and SBL layer cells.
We next sought to answer the question of functionality of TLR7 up-regulation following poly(I:C) stimulation in keratinocytes. To this end, we analyzed mRNA induction of the transcription factor IRF5, a central mediator of TLR7 signaling (42), in unstimulated cells, poly(I:C)-stimulated cells, and in cells that were first stimulated with poly(I:C) followed by stimulation with the TLR7 ligand gardiquimod. We observed that IRF5 was significantly (2.1-fold; p = 0.03) induced only in cells treated with poly(I:C) followed by stimulation with the TLR7 ligand gardiquimod (Fig. 7). Of note, keratinocyte viability was not affected by poly(I:C) treatment. In contrast, poly(I:C) alone never induced a significant up-regulation of IRF5 at any time point (Fig. 7 and Table III). Thus, stimulation with poly(I:C) induces TLR7 expression in keratinocytes that renders them susceptible for subsequent stimulation by imidazoquinoline immune response modifiers with ligand specificity for TLR7.
Gene expression of IRF5 is induced in poly(I:C)-stimulated human keratinocytes following incubation with the TLR7 agonist gardiquimod (GDQ). IRF5 was measured in keratinocytes treated under the following conditions: 20 μg/ml of poly(I:C) for 24 h followed by 24 h medium or 1 mg/ml GDQ incubation; 1 mg/ml GDQ for 48 h; and medium (control) for 48 h. RNA was isolated after incubation, followed by cDNA synthesis and quantitative real-time PCR for IRF5. Columns show the means ± SEM of nine experiments using keratinocytes from nine different donors. ∗, Significant differences according to Student’s t test between two modalities of incubation (p value of 0.03).
Gene expression of IRF5 is induced in poly(I:C)-stimulated human keratinocytes following incubation with the TLR7 agonist gardiquimod (GDQ). IRF5 was measured in keratinocytes treated under the following conditions: 20 μg/ml of poly(I:C) for 24 h followed by 24 h medium or 1 mg/ml GDQ incubation; 1 mg/ml GDQ for 48 h; and medium (control) for 48 h. RNA was isolated after incubation, followed by cDNA synthesis and quantitative real-time PCR for IRF5. Columns show the means ± SEM of nine experiments using keratinocytes from nine different donors. ∗, Significant differences according to Student’s t test between two modalities of incubation (p value of 0.03).
Discussion
The barrier function of human epidermis may be regulated by keratinocytes through more than one mechanism. The physical barrier function of human skin requires appropriate crosslinking of the keratinocyte cytoskeleton during cell differentiation by transglutaminases to form the stratum corneum, the outermost layer of the skin. Mutations in epidermal differentiation complex-associated genes such as filaggrin (FLG) have been strongly associated with the skin diseases atopic dermatitis and ichthyosis vulgaris, both of which typically present with a disrupted skin barrier function (43). The findings presented herein and previously (4) by us strongly suggested that keratinocytes are also involved in building a large functional innate immune barrier against viral and bacterial pathogens. Our present results further demonstrate that keratinocytes efficiently respond to the viral dsRNA equivalent poly(I:C) by expressing all known dsRNA sensing molecules (PKR, TLR3, RIG-I, MDA5) together with the downstream signaling pathways in a functional and differentially regulated way. The mechanism by which dsRNA signaling in human keratinocytes promoted cellular responses involved NF-κB- and IRF3-dependent differential regulation of genes and their products known to be involved in antiviral immune responses, chemotaxis, innate immunity, and Ag presentation. We also demonstrated that stimulation with the viral dsRNA analog poly(I:C) drives human keratinocytes to express functional TLR7, the receptor for single-stranded viral RNA, which is not found in unstimulated cells. This finding may explain why keratinocytes in virally infected epidermis can serve as target cells for imidazoquinolines, which are ligands for TLR7 and effective immune response modifying drugs for the selective therapy of skin epithelial infections caused by human papillomaviruses without affecting healthy skin (22). Consistent with these in vitro studies, we observed significant up-regulation of epidermal TLR7 in biopsies from papillomavirus-infected human skin (condylomata). The biological significance of this finding has to be further evaluated, as we saw an only modest induction of IRF5 while TLR7 was strongly up-regulated. The most probable explanation is the lack of up-regulation for crucial adaptor molecules such as IRAK4 and TRIF1, which showed no induction in the gene array experiments.
It is not clear at present to which extent the capacity of keratinocytes to respond to viral pathogen-associated molecular patterns reflects the overall response of human skin to viral challenges. In this context it is interesting that the major population of epidermal APCs (i.e., Langerhans cells) are also equipped with a variety of antiviral response receptors (44). Because we included only foreskin-derived keratinocytes in our studies, we were not able to analyze a possible interaction in detail; however, future work on the complex network of immune-responsive cells in the skin might answer the questions of cellular interaction or cell types preferentially responding to epidermotropic viruses in more detail.
The parallel presence of all dsRNA recognition molecules in human keratinocytes in a functional and differentially regulated way is a novel and unexpected finding (45). Although NF-κB activation following stimulation with poly(I:C) has also been observed in other cells of the epithelial lineage, such as in human respiratory (46, 47, 48, 49), reproductive (50), uterine (51), and intestinal (52, 53) epithelium, this has been generally attributed to the expression and function of TLR3. Apart from TLR3-dependent NF-κB activation after dsRNA stimulation, IRF3 signals resulting in type I IFN production have also been demonstrated as a consequence of TLR3 ligand binding in normal human keratinocytes using a model that did not integrate the combined function of PKR, RIG-I (54), or MDA5 (45). As we have shown herein, RIG-I and MDA5 are expressed and regulated after dsRNA stimulation in normal human keratinocytes, and recognition of poly(I:C) by these molecules promotes mainly IFN-β production through a TBK-1- and IRF3-dependent pathway and less activation of NF-κB-regulated genes. TBK-1 as a common downstream kinase for both DExD/H-box-containing RNA helicases has been shown to play a key role in IRF3 activation and production of type I IFN through RIG-I and MDA5 in other cell types (37, 55). We observed that inhibition of TBK-1 blocks IFN-β production after poly(I:C) stimulation in human keratinocytes almost completely, whereas it has only minor influence on the NF-κB-regulated response. Thus, in human keratinocytes the cytosolic proteins RIG-I and MDA5 appear to be crucial elements for IRF3 activation upon stimulation with viral dsRNA. Our experiments, however, cannot rule out that there is a preferential binding of poly(I:C) to MDA5 in human keratinocytes as it has been reported in the murine system (56). TLR3, on the other hand, as we have demonstrated herein, is located in endosomal compartments in human keratinocytes and plays a more important role in the induction of NF-κB-regulated responses after poly(I:C) stimulation. In other cell types it is generally accepted that ligation of TLR3 causes activation and translocation of NF-κB through the TRAF6 signaling pathway together with phosphorylation of IRF3 through TBK-1 (57). We found that in human keratinocytes, inhibition of TLR3 activity blocks NF-κB translocation and its further activation drastically, whereas IRF3 production was unchanged or even increased. These results are in line with a recent report showing a dominant proinflammatory response through TLR3 and a comparable proinflammatory and antiviral response through RIG-I after influenza A virus infection in human bronchial epithelial cells (49). Moreover, programmed cell death induction in mammalian reovirus-infected cells also seems to depend on a functional RIG-I-IRF3 axis, while RIG-I seems to be dispensable for NF-κB-induced apoptosis (54). A possible explanation for this finding of increased IRF3 activity after endosomal inhibition of TLR3 can be derived from the results of Sato and colleagues, who have characterized the binding domain for TRAF6 with TRIF (57). This binding domain is located in close vicinity to the binding domain of TBK-1, making sterical hindrances possible. In the cases of TRAF6 recruitment to TRIF, a NF-κB-dominated response is induced, whereas in cases of TLR3/TRAF6 inhibition, more TBK-1 activated through the other dsRNA recognition molecules RIG-I, MDA5, and PKR might be available for the IRF3 inducing pathway. In contrast to the TLR3- and the MDA5/RIG-I-mediated dsRNA signaling pathways, which show differential activation of either the NF-κB or the IRF3 transcription factor in keratinocytes, there appears to be no such preference in transcription factor activation in the PKR-mediated pathway. Inhibition of PKR in human keratinocytes blocks both the NF-κB and the IRF3 activation pathway very efficiently. From these data we would suggest that PKR plays a central role in the recognition of dsRNA in human keratinocytes, as inhibition of none of the other dsRNA recognition pathways has the ability to block NF-κB and type I IFN responses together and as strongly as the PKR inhibitor 2-AP.
Apart from regulating immune function and viral defense genes, the dsRNA analog poly(I:C) also induced genes with a function in apoptosis, especially those enriched in a cluster of genes with maximal up-regulation at 8 h (see Fig. 1,B and Table II). These findings suggest that the early coordinated removal of virally infected keratinocytes through the onset of an apoptotic program appears to be, together with the active production of proinflammatory and effector chemokines and cytokines, another important aspect of the antiviral defense strategy of human epidermal keratinocytes.
We conclude based on the presented experiments that keratinocytes not only give rise to the “bricks and mortar” of the stratum corneum, a large physical barrier against viral and other pathogens, but that they also express a full antiviral defense program consisting of four dsRNA recognition molecules together with the relevant downstream kinases leading to NF-κB- and IRF3-dependent chemokine and cytokine production. Furthermore, stimulation of keratinocytes with dsRNA induced up-regulation of TLR7, another antiviral receptor of the innate immune system with specificity for ssRNA and for the antiviral imidazoquinoline drugs. Taken together, our results have identified a complex and fully functional program of innate antiviral immunity in human keratinocytes that, together with the expression of antimicrobial peptides (58) and the network of epidermal Langerhans cells (59), protects human skin from viral attack. This functional property of keratinocytes can contribute to the development of selective T cell receptors via maturation and functional polarization of dendritic cells (6).
Acknowledgments
We acknowledge the skilful technical assistance of Beate Heuser and Kerstin Holtz.
Disclosures
The authors have no financial conflicts of interest.
Footnotes
The costs of publication of this article were defrayed in part by the payment of page charges. This article must therefore be hereby marked advertisement in accordance with 18 U.S.C. Section 1734 solely to indicate this fact.
This work was supported in part by Grant 01GC0104 from the German Federal Ministery of Education and Science (BMBF) to M.O., by Grant UW-S15T03 from the German National Genome research network (to M.O. and J.R.), and a grant from the GALDERMA foundation to M.M. M.M. was supported by a Heisenberg career development grant from the Deutsche Forschungsgemeinschaft (DFG) (Me 1708/1-2). The Microarray and Bioinformatics Core Unit at the Institute of Medical Microbiology, Immunology and Hygiene is supported by the Bundesministerium für Bildung und Forschung (BMBF-NGFN Network Infection and Inflammation FKZ 01G0402, TP 37 to R.L., R. Hoffmann, and H.W.).
Abbreviations used in this paper: PRR, pathogen recognition receptor; BFA, bafilomycine A1; dsRNA, double-stranded RNA; eIF2-α, eukaryotic initiation factor 2-α; PKR, protein kinase R; RIG-I, retinoic acid-inducible gene I; siRNA, small interfering RNA; ssRNA, single-stranded RNA; TBK-1, TANK-binding kinase-1; TRIF, TIR domain-containing adaptor including IFN-β; 2-AP, 2-aminopurine.
The online version of this article contains supplemental material.






