Abstract
The serum levels of resistin, a 12-kDa protein primarily expressed in inflammatory cells in humans, are increased in patients with chronic kidney disease and in those with diabetes mellitus. Both groups of patients have an increased risk of infections mainly as a result of disturbed polymorphonuclear leukocyte (PMNL) functions. Therefore, we investigated the influence of resistin on human PMNLs. Serum resistin concentrations were determined with a sandwich enzyme immunoassay. Using PMNLs from healthy subjects, chemotaxis was tested by the under-agarose method. Flow cytometric assays to measure oxidative burst and phagocytosis were conducted in whole blood. The uptake of deoxyglucose was determined as measure of the PMNL activation state. The activity of intracellular kinases was assessed by Western blotting and by in vitro kinase assays. Resistin inhibited PMNL chemotaxis and decreased the oxidative burst stimulated by Escherichia coli and by PMA, but did not influence PMNL phagocytosis of opsonized E. coli and PMNL glucose uptake. The inhibition of PMNLs by resistin was observed at concentrations found in serum samples of uremic patients, but not in concentrations measured in healthy subjects. Experiments with specific signal transduction inhibitors and measurements of intracellular kinases suggest that PI3K is a major target of resistin. In conclusion, resistin interferes with the chemotactic movement and the stimulation of the oxidative burst of PMNL, and therefore may contribute to the disturbed immune response in patients with increased resistin serum levels such as uremic and diabetic subjects.
Polymorphonuclear leukocytes (PMNLs)2 are cells of the first-line nonspecific immune response. PMNLs from patients with chronic kidney disease (CKD) are characterized by an increased basal activity and a diminished reactivity upon stimulation leading to an increased incidence of morbidity and mortality (1, 2, 3). The former feature contributes to the inflammatory state described in uremic patients and as a consequence to an increased risk for cardiovascular diseases. The diminished reactivity of PMNLs is related to the increased occurrence of bacterial infections in uremia. Uremic toxins, molecules that accumulate in the sera of uremic patients as a result of kidney failure, contribute to a complex mixture of organ dysfunctions (4). Various uremic retention solutes which contribute to the disturbed immune function in uremia have been isolated and characterized (5, 6, 7, 8, 9).
The serum concentrations of the “adipocytokines” leptin and resistin are elevated in patients with end-stage renal disease (10). Leptin, originally described as a signal of satiety to the brain, is also involved in the regulation of immune and inflammatory processes (11). A few reports on the influence of leptin on PMNLs have been published previously (12, 13, 14, 15). Resistin, a protein secreted by mouse adipocytes, was suggested to be associated with insulin resistance (16). However, in contrast to rodents, resistin is expressed primarily in inflammatory cells in humans, especially in macrophages (17, 18), and resistin mRNA was readily detected in circulating human mononuclear cells (19). Resistin serum levels are also increased in patients with type 2 diabetes mellitus (20, 21), which have an increased risk of infectious episodes as a result of impaired PMNL functions (22, 23). Resistin has a positive effect on endothelial cell activation (24), but there are–to our knowledge–no reports on the effect of resistin on PMNL functions. The goal of this study was to assess the effect of resistin on essential PMNL functions such as chemotaxis, oxidative burst, glucose uptake, and phagocytosis and thereby shed light on the contribution of resistin to a disturbed immune response.
Materials and Methods
Materials
Human recombinant resistin was purchased from BioVendor Laboratory Medicine. Ficoll-Hypaque and HBSS were obtained from Amersham Biosciences and Invitrogen, respectively. Saline solution (0.9% NaCl) was purchased from Fresenius Kabi, and Giemsa stain was obtained from Merck. Polystyrene conical tubes and culture tissue dishes used for chemotaxis assays were purchased from BD Discovery Labware, and Vacutainer tubes for blood collecting (Vacuette) were obtained from Greiner Bio-One. All other chemicals were purchased from Sigma-Aldrich, unless otherwise indicated.
Resistin serum concentrations
Serum concentrations of resistin in healthy subjects and hemodialysis (HD) patients were determined using the quantitative sandwich enzyme immunoassay technique. The commercially available human resistin immunoassay (Quantikine) was purchased from R&D Systems. The microtiter plates were precoated with a mAb specific for resistin. Resistin in the serum sample was bound to the immobilized Ab. Unbound substances were washed away, and a mouse mAb specific for resistin conjugated to HRP was added. After washing away any unbound reagent, a substrate solution (tetramethylbezidine) was added. The color development was stopped by adding sulfuric acid, and the OD was measured by a microplate reader (Anthos Reader HT 3; Anthos Labtec Instruments) at 450 nm.
Isolation of PMNLs
PMNLs were isolated from heparinized venous blood of healthy volunteers by using discontinuous Ficoll-Hypaque (Amersham Biosciences) density gradient centrifugation and hypotonic lysis of erythrocytes as previously described (7). Informed consent was given by all donors. The donors for leukocyte function analysis were 33.4 ± 1.2 years old (mean value ± SEM; n = 52) and consisted of the same numbers of male and female volunteers with normal C-reactive protein, creatinine, and normal fasting blood glucose levels. Smokers, people taking medication or having infection or inflammation, and diabetic subjects were excluded. Ten ml of venous blood was collected in sterile lithium heparin Vacutainer tubes, mixed with 10 ml 0.9% saline, and then layered on top of 12 ml of Ficoll-Hypaque. The mixture was centrifuged (20°C, 30 min, 450 g) and erythrocytes were removed from the pellet by hypotonic lysis with ammonium chloride buffer (157 mM NH4Cl, 10 mM KHCO3; Merck; and 0.1 mM EDTA; Sigma-Aldrich) on ice. The PMNLs were collected by centrifugation (4°C, 10 min, 250 g) and washed in the buffer used in the following test. The cells were counted in a cell counter (CellDyn610; Abbott Laboratories). The viability of the PMNLs obtained by this protocol was >95% as determined by the exclusion of ethidium bromide (Invitrogen) under the fluorescence microscope.
Chemotaxis
PMNL chemotaxis was determined by the under-agarose method as previously described (7). PMNLs were resuspended at a concentration of 0.5 × 106/10 μl in PBS (pH 7.2; Invitrogen) or in PBS containing resistin and incubated for 15 min at 37°C before the start of the chemotaxis. fMLP in Hank’s buffer (HBSS; Invitrogen) was used as a chemoattractant at a final concentration of 4.2 × 10−7 M. During the migration step the agarose plates were incubated for 2 h at 37°C. Afterward, the PMNLs were fixed with methanol and paraformaldehyde and stained with Giemsa (Merck). The distance the cells migrated under the agarose was measured under the microscope.
To assess the reversibility of the effects of resistin on PMNL chemotaxis, the cell suspension was incubated in the presence of resistin for 30 min at 37°C. Then the PMNLs were washed twice, resuspended in PBS, and applied to the chemotaxis assay. Because centrifugation and suspending the cells could interfere with the results, the washed PMNLs were compared with cells that underwent the same incubation-centrifugation-resuspension protocol, except that the supernatant was not removed after centrifugation and the cells were resuspended in the resistin solution (supernatant).
Oxidative burst
The quantitative determination of the PMNL oxidative burst was conducted after adding 10 μl of resistin stock solutions or 10 μl PBS to 90 μl heparinized whole blood. The oxidative burst was stimulated by unlabeled opsonized Escherichia coli or by PMA. Dihydrorhodamine 123 was used as fluorogenic substrate (Bursttest; Opregen Pharma). The evaluation of the oxidative burst activity, the conversion of dihydrorhodamine 123 to rhodamine 123 by reactive oxygen species produced by PMNLs, was performed by flow cytometry (Epics XL-MCL; Beckman Coulter). The mean fluorescence intensity of the unstimulated sample in the absence of resistin was set as 100%.
Inhibition experiments
The signal transduction inhibitors SB203580, PD98059, and LY294002 at final concentrations of 30, 50, and 10 μM, respectively, were added to the assay. These inhibitors were purchased from Calbiochem. Because the compounds had to be dissolved in DMSO to prepare a stock solution, the end concentration of DMSO was 0.1% (v/v). DMSO at this concentration had no effect on the results and was used as control.
Activity of intracellular kinases: Western blot and in vitro kinase assay
Incubations.
PMNLs (3 × 106) in 100 μl were incubated at 37°C for 5 min in the presence of resistin at final concentrations of 70 ng/ml and 25 ng/ml, respectively, or in the presence of PBS alone. Then, to the cells 20 μl of PBS (basal value) or 20 μl stimulant solution were added and incubated for another 5 min. The final concentration for fMLP was 1 × 10−7M, for PMA 1.35 μM, and for E. coli (taken from the Bursttest kit, see above) 1.2 to 2.4 × 108 cells per ml.
Preparation of extracts.
The cells were centrifuged (4°C, 4 min, 590 × g), washed twice in ice-cold PBS, and taken up in 125 μl lysis buffer (20 mM Tris (pH7.5); 150 mM NaCl; 1 mM EDTA; 1 mM EGTA, 1%(v/v) Triton-X100; 2.5 mM sodium pyrophosphate; 1 mM Na3VO4; 1 μg/ml leupeptin; 1 mM phenyl-methyl sulfonyl fluoride). After addition of 6.25 μl protease inhibitor mixture, the cells were vortexed for 30 s, left on ice for 5 min, and sonicated 4 times for 5 s each. Then the extracts were centrifuged (4°C, 10 s, 10,000 × g). A total of 15 μl of the supernatant were directly used for Western blotting and 100 μl for the in vitro kinase assay.
In vitro kinase assay.
The activity of Akt (also referred to as protein kinase B), the downstream effector of PI3K, was determined with the nonradioactive Akt Kinase Assay kit (Cell Signaling Technology). A total of 10 μl of immobilized anti-Akt Ab bead slurry was added to 100 μl cell lysate and incubated over night at 4°C. After centrifugation (4°C, 30 s, 14,000 × g) the beads were washed twice in lysis buffer and twice in kinase buffer (2.5 mM Tris (pH7.5); 500 μM β-glycerolphosphate, 200 μM DTT; 10 μM Na3VO4, 1 mM MgCl2), 250 μl each. The pellet was suspended in 10 μl kinase buffer supplemented with 200 μM ATP and 0.2 μl kinase substrate, i.e., glycogen synthase kinase 3 (GSK-3) fusion protein, and incubated at 30°C for 30 min.
Western blotting.
To the PMNL lysate or the sample after the in vitro kinase reaction, one-half volume of 3× sample buffer (187mM Tris (pH 6.8); 6% (v/v) SDS; 0.03% (w/v) bromphenol blue; 7.5% (v/v) 2-ME) was added and heated to 95°C for 3 min. After separating the proteins by SDS-PAGE (PhastSystem; Amersham Biosciences), they were electrotransferred to a nitrocellulose membrane. The primary Abs were polyclonal rabbit anti-p38 MAPK, anti-phospho-p38 MAPK, anti-p44/42 kinase, anti-phospho-p44/42 kinase, and anti-phospho-GSK-3 Abs (Cell Signaling Technology). They were detected by HRP- labeled goat-anti-mouse Abs, and the ECL detection system (Amersham Biosciences) using Hyperfilm ECL (Amersham Biosciences). The intensity of the bands was determined by scanning with the Personal Densitometer SI (Molecular Dynamics) using the ImageMaster 1D software (Amersham Biosciences). The films were exposed to the blots for different times, and bands within the linear range were chosen for evaluation.
Glucose uptake
The hexose uptake was assessed as previously described (9). Isolated PMNLs were resuspended in PBS at a concentration of 1 × 106 cells/ml and preincubated for 5 min at 37°C in a shaking water bath. Then up to 20 μl of PBS containing resistin stock solution or the same volume of PBS were added to a 200-μl cell suspension and incubated for 15 min. Ten μl of PBS or fMLP at a final concentration of 10−7 M were added and the incubation was continued for 15 min at 37°C. Then 100 μl of 2-deoxy-d-[1-3H]glucose (PerkinElmer) stock solution (5 μCi per ml of 100 μM d-glucose in PBS) were added and incubated for 60 min. The uptake was stopped by adding 1 ml ice-cold PBS. The samples were centrifuged at 20,000 × g for 20 s, and the pellet was washed once with ice-cold PBS. Afterward the supernatant was removed and the pellet together with the 1.5 ml-reaction tube was put into a scintillation vial containing 10 ml Optifluor (Packard Instrument B.V.; Chemical Operations). The incorporated radioactivity was determined with a liquid scintillation counter.
Phagocytosis
The phagocytotic activity of PMNLs was quantified in heparinized whole blood. Flow cytometry (Epics XL-MCL) was used to determine the percentage of PMNL that had taken up FITC-labeled opsonized E. coli (Phagotest; Opregen Pharma) and the amount of ingested E. coli per PMNL in the absence and presence of resistin.
Statistical analysis
Wilcoxon matched-pair signed-rank statistic was used for data analysis of assays testing the PMNL functions influenced by resistin. Differences in resistin serum levels were assessed with the t test. Data are presented as mean values ± SEM.
Results
Resistin serum concentrations in healthy subjects and HD patients
The serum resistin level of healthy subjects was 12.8 ± 1.2 ng/ml. The values were significantly higher in females as compared with males (Table I). The resistin concentrations in sera of HD patients were significantly elevated as compared with healthy subjects (33.0 ± 2.7 ng/ml). However, in contrast to healthy subjects, male HD patients had significantly higher serum resistin levels than female patients (Table I). In the light of the gender differences regarding the serum resistin concentrations in healthy subjects, it is important to state that the response of PMNLs obtained from healthy donors was comparable between males and females in all functional assays performed (see below).
Resistin concentrations in sera of healthy subjects (HS) and hemodialysis patients (HD) as determined by ELISA (mean values ± SEM)
| . | Total . | Male . | Female . | p Value (Male vs Female) . |
|---|---|---|---|---|
| HS | 12.8 ± 1.2 (n = 30) | 10.1 ± 0.7 (n = 15) | 15.4 ± 1.4 (n = 15) | 0.037 |
| HD | 33.0 ± 2.7 (n = 27) | 40.5 ± 2.8 (n = 14) | 24.9 ± 1.5 (n = 13) | 0.003 |
| p Value (HS vs HD) | 2.1 × 10−7 | 3.0 × 10−7 | 3.7 × 10−3 |
| . | Total . | Male . | Female . | p Value (Male vs Female) . |
|---|---|---|---|---|
| HS | 12.8 ± 1.2 (n = 30) | 10.1 ± 0.7 (n = 15) | 15.4 ± 1.4 (n = 15) | 0.037 |
| HD | 33.0 ± 2.7 (n = 27) | 40.5 ± 2.8 (n = 14) | 24.9 ± 1.5 (n = 13) | 0.003 |
| p Value (HS vs HD) | 2.1 × 10−7 | 3.0 × 10−7 | 3.7 × 10−3 |
Effect of resistin on PMNL chemotaxis
Resistin significantly attenuated PMNL chemotaxis at a concentration found in uremia (25 ng/ml; Ref. 10 ; Fig. 1). When the chemotaxis assay was performed with PMNL preincubated with resistin and subsequent removal of the protein, an attenuated inhibition of chemotaxis was observed which was significantly lower than in the presence of resistin. Hence, the resistin effect on PMNL chemotaxis was partially reversible (Fig. 1).
Effect of resistin on PMNL chemotaxis. Migration of PMNLs toward fMLP in the absence (0) or in the presence of 25 ng/ml resistin (R), or after preincubation with 25 ng/ml resistin and subsequent removal by washing the cells (R r). n = 6. Mean values ± SEM. ∗, p < 0.05 vs 0 ng/ml. $, p < 0.05 vs R.
Effect of resistin on PMNL chemotaxis. Migration of PMNLs toward fMLP in the absence (0) or in the presence of 25 ng/ml resistin (R), or after preincubation with 25 ng/ml resistin and subsequent removal by washing the cells (R r). n = 6. Mean values ± SEM. ∗, p < 0.05 vs 0 ng/ml. $, p < 0.05 vs R.
We tested the influence of SB203580 (an inhibitor of p38 MAPK), of PD98059 (an inhibitor of ERK, p44/42), and of LY294002 (an inhibitor of PI3K) on PMNL chemotaxis in the absence and presence of resistin. Fig. 2 shows that all inhibitors alone exerted an inhibitory effect on PMNL chemotaxis, indicating that p38 MAPK, ERK, and PI3K are involved in the regulation of the chemotactic movement of PMNLs toward fMLP. Resistin did not show an additional augmentation of inhibition (Fig. 2).
Effect of signal transduction inhibitors on resistin-attenuated PMNL chemotaxis. Migration of PMNLs toward fMLP in the absence (gray bars) or in the presence (black bars) of 25 ng/ml resistin and the inhibitors SB203580 (SB; 30 μM), PD98059 (PD; 50 μM), and LY294002 (LY; 10 μM). Co, Control in the absence of inhibitors. Six to eight independent experiments in the presence of inhibitors were performed. Mean values ± SEM. ∗, p < 0.05 vs control in the absence of resistin; $, p < 0.05 vs the absence (gray bars) of resistin.
Effect of signal transduction inhibitors on resistin-attenuated PMNL chemotaxis. Migration of PMNLs toward fMLP in the absence (gray bars) or in the presence (black bars) of 25 ng/ml resistin and the inhibitors SB203580 (SB; 30 μM), PD98059 (PD; 50 μM), and LY294002 (LY; 10 μM). Co, Control in the absence of inhibitors. Six to eight independent experiments in the presence of inhibitors were performed. Mean values ± SEM. ∗, p < 0.05 vs control in the absence of resistin; $, p < 0.05 vs the absence (gray bars) of resistin.
Effect of resistin on PMNL oxidative burst
The oxidative burst assay was performed in whole blood of healthy subjects. We increased the in vivo resistin concentration by the addition of 12.5, 25, and 100 ng/ml. An increase by 12.5 ng/ml already lead to a significant reduction of the stimulation of the oxidative burst induced by E. coli (Fig. 3,A). Higher resistin concentrations did not lead to further inhibition. Resistin also reduced the stimulation of the oxidative burst by PMA (Fig. 3 B). In this case, the resistin concentration had to be brought 25 ng/ml above the normal value to observe a significant inhibitory effect. Therefore, uremic resistin levels attenuate the stimulation of the oxidative burst as compared with normal levels, i.e., conditions where no resistin was added to the blood.
Effect of resistin on PMNL oxidative burst. PMNLs were stimulated by E. coli (A) or by PMA (B). Resistin was added to whole blood and thereby the resistin concentration increased by 12.5, 25, and 100 ng/ml. Six to eight independent experiments were performed. Mean values ± SEM. ∗, p < 0.05 vs 0 ng/ml.
Effect of resistin on PMNL oxidative burst. PMNLs were stimulated by E. coli (A) or by PMA (B). Resistin was added to whole blood and thereby the resistin concentration increased by 12.5, 25, and 100 ng/ml. Six to eight independent experiments were performed. Mean values ± SEM. ∗, p < 0.05 vs 0 ng/ml.
In a next set of experiments, we tested the effect of the signal transduction inhibitors SB203580, PD98059, and LY294002 on the activation of the oxidative burst in the absence and presence of resistin. Fig. 4, A and B shows that all inhibitors alone significantly inhibited the activation of the oxidative burst by both E. coli and PMA, except that PD98059 did not reduce the stimulation by E. coli. The strongest effect was observed when PI3K was inhibited by LY294002 before the stimulation by PMA. This suggests that ERK (p44/42) is not involved in the E. coli stimulated burst, whereas PI3K seems to play a major role when PMA is used as a stimulant. In contrast to the stimulation of the oxidative burst by PMA (Fig. 4,B), resistin had a strong additive effect to the inhibition of the E. coli stimulated burst by SB203580 and LY294002 (Fig. 4 A).
Effect of signal transduction inhibitors on the resistin-attenuated oxidative burst of PMNLs. PMNLs were stimulated by E. coli (A) or by PMA (B) in the absence (gray bars) or in the presence (black bars) of 25 ng/ml resistin and the inhibitors SB203580 (SB; 30 μM), PD98059 (PD; 50 μM), and LY294002 (LY; 10 μM). Co: control in the absence of inhibitors. Six to 10 independent experiments in the presence of inhibitors were performed. Mean values ± SEM. ∗, p < 0.05 and ∗∗, p < 0.01 vs control in the absence of resistin; $, p < 0.05 and $$, p < 0.01 vs the absence (gray bars) of resistin.
Effect of signal transduction inhibitors on the resistin-attenuated oxidative burst of PMNLs. PMNLs were stimulated by E. coli (A) or by PMA (B) in the absence (gray bars) or in the presence (black bars) of 25 ng/ml resistin and the inhibitors SB203580 (SB; 30 μM), PD98059 (PD; 50 μM), and LY294002 (LY; 10 μM). Co: control in the absence of inhibitors. Six to 10 independent experiments in the presence of inhibitors were performed. Mean values ± SEM. ∗, p < 0.05 and ∗∗, p < 0.01 vs control in the absence of resistin; $, p < 0.05 and $$, p < 0.01 vs the absence (gray bars) of resistin.
Activation of intracellular kinases
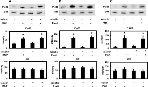
Fig. 5, A–C shows that fMLP, E. coli, and PMA induce a significant phosphorylation and thereby activation of p38 MAPK, whereas these stimuli did not affect the expression levels of total p38 MAPK. The presence of resistin did not lead to a change on the phosphorylation status of stimulated or unstimulated cells. Experiments assessing the activation levels of ERK (p44/42) in the absence or presence of resistin showed similar results as for p38 MAPK (Fig. 6, A–C). Fig. 7 shows that both fMLP and PMA lead to a significant increase in PI3K/Akt activity. Whereas resistin had no effect on PI3K/Akt basal activity, it abolishes both fMLP- and PMA-induced activation, in the case of PMA even below basal levels. These data suggest that PI3K is the major target of resistin among the three kinases tested in this study.
Effect of resistin on p38 MAPK activation. Western blots of extracts of PMNLs incubated in the presence of 25 ng/ml resistin or buffer alone. Detection of p38 MAPK (p38) and phospo-p38 MAPK (P-p38). n = 5 to 7. PMNL were unstimulated or stimulated by fMLP (A), E. coli (B), or PMA (C). Representative Western blots and the densitometry evaluation of the blots are shown. Mean values ± SEM. ∗, p < 0.05 vs unstimulated cells in the absence of resistin.
Effect of resistin on p38 MAPK activation. Western blots of extracts of PMNLs incubated in the presence of 25 ng/ml resistin or buffer alone. Detection of p38 MAPK (p38) and phospo-p38 MAPK (P-p38). n = 5 to 7. PMNL were unstimulated or stimulated by fMLP (A), E. coli (B), or PMA (C). Representative Western blots and the densitometry evaluation of the blots are shown. Mean values ± SEM. ∗, p < 0.05 vs unstimulated cells in the absence of resistin.
Effect of resistin on p44/42 MAPK activation. Western blots of extracts of PMNLs incubated in the presence of 25 ng/ml resistin or buffer alone. Detection of p44/42 MAPK (p44/42) and phospho- p44/42 MAPK (P-p44/42). n = 4 to 6. PMNLs were unstimulated or stimulated by fMLP (A), E. coli (B), or PMA (C). Representative Western blots and the densitometric evaluation of the blots are shown. Mean values ± SEM. ∗, p < 0.05 vs unstimulated cells in the absence of resistin.
Effect of resistin on p44/42 MAPK activation. Western blots of extracts of PMNLs incubated in the presence of 25 ng/ml resistin or buffer alone. Detection of p44/42 MAPK (p44/42) and phospho- p44/42 MAPK (P-p44/42). n = 4 to 6. PMNLs were unstimulated or stimulated by fMLP (A), E. coli (B), or PMA (C). Representative Western blots and the densitometric evaluation of the blots are shown. Mean values ± SEM. ∗, p < 0.05 vs unstimulated cells in the absence of resistin.
Effect of resistin on the stimulation of Akt activity. Relative Akt-activity in the absence (0) or in the presence of 25 ng/ml resistin (R) in unstimulated PMNLs (0) or stimulated by fMLP (F), E. coli (E), or PMA (P). Phospho-GSK3 (P-GSK3) was detected by Western blotting.
Effect of resistin on the stimulation of Akt activity. Relative Akt-activity in the absence (0) or in the presence of 25 ng/ml resistin (R) in unstimulated PMNLs (0) or stimulated by fMLP (F), E. coli (E), or PMA (P). Phospho-GSK3 (P-GSK3) was detected by Western blotting.
Furthermore, we found that the presence of E. coli induced a decrease of PI3K/Akt activity in the absence and presence of resistin (Fig. 7). We found that this is the result of phosphatases activated during the incubation of PMNLs with E. coli (unpublished observation).
Effects of resistin on PMNL glucose uptake
We investigated the effects of resistin on the uptake of 3H-labeled 2-deoxy-d-glucose by isolated PMNLs, considered as a measurement of the metabolic activity these cells. The activation of the glucose uptake by fMLP was not influenced by resistin at final concentrations of 12.5 ng/ml, 25 ng/ml, and 100 ng/ml (data not shown).
Effects of resistin on PMNL phagocytosis
The percentage of PMNLs taking up opsonized E. coli bacteria in whole blood was 88 ± 3% as determined by an assay based on flow cytometry. This value did not significantly change when the resistin concentration of was increased (data not shown). The number of E. coli taken up per PMNL was not changed either in the presence of higher resistin concentrations (data not shown).
Discussion
Resistin is a 12.5-kDa protein secreted by mouse adipocytes. In rodents, adipose tissue is the main source of resistin and is considered as a link between obesity and diabetes by impairing insulin sensitivity and glucose tolerance (16). In humans, however, resistin is expressed primarily in macrophages (17) and represents a potential novel link between inflammation and adipocytokines (25). Its role in human insulin resistance remains controversial. Whereas some groups (26, 27, 28) describe an association between serum resistin levels and insulin resistance in humans, others (29, 30, 31) did not find increased resistin concentrations in insulin resistant patients.
The level of resistin is elevated not only in the blood of patients with type 2 diabetes mellitus (20, 21), but also in those with CKD (10, 29). Therefore, resistin is a potential uremic toxin contributing to the disturbed immune response in uremic patients by affecting functional abilities of PMNLs, cells which play a key role in the nonspecific immune defense against bacterial infections. Increased serum resistin concentrations in HD patients may be a result of CKD and/or inflammation (25), considering that human resistin is primarily expressed by inflammatory cells and that resistin levels are positively associated with levels of inflammatory markers (32, 33, 34).
Resistin levels used in this study were within the range measured in the sera of healthy subjects and of HD patients (Table I). The highest resistin concentration used for the in vitro experiments in this work was 100 ng/ml.
In healthy subjects the values were significantly higher in females than in males (15.4 ± 1.4 ng/ml vs 10.1 ± 0.7 ng/ml, p = 0.037). A previously published study (35) analyzing the serum resistin levels of adolescents with a mean age of 17.7 ± 1.8 years found levels of 16.9 ± 5.4 ng/ml in females and 14.0 ± 7.2 ng/ml in males (p < 0.02), whereas Malyszko et al. measured similar resistin levels in men and women (25). Of note, in contrast to healthy subjects male HD patients had significantly higher serum resistin levels than female patients (Table I). At present, an explanation for this difference cannot be provided.
The chemotactic movement of PMNLs toward sites of infection and injury is an early essential step of the nonspecific immune response. In the present work, we show that resistin at uremic concentrations significantly attenuates PMNL chemotaxis (Fig. 1). The observed effect may be relatively small. However, resistin is one of several uremic retention solutes contributing to the diminished chemotaxis in CKD patients and we previously showed that a combination of uremic toxins may attenuate PMNL chemotactic movement in a synergistic manner (7).
The inhibitory effect of resistin on PMNL migration was partially reversible (Fig. 1) suggesting that lowering the serum resistin concentration (e.g., by dialysis treatment) might improve PMNL chemotactic activity. However, preliminary data from our group (unpublished observation) and a study by Nusken et al. (36) show that HD is not able to lower serum resistin levels in uremic patients. Of note, a temporary incubation of PMNLs with a previously described chemotaxis-inhibiting protein was sufficient for a nonreversible inhibition of cell migration (6).
We tested the effect of resistin on the activation of the oxidative burst by opsonized E. coli bacteria and by PMA, a direct activator of protein-kinase C. Addition of 12.5 ng/ml resistin to whole blood samples results in an in vitro concentration found in uremia. Therefore, the data in Fig. 3,A show that a uremic resistin concentration (12.5 ng/ml added and above) significantly inhibited the stimulation of the oxidative burst by E. coli as compared with normal serum levels (no resistin added to whole blood samples). The resistin concentration had to be brought 25 ng/ml above normal to observe a significant inhibitory effect of PMA stimulation (Fig. 3 B).
PMNLs of patients with diabetes mellitus show decreased chemotaxis (22, 23) and a reduced oxidative burst stimulated with PMA (37, 38) and opsonized zymosan (37). Therefore, our data suggest that increased resistin serum levels may contribute to the disturbed PMNL responses in this group of patients as well.
The effect of resistin on the uptake of glucose by a variety of cell types has previously been studied. The insulin-stimulated glucose uptake by mouse adipocytes is enhanced by neutralization of resistin (16). Recombinant resistin inhibited insulin-stimulated glucose uptake by rat skeletal muscle cells (39). Chronic treatment of differentiated human preadipocytes with recombinant resistin reduced glucose uptake (21), and murine as well as human native resistin reduced insulin-stimulated glucose uptake in isolated mouse cardiomyocytes (40). In this study, we found that human recombinant resistin had no effect on the glucose uptake by PMNLs isolated from healthy subjects.
In agreement with the findings of Caldefie-Chezet et al. (13), resistin did not change PMNL phagocytosis in our experiments. Increases in the cytosolic Ca2+ concentration modulate various PMNL functions (41). However, preliminary experiments in our laboratory showed that resistin does not affect the basal or fMLP-stimulated cytosolic Ca2+ concentration (unpublished observation).
Resistin attenuates multiple effects of insulin, including PI3K activation and activation of Akt in mouse adipocytes (42). The MAPK and PI3K pathways are involved in the signal transduction in several PMNL effector functions (43). Therefore, we investigated the involvement of the MAP kinases ERK (p44/42) and p38 MAPK and of PI3K in the resistin effects described above by using specific inhibitors. Our inhibition experiments suggest that p38 MAPK, ERK (p44/42) as well as PI3K are involved in the regulation of PMNL chemotaxis toward fMLP (Fig. 2). Consistent with our findings, Azuma et al. (44) showed that SB203580 attenuates PMNL chemotaxis and that fMLP stimulates p38 MAPK via multiple pathways. However, p38 MAPK is not sufficient to induce chemotaxis (45), explaining the rather small effect of the inhibitor. The involvement of ERK (p44/42) in PMNL chemotaxis is contradictory. Whereas Zu et al. (46) did not observe an effect of the ERK inhibitor PD98059 on PMNL chemotaxis, Coxon et al. (47) showed that inhibition of ERK attenuates chemotaxis. Furthermore, Nagata et al. (48) found that PD98059 inhibits fMLP-stimulated chemotaxis and Chang et al. (49) showed that fMLP activates ERK via PLC in PMNL. PI3K was found to be pivotal for leukocyte chemotaxis (50). However, Heit et al. (51) demonstrated that PI3K enhances early responses to fMLP, but is not required for migration. This may explain the small and partial–even though significant–effect observed in our assay. The presence of resistin had no significant influence on the effect of the inhibitors. To identify potential targets of the resistin inhibitory effect, we performed experiments assessing the activity of p38 MAPK (Fig. 5), ERK (p44/42; Fig. 6), and PI3K/Akt (Fig. 7), and found that resistin abolished the stimulation of PI3K/Akt although it had no effect on p38- or ERK (p44/42) activation. Therefore, PI3K represents one possible target of resistin in fMLP-induced PMNL chemotaxis (Fig. 8).
fMLP-induced PMNL chemotaxis. Simplified pathways showing the kinases involved, the corresponding inhibitors (SB203580: SB; PD98059: PD; LY294002: LY), and the suggested target of resistin. MEK1,2, MAPK kinases.
fMLP-induced PMNL chemotaxis. Simplified pathways showing the kinases involved, the corresponding inhibitors (SB203580: SB; PD98059: PD; LY294002: LY), and the suggested target of resistin. MEK1,2, MAPK kinases.
PD98059 had no significant effect on the stimulation of PMNL oxidative burst by E. coli in the absence or presence of resistin (Fig. 4,A), suggesting that ERK (p44/42) plays no major role. In contrast, the inhibitors of p38 MAPK and PI3K significantly attenuated the stimulation by E. coli (Fig. 4 A), and resistin had a strong synergistic effect. Whereas it is widely accepted that the lack of an additive inhibitory effect points to similar downstream signaling (52, 53, 54, 55, 56), the synergistic effect of resistin might suggest that its inhibition involves yet to be identified effectors not being part of the p38- or PI3K-signaling pathways.
The PMA-stimulated oxidative burst was reduced by all inhibitors used (Fig. 4,B). The strongest effect was observed when PI3K was inhibited, pointing to a prominent role of this kinase in the PMA-stimulated oxidative burst. In line with this finding, Walker et al. (57) showed that PMA may directly activate PI3K. The activation of p38 MAPK and ERK (p44/42) by PMA was not influenced by resistin, whereas the PI3K/Akt activity was reduced in the presence of resistin even below basal levels (Fig. 7). These data suggest that resistin exerts its inhibitory effect on the PMA-stimulated burst by reducing the activity of PI3K (Fig. 9). Of note, resistin may not directly interfere with PI3K activation, and its effect may be mediated by unrelated pathways as well. This would be an explanation for the much stronger attenuation by the direct inhibitor LY294002 as compared with resistin (Fig. 4 B). In conclusion, we show that resistin interferes with the chemotactic movement and the oxidative burst of PMNLs, and may therefore contribute to the disturbed immune response in patients with increased resistin serum levels such as uremic and diabetic subjects.
PMA-induced PMNL oxidative burst. Simplified pathways showing the kinases involved, the corresponding inhibitors (SB203580: SB; PD98059: PD; LY294002: LY), and the suggested target of resistin. MEK1,2: MAPK kinases.
PMA-induced PMNL oxidative burst. Simplified pathways showing the kinases involved, the corresponding inhibitors (SB203580: SB; PD98059: PD; LY294002: LY), and the suggested target of resistin. MEK1,2: MAPK kinases.
Acknowledgments
We thank Johannes Werzowa and Robert Deicher for providing the HD-sera.
Disclosures
The authors have no financial conflict of interest.
Footnotes
The costs of publication of this article were defrayed in part by the payment of page charges. This article must therefore be hereby marked advertisement in accordance with 18 U.S.C. Section 1734 solely to indicate this fact.
Abbreviations used in this paper: PMNL, polymorphonuclear leukocyte; CKD, chronic kidney disease; HD, hemodialysis; GSK-3, glycogen synthase kinase 3.








