Abstract
Regulatory T cells (Treg) are believed to suppress conventional T cell (Tconv) proliferation in vitro in a contact-dependent, cytokine-independent manner, based in part on experiments in which Treg and Tconv are separated by a permeable membrane. We show that the production of IL-35, a novel inhibitory cytokine expressed by natural Treg, increases substantially following contact with Tconv. Surprisingly, Treg were able to mediate potent suppression of Tconv across a permeable membrane when placed in direct contact with Tconv in the upper chamber of a Transwell plate. Suppression was IL-35 and IL-10 dependent, and Tconv activation was required for maximal potentiation of Treg suppression. These data suggest that it is the induction of suppression, rather than the function of Treg that is obligatorily contact dependent.
Although several studies have assessed the mechanism of regulatory T cell (Treg)3-mediated suppression, many details remain unknown. It is thought that Treg can suppress through direct contact with target cells or APCs (1, 2, 3) and by using secreted cytokines (4, 5, 6). The conventional assay for Treg function in vitro tests the ability of Treg to suppress conventional T cell (Tconv) proliferation when cultured together in a tissue culture plate. Experiments using Transwell inserts, in which Treg and Tconv are separated by a permeable membrane, have demonstrated that Treg are essentially unable to suppress Tconv proliferation when Tconv and Treg are in separate compartments (1, 3). These data led to the notion that Treg-mediated suppression is contact dependent. The addition of IL-10- and TGF-β-neutralizing Abs to conventional in vitro Treg assays does not inhibit suppression by Treg, suggesting that these cytokines are not required for Treg-mediated suppression in vitro (1, 3, 7, 8). However, secreted cytokines are an important means of Treg-mediated suppression in vivo (4, 9, 10, 11, 12, 13, 14, 15, 16, 17), making it difficult to reconcile these differential requirements.
We recently identified a novel inhibitory cytokine, IL-35, which is a member of the IL-12 family and a heterodimer comprised of Ebi3 (IL-27β) and Il12a/p35 (IL-12β) (18). It is secreted by Treg, but not Tconv, and is required for maximal Treg function in vitro and in vivo. We also showed that ectopic expression of IL-35 by Tconv is sufficient to confer regulatory activity and that rIL-35 can suppress the proliferation of anti-CD3-stimulated Tconv. Interestingly, preliminary data suggested that Treg recovered from an in vitro Treg assay, and thus in the process of active suppression, dramatically up-regulated Ebi3 and Il12a mRNA expression. This indicated that the interaction between Tconv and Treg might potentiate IL-35 secretion and led to the hypothesis that Tconv:Treg coculture might also enhance Treg function. Therefore, it is possible that in the Transwell experiments reported to date, Treg were unable to suppress Tconv proliferation because optimal suppression, including the secretion of inhibitory cytokines, is potentiated by signals derived from the Tconv that are being suppressed. In this study, we tested this possibility using Transwell culture experiments to determine the requirements for, and necessity of, IL-35 and IL-10 in Treg-mediated suppression. We also determined the activation requirements necessary for Tconv-induced Treg suppression.
Materials and Methods
Mice
Ebi3−/− (C57BL/6: F11, now >98.83% B6 by microsatellite analysis (Charles River Laboratories)) were initially provided by R. Blumberg and T. Kuo (Brigham and Women’s Hospital, Boston, MA), and subsequently obtained from our own breeding colony, which was rederived at Charles River Breeding Laboratories and housed at St. Jude Children’s Research Hospital. Foxp3gfp mice (C57BL/6: F7, now >95.32% B6 by microsatellite analysis (Charles River Laboratories)) were provided by A. Rudensky (Howard Hughes Medical Institute, University of Washington, Seattle, WA). Il10−/− mice (N10F33) were provided by T. Geiger (St. Jude Children’s Research Hospital, Memphis, TN). Il12a−/− (N11F31), C57BL/6, and Thy1.1 C57BL/6 mice were purchased from The Jackson Laboratory. All animal experiments were performed in American Association for the Accreditation of Laboratory Animal Care-accredited, specific pathogen-free, helicobacter-free facilities in the St. Jude Animal Resource Center following national, state, and institutional guidelines. Animal protocols were approved by the St. Jude Animal Care and Use Committee.
Flow cytometric analysis and cell sorting
Tconv (CD4+CD25−CD45RBhigh) and Treg (CD4+CD25+CD45RBlow) from the spleens and lymph nodes of C57BL/6 or knockout age-matched mice were positively sorted by FACS. Purity of sorted Tconv and Treg was verified by Foxp3 staining and FACS analysis. Where indicated, Tconv (CD4+Foxp3−CD45RBhigh) and Treg (CD4+ Foxp3+CD45RBlow) from the spleens and lymph nodes of Foxp3gfp mice were positively sorted by FACS. Following RBC lysis with Gey’s solution, cells were stained with Abs against CD4, CD25, and CD45RB (eBioscience) for T cell isolation and sorted on a MoFlo (DakoCytomation) or Reflection (i-Cyt). Flow cytometric analysis was performed using a FACSCalibur (BD Biosciences).
Anti-CD3/CD28-coated latex beads
Sulfate latex beads (4 μM; Molecular Probes) were incubated overnight at room temperature with rotation in a 1/4 dilution of anti-CD3 plus anti-CD28 Ab mix (13.3 μg/ml anti-CD3 Ab (eBioscience) and 26.6 μg/ml anti-CD28 (eBioscience)). Beads were washed three times with 5 mM phosphate buffer (pH 6.5) and resuspended at 5 × 107/ml in sterile phosphate buffer with 2 mM BSA.
Polarized cell generation
Murine T cells were purified by MACS separation using biotinylated CD8, CD11b, CD11c, CD25, Ter119, B220, pan-NK, Mac-1, and Gr-1 Abs to deplete non-T cells. MACS-purified T cells were seeded at 2 × 106/ml in a 24-well plate coated with anti-murine CD3ε (4 μg/ml) and soluble anti-CD28 (2 μg/ml). Recombinant cytokines and neutralizing Abs were added as indicated for polarization. Th1 conditions, 35 ng/ml rIL-12 and 10 μg/ml αIL-4; Th2 conditions, 50 ng/ml rIL-4 and 10 μg/ml anti-IFN-γ. Cells were split on day 3 and expanded in medium containing IL-2 (10 U/ml). On day 6, cells were collected, washed, and used in functional assays. Polarization was verified by intracellular cytokine staining, cytokine secretion using Luminex technology, and Tbet (Th1)/Gata3 (Th2) quantitative PCR.
RNA, cDNA, and quantitative real-time PCR
Purified Tconv and Treg were cultured with anti-CD3/CD28-coated latex beads or in the absence of stimuli. Where indicated, Treg were activated in the presence of Tconv at a 4:1 (Tconv:Treg) ratio. Tconv were used at 2 × 106 cells/ml, and Treg at 5 × 105 cells/ml in 100 μl were used in a total volume of 1 ml, with or without anti-CD3/CD28-coated latex beads. After 48 h, Tconv and Treg were resorted based on Foxp3 expression or based on the expression of congenic markers Thy1.1 for Tconv and Thy1.2 for Treg for analysis. T cell RNA was isolated from purified cells using the Qiagen micro RNA extraction kit or by using the TRIzol reagent. RNA was quantitated spectrophotometrically, and cDNA was generated using the Applied Biosystems high capacity cDNA reverse-transcription kit. The cDNA samples were subjected to 40 cycles of amplification in an ABI Prism 7900 Sequence Detection System instrument using TaqMan or SYBR Green PCR master mix (Applied Biosystems) (primer sequences listed in supplemental Table I).4 Quantitation of relative mRNA expression was determined by the comparative cycle threshold (CT) method (Applied Biosystems User Bulletin no. 2, pg. 11, http://docs.appliedbiosystems.com/pebiodocs/04303859.pdf), whereby the amount of target mRNA, normalized to endogenous β actin or cyclophillin expression, was determined by the following formula: 2−ΔΔCT.
Immunoprecipitation and Western blotting
Immunoprecipitation and immunoblotting were performed, as previously described (6, 7, 8). Cellular supernatants were diluted in lysis buffer containing 0.1% Tween 20, 50 mM HEPES, 150 mM NaCl, 1 mM EDTA, 2.5 mM EGTA, and 1 complete protease inhibitor tablet (Roche) per 50 ml lysis buffer. Supernatants were immunoprecipitated with anti-mouse IL-12a (p35) Ab (clone C18.2; eBioscience) (precoupled to protein G-Sepharose beads). Immunoprecipitates were resolved by SDS-PAGE (Invitrogen Life Technologies), and blots were probed with a biotinylated anti-mouse Ebi3 mAb (30A1; eBioscience). Blots were developed using ECL (Amersham Biosciences), and bands were quantitated by densitometry using a Bio-Rad Gel Documentation System.
Cytokine quantitation
Cytokine secretion in cell culture supernatants was measured by Luminex technology. Tconv and Treg were used at 2 × 106 cells/ml and 5 × 105 cells/ml, respectively, in a 100 μl vol in a 96-well round-bottom plate with or without anti-CD3/CD28-coated latex beads. After 72 h, the supernatants from these in vitro coculture assays and Transwell experiments were collected and analyzed for IL-10, IL-2, and TGF-β using Millipore multiplex kits from Linco Research. Cytokine concentrations were determined, in duplicate, using standard curves of reference proteins supplied by the manufacturer.
Proliferation and Treg suppression assays
For standard proliferation assays, 5 × 104 Tconv were activated with anti-CD3/anti-CD28- or anti-Vβ8-coated latex beads. Cultures were pulsed with 1 μCi of [3H]thymidine for the final 8 h of the 72-h assay and harvested with a Packard harvester. The cpm were determined using a Packard Matrix 96 direct counter (Packard Biosciences). In vitro Treg function was measured by culturing 5 × 104 Tconv with anti-CD3/anti-CD28-coated latex beads, and titrations of Treg. Tconv were activated with anti-CD3/anti-CD28-coated latex beads for 72 h. For direct comparison of Treg suppressive capacity with and without Tconv contact, Treg were also cultured in direct contact with responder Tconv in the bottom chamber of the Transwell plate. In indicated assays, rIL-10 (eBioscience) or neutralizing anti-IL-10 Ab (clone JES5-2A5; BD Biosciences) were added to standard Treg assays and Transwell experiments. Cultures were pulsed and harvested, as described for proliferation assays.
Cell activation, fixation, and Transwell experiments
Where indicated, Tconv were fixed at a 1/5 dilution of 20% formaldehyde in culture medium, incubated at room temperature for 20 min, and washed three times with medium before culture. “Not preactivated” cells were cultured immediately following purification. Where indicated, some cells were preactivated before fixation and culture. For these experiments, Treg were activated for 24 h at 5 × 105/ml in 96-well round-bottom plates containing anti-CD3 (1 μg/ml) and anti-CD28 (2 μg/ml). Following activation, Treg were washed thoroughly, counted, and fixed, where appropriate. Transwell experiments were performed in 96-well plates with pore size 0.4 μM (Millipore). Freshly purified responder Tconv (5 × 104) were cultured in the bottom chamber of the 96-well plates in medium containing anti-CD3/anti-CD28- or anti-Vβ8-coated latex beads, where indicated. Cells assayed for regulatory capacity, in medium with or without anti-CD3/anti-CD28- or anti-Vβ8-coated latex beads, were cultured in the top chamber. Tconv and Treg were either cultured alone at 1.25 × 104/well or cocultured at a ratio of 4:1 with a total of 2.5 × 104 cells in the top chamber. After 64 h in culture, top chambers were removed and [3H]thymidine was added directly to the responder Tconv in the bottom chambers of the original Transwell plate for the final 8 h of the 72-h assay. Cultures were harvested with a Packard harvester. The cpm were determined using a Packard Matrix 96 direct counter (Packard Biosciences).
Results
IL-35, and to a lesser degree, IL-10 production by Treg is potentiated by Tconv contact
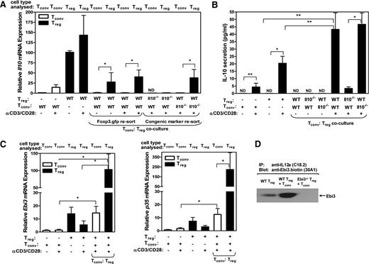
We have previously shown that among CD4+ T cells, IL-35 expression and secretion are restricted to Foxp3+ Treg (18). Reports indicate that Treg require stimulation to mediate suppression, suggesting that Treg activation may induce the production of Treg-specific cytokines. To test this hypothesis, Treg from Foxp3gfp mice were assayed by real-time quantitative PCR for expression of IL-10 and IL-35 (Ebi3 and Il12a), inhibitory cytokines made by natural Treg, either in the presence or absence of Tconv. Upon activation of either Tconv or Treg, IL-10 mRNA levels increased when compared with expression in resting cells (Fig. 1,A). When Treg from Thy1.1 mice were cultured in the presence of Tconv from Thy1.2 mice, either in the absence or presence of stimulation, and subsequently resorted using Thy1 congenic markers, IL-10 mRNA was reduced in Treg and absent in Tconv. It is noteworthy that the 3′ untranslated region of Il10 mRNA contains AU-rich regions that can affect its stability, raising the possibility that contact with Tconv may induce this Il10 mRNA reduction (19). We also measured IL-10 secretion from individual Treg or Tconv populations or Treg:Tconv coculture to determine the relative amount of IL-10 derived from each cell population. Consistent with mRNA expression, IL-10 secretion by both Tconv and Treg was enhanced following activation (Fig. 1,B). In contrast, there was no IL-10 secreted by either Treg or Tconv in the absence of stimulation. Total IL-10 secretion by the Treg:Tconv coculture was greater than the sum of that generated by the individual cell populations, indicating that cumulative IL-10 secretion was enhanced by Treg:Tconv coculture. Our results suggest that in the coculture, IL-10 was derived primarily from Treg because using Il10−/− Tconv had no impact on mRNA expression in Treg (Fig. 1,A) nor on total IL-10 secretion (Fig. 1 B). However, using Il10−/− Treg substantially reduced the amount of IL-10 secreted. Whether this is reflective of the small amount of IL-10 secreted by Tconv or a role for Treg-derived IL-10 in inducing production of IL-10 by Tconv remains to be determined. The mechanism that underlies the apparent discordance between Il10 mRNA and protein expression remains unclear and appears complex (20). However, consistent with our observations, several studies in monocytes have suggested that autocrine and perhaps paracrine IL-10 production and STAT3-dependent IL-10R signaling can enhance Il10 mRNA instability and degradation (21).
IL-35 and, to a lesser extent, IL-10 expression is potentiated by contact with Tconv. Tconv or Treg from the spleens and lymph nodes of Foxp3gfp, C57BL/6, Ebi3−/−, or Il10−/− mice were purified by FACS. A, RNA was extracted and cDNA was generated from Foxp3gfp Tconv and Treg, alone or from cocultures (resorted based on GFP expression), and from Tconv:Treg cocultures resorted based on differential Thy1 markers. Relative mRNA expression was determined by quantitative real-time PCR from the populations and conditions indicated: unstimulated, stimulated for 48 h with anti-CD3/CD28, and/or cultures containing both Tconv and Treg. B, Supernatants were collected from purified Tconv or Treg under indicated conditions, and IL-10 secretion was measured using Luminex technology. C, Relative Ebi3 (left panel) and Il12a (right panel) mRNA expression of the Tconv and Treg populations indicated using the same experimental approach described in A. D, Purified Treg in the absence or presence of Tconv were cultured for 72 h with anti-CD3/CD28. Supernatant was collected for overnight immunoprecipitation with an anti-IL-12a (p35) mAb, and eluted proteins were resolved on an SDS-PAGE gel and blotted with anti-Ebi3 mAb. Data represent the mean ± SEM of three to eight (A), six (B), and four (D) independent experiments. Statistical analysis: ∗, p < 0.05; ∗∗, p < 0.01.
IL-35 and, to a lesser extent, IL-10 expression is potentiated by contact with Tconv. Tconv or Treg from the spleens and lymph nodes of Foxp3gfp, C57BL/6, Ebi3−/−, or Il10−/− mice were purified by FACS. A, RNA was extracted and cDNA was generated from Foxp3gfp Tconv and Treg, alone or from cocultures (resorted based on GFP expression), and from Tconv:Treg cocultures resorted based on differential Thy1 markers. Relative mRNA expression was determined by quantitative real-time PCR from the populations and conditions indicated: unstimulated, stimulated for 48 h with anti-CD3/CD28, and/or cultures containing both Tconv and Treg. B, Supernatants were collected from purified Tconv or Treg under indicated conditions, and IL-10 secretion was measured using Luminex technology. C, Relative Ebi3 (left panel) and Il12a (right panel) mRNA expression of the Tconv and Treg populations indicated using the same experimental approach described in A. D, Purified Treg in the absence or presence of Tconv were cultured for 72 h with anti-CD3/CD28. Supernatant was collected for overnight immunoprecipitation with an anti-IL-12a (p35) mAb, and eluted proteins were resolved on an SDS-PAGE gel and blotted with anti-Ebi3 mAb. Data represent the mean ± SEM of three to eight (A), six (B), and four (D) independent experiments. Statistical analysis: ∗, p < 0.05; ∗∗, p < 0.01.
We have previously shown that in contrast to Il10, Ebi3 and Il12a mRNA levels are essentially unaltered upon TCR ligation (18). However, Ebi3 and Il12a mRNA expression was dramatically up-regulated in Treg purified from a coculture with Tconv (Fig. 1,C). We now show that this increase in Ebi3 and Il12a mRNA translates into a substantial increase in the total amount of IL-35 secreted (Fig. 1,D). Interestingly, expression of both Ebi3 and Il12a mRNA was up-regulated in the suppressed Tconv purified from this coculture (Fig. 1 C).
Tconv-potentiated Treg suppress across a permeable membrane in an IL-35- and IL-10-dependent manner
Previous studies using Transwell culture plates suggested that Treg were unable to suppress responder Tconv proliferation when the two cell populations were separated by a permeable membrane (1, 3, 7, 8). It is important to note that in these studies, resting or activated Treg (in the absence of Tconv) were cultured in the top chamber of a Transwell plate, and their ability to suppress activated Tconv in the bottom chamber was determined by [3H]thymidine incorporation. However, our data indicate that Treg required direct contact with Tconv for maximal secretion of IL-35, suggesting that cytokine dependence or independence of in vitro Treg function should be re-examined under these conditions. Thus, different cell populations in the upper chamber of a Transwell plate were assayed for their ability to suppress proliferation of purified responder Tconv that were cultured with anti-CD3 (clone 145-2C11)/ anti-CD28 (clone 37.51)-coated latex beads in the bottom chamber. As other groups have shown, minimal suppression of responder Tconv proliferation in the lower chamber was observed with resting or activated Tconv or Treg in the upper chamber (Fig. 2,A). Remarkably, wild-type Treg in the presence of Tconv (at a 4:1 Tconv:Treg ratio in the upper chamber) suppressed responder Tconv proliferation (in the lower chamber) by 40% in the absence of cell contact (Fig. 2,A). Control experiments, in which the total number of cells in the top chamber of the Transwell plate was kept the same, demonstrate that this was not merely a result of combined suppression of individual Tconv and Treg, but rather Tconv potentiation of Treg suppression (supplemental Fig. 1).4 Because this suppression occurred across a permeable membrane, this inferred a role for soluble factors. Thus, we next assessed whether the inhibitory cytokines IL-35 and IL-10 contributed to the Tconv-potentiated Treg suppression. Strikingly, IL-35-deficient Treg from either Ebi3−/− or Il12a−/− mice fail to increase suppression across the permeable membrane in the presence of Tconv in the upper chamber (Fig. 2,A). This suggests that IL-35 is required for this cell contact-independent suppression by Treg in vitro, which correlates with the 40-fold increase in IL-35 secretion observed upon contact with Tconv (Fig. 1,C). Previous studies have suggested that IL-10 does not contribute to Treg function in vitro, even though there are substantial data to support its importance in vivo. To our surprise, in the Transwell system, Il10−/− Treg in the presence of Tconv have reduced suppressive capacity when compared with wild-type Treg; however, this was greater than in the absence of Tconv in the upper chamber (Fig. 2 A). This raises the possibility that IL-10 and IL-35 act together or synergize for maximal suppression mediated by Treg and that their function is potentiated by Tconv.
Treg-mediated suppression is potentiated by Tconv contact in an IL-10- and IL-35-dependent, but not IL-2, manner. Tconv or Treg from the spleens and lymph nodes of C57BL/6, Ebi3−/−, Il12a−/−, and Il10−/− mice were purified by FACS. A, Cells assayed for regulatory capacity (Tconv or Treg alone or in combination at a 4:1 Tconv:Treg ratio) were cultured in the top chambers of a Transwell culture plate, as indicated. Freshly purified wild-type responder Tconv were cultured in the bottom chamber of the 96-well flat-bottom plates in medium containing anti-CD3/anti-CD28-coated latex beads. After 64 h in culture, top chambers were removed and [3H]thymidine was added directly to the responder Tconv in the bottom chambers of the original Transwell plate for the final 8 h of the 72-h assay. Cultures were harvested and cpm was determined. B, Purified Treg from wild-type, Ebi3−/−, and Il10−/− mice were cultured at the indicated ratios with purified Tconv and assayed for regulatory capacity in the top wells of the Transwell plate. In parallel, Treg were assayed for regulatory capacity when Treg were in direct contact with responder Tconv in the bottom chamber of the Transwell plate. Suppression of purified responder Tconv was measured by [3H]thymidine incorporation. C, RNA was extracted from cells in the bottom chamber of the Transwell plate. Groups analyzed were those cultured with no cells in the top chamber or wild-type Tconv cocultured with Treg (WT, Il10−/−). IL-2 expression was determined by real-time quantitative PCR. Data represent the mean ± SEM of four (A), two (B), two (C), and independent experiments. Statistical analysis: ∗, p < 0.05. The cpm of Tconv activated alone, in the absence of any suppressors, were 25,000–60,000.
Treg-mediated suppression is potentiated by Tconv contact in an IL-10- and IL-35-dependent, but not IL-2, manner. Tconv or Treg from the spleens and lymph nodes of C57BL/6, Ebi3−/−, Il12a−/−, and Il10−/− mice were purified by FACS. A, Cells assayed for regulatory capacity (Tconv or Treg alone or in combination at a 4:1 Tconv:Treg ratio) were cultured in the top chambers of a Transwell culture plate, as indicated. Freshly purified wild-type responder Tconv were cultured in the bottom chamber of the 96-well flat-bottom plates in medium containing anti-CD3/anti-CD28-coated latex beads. After 64 h in culture, top chambers were removed and [3H]thymidine was added directly to the responder Tconv in the bottom chambers of the original Transwell plate for the final 8 h of the 72-h assay. Cultures were harvested and cpm was determined. B, Purified Treg from wild-type, Ebi3−/−, and Il10−/− mice were cultured at the indicated ratios with purified Tconv and assayed for regulatory capacity in the top wells of the Transwell plate. In parallel, Treg were assayed for regulatory capacity when Treg were in direct contact with responder Tconv in the bottom chamber of the Transwell plate. Suppression of purified responder Tconv was measured by [3H]thymidine incorporation. C, RNA was extracted from cells in the bottom chamber of the Transwell plate. Groups analyzed were those cultured with no cells in the top chamber or wild-type Tconv cocultured with Treg (WT, Il10−/−). IL-2 expression was determined by real-time quantitative PCR. Data represent the mean ± SEM of four (A), two (B), two (C), and independent experiments. Statistical analysis: ∗, p < 0.05. The cpm of Tconv activated alone, in the absence of any suppressors, were 25,000–60,000.
Tconv potentiation of Treg suppression is robust and not controlled by strength of activation
The ability of Tconv to potentiate Treg-mediated suppression across the Transwell was not dependent upon the strength of proliferation of the responder Tconv in the bottom chamber of the Transwell. Transwell Treg suppression was seen when the proliferation of responder Tconv alone ranged from 5,000 to 75,000 cpm (data not shown). It should be noted that all cell populations were sorted based on cell surface marker expression, Tconv (CD4+CD45RBhighCD25−) and Treg (CD4+CD45RBlowCD25+), and were both pure and expressed comparable levels of Foxp3, as determined by intracellular staining (supplemental Fig. 2).4 Thus, any differences in their suppressive capacities were not due to differences in purity or Foxp3 expression. To illustrate the robustness of the suppression seen across the Transwell, parallel suppression assays were performed in which Treg were placed in contact with Tconv in the lower chamber. Our results show that Transwell suppression mediated by Tconv:Treg coculture was approximately half what was seen in conventional Treg assays in which Tconv and Treg are in direct contact (2:1 Tconv:Treg ratio, 91 vs 59%; 4:1 Tconv:Treg ratio, 78 vs 39%) (Fig. 2 B). This is surprisingly robust given that the IL-35 and IL-10 secreted by the Treg in the upper chamber have to diffuse across the entire well to achieve suppressive concentrations. This contrasts with the substantially higher concentration of cytokine that would be present in close proximity to targets with which Treg are in contact (22).
Reduced suppression in the absence of IL-10 and IL-35 is not due to differential consumption of IL-2
Recent data suggest that the suppressive effects of Treg are mediated in part by consumption of IL-2 (23). To determine whether differences seen in the ability of wild-type and cytokine-deficient Treg to suppress across the Transwell were due to differential consumption of IL-2, we measured IL-2 concentration in the Transwell Treg assay. Total IL-2 secretion was not reduced in the Transwell culture when responder cell proliferation was suppressed (supplemental Fig. 3a).4 These data suggest that the Transwell suppression observed was not due to IL-2 deprivation-mediated apoptosis.
Because there are dual sources of IL-2 in this assay (from Tconv in the top and bottom chambers of the Transwell), IL-2 secretion may in fact be reduced on a per cell basis. Indeed, if one adjusts for Tconv number, IL-2 secretion per 104 cells in the assay was reduced (supplemental Fig. 3b).4 To directly assess whether IL-2 expression was reduced by Transwell suppression, we measured IL-2 mRNA expression in the target responder Tconv in the bottom chamber following suppression by Tconv:Treg cocultured in the top chamber. We found that the responder Tconv IL-2 expression was reduced by 30–50%, depending upon the genotype of the Treg in the top chamber (Fig. 2 C). This suggests that IL-2 expression is reduced by Transwell suppression in the absence of direct contact with target Tconv in the bottom chamber.
The role of preactivation in mediating Transwell suppression
Recent studies using preactivated and fixed Treg have contributed to our understanding of the characteristics and conditions required for Treg to suppress Tconv proliferation (1, 24). Reports indicate that previously activated Treg do not require restimulation through their TCR to suppress Tconv proliferation. Moreover, once preactivated, Treg can be fixed and still retain their suppressive capacity. To determine whether Il10−/− and Ebi3−/− Treg were able to suppress under these conditions, wild-type, Il10−/−, and Ebi3−/− Treg were assayed for proliferative capacity following preactivation, with and without fixation, in both conventional and Transwell Treg assays. Like wild-type Treg, freshly isolated, fixed Il10−/− and Ebi3−/− Treg were unable to suppress Tconv proliferation in a conventional Treg assay. Not surprisingly, if Treg were preactivated before fixation, all Treg regardless of genotype were able to mediate suppression, albeit to a slightly lesser degree than freshly isolated Treg (Fig. 3,A). In a Transwell assay, preactivation did not enhance the suppressive capacity of the Treg, and preactivated and subsequently fixed Treg, regardless of genotype, were unable to suppress responder Tconv proliferation in the bottom well (Fig. 3 B).
Regulatory capacity of fresh and preactivated fixed Treg. Tconv or Treg from the spleens and lymph nodes of C57BL/6, Ebi3−/−, and Il10−/− mice were purified by FACS. Cells were cultured fresh or preactivated for 24 h before culture, with or without fixation with 20% formaldehyde. Cells assayed for regulatory capacity (Tconv or Treg alone or in combination at a 4:1 Tconv:Treg ratio) were cultured in A, direct contact with responder Tconv in a 96-well round-bottom plate. Statistical analysis indicates fixation does not affect the ability of preactivated Treg to suppress while in direct contact with responder Tconv (B) top chambers of a Transwell culture plate, as indicated. Freshly purified wild-type responder Tconv were activated in the bottom chamber of the 96-well plates. After 64 h in culture, top chambers were removed and [3H]thymidine was added directly to the responder Tconv in the bottom chambers of the original Transwell plate for the final 8 h of the 72-h assay. Cultures were harvested and cpm was determined. Statistical analysis: ∗, p < 0.05.
Regulatory capacity of fresh and preactivated fixed Treg. Tconv or Treg from the spleens and lymph nodes of C57BL/6, Ebi3−/−, and Il10−/− mice were purified by FACS. Cells were cultured fresh or preactivated for 24 h before culture, with or without fixation with 20% formaldehyde. Cells assayed for regulatory capacity (Tconv or Treg alone or in combination at a 4:1 Tconv:Treg ratio) were cultured in A, direct contact with responder Tconv in a 96-well round-bottom plate. Statistical analysis indicates fixation does not affect the ability of preactivated Treg to suppress while in direct contact with responder Tconv (B) top chambers of a Transwell culture plate, as indicated. Freshly purified wild-type responder Tconv were activated in the bottom chamber of the 96-well plates. After 64 h in culture, top chambers were removed and [3H]thymidine was added directly to the responder Tconv in the bottom chambers of the original Transwell plate for the final 8 h of the 72-h assay. Cultures were harvested and cpm was determined. Statistical analysis: ∗, p < 0.05.
The role of IL-10 in Treg suppression in vitro
It is well known that IL-10 is essential for Treg suppression in vivo (4, 9, 10, 11, 12, 13, 14, 15, 16, 17). However, previous studies using IL-10-neutralizing Abs suggested that IL-10 is not required for Treg-mediated suppression in vitro (1, 3, 8). We sought to expand upon these results by using an IL-10-neutralizing Ab in both conventional and Transwell Treg assays. We show that IL-10 neutralization has no effect on suppression in a conventional Treg assay, as previously reported; however, in the Transwell system, neutralizing IL-10 reduces the suppression mediated by wild-type Treg from 40 to 15% and further reduces the suppression by Il10−/− Treg from 25 to 5% (Fig. 4). Hence, IL-10 secretion from both the Treg and suppressed Tconv populations appears important to maintaining the fidelity of Treg suppression across the Transwell. This is surprising given that the amount of IL-10 that the suppressed target T cells (Tsup) produce appears small when Il10−/− Treg were cultured with Tconv (Fig. 1, A and B). However, it is possible that the actual IL-10 contribution is much higher because Treg-derived IL-10 may potentiate IL-10 production by the Tsup. Importantly, Transwell suppression by Il10−/− Treg was restored by addition of rIL-10 (Fig. 4). Thus, the differential and potentially synergistic use of IL-10 and IL-35 by Treg may help explain and unify in vitro and in vivo results regarding the necessity of IL-10 for Treg suppression. In a Transwell Treg assay, ∼300 pg/ml TGF-β was detected in the culture supernatant (data not shown). Given the modest amount of TGF-β present in the Transwell Treg assay, it is unlikely that suppression of Tconv proliferation is influenced by TGF-β; however, this will need to be formally tested.
Treg-mediated suppression across the Transwell is IL-10 dependent. Purified Treg were assayed for regulatory capacity in conventional Treg and Transwell Treg assays in the presence of an IL-10-neutralizing Ab (10 μg/ml) or with rIL-10 (100 ng/ml), as indicated. Percentage of suppression was calculated in reference to the activated Tconv control under the conditions indicated. All percentage of suppression to the left of the line was in reference to Tconv without anti-IL-10 or rIL-10, and the reference for percentage of suppression to the right of the line was Tconv with anti-IL-10 or rIL-10, respectively. Data represent the mean ± SEM of three independent experiments. Statistical analysis: ∗, p < 0.05. The cpm of Tconv activated alone, in the absence of any suppressors, were 25,000–60,000.
Treg-mediated suppression across the Transwell is IL-10 dependent. Purified Treg were assayed for regulatory capacity in conventional Treg and Transwell Treg assays in the presence of an IL-10-neutralizing Ab (10 μg/ml) or with rIL-10 (100 ng/ml), as indicated. Percentage of suppression was calculated in reference to the activated Tconv control under the conditions indicated. All percentage of suppression to the left of the line was in reference to Tconv without anti-IL-10 or rIL-10, and the reference for percentage of suppression to the right of the line was Tconv with anti-IL-10 or rIL-10, respectively. Data represent the mean ± SEM of three independent experiments. Statistical analysis: ∗, p < 0.05. The cpm of Tconv activated alone, in the absence of any suppressors, were 25,000–60,000.
Tconv activation is required for maximal potentiation of Treg function
We have shown that Treg must be activated in the presence of Tconv to mediate suppression in the absence of cell contact (i.e., across the permeable membrane). Next, we wanted to determine the characteristics required by Tconv to facilitate this suppression. We first showed that polarized Th1 or Th2 CD4+ effector T cells in the upper chamber could potentiate Treg-mediated suppression across the membrane (supplemental Fig. 4).4 We then asked whether the Tconv that were cocultured with Treg required activation to potentiate suppression across the permeable membrane. To determine this, we used two experimental approaches that gave comparable results. First, we cultured Treg in the presence of Tconv that were fixed with formaldehyde and fail to proliferate (Fig. 5,A). We show that they have a significantly reduced capacity to potentiate Treg-mediated suppression across the membrane (reduced by 55%) (Fig. 5,B). Second, we used an anti-TCR Vβ8 mAb (F23.1) to stimulate, rather than anti-CD3ε, so that the activation of Tconv in the upper chamber could be controlled by the Vβ expression of the Tconv used (Vβ8+ Treg in the presence of Vβ8+ or Vβ8− Tconv). As seen with the fixed Tconv, Vβ8− Tconv fail to proliferate (Fig. 5,C), and the suppressive capacity of Vβ8+ Treg stimulated with anti-Vβ8 mAb-coated beads could be potentiated by Vβ8+ Tconv, but only partially by Vβ8− Tconv (45% reduction) (Fig. 5 D). Thus, in both systems, the ability of Tconv to augment Treg activity was reduced by ∼50%. Thus, potentiation of Treg suppression across a permeable membrane can be mediated by different CD4+ T cell subsets, with which Treg require direct contact, and was maximal when the Tconv were activated.
Treg-mediated suppression is potentiated, in part, by TCR signals derived from Tconv contact. A, Purified Tconv with or without fixation with 20% formaldehyde were stimulated for 72 h with anti-CD3/CD28-coated beads and assayed for their proliferative capacity by [3H]thymidine incorporation. C, Purified Vβ8+ or Vβ8− Tconv were stimulated for 72 h with anti-Vβ8-coated beads and assayed for their proliferative capacity by [3H]thymidine incorporation. B and D, Purified Tconv or Treg were cultured under indicated conditions: unstimulated, stimulated for 72 h with anti-CD3/CD28-coated beads with or without fixation with 20% formaldehyde (B), or anti-Vβ8-coated beads (D), and assayed for their ability to suppress responder Tconv proliferation across the Transwell membrane. Data represent the mean ± SEM of four to six independent experiments. Statistical analysis: ∗, p < 0.05. The cpm of Tconv activated alone, in the absence of any suppressors, were 25,000–60,000.
Treg-mediated suppression is potentiated, in part, by TCR signals derived from Tconv contact. A, Purified Tconv with or without fixation with 20% formaldehyde were stimulated for 72 h with anti-CD3/CD28-coated beads and assayed for their proliferative capacity by [3H]thymidine incorporation. C, Purified Vβ8+ or Vβ8− Tconv were stimulated for 72 h with anti-Vβ8-coated beads and assayed for their proliferative capacity by [3H]thymidine incorporation. B and D, Purified Tconv or Treg were cultured under indicated conditions: unstimulated, stimulated for 72 h with anti-CD3/CD28-coated beads with or without fixation with 20% formaldehyde (B), or anti-Vβ8-coated beads (D), and assayed for their ability to suppress responder Tconv proliferation across the Transwell membrane. Data represent the mean ± SEM of four to six independent experiments. Statistical analysis: ∗, p < 0.05. The cpm of Tconv activated alone, in the absence of any suppressors, were 25,000–60,000.
Although IL-10 production was primarily derived from Treg, Tconv also secrete a small amount of IL-10 (Fig. 1, A and B). Therefore, IL-10 production by these suppressed T cells (Tsup) may contribute to the suppression observed in Transwell experiments. To further elucidate the importance of Tsup-derived cytokines in Transwell suppression, we cultured wild-type, Ebi3−/−, and Il10−/− Tconv with wild-type Treg in the top chamber of a Transwell experiment in which wild type Tconv were in the bottom chamber. Cocultures with wild-type and Ebi3−/− Tconv mediate Transwell suppression equally well; however, cocultures with Il10−/− Tconv exhibit reduced suppression, suggesting that in addition to the Treg-derived IL-10, Tsup-derived IL-10 may also contribute to the regulatory milieu (Fig. 6).
Tsup-derived IL-10 may contribute to the regulatory milieu. Wild-type Treg were cultured with Tconv from wild-type, Ebi3−/−, and Il10−/− mice in the top chambers of the Transwell plate. The ability of these cocultures to suppress fresh responder Tconv proliferation in the bottom chamber was measured by [3H]thymidine incorporation. Data represent the mean ± SEM of five independent experiments. Statistical analysis: ∗, p < 0.05. The cpm of Tconv activated alone, in the absence of any suppressors, were 25,000–60,000.
Tsup-derived IL-10 may contribute to the regulatory milieu. Wild-type Treg were cultured with Tconv from wild-type, Ebi3−/−, and Il10−/− mice in the top chambers of the Transwell plate. The ability of these cocultures to suppress fresh responder Tconv proliferation in the bottom chamber was measured by [3H]thymidine incorporation. Data represent the mean ± SEM of five independent experiments. Statistical analysis: ∗, p < 0.05. The cpm of Tconv activated alone, in the absence of any suppressors, were 25,000–60,000.
Discussion
These observations present a model for the relative contribution of IL-10 and IL-35 to the suppressive activity of Treg. There is the general belief that Treg mediate suppression in a largely cytokine-independent, cell contact-dependent manner, primarily based on studies using Transwell culture plates. However, our results indicate that whereas Treg activation alone does not maximally induce IL-35 expression or mediate long-distance/distal suppression, as examined across a permeable membrane, both activities are mediated and potentiated by contact with Tconv.
Many interactions between cells of the immune system are mediated by bidirectional signals. Although the mechanism whereby Tconv boost Treg function is currently unknown, we hypothesize that receptor-ligand interactions between cocultured Tconv and Treg occur to initiate distinct signaling pathways within each cell type. In the Treg, a signaling pathway that leads to enhanced IL-35 secretion is most likely coupled with enhanced expression of many other regulatory proteins. Although the identity of this receptor:ligand interaction is unknown, our data suggest that it is most likely mediated by a cell surface receptor on Tconv because fixed cells could mediate Treg potentiation. Furthermore, although resting cells could mediate potentiation, this was clearly maximal following Tconv stimulation, suggesting that this is an activation-induced ligand.
The observation that Treg function is potentiated by contact with Tconv suggests an important shift in the concept of cell contact dependency of suppression. Our data suggest that it is not the function of Treg that is solely contact dependent, but rather the induction of suppression that is mediated by Tconv contact. This does not preclude a role for contact-dependent suppression, but does suggest that this contact may also play a key role in potentiating Treg function. These data also suggest that the bystander suppression that characterizes Treg function could be facilitated by cytokine-mediated distal suppression. Given that Treg represent a minor population, this may be particularly important in allowing Treg to create a local suppressive milieu within defined/confined anatomical locations, such as lymph nodes. The data presented in this study also help to reconcile conflicting assessments on the role of IL-10 in Treg-mediated suppression from in vitro and in vivo studies. Given the multitude of regulatory mechanisms available to Treg (25), loss of a single mechanism may have little effect in a conventional in vitro Treg assay. It is likely that this does not adequately reflect the challenges faced by Treg in vivo. Our study shows that IL-10 is indeed a significant contributor to Treg function in vitro when the Treg arsenal is restricted. As such, the Treg:Tconv Transwell assay we have described in this study may be a useful in vitro correlate for in vivo function that may be of particular value in assessing the regulatory capacity of different human Treg populations.
Acknowledgments
We thank Karen Forbes for colony management; Richard Cross for FACS; Jennifer Smith for cytokine analysis; staff of the St. Jude Agricultural Research Council Histology Laboratory and Animal Husbandry Unit; and Peggy Just, Gangzhou Li, and Diana Mitchell of eBioscience for Ebi3 Western blotting reagents. We also thank Richard Blumberg and Tim Kuo for the Ebi3−/− mice, Alexander Rudensky for the Foxp3gfp knockin mice, and Terrence Geiger for the Il10−/− mice.
Disclosures
The authors have no financial conflict of interest.
Footnotes
The costs of publication of this article were defrayed in part by the payment of page charges. This article must therefore be hereby marked advertisement in accordance with 18 U.S.C. Section 1734 solely to indicate this fact.
This work was supported by National Institutes of Health Grant R01 AI39480, National Cancer Institute Comprehensive Cancer Center Support Center of Research Excellence Grant CA21765, the American Lebanese Syrian Associated Charities (to D.A.A.V.), a St. Jude Gephardt postdoctoral fellowship, and Individual National Research Service Award F32 AI072816 (to L.W.C.).
Abbreviations used in this paper: Treg, regulatory T cell; CT, cycle threshold; Tconv, conventional effector T cell; Tsup, suppressed target T cell.
The online version of this article contains supplemental material.

![FIGURE 2. Treg-mediated suppression is potentiated by Tconv contact in an IL-10- and IL-35-dependent, but not IL-2, manner. Tconv or Treg from the spleens and lymph nodes of C57BL/6, Ebi3−/−, Il12a−/−, and Il10−/− mice were purified by FACS. A, Cells assayed for regulatory capacity (Tconv or Treg alone or in combination at a 4:1 Tconv:Treg ratio) were cultured in the top chambers of a Transwell culture plate, as indicated. Freshly purified wild-type responder Tconv were cultured in the bottom chamber of the 96-well flat-bottom plates in medium containing anti-CD3/anti-CD28-coated latex beads. After 64 h in culture, top chambers were removed and [3H]thymidine was added directly to the responder Tconv in the bottom chambers of the original Transwell plate for the final 8 h of the 72-h assay. Cultures were harvested and cpm was determined. B, Purified Treg from wild-type, Ebi3−/−, and Il10−/− mice were cultured at the indicated ratios with purified Tconv and assayed for regulatory capacity in the top wells of the Transwell plate. In parallel, Treg were assayed for regulatory capacity when Treg were in direct contact with responder Tconv in the bottom chamber of the Transwell plate. Suppression of purified responder Tconv was measured by [3H]thymidine incorporation. C, RNA was extracted from cells in the bottom chamber of the Transwell plate. Groups analyzed were those cultured with no cells in the top chamber or wild-type Tconv cocultured with Treg (WT, Il10−/−). IL-2 expression was determined by real-time quantitative PCR. Data represent the mean ± SEM of four (A), two (B), two (C), and independent experiments. Statistical analysis: ∗, p < 0.05. The cpm of Tconv activated alone, in the absence of any suppressors, were 25,000–60,000.](https://aai.silverchair-cdn.com/aai/content_public/journal/jimmunol/182/10/10.4049_jimmunol.0803646/2/m_zim0100989590002.jpeg?Expires=1708492023&Signature=lW9KQEV9u9DD5hZJekjwf2mnx3gMvrEszW9S6LWFFVOOltVp6LSnHAF1Nqf9f3tYit2QcxBaPGw417ldMouGMY1YZtBiB5FZMXshl8UiArG3RSfZhv8gu5bNTQh12QUVJO4rACA0m5DK1sL4nYWQHCbTPsMgZOnHeh-hBWSDCTVBrO4m~Ic0LT0ASarpRt9dGykA94pg8Ns6YOUJCPOybdzZv0~hqc8m6aS7Y2AfHOso28RhEFgrdRVGFXh-OyWNvO2zgaNtsxMOcBWp3qbWCsI2cwfeBLEp0CJW2RQev2lrAfevsX14V6OFf~40ASySrR024PaJrfc~YKclDvwKDQ__&Key-Pair-Id=APKAIE5G5CRDK6RD3PGA)
![FIGURE 3. Regulatory capacity of fresh and preactivated fixed Treg. Tconv or Treg from the spleens and lymph nodes of C57BL/6, Ebi3−/−, and Il10−/− mice were purified by FACS. Cells were cultured fresh or preactivated for 24 h before culture, with or without fixation with 20% formaldehyde. Cells assayed for regulatory capacity (Tconv or Treg alone or in combination at a 4:1 Tconv:Treg ratio) were cultured in A, direct contact with responder Tconv in a 96-well round-bottom plate. Statistical analysis indicates fixation does not affect the ability of preactivated Treg to suppress while in direct contact with responder Tconv (B) top chambers of a Transwell culture plate, as indicated. Freshly purified wild-type responder Tconv were activated in the bottom chamber of the 96-well plates. After 64 h in culture, top chambers were removed and [3H]thymidine was added directly to the responder Tconv in the bottom chambers of the original Transwell plate for the final 8 h of the 72-h assay. Cultures were harvested and cpm was determined. Statistical analysis: ∗, p < 0.05.](https://aai.silverchair-cdn.com/aai/content_public/journal/jimmunol/182/10/10.4049_jimmunol.0803646/2/m_zim0100989590003.jpeg?Expires=1708492023&Signature=KHo80AEPnkQLWOCeOfMgwewZDtwCI56LIA51bPIbtX4Uyd-INWM-a6eZzvJ6tvHiYjjqq-ex1XfBQSO2MDxp4x-Sbh31VmV3H1r6udM6Ec2Ne9Vm4GwUrTbRy5yzcLej9YNNdI~ydT510ntaQN5eUtANx7iDAmxLOrTBKquailsaQd-qa1FC-he50SRTvntCL-XQI~VFow1INN4N0w1ysdhQyt66sqgH5LYC4Lnis1UYCj1QCAItxDMMwtp6g2kxGYVMitMQyb6kThvEznlvrGnOpJNUTsGFnZpnya5DewnWb5YynHNdb~TyC9v0WZGMepz8D7SXYLfnL5hb60wBAw__&Key-Pair-Id=APKAIE5G5CRDK6RD3PGA)

![FIGURE 5. Treg-mediated suppression is potentiated, in part, by TCR signals derived from Tconv contact. A, Purified Tconv with or without fixation with 20% formaldehyde were stimulated for 72 h with anti-CD3/CD28-coated beads and assayed for their proliferative capacity by [3H]thymidine incorporation. C, Purified Vβ8+ or Vβ8− Tconv were stimulated for 72 h with anti-Vβ8-coated beads and assayed for their proliferative capacity by [3H]thymidine incorporation. B and D, Purified Tconv or Treg were cultured under indicated conditions: unstimulated, stimulated for 72 h with anti-CD3/CD28-coated beads with or without fixation with 20% formaldehyde (B), or anti-Vβ8-coated beads (D), and assayed for their ability to suppress responder Tconv proliferation across the Transwell membrane. Data represent the mean ± SEM of four to six independent experiments. Statistical analysis: ∗, p < 0.05. The cpm of Tconv activated alone, in the absence of any suppressors, were 25,000–60,000.](https://aai.silverchair-cdn.com/aai/content_public/journal/jimmunol/182/10/10.4049_jimmunol.0803646/2/m_zim0100989590005.jpeg?Expires=1708492024&Signature=mxHRyztvC9ktmbA9VQslPkbcrVo~3x4O6tYt2l-z3JzN16S7wVSNIFP3xXxiC8MOlHgE0eyTbFy2bIX9gB-lFkGPIJ81jWEod-4keY5UmrMWqL88C83bu2ldfUpnTkcNCBiTFenQdGQhdn9n1fz2WP0kWybipSx6XJjg~H78Koe5ato-Uh2xr~OWsqYR9pCA1fSbpXnOfzkVUyZfQO~Dg0VtTY2HL~GpbPxyELfaLN1ujHZ-xzEqFZbbRHsm5TUrodWxaCuMAC-QfPMb3ZKWXWubnaVHT8kqp-yC9DT2ihnDXOp3F0EwZ0t7KCgp7XjXRsY1ldjJqQVUzXR-n80l1g__&Key-Pair-Id=APKAIE5G5CRDK6RD3PGA)
![FIGURE 6. Tsup-derived IL-10 may contribute to the regulatory milieu. Wild-type Treg were cultured with Tconv from wild-type, Ebi3−/−, and Il10−/− mice in the top chambers of the Transwell plate. The ability of these cocultures to suppress fresh responder Tconv proliferation in the bottom chamber was measured by [3H]thymidine incorporation. Data represent the mean ± SEM of five independent experiments. Statistical analysis: ∗, p < 0.05. The cpm of Tconv activated alone, in the absence of any suppressors, were 25,000–60,000.](https://aai.silverchair-cdn.com/aai/content_public/journal/jimmunol/182/10/10.4049_jimmunol.0803646/2/m_zim0100989590006.jpeg?Expires=1708492024&Signature=QRZO02y-xZ5pnNOXB90MWdV2TNNBXKvqj9HcCvaRyLubvnva1ZXJM0Y7b9kHEZfKdQ~FfGJWfMuvLN63oI~GjizSSEKRqyYRZDmE0RtfqlDdUziVoqAwxtX8l2FxPVlfEK2G-3ifUHaE40kMVmT4NnBLQtOe4xd9TZImXEJvH8AtFS1bdiInn12t-Z~s5GkAiVKqlyMJiZhF3ZUzZIB3vHoDnXzegLNwk2KfWZ0DmdWwDoezv31jdoUO3O6LuyN2kHBnA0V5MFEQwwsmzJy9FKn9nj2aICmXzFMJgYNgFYHRhizktyjdMcBtPeT9vOvGQzoDEQlMuoUwMC4nw53chQ__&Key-Pair-Id=APKAIE5G5CRDK6RD3PGA)