Abstract
Detection of non-self RNA by TLRs within endosomes and by retinoic acid-inducible gene I (RIG-I)-like helicases in the cytosol is central to mammalian antiviral immunity. In this study, we used pathway-specific agonists and targeted delivery to address RNA immunorecognition in primary human immune cells. Within PBMC, plasmacytoid dendritic cells (pDC) and monocytes were found to be responsible for IFN-α production upon immunorecognition of RNA. The mechanisms of RNA recognition in pDC and monocytes were distinct. In pDC, recognition of ssRNA and dsRNA oligonucleotides was TLR7-dependent, whereas a 5′ triphosphate moiety (RIG-I ligand activity) had no major contribution to IFN-α production. In monocytes, the response to RNA oligonucleotides was mediated by either TLR8 or RIG-I. TLR8 was responsible for IL-12 induction upon endosomal delivery of ssRNA oligonucleotides and RIG-I was responsible for IFN-α production upon delivery of 5′ triphosphate RNA into the cytosol. In conclusion, the dissection of these pathways by selecting the appropriate structure and delivery of RNA reveals pDC as major producer of IFN-α upon TLR-mediated stimulation and monocytes as major producer of IFN-α upon RIG-I-mediated stimulation. Furthermore, our results uncover the potential of monocytes to function as major producers of IL-12p70, a key Th1 cytokine classically ascribed to myeloid dendritic cells that cannot be induced by CpG oligonucleotides in the human system.
The presence of viral nucleic acids represents a danger signal for the immune system that initiates an antiviral immune response to impede viral replication and to eliminate the invading pathogen (1). To detect foreign nucleic acids, immune cells are equipped with a set of pattern recognition receptors that act at the frontline of the recognition process and can be categorized into two major classes. First, members of the family of TLR have been implicated in the detection of long dsRNA (TLR3; Ref. 2), ssRNA (TLR7 and 8; Refs. 3 and 4), short dsRNA (TLR7; Ref. 5), and CpG DNA (TLR9; Ref. 6). These nucleic acid-sensing TLRs operate mainly within immune cells by responding to viral nucleic acids that have been ingested by the cell and are incorporated into endosomal compartments (7). Recently, the discovery of the cytoplasmic RNA helicases retinoic acid-inducible gene-I (RIG-I),4 melanoma differentiation-associated gene 5 (MDA5), and laboratory of genetics and physiology 2 has expanded the repertoire of the cellular virus-sensing receptors and constitutes a second class of immunoreceptors for nucleic acids (8, 9). These helicases function collectively as pattern recognition receptors to detect replicating viruses and their genetic RNA components. As opposed to TLRs, cytosolic helicases are expressed in a wide spectrum of cell types, including immune cells and nonimmune cells like fibroblasts or epithelial cells (10). Both receptor systems cooperate to optimize detection of viral RNA.
Given the abundance of host RNA present in the cytoplasm, it is an intricate task to specifically and reliably sense virus-derived RNA. Maximal sensitivity and a high degree of specificity for “non-self” characteristics are required. Two major concepts seem to be in place to distinguish non-self from self via a protein receptor-based recognition system: 1) detection of a certain molecular pattern that is specific for the pathogen and does not occur in the host system and 2) recognition based on pathogen-specific compartmentalization. For detection of pathogen-derived nucleic acids both mechanisms apply. Structural signatures exist that allow immune receptors to determine the origin of RNA. Long dsRNA is indicative for non-self RNA and has been proposed to stimulate an IFN response via TLR3 (2), RIG-I (9), and MDA5 (11). The 5′ triphosphate moiety of viral RNA transcripts, a characteristic feature of de novo transcribing RNA polymerases, was identified to be the ligand for RIG-I (12, 13). Although endogenous host RNA transcripts also initially contain a 5′ triphosphate end, several nuclear posttranscriptional modifications of the host RNA, including 5′ capping, endonucleolytic cleavage, and base- and backbone modifications of the nascent RNA transcript, lead to ignorance by RIG-I. In addition, blunt-end short dsRNA has been postulated to stimulate RIG-I (14). A clearly defined molecular pattern has not been reported for the ssRNA-sensing TLRs (TLR7 and TLR8). However, the fact that certain sequence motifs are preferred over others suggests that the composition of nucleotides, on top of endosomal localization, might represent another basis to discriminate between self and non-self RNA (3, 4, 5, 8, 9, 15, 16).
Notably, host RNA can regain the ability to stimulate an IFN response under certain pathologic situations, indicating that there is more to the immune system’s definition of “foreign” than the underlying molecular structure (17, 18, 19, 20, 21). In fact, the subcellular localization of RNA receptors constitutes an important aspect of RNA recognition. Whereas RIG-I and MDA5 are expressed within the cytoplasm, TLR7, TLR8, and (in immune cells) TLR3 are positioned within endosomal compartments (22, 23). The sequestration of TLRs within certain subcellular compartments is believed to minimize the chances of encountering host-derived RNA while simultaneously maximizing the chances of sensing virus-derived RNA, which enters the cell via the endocytosis pathway.
In this context it is important to keep in mind that RNA, due to its susceptibility to nuclease degradation, usually requires a cargo vehicle for protection and cellular delivery. Viral genomic RNA or DNA is usually protected by a viral capsid, a heterogeneous membrane composed of lipids and proteins. A common strategy harnessed to deliver synthetic RNA is to use transfection reagents, mostly lipid-based formulations.
Detection of viral nucleic acids by the immune system results in the production of type I IFNs (IFN-α and IFN-β) and various other cytokines finally promoting innate and adaptive immunity (1). Within immune cells, dendritic cells (DC) and monocytes express the broadest spectrum of nucleic acid-sensing TLRs (24). Plasmacytoid DC (pDC) express both TLR7 and TLR9 and are known to represent the major source of IFN-α within peripheral blood. Myeloid DC (mDC) express TLR3, TLR7, and TLR8 and produce IL-12, the key cytokine to promote Th1 polarization (25, 26, 27). However, IL-12 induction within DC is tightly controlled (28, 29) and IL-12 production in monocytes (TLR8) is regarded to be weak.
The use of defined RIG-I ligand triphosphate RNA (3pRNA) allowed us to uncover the relationship between TLR7 in pDC and RIG-I and TLR8 in monocytes. In this paper, we identify pDC as the major source of IFN-α in response to endosomal ssRNA and dsRNA, monocytes as the major source of IFN-α in response to cytoplasmic 3pRNA, and monocytes as the major source of IL-12p70 in response to endosomal ssRNA. The results presented in this paper provide a rationale for developing immunostimulatory oligoribonucleotides as adjuvants for cancer or as antiviral compounds.
Materials and Methods
Media and reagents
RPMI 1640 (Biochrom) supplemented with 10% (v/v) heat-inactivated FCS (Invitrogen), 1.5 or 3 mM l-glutamine, 100 U/ml penicillin, and 100 μg/ml streptomycin (all from Sigma-Aldrich) was used. Recombinant human IFN-β and IL-3 were purchased from R&D Systems. CpG oligodeoxynucleotide (ODN) was purchased from Coley Pharmaceutical Group and was used at a final concentration of 3 μg/ml ODN 2216: 5′-GGGGGACGATCGTCGGGGGG-3′ (underlined letters, phosphorothioate linkage at the 3′ end of the base; bold letters, CpG dinucleotides). The TLR7/8 agonist R848 was purchased from Invivogen. Polyinosinic:polycytidylic acid (poly(I:C)) was purchased from Sigma-Aldrich.
Mice
TLR7-deficient mice were kindly provided by S. Akira (Osaka University, Osaka, Japan). Female C57BL/6 mice were purchased from Harlan-Winkelmann. Mice were 6–12 wk of age at the onset of experiments. Animal studies were approved by the local regulatory agency (Regierung von Oberbayern, Munich, Germany).
Cell culture
pDC from Flt3 ligand-induced bone marrow cultures were sorted with B220 microbeads (Miltenyi Biotec). Murine primary cells were cultivated in very low endotoxin RPMI 1640 (Biochrom) supplemented with 10% FCS, 100 μg/ml streptomycin, 100 U/ml penicillin, 3 mM l-glutamine, and 10 mM 2-ME. Human PBMC were isolated from whole human blood of healthy, voluntary donors by Ficoll-Hypaque density gradient centrifugation (Biochrom). pDC were positively depleted using magnetically labeled anti-CD304 Ab (Miltenyi Biotec). pDC isolation was always performed before the following purification steps to exclude IFN-production by contaminating pDC. Untouched monocytes were obtained by negative depletion from PBMC after isolation of pDC with the Human Monocyte Isolation Kit II, according to the manufacturer’s instructions (Miltenyi Biotec). mDC were purified from PBMC by immunomagnetic sorting with anti-CD1c beads (CD1c (BDCA-1)+ Dendritic Cell Isolation Kit, human; Miltenyi Biotec). Viability of all cells was above 95%, as determined by trypan blue exclusion. If not indicated otherwise, cells were cultured in 96-well plates for stimulation experiments. mDC (0.5 × 106/ml) were kept in RPMI 1640 containing 10% FCS, 1.5 mM l-glutamine, 100 U/ml penicillin, and 100 μg/ml streptomycin. pDC (0.25 × 106/ml) were cultured in complete medium as described above, supplemented with 10 ng/ml IL-3 (R&D Systems). PBMC (2 × 106/ml) and monocytes (0.5 × 106/ml) were resuspended in RPMI 1640 medium with 2% AB serum (BioWhittaker), 1.5 mM l-glutamine, 100 U/ml penicillin, and 100 μg/ml streptomycin. All compounds were tested for endotoxin contamination before use.
In vitro cell stimulation and transfection
CpG ODN was used at a final concentration of 3 μg/ml. Stimulation with the TLR7/8 agonist R848 was performed at a concentration of 5 μg/ml. Exogenous stimulation with poly(I:C) without transfection was performed at doses of 10 μg/ml. RNAs were transfected with Lipofectamine 2000 (Invitrogen) according to the manufacturer’s protocol. Cells were transfected with 200 ng of nucleic acid with 0.5 μl of Lipofectamine 2000. As a control we used Lipofectamine 2000 diluted in OptiMEM (Invitrogen) without nucleic acids. For transfection with the polycationic polypeptide poly-l-arginine (pLa) (P7762 from Sigma-Aldrich), 239 ng of nucleic acids diluted in 15 μl of PBS (PAA Laboratories) were mixed with 280 ng of pLa and incubated for 20 min before stimulation. The particle size (600–700 nm) and ζ potential (10 ± 5 mV) were determined by dynamic light scattering, and potentials were measured electrophoretically (Zetasizer 3000HS; Malvern Instruments). Pretreatment with recombinant human IFN-β (PeproTech) was performed at a concentration of 500 U/ml for 3 h before stimulation. In some experiments, cells were pretreated with chloroquine (Sigma-Aldrich) for 30 min before stimulation. For cytokine assays, cells were cultured for 20 to 24 h and supernatants were collected and assayed for secreted amounts of cytokines.
RNAs
Chemically synthesized RNA oligonucleotides were purchased from Eurogentec or MWG Biotech. For a detailed list of all chemically synthesized RNA oligonucleotides, see Table I. In vitro transcribed RNAs were synthesized according to the manufacturer’s instructions using the MEGAshortscript kit (Ambion). For a detailed list of all in vitro transcription templates, see Table II. The templates contained a T7 RNA polymerase consensus promoter followed by the sequence of interest to be transcribed. An extra guanosine was added at the 5′ end to both the sense and the antisense strands to transcribe with T7 RNA polymerase. The DNA template was digested using DNase I (Ambion), and RNAs were purified by phenol/chloroform extraction and alcohol precipitation. Excess salts and NTPs were removed by passing the RNAs through a Mini Quick Spin oligo column (Roche). Integrity of RNAs was checked via gel electrophoresis.
RNA sequencesa
| Name . | Sequence 5′ → 3′ . |
|---|---|
| 2.2 sense | GCAUGCGACCUCUGUUUGA |
| 9.1 sense | UGGACGGCAACUGUUAUUA |
| 9.1 antisense | UAAUAACAGUUGCCGUCCA |
| 9.2 sense | AGCUUAACCUGUCCUUCAA |
| 9.2 antisense | UUGAsAGGACAGGUUAAGCU |
| 9.3 sense | ACCUGUCCUUCAAUUACCA |
| 9.3 antisense | UGGUAAUUGAAGGACAGGU |
| Ass | AGCUUAACCUGU |
| Bss | AACCUGUCCUUC |
| Lss | AGCUUAACCUGUCCUU |
| Rss | UUAACCUGUCCUUCAA |
| P20 | UUGAAGGACAUGUCCUUCAA |
| P20-3Ma | UGUCAGGACAUGUCCUUCAA |
| P20-5Ma | UGUCCUGACAUGUCCUUCAA |
| P20-6Ma | UGUCCUUACAUGUCCUUCAA |
| P20-20Ma | UGUCCUUCAAUGUCCUUCAA |
| 27+2 sense | GCUGACCCUGAAGUUCAUCUGCACCACUU |
| 27+2 antisense | GUGGUGCAGAUGAACUUCAGGGUCAGCUU |
| 27+0 sense | AAGCUGACCCUGAAGUUCAUCUGCACC |
| 27+0 antisense | GGUGCAGAUGAACUUCAGGGUCAGCUU |
| GFPsbc | pppGGGGCUGACCCUGAAGUUCAUCUU |
| GAc | pppGGGGGGGGGGGAAAAAAAAAAAA |
| Name . | Sequence 5′ → 3′ . |
|---|---|
| 2.2 sense | GCAUGCGACCUCUGUUUGA |
| 9.1 sense | UGGACGGCAACUGUUAUUA |
| 9.1 antisense | UAAUAACAGUUGCCGUCCA |
| 9.2 sense | AGCUUAACCUGUCCUUCAA |
| 9.2 antisense | UUGAsAGGACAGGUUAAGCU |
| 9.3 sense | ACCUGUCCUUCAAUUACCA |
| 9.3 antisense | UGGUAAUUGAAGGACAGGU |
| Ass | AGCUUAACCUGU |
| Bss | AACCUGUCCUUC |
| Lss | AGCUUAACCUGUCCUU |
| Rss | UUAACCUGUCCUUCAA |
| P20 | UUGAAGGACAUGUCCUUCAA |
| P20-3Ma | UGUCAGGACAUGUCCUUCAA |
| P20-5Ma | UGUCCUGACAUGUCCUUCAA |
| P20-6Ma | UGUCCUUACAUGUCCUUCAA |
| P20-20Ma | UGUCCUUCAAUGUCCUUCAA |
| 27+2 sense | GCUGACCCUGAAGUUCAUCUGCACCACUU |
| 27+2 antisense | GUGGUGCAGAUGAACUUCAGGGUCAGCUU |
| 27+0 sense | AAGCUGACCCUGAAGUUCAUCUGCACC |
| 27+0 antisense | GGUGCAGAUGAACUUCAGGGUCAGCUU |
| GFPsbc | pppGGGGCUGACCCUGAAGUUCAUCUU |
| GAc | pppGGGGGGGGGGGAAAAAAAAAAAA |
The self-complementary regions within the oligonucleotides are underlined.
For GFPs a TLR7/8 motif is depicted in bold letters.
These RNA oligonucleotides were generated by in vitro transcription.
DNA oligonucleotides (templates) for in vitro transcription
| Name . | Sequence 5′ → 3′ . |
|---|---|
| 2.2 sense | TCAAACAGAGGTCGCATGCCTATAGTGAGTCG |
| 2.2 antisense | GCATGCGACCTCTGTTTGACTATAGTGAGTCG |
| GA | TTTTTTTTTTTTCCCCCCCCCCCTATAGTGAGTCG |
| GFP-sense | AAGATGAACTTCAGGGTCAGCCCTATAGTGAGTCG |
| GFP-antisense | AAGCTGACCCTGAAGTTCATCCCTATAGTGAGTCG |
| Name . | Sequence 5′ → 3′ . |
|---|---|
| 2.2 sense | TCAAACAGAGGTCGCATGCCTATAGTGAGTCG |
| 2.2 antisense | GCATGCGACCTCTGTTTGACTATAGTGAGTCG |
| GA | TTTTTTTTTTTTCCCCCCCCCCCTATAGTGAGTCG |
| GFP-sense | AAGATGAACTTCAGGGTCAGCCCTATAGTGAGTCG |
| GFP-antisense | AAGCTGACCCTGAAGTTCATCCCTATAGTGAGTCG |
Detection of cytokines by ELISA
The amount of IFN-α production was determined using the IFN-α module set from Bender MedSystems. Quantification of IL-12p70, IL-12p40, TNF-α, IFN-γ, IL-6, IL-8, IL-1β, IL-10, and IP-10 was performed using the respective OptEIA ELISA kits (BD Pharmingen). Quantification of human RANTES was performed using the human RANTES construction kit (Antigenix America). ELISAs were performed according to the manufacturer’s protocol. The concentration of cytokines was determined by the standard curve obtained using known amounts of recombinant cytokines. For some experiments, murine IFN-α was measured according to the following protocol: monoclonal rat anti-mouse IFN-α (clone RMMA-1) was used as capture Ab and polyclonal rabbit anti-mouse IFN-α serum was used for detection (both from PBL Biomedical Laboratories) together with HRP-conjugated donkey anti-rabbit IgG as secondary reagent (Jackson ImmunoResearch Laboratories). Mouse rIFN-α (PBL Biomedical Laboratories) was used as standard (IFN-α concentration in IU/ml).
Flow cytometry
Cell purity was assessed by FACS analysis of cell surface Ags using a FACSCalibur (BD Biosciences). Human monocytes were stained with Ab against CD14-FITC or CD14-allophycocyanin and cell purity was between 83 and 99%. Human pDC were positively labeled with Ab against CD123-PE and HLA-DR-PerCp and negatively labeled for CD11c-allophycocyanin and a mixture to lineage markers (FITC). Cells were routinely between 81 and 98% pure. For identification of human mDC, we used Ab for CD11c-allophycocyanin, HLA-DR-PerCP for positive staining, and CD123-PE and a mixture to lineage markers for negative staining (cell purity, 90 and 92%). Abs were purchased from BD Pharmingen. Intracellular staining of cytokines was performed with human PBMC (2 × 106/ml) transfected with 3pRNA or synthetic RNA 9.2 sense and cultured for 7 h. Lipofectamine alone or no stimulus served as controls. After 3 h, brefeldin-A (10 μg/ml) (Sigma-Aldrich) was added to PBMC and cells were cultured for another 4 h. Cells were washed and diluted in PBS supplemented with 1% FCS and cell-surface staining was performed with APC-conjugated Ab against CD14 (BD Pharmingen). After fixation, cells were permeabilized with 1% Saponin in PBS/1% FCS and labeled with FITC-conjugated Ab against human IFN-α (PBL Biomedical Laboratories). Data analysis was performed on viable cells using CellQuest software (BD Biosciences).
Fluorescence microscopy
Freshly isolated human monocytes (0.5 × 106/ml) were stimulated with 200 ng FITC-labeled 9.2 sense RNA complexed to pLa (280 ng) or Lipofectamine 2000 (0.5 μl in 50 μl OPTIMEM) for the indicated durations and consequently adhered to poly-l-lysine-coated microscope slides. Cells were then fixed in 100% acetone for 10 min and incubated with Abs directed against EEA-1 (BD Biosciences). Biotinylated rat-anti-mouse F(ab)2 fragment and rhodamine-red-X-conjugated streptavidin (both Jackson ImmunoResearch) were used as secondary reagents. Topro-3 (Invitrogen) was used for nuclear counterstaining. Stained cells were visualized using a fluorescence microscope (Zeiss) and Adobe Photoshop was used for adjustment of contrast and size.
small interfering RNA (siRNA) electroporation
For siRNA experiments, primary human monocytes were differentiated into monocyte-derived DCs in the presence of 800 U/ml IL-4 and GM-CSF (both ImmunoTools). On day 6, cells were harvested, washed, and diluted in OPTIMEM (Invitrogen). For siRNA electroporation, siRNA duplexes (7.5 μg) targeting human RIG-I, human TLR8, or luciferase were transferred into a 4-mm cuvette (Thermo Fisher Scientific), filled with 100 μl cell suspension containing 4 × 105 cells, and pulsed in a GenePulser Xcell (Bio-Rad) (Instrument settings: Square Wave, 1000 V; 2 pulses, 0.5 ms). After electroporation, cells were transferred into prewarmed RPMI 1640 medium (2 × 105 cells/200 μl) for another 2 days. Cells were transfected with RNA or stimulated with R848 as indicated. Supernatants were collected and subjected to ELISA for quantification of cytokines 24 h later. siRNA sequences for knock-down experiments are shown in Table III and were all purchased from Eurogentec.
siRNA sequences
| Name . | Sequence 5′ → 3′ . |
|---|---|
| Luc sense | CUUACGCUGAGUACUUCGAdTdT |
| Luc antisense | UCGAAGUACUCAGCGUAAGdTdT |
| RIG-I sense | AAGGCUGGUUCCGUGGCUUUUdTdT |
| RIG-I antisense | AAAAGCCACGGAACCAGCCUUdTdT |
| TLR8 sense | GGGAGUUACUGCUUGAAGAdTdT |
| TLR8 antisense | UCUUCAAGCAGUAACUCCCdTdT |
| Name . | Sequence 5′ → 3′ . |
|---|---|
| Luc sense | CUUACGCUGAGUACUUCGAdTdT |
| Luc antisense | UCGAAGUACUCAGCGUAAGdTdT |
| RIG-I sense | AAGGCUGGUUCCGUGGCUUUUdTdT |
| RIG-I antisense | AAAAGCCACGGAACCAGCCUUdTdT |
| TLR8 sense | GGGAGUUACUGCUUGAAGAdTdT |
| TLR8 antisense | UCUUCAAGCAGUAACUCCCdTdT |
Quantitative real-time PCR
RNA from human monocytes and pDC was extracted using the RNeasy kit (Qiagen). cDNA was synthesized with the SuperScript VILO cDNA Synthesis Kit (Invitrogen). Quantitative real-time PCR was performed on a Lightcycler 480 (Roche) using the Maxima SYBR Green qPCR Master Mix (Fermentas). The specificity of amplification was assessed for each sample by melting curve analysis. Relative quantification was performed using standard curve analysis. The quantification data are presented as a ratio to the hypoxanthine phosphoribosyltransferase 1 (HPRT-1) level. The following primer for detection of IFN-β and HPRT-1 mRNAs were used: Homo sapiens (hs)HPRT-1, 5′-TGA CCT TGA TTT ATT TTG CAT ACC-3′ (forward) and 5′-CGA GCA AGA CGT TCA GTC CT-3′ (reverse); hsIFN-β, 5′-AAA CTC ATG AGC AGT CTG CA-3′ (forward) and 5′-AGG AGA TCT TCA GTT TCG GAG G-3′ (reverse); hsRIG-I, 5′-AGC TCA GCT TGA TGA GGG ACA-3′ (forward) and 5′-GTC TGG CAT CTG GAA CAC CA-3′ (reverse); hsMDA5, 5′-AGA GTG GCT GTT TAC ATT GCC-3′ (forward), 5′-GCT GTT CAA CTA GCA GTA CTT T-3′ (reverse); hsTLR9, 5′-CGT CTT GAA GGC CTG GTG TTG A-3′ (forward), 5′-CTG GAA GGC CTT GGT TTT AGT GA-3′ (reverse).
Results
3pRNA induces IFN-α in monocytes, mDC and pDC
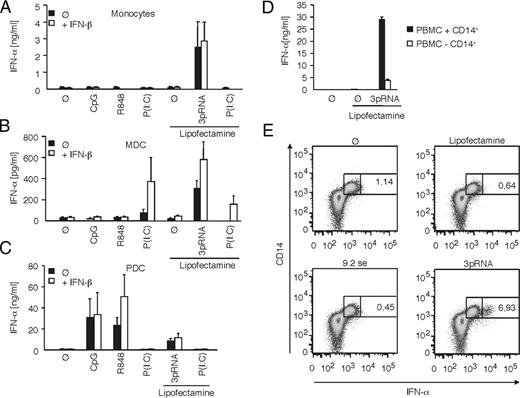
Unlike the TLR system, which is confined to certain immune cell subsets, RIG-I is expressed in a broad spectrum of cell types. In this paper we studied the sensitivity of primary immune cell subsets to the RIG-I ligand 3pRNA. 3pRNA was transfected using the cationic lipid Lipofectamine and IFN-α production was analyzed. As controls poly(I:C) (TLR3/MDA5), R848 (TLR7/TLR8), and CpG-A (TLR9) were used. Poly(I:C) was used with and without transfection. To increase the sensitivity toward stimulation, cells were pretreated with IFN-β for 3 h (white bars). In monocytes, 3pRNA (but not R848, CpG, or poly(I:C) (with or without transfection)) induced IFN-α. No increase was seen when monocytes were primed with IFN-β (Fig. 1,A). Although monocytes do not produce IFN-α upon Lipofectamine-mediated transfection of poly(I:C), monocytes do respond to poly(I:C) by up-regulating IFN-β mRNA within 4 h, suggesting that MDA5 is functional in monocytes (data not shown). In mDC, 3pRNA induced low but considerable amounts of IFN-α (Fig. 1,B). Poly(I:C) with and without transfection only induced substantial amounts of IFN-α in mDC primed with IFN-β. In pDC, 3pRNA induced much less IFN-α than CpG and R848, and no significant increase was seen when pDC were primed with IFN-β (Fig. 1,C). No IFN-α production in response to 3pRNA was observed in primed or unprimed B cells, T cells, or NK cells (data not shown). Although these experiments showed that transfected 3pRNA was able to induce IFN-α in monocytes, mDC, or pDC, depletion of monocytes from PBMC substantially diminished 3pRNA-triggered IFN-α production (Fig. 1,D). The finding that monocytes were the main source of 3pRNA-mediated IFN-α induction was further supported by the analysis of IFN-α production at the single cell level using intracellular staining (Fig. 1 E).
IFN-α is induced in monocytes, mDC, and pDC upon stimulation with 3pRNA. A–C, Monocytes, mDC, and pDC were isolated from human PBMC, primed with 500U/ml IFN-β (white bars) for 3 h or left untreated (black bars). Cells were stimulated with CpG ODN 2216 (3 μg/ml), R848 (5 μg/ml), poly(I:C) (10 μg/ml), Lipofectamine alone, 3pRNA (200 ng), and poly(I:C) (200 ng), complexed with Lipofectamine, or left untreated. After 20 h of incubation, supernatants were collected and assayed for IFN-α production by ELISA. Data are expressed as the mean ± SEM of four (monocytes, mDC) and six (pDC) independent experiments. D, PBMC with or without CD14+ monocytes were transfected with Lipofectamine alone or 3pRNA complexed with Lipofectamine. No stimulus served as a control. Supernatants were collected 24 h after stimulation and IFN-α was measured by ELISA. Mean ± SEM of two independent experiments is shown. E, Intracellular staining of IFN-α is shown and plotted against CD14 surface staining. PBMC were transfected with Lipofectamine alone or with Lipofectamine complexed with RNA 9.2-sense or 3pRNA and IFN-α production was assessed by flow cytometry after 7 h. Untreated PBMC (⊘) served as a control. Numbers represent IFN-α-positive cells out of the CD14-positive cell population. One of two representative experiments is depicted. ⊘, Untreated.
IFN-α is induced in monocytes, mDC, and pDC upon stimulation with 3pRNA. A–C, Monocytes, mDC, and pDC were isolated from human PBMC, primed with 500U/ml IFN-β (white bars) for 3 h or left untreated (black bars). Cells were stimulated with CpG ODN 2216 (3 μg/ml), R848 (5 μg/ml), poly(I:C) (10 μg/ml), Lipofectamine alone, 3pRNA (200 ng), and poly(I:C) (200 ng), complexed with Lipofectamine, or left untreated. After 20 h of incubation, supernatants were collected and assayed for IFN-α production by ELISA. Data are expressed as the mean ± SEM of four (monocytes, mDC) and six (pDC) independent experiments. D, PBMC with or without CD14+ monocytes were transfected with Lipofectamine alone or 3pRNA complexed with Lipofectamine. No stimulus served as a control. Supernatants were collected 24 h after stimulation and IFN-α was measured by ELISA. Mean ± SEM of two independent experiments is shown. E, Intracellular staining of IFN-α is shown and plotted against CD14 surface staining. PBMC were transfected with Lipofectamine alone or with Lipofectamine complexed with RNA 9.2-sense or 3pRNA and IFN-α production was assessed by flow cytometry after 7 h. Untreated PBMC (⊘) served as a control. Numbers represent IFN-α-positive cells out of the CD14-positive cell population. One of two representative experiments is depicted. ⊘, Untreated.
Distinct recognition pathways exist for 3pRNA in monocytes and pDC
pDC, mDC, and monocytes were reported to detect RNA via TLR7 and TLR8. Therefore, 3pRNA may activate these cells via a TLR-dependent pathway. Previous studies have shown that TLR7 mediates the recognition of RNA in a sequence-dependent manner and that the minimal structural requirement for TLR7-mediated recognition of RNA is the presence of uracil (5, 15). To study the impact of the RNA sequence on the activity of the 3pRNA molecule, we established two different versions of 3pRNA: 3pRNA GFPs contain a TLR7/8 stimulatory RNA motif; 3pRNA GA contains no uracil and lacks TLR7 activity (Table I). We examined stimulation of monocytes and pDC with 3pRNA GFPs in the presence of chloroquine, a potent inhibitor of TLR7-, TLR8-, and TLR9-mediated nucleic acid recognition. No inhibitory effect of chloroquine on IFN-α production was seen in monocytes transfected with 3pRNA GFPs (TLR7/8 activity) or with 3pRNA GA (Fig. 2,A). In contrast, in pDC the presence of chloroquine strongly impaired IFN-α induction upon stimulation with 3pRNA GFPs, while 3pRNA GA-induced IFN-α was much lower but not sensitive to chloroquine. Similar data were obtained using bafilomycin A, another inhibitor of lysosomal acidification (data not shown). To directly address the role of TLR7 in the recognition of 3pRNA in pDC, we examined IFN-α induction in cultured pDC from TLR7−/− mice upon transfection with both synthetic ssRNA 2.2s (no triphosphate) and 3pRNA 2.2s in comparison to the response observed with pDC from wild-type mice. As shown in Fig. 2,B, wild-type pDC produced IFN-α after transfection of synthetic ssRNA 2.2s and 3pRNA 2.2s. In contrast, pDC from TLR7−/− showed a strongly reduced IFN-α production upon stimulation with 3pRNA and no IFN-α upon stimulation with ssRNA 2.2s. This demonstrates that in pDC, TLR7 is required for recognition of synthetic ssRNA and is responsible for most of the IFN-α induction by 3pRNA. siRNA experiments conducted in human monocyte-derived DCs showed that knocking down RIG-I expression specifically reduced 3pRNA-triggered IFN-α expression whereas R848-mediated IL-12 production was not reduced (Fig. 2,C). These findings are consistent with the observation that RIG-I expression in pDC was marginal (Fig. 2 D). Further, MDA5 expression in pDC was low. Altogether, these results indicated that monocytes and pDC display distinct mechanisms for the recognition of 3pRNA. The observation that in pDC, TLR7 overrules RIG-I for IFN-α induction is in agreement with data obtained within whole viruses in the murine system. In this regard, Kato et al. have shown that Newcastle Disease Virus is recognized via TLR7 whereas IFN-production in mDC and nonimmune cells is RIG-I dependent (10).
Recognition of 3pRNA occurs through differential pathways in monocytes and pDC. A, Monocytes and pDC were preincubated with 1000 ng/ml chloroquine (white bars) or left untreated (black bars). After 30 min, cells were stimulated with 3pRNA GA or 3pRNA GFPs complexed with Lipofectamine or control (no stimulus, ⊘). Supernatants were collected 20 h post-stimulation and IFN-α production was determined by ELISA. Mean ± SEM of two independent experiments is shown. B, Sorted pDC from Flt3 ligand-induced bone marrow cultures of wild-type (WT; black bars) and TLR7-deficient mice (TLR7−/−; white bars) were transfected with synthetic ssRNA 2.2-sense (ssRNA 2.2s), 3pRNA 2.2-sense (3pRNA 2.2s), or CpG 2216 (3 μg/ml). After 24 h, supernatants were collected and IFN-α production was quantified by ELISA. Data are expressed as the mean ± SEM of two independent experiments. C, Monocyte-derived DC were electroporated with siRNA directed against RIG-I or control siRNA. Forty-eight hours after electroporation, cells were transfected with 3pRNA complexed to Lipofectamine. No stimulus, Lipofectamine alone, and R848 (5 μg/ml) served as control. Supernatants were collected 24 h after transfection and cytokines were quantified by ELISA. Mean ± SEM of two independent experiments is depicted. D, pDC and monocytes were isolated from human PBMC and relative expression of RIG-I, MDA5, and TLR9 was determined by quantitative real-time PCR. Mean ± SEM of two independent experiments is depicted. ⊘, Untreated.
Recognition of 3pRNA occurs through differential pathways in monocytes and pDC. A, Monocytes and pDC were preincubated with 1000 ng/ml chloroquine (white bars) or left untreated (black bars). After 30 min, cells were stimulated with 3pRNA GA or 3pRNA GFPs complexed with Lipofectamine or control (no stimulus, ⊘). Supernatants were collected 20 h post-stimulation and IFN-α production was determined by ELISA. Mean ± SEM of two independent experiments is shown. B, Sorted pDC from Flt3 ligand-induced bone marrow cultures of wild-type (WT; black bars) and TLR7-deficient mice (TLR7−/−; white bars) were transfected with synthetic ssRNA 2.2-sense (ssRNA 2.2s), 3pRNA 2.2-sense (3pRNA 2.2s), or CpG 2216 (3 μg/ml). After 24 h, supernatants were collected and IFN-α production was quantified by ELISA. Data are expressed as the mean ± SEM of two independent experiments. C, Monocyte-derived DC were electroporated with siRNA directed against RIG-I or control siRNA. Forty-eight hours after electroporation, cells were transfected with 3pRNA complexed to Lipofectamine. No stimulus, Lipofectamine alone, and R848 (5 μg/ml) served as control. Supernatants were collected 24 h after transfection and cytokines were quantified by ELISA. Mean ± SEM of two independent experiments is depicted. D, pDC and monocytes were isolated from human PBMC and relative expression of RIG-I, MDA5, and TLR9 was determined by quantitative real-time PCR. Mean ± SEM of two independent experiments is depicted. ⊘, Untreated.
3pRNA, but not synthetic blunt-end dsRNA oligonucleotides, drives TLR-independent IFN-α production
Previous studies have proposed that the presence of two nucleotides (nt) overhangs at the 3′ end acts as an inhibitory feature of dsRNA oligonucleotides and prevents activation of RIG-I, whereas blunt-end dsRNA oligonucleotides induces immunostimulation (14). In a previous work, we have shown that the presence of a two nt overhang did not change the IFN-α inducing activity of a triphosphate dsRNA oligonucleotide. To further characterize the effect of the terminal conformation of short dsRNA for IFN-α induction, we studied pDC activation by blunt-end and overhang dsRNA. The respective ssRNAs were used as controls. In this respect, we found that both types of synthetic dsRNA were equally active in pDC, regardless of whether a two nt overhang was present or not (Fig. 3,A). In contrast, when we transfected monocytes with blunt-end and overhang dsRNA, but no triphosphate, no IFN-α response was detected (Fig. 3,B). Instead, IFN-α production in monocytes strictly required the presence of a triphosphate at the 5′ end. This was also the case when IFN-β production was assessed at the transcriptional level (Fig. 3 C). Together, these results indicated that activation of the TLR system in pDC rather than RIG-I is responsible for IFN-α production upon stimulation with blunt-end dsRNA (no triphosphate 5′ end) in primary immune cells.
Blunt-end dsRNA is a poor inducer of type I IFN in monocytes. A and B, Synthetic ssRNA (27 + 0 sense (s), 27 + 0 antisense (a), 27 + 2 sense, 27 + 2 antisense) and dsRNA with (27 + 2 double-strand (ds)) or without (27 + 0 double-strand) two nt overhangs were transfected into pDC and monocytes in complex with Lipofectamine. ODN 2216 (3 μg/ml) or 3pRNA (200 ng) were used as a control stimulus for IFN-α or RIG-I, respectively. The levels of IFN-α production were analyzed by ELISA 24 h after stimulation and are depicted as mean ± SEM of two independent experiments. C, Human monocytes were transfected with 3pRNA or synthetic dsRNA with (27 + 2 double-strand) or without (27 + 0 double-strand) two nt overhangs using Lipofectamine as a transfection reagent. Lipofectamine alone was used as control. After 4 h, relative expression of IFN-β mRNA was determined by quantitative real-time PCR. Mean ± SEM of four independent experiments is shown. ⊘, Untreated.
Blunt-end dsRNA is a poor inducer of type I IFN in monocytes. A and B, Synthetic ssRNA (27 + 0 sense (s), 27 + 0 antisense (a), 27 + 2 sense, 27 + 2 antisense) and dsRNA with (27 + 2 double-strand (ds)) or without (27 + 0 double-strand) two nt overhangs were transfected into pDC and monocytes in complex with Lipofectamine. ODN 2216 (3 μg/ml) or 3pRNA (200 ng) were used as a control stimulus for IFN-α or RIG-I, respectively. The levels of IFN-α production were analyzed by ELISA 24 h after stimulation and are depicted as mean ± SEM of two independent experiments. C, Human monocytes were transfected with 3pRNA or synthetic dsRNA with (27 + 2 double-strand) or without (27 + 0 double-strand) two nt overhangs using Lipofectamine as a transfection reagent. Lipofectamine alone was used as control. After 4 h, relative expression of IFN-β mRNA was determined by quantitative real-time PCR. Mean ± SEM of four independent experiments is shown. ⊘, Untreated.
The type of RNA delivery determines cell-type specific cytokine responses
The findings above showed that chemically synthesized RNA with no triphosphate end failed to stimulate monocytes to produce IFN-α. However, studies by other groups using different methods of delivery suggested that synthetic ssRNA activates monocytes in a TLR-dependent manner (3, 4, 16, 29). This prompted us to investigate whether the use of transfection reagents influenced the stimulatory potential of RNA. Therefore an alternative method to effectively complex RNA based on the polycationic peptide pLa was established. PBMC (containing both pDC and monocytes) were stimulated with increasing doses of RNA 9.2-sense or 3pRNA using distinct modes of delivery (Lipofectamine vs pLa). Although all RNA complexes tested induced IFN-α to some extent, 3pRNA transfected with Lipofectamine was by far the most potent stimulus (Fig. 4,A, left panel). The effect of Lipofectamine-complexed 3pRNA was not inhibited by chloroquine (Fig. 4,A, left panel, white bars); however, chloroquine inhibited IFN-α induced by both RNA 9.2-sense and 3pRNA complexed with pLa (Fig. 4,A, left panel, white bars). In purified monocytes, only Lipofectamine-transfected 3pRNA and not pLa delivered 3pRNA-induced IFN-α (Fig. 4,A, right panel). However, the analysis of proinflammatory cytokines in the supernatants of transfected monocytes showed an opposite picture with strong induction of IL-12p70 by pLa and 3pRNA but no IL-12p70 induction by Lipofectamine (Fig. 4,B). Of note, pLa RNA-triggered IL-12p70 production in PBMC was highly dependent on the presence of monocytes (Fig. 4,C). Next to IL-12p70 production, several key proinflammatory cytokines were almost exclusively seen for pLa-mediated delivery of RNA (Fig. 5). Among those were TNF-α, IL-6, IL-12p40, and IL-1β, which were only observed when RNA was delivered using pLa and not Lipofectamine. A similar cytokine profile to pLa-complexed RNA was seen for the TLR7/8 ligand R848 (data not shown). Altogether, these data suggested that the type of delivery impacts on the subsequent cytokine response.
The mode of delivery differentially regulates subsequent cytokines responses in monocytes. A, PBMC or monocytes were stimulated with increasing doses (100 ng, 200 ng, and 400 ng) of 3pRNA and RNA 9.2-sense (se) complexed with Lipofectamine or pLa alone (black bars) or in the presence of 1000 ng/ml chloroquine (white bars only PBMC). After 20 h, IFN-α production was measured by ELISA. Mean ± SEM of two independent experiments is shown. B, pLa and Lipofectamine were incubated with 3pRNA and tested for stimulatory activity in human monocytes. Supernatants were collected after 24 h to measure IL-12p70 and IFN-α production by ELISA (mean ± SEM, n = 2). C, PBMC with or without CD14+ monocytes (left panel) and PBMC with or without pDC, mDC, or both (right panel) were transfected with RNA 9.2-sense complexed with pLa and IL-12p70 was measured 24 h after stimulation. Mean ± SEM of two independent experiments is shown. ⊘, Untreated.
The mode of delivery differentially regulates subsequent cytokines responses in monocytes. A, PBMC or monocytes were stimulated with increasing doses (100 ng, 200 ng, and 400 ng) of 3pRNA and RNA 9.2-sense (se) complexed with Lipofectamine or pLa alone (black bars) or in the presence of 1000 ng/ml chloroquine (white bars only PBMC). After 20 h, IFN-α production was measured by ELISA. Mean ± SEM of two independent experiments is shown. B, pLa and Lipofectamine were incubated with 3pRNA and tested for stimulatory activity in human monocytes. Supernatants were collected after 24 h to measure IL-12p70 and IFN-α production by ELISA (mean ± SEM, n = 2). C, PBMC with or without CD14+ monocytes (left panel) and PBMC with or without pDC, mDC, or both (right panel) were transfected with RNA 9.2-sense complexed with pLa and IL-12p70 was measured 24 h after stimulation. Mean ± SEM of two independent experiments is shown. ⊘, Untreated.
Cytokine profile of 3pRNA vs synthetic ssRNA in human PBMC. PBMC were transfected with RNA 9.2-sense (se) complexed with pLa or 3pRNA complexed with Lipofectamine or left untreated. Supernatants were collected 24 h after stimulation and cytokines were detected by ELISA. Mean ± SEM of three independent experiments is shown. ⊘, Untreated.
Cytokine profile of 3pRNA vs synthetic ssRNA in human PBMC. PBMC were transfected with RNA 9.2-sense (se) complexed with pLa or 3pRNA complexed with Lipofectamine or left untreated. Supernatants were collected 24 h after stimulation and cytokines were detected by ELISA. Mean ± SEM of three independent experiments is shown. ⊘, Untreated.
pLa-mediated transfection results in prolonged endosomal signaling, which is required for efficient TLR8-dependent IL-12 production
Given the striking differences in the cytokine response observed for pLa and Lipofectamine, we next sought to study whether the mode of delivery influences the intracellular distribution of RNA oligonucleotides. To follow the uptake process of ssRNA complexes in monocytes, we performed microscopy studies in monocytes using fluorescein-tagged ssRNA (FITC-RNA). Monocytes were incubated with FITC-RNA in complex with Lipofectamine or pLa for 120 min and 180 min, and colocalization with the endosomal marker EEA-1 was analyzed. We observed colocalization of EEA-1 with FITC-RNA after both 120 min and 180 min of incubation when pLa was used for transfection (Fig. 6). In contrast, no colocalization was seen after transfection with Lipofectamine. Instead, transfection with Lipofectamine resulted in a predominant translocation of FITC-RNA into the cytoplasm. These results indicated that pLa but not Lipofectamine complexes are retained in endosomal compartments and that only Lipofectamine delivers RNA into the cytosol. The fact that pLa results in a prolonged endosomal retention of RNA prompted us to investigate whether a TLR-mediated mechanism would be involved in the recognition of RNA. To address this question we pretreated PBMC with chloroquine to inhibit endosomal maturation. We found that the IL-12p70 response was highly sensitive to the inhibition with chloroquine, whereas IFN-α production induced by 3pRNA complexed with Lipofectamine was not inhibited (Fig. 7,A). Given its high and predominant expression in monocytes, TLR8 was the most likely candidate receptor for the recognition of pLa-complexed RNA. To address this question, we performed siRNA knock-down experiments in human monocyte-derived dendritic cells. Notably, the induction of IL-12 by pLa-complexed ssRNA was markedly reduced after pretreatment with anti-TLR8 siRNA (Fig. 7,B, left panel). At the same time, IFN-α levels induced by Lipofectamine-mediated transfection of 3pRNA remained unaffected by siRNA targeting TLR8 (Fig. 7,B, right panel). The superiority of pLa over Lipofectamine for the activation of TLR8 by RNA was in line with the predominant localization of pLa RNA complexes in the endolysosomal compartment. Accordingly, we found that in pDC, where RNA recognition is based on TLR7, delivery of 3pRNA with pLa was more potent in type I IFN induction than Lipofectamine (Fig. 7 C). Collectively, these experiments showed that the method of delivery of RNA per se critically determines the initial recognition pathway in monocytes.
ssRNA in complex with Lipofectamine rapidly translocates into the cytoplasm, whereas pLa complexed ssRNA is retained in endosomal compartments. Fluorescent images of monocytes transfected with FITC-labeled ssRNA 9.2-sense (FITC-RNA) complexed to pLa or Lipofectamine and incubated for the indicated durations. Fixed cells were stained with EEA-1 (rhodamine-red-X) to mark endosomes and nuclear counterstaining was performed using TOPRO-3.
ssRNA in complex with Lipofectamine rapidly translocates into the cytoplasm, whereas pLa complexed ssRNA is retained in endosomal compartments. Fluorescent images of monocytes transfected with FITC-labeled ssRNA 9.2-sense (FITC-RNA) complexed to pLa or Lipofectamine and incubated for the indicated durations. Fixed cells were stained with EEA-1 (rhodamine-red-X) to mark endosomes and nuclear counterstaining was performed using TOPRO-3.
Directed endolysosomal delivery activates TLR8 in monocytes. A, PBMC were preincubated with chloroquine for 30 min and subsequently stimulated with RNA 9.1-sense (se) in complex with pLa or 3pRNA complexed with Lipofectamine, respectively, or left untreated. IL-12p70 or IFN-α production was analyzed by ELISA 24 h after stimulation (mean ± SEM, n = 2). B, Monocyte-derived DCs were electroporated with siRNA against TLR8 or control siRNA. Cells were transfected with RNA 9.2-sense complexed with pLa, pLa alone, Lipofectamine alone, and 3pRNA complexed with Lipofectamine. Supernatants were collected 24 h after transfection and cytokines were quantified by ELISA. Mean ± SEM of two experiments is shown. C, pDC were stimulated with 3pRNA complexed with Lipofectamine or pLa. After 20 h IFN-α production was measured by ELISA. Mean ± SEM of two independent experiments is shown. ⊘, Untreated.
Directed endolysosomal delivery activates TLR8 in monocytes. A, PBMC were preincubated with chloroquine for 30 min and subsequently stimulated with RNA 9.1-sense (se) in complex with pLa or 3pRNA complexed with Lipofectamine, respectively, or left untreated. IL-12p70 or IFN-α production was analyzed by ELISA 24 h after stimulation (mean ± SEM, n = 2). B, Monocyte-derived DCs were electroporated with siRNA against TLR8 or control siRNA. Cells were transfected with RNA 9.2-sense complexed with pLa, pLa alone, Lipofectamine alone, and 3pRNA complexed with Lipofectamine. Supernatants were collected 24 h after transfection and cytokines were quantified by ELISA. Mean ± SEM of two experiments is shown. C, pDC were stimulated with 3pRNA complexed with Lipofectamine or pLa. After 20 h IFN-α production was measured by ELISA. Mean ± SEM of two independent experiments is shown. ⊘, Untreated.
Single-strand conformation is required for maximal IL-12 production by RNA in monocytes
Based on the observation that pLa exclusively targets RNA to the endosome but not the cytosol, we further characterized the structural requirements for TLR-mediated recognition of RNA. Previous studies demonstrated that in immune cells, TLR7 and TLR8 contribute to RNA recognition. In pDC (exclusively expressing TLR7), both ssRNA and dsRNA oligonucleotides (siRNA, sense and antisense strand) induce IFN-α in a sequence-dependent manner (5). Based on these earlier observations, we compared the activity of different short dsRNA and the respective sense and antisense strands complexed with pLa to induce IL-12p70 in monocytes. Although the sense and the antisense ssRNA oligonucleotides were active at inducing IL-12p70, the corresponding dsRNA oligonucleotides did not induce IL-12p70 (Fig. 8,A). To further clarify conformation requirements, partial dsRNA oligonucleotides were generated by annealing short derivatives of the 9.2-sense strand to the respective complete 9.2-antisense strand and used for stimulation of PBMC. Partial 12mer duplexes, partial 16mer duplexes, a complete 21mer duplex, and the corresponding ssRNAs were analyzed (Fig. 8,B). A short portion of dsRNA conformation was sufficient to reduce IL-12 induction of a potent ssRNA oligonucleotide (Fig. 8,B, for example compare 9.2-antisense to Ads or Bds). In contrast, high stimulation of IFN-α was seen with a partial (Fig. 7,B, for example, Ads and Bds) or full RNA duplex (Fig. 8,B, 9.2 double strand). A 12mer ssRNA was not sufficient to induce IL-12p70 and IFN-α, but limited activity was seen with 16mer ssRNA (Fig. 8,B). To further address the role of RNA structure in TLR-dependent activation of monocytes, we designed a fully self-complementary ssRNA oligonucleotide that forms a dsRNA under physiological conditions. We found that this self-complementary ssRNA was active in inducing IFN-α in PBMC, however it lacked the ability to induce IL-12p70 (Fig. 8,C). We next asked what degree of single-strandedness within this self-complementary RNA was required to restore IL-12 induction. Therefore we gradually increased the number of mismatches within the complementary regions. Testing this panel of RNA oligonucleotides revealed that an increasing number of mismatches was associated with a higher level of IL-12 induction, while decreasing IFN-α induction (Fig. 8 D). Notably, an introduction of three mismatches was sufficient to markedly reduce IFN-α production, while markedly enhancing IL-12 production. The nonlinear increase of IL-12 induction with increasing numbers of mismatches may be due to changes in the TLR8 sequence motif activity. Together, these data suggested that ss- but not dsRNA is required for optimal TLR-dependent stimulation in monocytes (IL-12).
Selection of structure and sequence for the induction of IL-12 or IFN-α. A, Monocytes were transfected with different versions of ssRNA and dsRNA using pLa as indicated. Supernatants were collected and subjected to ELISA for determination of IL-12p70 production 24 h after transfection. Mean ± SEM of three independent experiments is shown. B, Different versions of RNA 9.2-sense (s) were annealed with 9.2-antisense (as) to form partial or complete RNA duplexes and subsequently transfected into PBMC using pLa. The respective ssRNA molecules served as controls, whereas the sense strand was used for normalization. After 24 h supernatants were analyzed for IL-12p70 and IFN-α production (mean ± SEM, n = 2). C and D, PBMC were transfected using pLa with a self-complementary ssRNA (P20) and a panel of its derivatives containing an increasing number of mismatches within the complementary regions (P20-3M, P20-5M, P20-6M, and P20-20M). CpG A 2216 (3 μg/ml) and R848 (5 μg/ml) served as controls. Supernatants were analyzed for IL-12p70 and IFN-α production 24 h post stimulation (mean ± SEM, n = 2). ⊘, Untreated.
Selection of structure and sequence for the induction of IL-12 or IFN-α. A, Monocytes were transfected with different versions of ssRNA and dsRNA using pLa as indicated. Supernatants were collected and subjected to ELISA for determination of IL-12p70 production 24 h after transfection. Mean ± SEM of three independent experiments is shown. B, Different versions of RNA 9.2-sense (s) were annealed with 9.2-antisense (as) to form partial or complete RNA duplexes and subsequently transfected into PBMC using pLa. The respective ssRNA molecules served as controls, whereas the sense strand was used for normalization. After 24 h supernatants were analyzed for IL-12p70 and IFN-α production (mean ± SEM, n = 2). C and D, PBMC were transfected using pLa with a self-complementary ssRNA (P20) and a panel of its derivatives containing an increasing number of mismatches within the complementary regions (P20-3M, P20-5M, P20-6M, and P20-20M). CpG A 2216 (3 μg/ml) and R848 (5 μg/ml) served as controls. Supernatants were analyzed for IL-12p70 and IFN-α production 24 h post stimulation (mean ± SEM, n = 2). ⊘, Untreated.
Discussion
The vertebrate immune system has established versatile ways to sense invading viruses based on certain molecular patterns of viral nucleic acids. Several receptors participate in a nonredundant system to master the recognition of foreign RNA (1). Ligand specificity, distinct expression profiles, subcellular localization, and distinct downstream signaling pathways explain the ability of these receptor systems to elicit appropriate immune responses. In this study we aimed at dissecting these different components to identify optimal compositions of immunologically active oligoribonucleotide complexes.
Our results demonstrate that, in addition to the sequence, both the structure and the type of delivery determine the stimulatory potential of RNA oligonucleotides. By comparing different transfection techniques, we observed that the mode of delivery dramatically directs the subsequent cytokine responses by determining the access of the RNA to the respective receptors. Although cytosolic delivery by Lipofectamine was required to activate RIG-I in monocytes, endosomal delivery through pLa allowed the activation of the TLR7 and the TLR8 pathway in pDC and monocytes, respectively. Activation of RIG-I by RNA oligonucleotides required a triphosphate at the 5′ end and activation of TLR8 in monocytes required single-strand conformation.
Given the strong type I IFN response upon transfection of 5′ triphosphate RNA in PBMC, we sought to identify the immune cell subsets that were responsible for this activity. Using mice genetically deficient in TLR7, siRNA-targeting TLR8, and a 3pRNA molecule lacking TLR7/8 activity (3pRNA GA), blocking endolysosomal nucleic acid recognition and specifically targeting nucleic acid complexes to distinct cellular compartments, we concluded that 3pRNA is sensed in a clearly cell-type specific manner; cytosolic detection of 3pRNA by RIG-I leads to a robust IFN-α response in monocytes and mDC, but not in pDC. Blocking endolysosomal nucleic acid recognition (chloroquine) or using a 3pRNA molecule with no TLR7/8 activity (3pRNA GA) did not diminish the type I IFN response in monocytes. Consequently, positioning 3pRNA exclusively in endosomal compartments of monocytes (polycationic peptides) does not lead to an IFN response. Finally, siRNA experiments substantiate that in myeloid cells IFN-α induction is exclusively due to RIG-I and not to TLR7/8. An opposite picture is seen for pDC. 3pRNA readily induces IFN-α, but this is due to sensing by TLR7 and occurs independently of its 5′ triphosphate end. RNA without a 5′ triphosphate induces IFN-α in pDC equally potently and chloroquine reduces this response. Moreover, delivery of 3pRNA containing TLR7 ligand activity to the endosomal compartment of pDC by pLa was even more potent than transfection with cationic lipids. In line with these observations, we found that RIG-I is only marginally expressed in pDC when compared with monocytes. Supporting this concept of cell-type specific involvement of RIG-I for RNA detection, pDC from RIG-I deficient mice challenged with the RNA virus Newcastle Disease Virus were reported to show normal production of IFN-α, while no IFN-α could be induced in RIG-I-deficient mDCs and mouse embryonic fibroblasts (10). Of note, Kato et al. proposed a residual activity of RIG-I in pDC, a concept that is supported by our findings. Thus, being responsible for the early type I IFN response in viral infection, pDC seem to mostly but not exclusively rely on TLR-dependent recognition of RNA viruses.
Using polycationic peptides to directly deliver RNA oligonucleotides into endosomal compartments leads to the notable observation that large quantities of bioactive IL-12p70 can be induced in monocytes by a single TLR agonist, pLa-complexed ssRNA. So far DC are thought to represent the major source of IL-12p70. However, IL-12p70 production within DC is known to be tightly controlled, usually requiring multiple stimuli to synergize and to induce its expression (30). In fact, we identified monocytes as the major source of IL-12p70 upon ssRNA stimulation within PBMC. The exclusive expression of TLR8 in monocytes (24, 30), sensitivity toward inhibition by chloroquine, and siRNA-mediated knock-down experiments support the concept of TLR8-dependent recognition of RNA-pLa complexes to be responsible for massive IL-12p70 induction. This previously unappreciated capability of monocytes to produce large amounts of IFN-α and IL-12p70 can be used to establish and maintain potent Th1 immune responses.
Interestingly, TLR8-mediated recognition of RNA oligonucleotides strictly requires single-strand conformation of RNA in monocytes. Any structural alteration in the RNA leading to even partial double-strand conformations abolishes the activity of RNA in monocytes. It is tempting to speculate that the receptor molecules (TLR7 and TLR8) themselves are responsible for the ability to detect different RNA conformations. Besides TLR7 and TLR8, pDC- and monocyte-specific cofactors may contribute to differential TLR response to ssRNA and dsRNA.
In conclusion, our data demonstrate that introducing or avoiding certain molecular patterns, such as a 5′ triphosphate group, TLR7/8 motif, and ssRNA or dsRNA conformation, combined with specific types of delivery (cytoplasmic and endosomal) and sequence motifs allows the modular design of immunostimulatory RNA oligonucleotides that trigger specific receptor systems, provoking distinct downstream immune responses, including potent IL-12 and IFN-α induction in monocytes. This information will facilitate the rational design of RNA-based drugs.
Acknowledgments
This work is part of the dissertation of A. Ablasser at the Ludwig-Maximilians-University, Munich, Germany. We thank Julia Vorac from the Divsion of Clinical Pharmacology of the University of Munich for technical assistance.
Disclosures
The authors have no financial conflict of interest.
Footnotes
The costs of publication of this article were defrayed in part by the payment of page charges. This article must therefore be hereby marked advertisement in accordance with 18 U.S.C. Section 1734 solely to indicate this fact.
This study was supported by Grants BMBF Biofuture 0311896, SFB 670, SFB 704, KFO115, and KFO 177 to G.H.
Abbreviations used in this paper: RIG-1, retinoic acid-inducible gene-I; DC, dendritic cell; HPRT-1, hypoxanthine phosphoribosyltransferase 1; mDC, myeloid DC; MDA5, melanoma differentiation-associated gene 5; nt, nucleotide; ODN, oligodeoxynucleotide; pDC, plasmacytoid DC; pLa, poly-l-arginine; poly(I:C), polyinosinic:polycytidylic acid; siRNA, small interfering RNA; hs, Homo sapiens.







