Abstract
Tumors evade immune destruction by actively inducing immune tolerance through the recruitment of CD4+CD25+Foxp3+ regulatory T cells (Treg). We have previously described increased prevalence of these cells in pancreatic adenocarcinoma, but it remains unclear what mechanisms are involved in recruiting Tregs into the tumor microenvironment. Here, we postulated that chemokines might direct Treg homing to tumor. We show, in both human pancreatic adenocarcinoma and a murine pancreatic tumor model (Pan02), that tumor cells produce increased levels of ligands for the CCR5 chemokine receptor and, reciprocally, that CD4+ Foxp3+ Tregs, compared with CD4+ Foxp3− effector T cells, preferentially express CCR5. When CCR5/CCL5 signaling is disrupted, either by reducing CCL5 production by tumor cells or by systemic administration of a CCR5 inhibitor (N,N-dimethyl-N-{{4-{[2-(4-methylphenyl)-6,7-dihydro-5H-benzocyclohepten-8-yl]carbonyl}amino}}benzyl]-N,N-dimethyl-N- {{{4-{{{[2-(4-methylphenyl)-6,7-dihydro-5H-benzocycloheptan-8-yl]carbonyl}amino}}benzyl}}}tetrahydro-2H-pyran-4-aminiumchloride; TAK-779), Treg migration to tumors is reduced and tumors are smaller than in control mice. Thus, this study demonstrates the importance of Tregs in immune evasion by tumors, how blockade of Treg migration might inhibit tumor growth, and, specifically in pancreatic adenocarcinoma, the role of CCR5 in the homing of tumor-associated Tregs. Selective targeting of CCR5/CCL5 signaling may represent a novel immunomodulatory strategy for the treatment of cancer.
Regulatory T cells (Treg)3 play an important role in the maintenance of peripheral tolerance and the prevention of autoimmunity (1, 2, 3). They are identified phenotypically as expressing the IL-2Rα-chain (CD25) and the Foxp3 transcription factor (4). Tregs are engaged in suppressing immune responses not just toward self, but to non-self (microbes and transplanted allografts; Refs. 5 and 6) and quasi-self (autologous tumor cells; Refs. 7 and 8).
Evidence supporting the role of Tregs in tumor progression stems from human and murine studies. First, increased Treg prevalence has been demonstrated to be a prognostic factor in various malignancies, including pancreatic adenocarcinoma (9, 10, 11, 12). Recruitment of Tregs occurs early, as demonstrated by their presence in premalignant lesions (11, 13, 14), and Treg prevalence increases with tumor progression (11, 13, 15, 16, 17). Finally, we and other groups have shown that depletion of Treg in murine cancer models slows tumor growth and prolongs survival (18, 19, 20, 21, 22), even in the absence of immunization or nonspecific immune stimulation.
However, two crucial obstacles stand in the path of translating these findings into useful clinical therapies. The first is the lack of a unique cell surface marker for Tregs. Thus far, systemic Tregs have been depleted by targeting CD25 (21, 22, 23, 24), glucocorticoid-induced TNFR family-related gene (25, 26, 27, 28), and CTLA-4 (26, 29), which also bind and deplete effector cells. Similarly, although cyclophosphamide may have some selective toxicity to Tregs, as a chemotherapeutic agent it also affects other proliferating cells, including effector immune cells (30, 31, 32, 33). The second obstacle is our inability to distinguish between Tregs required for immune homeostasis (natural Tregs) from those involved in pathological processes such as tumor immune evasion.
Recently, it has been demonstrated that preferential accumulation of Tregs over effector T cells (Teff) at sites of disease may be driven by differences in homing signals (34). Studies of Tregs in models of infection/inflammation (35, 36, 37, 38) as well as malignancy (9, 39) have demonstrated that such preferential migration may be facilitated by specific chemokines and their receptors. In a variety of disease models, the chemokine receptors thus far identified as allowing Tregs to migrate to sites of disease more efficiently than effector cells include CCR4 (9, 40), CCR5 (37, 38, 41), CCR6 (42, 43), CCR7 (44), and CCR8 (40). Because the Tregs recruited to these sites express distinct chemokine receptors, we speculated that this homing phenotype not only identifies disease-associated Tregs but might permit selective depletion of this subset, sparing nonpathogenic Tregs.
We have previously described increased prevalence of Tregs in patients with pancreatic adenocarcinoma (45) and the antitumor effect of nonspecific Treg depletion (20, 22). In this study, we hypothesized that CCR5-dependent chemotaxis is important for Treg migration into pancreatic adenocarcinoma and that disruption of this signaling would result in decreased migration of Treg into the tumor, thereby slowing tumor growth. First, we show that in human and murine pancreatic adenocarcinoma, Tregs found within the tumor microenvironment express CCR5. Correspondingly, we demonstrate that CCR5 ligands, such as CCL5, are produced by the tumor cells themselves. We subsequently show in the murine model that reduced CCL5 expression by the tumor results in decreased Treg migration to the tumor and slowed tumor growth. Finally, we demonstrate that similar results can be achieved by systemic administration of a small molecular inhibitor of CCR5. Collectively, this study suggests that Treg migration into the tumor microenvironment is mediated by the CCL5-CCR5 axis, and that blockade of this pathway could represent a novel immunomodulatory strategy for the treatment of cancer.
Materials and Methods
Patients and normal donors
Peripheral blood and tumor specimens were obtained from patients undergoing curative resections for pancreatic adenocarcinoma. No patients had received chemotherapy before specimen collection. Samples of normal pancreas tissue were obtained from individuals undergoing organ donation. Blood samples were also obtained from normal healthy volunteers. All specimens were collected under research protocols approved by the Washington University School of Medicine Human Studies Committee.
Mice and tumor cell line
C57BL/6 mice and C57BL/6 Rag−/− mice were purchased from The Jackson Laboratory. Foxp3gfp reporter knock-in mice were kindly provided by Dr. A. Rudensky (University of Washington, Seattle, WA). Animals were housed in a specific pathogen-free animal facility at Washington University and were used according to protocols approved by the Institutional Animal Care and Use Committee. The murine pancreatic adenocarcinoma cell line Pan02 is a nonmetastatic tumor line, syngeneic to C57BL/6 (46), and was obtained from the Division of Cancer Treatment Tumor Repository (National Cancer Institute-Frederick Cancer Research and Development Center).
Human PBMC isolation
Heparinized blood was centrifuged on Ficoll (Histopaque; Sigma-Aldrich) to isolate PBMCs.
Immunofluorescence labeling and flow cytometry
mAbs were purchased from eBioscience, BioLegend, and BD Biosciences. Intracellular Foxp3 staining was performed according to the manufacturer’s intracellular staining protocol (eBioscience). All samples were treated with Fc block. Corresponding isotope controls yielded no significant staining.
Immunohistochemistry
Paraffin-embedded tissue sections of archival human pancreatic ductal adenocarcinoma were used for immunohistochemistry following standard procedures. Confocal images were scanned at ×400 with an axiovert 100M microscope equipped with a LSM 510 confocal system and software (Zeiss). For colocalization of Foxp3, CD4, and CCR5, rat anti-human Foxp3 (eBioscience; 10 μg/ml), rabbit anti-human CD4 (Labvision; 1/20), and polyclonal goat anti-human CCR5 (Abcam; 1/300) were used, visualized respectively, with: Alexa Fluor 488 donkey anti-rat, Alexa Fluor 555 donkey anti-goat, and Alexa Fluor 647 donkey anti-rabbit secondary Abs diluted 1/200 (Invitrogen). For CCL5 and epithelial cell adhesion molecule (EpCAM) colocalization, tissue sections were stained with mouse anti-human CCL5 diluted to 10 μg/ml and rabbit anti-human EpCAM diluted 1/100 (Abcam), followed by secondary Abs.
Real-time PCR
Real-time PCR for chemokine ligands and the endogenous control hypoxanthine-guanine phosphoribosyltransferase were performed on a 9600 thermal cycler from Applied Biosystems, and the data were analyzed using the Sequence Detection System 5700 software. TaqMan Primer and nonfluorescent quencher probes for genes of interest were purchased from the Applied Biosystems Assay On Demand line of primers and probes. TaqMan Universal PCR Master Mix was used in combination with the Applied Biosystems primers and probes per the manufacturer’s instructions. The reaction cycles were as follows: stage 1, 50°C for 2 min; stage 2, 95°C for 10 min; stage 3, 95°C for 15 s and then 60°C for 1 min; stage 3 was repeated for 40 cycles. Relative quantitation of RNA expression was determined from the real-time data by using the 2−ΔΔCT method.
Mouse model of pancreas cancer
Six-week-old C57BL/6 mice were injected s.c. on the left thigh with 0.25 × 106 Pan02 cells, as previously described (47). At 4–5 wk postinoculation, the mice were sacrificed; spleens, lymph nodes, and tumors were resected and processed into single-cell suspensions. Tumor tissue was minced into 1-mm pieces and then digested in a buffer containing 1 mg/ml collagenase, 2.5 U/ml hyaluronidase, and 0.1 mg/ml DNase for 30 min. The cell suspension was then separated from tissue debris by filtration through a 40-μm pore size cell strainer and centrifugation on Histopaque-1083 (Sigma-Aldrich). In some experiments, CD4+ cells were purified using CD4 magnetic particles (IMag; BD Biosciences). In other instances, CD4+CD25+ cells were purified using magnetic bead separation (Miltenyi Biotec), according to the manufacturers’ instructions. These cells were cultured overnight in medium containing 0.4 μg/ml anti-CD3 Ab (clone 145-2C11; eBioscience), for subsequent use in suppression assays.
In vitro suppression assays
CFSE was purchased from Invitrogen; 50,000 CFSE-labeled CD4+CD25−Thy1.1+ T cells were cocultured in 96-well plates with 200,000 irradiated Thy1.2+ splenocytes, 0.1 μg/ml anti-CD3 Ab, with or without 50,000 CD4+CD25+Thy1.2+ cells for 72 h. For some experiments, the suppressor cells were sorted CD4+Foxp3gfp+Thy1.2+ cells. Cells were subsequently harvested, and the CD4+Thy1.1+ cell fraction was analyzed by flow cytometry for CFSE dilution.
CCL5 small hairpin RNA (shRNA) cloning, lentivirus generation, and transduction
The lentiviral vectors pSicoR-puro and pSicoR-GFP, as well as the methods of shRNA cloning and lentiviral generation, were used as described by Ventura et al (48). Two CCL5 (NM_013653) RNA interference targets were used, with two control RNA interference targets: SCR (scrambled); and GFP. The shRNA duplex oligonucleotides were synthesized by Invitrogen, annealed, cloned into HpaI-XhoI sites of pSicoR-puro vector, and sequence verified. Lentiviral transduction efficiency was monitored using pSicoR-GFP vector under a Leica fluorescence microscope. After 48 h of transduction, Pan02 cells were selected in 2 μg/ml puromycin to enrich pure transduced population. CCL5 mRNA ablation was analyzed using quantitative RT-PCR; reduction in CCL5 protein production was analyzed by ELISA.
shRNA targets: SCR, TTCTCCGAACGTGTCACGT; GFP, GCTGACCCTGAAGTTCATC; CCL5, 214-GTGTGTGCCAACCCAGAGA (human and mouse); CCL5, 258-CTATTTGGAGATGAGCTAG. RT-PCR primer: mCCL5-RTPCRF, CCCTCACCATCATCCTCACT; mCCL5-RTPCRR, TCCTTCGAGTGACAAACACG; mGAPDH-RTPCRF, CCTTCATTGACCTCAACTAC; mGAPDH-RTPCRR, CTCCTGGAAGATGGTGATGG.
ELISA
CCL5 was measured by using a commercially available ELISA kit (R&D Systems), per the manufacturer’s instructions.
Reagents for Treg depletion
TAK-779 was obtained through the National Institutes of Health AIDS Research and Reference Reagent Program, Division of AIDS, National Institute of Allergy and Infectious Diseases, National Institutes of Health.
Results
Expression of CCR5 on Tregs of patients with pancreatic adenocarcinoma
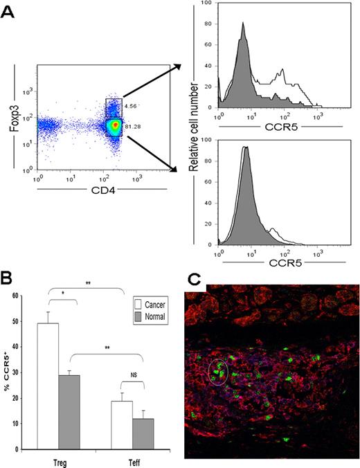
Because CCR5 has recently been identified as a receptor involved in migration of regulatory T cells to sites of infection, inflammation, and tumor, we examined its expression on Tregs in patients with pancreatic adenocarcinoma. Peripheral blood lymphocytes from these patients (n = 9) and healthy volunteers (n = 9) were isolated and stained for CD4, CCR5, and Foxp3 (Fig. 1, A and B). More CD4+Foxp3+ Tregs from patients expressed CCR5 compared with Tregs from healthy volunteers, whereas CD4+Foxp3− T cells from both groups of individuals had low levels of CCR5 expression. The overall ratio of CCR5+ Tregs to CCR5+ Teffs was not significantly different between cancer patients and healthy volunteers (2.6 to 2.4, respectively), but this may have been due to small sample size (n = 9 for each group). To evaluate expression of CCR5 on Tregs within the tumor microenvironment, six surgically resected specimens of human pancreatic adenocarcinoma were stained for CCR5 and Foxp3 (see Fig. 1 C for representative image). In all cases, cells staining positive for intranuclear Foxp3 also stained positive for cell surface CCR5, indicating that the Treg in the tumor microenvironment expressed CCR5.
Increased expression of CCR5 by CD4+Foxp3+ Tregs from patients with pancreatic adenocarcinoma. A, PBMCs from patients with pancreatic adenocarcinoma (cancer, n = 9, white histogram) and healthy volunteers (normal, n = 9, gray histogram) were isolated as described in Materials and Methods and then stained for CD4, CCR5, and Foxp3. Representative plots of CCR5 expression for CD4+Foxp3+ (top right) and CD4+Foxp3− (bottom right). B, Bar graph, percent of CD4+Foxp3+ cells (Treg) and CD4+Foxp3− cells (Teff) staining positive for CCR5. Results represent mean ± SEM. ∗, p < 0.005; ∗∗, p < 0.001; NS, nonsignificant. C, Tregs in the tumor microenvironment express CCR5. Representative image from sections of surgically resected, formalin-fixed, human pancreatic adenocarcinoma (n = 6 patients) costained for Foxp3 (green) and CCR5 (red).
Increased expression of CCR5 by CD4+Foxp3+ Tregs from patients with pancreatic adenocarcinoma. A, PBMCs from patients with pancreatic adenocarcinoma (cancer, n = 9, white histogram) and healthy volunteers (normal, n = 9, gray histogram) were isolated as described in Materials and Methods and then stained for CD4, CCR5, and Foxp3. Representative plots of CCR5 expression for CD4+Foxp3+ (top right) and CD4+Foxp3− (bottom right). B, Bar graph, percent of CD4+Foxp3+ cells (Treg) and CD4+Foxp3− cells (Teff) staining positive for CCR5. Results represent mean ± SEM. ∗, p < 0.005; ∗∗, p < 0.001; NS, nonsignificant. C, Tregs in the tumor microenvironment express CCR5. Representative image from sections of surgically resected, formalin-fixed, human pancreatic adenocarcinoma (n = 6 patients) costained for Foxp3 (green) and CCR5 (red).
Human pancreatic adenocarcinoma cells produce CCR5 ligands
Next, we examined the gene expression of CCR5 ligands in fresh frozen specimens of human pancreatic adenocarcinoma. Chemokine gene arrays revealed increased expression of the CCR5 ligands CCL3, CCL4, and CCL5 (data not shown). This was confirmed by quantitative real-time PCR, in which expression of CCL3, CCL4, and CCL5 in tumor tissue (n = 13) was 7-, 8-, and 15-fold greater, respectively, than in normal pancreatic tissue (n = 4; Fig. 2 A). In all 13 of the tumor tissues analyzed, CCL5 expression was elevated above normal pancreas controls. In contrast, there was no significant difference in gene expression of CCL1, CCL27, and CCL28 between normal pancreatic tissue and tumor tissue (data not shown).
Production of CCR5 ligands is increased in human pancreatic adenocarcinoma. A, RNA was extracted from fresh frozen specimens of histologically verified pancreatic adenocarcinoma (n = 13) and normal pancreas (n = 4), and RT-PCR was performed. Gene expression (mean ± SEM, relative to hypoxanthine-guanine phosphoribosyltransferase; HPRT) of CCL3, CCL4, and CCL5 in malignant tissue was elevated 7-, 9-, and 15-fold compared with normal pancreas. ∗, p < 0.05; ∗∗, p < 0.001. B, Representative image from sections of surgically resected human pancreatic adenocarcinoma costained for the CCR5 ligand, CCL5 (green), and the tumor cell surface marker, EpCAM (red). Areas of colocalization appear yellow. Of the 17 cases examined, in 8 specimens there was colocalization of EpCAM and CCL5, indicating that tumor cells were producing CCL5.
Production of CCR5 ligands is increased in human pancreatic adenocarcinoma. A, RNA was extracted from fresh frozen specimens of histologically verified pancreatic adenocarcinoma (n = 13) and normal pancreas (n = 4), and RT-PCR was performed. Gene expression (mean ± SEM, relative to hypoxanthine-guanine phosphoribosyltransferase; HPRT) of CCL3, CCL4, and CCL5 in malignant tissue was elevated 7-, 9-, and 15-fold compared with normal pancreas. ∗, p < 0.05; ∗∗, p < 0.001. B, Representative image from sections of surgically resected human pancreatic adenocarcinoma costained for the CCR5 ligand, CCL5 (green), and the tumor cell surface marker, EpCAM (red). Areas of colocalization appear yellow. Of the 17 cases examined, in 8 specimens there was colocalization of EpCAM and CCL5, indicating that tumor cells were producing CCL5.
However, pancreatic adenocarcinoma typically manifests a dense desmoplastic inflammatory response, and therefore, to definitively establish that these chemokines were indeed being produced by the tumor cells themselves, immunohistochemistry was performed. Seventeen surgically resected specimens of human pancreatic adenocarcinoma were stained for CCL5 and EpCAM (Fig. 2 B). In eight (47%) cases, there was colocalization of EpCAM and CCL5, indicating that tumor cells were producing CCL5. Abundant Tregs were still observed in those tumors not staining positive for CCL5. Additionally, CCL5 staining was not detected in cells other than tumor cells.
Prevalence of Tregs in the tumor microenvironment of a mouse model of pancreatic adenocarcinoma
Having established the presence of an intact CCR5 signaling axis in human pancreatic adenocarcinoma, we then sought to evaluate the effect of disrupting this axis in our mouse model. We have previously shown that the prevalence of Treg in the spleen and tumor-draining lymph nodes (TDLN) in our murine model of pancreas cancer is increased (47). At the same time, there is accumulation of large numbers of Tregs within the tumor microenvironment. At 4 wk after tumor inoculation, the average prevalence of Tregs (CD4+Foxp3+ expressed as a percentage of total CD4+ lymphocytes) in the tumor was 42% compared with 17, 18, and 20% in the TDLN, nondraining lymph nodes (NLN), and spleen, respectively (Fig. 3,A). Importantly, Treg present within the tumor display immunosuppressive capabilities (Fig. 3,B), which are equivalent to those Tregs within TDLNs (ipsilateral inguinal lymph node) and spleen (Fig. 3 C).
High levels of functional regulatory T cells infiltrate murine pancreatic adenocarcinoma. A, Prevalence of Tregs in various compartments (tumor, TDNLs, NLNs, and spleen) in the tumor-bearing mouse 4 wk after tumor implantation. Compared with other compartments, there were higher numbers of Tregs found in the tumor. Histogram shows percentage of CD4+ cells that are Foxp3+. Results represent mean ± SEM. ∗ p < 0.005, from five independent experiments, each comprising two to four mice. B, Tumor-derived Foxp3+ cells are suppressive in vitro. To examine the suppressive capacity of tumor-infiltrating Treg in Foxp3gfp mice, CD4+ cells were isolated from tumors 4–5 wk after inoculation with Pan02, then sorted to collect the Foxp3+ Treg subset. CFSE-labeled thy1.1+ CD4+ CD25− T effector cells were subsequently cocultured for 72 h either alone (filled histogram) or with the sorted thy1.2+CD4+Foxp3+ cells in a 1:1 ratio (open histogram). For flow cytometric analysis, CFSE dilution was evaluated in thy1.1+ cells. Figure is representative of two independent experiments, each comprising 4–5 mice. C, Tumor-derived CD4+CD25+ cells have equivalent suppressive ability to CD4+CD25+ cells from lymph nodes and spleen. To examine the suppressive capacity of tumor-infiltrating Treg, CD4+CD25+ cells were isolated from the spleen, tumor-draining lymph nodes and tumor of C57BL/6 (thy1.2+) mice 5 wk after inoculation with Pan02. CFSE-labeled thy1.1+CD4+ CD25− T effector cells were subsequently cocultured for 72 h either alone (gray histograms) or with CD4+CD25+ cells (at a 1:1 ratio) derived from tumor; TDNLs, or spleen (white histograms). Figures are representative of two independent experiments, each comprising three mice.
High levels of functional regulatory T cells infiltrate murine pancreatic adenocarcinoma. A, Prevalence of Tregs in various compartments (tumor, TDNLs, NLNs, and spleen) in the tumor-bearing mouse 4 wk after tumor implantation. Compared with other compartments, there were higher numbers of Tregs found in the tumor. Histogram shows percentage of CD4+ cells that are Foxp3+. Results represent mean ± SEM. ∗ p < 0.005, from five independent experiments, each comprising two to four mice. B, Tumor-derived Foxp3+ cells are suppressive in vitro. To examine the suppressive capacity of tumor-infiltrating Treg in Foxp3gfp mice, CD4+ cells were isolated from tumors 4–5 wk after inoculation with Pan02, then sorted to collect the Foxp3+ Treg subset. CFSE-labeled thy1.1+ CD4+ CD25− T effector cells were subsequently cocultured for 72 h either alone (filled histogram) or with the sorted thy1.2+CD4+Foxp3+ cells in a 1:1 ratio (open histogram). For flow cytometric analysis, CFSE dilution was evaluated in thy1.1+ cells. Figure is representative of two independent experiments, each comprising 4–5 mice. C, Tumor-derived CD4+CD25+ cells have equivalent suppressive ability to CD4+CD25+ cells from lymph nodes and spleen. To examine the suppressive capacity of tumor-infiltrating Treg, CD4+CD25+ cells were isolated from the spleen, tumor-draining lymph nodes and tumor of C57BL/6 (thy1.2+) mice 5 wk after inoculation with Pan02. CFSE-labeled thy1.1+CD4+ CD25− T effector cells were subsequently cocultured for 72 h either alone (gray histograms) or with CD4+CD25+ cells (at a 1:1 ratio) derived from tumor; TDNLs, or spleen (white histograms). Figures are representative of two independent experiments, each comprising three mice.
Regulatory T cells in the tumor microenvironment of mouse pancreatic adenocarcinoma express CCR5
Having established that there are large numbers of functional Treg within the tumor microenvironment, we sought to identify differences in CCR5 expression between these tumor-infiltrating Tregs and Tregs in other organ compartments. Therefore, we isolated lymphocytes from tumor, TDLN, nondraining lymph nodes (NDL; contralateral inguinal lymph node) and spleen from tumor-bearing mice and costained for CD4, Foxp3, and CCR5. Flow cytometry revealed that 80 ± 4% (range, 63–95%; mean ± SEM) of Treg in the tumor were CCR5+, compared with ≤15% of Tregs in the other compartments (p < 0.0001 for tumor-infiltrating Tregs compared with Tregs from other compartments; Fig. 4). Specifically, the CCR5 expression by Treg in TDLN, NLN, and spleen were 12 ± 3% (range, 3–25%), 14 ± 4% (range, 3–24%) and 15 ± 2% (range, 3–23%), respectively. Furthermore, CCL5 appears to up-regulate Tregs over non-Tregs in the tumor microenvironment; intratumoral CD4+Foxp3− T cells have a lower prevalence of CCR5 positivity by FACS when compared with CD4+Foxp3+ Treg (32 ± 5% vs 80 ± 4%; p < 0.0001). However, there is some increased CCR5 expression by intratumoral CD4+Foxp3− T cells compared with other compartments (p < 0.01), where the baseline frequency of CCR5 expression is ∼10% (Fig. 4 C). This suggests that CCL5 preferentially (but not selectively) up-regulates CCR5 expression on Tregs compared with non-Tregs.
Tumor-infiltrating Tregs express elevated levels of CCR5. Wild-type Pan02 cells were implanted into C57BL/6 mice. Four weeks after tumor implantation, CD4+ lymphocytes were isolated from different compartments (spleen, TDLN, NLN, tumor). For flow cytometric analysis, lymphocytes were gated on CD4 and Foxp3 (A) and then gated on CCR5 (B). Only those CD4+Foxp3+ cells isolated from tumor had high levels of CCR5 expression. C, Bar graph, percent of CD4+Foxp3+ (Treg) and CD4+Foxp3− (Teff) cells that are CCR5+. There are 80 ± 4% of intratumoral Treg CCR5+ compared with 32 ± 5% of intratumoral CD4+Foxp3− cells and <15% of Treg within other compartments, both p < 0.0001. In contrast to CD4+Foxp3+ cells, CD4+Foxp3− cells within the tumor remain predominantly CCR5−. The baseline expression of CCR5 by CD4+Foxp3− cells in other compartments is ≤10%. Results represent the mean ± SEM. ∗, p < 0.0001, from six independent experiments of three to five mice each.
Tumor-infiltrating Tregs express elevated levels of CCR5. Wild-type Pan02 cells were implanted into C57BL/6 mice. Four weeks after tumor implantation, CD4+ lymphocytes were isolated from different compartments (spleen, TDLN, NLN, tumor). For flow cytometric analysis, lymphocytes were gated on CD4 and Foxp3 (A) and then gated on CCR5 (B). Only those CD4+Foxp3+ cells isolated from tumor had high levels of CCR5 expression. C, Bar graph, percent of CD4+Foxp3+ (Treg) and CD4+Foxp3− (Teff) cells that are CCR5+. There are 80 ± 4% of intratumoral Treg CCR5+ compared with 32 ± 5% of intratumoral CD4+Foxp3− cells and <15% of Treg within other compartments, both p < 0.0001. In contrast to CD4+Foxp3+ cells, CD4+Foxp3− cells within the tumor remain predominantly CCR5−. The baseline expression of CCR5 by CD4+Foxp3− cells in other compartments is ≤10%. Results represent the mean ± SEM. ∗, p < 0.0001, from six independent experiments of three to five mice each.
Pan02 tumors produce CCL5
Given the presence of CCR5+ Tregs within murine pancreatic tumors, we then sought to confirm the production of CCR5 ligands by the tumor itself. We therefore performed quantitative real-time PCR on resected murine Pan02 tumors and normal murine pancreas. Similar to human pancreatic cancers, the mouse Pan02 tumors had ≥4-fold increased gene expression in the tumor of CCL3, CCL4, and CCL5, compared with pancreata resected from the same mice. Production and secretion of CCL5 by Pan02 cells cultured in vitro were subsequently confirmed by ELISA performed on tumor supernatant (data not shown).
Effect of CCL5 gene knockdown in Pan02
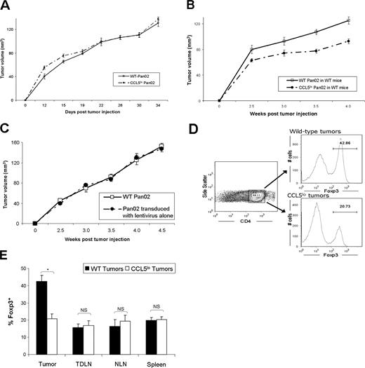
Next, we sought to disrupt CCR5-mediated chemotaxis by Tregs. Expression of CCL5 by Pan02 was reduced by transducing the tumor cell line with a lentiviral vector producing shRNA to CCL5 (CCL5low Pan02). Of the CCR5 ligands, CCL5 was chosen because in human pancreatic adenocarcinoma, it was the most highly up-regulated (15-fold) compared with normal pancreas (see Fig. 2,A). Lentiviral-mediated shRNA knockdown was successful in reducing CCL5 production by Pan02 by 89% (range, 78–99%, as measured by ELISA). When implanted into Rag−/− mice, CCL5low Pan02 grew at the same rate as wild-type Pan02, suggesting no intrinsic differences in growth kinetics (as measured by in vivo tumor volume; Fig. 5,A). However, immunocompetent mice inoculated with CCL5low Pan02 had significantly smaller tumors than did mice inoculated with wild-type Pan02 (Fig. 5,B), whereas Pan02 transduced with lentivirus alone grew at a similar rate as wild-type Pan02 (Fig. 5,C). Furthermore, when the mice were sacrificed and cells were isolated from their tumors, an ∼50% reduction in Tregs was noted in mice inoculated with CCL5low Pan02, compared with mice inoculated with wild-type Pan02 (Fig. 5, D and E). Importantly, this reduction in Treg prevalence was manifest only in the tumor microenvironment and not in lymph nodes (either tumor draining or nondraining) or spleen (Fig. 5 E). The percentage of tumor-infiltrating Treg that were CCR5+ was not different between treatment and control groups (data not shown). These data suggest that disruption of CCR5 signaling in the tumor slows tumor growth through a Treg-mediated mechanism.
Knockdown of CCL5 production by tumors results in slowed tumor growth via a Treg-mediated mechanism. A, Tumor growth equivalence of CCL5 knockdown Pan02 compared with wild-type (WT) Pan02 when implanted in Rag−/− mice (n = 6 in each group). B, CCL5low Pan02 or wild- type Pan02 were injected into C57BL/6 mice (five mice in each group), and the resultant tumors were serially measured. p = 0.001 for the separation of the tumor growth curves (repeated measures ANOVA). C, Tumor growth equivalence of Pan02 tumor transduced with lentivirus alone compared with wild-type Pan02 when implanted in wild-type C57BL/6 mice (n = 10 in each group). D, Four weeks after tumor inoculation, mice injected with either CCL5low Pan02 or wild-type Pan02 were sacrificed, and cells were isolated from tumor, TDLN, NLN, and spleen. Flow cytometry was performed (D), analyzing for percent of CD4+ cells that were Foxp3+ Treg cells. E, There was a significant reduction in Treg infiltrating CCL5low tumors, compared with wild-type tumors. However, prevalence of Treg in other compartments (TDLN, NLN, and spleen) did not differ between CCL5low and wild-type tumors. Data represents mean ± SEM for the prevalence of CD4+Foxp3+ Tregs as a percentage of CD4+ cells, from three independent experiments, with two to three mice in each group. ∗, p < 0.01; NS, nonsignificant.
Knockdown of CCL5 production by tumors results in slowed tumor growth via a Treg-mediated mechanism. A, Tumor growth equivalence of CCL5 knockdown Pan02 compared with wild-type (WT) Pan02 when implanted in Rag−/− mice (n = 6 in each group). B, CCL5low Pan02 or wild- type Pan02 were injected into C57BL/6 mice (five mice in each group), and the resultant tumors were serially measured. p = 0.001 for the separation of the tumor growth curves (repeated measures ANOVA). C, Tumor growth equivalence of Pan02 tumor transduced with lentivirus alone compared with wild-type Pan02 when implanted in wild-type C57BL/6 mice (n = 10 in each group). D, Four weeks after tumor inoculation, mice injected with either CCL5low Pan02 or wild-type Pan02 were sacrificed, and cells were isolated from tumor, TDLN, NLN, and spleen. Flow cytometry was performed (D), analyzing for percent of CD4+ cells that were Foxp3+ Treg cells. E, There was a significant reduction in Treg infiltrating CCL5low tumors, compared with wild-type tumors. However, prevalence of Treg in other compartments (TDLN, NLN, and spleen) did not differ between CCL5low and wild-type tumors. Data represents mean ± SEM for the prevalence of CD4+Foxp3+ Tregs as a percentage of CD4+ cells, from three independent experiments, with two to three mice in each group. ∗, p < 0.01; NS, nonsignificant.
Inhibition of Pan02 tumor growth by systemic administration of CCR5 antagonist
We next wanted to assess whether CCR5 blockade administered systemically would have the same antitumor effect. TAK-779 is a nonpeptide, synthetic CCR5 antagonist initially developed for the treatment of HIV infection (49). It appears to selectively inhibit CCR5 in both humans and mice (49, 50, 51). Therefore, 2 wk after tumor injection, C57BL/6 mice were given TAK-779. Compared with mice injected with vehicle control only, tumor growth in mice receiving TAK-779 was significantly reduced (Fig. 6,A). This slowing of tumor growth was observable within 5 days of starting treatment and persisted for ∼1 wk after completion of therapy. Thereafter, the tumors appeared to grow at a similar rate. When mice were sacrificed 4 days after initiation of treatment, those receiving TAK-779 had an ∼33% decrease in Treg prevalence within the tumor, compared with mice receiving vehicle control (Fig. 6 B). As expected, TAK-779 did not significantly alter the prevalence of Tregs in other compartments, because these Tregs were primarily CCR5− (data not shown). In mice receiving TAK-779 compared with mice treated with vehicle control, there was a small but statistically insignificant drop in CCR5 prevalence among intratumoral Tregs (from 80% to 76%). When mice were sacrificed 1 wk after completion of therapy, there was no difference in Treg prevalence within the tumor or in other compartments (data not shown), indicating rapid repopulation of Tregs into the tumor after cessation of TAK-779 treatment.
Systemic CCR5 blockade slows tumor growth via a Treg-mediated mechanism. Wild-type Pan02 cells were implanted into C57BL/6 mice. Two weeks after tumor implantation, mice received either 150 μg of TAK-779 in 100 μl of 5% mannitol s.c. (SQ) in the flank daily for 7 days (n = 7 mice), or vehicle control (5% mannitol, n = 6 mice). Tumors were serially measured (A), with p = 0.004 for the separation of the tumor growth curves (repeated measures ANOVA). Similar results were obtained in another independent experiment. B, In separate experiments, C57BL/6 mice were divided into two groups 2 wk after tumor implantation, and received one of the following treatments: 150 μg of TAK-779 s.c. daily for 5 days; or 2. 5% mannitol (vehicle control) s.c. for 5 days. On day 20 after tumor implantation, mice were sacrificed, and cells were isolated from tumor, TDLN, NLN, and spleen. Compared with controls, there was ∼33% decrease in the prevalence of CD4+Foxp3+ Tregs within the tumor in mice treated with TAK, p < 0.001. Values are representative of two independent experiments, with two mice in each treatment arm, and are the mean ± SEM for the prevalence of CD4+Foxp3+ Tregs as a percentage of CD4+ cells.
Systemic CCR5 blockade slows tumor growth via a Treg-mediated mechanism. Wild-type Pan02 cells were implanted into C57BL/6 mice. Two weeks after tumor implantation, mice received either 150 μg of TAK-779 in 100 μl of 5% mannitol s.c. (SQ) in the flank daily for 7 days (n = 7 mice), or vehicle control (5% mannitol, n = 6 mice). Tumors were serially measured (A), with p = 0.004 for the separation of the tumor growth curves (repeated measures ANOVA). Similar results were obtained in another independent experiment. B, In separate experiments, C57BL/6 mice were divided into two groups 2 wk after tumor implantation, and received one of the following treatments: 150 μg of TAK-779 s.c. daily for 5 days; or 2. 5% mannitol (vehicle control) s.c. for 5 days. On day 20 after tumor implantation, mice were sacrificed, and cells were isolated from tumor, TDLN, NLN, and spleen. Compared with controls, there was ∼33% decrease in the prevalence of CD4+Foxp3+ Tregs within the tumor in mice treated with TAK, p < 0.001. Values are representative of two independent experiments, with two mice in each treatment arm, and are the mean ± SEM for the prevalence of CD4+Foxp3+ Tregs as a percentage of CD4+ cells.
Discussion
Tregs are crucial cellular mediators in immune evasion by tumors (7, 52). They accumulate early in tumorigenesis and increase in prevalence with disease progression (11, 13). Preferential recruitment of Tregs over other T cell subsets could be explained by their differential expression of chemokine receptors, as shown in other models (34, 37, 38, 41).
In this study, we establish that Treg migration to pancreatic adenocarcinoma is driven, at least in part, by CCR5 chemotaxis and further demonstrate that disruption of CCR5 chemotaxis might be a useful strategy for impairing recruitment of tumor-associated Tregs. First, we show that there is an intact signaling axis between Tregs and human pancreatic cancer cells. Similar findings in our implantable murine model validated its use in subsequent experiments. Two methods of disrupting CCR5 chemotaxis were then used. Initially, we reduced local (intratumoral) availability of the CCR5 ligand, CCL5. We then blocked CCR5 signaling systemically through the administration of a small molecule CCR5 antagonist. In both cases, Treg prevalence in the tumor microenvironment was reduced, and tumor growth slowed. Furthermore, prevalence of Tregs within lymphoid and splenic compartments remained unchanged. Collectively, this study suggests that selective depletion of tumor-associated Tregs is possible and that specific homing phenotypes of Tregs may be exploited to have an antitumor effect.
A number of studies have examined the importance of CCR5 for Treg chemotaxis. A consistent feature across these studies is that CCR5 expression is not required for the suppressive function of Tregs (37, 38). Yurchenko et al. (38) demonstrated that Treg exhibited a greater chemotactic response to CCR5 ligands compared with effector T cells. In their in vivo model of Leishmania major infection, they demonstrated that CCR5−/− Tregs had impaired migration to sites of L. major infection, and this phenomenon promoted clearance of the parasite. Wysocki et al. (37) found that absence of CCR5 on Tregs prevented their migration to target organs in their graft-vs-host disease model. Similar to our study, Cavassani et al. (35) found that CD4+CD25+ Tregs had increased CCR5 expression compared with CD4+CD25− effector T cells. That it is chemokine production by the tumor cells themselves and not stromal cells in the tumor microenvironment that is important has been demonstrated in another study, in which no effect on growth of B16 melanoma tumors was observed when implanted into CCL3−/− and CCL5−/− mice (53). Using shRNA-mediated knockdown of CCL5 in our tumor line and demonstrating that Treg migration only to the tumor site is affected, we further emphasize the importance of CCR5 signaling as a local chemotactic phenomenon. Further, we demonstrate that these tumor-infiltrating Tregs are functionally competent, retaining suppressive capabilities equivalent to Tregs in lymphoid and splenic compartments.
Expression of chemokine receptors in the context of malignancy appears to vary according to the histopathological type of cancer. Indeed, across tumor types, different cell types have been found to express chemokine receptors and ligands. For example, in their landmark study of Tregs in ovarian cancer, Curiel et al. (9) found that Tregs expressed CCR4 and that the tumor cells and tumor-associated macrophages released the CCR4 ligands, CCL17 and CCL22. In contrast, Karnoub et al. (54) found that it was the breast cancer cells that were CCR5+, and they stimulated mesenchymal stem cells to produce CCL5 in a contact-dependent manner. In colorectal cancer, infiltrating lymphocytes have been found to be CCR5+ (55), but in studies of prostate (56) and gastric (57) cancer, the tumor cells themselves were CCR5+. We document here the expression of CCR5 by lymphocytes, particularly Tregs, but did not observe expression of this chemokine receptor by pancreatic adenocarcinoma cells themselves. A study of human pancreatic adenocarcinoma cell lines (58) tested for secretion of a panel of five chemokines (CCL2, CCL5, CCL22, CXCL8, and CXCL12), and found that CCL5 was the most frequently secreted (9 of 10 cell lines tested). This suggests that Treg chemotaxis is a commonly conserved trait in this type of malignancy. Other cells, such as endothelial cells, monocytes, and fibroblasts, are also capable of secreting CCL5, but in our study we did not find any evidence of CCL5 staining in EpCAM-negative cells, suggesting that CCL5 production by these other cell types is minimal relative to CCL5 production by tumor cells in the pancreatic cancer tumor environment. Although not all patients in our study were found to have malignant cells producing CCL5, we believe it likely that other CCR5 ligands (CCL3, CCL4) would be present in tumor cells negative for CCL5, given that our gene expression studies found that all three CCR5 ligands were up-regulated. Correlation of circulating levels of CCR5 ligands, especially CCL5, with prevalence of circulating CCR5+ Tregs, as well as with cancer stage and prognosis, is a subject of ongoing investigation in our laboratory.
CCR5 antagonists, especially TAK-779, have been used to inhibit CCR5-dependent migration in a number of disease models. Menu et al. (59) demonstrated that TAK-779 could inhibit the migration of CCR5+ 5TMM myeloma cells both in vitro and in vivo. In a collagen-induced arthritis model, Yang et al. (60) blocked CCR5-dependent T cell migration using TAK-779. In another study by Uekusa et al. (61), administration of IL-12 was found to induce CCR5 expression on CD4 and CD8 T cells and was associated with tumor regression. Coadministration of TAK-779 with IL-12 was found to inhibit T cell migration and have an antitumor effect. To our knowledge, the present study is the first to demonstrate inhibition of CCR5-dependent Treg migration to tumor using a systemic CCR5 antagonist and concomitant delay of tumor growth. Although known primarily as a CCR5 antagonist, TAK-779 has also been shown to block CXCR3 in mice, but not in humans (49, 50, 51). Although CXCR3 expression has been described on Tregs in some models of inflammation (62, 63), we did not observe expression of CXCR3 on Tregs in our tumor-bearing mice (data not shown). Another compound, Met-CCL5, is a CCR1 and CCR5 antagonist (64), which has been shown to inhibit the growth of murine breast carcinoma in vivo; however, in this tumor model, there is little CD4+ lymphocytic infiltration (65).
Although it does appear that CCR5 blockade has an antitumor effect via inhibition of Treg migration, it is also clear that the effect is modest; Treg chemotaxis into the tumor and tumor growth are both not completely blocked. This is likely due to redundancy at multiple levels. First, our data obviously suggest that Treg recruitment by tumor is unlikely to be solely driven by CCR5. We have preliminary evidence to suggest that other chemokine receptors, such as CCR4 and CCR10, are also selectively expressed by tumor-infiltrating Tregs (data not shown). Therefore, antagonism of multiple chemokine signaling pathways may be required to completely block Treg migration. This may be achievable with viral chemokine-binding proteins such as vCCI (66, 67, 68). Secondly, there are a number of other cells recruited by the tumor to aid in immune evasion. These include myeloid-derived suppressor cells (69, 70), tumor-associated macrophages (13), and mast cells (71). We have observed that Gr-1+CD11b+ myeloid-derived suppressor cells in Pan02 tumors do not express CCR5, although another group has identified the CCR2/CCL2 signaling axis as being important for tumor-directed chemotaxis of these cells (69). Finally, complete tumor eradication by the immune system may require further priming of the effector arm, such as through vaccination using tumor-specific Ags (72, 73). The latter is particularly relevant to Pan02 which is 100% lethal at 6–8 wk at the dosage used. This redundancy in chemokine-directed migration thus could also explain why the percentage of tumor-infiltrating Treg that are CCR5+ did not change between treatment and control groups. In summary, although disruption of the CCL5-CCR5 axis skews migration of only ∼20% of the CD4+ population (less Tregs, more Teffs), that it is physiologically important is reflected in the effects on tumor growth. We speculate that more complete chemokine blockade could have greater effects on Treg migration and tumor growth.
In conclusion, we have found that the growth of pancreatic adenocarcinoma may be inhibited by CCR5-mediated blockade of Treg migration. This phenomenon may be clinically useful in depleting tumor-associated Tregs while sparing homeostatic Tregs and might lead to the development of novel immunotherapeutic strategies for patients with this lethal cancer.
Disclosures
The authors have no financial conflict of interest.
Footnotes
The costs of publication of this article were defrayed in part by the payment of page charges. This article must therefore be hereby marked advertisement in accordance with 18 U.S.C. Section 1734 solely to indicate this fact.
This research was supported by the Frank Cancer Research Fund, awarded by the Barnes-Jewish Hospital Foundation. Tissue sectioning was performed through the Washington University Digestive Disease Research Core Center (Grant 5P30 DK052574).
Abbreviations used in this paper: Treg, regulatory T cell; Teff, effector T cell; shRNA, small hairpin RNA; EpCAM, epithelial cell adhesion molecule; TAK-779, N,N-dimethyl-N-{{4-{[2-(4-methylphenyl)-6,7-dihydro-5H-benzocyclohepten-8-yl]carbonyl}amino}}benzyl]-N,N-dimethyl-N-{{{4-{{{[2-(4-methylphenyl)-6,7-dihydro-5H-benzocycloheptan-8-yl]carbonyl}amino}}benzyl}}}tetrahydro-2H-pyran-4-aminium chloride; TDLN, tumor-draining lymph node; NLN, nondraining lymph node.





