Abstract
Activation of vitamin D receptor (VDR) by 1,25-dihydroxyvitamin D3 (1,25-vitD) reprograms dendritic cells (DC) to become tolerogenic. Previous studies suggested that 1,25-vitD could inhibit the changes brought about by differentiation and maturation of DCs. Underpinning the described phenotypic and functional alterations, there must be 1,25-vitD-coordinated transcriptional events. However, this transcriptional program has not been systematically investigated, particularly not in a developmental context. Hence, it has not been explored how 1,25-vitD-regulated genes, particularly the ones bringing about the tolerogenic phenotype, are connected to differentiation. We conducted global gene expression analysis followed by comprehensive quantitative PCR validation to clarify the interrelationship between 1,25-vitD and differentiation-driven gene expression patterns in developing human monocyte-derived and blood myeloid DCs. In this study we show that 1,25-vitD regulates a large set of genes that are not affected by differentiation. Interestingly, several genes, impacted both by the ligand and by differentiation, appear to be regulated by 1,25-vitD independently of the developmental context. We have also characterized the kinetics of generation of 1,25-vitD by using three early and robustly regulated genes, the chemokine CCL22, the inhibitory receptors CD300LF and CYP24A1. We found that monocyte-derived DCs are able to turn on 1,25-vitD sensitive genes in early phases of differentiation if the precursor is present. Our data collectively suggest that exogenous or endogenously generated 1,25-vitD regulates a large set of its targets autonomously and not via inhibition of differentiation and maturation, leading to the previously characterized tolerogenic state.
Dendritic cells (DCs)4 are conductors of the adaptive immune system (1, 2). In their immature form (immature DCs, IDCs), they act as sentinels and constantly monitor the tissue they reside in. If DCs sense an abnormal state by detecting pathogens, endogenous factors released by necrotic cells, or inflammatory cytokines, they mature. Maturation is characterized by the migration of DCs to lymphoid organs, the down-regulation of Ag uptake, and an enhanced capacity for priming naive T cells (1, 2). The interaction between DCs, T cells, and environmental cues will dictate whether an immune response is mounted or whether tolerance is established or maintained. DCs are inherently heterogeneous, as they need to respond to a variety of signals in very different contexts. The integration of signals will lead to at least two distinct, e.g., immunogenic or tolerogenic, DC immunophenotypes. How these stereotypic immunophenotypes are achieved at the transcriptional level is not well understood. Nuclear hormone receptors, a group of lipid-activated transcription factors, have been increasingly implicated in this process (3).
A member of this family is the vitamin D receptor (VDR). A number of studies (4, 5, 6, 7, 8, 9, 10) provided evidence that the addition of the active form of vitamin D3, 1,25-dihydroxyvitamin D3 (1,25-vitD), the ligand for VDR, has an impact on the differentiation, function, and maturation of human and mouse DCs that results in T cell hyporesponsiveness. Importantly, DCs differentiated in the presence of 1,25-vitD share several features with tolerogenic DCs (11, 12). These include low surface expression of MHC class II and costimulatory molecules (CD40, CD80, CD86), the up-regulation of inhibitory molecules (ILT3), decreased production of IL-12, and enhanced secretion of CCL22 and IL-10 (5, 6, 7, 8, 9, 10, 13, 14). The effect of 1,25-vitD on inhibiting the maturation of DCs was dependent on VDR (6). Furthermore, VDR−/− mice have enlarged lymph nodes with an increased proportion of mature DCs (MDCs), implicating 1,25-vitD in the differentiation and/or maturation of DCs in vivo (6). In addition, animal studies have demonstrated that treatment with 1,25-vitD arrests the development of autoimmune diabetes (15) and mediates tolerance to transplants (16), supporting a potential pharmacological application for this hormone or its analogues (17).
The ways how immunogenic and tolerogenic DCs develop and the mechanisms immunosuppressive drugs can modify the function, differentiation and maturation of DCs are central issues in DC biology (18, 19, 20). 1,25-vitD induces the tolerogenic DC phenotype by various independent pathways or via a combination of those pathways such as inhibition of differentiation and/or maturation, interference with NF-κB signaling, or by direct transcriptional events. It is an important issue to determine whether 1,25-vitD acts via inhibition of immunogenic mechanisms or whether it acts autonomously. In particular, it is not clear what is the interrelationship between the complex processes of differentiation and the development of tolerance at the transcriptional level.
This prompted us to investigate the impact of 1,25-vitD treatment on the transcriptome of differentiating DCs. Our studies presented here suggest that ligand-bound VDR acts to a very large degree autonomously, independently of the transcriptional changes dictated by the differentiation and maturation program, leading to a distinct tolerogenic phenotype.
Materials and Methods
Isolation and differentiation of DCs
CD14+ monocytes and blood myeloid DCs were obtained from platelet-free buffy coats from healthy donors by Ficoll gradient centrifugation followed by immunomagnetic cell separation with anti-CD14-conjugated or CD1c-conjugated microbeads, respectively (VarioMACS Separation System; Miltenyi Biotec). Blood myeloid DCs were cultured at a density of 3.5 × 105 cells/ml in RPMI 1640 (Sigma-Aldrich) supplemented with 10% FBS (Invitrogen) and penicillin/streptomycin (Sigma-Aldrich). Monocytes were cultured in multiwell culture plates or tissue flasks at a density of 106 cells/ml in RPMI 1640 supplemented with 10% FBS, 800 U/ml GM-CSF (Leucomax; Gentaur Molecular Products), 500 U/ml IL-4 (PeproTech), and penicillin/streptomycin. IL-4 and GM-CSF were replenished on day 3. To obtain MDCs, the medium was supplemented with mixture of proinflammatory cytokines containing 10 ng/ml TNF-α, 10 ng/ml IL-1β, 1000 U/ml IL-6 (PeproTech), and 1 μg/ml prostaglandin-E2 (Sigma-Aldrich). Immature DCs (IDCs) were also challenged with various TLR ligands: 100 ng/ml LPS (TLR4 ligand) (Sigma-Aldrich), 2 μg/ml CL075 (TLR8/7 ligand) (InvivoGen), and 20 μg/ml polyinosinic:polycytidylic acid (TLR3 ligand) (Sigma-Aldrich) for 18 h.
Ligand treatment of DCs
1,25-vitD (Biomol) was used at 10 nM and at 1 pM to 100 nM for dose-response experiments, 25-hydroxyvitamin D3 (25-vitD) (Biomol) was used at 100 nM, and ZK159222 (Bayer Schering Pharma) was used at 1 μM. The vehicle (ethanol:DMSO at 1:1) had no detectable effect on the differentiation (data not shown).
Microarray analysis: sample preparation, labeling, and hybridization
Monocytes differentiating into DCs were treated with 10 nM 1,25-vitD or vehicle 14 h after plating. Cells were harvested 12 h or 5 days thereafter. Total RNA from 6 × 106 cells was isolated using the RNeasy kit (Qiagen). Experiments were performed in biological triplicates representing samples from different donors. Further processing and labeling, hybridization to GeneChip human genome U133 Plus 2.0 arrays (Affymetrix), and scanning were conducted at the Microarray Core Facility of European Molecular Biology Laboratory (Heidelberg, Germany). Microarray data have been deposited into the Gene Expression Omnibus database under accession number GSE13762.
Microarray data analysis
Image files were imported to GeneSpring 7.3 (Agilent). Raw signal intensities were normalized per chip (to the 50th percentile) and per gene (to the median). We removed probe sets that failed to reach a signal intensity of at least 200 in three of 15 samples. To identify significantly regulated genes between two compared samples, we then identified probe sets that showed at least 2-fold up- or down-regulation by eliminating probe sets with a ratio of signal intensity between 0.5 and 2. Finally, we performed a t test for each pair of probe sets and filtered for values of p ≤ 0.05 (samples were normalized to median or to control samples). For heat map and scatter plot visualization of signal intensities, each probe set was normalized to the signal intensities of vehicle controls (fold change). The PANTHER (Protein Analysis through Evolutionary Relationships) classification system (www.pantherdb.org/tools/genexAnalysis.jsp) was used for the functional classification of genes.
Real-time quantitative RT-PCR
Real-time quantitative RT-PCR (qPCR) was conducted as described earlier (21, 22) using TaqMan probes (Applied Biosystems). For details see supplemental Table I.5 Gene expression was quantified by the comparative cycle threshold (CT) method and normalized to cyclophilin A expression. All experiments were conducted as biological triplicates. Values are expressed as mean ± SD of the mean.
1,25-vitD ELISA
Monocytes were plated at a density of 106 cell/ml (total 6.5 × 106 cells/sample), cultured as described, and treated with 100 nM 25-vitD. Cells were harvested at days 1–6, washed, and stored at −20°C. Pellets were resuspended in saline and sonicated (Bioruptor; Diagenode) for 10 min to achieve complete lysis. Lysates were cleared by centrifugation and the 1,25-vitD content of supernatant was concentrated by column chromatography and measured by ELISA (1,25-(OH)2 vitamin D ELISA kit; Immundiagnostik) as recommended by the manufacturer.
CCL22 ELISA
Monocytes were cultured in 12-well dishes in the presence of 1,25-vitD, 25-vitD, or vehicle as described earlier. CCL22 content of supernatants was measured by sandwich ELISA specific for CCL22 (human MDC immunoassay; R&D Systems) as recommended by the manufacturer.
Flow cytometry
Surface expression of CD300LF (also known as IREM-1) was detected with anti-IREM-1 UP-D2 mAb (a gift from M. López-Botet, Universitat Pompeu Fabra, Barcelona, Spain). Isotype control anti-IgG1 mAb (R&D Systems) was used as a negative control. FITC-conjugated polyclonal goat anti-mouse Ig (DakoCytomation) was used as a secondary Ab. Cell surface staining was measured with a FACSCalibur flow cytometer and analyzed with the CellQuest software package (BD Pharmingen).
Western blot analysis
Cell lysates (25 μg protein) were separated on a 8% SDS-polyacrylamide gel and electroblotted onto a PVDF (Millipore) membrane. The membrane was probed with a polyclonal Ab against CYP27B1 (1/5000; article no. HYD001 from Biologo), stripped, reprobed with an Ab to VDR (1/7000; C-20, sc-1008 from Santa Cruz Biotechnology), stripped again, and reprobed with mouse anti-GAP3DH (clone 6C5) (1/5000; catalog no. ab8245 from Abcam). The Ag-Ab complexes were labeled with appropriate HRP-conjugated secondary Abs (Sigma-Aldrich) and visualized by Immobilon Western HRP substrate kit (Millipore).
Immunohistochemistry
Cells were collected by centrifugation, fixed in buffered formalin, and embedded into paraffin. Sections (5 μm) were immunostained with anti-human VDR mAb (1/2000; clone H4537 from Perseus Proteomics) after wet heat-induced Ag retrieval. The EnVision+-HRP system (Dako) was used to visualize the labeling according to manufacturer’s instructions.
Results
VDR is expressed early in developing monocyte-derived DCs
We isolated CD14+ monocytes from the peripheral blood of healthy donors and cultured them in the presence of GM-CSF and IL-4. This represents a well-established model (23) in which we and others have previously mapped nuclear hormone receptor-mediated transcriptional events (8, 9, 21, 22, 24).
First, we determined the kinetics of VDR expression. Monocytes expressed VDR at low but detectable levels. Upon culturing monocytes in GM-CSF and IL-4, transcription of the VDR gene increased rapidly. The amount of VDR transcript detected peaked after 18–24 h. Interestingly, the VDR transcription rate decreased to lower levels in later phases of the differentiation process (Fig. 1,A). Western blotting experiments showed that the VDR protein level rapidly increased in the first few days and remained at a high level in later phases of the differentiation (Fig. 1,B). The VDR protein was located in the nuclei of IDCs as determined by immunohistochemistry (Fig. 1 A, insert). We thus demonstrated that VDR is expressed rapidly and at high levels in differentiating DCs.
VDR is expressed early in developing monocyte-derived DCs and directs the transcription of a large set of genes independently of the differentiation program. A, Expression of VDR in differentiating and maturing human monocyte-derived DCs as determined by qPCR (Mo, monocyte). To obtain MDCs, cells were treated with a mixture of proinflammatory cytokines. VDR is strongly expressed and is localized to the nucleus in IDCs as demonstrated by immunohistochemical staining. B, VDR protein is accumulated in an early phase during differentiation as shown by Western blotting analysis (A, inset). C, CD14+ monocytes were isolated from peripheral blood and cultured in the presence of IL-4 and GM-CSF. Fourteen hours after setting up the culture, the differentiating cells were treated with 10 nM 1,25-vitD or vehicle for 12 h or 5 days (d). The transcriptomes of monocytes, differentiating DCs (difDC), or 5-day IDCs treated with 10 nM 1,25-vitD or vehicle were analyzed by Affymetrix microarrays. D, Probe sets regulated by 1,25-vitD treatment in differentiating DCs (12 h) and IDCs (5 days) were identified and compared. The results are visualized as a Venn diagram. The regulated probe sets were categorized as early (regulated at 12 h only), sustained (regulated both at 12 h and 5 days), and late (regulated at 5 days only). Note the large number of genes that are regulated already at 12 h. E, Probe sets differentially expressed during the monocyte to IDC differentiation as well as probe sets regulated by the 5-day 1,25-vitD treatment were identified and compared. The results are visualized as a Venn diagram. Note the significant number of probe sets regulated by 1,25-vitD, but not the differentiation process itself.
VDR is expressed early in developing monocyte-derived DCs and directs the transcription of a large set of genes independently of the differentiation program. A, Expression of VDR in differentiating and maturing human monocyte-derived DCs as determined by qPCR (Mo, monocyte). To obtain MDCs, cells were treated with a mixture of proinflammatory cytokines. VDR is strongly expressed and is localized to the nucleus in IDCs as demonstrated by immunohistochemical staining. B, VDR protein is accumulated in an early phase during differentiation as shown by Western blotting analysis (A, inset). C, CD14+ monocytes were isolated from peripheral blood and cultured in the presence of IL-4 and GM-CSF. Fourteen hours after setting up the culture, the differentiating cells were treated with 10 nM 1,25-vitD or vehicle for 12 h or 5 days (d). The transcriptomes of monocytes, differentiating DCs (difDC), or 5-day IDCs treated with 10 nM 1,25-vitD or vehicle were analyzed by Affymetrix microarrays. D, Probe sets regulated by 1,25-vitD treatment in differentiating DCs (12 h) and IDCs (5 days) were identified and compared. The results are visualized as a Venn diagram. The regulated probe sets were categorized as early (regulated at 12 h only), sustained (regulated both at 12 h and 5 days), and late (regulated at 5 days only). Note the large number of genes that are regulated already at 12 h. E, Probe sets differentially expressed during the monocyte to IDC differentiation as well as probe sets regulated by the 5-day 1,25-vitD treatment were identified and compared. The results are visualized as a Venn diagram. Note the significant number of probe sets regulated by 1,25-vitD, but not the differentiation process itself.
1,25-vitD directs the transcription of a large set of genes independently of the differentiation program
The receptor expression peaks ∼18 h after the induction of differentiation; we therefore added 1,25-vitD or vehicle 14 h after plating. Our goal was to assess both the early and the late transcriptional changes caused by 1,25-vitD; we therefore harvested differentiating DCs at 12 h or IDCs at 5 days after the addition of ligand. CD14+ monocytes served as reference. The transcriptomes of these cells were studied using Affymetrix GeneChip Arrays. This experimental setup (Fig. 1 C) allowed us to compare the transcriptomes of monocytes, differentiating DCs, and IDCs to define genes that are differentially expressed during differentiation and upon 1,25-vitD treatment at early (12 h) and late (5 day) time points.
We and others have already shown (22) that the differentiation of myeloid cells from precursors will lead to differential expression of several thousand genes. Consistent with this, we found 4,364 differentially expressed probe sets (representing 2,766 genes) between the transcriptomes of monocytes and IDCs. Comparing the transcriptomes of 1,25-vitD-treated and vehicle-treated samples, we detected 899 and 1,384 differentially expressed probe sets (representing 578 and 918 genes) at 12 h and 5 days, respectively (Fig. 1, D and E).
If VDR ligands exert their effect mainly by inhibiting the differentiation and maturation program, this would imply that 1,25-vitD transcriptionally regulates part of the gene set that is also developmentally regulated. Remarkably, 3,511 probe sets affected by differentiation were not regulated by 1,25-vitD (Fig. 1,E). Furthermore, only 853 of the 1,384 probe sets that were found to be regulated by 1,25-vitD were also among the probe sets that were differentially expressed in monocytes and IDCs (Fig. 1 E and supplemental Fig. 1). These results thus strongly suggest that 1,25-vitD should not be simply viewed as a general and global inhibitor of differentiation.
1,25-vitD treatment leads to the regulation of many immunity and defense genes in differentiating and IDCs
The tolerogenic phenotype is likely to be brought about by transcriptional modulation of immune function-related genes. We used the PANTHER classification system that utilizes an unbiased gene ontology classification to assign function to the affected genes (supplemental Table II.). We found 41 + 63 = 104 and 63 + 86 = 149 genes that fell into the functional category “immunity and defense” regulated at the 12 h and 5 day time points, respectively (Fig. 2 A and supplemental Table III). Importantly, this category was significantly over-represented among the functional classes (supplemental Table II) at both time points.
1,25-vitD treatment leads to the regulation of many immunity and defense genes in differentiating and immature DCs. A, Genes belonging to the early, sustained, and late groups were functionally categorized using the PANTHER classification system. Genes falling to the functional category immunity and defense are shown as a Venn diagram and in heat maps. In the heat maps the columns represent expression profiles of independent donors for the two time points studied (12 h and 5 days (d)). Color intensities reflect the ratios of signal intensities as shown. B, Known 1,25-vitD-regulated immunity and defense genes in DCs as observed by our microarray analysis shown as a heat map. Note that in the vast majority of cases our results were concordant with the previously published literature. Exceptions are shown with asterisks. C, The effect of 12-h and 5-day 1,25-vitD treatment on the expression of immunity and defense direct VDR target genes regulated by well-characterized positive and negative vitamin D response elements shown as a heat map. D, Validation of the microarray results (on the left) by qPCR (on the right) on a list of genes connected to immunity and defense properties of DC. Bars show the signal intensities of the mean of biological triplicates for vehicle-treated and 1,25-vitD-treated samples. Note that the axis showing the qPCR signal intensities is twice broken. Fold changes (1,25-vitD-treated/vehicle-treated) are indicated by numbers next to the bars.
1,25-vitD treatment leads to the regulation of many immunity and defense genes in differentiating and immature DCs. A, Genes belonging to the early, sustained, and late groups were functionally categorized using the PANTHER classification system. Genes falling to the functional category immunity and defense are shown as a Venn diagram and in heat maps. In the heat maps the columns represent expression profiles of independent donors for the two time points studied (12 h and 5 days (d)). Color intensities reflect the ratios of signal intensities as shown. B, Known 1,25-vitD-regulated immunity and defense genes in DCs as observed by our microarray analysis shown as a heat map. Note that in the vast majority of cases our results were concordant with the previously published literature. Exceptions are shown with asterisks. C, The effect of 12-h and 5-day 1,25-vitD treatment on the expression of immunity and defense direct VDR target genes regulated by well-characterized positive and negative vitamin D response elements shown as a heat map. D, Validation of the microarray results (on the left) by qPCR (on the right) on a list of genes connected to immunity and defense properties of DC. Bars show the signal intensities of the mean of biological triplicates for vehicle-treated and 1,25-vitD-treated samples. Note that the axis showing the qPCR signal intensities is twice broken. Fold changes (1,25-vitD-treated/vehicle-treated) are indicated by numbers next to the bars.
We chose two approaches to validate these findings. First, we selected a set of genes previously reported (4, 7, 8, 9, 13, 14, 25, 26, 27) to be 1,25-vitD regulated in DCs with the caveat that in most studies the effect of 1,25-vitD was not tested at the transcriptional level. We investigated whether these genes were regulated by 1,25-vitD in our experimental model at the mRNA level. The majority was indeed regulated as expected (Fig. 2,B), with the notable exceptions of IL-10, IL-12, and mannose receptor C type 1 (no regulation) and CD86 and CCL-18 (opposite regulation). It is likely that 1,25-vitD can modulate the expression of IL-10 and IL-12 only during maturation. We also looked at the direct VDR target genes (28, 29, 30, 31) falling into the immunity and defense category. As anticipated, all direct VDR targets expressed in this cell type were regulated, most of them at both time points (Fig. 2,C). Second, we also validated our microarray results on selected targets (choosing genes expressed at low and high levels) using qPCR. We found that the results of the two independent methods for measuring gene expression at the transcriptional level showed good agreement (Fig. 2 D). The validation of our expression data thus gave us confidence to further investigate the relationship of differentiation and 1,25-vitD treatment at the transcriptional level.
1,25-vitD and differentiation regulated immunity and defense gene sets only partially overlap
The suggestion that VDR ligands inhibit the differentiation and maturation program comes from the investigation of individual immunity and defense genes (CD1A, CD14, etc.). No system-level analysis involving hundreds of genes was ever conducted to investigate this issue. To reveal the relationship of the effects of 1,25-vitD and differentiation on immunity and defense genes we first derived and compared the gene sets regulated by 1,25-vitD and/or differentiation belonging to this category (Fig. 3,A). This comparison proved that 1,25-vitD and the differentiation-regulated immunity and defense gene sets only partially overlap, similarly as the entire gene sets (Fig. 1,E). To get a more complex view, we also determined the ratios of gene expression in DCs vs monocytes (differentiation effect) and 1,25-vitD-treated vs vehicle-treated DCs (1,25-vitD effect) and plotted these for both the early (supplemental Fig. 2) and late (Fig. 3 B) time points. The majority of genes (clusters 1 and 6) showed opposite regulation during differentiation and upon 1,25-vitD treatment, as one could have predicted. Importantly, we also found a smaller number of genes where the effect of differentiation and 1,25-vitD treatment pointed to the same direction (clusters 3 and 4). In addition, many 1,25-vitD-regulated genes were not affected by differentiation at all (clusters 2 and 5,) providing evidence to suggest that the differentiation program and the 1,25-vitD-induced program are, indeed, nonoverlapping.
1,25-vitD and differentiation regulated immunity and defense gene-sets only partially overlap. A, Annotated genes of the immunity and defense category differentially expressed during the Mo to IDC differentiation as well as probe sets regulated by the 5-day (d) 1,25-vitD treatment were identified and compared. The results are visualized as a Venn diagram. B, For each probe set representing an immunity and defense gene, the ratios of transcript levels in 5-day IDC vs monocyte (effect of 5-day differentiation) were determined. Similarly, the ratios of transcript levels of 5-day 1,25-vitD-treated IDC vs vehicle-treated DCs (effect of 5 day 1,25-vitD) were calculated. The two ratios of transcript levels were plotted against each other, resulting in a scatter plot that shows the relationship of transcriptional changes caused by the differentiation process and the 1,25-vitD treatment. Genes relevant for this study are marked. Genes already regulated at the 12-h time point are marked in bold. Known direct VDR targets are shown with asterisks (∗). For clarity only one HLA gene is indicated and the probe sets not affected by the 1,25-vitD treatment are omitted from the scatter plot.
1,25-vitD and differentiation regulated immunity and defense gene-sets only partially overlap. A, Annotated genes of the immunity and defense category differentially expressed during the Mo to IDC differentiation as well as probe sets regulated by the 5-day (d) 1,25-vitD treatment were identified and compared. The results are visualized as a Venn diagram. B, For each probe set representing an immunity and defense gene, the ratios of transcript levels in 5-day IDC vs monocyte (effect of 5-day differentiation) were determined. Similarly, the ratios of transcript levels of 5-day 1,25-vitD-treated IDC vs vehicle-treated DCs (effect of 5 day 1,25-vitD) were calculated. The two ratios of transcript levels were plotted against each other, resulting in a scatter plot that shows the relationship of transcriptional changes caused by the differentiation process and the 1,25-vitD treatment. Genes relevant for this study are marked. Genes already regulated at the 12-h time point are marked in bold. Known direct VDR targets are shown with asterisks (∗). For clarity only one HLA gene is indicated and the probe sets not affected by the 1,25-vitD treatment are omitted from the scatter plot.
Many early immunity and defense genes are autonomously regulated in differentiating DCs and blood myeloid DCs
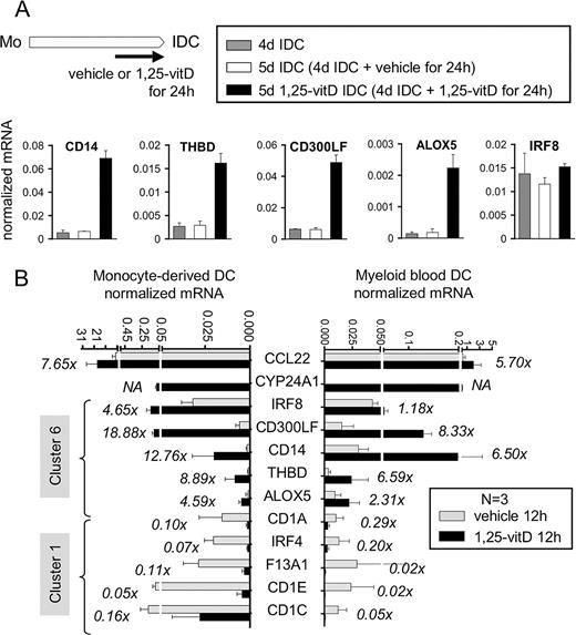
Interestingly, the expression profile of arachidonate 5-lipoxygenase (ALOX5; in cluster 6 in Fig. 3) suggested that genes showing opposite regulation during differentiation and upon 1,25-vitD treatment may also be regulated independently of differentiation. The fact that ALOX5 is a direct VDR target (31) made it likely that the 1,25-vitD treatment altered its expression directly. This suggests that 1,25-vitD and differentiation can regulate the expression of certain genes independently of one another. Autonomous regulation by 1,25-vitD would thus imply that 1,25-vitD changes the rate of transcription of its target genes independently of the differentiation state of DCs. To test this hypothesis, we chose a number of genes that were up-regulated by 1,25-vitD at 12 h and inhibited during differentiation (cluster 6; Fig. 3) and tested whether they can be up-regulated in a later phase of DC differentiation by 1,25-vitD. We treated monocytes with GM-CSF and IL-4 for 4 days and then added 10 nM 1,25-vitD or vehicle for an additional 24 h and determined gene expression by qPCR. Our results showed that 1,25-vitD treatment led to the induction of CD14, THBD, CD300LF, and ALOX5 but not IRF8 (Fig. 4 A), suggesting that a large fraction of genes is indeed regulated autonomously by 1,25-vitD.
Many early immunity and defense genes are autonomously regulated in differentiating DCs and blood myeloid DCs. A, 1,25-vitD changes the expression levels of its target genes independently of the differentiation state of DCs. Monocytes (Mo) were cultured with GM-CSF and IL-4 for 4 days (d), and then differentiating DCs were treated with 10 nM 1,25-vitD or vehicle for 24 h. The expressions of selected immunity and defense genes, which are oppositely regulated by differentiation and 1,25-vitD treatment (cluster 6; Fig. 3) were measured by qPCR. B, The 1,25-vitD sensitivity of selected immunity and defense genes was verified in monocyte-derived DCs and blood myeloid DCs by qPCR. Genes tested included a selected panel of immunity and defense genes, the expressions of which are oppositely regulated by differentiation and 1,25-vitD treatment (clusters 1 and 6; Fig. 3) and CCL22 and CYP24A1 (belonging to clusters 4 and 5, respectively). Gene expression levels were measured by qPCR. Bars show the mRNA levels of the indicated genes for vehicle-treated and 1,25-vitD-treated samples. Note that the axes showing the qPCR signal intensities are each twice broken to accommodate the large range of expression levels. If applicable, fold changes (1,25-vitD-treated/vehicle-treated) are indicated by numbers next to the bars (NA, not applicable).
Many early immunity and defense genes are autonomously regulated in differentiating DCs and blood myeloid DCs. A, 1,25-vitD changes the expression levels of its target genes independently of the differentiation state of DCs. Monocytes (Mo) were cultured with GM-CSF and IL-4 for 4 days (d), and then differentiating DCs were treated with 10 nM 1,25-vitD or vehicle for 24 h. The expressions of selected immunity and defense genes, which are oppositely regulated by differentiation and 1,25-vitD treatment (cluster 6; Fig. 3) were measured by qPCR. B, The 1,25-vitD sensitivity of selected immunity and defense genes was verified in monocyte-derived DCs and blood myeloid DCs by qPCR. Genes tested included a selected panel of immunity and defense genes, the expressions of which are oppositely regulated by differentiation and 1,25-vitD treatment (clusters 1 and 6; Fig. 3) and CCL22 and CYP24A1 (belonging to clusters 4 and 5, respectively). Gene expression levels were measured by qPCR. Bars show the mRNA levels of the indicated genes for vehicle-treated and 1,25-vitD-treated samples. Note that the axes showing the qPCR signal intensities are each twice broken to accommodate the large range of expression levels. If applicable, fold changes (1,25-vitD-treated/vehicle-treated) are indicated by numbers next to the bars (NA, not applicable).
To test whether the genes regulated oppositely by differentiation and the ligand (clusters 1 and 6; Fig. 3) can also be regulated autonomously by 1,25-vitD, we aimed to validate our results in a distinct ex vivo DC type. We isolated myeloid blood DCs from the peripheral blood of healthy human donors and cultured them in the absence of cytokines and in the presence of 1,25-vitD for 24 h. Our qPCR experiments showed that 11 of the 12 studied genes showed similar regulation in blood DCs and ex vivo differentiating DCs (Fig. 4 B), providing further evidence that many genes are regulated by 1,25-vitD treatment independently of differentiation signals.
Characterization of 1,25-vitD-dependent regulation of CYP24A1, CCL22, and CD300LF
We selected three genes induced by 1,25-vitD but differentially regulated by differentiation for further characterization: 24-hydroxylase (CYP24A1; a direct target of VDR) (32); CCL22 (a chemokine attracting regulatory T cells) (14, 33); and CD300LF (an inhibitory receptor also known as IREM-1) (34). These three genes were all shown to be regulated by 1,25-vitD treatment by our expression study but were either up-regulated (CCL22), not regulated (CYPP24A1), or down-regulated (CD300LF) during differentiation (Fig. 3), therefore representing different clusters in our analysis.
We first determined the time courses of the expression of the three genes using qPCR. CYP24A1, CCL22, and CD300LF were induced as early as 3 h after the start of 1,25-vitD treatment, and the expression of all three genes remained up-regulated after 6, 12, and 24 h of treatment (Fig. 5 A).
Characterization of 1,25-vitD-dependent regulation of CYP24A1, CCL22, and CD300LF. CD14+ monocytes were isolated from peripheral blood and cultured in the presence of IL-4 and GM-CSF. Differentiating cells were treated with 1,25-vitD (VD), VDR antagonist ZK159222 (ZK), or vehicle (Veh) 14 h after setting up the culture (A–C) or as shown (D). Expression of CYP24A1, CCL22, and CD300LF was determined by qPCR. A, CYP24A1, CCL22, and CD300LF expression of differentiating DCs treated with 10 nM 1,25-vitD for various times. B, The effect of 10 nM 1,25-vitD, 1 μM ZK159222, or the combination of them on the transcription of CYP24A1, CCL22, and CD300LF after 12 h. Vehicle was used as a negative control. C, CYP24A1, CCL22, and CD300LF expression after a 12-h treatment with varying concentrations of 1,25-vitD. EC50 values for 1,25-vitD are indicated. D, 1,25-vitD sensitivity is retained during differentiation and partly during maturation. Effects of 24-h ligand treatment were tested by adding 1,25-vitD at subsequent days from day 0 (monocyte) through day 5 and harvested 24 h later. The day (d) of harvest is indicated on the graphs. The 5-day IDCs were treated with mixture of proinflammatory cytokines (TNF-α, IL-1β, IL-6, and PGE2) and 1,25-vitD.
Characterization of 1,25-vitD-dependent regulation of CYP24A1, CCL22, and CD300LF. CD14+ monocytes were isolated from peripheral blood and cultured in the presence of IL-4 and GM-CSF. Differentiating cells were treated with 1,25-vitD (VD), VDR antagonist ZK159222 (ZK), or vehicle (Veh) 14 h after setting up the culture (A–C) or as shown (D). Expression of CYP24A1, CCL22, and CD300LF was determined by qPCR. A, CYP24A1, CCL22, and CD300LF expression of differentiating DCs treated with 10 nM 1,25-vitD for various times. B, The effect of 10 nM 1,25-vitD, 1 μM ZK159222, or the combination of them on the transcription of CYP24A1, CCL22, and CD300LF after 12 h. Vehicle was used as a negative control. C, CYP24A1, CCL22, and CD300LF expression after a 12-h treatment with varying concentrations of 1,25-vitD. EC50 values for 1,25-vitD are indicated. D, 1,25-vitD sensitivity is retained during differentiation and partly during maturation. Effects of 24-h ligand treatment were tested by adding 1,25-vitD at subsequent days from day 0 (monocyte) through day 5 and harvested 24 h later. The day (d) of harvest is indicated on the graphs. The 5-day IDCs were treated with mixture of proinflammatory cytokines (TNF-α, IL-1β, IL-6, and PGE2) and 1,25-vitD.
The early and sustained up-regulation of CYP24A1, CCL22, and CD300LF suggested a direct regulation by ligand-bound VDR. To show that the effect of 1,25-vitD is indeed mediated through VDR, we used ZK159222, a partial VDR antagonist (35), and demonstrated that treatment with ZK159222 significantly repressed the 1,25-vitD-elicited transcriptional response of all three genes (Fig. 5 B).
Next, we determined dose-response curves of CYP24A1, CCL22, and CD300LF gene expression upon 1,25-vitD treatment and calculated the EC50 values for 1,25-vitD. The EC50 value for 1,25-vitD for CD300LF was very similar to that of CYP24A1 (2–3 nM) whereas the EC50 of CCL22 was an order of magnitude lower, suggesting that this gene is more sensitive to VDR activation (Fig. 5 C).
We next reasoned that if the effect of 1,25-vitD is really independent of differentiation, it should induce these three genes at different time points during the monocyte to IDC differentiation program and also during the maturation of IDC to MDC provoked by a mixture of proinflammatory cytokines. The obtained data supported our hypothesis as shown in Fig. 5 D. However, CCL22 was not induced significantly in MDCs, probably due to its already high expression level.
Endogenously produced 1,25-vitD regulates the expression of CYP24A1, CCL22, and CD300LF
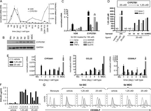
The physiological serum levels of 1,25-vitD (∼40–130 pM) (36) are unlikely to be sufficient to turn on 1,25-vitD signaling in DCs (Fig. 5,C). However, previous studies revealed that 1,25-vitD can be generated endogenously (37, 38, 39, 40). We therefore sought to determine whether and when the >1,000 times more abundant (36, 41, 42) precursor, 25-hydroxyvitamin D3 (25-vitD), is actively converted to 1,25-vitD in DCs. The hydroxylation step of the conversion process of inactive 25-vitD to 1,25-vitD is catalyzed by CYP27B1, a cytochrome p450 hydroxylase (43, 44). We therefore investigated the expression pattern of CYP27B1 by qPCR and found that it closely matched that of the VDR (Fig. 6,A). We also investigated the expression of CYP27B1 at the protein level by Western blotting and found that the protein accumulated during the monocyte to IDC differentiation process (Fig. 6 B).
Endogenously produced 1,25-vitD regulates the expression of CYP24A1, CCL22, and CD300LF. A, Transcription of VDR and CYP27B1 shows similar kinetics in differentiating human monocyte (Mo)-derived DCs as determined by qPCR. B, CYP27B1 protein is accumulated in an early phase during differentiation as shown by Western blot analysis. C, VDR and CYP27B1 gene expression is induced by a partially overlapping set of stimuli in human monocyte-derived DCs. (Stimuli were as follows: LPS; TNF-α; a mixture of the proinflammatory cytokines TNF-α, IL-1β, IL-6, and PGE2; polyinosinic:polycytidylic acid (polyI:C); and CL075, a TLR8/7 agonist.) D, DCs were incubated with 100 nM 25-vitD and the produced 1,25-vitD content of the cells was measured by ELISA. For positive and negative controls, cells were incubated for 24 h with 10 nM 1,25-vitD and vehicle, respectively. ND (not detectable) indicates that 1,25-vitD concentration was under the detection limit. E, Cells were cultured with 10 nM 1,25-vitD or 100 nM 25-vitD for various times. MDCs were generated with a mixture of proinflammatory cytokines. The expressions of CYP24A1, CCL22, and CD300LF in differentiating, immature and mature DCs were determined by qPCR. F, Elevated level of secreted CCL22 was detected by ELISA in supernatants of IDCs differentiated from monocytes obtained from five different donors after a 5-day (d) 10 nM 1,25-vitD or 100 nM 25-vitD treatment. G, Up-regulation of CD300LF (gray histograms) in the presence of 1,25-vitD and 25-vitD was confirmed by flow cytometry. An irrelevant isotype-matched Ig was used as a negative control (shown by white histograms). One representative experiment of four performed is shown.
Endogenously produced 1,25-vitD regulates the expression of CYP24A1, CCL22, and CD300LF. A, Transcription of VDR and CYP27B1 shows similar kinetics in differentiating human monocyte (Mo)-derived DCs as determined by qPCR. B, CYP27B1 protein is accumulated in an early phase during differentiation as shown by Western blot analysis. C, VDR and CYP27B1 gene expression is induced by a partially overlapping set of stimuli in human monocyte-derived DCs. (Stimuli were as follows: LPS; TNF-α; a mixture of the proinflammatory cytokines TNF-α, IL-1β, IL-6, and PGE2; polyinosinic:polycytidylic acid (polyI:C); and CL075, a TLR8/7 agonist.) D, DCs were incubated with 100 nM 25-vitD and the produced 1,25-vitD content of the cells was measured by ELISA. For positive and negative controls, cells were incubated for 24 h with 10 nM 1,25-vitD and vehicle, respectively. ND (not detectable) indicates that 1,25-vitD concentration was under the detection limit. E, Cells were cultured with 10 nM 1,25-vitD or 100 nM 25-vitD for various times. MDCs were generated with a mixture of proinflammatory cytokines. The expressions of CYP24A1, CCL22, and CD300LF in differentiating, immature and mature DCs were determined by qPCR. F, Elevated level of secreted CCL22 was detected by ELISA in supernatants of IDCs differentiated from monocytes obtained from five different donors after a 5-day (d) 10 nM 1,25-vitD or 100 nM 25-vitD treatment. G, Up-regulation of CD300LF (gray histograms) in the presence of 1,25-vitD and 25-vitD was confirmed by flow cytometry. An irrelevant isotype-matched Ig was used as a negative control (shown by white histograms). One representative experiment of four performed is shown.
Maturation of DCs is induced by many different stimuli (1, 2), including proinflammatory cytokines and TLR ligands. We were interested to see how these various stimuli influence the expression of the receptor and the ligand-producing enzyme. Consistent with previous reports (37, 39), we found that proinflammatory cytokines and TLR ligands proved to be potent activators of CYP27B1 expression. Interestingly, LPS and the TLR8/7 ligand CL075 also induced VDR expression, suggesting that upon specific maturation stimuli, VDR and CYP27B1 are likely to be coregulated (Fig. 6 C).
To test whether 25-vitD may indeed be actively converted by differentiating DCs to the active form, we cultured differentiating DCs in the presence of 100 nM 25-vitD and measured the concentration of the produced 1,25-vitD by ELISA (37). We could detect increasing amounts of 1,25-vitD in differentiating DCs (Fig. 6 D).
Consistent with a previous report (39) we found that endogenously produced 1,25-vitD was effective in regulating key markers such as CD14, CD1A, and HLA-DR in IDCs and CD83 and HLA-DR in MDCs (supplemental Fig. 3.).
We then investigated whether CYP24A1, CCL22, and CD300LF are induced by not only 1,25-vitD but also by 25- vitD treatment. As expected 25-vitD treatment resulted in increased transcription of all three genes, showing that the cells converted 25-vitD in a sufficient amount to induce these genes (Fig. 6,E). We also demonstrated by ELISA that transcriptional up-regulation of CCL22 in both 1,25-vitD- and 25-vitD-treated cells results in a higher concentration of secreted CCL22 by day 5 (Fig. 6,F). Similarly, increased CD300LF transcription was manifested as increased cell surface expression of CD300LF on 1,25-vitD- and 25-vitD-treated cells as determined by flow cytometry (Fig. 6 G). Collectively, these data showed that the endogenously produced 1,25-vitD appeared to be sufficient to regulate the identified program.
Discussion
Complex patterns of gene expression as determined by microarray analysis have been previously used to map interactions between biological processes. These investigations revealed new aspects in the regulation of immune functions by nuclear hormone receptors. Glucocorticoids acting through a glucocorticoid receptor direct monocyte-derived macrophage differentiation toward an anti-inflammatory type macrophage (45). Likewise the primary role of peroxisome proliferator-activated receptor-γ in regulating lipid metabolism was established in monocyte-derived DCs (22). In this article we provide an analysis of the 1,25-vitD-induced changes in differentiating DCs and establish that this receptor regulates the tolerogenic program largely autonomously, e.g., independently of differentiation and maturation.
An ex vivo model of in vivo DC development
The in vivo relevance of 1,25-vitD signaling is clearly demonstrated by studies on VDR−/− mice (6). In this study we determined the transcriptional targets of 1,25-vitD in ex vivo differentiating primary human DCs. The combined treatment of CD14+ monocytes with GM-CSF and IL-4 in vitro (8, 9, 21, 22, 23, 24) results in a nonproliferating and very homogenous population of cells, an ideal subject of transcriptome analysis. These cells have DC morphology and share functional characteristics for IDCs. Although a recent study documented that Langerhans cells arise from monocytes in vivo during inflammation (46), we need to acknowledge that it is not known to what extent ex vivo differentiation of monocyte-derived DCs recapitulates the in vivo differentiation of DCs. Nonetheless, monocyte-derived DCs are successfully introduced in clinical studies (47, 48), underscoring the in vivo relevance of the cell type of our choice. Our model and experimental approach were further validated by the concordance of data from monocyte-derived DCs and blood myeloid DCs (Fig. 4 B).
A key issue in analyzing the activity of a nuclear hormone receptor is the source of the endogenous ligand. Previous studies documented that 1,25-vitD can be generated in DCs, particularly after maturation induced by LPS and other maturation stimuli (37, 39). We demonstrated here that 25-vitD is converted to 1,25-vitD even in differentiating DCs, and the produced ligand appeared to be sufficient to regulate the identified program (Fig. 6). Further studies are needed to clarify whether the polarization of DCs to a more tolerogenic direction by 1,25-vitD or its precursor(s) may occur during differentiation or whether it is restricted to the maturation phase in vivo.
1,25-vitD treatment leads to the transcriptional regulation of many genes implicated in the tolerogenic phenotype of DCs
By using monocyte-derived DCs, we determined the transcriptional targets of 1,25-vitD treatment by microarrays. Our aim was not to characterize the potential targets in detail; that will be the subject of future studies. However, by studying the 1,25-vitD-regulated gene set we made two noteworthy observations. First, our microarray data suggest that up-regulation of target genes appears to be more prevalent for the tolerogenic phenotype than was previously thought (Fig. 7,A). These changes include the induction of inhibitory receptors and secreted cytokines and chemokines. This observation is consistent with a recent report (45) on the role of the glucocorticoid receptor in macrophage differentiation, where the authors provided evidence to question the long-held theory that the immunosuppressive glucocorticoid action is primarily mediated as transrepression of inflammatory genes. Second, many 1,25-vitD-regulated genes with similar functions appear to be coordinately controlled or coregulated (e.g., Ag presentation, costimulation, cytokines, and chemokines contributing to the enhancement of regulatory T cells and inhibitory receptors). Interestingly, some of these genes form clusters or are located on the same chromosomal region in the genome (e.g., MHC class II, CD1, and LILRB clusters) (Fig. 7 A). These data suggest that entire gene clusters or even large genomic regions may be coregulated by 1,25-vitD-bound VDR. Deciphering the molecular background of this phenomenon requires further work.
The proposed model of how exogenous or endogenously produced 1,25-vitD regulates gene expression in developing DCs is shown. A, 1,25-vitD-regulated clusters of genes implicated in the tolerogenic phenotype (leukocyte Ig-like receptor B (LILRB) inhibitory receptors, HLA, and CD1 molecules) identified by microarray analysis. The heat maps show the expression levels of the indicated genes from three donors at 12 h and 5 days (d). The chromosomal locations of the genes are also indicated. The effect of 1,25-vitD is only partially mediated by suppression of target genes (e.g., HLA, CD1, and costimulatory molecules), and the induction of target genes (inhibitory receptors, chemokines, and cytokines) is likely more important than previously thought to achieve the tolerogenic phenotype. B, Previous studies investigated the 1,25-vitD effect in developmental context and documented that 1,25-vitD leads to transcriptional changes that are opposite to those brought upon by differentiation and maturation. RXR, Retinoid X receptor. C, Our data suggest a complex role for 1,25-vitD in inducing the tolerogenic phenotype. The majority of genes changing during differentiation are not targets of 1,25-vitD regulation (a). A fraction of genes are likely to be regulated, especially in maturing DCs, as suggested earlier via inhibition of other signaling pathways by controlling master regulators, antagonizing the action of other transcription factors (b). A significant fraction of 1,25-vitD-regulated genes appear to be regulated independently by 1,25-vitD and the differentiation program, even if the effect of 1,25-vitD and the differentiation programs are opposite (c). There are several 1,25-vitD-regulated genes not affected during differentiation (d).
The proposed model of how exogenous or endogenously produced 1,25-vitD regulates gene expression in developing DCs is shown. A, 1,25-vitD-regulated clusters of genes implicated in the tolerogenic phenotype (leukocyte Ig-like receptor B (LILRB) inhibitory receptors, HLA, and CD1 molecules) identified by microarray analysis. The heat maps show the expression levels of the indicated genes from three donors at 12 h and 5 days (d). The chromosomal locations of the genes are also indicated. The effect of 1,25-vitD is only partially mediated by suppression of target genes (e.g., HLA, CD1, and costimulatory molecules), and the induction of target genes (inhibitory receptors, chemokines, and cytokines) is likely more important than previously thought to achieve the tolerogenic phenotype. B, Previous studies investigated the 1,25-vitD effect in developmental context and documented that 1,25-vitD leads to transcriptional changes that are opposite to those brought upon by differentiation and maturation. RXR, Retinoid X receptor. C, Our data suggest a complex role for 1,25-vitD in inducing the tolerogenic phenotype. The majority of genes changing during differentiation are not targets of 1,25-vitD regulation (a). A fraction of genes are likely to be regulated, especially in maturing DCs, as suggested earlier via inhibition of other signaling pathways by controlling master regulators, antagonizing the action of other transcription factors (b). A significant fraction of 1,25-vitD-regulated genes appear to be regulated independently by 1,25-vitD and the differentiation program, even if the effect of 1,25-vitD and the differentiation programs are opposite (c). There are several 1,25-vitD-regulated genes not affected during differentiation (d).
1,25-vitD initiates an autonomous transcriptional program in DCs
Previous studies documented that 1,25-vitD treatment suppressed the induction of DC differentiation and maturation markers (CD1A, MHC class II molecules, CD83, costimulatory molecules, etc.) and suppressed the down-regulation of the monocyte marker CD14 (7, 8, 9, 10). If 1,25-vitD mainly acted through the inhibition of the differentiation and the maturation program, it would most likely act through suppressing/antagonizing the effect of transcription factors driving DC differentiation and maturation. In this way, the sets of genes regulated by differentiation and 1,25-vitD would overlap to a very large degree. Our data, however, do not support the scenario that the effect of 1,25-vitD is mostly restricted to the transcriptional regulation of “master transcription factors” or antagonism of transcription factors activated during maturation.
Our comparative analysis of the transcriptomes of monocytes, differentiating DCs, and IDCs differentiated in the presence or absence of 1,25-vitD suggest that the 1,25-vitD-elicited transcriptional program is an autonomous one that runs parallel or as a module with the differentiation and/or maturation transcriptional program as soon as cells become 1,25-vitD responsive and are exposed to the ligand. Several lines of evidence presented in this study support this claim.
First, the set of genes regulated by differentiation and by 1,25-vitD overlap only partially, e.g., there are many genes that are regulated by 1,25-vitD, but not the differentiation and vice versa (Fig. 1,E). If the effect of 1,25-vitD were mediated through the suppression of the differentiation program, we would expect that 1,25-vitD mostly regulates a subset of the genes regulated by the differentiation process. Our data did not support this hypothesis. Furthermore, this is not only true for the whole regulated gene set, but also for the immunity and defense subset (Fig. 3 A).
Second, the set of genes regulated both by the differentiation and by 1,25-vitD are not necessarily regulated in opposite manner. If 1,25-vitD acted through suppression of the differentiation program, it would regulate gene expression into the opposite direction than differentiation. A large fraction of the genes are indeed regulated in opposing directions by the two programs (e.g., CD1A and CD14) as predicted by the earlier results, but another significant fraction (clusters 3 and 4; Fig. 3 B) did not comply with this rule.
Third, the set of genes regulated in opposite directions by the differentiation and by 1,25-vitD (clusters 1 and 6; Fig. 3,B) contains genes that can be autonomously regulated by 1,25-vitD. We showed that many genes that are up-regulated early by 1,25-vitD are also up-regulated by late application of the hormone (Fig. 4,A). The developmental context therefore did not prove to be essential for most investigated genes. Very importantly, the differentiation independent regulation was also demonstrated in blood myeloid DCs for several genes (Fig. 4,B). A more detailed characterization of CD300LF, a gene oppositely regulated by differentiation and 1,25-vitD, showed that this gene is regulated similarly as CYP24A1 and CCL22 (Fig. 5).
Finally, 1,25-vitD is capable of initiating the 1,25-vitD-dependent transcription program in the absence of maturation signals. There are several inflammatory stimuli, including LPS and many proinflammatory cytokines, that trigger DC maturation. 1,25-vitD has been reported to inhibit this maturation. 1,25-vitD is indeed documented to antagonize the “inflammatory” transcription factors, like NFAT/AP-1 and NF-κB, that results in inhibited expression of IL-2 (49) and IL-12 (50), respectively. Yet, in our system 1,25-vitD could regulate almost 200 immunity and defense genes (Fig. 2,A), including many previously identified targets (Fig. 2, B and C) in IDCs, demonstrating that the 1,25-vitD-induced transcriptional program can be initiated in the absence of (inflammatory) maturation.
These arguments collectively imply a more complex role for 1,25-vitD in the regulation of transcriptional targets in DCs than was previously thought (Fig. 7, B and C). According to our data, ∼80% of probe sets representing genes playing a role in IDC differentiation are not targets of 1,25-vitD regulation and 40% of probe sets regulated by 1,25-vitD are not affected by differentiation (Fig. 1 E). A fraction of genes is likely regulated, especially in maturing DCs, as suggested earlier via inhibition of other signaling pathways. A significant fraction of genes is likely to be regulated independently by 1,25-vitD and differentiation, even if the effects of 1,25-vitD and the differentiation program are opposite.
Several lines of evidence suggest that IDCs can give rise to distinct types of MDCs, depending on stimuli from the environment and/or other cell types to become tolerogenic or immunogenic. Our interpretation of the presented data is that 1,25-vitD initiates an autonomous transcriptional program that is to a large part independent of differentiation and maturation. These findings also let us propose that the tolerogenic phenotype is the result of an active process and is unlikely to be a consequence of the inhibition of differentiation and maturation. Thus, an independent DC differentiation/maturation program could be complemented by either of two competing transcriptional programs, an immunogenic one initiated by TLR-receptors, proinflammatory cytokines or other immunogenic signals and a tolerogenic one initiated by tolerogenic signals, including 1,25-vitD or other immunosuppressive agents. This finding is providing further support to the recent shift in paradigm concerning tolerogenic and immunogenic DCs.
Acknowledgments
We are indebted to Ibolya Fürtös for outstanding technical help, Prof. Miguel López-Botet for the IREM-1 (CD300LF) Ab, Sándor Széles and Zoltán Magyarics for help with data analyses, Drs. Lloyd Sparks, Attila Bácsi, Máté Demény, and members of the Nagy Laboratory for discussions and comments on the manuscript.
Disclosures
The authors have no financial conflict of interest.
Footnotes
The costs of publication of this article were defrayed in part by the payment of page charges. This article must therefore be hereby marked advertisement in accordance with 18 U.S.C. Section 1734 solely to indicate this fact.
The work is supported by grants RET-06/2004 and OTKA NK72730 (to L.N.). L.N. is an International Scholar of the Howard Hughes Medical Institute and holds a Wellcome Trust Senior Research Fellowship in Biomedical Sciences in Central Europe (074021).
The microarray data presented in this article have been submitted to the Gene Expression Omnibus (GEO) under GEO accession number GSE13762.
Abbreviations used in this paper: DC, dendritic cell; IDC, immature DC; MDC, mature DC; VDR, vitamin D receptor; 1,25-vitD, 1,25-dihydroxyvitamin D3; 25-vitD, 25-hydroxyvitamin D3; qPCR, real-time quantitative RT-PCR.
The online version of this article contains supplemental material.






