Abstract
Virus infection induces host antiviral responses including induction of type I IFNs. Transcription factor IFN regulatory factor 3 (IRF3) plays an essential role and is tightly regulated in this process. Herein we report that TRIM21 (tripartite motif-containing 21) is significantly induced and interacts with IRF3 upon RNA virus infection. Ectopic expression or knockdown of TRIM21 could respectively enhance or impair IRF3-mediated gene expression. Mechanistically, TRIM21 interferes with the interaction between Pin1 (peptidyl-prolyl cis/trans isomerase, NIMA-interacting 1) and IRF3, thus preventing IRF3 ubiquitination and degradation. A conserved motif in the B 30.2 domain of TRIM21 is critical for its modulation of IRF3 function, while the RING finger is dispensable. Host antiviral responses are significantly boosted or crippled in the presence or absence of TRIM21. Our results identify TRIM21 as an essential modulator of IRF3 stability and demonstrate that it positively regulates the strength and duration of primary antiviral response, thus further strengthening the notion that the TRIM family is evolutionarily integrated with innate immunity.
Understanding the dynamic interactions between hosts and viruses is one of the key issues in innate immunity. Several recent breakthroughs have established a new paradigm concerning how host cells detect virus infection and evoke innate immune responses. Germline-encoded pattern recognition receptors (PRRs)4 coevolve to recognize pathogen-associated molecular patterns (PAMPs) that are components specific to microorganisms. The first family of virus-specific PRR molecules identified is the TLRs, in which TLR3, TLR7/TLR8, and TLR9 are capable of detecting viral nucleic acids (1). In contrast to TLRs that monitor the presence of topologically extracellular viruses in immune cells, retinoic acid-inducible gene I (RIG-I) and melanoma differentiation-associated gene 5 (MDA5) have recently been characterized as ubiquitous sensors for detecting cytosolic RNA viruses during primary responses of host cells (2, 3, 4, 5, 6). Once RIG-I/MDA5 sense viral RNAs, a protein complex is formed on the outside membrane of mitochondria, which includes adaptor proteins MAVS/IPS1/VISA/Cardif (7, 8, 9, 10) and TRADD (TNFR-associated death domain-containing protein) (11) and protein kinases TBK1 (TANK-binding kinase 1) and IKKε (NF-κB inhibitor kinase ε) (12, 13, 14). This leads to activation of TBK1, which then phosphorylates IFN regulatory factor 3 (IRF3) on a series of Ser/Thr residues at its C terminus (15). In turn, IRF3 dimerizes, translocates into nucleus, and recruits p300/CBP, which ultimately results in the early production of IFN-β and subsequent establishment of antiviral state (16, 17, 18).
Given that IRF3-mediated expression of cytokines will ultimately modulate a wide variety of immune responses upon viral challenge, the process of IRF3 activation is, as anticipated, subjected to multiple stringent regulations. Several proteins have been demonstrated to regulate the signaling pathways leading to IRF3 activation through various mechanisms, such as A20, SINTBAD, SIKE, RNF125 (ring finger protein 125), and NLRX1 (19, 20, 21, 22, 23). Additionally, evidence has been built up to support that IRF3 per se is delicately modulated via posttranslational modification, including phosphorylation, ubiquitination, S-glutathionylation, ISGylation, and sumoylation (24, 25, 26, 27, 28, 29). Among them, IRF3 ubiquitination is a well-established mechanism to terminate its transcriptional activity by proteasome-dependent degradation (26, 30). Recently, the peptidyl-prolyl isomerase Pin1 (peptidyl-prolyl cis/trans isomerase, NIMA-interacting 1) was identified to interact with phosphorylated IRF3 and promote its degradation via the ubiquitin-proteasome pathway (31). However, Pin1 does not directly catalyze IRF3 ubiquitination per se. The ubiquitin E3 ligase for IRF3 remains to be identified.
The tripartite motif (TRIM) protein family is defined by the RBCC signature domains, which comprises a RING finger domain, one or two B-boxes, and a coiled-coil region, usually followed by a B30.2 domain (32). Members of the TRIM protein family can have a variety of cellular functions, including cell proliferation, differentiation, development, oncogenesis, and apoptosis (33, 34, 35, 36). Interestingly, several TRIM proteins have been implicated to possess antiviral properties in innate immunity. TRIM5α is demonstrated to directly block the replication of several retroviruses via its B30.2 domain (37, 38). TRIM19 (PML) also inhibits replication of a wide range of viruses, including influenza virus (39). Notably, TRIM28 is able to restrict virus replication in embryonic stem cells (33). These investigations favor the notion that TRIM proteins represent a novel and widespread class of antiviral proteins.
TRIM21 (also called Ro52, SSA1) was initially characterized as an autoantigen present in patients with autoimmune diseases, including Sjögren’s syndrome and systemic lupus erythematosus (40). Although the serologic presence of TRIM21 autoantibodies has been used clinically for diagnostic purposes (41), the reason why it is targeted as an autoantigen in several rheumatic conditions has not been elucidated. Previous studies have mainly focused on its role as an autoimmune target. Recently, two types of interaction between human autoantibody and human TRIM21 have been resolved in patients with autoimmune diseases. On one hand, the B30.2 domain of human TRIM21 interacted with the Fc domain of human IgG. On the other hand, specific autoantibodies from the patients with Sjögren’s syndrome bind to human TRIM21 molecule (42). Notably, mouse Abs do not bind to human TRIM21 (43). Additionally, little is known about the physiological function of TRIM21 in any relevant biological processes.
In the present study, TRIM21 is characterized as an essential modulator of IRF3 stability. It positively regulates the strength and duration of primary antiviral response. We report that TRIM21 is significantly induced and interacts with IRF3 upon RNA virus infection. Ectopic expression or knockdown of TRIM21 could respectively enhance or impair IRF3-mediated gene expression. Mechanistically, TRIM21 interferes with the interaction between Pin1 and IRF3, thus preventing IRF3 ubiquitination and degradation. A conserved motif in the B30.2 domain of TRIM21 is critical for its modulation of IRF3 function, while the RING finger is dispensable. Additionally, host antiviral responses are significantly boosted or crippled in the presence or absence of TRIM21. Thus, our results further strengthen the notion that the TRIM family is evolutionarily integrated with innate immunity.
Materials and Methods
Cell culture
HEK293T and HEK293 cells were cultured using DMEM plus 10% FBS, supplemented with 1% penicillin-streptomycin (Invitrogen). Transient transfection was performed with Lipofectamine 2000 (Invitrogen) following the manufacturer’s instructions.
Plasmids
Human full-length TRIM21 cDNA was isolated from human thymus plasmid cDNA library (Clontech) using standard PCR techniques, and it was subsequently cloned into indicated vectors. All TRIM21 deletion mutants were constructed by PCR and subcloning into indicated vectors. TRIM21-3A (C16A, C31A, H33A) and TRIM21-4M (R324D, F325A, P329G, V331D) were performed by using a QuickChange XL site-directed mutagenesis method (Stratagene). All TRIM21 siRNA-resistant forms were generated by introducing silent mutations in the TRIM21 siRNA target sequence (447-gcaggagctcgctgagaaa-465). All IRF3 and TBK1 constructs were created as described previously. pEF-His-ubiqutin was a gift from Mian Wu (University of Science and Technology of China). All constructs were confirmed by sequencing.
Protein purification and mass spectrometry
At 36 h after transfection with vectors expressing Flag-IRF3 (and myc-TBK1 as indicated), HEK293T cells were collected and lysed with Nonidet P-40 buffer (50 mM Tris (pH 7.4), 150 mM NaCl, 1 mM PMSF, 0.1% (v/v) Nonidet P-40) supplemented with a complete protease inhibitor cocktail (Roche). Postcentrifuged supernatants were precleared with protein A/G beads at 4°C for 0.5 h. Precleared lysates were mixed with 1–2 μg of mouse Flag Ab at 4°C for 1 h. Then protein A/G beads were added to these tubes, and the binding reaction was incubated for 2 h at 4°C. Precipitates were washed extensively with lysis buffer. Proteins bound to protein A/G beads were separated on 8% SDS-PAGE gels. After silver staining (Sigma-Aldrich), specific protein bands were excised and analyzed by ion-trap mass spectrometry at the National Institute of Biological Science.
Luciferase reporter assays
Luciferase reporter assays were performed as described previously (49).
GST pull-down assays
HEK293T cells were lysed completely with TBS buffer (50 mM Tris (pH 7.4), 150 mM NaCl, 1 mM PMSF, 5 mM NaF) by sonication and incubated with 20 μl of agarose beads and a 0.1% final concentration of Nonidet P-40 at 4°C for 2 h. Precipitates were extensively washed with Nonidet P-40 buffer (50 mM Tris (pH 7.4), 150 mM NaCl, 1 mM PMSF, 0.1% (v/v) Nonidet P-40) and eluted with SDS loading buffer by boiling for 5 min. For direct interaction assay, 2 μg of GST-IRF3 or GST protein in TBS buffer was incubated with 20 μl of agarose beads at 4°C for 1 h. After addition of 2 μg of His-TRIM21, the incubation was continued for 2 h at 4°C. After washing three times with lysis buffer, pellets were analyzed on SDS-PAGE gels and subjected to immunoblotting analysis.
Ni-NTA-agarose pull-down assay
For Ni-NTA-agarose pull-down assays, cells were lysed in 6 M urea. Equal amounts of cell extracts (∼1 mg) and 20 μl of Ni-NTA-agarose beads (Qiagen) were incubated overnight at 4°C. Precipitates were washed three times with the same buffer and subjected to SDS-PAGE followed by immunoblotting.
Immunoblot analysis and immunoprecipitation assay
For immunoblotting, the immunoprecipitates or whole-cell lysates were resolved by SDS-PAGE and transferred to a polyvinylidene difluoride membrane (Bio-Rad). Immunoblotting was probed with indicated Abs. Abs were from Santa Cruz Biotechnology unless indicated otherwise. Anti-Flag (1/5000; Sigma-Aldrich), anti-hemagglutinin (HA) (1/2000), anti-GST (1/1000), anti-c-Myc (1/1000), anti-His (1/1000), anti-actin (1/10,000; Sigma-Aldrich), anti-IRF3 (1/500, monoclonal; 1/1000, polyclonal), anti-Pin1 (1/1000), or anti-TRIM21 (1/2000, monoclonal; 1/1000, polyclonal) Abs. The proteins were visualized by using a NBT/BCIP Western blotting system (Promega) or a SuperSignal West Pico chemiluminescence ECL kit (Pierce).
For immunoprecipitation, cells were collected after 24 h and then lysed in Nonidet P-40 buffer or sonicated in TBS buffer supplemented with a complete protease inhibitor cocktail (Roche). After preclearing with mouse normal IgG and protein A/G agarose beads for 1 h at 4°C, whole-cell lysates were used for immunoprecipitation with the indicated Abs. Generally, 0.5–1 μg of commercial Ab was added to 0.5 ml of cell lysate, and then incubated for 2–4 h at 4°C. After addition of protein A/G agarose beads, the incubation was continued for 2–10 h. Immunoprecipitates were extensively washed with lysis buffer and eluted with SDS loading buffer by boiling for 5 min.
TRIM21 siRNA
Nonspecific control (NC) and TRIM21 siRNA (GenePharma) were transfected using Lipofectamine 2000 (Invitrogen). The sequences of each siRNA oligonucleotide used in this study were as follows: NC, 5′-UUCUCCGAAGGUGUCACGU-3′; TRIM21 siRNA, 5′-GCAGGAGUUGGCUGAGAAG-3′; mtTRIM21 siRNA, 5′-GCAGGAGUCCGCUGAGCCG-3′. HEK293 cells (8 × 104) were plated in 12-well plates in antibiotic-free DMEM. At 50% confluence, 40 pmol of siRNA was transfected into cells. To determine efficiency of protein knockdown, at 48 h posttransfection, cells were lysed in RIPA buffer and immunoblotted with TRIM21 and actin Abs.
Real-time PCR
Total cellular RNA was isolated with TRIzol (Invitrogen) according to the manufacturer’s instructions. Reverse transcription of purified RNA was performed using oligo(dT) primer. The quantification of gene transcripts performed by real-time PCR using SYBR Green I dye (Invitrogen). All values were normalized to the level of β-actin mRNA. The primers used were listed as follows: β-actin, sense (AAAGACCTGTACGCCAACAC) and antisense (GTCATACTCCTGCTTGC TGAT); IL-8, sense (AGGTGCAGTTTTGCCAAGGA) and antisense (TTTCTGTG TTGGCGCAGTGT); IFN-β, sense (ATTGCCTCAAGGACAGGATG) and antisense (GGCCTTCAGGTAATGCAGAA); ISG56, sense (GCCATTTTCTTTGCTTCCCCTA) and antisense (TGCCCTTTTGTAGCCTCCTTG); and RANTES, sense (TACACCAGTGGCAAGTGCTC) and antisense (ACACACTTGGCGGTTCTTTC).
Rescue experiments
HEK293 cells were transfected with control or TRIM21-specific siRNA for 24 h, and then the cells were transfected with indicated siRNA-resistant TRIM21or control plasmids, followed by Sendai virus (SeV) infection the next day.
Measurement of IFN-β production
HEK293 cells were transfected with the indicated plasmids or siRNA, and then cell culture supernatants were collected at 4 h after virus infection and analyzed for IFN-β production using ELISAs (PBL Biomedical Laboratories), according to the manufacturer’s instructions.
Virus manipulation
Vesicular stomatitis virus (VSV) and Newcastle disease virus-GFP (NDV-GFP) were kindly provided by Hongbin Shu (Wuhan University) and Zhigao Bu (Chinese Academy of Agricultural Sciences), respectively. Viral infection was performed when 80% cell confluence was reached. Then, culture media were replaced by serum-free DMEM, and SeV, VSV, or NDV-GFP was added into the media at a multiplicity of infection (MOI) of 0.5–2 according to specific experiments. After 1 h, the medium was removed and the cells were fed with DMEM containing 10% FBS. For detection of IRF3 ubiquitination, 1 μM MG132 was added into culture medium 2 h after virus infection and cells were incubated for another 6–8 h.
Statistics
Student’s t test was used for the comparison of two independent treatments. For all tests, a p value of <0.05 was considered statistically significant.
Results
Identification of TRIM21 as a new component in IRF3 protein complex
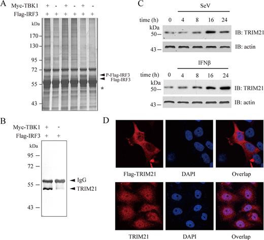
Because IRF3 degradation is normally delayed for several hours upon virus infection, we reasoned that there might be unknown protein(s) that could interact with phosphorylated IRF3 and regulate the strength/duration of IRF3 transcriptional activity. To explore this possibility, we expressed Flag-IRF3 in the presence or absence of Myc-TBK1 in HEK293T cells. Analysis of IRF3 protein complex revealed a band (∼52 kDa) that was preferentially coimmunoprecipitated with Flag-IRF3 in the presence of TBK1 (Fig. 1,A). Mass spectrometry analysis exclusively identified it as TRIM21/Ro52. Consistent with this observation, the band was indeed detected by TRIM21 mAb using immunoblot assay (Fig. 1,B). Recently, TRIM21 was demonstrated to express constitutively in low abundance and could be induced by IFN-γ (40). Interestingly, we found that TRIM21 expression was markedly induced upon virus infection or IFN-β treatment (Fig. 1,C). It localized in both the nucleus and cytoplasm (Fig. 1 D). Taken together, this suggests that TRIM21 is a novel component in IRF3 protein complex.
Identification of TRIM21 in IRF3 complex. A, HEK293T cells were transfected with Flag-IRF3 in the presence or absence of Myc-TBK1, and then the cell lysates were subjected to immunoprecipitation with Flag mAb. The immunoprecipitates were resolved in SDS-PAGE gel followed by silver staining. Specific bands noted by asterisks were excised for mass spectroscopy identification. B, The same samples from A were immunoblotted with TRIM21 monocolonal Ab. C, HEK293 cells were stimulated with SeV (MOI, 1.0) and IFN-β (1000 U/ml), respectively, for the indicated time periods, and the cell lysates were immunoblotted with TRIM21 monocolonal Ab. D, HEK293T cells were transfected with (upper panel) or without (lower panel) Flag-TRIM21. Subcellular localization of TRIM21 was visualized by immunofluorescent confocal microscopy with the indicated primary Abs.
Identification of TRIM21 in IRF3 complex. A, HEK293T cells were transfected with Flag-IRF3 in the presence or absence of Myc-TBK1, and then the cell lysates were subjected to immunoprecipitation with Flag mAb. The immunoprecipitates were resolved in SDS-PAGE gel followed by silver staining. Specific bands noted by asterisks were excised for mass spectroscopy identification. B, The same samples from A were immunoblotted with TRIM21 monocolonal Ab. C, HEK293 cells were stimulated with SeV (MOI, 1.0) and IFN-β (1000 U/ml), respectively, for the indicated time periods, and the cell lysates were immunoblotted with TRIM21 monocolonal Ab. D, HEK293T cells were transfected with (upper panel) or without (lower panel) Flag-TRIM21. Subcellular localization of TRIM21 was visualized by immunofluorescent confocal microscopy with the indicated primary Abs.
TRIM21 interacts specifically with IRF3 during virus infection
Human TRIM21 was recently reported to bind to the Fc domain of human autoantibody IgG, but not to that of mouse IgG (43). To confirm the specific interaction between IRF3 and TRIM21, HA-TRIM21 and Flag-IRF3 were cotransfected into HEK293T cells in the presence or absence of Myc-TBK1. The cell lysates were immunoprecipitated with either mouse control IgG or anti-HA Ab. As expected, IRF3 coimmunoprecipitated with HA-TRIM21, but not with control IgG (Fig. 2,A). Interestingly, TBK1 could enhance the interaction between IRF3 and TRIM21 while its kinase dead mutant (K38A) failed to do so (Fig. 2,A), suggesting that more TRIM21 is recruited to IRF3 after its activation. Furthermore, GST-IRF3 and HA-TRIM21 were cotransfected into HEK293T cells together with other indicated plasmids. GST-IRF3 could pull down HA-TRIM21 while GST could not do so (Fig. 2,B). Consistently, the interaction between HA-TRIM21 and GST-IRF3 was obviously enhanced in the presence of TBK1 (Fig. 2,B). Additionally, TRIM21 interacted with wild-type IRF3 more strongly than did IRF3–5A, the latter of which is not phosphorylated by TBK1 during virus infection (Fig. 2,C). Notably, the interaction between endogenous TRIM21 and IRF3 was significantly enhanced upon SeV stimulation (Fig. 2,D). The direct interaction between them was confirmed via GST pull-down of the in vitro-purified GST-IRF3 and His-TRIM21 (Fig. 2 E).
TRIM21 interacts with IRF3 upon SeV infection. A, HEK293T cells were cotransfected with different combinations of tagged protein constructs in the presence or absence of Myc-TBK1. Then, equal amounts of cell lysates were immunoprecipitated with control IgG or Flag Ab. The immunoprecipitates were immunoblotted with the indicated Abs. B, HEK293T cells were transfected with the indicated plasmids, and then the cell lysates were subjected to GST pull-down assay. C, HEK293 cells were cotransfected HA-TRIM21 with Flag-IRF3 or Flag-IRF3-5A, respectively. Twenty-four hours after transfection, the cells were stimulated with SeV and then cell lysates were subjected to immunoprecipitation assay. D, After mock or SeV stimulation, cell lysates from HEK293 cells were immunoprecipitated with rabbit TRIM21 Ab or control IgG, and then immunoblotted with mouse anti-IRF3 Ab. E, Equal amount of recombinant GST-IRF3 and His-TRIM21 were mixed in vitro, followed by GST pull-down assay as indicated in Materials and Methods. F, Schematic diagram of TRIM21 and its mutants (upper panel). RING indicates RING finger domain; B-box/c-c, B-box and coiled-coil domain; B30.2, B30.2 domain. HEK293T cells were transfected with HA-TRIM21 and its mutants, together with GST-IRF3 or GST plasmids, and then the cell lysates were subjected to GST pull-down assay.
TRIM21 interacts with IRF3 upon SeV infection. A, HEK293T cells were cotransfected with different combinations of tagged protein constructs in the presence or absence of Myc-TBK1. Then, equal amounts of cell lysates were immunoprecipitated with control IgG or Flag Ab. The immunoprecipitates were immunoblotted with the indicated Abs. B, HEK293T cells were transfected with the indicated plasmids, and then the cell lysates were subjected to GST pull-down assay. C, HEK293 cells were cotransfected HA-TRIM21 with Flag-IRF3 or Flag-IRF3-5A, respectively. Twenty-four hours after transfection, the cells were stimulated with SeV and then cell lysates were subjected to immunoprecipitation assay. D, After mock or SeV stimulation, cell lysates from HEK293 cells were immunoprecipitated with rabbit TRIM21 Ab or control IgG, and then immunoblotted with mouse anti-IRF3 Ab. E, Equal amount of recombinant GST-IRF3 and His-TRIM21 were mixed in vitro, followed by GST pull-down assay as indicated in Materials and Methods. F, Schematic diagram of TRIM21 and its mutants (upper panel). RING indicates RING finger domain; B-box/c-c, B-box and coiled-coil domain; B30.2, B30.2 domain. HEK293T cells were transfected with HA-TRIM21 and its mutants, together with GST-IRF3 or GST plasmids, and then the cell lysates were subjected to GST pull-down assay.
Like other TRIM family members, TRIM21 contains a RING finger domain, a B box and two coiled-coil domains (B box/CCD), and a B30.2 domain. To map critical domain for this interaction, a series of HA-TRIM21 deletion mutants (Fig. 2,F) were constructed and individually transfected into HEK293T cells with GST-IRF3 or GST. GST pull-down assay revealed that IRF3 interacted with the B30.2 domain of TRIM21 as well as wild-type TRIM21, but not to other domains (Fig. 2 F). Likewise, we have mapped the middle region of IRF3 (250–380 aa) to be responsible for this interaction (data not shown). We find it difficult to further narrow down this interaction to a shorter region because multiple discrete motifs may be involved. Collectively, these results indicate that TRIM21 specifically interacts with IRF3 and that this interaction is enhanced upon virus infection.
Exogenous expression of TRIM21 synergizes the activation of IRF3
To address the functional relevance of TRIM21-IRF3 interaction, we investigated whether TRIM21 had any impact on IRF3 activation status. Introduction of TRIM21 into HEK293 cells potentiated the induction of both IFN-β- and PRDIII-I-luciferase reporters in a dose-dependent manner upon SeV infection or mitochondrial antiviral signaling protein stimulation (Fig. 3,A and supplemental Fig. S1A).5 Exogenous expression of IRF3 could induce expression of IFN-β-luciferase reporters. This induction was markedly synergized by TRIM21 in dose-dependent manner (supplemental Fig. S1C). However, TRIM21 did not affect the expression of NF-κB luciferase reporter under the same conditions (Fig. 3,B and supplemental Fig. S1B). Importantly, the synergistic effect of TRIM21 was inhibited by knocking down endogenous expression of IRF3 (supplemental Fig. S1D), indicating that TRIM21 played a role via regulating IRF3 activation. To make it more physiologically relevant, we also measured the induction of endogenous mRNAs from IRF3-responsive genes (including IFN-β, ISG56, and RANTES) via quantitative PCR, after infecting cells by SeV in the presence of exogenously expressed TRIM21 (Fig. 3,D). Apparently, TRIM21 potentiated the expression of endogenous IRF3-responsive genes, but had no effect on the induction of IL-8 mRNA that was regulated by NF-κB (Fig. 3 E). Collectively, these results indicate that exogenous expression of TRIM21 specifically synergizes the activation of IRF3.
TRIM21 synergizes IRF3 activation. A and B, Increasing amount of TRIM21plasmids were transfected into HEK293 cells with IFN-β, PRDIII-I (A) or NF-κB-luc reporter plasmids (B), respectively. Twenty-four hours after transfection, cells were stimulated with SeV (MOI, 0.5) for 9 h before luciferase assays were performed. Empty vector was used to make up for difference of plasmids transfected. pTK-Renilla reporter was used to normalize data. C, Equal amounts of the indicated TRIM21 constructs were transfected into HEK293 cells together with PRDIII-I-luc and pTK-Renilla reporters. Twenty-four hours after transfection, cells were stimulated with SeV for 9 h before luciferase assays were performed. D and E, Induction of IFN-β, ISG56, RANTES (D), and IL-8 (E) mRNA by SeV infection in the presence of control and indicated plasmids were measured by quantitative PCR. Data in A–E are presented as means ± SD from at least three independent experiments. ∗, p < 0.05; ∗∗, p < 0.01.
TRIM21 synergizes IRF3 activation. A and B, Increasing amount of TRIM21plasmids were transfected into HEK293 cells with IFN-β, PRDIII-I (A) or NF-κB-luc reporter plasmids (B), respectively. Twenty-four hours after transfection, cells were stimulated with SeV (MOI, 0.5) for 9 h before luciferase assays were performed. Empty vector was used to make up for difference of plasmids transfected. pTK-Renilla reporter was used to normalize data. C, Equal amounts of the indicated TRIM21 constructs were transfected into HEK293 cells together with PRDIII-I-luc and pTK-Renilla reporters. Twenty-four hours after transfection, cells were stimulated with SeV for 9 h before luciferase assays were performed. D and E, Induction of IFN-β, ISG56, RANTES (D), and IL-8 (E) mRNA by SeV infection in the presence of control and indicated plasmids were measured by quantitative PCR. Data in A–E are presented as means ± SD from at least three independent experiments. ∗, p < 0.05; ∗∗, p < 0.01.
The B30.2 domain of TRIM21 is required to regulate IRF3 activity
Since TRIM21 has a RING finger and could potentially serves as a ubiquitin (Ub) E3 ligase (44, 45), we went on to explore whether its ligase activity was required for its function during IRF3 activation. To resolve this issue, we generated a RING finger mutant TRIM21-3A (supplemental Fig. S2A) that was deprived of Ub E3 ligase activity (supplemental Fig. S3B) and tested its possible effect on IRF3 activation. To our surprise, TRIM21-3A behaved similarly as wild-type TRIM21 in terms of stimulating IRF3-responsive gene expression (Fig. 3, C and D). Moreover, the RING finger mutant (rTRIM21-3A) could effectively rescue IFN-β induction in TRIM21 knockdown cells upon SeV infection (Fig. 4 F).
Knockdown of TRIM21 impairs IRF3 activity. A, HEK293 cells were transfected with (left) or without (right) Flag-TRIM21 and then treated with NC or TRIM21 siRNA, respectively. Cell lyastes were immunoblotted with indicated Abs. B and C, The indicated TRIM21 siRNAs were transfected into HEK293 cells together with IFN-β, PRDIII-I (B), or NF-κB-luc reporter (C) plasmids, respectively. Forty-eight hours after transfection, cells were stimulated with SeV (MOI, 0.5) for 9 h before luciferase assays were performed. pTK-Renilla reporter was used to normalize data. D and E, Induction of IFN-β, ISG56, RANTES (D), and IL-8 mRNA (E) by SeV infection in the presence of control, and indicated siRNA was measured by quantitative PCR. F, HEK293 cells were transfected with indicated siRNA and then rescued with siRNA-resistant TRIM21. After SeV infection, induction of IFN-β mRNA was measured by quantitative PCR. Data in B–F are presented as means ± SD from at least three independent experiments.
Knockdown of TRIM21 impairs IRF3 activity. A, HEK293 cells were transfected with (left) or without (right) Flag-TRIM21 and then treated with NC or TRIM21 siRNA, respectively. Cell lyastes were immunoblotted with indicated Abs. B and C, The indicated TRIM21 siRNAs were transfected into HEK293 cells together with IFN-β, PRDIII-I (B), or NF-κB-luc reporter (C) plasmids, respectively. Forty-eight hours after transfection, cells were stimulated with SeV (MOI, 0.5) for 9 h before luciferase assays were performed. pTK-Renilla reporter was used to normalize data. D and E, Induction of IFN-β, ISG56, RANTES (D), and IL-8 mRNA (E) by SeV infection in the presence of control, and indicated siRNA was measured by quantitative PCR. F, HEK293 cells were transfected with indicated siRNA and then rescued with siRNA-resistant TRIM21. After SeV infection, induction of IFN-β mRNA was measured by quantitative PCR. Data in B–F are presented as means ± SD from at least three independent experiments.
Carboxyl-terminal domains have been postulated to account for the functional differences among TRIM family members (32). The B30.2 domain has been reported to mediate antiviral activity in several TRIM proteins. Given that the B30.2 domain of TRIM21 mediates its interaction with IRF3, we investigated whether the domain was required for TRIM21 function. We aligned TRIM21 orthologs and found a motif in its B30.2 domain that is conserved across species (supplemental Fig. S4A), but highly variable among TRIM5, TRIM6, TRIM22, and TRIM34 homologs (supplemental Fig. S4B). Therefore, we generated a construct TRIM21-4M that had four point mutations within this highly conserved motif (R324D, F325A, P329G, V331D) (supplemental Fig. S2A). Interestingly, TRIM21-4M was unable to potentiate IRF3 activation upon virus infection (Fig. 3, C and D). Collectively, these results indicate that the B30.2 domain of TRIM21 is important for TRIM21 to regulate IRF3 activity while the RING finger domain is dispensable.
Knockdown of TRIM21 impairs the activation of IRF3
Alternatively, we took the knockdown approach to probe TRIM21 function. The effective siRNA oligonucleotides were screened out and could reduce exogenous and endogenous TRIM21 protein level by >90% (Fig. 4,A). Initially, luciferase assay was used to evaluate the effect of TRIM21 knockdown on IRF3 activation. Consistently, knockdown of endogenous TRIM21 drastically inhibited the expression of both IFN-β and PRDIII-I luciferase reporters induced by SeV (Fig. 4,B). In contrast, mtTRIM21 siRNA, a mutant form of TRIM21 siRNA with no silencing activity, failed to do so (Fig. 4,B). As a control, NF-κB luciferase reporter activity was not affected by TRIM21 knockdown (Fig. 4,C). Interestingly, the activity of the constitutively active mutant IRF3-5D was also reduced upon TRIM21 knockdown (supplemental Fig. S5). We further analyzed the effect of TRIM21 knockdown on SeV-stimulated induction of endogenous IRF3-responsive genes. Again, TRIM21 knockdown dramatically inhibited the expression of IRF3-responsive mRNAs (Fig. 4,D and supplemental Fig. S1E), but not that of IL-8 mRNA (Fig. 4,E). To rule out potential off-target effects of the TRIM21 siRNA, an RNAi-resistant TRIM21 construct (rTRIM21) was generated in which silent mutations were introduced into the sequence targeted by the siRNA without changing the amino acid sequence of the protein. HEK293 cells were firstly transfected with control or TRIM21 siRNA followed by transfection of control or rTRIM21 plasmids as indicated. The induction of IFN-β mRNA was then measured by real-time PCR after SeV treatment. As shown in Fig. 4 F, rescue experiments indicated that SeV-stimulated IFN-β mRNA induction was restored by introducing rTRIM21 into TRIM21 knockdown cells. Collectively, these results strongly suggest that TRIM21 is a positive regulator of IRF3 and plays a crucial role during the primary induction of type I IFNs.
TRIM21 enhances the stability of IRF3
As a first step toward understanding the mechanism of TRIM21 action, we ruled out the possibility that TRIM21 could influence TBK1 activation, as knockdown of endogenous TRIM21 did not affect TBK1 kinase activity stimulated by virus infection (data not shown). Next, we addressed whether reduction of endogenous TRIM21 affects the dimerization that normally occurs after IRF3 activation. Interestingly, knockdown of TRIM21 markedly attenuated IRF3 dimer formation, and concurrent loss of IRF3 monomer was also observed (Fig. 5,A). This prompted us to hypothesize that TRIM21 may regulate IRF3 protein stability. Indeed, decrease of endogenous TRIM21 notably exacerbated IRF3 degradation upon SeV infection as compared with control siRNA (Fig. 5,B). Moreover, exogenous expression of TRIM21 apparently delayed IRF3 degradation compared with controls (Fig. 5 C). Collectively, this indicates that TRIM21 enhances the stability of IRF3, which raise the possibility that TRIM21 could influence IRF3 ubiquitination in the process.
TRIM21 regulates IRF3 stability. A and B, HEK293 cells were transfected with control or TRIM21 siRNA and then stimulated with SeV (MOI, 1.0) for indicated times. Cell lysates were resolved in native gel (A) or denaturing gel (B) followed by immunoblotting with IRF3 Ab. C, HEK293 cells were transfected with indicated plasmids. After treatment with SeV (MOI, 1.0) for indicated times, cell lysates were immunoblotted with IRF3 Ab. IRF3 expression was quantitated densitometrically and is graphed at the right side of the corresponding blots.
TRIM21 regulates IRF3 stability. A and B, HEK293 cells were transfected with control or TRIM21 siRNA and then stimulated with SeV (MOI, 1.0) for indicated times. Cell lysates were resolved in native gel (A) or denaturing gel (B) followed by immunoblotting with IRF3 Ab. C, HEK293 cells were transfected with indicated plasmids. After treatment with SeV (MOI, 1.0) for indicated times, cell lysates were immunoblotted with IRF3 Ab. IRF3 expression was quantitated densitometrically and is graphed at the right side of the corresponding blots.
TRIM21 inhibits IRF3 ubiquitination
A couple of recent studies have established that activation of IRF3 would result in its being modified by Ub and then degraded by proteasome, which thus terminates its transcriptional activation (26, 31). To examine whether TRIM21 could influence the status of IRF3 ubiquitination upon virus infection, TRIM21 (wild type), TRIM21-3A, TRIM21-ΔR (RING finger domain deletion mutant), TRIM21-4M (we have checked that IRF3 interacted with TRIM21-4M as well as wild-type TRIM21; supplemental Fig. S2B), or RNF125 (control protein with a RING finger) was cotransfected individually with HA-IRF3 and His-Ub, and the cells were then challenged with SeV. The cell lysates were subjected to Ni-NTA pull down of His-Ub (Fig. 6,A) or immunoprecipitation of HA-IRF3 (Fig. 6,B) and then probed with indicated Abs. As expected, IRF3 was polyubiquitinated upon SeV infection. Intriguingly, TRIM21 prevented IRF3 polyubiquitination, which also held true for the RING mutants (3A and ΔR), whereas TRIM21-4M failed to do so (Fig. 6, A and B). Furthermore, similar effects could be observed for endogenous IRF3 polyubiquitination upon SeV stimulation (Fig. 6,C). Additionally, knockdown of TRIM21 significantly increased the polyubiquitination of endogenous IRF3 (Fig. 6 D).
TRIM21 inhibits the ubiquitination of IRF3. A and B, HEK293T cells transiently expressing the indicated plasmids were stimulated with SeV (MOI, 1.0). Cell lysates were subjected to Ni-NTA pull-down (A) or immunoprecipitation (B), and then immunoblotted with indicated Ab. C, HEK293T cells transiently expressing indicated plasmids were stimulated with SeV (MOI, 1.0). Cell lysates were immunoprecipitated with rabbit anti-IRF3 Ab and then immunoblotted with mouse anti-Ub Ab. D, HEK293 cells were treated with indicated siRNA. After mock or SeV stimulation (MOI, 1.0), cell lysates were immunoprecipitated with rabbit anti-IRF3 Ab and then immunoblotted with mouse anti-Ub Ab. E, HEK293 cells were stimulated by SeV in the presence of MG132, and then cell lysates were subjected to immunoprecipitation with TRIM21 Ab (upper panel) or IRF3 Ab (lower panel), respectively. F, HEK293T cells were transfected with the indicated plasmids. Cell lysates were subjected to GST pull-down and then immunoblotted with indicated Ab. G, HEK293 cells were transfected with equal amount of wild-type TRIM21 or TRIM21-4M, respectively. After mock or SeV stimulation, cell lysates were immunoprecipitated with mouse monoclonal Pin-1 Ab and then immunoblotted with rabbit IRF3 Ab.
TRIM21 inhibits the ubiquitination of IRF3. A and B, HEK293T cells transiently expressing the indicated plasmids were stimulated with SeV (MOI, 1.0). Cell lysates were subjected to Ni-NTA pull-down (A) or immunoprecipitation (B), and then immunoblotted with indicated Ab. C, HEK293T cells transiently expressing indicated plasmids were stimulated with SeV (MOI, 1.0). Cell lysates were immunoprecipitated with rabbit anti-IRF3 Ab and then immunoblotted with mouse anti-Ub Ab. D, HEK293 cells were treated with indicated siRNA. After mock or SeV stimulation (MOI, 1.0), cell lysates were immunoprecipitated with rabbit anti-IRF3 Ab and then immunoblotted with mouse anti-Ub Ab. E, HEK293 cells were stimulated by SeV in the presence of MG132, and then cell lysates were subjected to immunoprecipitation with TRIM21 Ab (upper panel) or IRF3 Ab (lower panel), respectively. F, HEK293T cells were transfected with the indicated plasmids. Cell lysates were subjected to GST pull-down and then immunoblotted with indicated Ab. G, HEK293 cells were transfected with equal amount of wild-type TRIM21 or TRIM21-4M, respectively. After mock or SeV stimulation, cell lysates were immunoprecipitated with mouse monoclonal Pin-1 Ab and then immunoblotted with rabbit IRF3 Ab.
Pin1 was recently demonstrated to interact with phosphorylated IRF3 and play a critical role in initiating IRF3 ubiquitination (31). A plausible model for TRIM21 action is that TRIM21 could interfere with Pin1 binding to IRF3. To explore this, we first probed the interactions between IRF3 and Pin1 vs IRF3 and TRIM21 after SeV infection. Interestingly, the interaction between IRF3 and TRIM21 was gradually increased, whereas the interaction between IRF3 and Pin1 was consistently decreased in the time course of SeV stimulation (Fig. 6,E). This indicated that IRF3 dynamically interacts with TRIM21 and Pin1 in response to virus infection. Furthermore, we conducted a competition assay by coexpressing TRIM21, Pin1, and IRF3 in cells. Consistent with the previous report, Pin1 interacted with IRF3 and promoted its ubiquitination only after its phosphorylation (Fig. 6F and supplemental Fig. S6). Importantly, this interaction was disrupted in a dose-dependent manner when TRIM21 was coexpressed; in contrast, TRIM21-4M failed to do so (Fig. 6,F). Furthermore, exogenous expression TRIM21 could also disrupt the interaction between endogenous IRF3 and Pin1 (Fig. 6 G). These observations correlated nicely with the above functional data and strongly suggested that TRIM21 enhanced IRF3 activation by disruption of Pin1 binding and thus impairing IRF3 ubiquitination.
TRIM21 enhances IRF3-mediated antiviral responses
Finally, we studied the functional importance of TRIM21 during host primary response to virus infection. One of the immediate responses is the robust induction of IFN-β. To explore whether TRIM21 regulates the production of IFN-β, we transfected TRIM21 and its mutants into HEK293 cells followed by SeV treatment. By ELISA, we observed that both TRIM21 and TRIM21-3A could significantly promote IFN-β protein production whereas TRIM21-4M was unable to do so (Fig. 7,A). Consistently, knockdown of endogenous TRIM21 drastically impaired IFN-β protein production upon SeV infection, which could be rescued by rTRIM21 (Fig. 7,B). Since IFN-β could protect cells from infection, we assessed if TRIM21 played a role in virus restriction. HEK293 cells were pretreated with culture supernatants of SeV-stimulated HEK293 cells containing indicated siRNAs, followed by VSV infection. Fresh cells pretreated with culture supernatants from TRIM21 knockdown cells were more sensitive to VSV infection (Fig. 7, C and E). We next investigated whether TRIM21 modulated virus replication by challenging cells with VSV and NDV-GFP. HEK293 cells transfected with indicated siRNA were treated with VSV for 16 h, and then the titers of VSV were analyzed by standard plaque assay. As shown in Fig. 7,D, TRIM21 knockdown resulted in an ∼20-fold increase in virus titer compared with controls. For NDV-GFP infection, HEK293 cells with TRIM21 knockdown showed remarkably increased levels of NDV-GFP-positive cells (Fig. 7,F). Furthermore, exogenous expression of TRIM21 significantly suppressed NDV-GFP virus replication in HEK293 cells (Fig. 7 G). Collectively, these results provide biological evidence that TRIM21 serves as a positive regulator of IRF3 signaling and thereby modulates the induction of IFN-β response on virus infection.
TRIM21 modulates IRF3-mediated antiviral responses. A, HEK293 cells were transfected with indicated plasmids. After SeV (MOI, 0.5) infection for 4 h, IFN-β production was determined by ELISA. B, HEK293 cells were transfected with indicated siRNA in the presence or absence of siRNA-resistant TRIM21. After SeV infection, IFN-β production was determined by ELISA. The data from A and B are presented as means ± SD (n = 3). ND indicates not detected. C, HEK293 cells were transfected with indicated siRNA and then treated with SeV. Equal volumes of culture supernatants (200 μl) from these treatments were applied to fresh HEK293 cells, followed by VSV infection. The cytopathic effects were observed by differential interference contrast microscopy. Original magnification, ×40. Data are representative of two independent experiments. D, HEK293 cells transfected with control or TRIM21 siRNA were infected with VSV. The titers of VSV were determined by standard plaque assay. The data are presented as means ± SD (n = 3). E, HEK293 cells were pretreated as in C and then infected by VSV at the indicated MOI. The proliferation of cells was determined by crystal violet staining. Data are representative of three independent experiments. F and G, NDV-GFP replication in HEK293 cells transfected with control or TRIM21 siRNA (F) or exogenous expressions of indicated plasmids (G) were visualized by fluorescence microscopy.
TRIM21 modulates IRF3-mediated antiviral responses. A, HEK293 cells were transfected with indicated plasmids. After SeV (MOI, 0.5) infection for 4 h, IFN-β production was determined by ELISA. B, HEK293 cells were transfected with indicated siRNA in the presence or absence of siRNA-resistant TRIM21. After SeV infection, IFN-β production was determined by ELISA. The data from A and B are presented as means ± SD (n = 3). ND indicates not detected. C, HEK293 cells were transfected with indicated siRNA and then treated with SeV. Equal volumes of culture supernatants (200 μl) from these treatments were applied to fresh HEK293 cells, followed by VSV infection. The cytopathic effects were observed by differential interference contrast microscopy. Original magnification, ×40. Data are representative of two independent experiments. D, HEK293 cells transfected with control or TRIM21 siRNA were infected with VSV. The titers of VSV were determined by standard plaque assay. The data are presented as means ± SD (n = 3). E, HEK293 cells were pretreated as in C and then infected by VSV at the indicated MOI. The proliferation of cells was determined by crystal violet staining. Data are representative of three independent experiments. F and G, NDV-GFP replication in HEK293 cells transfected with control or TRIM21 siRNA (F) or exogenous expressions of indicated plasmids (G) were visualized by fluorescence microscopy.
Discussion
During the past several years, a new paradigm has been proposed that RIG-I/TLRs recognize RNA viruses from topologically intra- and extracellular compartments and initiate immediate host defense to contain virus spread. Simultaneously, cytokines and chemokines are induced to mobilize immune cells to eliminate virus and prevent pathological infection (5, 6, 46). One of the earliest antiviral responses is the rapid and robust induction of type I IFNs, in particular IFN-β. Central to this process is the activation of IRF3 via phosphorylating its C-terminal Ser/Thr residues by TBK1. After phosphorylation, IRF3 dimerizes and translocates into nucleus to stimulate transcription of antiviral genes (17).
In the present study, we characterize TRIM21 as an essential and positive modulator of IRF3 stability. Several lines of evidence strongly support this argument. First, TRIM21 interacts with IRF3, which is enhanced in response to virus infection. This interaction inhibits IRF3 ubiquitination and consequently extends its duration of action. Second, exogenous expression of TRIM21 potentiates the induction of IRF3 target genes upon SeV infection, but does not affect the induction of the NF-κB target gene. Third, knockdown of TRIM21 unequivocally results in significant reduction of IRF3-responsive gene expressions, but not that of NF-kB target gene. Additionally, this attenuation could be rescued by exogenously expressing a siRNA-resistant rTRIM21 or the corresponding RING finger mutant rTRIM21-3A. The activity of constitutively active mutant IRF3-5D is also impaired upon TRIM21 knockdown, which suggests that TRIM21 directly regulates IRF3. Fourth, loss or gain of TRIM21 could respectively attenuate or enhance IFN-β protein production upon SeV infection. Fifth, reduction of endogenous TRIM21 expression significantly sensitizes cells to virus infection and results in much higher level production of VSV or NDV-GFP, whereas exogenous expression of TRIM21 significantly represses NDV-GFP virus replication. Our results uncover an important physiological function of TRIM21 in primary antiviral response, thus further strengthening the notion that the TRIM family is evolutionarily integrated with innate immunity.
A recent study implicated that TRIM21 interacted with IRF8 and promoted its ubiquitination. Interestingly, the same study reported that ubiquitination of IRF8 did not cause its degradation. Instead, it could enhance IL-12 expression via an unknown mechanism (47). Initially, we favored the hypothesis that TRIM21 could catalyze IRF3 ubiquitination and promote its degradation. However, our above data refuted this attractive model. Importantly, we find that TRIM21 dramatically inhibits IRF3 ubiquitination in response to virus infection and this does not depend on its RING finger. We do not rule out the possibility that the RING finger may play an important role in other circumstances than in virus infection.
During preparation of this manuscript, we noticed that a preliminary study of TRIM21 was published online in The Journal of Immunology (48). Both this study and ours indicated that TRIM21 could specifically interact with IRF3 in mammalian cells. Additionally, we further indicated that this interaction could be enhanced in the context of virus challenge. However, our conclusions about the function of TRIM21 are diametrically opposed to those from this paper. Higgs et al. claimed that TRIM21 could negatively regulate IRF3 transcriptional activity by catalyzing IRF3 ubiquitination and promoting its degradation. This claim was addressed in Fig. 4, A and B, of their paper, in which an overexpression assay showed that TRIM21(Ro52) probably catalyzed the IRF3 ubiquitination (48). Actually, we had done the same experiments (unpublished data). We found that it was barely able to detect any ubiquitination signal when developing the blot at normal condition, but upon much longer exposure, there emerged some signals as reported in the indicated paper. We do not agree with this paper when interpreting the data. As shown in Higgs et al.’s paper, in the absence of Flag-IRF3 (their Fig. 4 B, left panel, lane 3), there was still comparable smear in the region that these authors apparently supposed to be the ubiquitinated IRF3. One possible explanation for this observation is that the Flag Ab happens to cross-react with an unknown protein that is a target of ubiquitination by TRIM21. Moreover, it is well known that virus infection will lead to robust ubiquitination of IRF3 (very strong signals) without overexpressing any other proteins. Thus, an alternative way to reveal the function of TRIM21 is to explore the status of IRF3 ubiquitination when TRIM21 is knocked down upon virus infection. Unfortunately, the indicated paper did not have any data to address this issue, nor were there any data to demonstrate how IRF3 ubiquitination is influenced in response to any relevant stimuli. In our study, we found that ectopic expression or knockdown of TRIM21 could respectively inhibit or enhance the ubiquitination of IRF3 induced by virus infection. Additionally, we show that RING finger mutant of TRIM21 behaved as well as wild-type TRIM21. These results rule out the possibility that TRIM21 is a ubiquitin E3 ligase for IRF3. Furthermore, we explored the function of TRIM21 in the context of virus infection and found that TRIM21 protected mammalian cells from RNA virus infection due to its essential role in induction of IFN-β. Our study strongly indicates that TRIM21 is a positive regulator of IRF3, preventing IRF3 from ubiquitination and degradation. Considering the discrepancy between Higgs et al.’s and our study, we speculate that it is possibly due to the complexity of TRIM21-mediated regulations. In such a delicate system as virus infection, slightly different experimental conditions might result in totally different outcomes. Thus, it is intriguing to further delineate the antiviral function of TRIM21 using animal models.
Cells respondsto ever-changing environmental stress partly via a ubiquitin-proteasome mediated pathway, such as in the case of virus infection. Ubiquitination of IRF3 has been proposed as an effective mechanism to terminate its transcriptional action. Although it remains to identify the ubiquitin E3 ligase for IRF3, Pin1 and Cullin1 were recently reported to be critical in the IRF3 degradation (26, 31). Pin1 per se is not a component of the ubiquitin modification system and could possibly integrate into this process by catalyzing change of the conformation of activated IRF3 so that the unknown Cullin1-based SCF complex (ubiquitin E3 ligase) (26) might be recruited to the activated IRF3. However, premature degradation of IRF3 will be sure to attenuate induction of critical antiviral proteins and adversely lead to insufficient host defense against viral infection. Notably, it was unclear whether and how infected cells positively regulate the duration/strength of IRF3 action after its phosphorylation. Our present study arguably provides the first evidence for this type of regulation: binding of TRIM21 to IRF3 interferes with the Pin1-induced conformational change of activated IRF3, impairs recruitment of Cullin1-based E3, and delays IRF3 degradation. Interestingly, the presence of endogenous TRIM21 is rapidly and temporarily induced upon virus infection and returns to steady-state (low-level expression) after 24 h. Given that TRIM21 could potentially catalyze its autoubiquitination (44, 45), this raises a possibility that TRIM21 could modulate its own stability to indirectly affect the ubiquitination and stability of IRF3 during viral infection. It would be attractive to establish a model by a system biology approach, describing the dynamic relationship between IRF3, Pin1, TRIM21, and the yet-to-be-identified ubiquitin E3. The action of TRIM21 represents a potential positive feedback for antiviral response. It would be interesting to explore in future studies whether modulation of IRF3 by TRIM21 is linked to its pathological role in autoimmune diseases.
Acknowledgments
We thank Drs. Dangsheng Li (Cell Research, Shanghai Institute for Biology Science) and Zhengfan Jiang (Beijing University) for comments on the manuscript.
Disclosures
The authors have no financial conflicts of interest.
Footnotes
The costs of publication of this article were defrayed in part by the payment of page charges. This article must therefore be hereby marked advertisement in accordance with 18 U.S.C. Section 1734 solely to indicate this fact.
This work was supported by grants from the National Natural Science Foundation of China (30570378, 30225013); the Ministry of Science and Technology of China (2007CB914504, 2006CB504301, 2006AA02Z121), and the Chinese Academy of Sciences (KSCX1-YW-R-06).
Abbreviations used in this paper: PRR, pattern recognition receptor; HA, hemagglutinin; IRF3, IFN regulatory factor 3; IKKε, NF-κB inhibitor kinase ε; MDA5, melanoma differentiation-associated gene 5; MOI, multiplicity of infection; NC, nonspecific control; NDV-GFP, Newcastle disease virus-GFP; PAMP, pathogen-associated molecular pattern; Pin1, peptidyl-prolyl cis/trans isomerase, NIMA-interacting 1; RIG-I, retinoic acid-inducible gene I; RNF125, RING finger protein 125; SeV, Sendai virus; TBK1, TANK-binding kinase 1; TRIM21, tripartite motif-containing 21; Ub, ubiquitin; VSV, vesicular stomatitis virus.
The online version of this article contains supplemental material.






