Abstract
MyD88 is an adaptor molecule that functions in the innate signaling induced by proinflammatory adjuvants that interact with TLRs. Mice lacking MyD88, for example, resist active experimental autoimmune encephalomyelitis (EAE) induced by immunization with an encephalitogenic myelin oligodendrocyte glycoprotein (MOG) peptide in CFA. We reasoned that MyD88−/− mice, nevertheless, should be susceptible to EAE mediated by adoptive transfer of activated encephalitogenic T cell lines, which do not require adjuvant signaling for their effector functions. We now report, however, that mice lacking MyD88 also resist adoptive EAE mediated by an anti-MOG T cell line that is strongly encephalitogenic in wild-type (WT) mice. The transferred anti-MOG T cells proliferated, secreted INF-γ, and migrated to the CNS in the MyD88−/− mice, as they did in WT mice, but inflammatory infiltrates did not progress and clinical EAE did not develop. The resistance of the MyD88−/− mice to adoptive EAE mediated by the otherwise encephalitogenic T cells was found to result from the secretion of IL-10 by recipient T cells of two different specificities: those specific for MOG and those responding to the T cell clone itself—both anticlonotypic and antiergotypic T regulators were detected. IL-10–producing anti-MOG T cells isolated from immunized MyD88−/− mice suppressed the induction of active EAE in WT recipients. Moreover, the absence of IL-10 production in MyD88/IL-10 double-knockout mice rendered the mice susceptible to adoptive transfer of EAE. Thus, MyD88 signaling appears to be a key factor in determining the cytokine phenotype of T cells involved in autoimmune inflammation and regulation.
Experimental autoimmune encephalomyelitis (EAE) serves as an animal model of the human demyelinating disease multiple sclerosis. EAE is mediated by CD4+ T cells induced in susceptible animals following active immunization with myelin Ags emulsified in adjuvant or following adoptive transfer of activated, myelin-reactive T cells. In both cases, cytokines secreted by the T cells determine their ability to cause EAE (1). Myelin-reactive Th1 cells that secrete IFN-γ– and IL-17–producing (Th17) cells are pathogenic, whereas Th2 cells that produce IL-4, IL-5, or IL-10, are nonpathogenic and can protect from disease (2–8). Therapies for multiple sclerosis downregulate T cell proinflammatory cytokines or deviate the response toward a Th2 phenotype (9). Thus, a greater understanding of the signals that control phenotypic differentiation of T cells into subsets that produce particular cytokines is an important goal in the development of new therapies for multiple sclerosis.
The cytokine environment present during T cell priming by dendritic cells and other APCs plays a determining role in Th cell development. TLRs govern the APC response to a broad range of pathogen-derived and self-molecules, and TLR activation leads to nuclear translocation of NF-κB and the induction of inflammation-related genes (10). MyD88 is an intracellular adaptor protein required for IL-1R, IL-18R, and most TLR signaling, except for TLR3, which signals independently of MyD88, and TLR4, which signals through both MyD88-dependent and MyD88-independent pathways (10). Following TLR activation, dendritic cells and other APCs upregulate costimulatory molecules and secrete cytokines essential for T cell activation (11). TLR agonists are therefore critical to host defense from infection, but TLR activation is also able to break immunological tolerance and induce Th1 or Th17 autoreactive responses (12, 13).
The role of individual TLRs in autoimmune diseases is complex because exposure to TLR agonists has long been known to inhibit disease in mouse models of arthritis (14), type 1 diabetes (15), EAE (16), and systemic lupus erythematosus (17). Environmental exposure to TLR agonists has also been linked to protection from autoimmune disease in humans (18). Furthermore, mice lacking TLR4 and TLR9 are more susceptible to EAE induced by immunization with TLR agonists (19), and lupus-prone mice lacking TLR9 develop more severe spontaneous systemic lupus erythematosus (20). In contrast, MyD88−/− mice, which lack most TLR and IL-1R/IL-18R signaling, resist the induction of autoimmune diseases using TLR agonists as adjuvants (19, 21–23). Recently, Marta et al. (19) demonstrated that MyD88 is critical for Th17 responses to myelin oligodendrocyte glycoprotein (MOG)/CFA because MyD88−/− mouse dendritic cells fail to produce significant IL-6 and IL-23.
The role of MyD88 signaling in murine models of spontaneous autoimmune disease is controversial. Using MyD88, autoimmune regulator double-knockout mice, Gray et al. (24) demonstrated that MyD88-dependent signals are not required for activation of autoreactive T cells. In contrast, in models of spontaneous lupus and type 1 diabetes, lack of MyD88 protects mice from autoimmune disease (25, 26). Another setting of autoimmune disease that bypasses the need for TLR-based adjuvants is the adoptive transfer model of EAE where primed encephalitogenic CD4+ T cells transfer EAE to naive recipients. Prinz et al. (21) showed that MyD88−/− mice resist adoptive transfer EAE, suggesting that MyD88 signals play a role beyond their requirement for the response to microbial adjuvants. However, the precise events that control the fate of transferred encephalitogenic cells in MyD88−/− mice have not been investigated. In this study, we demonstrate that encephalitogenic wild-type (WT) T cells proliferate and migrate to the CNS of MyD88−/− recipients at early time points following transfer, although these mice do not develop clinical disease. The resistance to adoptive transfer was found to depend on endogenous production of IL-10, both to the Ag and to the MOG-specific T cells themselves. The absence of IL-10 production in MyD88/IL-10 double-knockout mice restored susceptibility to disease. Furthermore, adoptive transfer of IL-10–producing MyD88−/− anti-MOG T cells suppressed active EAE induced in WT recipients. Thus, MyD88 signaling prevents the activation of T cells that suppress pathogenic autoimmune disease.
Materials and Methods
Mice
C57BL/6 (B6) mice were purchased from Harlan (Jerusalem, Israel). TLR2−/− and MyD88−/− mice backcrossed to the C57BL/6 strain (nine generations) were a kind gift from Dr. S. Akira (Osaka University, Osaka, Japan). IL10−/− (B6.129P2-IL10tmlCgnJ) mice were purchased from The Jackson Laboratory (Bar Harbor, ME). MyD88−/−/IL10−/− double-knockout mice were generated by screening F2 progeny of IL10−/− females crossed with MyD88−/− males. The genotypes were verified using primer sets and PCR conditions developed for each single knockout (27, 28). Female 8–14-wk-old mice were used in the experiments. The mice were housed at the specific pathogen-free units of our universities, and all of the experiments were approved by institutional animal care and use committees.
Induction of EAE
For active EAE, mice were immunized s.c. in the flank with 200 μg MOG35–55/CFA supplemented with 300 μg Mycobacterium tuberculosis H37RA (Difco, Detroit, MI). To induce more aggressive clinical disease, in some experiments mice were immunized with 250 μg MOG35–55/CFA supplemented with 400 μg M. tuberculosis on day 0 and boosted on day 7. Pertussis toxin (PTX) was injected i.v. at the time of immunization and 48 h later. For adoptive transfer of EAE, T cells (see below) were collected at 72 h, and 20 × 106 cells per mouse were injected i.v. to irradiated (400 rad) recipient mice. No PTX was used in the adoptive transfer experiments. Active and adoptive transfer of EAE were scored on a scale of 0–6: 0, no impairment; 1, limp tail; 2, limp tail and hind limb paresis; 3, one or more hind limb paralysis; 4, full hind limb and hind body paralysis; 5, hind body paralysis and front limb paresis; 6, death.
MOG35–55-specific lymph node cell proliferation and reactivation
MOG35–55 peptide (MEVGWYRSPFSRVVHLYRNGK) was synthesized at the Weizmann Institute of Science and purified by HPLC. Mice were immunized s.c. with 100 μg MOG35–55 emulsified in CFA. Eleven days after immunization, the popliteal, inguinal, and axillary lymph nodes were collected, and single-cell suspensions were prepared. Cells, 5 × 105 per well, were cultured in 96-well plates for 72 h with or without peptide or various concentrations of MOG35–55 in stimulation medium (RPMI 1640 supplemented with glutamine, 2-ME, antibiotics, and 2.5% FCS). To measure T cell proliferation, wells were pulsed with [3H]thymidine deoxyribose for the final 8 h. The cells were harvested using a MicroMate Cell harvester (Packard Instrument, Meriden, CT), and cpm was determined using a Matrix 96 Direct β counter (Packard Instrument). Proliferation results are expressed either as cpm or as the fold change in cpm over the background stimulation index. After stimulation, draining lymph node (DLN) cells were expanded for 9–11 d in RPMI 1640 supplemented with glutamine, 2-ME, antibiotics, nonessential amino acids, sodium pyruvate, 5% FCS, and 15% T cell growth factor (the filtered supernatant of Lewis rat splenocytes stimulated with 2 μg/ml Con A for 48 h). WT and MyD88−/− T cells were reactivated (T cell line) with 15 μg/ml MOG35–55 for 72 h using irradiated splenocytes matched to the same strain as the T cells (WT to WT and MyD88−/− to MyD88−/−) or by cross-presentation.
Regulatory responses to activated MOG-specific T cells: anticlonotypic and antiergotypic
WT and MyD88−/− mice were inoculated with 105 anti-MOG35–55 T cell blasts in PBS once per week for 3 wk. Single-cell suspensions were prepared from DLN cells, and the cells were cultured in triplicate at a density of 2 × 105 cells per well, in round-bottom microtiter plates (Nunc, Roskilde, Denmark). Anti-MOG35–55 or anti-OVA323–339 T cells, activated or resting, were irradiated and added to the test cultures at 5 × 104, 15 × 103, 5 × 103, and zero cells per well. Cultures were incubated for 72 h at 37°C in humidified air containing 7% CO2. Each well was pulsed with 2 μCi [3H]thymidine (Amersham Biosciences, Buckinghamshire, U.K.) for the last 8 h. The cultures were then harvested, and cpm’s were determined using a β counter. The Δcpm was calculated by subtracting the mean cpm of spontaneous proliferation (wells containing responder T cells without stimulator T cells) from the mean cpm of each triplicate of T cells proliferating in response to stimulator T cells. The anticlonotypic response was that found to be specific for the anti-MOG35–55 clone; the antiergotypic response was that detected for activated anti-OVA323–339 T cells. Supernatants were collected after 72 h for the detection of cytokine levels by ELISA.
Generation of GFP-labeled T cells
GFP-expressing T cells were generated using a retroviral vector kindly provided by Dr. Alexander Flugel (Max Planck Institute of Neurobiology, Martinsried, Germany) (29). Briefly, DLN cells were isolated 11 d following immunization of WT mice with MOG35–55. MOG-specific T cells were enriched by restimulation with MOG35–55 peptide and cocultured with packaging cells producing GFP-carrying retrovirus during T cell reactivation. G418 was added to the culture medium after 48 h. T cell blasts were passaged to separate them from the adherent packaging cells. On day 12, GFP+ cells were isolated by sorting (using forward scatter and side scatter parameters of CD4+ lymphocytes) on a FACSVantage SE (Becton Dickinson, Franklin Lakes, NJ). Sorted cells were amplified by reactivation and used for adoptive transfer of EAE.
Cytokine assays
Levels of IL-10, IL-4, IL-5, IL-17, and INF-γ were determined in the supernatants of proliferating cells at 72 h using mouse OptEIA sets (BD Biosciences, San Jose, CA) according to the manufacturer’s instructions. The Th1/Th2 cytokine profile was determined by flow cytometry using a mouse Th1/Th2 cytokine multiplex fluorescent bead kit (FlowCytomix from Bender MedSystems, Vienna, Austria) according to the manufacturer's instructions.
Cell labeling and flow cytometry
Five microliters of CFSE (Molecular Probes, Eugene, OR) was added to cells (1 × 107 cells per milliliter) for 8 min at 25°C. The reaction was stopped by addition of FCS, and the cells were washed twice and injected i.v. (see above). At various time points following adoptive transfer, spleens and spinal cords (SCs) were removed, and single-cell suspensions were prepared from spleens by passing the tissue through a wire mesh. SCs were minced and crushed on plastic precoated with 5% FCS. Cell suspensions were centrifuged (2800 rpm for 20 min) on a Percoll gradient (Pharmacia Biotech, Uppsala, Sweden), and the cell interface was collected, washed, and resuspended in FACS buffer (PBS supplemented with 1% BSA). SC cells were stained with αCD4-APC (eBioscience, San Diego, CA) for 60 min on ice. Spleen and SC cell preparations were analyzed in a FACSCalibur instrument operated by CellQuest software (Becton Dickinson).
Histology
Immunocytochemical analysis was performed on SCs removed on days 1, 4, 8, 11, and 25 following adoptive transfer of effector T cells or CFSE-labeled effector T cells. Mice were perfused with 4% paraformaldehyde, and removed tissues were fixed in 4% paraformaldehyde for 48 h and then transferred to 1% paraformaldehyde with 30% sucrose. The tissues were embedded in OCT (Canemco-Marivac, Canton de Gore, Quebec, Canada) and frozen overnight at −70°C. Cryostat sections (0.8 μm) of the lumbosacral region were stained with H&E. The SCs were sectioned sagitally to a thickness of 8 μm for confocal microscopy (confocal laser scanning system, LSM 410, Zeiss, Gottingen, Germany). To detect cells, cryostat sections were permeabilized with 1% Triton X-100, blocked with 1% BSA, and then labeled with the test Ab. Sections were stained with unlabeled αCD3 or αF4/80 followed by biotin-conjugated anti-hamster IgG and streptavidin-PE-Cy-5 (all from eBioscience). Nuclei were stained with propidium iodide (Sigma-Aldrich, St. Louis, MO). Biotin-conjugated Ab followed by streptavidin–Cy-5 served as a measure of nonspecific binding. SCs of nontreated mice were processed similarly and served as negative controls.
Isolation and ex vivo restimulation of Th1 cells expressing GFP
Th1 cells that express GFP (TGFP) blasts, 30 × 106, were transferred i.v. to sublethally irradiated MyD88−/− or WT mice. Splenocytes were sorted using FACSAria (Becton Dickinson) to GFP+ and GFP− populations 11 d after transfer. To sort the cells, the region containing T lymphocytes was set in the forward scatter/side scatter by the characteristics of the GFP+ cells and then analyzed in the FL1/FL2 florescence scatter. This technique provided regions that showed no overlap between the GFP+ and GFP− cells. GFP+/−sorted cells (5 × 104 cells per well) or GFP− sorted cells (2.5 × 105 cells per well) were cultured together with irradiated splenocytes from naive WT mice (0.5 × 106 cells per well) in the presence of increasing concentrations of MOG35–55, no peptide, or Con A (0.05 μg/ml). Proliferation and cytokine secretion were measured at 72 h using methods described above.
Statistical analysis
The Student t test and Mann-Whitney U test were used for statistical evaluation of the results (JMP IN software, SAS Institute, Cary NC) (30).
Results
Recipient MyD88, but not TLR2, is necessary for the adoptive transfer of EAE
To bypass the requirement for adjuvants to induce active EAE, we induced EAE by adoptive transfer of WT anti-MOG35–55 T cells. WT T cells were transferred i.v. to WT, TLR2−/−, and MyD88−/− recipient mice without the use of PTX (Fig. 1A). EAE developed in a similar fashion in the TLR2−/− and WT recipients, although the day of onset was earlier and the cumulative mean score was higher in the TLR2−/− mice compared with those in the WT mice. In contrast, the MyD88−/− recipient mice were completely resistant to adoptive transfer of EAE. The addition of PTX did not annul their resistance (data not shown). Histology of SC sections from day 24 after adoptive transfer (the peak of clinical disease) showed extensive inflammation in the WT mice, whereas no significant infiltrate was observed in the MyD88−/− mice (Fig. 1B, top). Confocal microscopic analysis using fluorescently labeled Abs showed numerous T cells infiltrating the SC parenchyma in the WT recipients (Fig. 1B, middle) but not in the MyD88−/− recipients. F4/80+ activated microglial cells were difficult to detect in sections of MyD88−/− SCs but were abundant in the WT sections (Fig. 1B, bottom). Thus, MyD88−/− mice resist clinical EAE mediated by activated effector T cells that are encephalitogenic in WT mice.
MyD88, but not TLR2, is required for induction of adoptive transfer EAE. A, Adoptive transfer EAE was induced in C57BL/6 WT (squares), TLR2−/− (triangles), and MyD88−/− (open diamond) mice. Approximately 20 × 106 activated WT anti-MOG35–55 T cells were injected per mouse following sublethal irradiation. The average clinical score of all of the mice in one representative experiment of two is shown. No PTX was administered. The table shows combined data from two independent experiments. In an analysis of all of the mice, day of onset was significantly earlier in TLR2−/− mice (*p < 0.05), and mean cumulative clinical score was higher (p < 0.00016). B, Inflammatory infiltrates were analyzed by H&E stained sections of lumbosacral SC from day 24, when clinical scores peak in WT mice (top). Frozen sections from day 24 were stained for CD3+ (middle) and F4/80+ cells (bottom). The sections were by viewed by confocal laser scanning microscopy. Sections are shown from one representative mouse of five analyzed per group.
MyD88, but not TLR2, is required for induction of adoptive transfer EAE. A, Adoptive transfer EAE was induced in C57BL/6 WT (squares), TLR2−/− (triangles), and MyD88−/− (open diamond) mice. Approximately 20 × 106 activated WT anti-MOG35–55 T cells were injected per mouse following sublethal irradiation. The average clinical score of all of the mice in one representative experiment of two is shown. No PTX was administered. The table shows combined data from two independent experiments. In an analysis of all of the mice, day of onset was significantly earlier in TLR2−/− mice (*p < 0.05), and mean cumulative clinical score was higher (p < 0.00016). B, Inflammatory infiltrates were analyzed by H&E stained sections of lumbosacral SC from day 24, when clinical scores peak in WT mice (top). Frozen sections from day 24 were stained for CD3+ (middle) and F4/80+ cells (bottom). The sections were by viewed by confocal laser scanning microscopy. Sections are shown from one representative mouse of five analyzed per group.
MyD88−/− APCs support proliferation and Th1 cytokine secretion in vitro
APC expression of MyD88 is critical for the generation of encephalitogenic T cells in response to active immunization with myelin Ags and adjuvants (19). To learn whether the absence of MyD88 expressed in APCs might affect their ability to stimulate encephalitogenic effector T cells to proliferate and secrete Th1-type cytokines, we studied the presentation of MOG35–55 by MyD88−/− APCs compared with that by WT APCs. Encephalitogenic WT anti-MOG35–55 cells proliferated (Fig. 2A) and secreted IFN-γ and IL-10 (Fig. 2B) to a similar degree whether the MOG35–55 peptide was presented by APCs of WT or MyD88−/− mice. WT T cells activated by MOG35–55 peptide and MyD88−/− APCs were able to transfer EAE in a similar fashion as were T cells stimulated with MOG35–55 peptide and WT APCs (data not shown).
MyD88−/− APC support WT effector T cell proliferation in vitro and in vivo. A, B, WT anti-MOG35–55 T cells were activated with increasing doses of MOG35–55 (μg/ml) in the presence of either WT or MyD88−/− irradiated APCs. Proliferation (A) and production of IFN-γ and IL-10 (B) were compared using the different APCs. No significant differences were observed comparing the two APC populations (p < 0.177). One representative experiment of three is shown for A and B. (C) CFSE-labeled WT anti-MOG35–55 cells were transferred to WT and MyD88−/− irradiated recipients, and groups of mice (n = 3) were sacrificed at 1.5, 4, 8, and 11 d after transfer. Splenocytes isolated 1.5, 4, 8, and 11 d following transfer were analyzed by flow cytometry (top). CFSE fluorescence is detected in the FL1 channel, and anti-CD4–APC is detected in the FL4 channel. For day 1.5, FL1 versus forward scatter is shown in the dot plots, whereas in the remaining days the percentage of FL1+ of the total CD4+ cells in the spleen was determined. The distribution of CFSE among FL1+ cells, a marker of cell divisions, is shown in the histograms below the dot plots. One representative mouse for each group of 5–6 mice per group is shown.
MyD88−/− APC support WT effector T cell proliferation in vitro and in vivo. A, B, WT anti-MOG35–55 T cells were activated with increasing doses of MOG35–55 (μg/ml) in the presence of either WT or MyD88−/− irradiated APCs. Proliferation (A) and production of IFN-γ and IL-10 (B) were compared using the different APCs. No significant differences were observed comparing the two APC populations (p < 0.177). One representative experiment of three is shown for A and B. (C) CFSE-labeled WT anti-MOG35–55 cells were transferred to WT and MyD88−/− irradiated recipients, and groups of mice (n = 3) were sacrificed at 1.5, 4, 8, and 11 d after transfer. Splenocytes isolated 1.5, 4, 8, and 11 d following transfer were analyzed by flow cytometry (top). CFSE fluorescence is detected in the FL1 channel, and anti-CD4–APC is detected in the FL4 channel. For day 1.5, FL1 versus forward scatter is shown in the dot plots, whereas in the remaining days the percentage of FL1+ of the total CD4+ cells in the spleen was determined. The distribution of CFSE among FL1+ cells, a marker of cell divisions, is shown in the histograms below the dot plots. One representative mouse for each group of 5–6 mice per group is shown.
Active immunization of MyD88−/− mice with MOG35–55 peptide/CFA did not induce encephalitogenic T cells; these T cells, in contrast to encephalitogenic WT T cells, responded to MOG35–55 by secreting high levels of IL-10 and low levels of IFN-γ. The cytokine expression pattern of MOG35–55-reactive MyD88−/− T cells was also unaffected by the expression level of MyD88 in the APCs—MyD88−/− T cells expressed high levels of IL-10 and low levels of IFN-γ, irrespective of whether the APCs were WT or MyD88 deficient (data not shown).
WT T cells migrate to the lymphoid organs of MyD88−/− mice
During the effector phase of EAE, effector T cells migrate to secondary lymph organs, proliferate, and from there gain entry to the CNS (17). We tested proliferation and migration to the spleens in MyD88−/− mice compared with those in WT recipient mice early after cell transfer. Anti-MOG T cells were activated in vitro and were labeled with CFSE immediately before adoptive transfer. Spleens and SCs were harvested at various time points following transfer, and the cells were analyzed by flow cytometry (Fig. 2C). Thirty-six hours following transfer, an equivalent percentage of CFSE-labeled cells was detected in the spleens of the WT and MyD88−/− recipients. CFSE fluorescence at this time point was mostly uniform and high, signifying that only a minority of the T cells had divided in either recipient group (Fig. 2C, lower row). At 4, 8, and 11 d following transfer, CFSE-labeled cells were still detected in the spleens of the recipient mice (Fig. 2C, upper row). The percentages of CFSE-labeled cells found in spleens of the MyD88−/− mice and WT mice were similar, although we observed a trend to lower percentages in MyD88−/− mice at days 8 and 11. Four to seven cell divisions were detected at days 4, 8, and 11 by analysis of CFSE fluorescence levels among splenocytes from these mice, with no differences between WT and MyD88−/− mice (Fig. 2C, lower row). Thus, encephalitogenic WT T cells survive and proliferate in MyD88−/− mice to a similar degree to that found in WT mice up to 11 d after transfer.
MyD88−/− mice develop early CNS T cell infiltrates following adoptive transfer of WT T cells
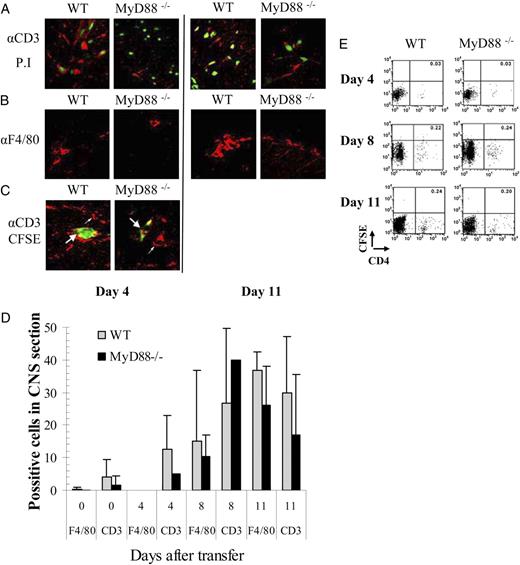
Do WT T cells gain entry into the CNS in MyD88−/− mice? We analyzed frozen sections of SCs 4 and 11 d after transfer of CFSE-labeled WT T cells. Because small numbers of infiltrating cells are undetectable by light microscopy at these time points, we used fluorescently labeled Abs and confocal microscopy for the analysis. At each time point, numerous T cells were observed in the SC parenchyma of both recipient strains (Fig. 3A, 3D). Although CFSE-labeled cells could be identified in the SCs of WT and MyD88−/− mice (Fig. 3C), there were many more CFSE-negative, CD3+ T cells at all of the time points. In addition, no differences in F4/80+ cells could be detected in all of the sections from WT and MyD88−/− recipients at days 4, 8, and 11 posttransfer (Fig. 3B, 3D). Because F4/80 is expressed by macrophages and microglia and expression is stronger in activated than in resting microglial cells, this result suggests that recruitment and stimulation of local myeloid cells were intact in MyD88−/− recipient mice.
Inflammatory CNS infiltrates develop in WT and MyD88−/− mice. A, B, For 4 and 11 d after transfer of WT CFSE-labeled T cells, frozen sections of lumbosacral spine from WT and MyD88−/− recipients were immunostained for CD3+ and F4/80+ cells and analyzed by confocal microscopy. C, CFSE was occasionally detectable among the CD3+ T cells (bold arrow) in both strains on day 4 after transfer; however, most CNS CD3+ cells are CFSE-negative (thin arrow). D, Frozen sections of lumbosacral spine from WT and MyD88−/− recipients at 4, 8, and 11 d after transfer of WT effector T cells were immunostained for CD3+ and F4/80+ cells and analyzed by confocal microscopy. Two to three mice per time point were analyzed for each group. Irradiated sham-treated mice were used as controls (day 0). No significant differences in either CD3+ or F4/80+ cells were detected in sections from WT and MyD88−/− recipients at any time point. E, SC lymphocytes were isolated on a Percoll gradient at the indicated days posttransfer and analyzed by flow cytometry. CD4+ cells are shown on the x-axis, and CFSE-labeled cells are shown on the y-axis. Accumulating CD4+ cells were detected from day 4 (0.04%) to days 8 and 11 (0.24%). The data shown are for one representative mouse of three analyzed for each time point for each group. No significant differences were observed between the WT and MyD88−/− groups at each time point.
Inflammatory CNS infiltrates develop in WT and MyD88−/− mice. A, B, For 4 and 11 d after transfer of WT CFSE-labeled T cells, frozen sections of lumbosacral spine from WT and MyD88−/− recipients were immunostained for CD3+ and F4/80+ cells and analyzed by confocal microscopy. C, CFSE was occasionally detectable among the CD3+ T cells (bold arrow) in both strains on day 4 after transfer; however, most CNS CD3+ cells are CFSE-negative (thin arrow). D, Frozen sections of lumbosacral spine from WT and MyD88−/− recipients at 4, 8, and 11 d after transfer of WT effector T cells were immunostained for CD3+ and F4/80+ cells and analyzed by confocal microscopy. Two to three mice per time point were analyzed for each group. Irradiated sham-treated mice were used as controls (day 0). No significant differences in either CD3+ or F4/80+ cells were detected in sections from WT and MyD88−/− recipients at any time point. E, SC lymphocytes were isolated on a Percoll gradient at the indicated days posttransfer and analyzed by flow cytometry. CD4+ cells are shown on the x-axis, and CFSE-labeled cells are shown on the y-axis. Accumulating CD4+ cells were detected from day 4 (0.04%) to days 8 and 11 (0.24%). The data shown are for one representative mouse of three analyzed for each time point for each group. No significant differences were observed between the WT and MyD88−/− groups at each time point.
To compare the extent of CNS infiltration in both strains, we purified SC lymphocytes and analyzed them by flow cytometry 4, 8, and 11 d following transfer of CFSE-labeled anti-MOG35–55 WT T cells. At each time point, similar percentages of CD4+ T cells had accumulated in the SCs of WT and MyD88−/− recipients, although almost all of these cells were CFSE-negative (Fig. 3E). Transferred cells that entered the CNS may have undergone multiple cell divisions, explaining the lack of CFSE fluorescence. Alternatively, endogenous T cells may comprise most of the CNS infiltrate at these time points. According to either explanation, transferred WT effector cells proliferated in MyD88−/− recipients, and CD4+ cells accumulated in the CNS up to 11 d following transfer. Nevertheless, these infiltrates in MyD88−/− mice do not progress and do not cause clinical EAE.
Adoptive transfer of anti-MOG35–55 WT T cells induces recipient IL-10 T cell responses to MOG
To address why CNS infiltrates in MyD88−/− mice do not progress and lead to clinical disease, we tested the involvement of MyD88 in the response to MOG in the recipient mice.
Splenocytes were isolated from WT and MyD88−/− mice 11 d after transfer of activated WT MOG-specific T cells. At this time point, the proliferation of the transferred cells was detectable in both WT and MyD88−/− recipient mice (Fig. 2). Splenocytes from the WT recipients secreted large amounts of IFN-γ in response to increasing concentrations of MOG35–55 peptide and only minimal IL-10 (Fig. 4A, 4B). In contrast, splenocytes from the MyD88−/− recipients secreted large amounts of IL-10 in response to the MOG peptide (Fig. 4B) and low to undetectable levels of IFN-γ (Fig. 4A). Thus, the ratio of IFN-γ to IL-10 produced in response to MOG35–55 was dramatically shifted in the MyD88−/− recipient mice compared with that in the WT recipient mice (Fig. 4C). Hence, the resistance to adoptive transfer of EAE by WT anti-MOG T cells in MyD88−/− mice might be related to this shift in cytokines in the Ag-specific response in the direction of IL-10 production. We next examined which T cells are responsible for this shift: transferred T cells or endogenous T cells.
Anti-MOG35–55 response following adoptive transfer to WT and MyD88−/− recipients. Splenocytes were isolated from WT and MyD88−/− mice 11 d after transfer of 20 × 106 activated WT anti-MOG35–55 T cells. Splenocytes were activated for 72 h with increasing concentrations of MOG35–55 peptide (μg/ml), and supernatants were tested for IFN-γ (A) and IL-10 (B). Results for one of two experiments of three mice per group are shown in A–C. At each peptide concentration, significantly more IFN-γ (p < 0.005) and significantly less IL-10 (p < 0.005) were produced by WT splenocytes compared with MyD88−/− splenocytes.
Anti-MOG35–55 response following adoptive transfer to WT and MyD88−/− recipients. Splenocytes were isolated from WT and MyD88−/− mice 11 d after transfer of 20 × 106 activated WT anti-MOG35–55 T cells. Splenocytes were activated for 72 h with increasing concentrations of MOG35–55 peptide (μg/ml), and supernatants were tested for IFN-γ (A) and IL-10 (B). Results for one of two experiments of three mice per group are shown in A–C. At each peptide concentration, significantly more IFN-γ (p < 0.005) and significantly less IL-10 (p < 0.005) were produced by WT splenocytes compared with MyD88−/− splenocytes.
We retrovirally engineered WT MOG-specific TGFP to recover them following transfer and determine the source of MOG35–55-specific IL-10 detected in the MyD88−/− recipient mice after adoptive transfer. Eleven days following TGFP transfer, recipient splenocytes were divided into GFP+ and GFP− lymphocyte populations using high-speed sorting. We found similar percentages of TGFP in WT and MyD88−/− spleens; no GFP+ cells were seen in the control mice (Fig. 5A). We then measured MOG-specific proliferation and cytokine secretion of the different populations, representing transferred WT cells (GFP+) or endogenous cells (GFP−). We found that GFP+ cells recovered from both WT and MyD88−/− mice proliferated specifically in response to MOG in vitro (Fig. 5B).
MOG-specific response of endogenous and adoptively transferred cells from WT and MyD88−/− mice. Splenocytes were isolated from WT and MyD88−/− mice 11 d after transfer of 30 × 106 activated TGFP cells. Cells were sorted to GFP+ and GFP− cells using gates shown in A. GFP+ cells (2 × 104 per well) in the presence of irradiated APC and GFP− splenocytes (5 × 105 cells per well) were activated for 72 h with increasing concentrations of MOG35–55 peptide (μg/ml). B, GFP+ cells from WT and MyD88−/− mice proliferated in response to increasing concentrations of MOG35–55 peptide (μg/ml). GFP+ cells recovered from MyD88−/− mice showed significantly greater proliferative indices at 0.1 and 2 μg/ml peptide concentrations than cells recovered from WT mice (*p < 0.05). IFN-γ and IL-10 secretion by GFP+ cells from WT or MyD88−/− recipients was measured, and no significant differences between groups were observed. C, GFP− cells from WT and MyD88−/− mice proliferated in response to increasing concentrations of MOG35–55 peptide (μg/ml), and no differences were observed between groups. IFN-γ and IL-10 secretion of GFP− cells from WT or MyD88−/− recipients was measured (*p < 0.05, comparison of WT and MyD88−/− at each peptide concentration). Stimulation index was calculated based on the background cpm of cells in the absence of peptide. The graphs show a pool of three independent experiments, each containing two or three mice per group.
MOG-specific response of endogenous and adoptively transferred cells from WT and MyD88−/− mice. Splenocytes were isolated from WT and MyD88−/− mice 11 d after transfer of 30 × 106 activated TGFP cells. Cells were sorted to GFP+ and GFP− cells using gates shown in A. GFP+ cells (2 × 104 per well) in the presence of irradiated APC and GFP− splenocytes (5 × 105 cells per well) were activated for 72 h with increasing concentrations of MOG35–55 peptide (μg/ml). B, GFP+ cells from WT and MyD88−/− mice proliferated in response to increasing concentrations of MOG35–55 peptide (μg/ml). GFP+ cells recovered from MyD88−/− mice showed significantly greater proliferative indices at 0.1 and 2 μg/ml peptide concentrations than cells recovered from WT mice (*p < 0.05). IFN-γ and IL-10 secretion by GFP+ cells from WT or MyD88−/− recipients was measured, and no significant differences between groups were observed. C, GFP− cells from WT and MyD88−/− mice proliferated in response to increasing concentrations of MOG35–55 peptide (μg/ml), and no differences were observed between groups. IFN-γ and IL-10 secretion of GFP− cells from WT or MyD88−/− recipients was measured (*p < 0.05, comparison of WT and MyD88−/− at each peptide concentration). Stimulation index was calculated based on the background cpm of cells in the absence of peptide. The graphs show a pool of three independent experiments, each containing two or three mice per group.
Surprisingly, GFP− cells also proliferated specifically to the MOG35–55 peptide, indicating that an endogenous response to MOG35–55 was activated following adoptive transfer of WT T cells (Fig. 5C). The GFP− cells proliferated at a lower stimulation index than the GFP+ cells, but this would be expected in a primary response; the TGFP cells, which represent a clonal population of activated MOG-specific T cells, would be expected to manifest stronger proliferation.
Regarding cytokines, the TGFP cells secreted high levels of IFN-γ and low to undetectable levels of IL-10 irrespective of whether they were recovered from WT or MyD88−/− mice; this shows that the Th1 phenotype of the transferred T cells was maintained to the same degree in both recipient strains (Fig. 5B). In contrast, we found strong differences in cytokine secretion between the GFP− cells from the WT and those from the MyD88−/− recipients: The pattern of cytokines secreted by the WT GFP− cells resembled that of the transferred WT cells; in contrast, the MyD88−/− GFP− cells secreted high levels of IL-10 and low levels of IFN-γ (Fig. 5C). Thus, MOG35–55-specific endogenous cells of the recipient mice are a source of IL-10 in the MyD88−/− mice.
Anticlonotypic and antiergotypic responses in WT and MyD88−/− mice
Activated T cells induce anti-T cell regulatory responses in recipient animals (31). Having shown that the response to MOG35–55 is modified in MyD88−/− mice, we now looked at the response of the recipients to the transferred anti-MOG T cells. Adoptive transfer of activated T cells induces both clone-specific and nonclone-specific (antiergotypic) responses in the recipient mice (32). Clonotypic responses are directed to epitopes of the TCR complex specific to a particular clone, whereas ergotypic reponses are directed to epitopes expressed by activated T cells (33–35). Both types of responses represent additional mechanisms that can participate in regulating pathogenic autoimmunity. The fact that MyD88 is involved in defining the phenotype of the response to specific Ags led us to investigate anti-T cell regulatory responses in recipients with and without MyD88. We immunized WT and MyD88−/− mice with WT anti-MOG35–55 T cell blasts (T-MOG) in the absence of adjuvant. We then stimulated the DLN cells by incubating them with irradiated T cells, either the clone used for immunization (“MOG”) or anti-OVA323–339 (“OVA”). The irradiated stimulator T cells were in an either activated or resting state. We found that T cells from WT and MyD88−/− mice proliferated in response to activated cells (T-MOG and T-OVA) but much less to resting cells (Fig 6A, 6B). Note that proliferation to T-MOG was somewhat greater than proliferation to T-OVA; this indicates that the anticlonotypic proliferative response is greater than the antiergotypic proliferative response. The cytokine responses, however, were of a similar magnitude in response to both T-MOG and T-OVA.
Antiergotypic and anticlonotypic responses of WT and MyD88−/− mice. WT and MyD88−/− mice were immunized with WT anti-MOG35–55 T cell blasts. Proliferation of DLN cells from WT (A) and MyD88−/− mice (B) was tested in response to decreasing amounts of irradiated activated and resting anti-MOG35–55 T cells (“MOG”) or anti-OVA323–339 T cells (“OVA”). C, Cytokine responses of DLN cells to activated and resting anti-MOG35–55 (“MOG”) or anti-OVA323–339 (“OVA”) T cells. The graphs show one of two independent experiments, each containing three mice per group.
Antiergotypic and anticlonotypic responses of WT and MyD88−/− mice. WT and MyD88−/− mice were immunized with WT anti-MOG35–55 T cell blasts. Proliferation of DLN cells from WT (A) and MyD88−/− mice (B) was tested in response to decreasing amounts of irradiated activated and resting anti-MOG35–55 T cells (“MOG”) or anti-OVA323–339 T cells (“OVA”). C, Cytokine responses of DLN cells to activated and resting anti-MOG35–55 (“MOG”) or anti-OVA323–339 (“OVA”) T cells. The graphs show one of two independent experiments, each containing three mice per group.
Interestingly, similar levels of IFN-γ were produced by T cells of WT and MyD88−/− recipients. However, the WT T cells also produced IL-17, whereas the MyD88−/− T cells produced IL-10 in response to activated T cells (Fig. 6C). Thus, the recipient T cell response to activated T cells in the absence of MyD88 is skewed toward IL-10 production and away from IL-17 production.
We next investigated whether IL-10 production by recipient cells is required for the resistance of MyD88−/− mice to adoptive EAE.
MyD88−/−/IL-10−/− mice are susceptible to adoptive EAE
To test whether endogenous IL-10 production is required to resist the development of EAE following adoptive transfer of encephalitogenic T cells in MyD88−/− mice, we generated MyD88−/−/IL-10−/− mice. In sharp contrast to the MyD88−/− mice (0% EAE incidence), six out of seven of the MyD88−/−/IL-10−/− mice developed EAE (Fig. 7). Thus, endogenous IL-10 production is the mechanism that explains the resistance to adoptive EAE in MyD88−/− mice. Transfer of the WT cells to WT recipients induced earlier onset and more severe EAE than transfer to MyD88−/−/IL10−/− mice (Fig. 7), suggesting that additional regulatory mechanisms are involved in mitigating EAE in mice lacking MyD88.
MyD88−/−/IL-10−/− double-knockout mice are susceptible to adoptive transfer EAE. Approximately 2 × 106 activated WT anti-MOG35–55 T cell blasts were transferred per mouse to C57BL/6 WT (triangles), IL-10−/− (circles), MyD88−/−/IL-10−/− (squares), and MyD88−/− (open diamond) mice. The average clinical score of all of the mice is shown. Disease onset in MyD88−/−/IL-10−/− mice was significantly delayed compared with both WT and IL-10−/− mice (p < 0.05). Significantly higher clinical scores were observed in IL-10−/− mice compared with those in MyD88−/−/IL-10−/− mice from day 15 onward (p < 0.05) and for WT versus MyD88−/−/IL-10−/− mice on day 22 and from day 25–40 (p < 0.05). No significant differences in daily clinical scores were seen between WT versus IL-10−/− mice. One representative experiment of two is shown.
MyD88−/−/IL-10−/− double-knockout mice are susceptible to adoptive transfer EAE. Approximately 2 × 106 activated WT anti-MOG35–55 T cell blasts were transferred per mouse to C57BL/6 WT (triangles), IL-10−/− (circles), MyD88−/−/IL-10−/− (squares), and MyD88−/− (open diamond) mice. The average clinical score of all of the mice is shown. Disease onset in MyD88−/−/IL-10−/− mice was significantly delayed compared with both WT and IL-10−/− mice (p < 0.05). Significantly higher clinical scores were observed in IL-10−/− mice compared with those in MyD88−/−/IL-10−/− mice from day 15 onward (p < 0.05) and for WT versus MyD88−/−/IL-10−/− mice on day 22 and from day 25–40 (p < 0.05). No significant differences in daily clinical scores were seen between WT versus IL-10−/− mice. One representative experiment of two is shown.
MyD88−/− anti-MOG35–55 T cells downregulate active EAE
Our finding that IL-10 production in MyD88−/− mice accounts for the resistance to adoptive transfer of EAE suggested that MyD88−/− IL-10–producing T cells might also be able to downregulate actively induced EAE. To test this hypothesis, we immunized WT or MyD88−/− mice with MOG35–55 and transferred enriched anti-MOG35–55 T cells to WT mice on day 3 after active induction of EAE with MOG35–55/CFA. Both WT and MyD88−/− mice mounted MOG35–55-specific T cell responses to MOG35–55/CFA immunization (Fig. 8A), although the T cell proliferation of the MyD88−/− mice was much lower than that of the WT mice. DLN T cells from the WT mice secreted high levels of IFN-γ; the DLN T cells from the MyD88−/− mice did not secrete IFN-γ (Fig. 8B). Following repeated culture in vitro, the WT T cells continued to secrete high levels of IFN-γ and low to nondetectable levels of IL-10 and IL-4; the MyD88−/− T cells, in contrast, secreted high levels of IL-10 and IL-4 (Fig. 8C). Table I shows a more complete panel of the cytokines secreted by these cells analyzed by cytokine bead array. In response to stimulation with MOG peptide, the WT cells secreted large amounts of IFN-γ and IL-17 and low amounts of IL-5, IL-10, and IL-4. The MyD88−/− cells, in contrast, produced large amounts of IL-5, IL-10, and IL-4, and they secreted relatively low amounts of IFN-γ and IL-17.
MyD88−/− T cells downregulate active EAE in WT mice. A, B, Both WT and MyD88−/− DLN cells proliferated in response to increasing concentrations of MOG35–55 peptide (A); however, only WT cells produced detectable levels of IFN-γ (B). One representative experiment of four is shown. C, DLN cells from WT and MyD88−/− mice immunized with MOG35–55/CFA were reactivated in vitro with irradiated autologous splenocytes in the presence of increasing concentrations of MOG35–55 peptide. IFN-γ (top), IL-10 (middle), and IL-4 (bottom) were measured by ELISA at 72 h. One representative experiment of three is shown. D, EAE was induced in WT mice by MOG35–55/CFA immunization on day 0, and reactivated WT (squares) versus MyD88−/− (triangles) DLN cells were adoptively transferred on day 3 (1.8 × 106 blasts per mouse). Immunized mice treated with PBS were used as a control group (diamonds). Combined results of all mice from two experiments are shown in the graph and summarized in the table. The mean cumulative disease score was significantly lower in TMyD88 treated mice compared with that in PBS-treated (p < 0.011) or TWT-treated mice (p < 0.022). No significant differences were seen between groups treated with TWT cells versus PBS.
MyD88−/− T cells downregulate active EAE in WT mice. A, B, Both WT and MyD88−/− DLN cells proliferated in response to increasing concentrations of MOG35–55 peptide (A); however, only WT cells produced detectable levels of IFN-γ (B). One representative experiment of four is shown. C, DLN cells from WT and MyD88−/− mice immunized with MOG35–55/CFA were reactivated in vitro with irradiated autologous splenocytes in the presence of increasing concentrations of MOG35–55 peptide. IFN-γ (top), IL-10 (middle), and IL-4 (bottom) were measured by ELISA at 72 h. One representative experiment of three is shown. D, EAE was induced in WT mice by MOG35–55/CFA immunization on day 0, and reactivated WT (squares) versus MyD88−/− (triangles) DLN cells were adoptively transferred on day 3 (1.8 × 106 blasts per mouse). Immunized mice treated with PBS were used as a control group (diamonds). Combined results of all mice from two experiments are shown in the graph and summarized in the table. The mean cumulative disease score was significantly lower in TMyD88 treated mice compared with that in PBS-treated (p < 0.011) or TWT-treated mice (p < 0.022). No significant differences were seen between groups treated with TWT cells versus PBS.
| . | WT . | MyD88−/− . | ||
|---|---|---|---|---|
| Peptide (μg/m1) . | Peptide (μg/ml) . | |||
| Cytokine (pg/m1) . | 0 . | 10 . | 0 . | 10 . |
| IL-2 | ≤0 | ≤0 | 100.7 | 58.9 |
| IL-4 | 5.5 | 3.3 | 28.6 | 209.6 |
| IL-5 | ≤0 | 13.5 | 9.1 | 2575.3 |
| IL-6 | 3.2 | 146.9 | 27 | 113 |
| IL-10 | ≤0 | 10.4 | 145.3 | 1174.8 |
| IL-17 | ≤0 | 2699.4 | ≤0 | 36.4 |
| IFN-γ | ≤0 | 3158.8 | 17.1 | 186.8 |
| TNF-α | ≤0 | ≤0 | 7.8 | ≤0 |
| GM-CSF | ≤0 | 206 | ≤0 | 93.3 |
| . | WT . | MyD88−/− . | ||
|---|---|---|---|---|
| Peptide (μg/m1) . | Peptide (μg/ml) . | |||
| Cytokine (pg/m1) . | 0 . | 10 . | 0 . | 10 . |
| IL-2 | ≤0 | ≤0 | 100.7 | 58.9 |
| IL-4 | 5.5 | 3.3 | 28.6 | 209.6 |
| IL-5 | ≤0 | 13.5 | 9.1 | 2575.3 |
| IL-6 | 3.2 | 146.9 | 27 | 113 |
| IL-10 | ≤0 | 10.4 | 145.3 | 1174.8 |
| IL-17 | ≤0 | 2699.4 | ≤0 | 36.4 |
| IFN-γ | ≤0 | 3158.8 | 17.1 | 186.8 |
| TNF-α | ≤0 | ≤0 | 7.8 | ≤0 |
| GM-CSF | ≤0 | 206 | ≤0 | 93.3 |
Cytokines were measured by multiplex bead array.
We transferred the WT MyD88−/− anti-MOG35–55 T cells to WT recipients 3 d after active EAE was induced by immunization with MOG35–55/CFA (Fig. 8D). The transferred MyD88−/− T cells significantly delayed the day of onset (p ≤ 0.05) and reduced the severity of EAE in comparison with mice treated with WT T cells or nontreated controls. The downregulation of active EAE by the MyD88−/− T cells was Ag-specific transfer of Con A-activated MyD88−/− splenocytes had no effect on disease (data not shown). There was no significant difference between WT T cell-treated and nontreated control mice. Transfer of MyD88−/− T cells also delayed the day of onset of EAE and fully protected recipient mice from developing severe EAE (clinical score ≥ 4); there was no mortality, compared with 40–50% mortality in WT T cell and nontreated mice (Fig. 8D).
Discussion
Innate immune signaling is clearly required when adjuvants such as CFA are used to actively induce autoimmune diseases (21, 22, 36). Adjuvants activate APCs via innate receptor signaling to express molecules necessary for the generation of pathogenic autoreactive T cells (MHCs, costimulatory molecules, cytokines, chemokines, and others). Therefore, not surprisingly, MyD88−/− mice are resistant to induction of active EAE [Fig. 7 and (19, 21)] and to experimental autoimmune uveitis, a similar CNS autoimmune disease directed against retinal Ags (22). The adoptive transfer of pathogenic WT T cells that mediate EAE has no need for adjuvant. Why then are MyD88−/− mice resistant to EAE mediated by activated clones of effector T cells that are encephalitogenic in WT mice? In this study, we show that the resistance of MyD88−/− mice to these donor T cells appears to be caused by endogenous T cells in the recipient mice that secrete IL-10 in response to the MOG35–55 Ag, and in response to the transferred T cells themselves. The T cell anti-T cell response was specific for the activated state of the stimulatory T cells but included antiergotypic IL-10 and IFN-γ cytokine responses.
The WT anti-MOG effector T cells entered the CNS of the MyD88−/− recipient mice, but their pathogenic effects were aborted by the endogenous IL-10. Protection from transferred EAE in the MyD88−/− recipient mice could therefore be ascribed to a shift in the phenotype of the autoimmune anti-MOG response.
Prinz et al. (21) also reported that MyD88−/− mice were resistant to adoptively transferred EAE. On the basis of the fact that MyD88−/− mice reconstituted with WT bone marrow were partially protected from EAE induced by MOG/CFA immunization, Prinz et al. speculated that resistance to EAE in MyD88−/− mice is due in part to defective reactivation of pathogenic T cells by radioresistant APCs in the CNS. We discovered that endogenous IL-10 production is the mechanism that governs the binary outcome of clinical EAE versus no EAE in MyD88−/− mice; MyD88−/− mice lacking IL-10 production were susceptible to adoptive transfer EAE. Thus, adoptive transfer EAE involves a second wave of CNS-specific T cells, as well as regulatory T cells that recognize syngeneic activated T cells. The polarization of these cells is controlled through a MyD88-dependent pathway. The second wave of T cells occurs before the onset of clinical EAE, and in the absence of MyD88 signaling these endogenous T cells become IL-10 producers that inhibit further inflammation. IL-10 is also known to regulate EAE in WT mice because IL-10−/− mice develop more severe EAE than their WT counterparts (37). Thus, in both the presence and the absence of MyD88 signaling, IL-10 plays a similar regulatory role.
Activated B cells have been shown to suppress T cell-mediated autoimmune disease through a mechanism that depends on IL-10 production (38). However, because MyD88 expression is required for the secretion of IL-10 by activated B cells, B cells are not a likely source of the endogenous IL-10 produced by the MyD88−/− recipient mice. Indeed, it is likely that the endogenous IL-10 was produced by MyD88−/− T cells; we found that MyD88−/− MOG-specific T cells suppressed active EAE induced by MOG/CFA in WT mice. Suppression was Ag-specific; transfer of MyD88−/− splenocytes, either with or without Con A preactivation, had no effect. The MOG-specific T cell response in the MyD88−/− mice was marked by high levels of IL-5 and IL-10 and the near absence of IFN-γ and IL-17. High IL-10 production is likely to be critical to the downregulation of active EAE achieved by transfer of these cells (39). IL-10 deficiency enhances EAE to a greater degree than deficiency of either IL-4 or IL-5 (6, 37); IL-10-producing T cell transgenic mice are protected from EAE (37); and high IL-10 production characterizes T regulatory type 1 cells that suppress EAE (7, 8, 37). Thus, effective suppression of existing pathogenic effector T cells appears to be caused by the activity of Ag-specific T cells producing IL-10. Our results are consistent with previous studies that reported that Ag-specific responses in MyD88−/− mice are dominated by IL-10 and Th2 cytokine production (12, 40). In contrast to the MyD88−/− response, WT lymph node cells produced high levels of IFN-γ and IL-17 and no significant amounts of IL-4, IL-5, or IL-10. Thus, even at an early stage of differentiation, WT lymph node cells contain almost no cells that produce regulatory cytokines.
Autoimmunity is tightly regulated by regulatory T cells. In addition to Ag-specific regulatory cells, other regulatory cells recognize TCR epitopes of autoimmune clones, as well as epitopes expressed by activated T cells—ergotopes (32, 35). Regulation of autoimmunity through these networks of interacting cells enables appropriate limitation of self-reactivity. Following exposure to anti-MOG35–55 effector T cells, WT and MyD88−/− mice also mount endogenous responses to the transferred T cells (Fig. 6). This reactivity was stronger to activated than resting T cells, due to the recognition of ergotopes (41, 42) (activation-specific markers) or due to more efficient presentation of TCR peptides by activated cells (35, 43). The fact that mice also responded to activated anti-OVA T cells suggests that at least part of the response is antiergotypic. Importantly, the cytokine response to activated anti-MOG T cells in MyD88−/− mice was also skewed toward IL-10 production and away from IL-17 production. Thus, the phenotype of T cell networks regulating autoimmunity is also controlled by innate MyD88-dependent pathways.
In summary, in the absence of MyD88, Th2-type cells that secrete IL-10 arise either by default or by pathways normally suppressed by MyD88 signaling, and these T cells suppress EAE mediated by Th1-type effector T cells.
Taken together, our results show that similar populations of IL-10producing T cells arise in MyD88−/− mice following MOG/CFA immunization and adoptive effector T cell transfer, and in both cases these cells limit autoimmunity. The fact that active downregulation of EAE is achieved in the absence of MyD88 signaling suggests that targeted inhibition of MyD88 might augment downregulatory pathways that ameliorate autoimmune diseases.
Acknowledgements
We thank Dr. S. Akira (Department of Host Defense, Osaka University, Osaka, Japan) for the generous gift of MyD88−/− and TLR2−/− mice.
Disclosures The authors have no conflicting financial interests.
Footnotes
This work was supported in part by a grant from the Julius Oppenheimer Endowment at the Hebrew University of Jerusalem.







