Abstract
Dendritic cells (DCs) respond to changes in their lipid environment by altering gene expression and immunophenotype. Some of these alterations are mediated via the nuclear receptor superfamily. However, little is known about the contribution of liver X receptor (LXR) to DC biology. In this study, we present a systematic analysis of LXR, activated by synthetic ligands or naturally occurring oxysterols in developing human monocyte-derived DCs. We found that LXRs are present and can be activated throughout DC differentiation in monocyte- and blood-derived DCs. Administration of LXR-specific natural or synthetic activators induced target gene expression accompanied by increased expression of DC maturation markers, such as CD80 and CD86. In mature DCs, LXR activation augmented the production of inflammatory cytokines IL-12, TNF-α, IL-6, and IL-8 and resulted in an increased capacity to activate CD4+ T cell proliferation upon ligation with TLR4 or TLR3 ligands. These effects appear to be underpinned by prolonged NF-κB signaling. Supporting such an inflammatory role, we found that LXR positive DCs are present in reactive lymph nodes in vivo. We propose that activation of LXR represents a novel lipid-signaling paradigm that alters the inflammatory response of human DCs.
Dendritic cells (DCs) are considered potent APCs of the immune system. They play important roles in the initiation and maintenance of the primary immune response and in mediating signals to activate adaptive immunity. Upon capturing Ags, immature DCs (iDCs) transform into mature DCs (mDCs) and migrate to the lymphatic nodes from the periphery to present Ags and activate T cells. Presentation of the processed Ag coupled with cytokine production results in the induction of different subsets of T lymphocytes regulating the inflammatory or anti-inflammatory cascade triggered by infectious agents and self Ags, respectively (1–3). Lipid signaling has effects on the maturation and function of DCs. Some of these effects are mediated by the nuclear hormone receptors (4–13).
Liver X receptors (LXRs; α and β) are members of the nuclear receptor superfamily. They bind oxysterols, regulate the expression of specific target genes, and control the function and phenotype of different cells at the transcriptional level (14–16). Whereas high level of LXRα expression is restricted to liver and adipose tissue, LXRβ is expressed more ubiquitously (16, 17). The expression of LXR in various cells of the immune system (e.g., macrophages, DCs, and lymphocytes) suggested that this lipid-activated nuclear receptor has the potential to affect the function of the immune system as well (18–20). Studies of the role of LXRs in macrophage biology revealed that, in cultured macrophages in response to bacterial infection or LPS stimulation, LXRs regulate the expression of their target genes involved in lipid homeostasis like cholesterol transporters ABCA1, ABCG1, ABCG4, ABCG5, and ABCG8, and simultaneously they affect the expression of inflammatory mediators, such as inducible NO synthase, cyclooxygenase (COX)-2, IL-6, IL-1β, MCP-1, MCP-3, and MMP-9. The receptor is therefore integrating lipid metabolism and immune functions via these effects (21–26).
It is conceivable that the known signaling mechanisms in monocyte/macrophage differentiation are also active in DCs. One previous study partially addressed this issue and showed that LPS-induced maturation and detachment is impaired by LXR, because of abnormal regulation of the actin-bundling protein fascin, suggesting that LXR plays a role in immunologic synapse formation and T cell activation (19). We have re-examined and extended this issue by analyzing how LXR activation and target gene expression affects the phenotype and response of myeloid DCs. We show that LXR activators have a minimal effect on the immune phenotype of iDCs. However we found more prominent changes when exposing DCs to specific TLR stimuli. LXR programming alters the immune response and sensitizes inflammatory response of mDCs, as revealed by the increased expression of maturation-specific and related surface markers, prolonged NF-κB signaling, inflammatory cytokine production (TNF-α, IL-6, IL-8, and IL-12), and an increased capacity to activate CD4+ T cell proliferation. In addition, LXRα can be detected in vivo in DCs of reactive lymph nodes.
Materials and Methods
Ligands
Cells were treated with the following ligands: T090137 (Alexis Biochemicals, San Diego, CA), GW3965 (GlaxoSmithKline, Research Triangle Park, NC) and 22(R)-hydroxycholesterol (22ROH; Sigma-Aldrich, St. Louis, MO).
DC generation and maturation
CD14+ monocytes and blood myeloid DCs were obtained from platelet-free buffy coats from healthy donors by Ficoll gradient centrifugation, followed by immunomagnetic cell separation with anti-CD14–conjugated or CD1c-conjugated microbeads, respectively (VarioMACS Separation System; Miltenyi Biotec, Auburn, CA). Blood myeloid DCs were cultured for 1 d at a density of 3.5 × 105 cells/ml in RPMI 1640 (Sigma-Aldrich) supplemented with 10% FBS (Invitrogen, Karlsruhe, Germany) and penicillin/streptomycin (Sigma-Aldrich). Monocytes were cultured in 6-well culture dishes at a density of 1 × 106 cells/ml in RPMI 1640 supplemented with 10% FBS, 500 U/ml penicillin-streptomycin (Life Technologies, Rockville, MD), 2 mM l-glutamine (Life Technologies, Paisley, U.K.), 800 U/ml GM-CSF (Leucomax; Gentaur Molecular Products, Brussels, Belgium), and 500 U/ml IL-4 (PeproTech, Rocky Hill, NJ). Cells were maintained in a 37°C incubator venting 5% CO2. IL-4 and GM-CSF were replenished on day 3. To obtain mDCs immature DCs were challenged at day 5 of culturing for 48 h with various TLR ligands: LPS (Escherichia coli and Salmonella enterica serotype Minnesota), LTA, lipid A, CpG or poly(I:C) (Sigma-Aldrich). Ligands or vehicle control (50% DMSO/ethanol) were added to the cell culture starting from the first day.
Microarray experiment
Total RNA was isolated as described below. cRNA was generated from 5 μg total RNA using the SuperScript Choice kit (Invitrogen, Paisley, U.K.) and the High Yield RNA transcription labeling kit (Enzo Diagnostics, Farmingdale, NY). Fragmented cRNA was hybridized to Affymetrix arrays (U133 Plus 2.0; Affymetrix, Santa Clara, CA). Data analysis was performed using Gene Spring GX 7.3.1 software (Agilent, Santa Clara, CA). Signal for each transcript was normalized by comparing to the median signal (arbitrary value of 1.0). The microarray data presented in this article have been submitted to the Gene Expression Omnibus (GEO) under GEO accession number GSE8658.
Real-time quantitative RT-PCR
To obtain total RNA, cells were centrifuged and pelleted at the indicated time points. RNA was isolated with TRIZOL reagent (Invitrogen). The amount and quality of total RNA was determined by capillary electrophoresis analysis using an Agilent 2100 Bioanalyzer (Agilent). cDNA synthesis was performed at 42°C for 120 min and 72°C for 5 min (Invitrogen) using Superscript II reverse transcriptase and Random Primers (Invitrogen). Quantitative PCR was performed using real-time PCR (ABI PRISM 7900; Applied Biosystems, Darmstadt, Germany), 40 cycles of 95°C for 10 s and 60°C for 1 min. The reactions were done in triplicate, and comparative Ct method, which is described by Applied Biosystems User Bulletin No. 2, was used to quantify transcripts and to normalize for cyclophilin. Cylophilin expression levels did not vary between cell types or treatments. The sequences of the primers and probes are available upon request.
Immunodetection of LXRα on cells and tissue sections
Human monocytes and iDCs differentiated in the presence or absence of GW3962 were pelleted and fixed in 4% paraformaldehyde (pH 7.3) for 24 h at 4°C. Each cell block was then embedded in paraffin followed by sectioning and mounting on the same glass slide. After deparaffinization, rehydration, and Ag unmasking, immunohistochemical staining was performed by using an mAb to LXRα (PP-PPZ0412; R&D Systems, Minneapolis, MN).
Sections were dewaxed, rehydrated, and treated with the Ag retrieval solution (pH 6.0; Dako, Carpinteria, CA), according to the manufacturer’s instructions. Endogenous peroxidase activity was blocked by 1% H2O2 in absolute methanol for 30 min at room temperature. Nonspecific IgG binding was prevented by preincubation of the sections in serum-free protein block solution (Dako). mAb to human LXRα was used as primary immunoreagent in 1:50 dilution with 1 h incubation at room temperature. Ag–Ab reactions were detected with the use of the biotin-free Envision kit for mouse monoclonals containing HRP conjugated with the secondary Abs on a polymer. The specific peroxidase activity was visualized with 3,3′diaminobenzidine in 0.1 mol/l TRIS-HCl buffer (pH 7.2). Counterstaining was performed by methyl-green or Mayer’s hematoxylin. Sections were dehydrated and mounted with Canada balsam and then photographed with a Leica DM2500 microscope equipped with a Leica DFC 500 12-megapixel camera (Leica, Solms, Germany).
Quantification of cytokine production by ELISA
Supernatants of DC cultures were stored at −20°C until they were analyzed for the presence of TNF-α, IL-6, IL-8, IL-10, and IL-12. Cytokine levels were measured using BD OptEIA ELISA reagents (BD Biosciences, San Diego, CA), according to the manufacturer’s instructions.
FACS analysis
Cell staining was performed using FITC-, or PE-conjugated mAbs. Labeled Abs for flow cytometry included anti–CD80-PE, CD83-PE, CD86-PE, CD206-PE, CD209-FITC, HLA-DR-PE, and isotype-matched controls (BD Pharmingen, San Diego, CA). The cells were assessed for fluorescence intensity using FACS Calibur cytometer (BD Biosciences). Data analysis was performed using Cellquest software (BD Biosciences).
Endocytosis
FITC-dextran (Sigma-Aldrich) was used to measure mannose receptor (MR)-mediated endocytosis. Cells were incubated with 1 mg/ml FITC-dextran for 1 h at 37°C, and the uptake of FITC-dextran was determined by flow cytometry. Phagocytosis was measured by the cellular uptake of Latex beads (Sigma-Aldrich; carboxylate modified, mean diameter 1 μm): cells were incubated with latex beads for 6 h at 37°C and washed, and the uptake was quantified by FACS.
Western blot analysis
Cells were washed in PBS and then lysed in buffer A (150 mM NaCl, Tris-HCl, pH 7.5), 1 mM EDTA, 15 mM b-mercaptoethanol, 0.1% Triton X-100 containing a phosphatase inhibitor mix (Sigma-Aldrich) and the protease inhibitors aprotinin, leupeptin, pepstatin, bestatin (20 μg/ml each), and 0.5 mM PMSF. Protein (20 μg) was separated by electrophoresis in 10% polyacrylamide gel and then transferred to PVDF membrane (Bio-Rad, Hercules, CA). After blocking with 5% dry milk, membranes were probed with LXRα (PP-PPZ0412; R&D Systems), anti–phospho-IκB α Ser32/36 (5A5; Cell Signaling Technology, Beverly, MA), anti–phospho-NF-κB p65 Ser536 (3033; Cell Signaling Technology), and anti–β-actin (Sigma-Aldrich) Abs. For detecting ABCG1, Western blot analysis was performed as previously described (27). The Ag–Ab complexes were labeled with appropriate HRP-conjugated secondary Abs (Sigma-Aldrich) and visualized by Immobilon Western HRP Substrate kit (Millipore, Bedford, MA).
T cell proliferation assay
The fluorescence dye CFSE (5-CFSE; Molecular Probes, Eugene, OR) was used for the analysis of T cell proliferation. T cells were isolated from buffy coats of healthy donors by Ficoll gradient centrifugation and immunomagnetic cell separation (naive CD4+ T cell isolation kit; Miltenyi Biotech). T cells were washed once with sterile PBS, resuspended in diluted CFSE at the density of 5 × 106 cells/ml, and labeled at 37°C for 15 min. CFSE-labeled cells were washed twice in RPMI 1640 culture medium (Sigma-Aldrich) supplemented with 10% FBS (Life Technologies) and seeded in 96-well tissue culture plates. Immature DCs and LXR-programmed iDCs were treated with 200 ng/ml LPS for 10 h, washed three times in culture medium, and cocultured with CFSE-labeled allogeneic, naive CD4+ T cells cells in 96-well cell culture plates for 5 d at a DC/T cell ratio of 1:15. As a control, untreated DCs were used. For the proliferation assays, anti-CD3 mAb was added to the culture media at day 0 at 0.5 μg/ml final concentration. On day 5, fluorescence intensities were measured by flow cytometry and results were evaluated and proliferation index was determined using the Modfit LT software (Verity Software House, Topsham, ME).
Statistical analysis
All data are presented as mean ± SD. In real-time quantitative PCR experiments, the mean and SD were calculated for both the normalized and the normalizer values. To incorporate the random errors of the measurements, we used the propagation of errors to determine the SD of the normalized values. We made at least four biologic replicates for all experiments. In real-time quantitative PCR experiments, we performed an unpaired, two-tailed, t test. In T cell proliferation assays, we performed a paired t test on normalized data. A p < 0.03 was considered statistically significant.
Results
LXRα is present and can be activated in monocyte-derived DCs and also in CD1c+ circulating blood DCs
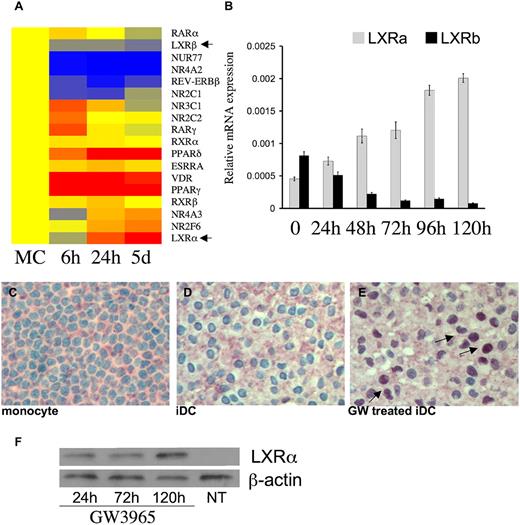
Our group and others have shown that LXRα was one of the nuclear receptors upregulated in human monocyte derived DCs differentiated in the presence of GM-CSF and IL-4 (19) (Fig. 1A). We have further validated this finding by performing a time course experiment in which the two LXR isoforms showed differential expression during DC differentiation. Whereas α was one of the most strongly upregulated among nuclear receptors, β was downregulated and could be detected at a low level, suggesting that α is the dominant LXR isoform during DC differentiation (Fig. 1B).
LXRα is expressed at high levels and is inducible during DC differentiation. A, Microarray transcript profiles for selected probe sets of nuclear receptors that were induced or repressed during differentiation of DCs. Heat map shows expression levels. Raw data were normalized to the median expression. The mean of three determinations is shown. Arrows indicate the two isoforms of LXR. B, Kinetics of LXRα and LXRβ mRNA expression was determined by RT-PCR as described in 1Materials and Methods. Cells were harvested at the indicated points. All PCR data are expressed as a ratio of the LXRα and LXRβ transcripts relative to cyclophilin expression. Error bars indicate the SD of the relative expression. C–E, Immunohistochemical detection of LXRα in monocytes (C), and iDCs differentiated in the absence (D) or presence of GW3965 (E) for 5 d. Arrows in E indicate positive (brown) nuclear staining for LXRα. Note the absence of (C) and markedly fewer (D) staining intensities. Original magnifications ×20. F, Western blot analysis of LXRα protein in iDCs that were differentiated in the presence or absence of 1 μM GW3965 administrated for the indicated periods of time.
LXRα is expressed at high levels and is inducible during DC differentiation. A, Microarray transcript profiles for selected probe sets of nuclear receptors that were induced or repressed during differentiation of DCs. Heat map shows expression levels. Raw data were normalized to the median expression. The mean of three determinations is shown. Arrows indicate the two isoforms of LXR. B, Kinetics of LXRα and LXRβ mRNA expression was determined by RT-PCR as described in 1Materials and Methods. Cells were harvested at the indicated points. All PCR data are expressed as a ratio of the LXRα and LXRβ transcripts relative to cyclophilin expression. Error bars indicate the SD of the relative expression. C–E, Immunohistochemical detection of LXRα in monocytes (C), and iDCs differentiated in the absence (D) or presence of GW3965 (E) for 5 d. Arrows in E indicate positive (brown) nuclear staining for LXRα. Note the absence of (C) and markedly fewer (D) staining intensities. Original magnifications ×20. F, Western blot analysis of LXRα protein in iDCs that were differentiated in the presence or absence of 1 μM GW3965 administrated for the indicated periods of time.
Next, we used immunohistochemistry to detect LXRα in monocytes and in monocyte-derived iDCs. We found that whereas monocytes lack the expression of the LXRα protein, it is expressed in iDCs and markedly increased when DCs are differentiated in the presence of the synthetic agonist of LXR, GW3962 (GW; Fig. 1C–E). This finding is explained by the established autoregulatory activity of LXRα (28). Similarly, iDCs exposed to GW for various lengths of time show LXRα expression as detected by Western blotting (Fig. 1F). To further analyze whether LXR could become activated during in vitro DC differentiation, another time course experiment was performed in which ligand was added at various time points during the course of differentiation (Fig. 2A), and expression levels of target genes including LXRα were measured 24 h later. We found that synthetic ligands readily induced the expression of LXRα, ABCA1, ABCG1, and apoE, and their inducibility was largely independent from the time point of treatment during DC differentiation (Fig. 2B–E). Similar results were obtained when using another synthetic LXR agonist, T090137, or the naturally occurring 22ROH (Supplemental Fig. 1) (15, 29). Next, we tested whether LXR is present and can be activated in differentiated circulating DCs; therefore, we separated CD1c+ DCs from peripherial blood and measured the expression levels of the two LXR isoforms and the levels of its target genes upon treatment with GW3965. We found that in CD1c+ blood DCs, LXRα was also the dominant isoform (Fig. 2F), and the expression levels of LXRα, ABCA1, and ABCG1 showed a marked increase when cells were treated with LXR ligand (Fig. 2G–I).
LXR can be activated by an LXR-specific agonist during differentiation of iDCs and in CD1c+ circulating blood DCs and affect the expression of costimulatory and surface molecules on DCs. A, CD14+ monocytes were isolated from peripheral blood and cultured in the presence of IL-4 and GM-CSF. Effects of ligand treatment were tested by adding GW at the indicated timepoints and harvested 24 h later (S1, S2, S3). Samples for mRNA measurements were collected, processed, and measured as described in 1Materials and Methods. B–E, Kinetics of transcript levels of LXRα (B), ABCA1 (C), ABCG1 (D), and apoE (E) were determined in monocyte-derived DCs during differentiation by RT-PCR as described. RNA was obtained from samples (S1, S2, S3) collected 24 h after administration of 1 μM GW3965 (filled bars) or vehicle (open bars) as controls at the indicated timepoints as described in A. Data are expressed as a ratio of the transcripts relative to cyclophilin expression. Error bars indicate the SD of the relative expression. *p < 0.01, compared with the respective control value. F–I, CD1c + blood DCs were separated as described in 1Materials and Methods. The relative mRNA levels for LXRα and LXRβ (F) and kinetics of transcript levels of LXRα (G), ABCA1 (H), and ABCG1 (I) in the presence (GW) or absence (CTR) of 1 μM GW3965 for 24 h were determined by real-time quantitative RT-PCR as described. Data are expressed as a ratio of the transcripts relative to cyclophilin expression. Error bars indicate the SD of the relative expression. *p < 0.01, compared with the respective control value. J, Monocytes were cultured for 5 d as described in 1Materials and Methods for the generation of iDC. DC-SIGN, MR, MHC class II, CD80, and CD86 cell surface expression was determined by flow cytometry on iDCs differentiated in the absence (CTR; gray histograms) or presence of GW3965 1 μM (GW; solid line). Numbers are the mean fluorescence intensity values. Data obtained with specific mAb versus isotype-matched control. One representative experiment of eight performed is shown.
LXR can be activated by an LXR-specific agonist during differentiation of iDCs and in CD1c+ circulating blood DCs and affect the expression of costimulatory and surface molecules on DCs. A, CD14+ monocytes were isolated from peripheral blood and cultured in the presence of IL-4 and GM-CSF. Effects of ligand treatment were tested by adding GW at the indicated timepoints and harvested 24 h later (S1, S2, S3). Samples for mRNA measurements were collected, processed, and measured as described in 1Materials and Methods. B–E, Kinetics of transcript levels of LXRα (B), ABCA1 (C), ABCG1 (D), and apoE (E) were determined in monocyte-derived DCs during differentiation by RT-PCR as described. RNA was obtained from samples (S1, S2, S3) collected 24 h after administration of 1 μM GW3965 (filled bars) or vehicle (open bars) as controls at the indicated timepoints as described in A. Data are expressed as a ratio of the transcripts relative to cyclophilin expression. Error bars indicate the SD of the relative expression. *p < 0.01, compared with the respective control value. F–I, CD1c + blood DCs were separated as described in 1Materials and Methods. The relative mRNA levels for LXRα and LXRβ (F) and kinetics of transcript levels of LXRα (G), ABCA1 (H), and ABCG1 (I) in the presence (GW) or absence (CTR) of 1 μM GW3965 for 24 h were determined by real-time quantitative RT-PCR as described. Data are expressed as a ratio of the transcripts relative to cyclophilin expression. Error bars indicate the SD of the relative expression. *p < 0.01, compared with the respective control value. J, Monocytes were cultured for 5 d as described in 1Materials and Methods for the generation of iDC. DC-SIGN, MR, MHC class II, CD80, and CD86 cell surface expression was determined by flow cytometry on iDCs differentiated in the absence (CTR; gray histograms) or presence of GW3965 1 μM (GW; solid line). Numbers are the mean fluorescence intensity values. Data obtained with specific mAb versus isotype-matched control. One representative experiment of eight performed is shown.
These results suggest that in both blood DCs and monocyte-derived DCs, α is the dominant LXR isoform present. Importantly, we could find no indication of LXR being transcriptionally active in the absence of added exogenous ligand in any of the differentiation states measured by target gene expression. However, upon natural or synthetic ligand activation, LXR target genes are readily inducible in both cell types. These findings were calling for further studies to address the role of LXR in both immature and mature DCs.
LXR agonists have minimal effects on the expression of iDC costimulatory and surface molecules
First, we measured the expression of cell surface proteins on iDCs by flow cytometry upon administrating LXR activators at the beginning of differentiation. We found that surface expressions of the MR showed a slight decrease, whereas CD80 was minimally increased. CD86 and MHC class II were not affected on iDCs at day 5 (Fig. 2J). The measurement of CD14 levels, a marker of monocytes, also indicated that DC differentiation was complete, and the entire cell population differentiated as indicated by the loss of CD14 positivity. By measuring the uptake of Latex bead, apoptotic bodies, and FITC-dextran, we could not find significant differences between the LXR-programmed and the untreated DCs, although in some cases the decreased levels of MR could be paired with a decreased uptake of FITC-dextran (data not shown). These data suggested that activation of LXR has only slight effects on iDC maturation and function.
LXR signaling is enhanced during maturation of DCs and increases the expression of costimulatory molecules
Next, we turned our attention to mature DCs. In response to stimulation, iDCs transform into mDCs with characteristic changes in gene expression, phenotype, and function. We sought to identify how LXR signaling affects maturation and vica versa. Measuring the expression levels of mRNAs encoding ABCA1 and ABCG1, we found that LPS exposure by itself did not change target gene expression; however, maturation resulted in an enhanced inducibility of the expression of these target genes upon exogenous ligand exposure (Fig. 3A–B). The potentiating effect of LPS on LXR signaling was verified also at the protein level, where ABCG1 was detected in mDCs exposed to GW (Fig. 3C). Expression levels of costimulatory molecules (e.g., CD80, CD83, CD86, and MHC class II) that are required for activation and transmitting signals are increased during transformation of iDCs into mDCs. We next determined the effect of LXR activation on these markers. In the presence of LXR activators, the mRNA levels of both CD80 and CD86 showed a marked upregulation compared with untreated mDCs (Fig. 3D–E). In parallel with the mRNA expression, we detected the same effect when comparing the levels of surface expresion of GW-treated DCs, supporting that LXR programming affects the changes in the surface expres-sion of CD80 and CD86 at the level of transcription and protein levels (Fig. 3F). Surface expression of CD83 showed no difference when compared to control mDCs (data not shown). There have been several endogenous oxysterols identified as ligands of LXR such as 24(S),25-epoxycholesterol, 27-hydroxycholesterol, and 22ROH. A common feature of all these compounds is that their affinity is much lower to the receptor than that of synthetic compounds like GW. We used 22ROH to activate the receptor. Similarly higher expression of CD86 was detected when mDCs were treated with a natural ligand, 22ROH, as compared with untreated cells (Supplemental Fig. 2A).
LXR response is enhanced during maturation of DCs and LXR programming increases CD80 and CD86 expression in mDCs. A and B, Expression levels of ABCA1 (A) and ABCG1 (B) were determined by real-time quantitative RT-PCR from mDC samples cultured for 5 d in the presence or absence of 1 μM GW3965 and stimulated with LPS for another 24 h. Data are expressed as a ratio of the transcripts relative to cyclophilin expression. Error bars indicate the SD of the relative expression. **p < 0.03, compared with the respective control value. C, Western blot analysis of ABCG1 protein in LPS treated DCs that were differentiated in the presence or absence of 1 μM GW3965 for 5 d and stimulated as described earlier. D and E, The mRNA levels for CD80 (D) and CD86 (E) in mDCs differentiated in the presence or absence of 1 μM GW3965 and stimulated with different doses of LPS for 24 h. Expression levels were determined by real-time quantitative RT-PCR. Data are expressed as a ratio of the transcripts relative to cyclophilin expression. Error bars indicate the SD of the relative expression. *p < 0.01, compared with the respective control value. F, Characterization of CD80 and CD86 cell surface expression by flow cytometry on mDCs that were differentiated in the presence of different doses of GW3965 and stimulated by LPS as described earlier. Numbers represent mean fluorescence inensity values. Data obtained with specific mAb indicated (—) versus isotype-matched control (–). One representative experiment of five performed is shown.
LXR response is enhanced during maturation of DCs and LXR programming increases CD80 and CD86 expression in mDCs. A and B, Expression levels of ABCA1 (A) and ABCG1 (B) were determined by real-time quantitative RT-PCR from mDC samples cultured for 5 d in the presence or absence of 1 μM GW3965 and stimulated with LPS for another 24 h. Data are expressed as a ratio of the transcripts relative to cyclophilin expression. Error bars indicate the SD of the relative expression. **p < 0.03, compared with the respective control value. C, Western blot analysis of ABCG1 protein in LPS treated DCs that were differentiated in the presence or absence of 1 μM GW3965 for 5 d and stimulated as described earlier. D and E, The mRNA levels for CD80 (D) and CD86 (E) in mDCs differentiated in the presence or absence of 1 μM GW3965 and stimulated with different doses of LPS for 24 h. Expression levels were determined by real-time quantitative RT-PCR. Data are expressed as a ratio of the transcripts relative to cyclophilin expression. Error bars indicate the SD of the relative expression. *p < 0.01, compared with the respective control value. F, Characterization of CD80 and CD86 cell surface expression by flow cytometry on mDCs that were differentiated in the presence of different doses of GW3965 and stimulated by LPS as described earlier. Numbers represent mean fluorescence inensity values. Data obtained with specific mAb indicated (—) versus isotype-matched control (–). One representative experiment of five performed is shown.
Increased expression of CD80 and CD86 on mDCs is not limited to LPS stimulus
To asses whether LXR induced augmentation of mDC response is limited to LPS stimulus or the phenomenon is more general, we tested other TLR activators such as LTA (TLR 2), lipidA (TLR 4), poly(I:C) (TLR 3), and CpG (TLR 9). Measuring the expression of CD80 and CD86 revealed that the response of mDCs was also increased after lipidA and poly(I:C) activators in the LXR programmed DCs (Supplemental Fig. 3). The increased induction of CD80 and CD86 by LPS and poly(I:C) in LXR programmed DCs was also detectable at the mRNA level (data not shown). These data show that LXR programming is interacting with and enhancing not only TLR4 signaling, activated by LPS or lipidA, but also other signaling pathways such as TLR3. The expression levels of TLR3 and TLR4 in the GW and control iDCs showed no difference (Supplemental Fig. 4).
LXR activation results in increased cytokine production and prolonged NF-κB signaling in mDCs
One of the important functional consequences of increased TLR signaling is activation of NF-κB leading to increased cytokine production. Therefore, we measured the levels of secreted IL-6, IL-8, IL-10, IL-12, and TNF-α cytokines characteristic of DC maturation. We found that GW alone failed to induce the production of these cytokines in iDCs; however, following LPS stimulus, the production of IL-12, TNF-α, IL-6, and IL-8 increased significantly in the LXR programmed DCs, whereas the production of IL-10 was unaffected (Fig. 4A–E). 22ROH-differentiated and LPS-activated DCs also produced more IL-12, TNF-α, and IL-8 (Supplemental Fig. 2B–D).
LXR treatment results in increased cytokine production in mDCs and prolonged NF-κB signaling, A–E, Levels of cytokines IL-12 (A), TNF-α (B), IL-6 (C), IL-8 (D), and IL-10 (E) from supernatants of mDCs differentiated in the presence or absence of GW3965 1 μM and treated with LPS for 24 h and measured by ELISA as described in 1Materials and Methods. Data show the means and SEM of four independent experiments. Significance versus untreated mDCs. ***p < 0.03. F, Western blot analysis of IκB α Ser32/36, NF-κB p65 Ser536 phosphorylation and β-actin expression in LPS treated DCs that were cultured in the presence or absence of GW3965 as described above.
LXR treatment results in increased cytokine production in mDCs and prolonged NF-κB signaling, A–E, Levels of cytokines IL-12 (A), TNF-α (B), IL-6 (C), IL-8 (D), and IL-10 (E) from supernatants of mDCs differentiated in the presence or absence of GW3965 1 μM and treated with LPS for 24 h and measured by ELISA as described in 1Materials and Methods. Data show the means and SEM of four independent experiments. Significance versus untreated mDCs. ***p < 0.03. F, Western blot analysis of IκB α Ser32/36, NF-κB p65 Ser536 phosphorylation and β-actin expression in LPS treated DCs that were cultured in the presence or absence of GW3965 as described above.
To further explore the mechanism by which the LXR pathway modulates DC response to LPS stimulus, we examined its effect on NF-κB activation. We measured and compared the intensity and length of the phosphorylation of IκBα and the phosphorylation of p65 in the control and LXR-programmed DCs during a 5 h period after LPS stimulus. In the control cells, the low basal level of IκBα phosphorylation increased, but returned to basal levels by 4 h. In contrast, phosphorylation remained at high levels in the LXR ligand-treated cells. The phosphorylation of p65 was also markedly higher in the GW-treated cells (Fig. 4F). These data suggest that activation of LXR contributes to a prolonged NF-κB signaling that results in enhanced LPS signaling.
LXR programmed mDCs have an increased capacity to activate CD4+ T cell proliferation
The hallmark of mDCs is an increased capacity to activate T cells, in part by direct engagement of costimulatory molecules (e.g., CD80 and CD86) and through production of inflammatory cytokines (e.g., TNF-α or IL-12). To assess the effect of LXR signaling on the capacity of DCs to promote T cell proliferation, we used untreated or LXR-programmed DCs and cultured them with 5-CFSE–labeled naive allogeneic CD4+ T cells for 5 d. By using flow cytometry, we found that the T cell stimulatory capacity of LXR programmed iDCs was slightly but significantly increased, compared with that of nontreated iDCs. As detected by the more rapid dilution of the fluorescent signals in faster dividing T cells, LXR programming of LPS-induced mDCs had a clear stimulatory effect on T cell proliferation (Fig. 5A–B). These results indicate that activation of the LXR pathway in DCs increases the expression of costimulatory molecules and inflammatory cytokines that results in improved costimulatory effects and T cell activation (Fig. 5).
LXR treatment results in increased T cell proliferation. A, iDCs or LPS-activated mDCs preconditioned or not with GW 3965 (1 μM) were cocultured with CFSE-labeled allogeneic, naive CD4+ T cells at 1:15 DC-T cell ratio. On day 5, fluorescence intensities of T cells were measured by flow cytometry. Representative histograms diplaying the number of T cell divisions (arrowheads) are shown. B, The percentages of cells in each generation. Results were calculated using the Modfit LT software. Identical results were obtained when LPS derived from E. coli and S. enterica serotype Minnesota were used (not shown). Results are represented as of seven independent experiments. **p < 0.02, for difference between GW-treated versus untreated iDCs or mDCs.
LXR treatment results in increased T cell proliferation. A, iDCs or LPS-activated mDCs preconditioned or not with GW 3965 (1 μM) were cocultured with CFSE-labeled allogeneic, naive CD4+ T cells at 1:15 DC-T cell ratio. On day 5, fluorescence intensities of T cells were measured by flow cytometry. Representative histograms diplaying the number of T cell divisions (arrowheads) are shown. B, The percentages of cells in each generation. Results were calculated using the Modfit LT software. Identical results were obtained when LPS derived from E. coli and S. enterica serotype Minnesota were used (not shown). Results are represented as of seven independent experiments. **p < 0.02, for difference between GW-treated versus untreated iDCs or mDCs.
LXRα is present in DCs in reactive lymph nodes
The data presented thus far revealed that oxysterol-induced LXR signaling integrates into TLR-NF-κB signaling by enchancing NF-κB response (Fig. 6A). This finding suggests that LXRα is detectable in vivo in tissues such as DCs of reactive lymph nodes. By performing immunohistochemical analyses of such tissues, we found that the receptor is expressed in DCs of lymph nodes from patients with tuberculosis and sarcoidosis and was present also in DCs of tumor associated lymph nodes. In contrast, nonreactive lymph nodes displayed few LXR positive cells. These findings suggest that, under inflammatory conditions, LXR signaling is likely to be active in DCs in vivo (Fig. 6B–G).
LXR integrates into TLR–NF-κB signaling and is present in DCs. A, A network in which lipid activated LXR integrates into the TLR–NF-κB signaling by enchancing NF-κB response. TLR activators increase–LXR response induced by activators such as oxidized cholesterols. B and C, Draining bronchopulmonary lymph node from a lung tissue of early active tuberculosis, with acid fast positivity for bacteria (not shown). B, H&E stained section. Diamond arrow points to the edge of an early granuloma. Arrowhead indicates a Langhans type of giant macrophage. C, LXRα immunostained consecutive section from the identical microscopic field shown in B. Note the LXRα nuclear positivity of sinusoidal DCs/histiocytes (arrows). Few cells with the same morphology are detectable in early granuloma epithelioid cells (diamond arrows). The inset in C demonstrates DCs with LXRα nuclear positivity (brown staining) that are digtally magnified. D and E, Mediastinal lymph node harboring sarcoidosis showing non-necrotising granulomas (diamond arrows). D, H&E-stained section. E, The corresponding section from the same microscopic field that is immunostained with LXRα Ab. Note the LXRα nuclear positivities in DCs and histiocytes in association with the sinus system (arrows, brown staining) and the granuloma cells (diamond arrows). The inset in E shows DCs with LXRα nuclear positivity that are digtally magnified. F and G, Tumor-associated reactive lymph node. F, H&E. G, LXRα-immunostained corresponding section of the lymph node from the vicinity of a seminoma tumor (the tumor is not shown). Note the positive nuclear LXRα staining of DCs (arrowheads, brown staining) located in the germinal center (arrows). The inset in G shows DCs with LXRα nuclear positivity that are digtally magnified. Note that cells in the insets in C, E, and G are commonly detected with S100 protein also (not shown). Negative controls for C, E, and G showed no tissue reactivities confirming the immunostaining specificities for LXRα (not shown, see 1Materials and Methods). B–G, Original magnification ×20.
LXR integrates into TLR–NF-κB signaling and is present in DCs. A, A network in which lipid activated LXR integrates into the TLR–NF-κB signaling by enchancing NF-κB response. TLR activators increase–LXR response induced by activators such as oxidized cholesterols. B and C, Draining bronchopulmonary lymph node from a lung tissue of early active tuberculosis, with acid fast positivity for bacteria (not shown). B, H&E stained section. Diamond arrow points to the edge of an early granuloma. Arrowhead indicates a Langhans type of giant macrophage. C, LXRα immunostained consecutive section from the identical microscopic field shown in B. Note the LXRα nuclear positivity of sinusoidal DCs/histiocytes (arrows). Few cells with the same morphology are detectable in early granuloma epithelioid cells (diamond arrows). The inset in C demonstrates DCs with LXRα nuclear positivity (brown staining) that are digtally magnified. D and E, Mediastinal lymph node harboring sarcoidosis showing non-necrotising granulomas (diamond arrows). D, H&E-stained section. E, The corresponding section from the same microscopic field that is immunostained with LXRα Ab. Note the LXRα nuclear positivities in DCs and histiocytes in association with the sinus system (arrows, brown staining) and the granuloma cells (diamond arrows). The inset in E shows DCs with LXRα nuclear positivity that are digtally magnified. F and G, Tumor-associated reactive lymph node. F, H&E. G, LXRα-immunostained corresponding section of the lymph node from the vicinity of a seminoma tumor (the tumor is not shown). Note the positive nuclear LXRα staining of DCs (arrowheads, brown staining) located in the germinal center (arrows). The inset in G shows DCs with LXRα nuclear positivity that are digtally magnified. Note that cells in the insets in C, E, and G are commonly detected with S100 protein also (not shown). Negative controls for C, E, and G showed no tissue reactivities confirming the immunostaining specificities for LXRα (not shown, see 1Materials and Methods). B–G, Original magnification ×20.
Discussion
Immature DCs are responsible for surveying their environment to detect and process Ags. Once activated by pathogen-associated molecules and/or inflammatory cytokines, the DCs mature and migrate to the draining lymph nodes where they present the processed Ags and produce cytokines to activate T cells. This differentiation and maturation process provides a prime example of how a cell type must change its behavior in response to its environment (1–3).
It has been established that tolerogenic DC subtypes are generated upon exposure to various lipids, such as retinoids and fatty acids, or by active vitamin D3, resulting in changes of surface molecules, cytokine productions, and a reduced capacity to stimulate T cell proliferation. These effects have been tied to activation of some members of the nuclear hormone receptor superfamily. Retinoids activate the retinoic acid receptor, modified fatty acids turn on PPARγ, and vitamin D3 activates the vitamin D receptor (4–13). In the past few years, we and others have systematically mapped the mechanisms by which these receptors change the immunophenotype. It is intriguing to speculate that as a general principle, lipid signaling alone could polarize DCs into tolerogenic or immunogenic subtypes. We sought to determine how the LXR might play a role in DC differentiation and function within this context.
LXR is a receptor of oxysterols, and as such it regulates gene expression in response to changing lipid environment. Whereas LXR has been extensively studied in macrophages, the role of this receptor in APCs is not particularly well understood. In macrophages, LXR appears to integrate lipid metabolism and inflammation. Its role in regulating cholesterol efflux from macrophages by the induction of the expression of cholesterol transporters ABCA1, ABCG1, ABCG4, ABCG5, and ABCG8 was established first (30–35). Later studies, primarily from the Tontonoz laboratory (University of California, Los Angeles, CA), uncovered another important aspect of LXR in macrophage biology and started a new chapter in LXR biology. In macrophages, LXRs control both inflammation and immunity (21–24). It was shown that both LXR isoforms regulate the expression of their target genes involved in lipid homeostasis and at the same time repressed the expression of inflammatory mediators such as inducible NO synthase, COX-2, IL-6, IL-1β, MCP-1, MCP-3, and MMP-9 in cultured macrophages in response to bacterial infection or LPS stimulation (22, 36). These results strongly suggest a role for LXR in downregulating inflammatory stimuli and make it a target in inflammatory conditions. However, it has been shown recently that mice deficient in both LXR isoforms, LXRα and LXRβ (Lxra−/−Lxrb−/− mice), were more susceptible to Mycobacterium tuberculosis infection, developing higher bacterial burdens and an increase in size and number of granulomatous lesions, suggesting that the role for LXR in inflammation is more complex and depends on the cellular and inflammatory context (37). Another observation, supporting a more proinflammatory role of LXR, was made in primary human macrophages. In these cells, short-term pretreatment with LXR agonists significantly reduced the inflammatory response induced by LPS, but when pretreated with LXR agonists for 48 h, macrophages exerted an enhanced LPS response, leading to an increase in MCP-1 and TNF secretion, and increased generation of ROS (38). The fact that lipid activated LXRs are also present in DCs prompted us to explore the effect of ligand activation of this receptor.
A prior study published on the role of LXR in DCs already established that LXRα is the dominant isoform in differentiating DCs, and LPS-induced maturation is impaired with a maintained adherence to the culture plate that was explained with the regulation of actin-bundling protein fascin by LXR (19). However, in that study no LXR-dependent gene expression analysis was performed; therefore, the correlation of receptor-specific gene expression and changes in cellular phenotype upon ligand treatment cannot be easily made. In other words, some of the effects might be receptor independent. Recent studies in mice also showed that endogenous ligands produced by the tumor activate LXR, which in turn controls the migratory capacity of DCs to tumor tissues by downregulating CCR7 expression. This finding strongly supports a role of LXR in favoring antitumor growth; moreover, it further establishes the in vivo relevance of LXRs in DCs (39).
This study also provides support for an in vivo relevant function. We have performed a comprehensive analysis of LXR expression and activation to provide further details on how the activation of LXR induces a program that effects the phenotype and response of DCs. This program includes induction of costimulatory molecules, increases in proinflammatory cytokine production, and enhanced T cell activation. We also show that ligand treatment of circulating blood CD1c+ DCs separated from peripherial blood resulted in increased expression of LXR target genes, showing that circulating DCs are also capable of LXR signaling. The results of these experiments argue against a cell type-restricted effect. DCs such as other professional APCs display the broadest repertoire and express the highest levels of TLRs, ensuring the recognition of a wide array of pathogenic or damaged self structures resulting in the activation of NF-κB (40, 41). It is therefore likely that additional sensory mechanisms also participate in signal augmentation or attenuation. Whereas in macrophages LPS interferes with the LXR signaling by inhibiting the expression of its target genes (24, 36), we found that LPS [and poly(I:C)] in this human DC model increases the expression of the measured target genes. This finding suggests that LXR signaling is integrated in the TLR signaling pathway by a cell type- or context-dependent manner. One might speculate that DCs induce an increased LXR response when exposed to specific TLR activators, provided that a ligand is available, indicating the existence of a potential mechanism for pathogen elimination by an enhanced inflammatory response (Fig. 6A). The source and origin of such ligands are unknown. A recent study documenting the production of LXR-activating lipids from tumors (39), and our findings that DCs of reactive lymph nodes from patients with tuberculosis or sarcodiosis and of tumor-associated lymph nodes also express LXRα, argue that the inflammatory environment has a role in regulating the receptor’s activity in vivo.
For the mechanism of enhanced activation, NF-κB signaling is a likely candidate. The inhibitory IκB proteins are complexed with the NF-κB/Rel transcription factors in the cytosol. In its inactive state, NF-κB molecules are associated with IκB proteins in the cytoplasm that prevents their nuclear localization and subsequent DNA binding. Its activation via phosphorylation at serine 32 and 36 is essential for the release of active NF-κB, resulting in the nuclear translocation of active NF-κB (42). We measured the phosphorylation of the IκB and the phosphorylation of p65 after LPS stimulus in both the control and the LXR-treated DCs and found evidence for a prolonged response in LXR-activated cells. Concerning the mechanism of this prolongation, it is conceivable that activation of unidentified kinases might be involved.
In this study, we provide data and support to suggest that the role of LXR in inflammation is more complex than previously anticipated, and further work is needed to sort out cell-, context-, and species-specific differences (43). The concept that lipids can both positively and negatively modulate the immunophenotype of APC provides an intriguing model worthy of further exploration.
Acknowledgements
We thank Ibolya Fürtös for technical help and Dr. Zsuzsanna S. Nagy and members of the Nagy Laboratory for discussions and comments on the manuscript.
Disclosures The authors have no financial conflicts of interest.
Footnotes
This work was supported by Grants OTKA NK72730 and TAMOP-4.2.2/08/1 (to L.N.) and OTKA K06377 and NKFP-A1-2006-0069 (to A.L.). L.N. is an International Scholar of the Howard Hughes Medical Institute and holds a Wellcome Trust Senior Research Fellowship in Biomedical Sciences in Central Europe (074021).
The online version of this article contains supplemental material.





