Abstract
IL-6 responses are classically orchestrated via a membrane-bound IL-6R (CD126) α subunit (classical IL-6R signaling) or through a soluble form of this cognate receptor (IL-6 trans signaling). Appraisal of IL-6R expression on human and mouse T cells emphasized that IL-6R expression is closely linked with that of CCR7 and CD62L. In this regard, infiltrating effector T cells from clinical and experimental peritonitis episodes lose IL-6R expression, and anti-CD3/CD28 Ab costimulation of peripheral T cells in vitro leads to a downregulation in IL-6R expression. Consequently, IL-6 signaling through membrane-bound IL-6R seems to be limited to naive or central memory T cell populations. Loss of IL-6R expression by activated T cells further suggests that these effector cells might still retain IL-6 responsiveness via IL-6 trans signaling. Using IL-6R–deficient mice and recombinant tools that modulate the capacity of IL-6 to signal via its soluble receptor, we report that local control of IL-6 trans signaling regulates the effector characteristics of the T cell infiltrate and promotes the maintenance of IL-17A–secreting CD4+ T cells. Therefore, we concluded that classical IL-6R signaling in naive or central memory CD4+ T cells is required to steer their effector characteristics, whereas local regulation of soluble IL-6R activity might serve to maintain the cytokine profile of the Th cell infiltrate. Therefore, the activation status of a T cell population is linked with an alteration in IL-6 responsiveness.
Cytokine responses are typically governed by specific membrane-bound receptor subunits, whose expression is restricted to particular cell types. Although this universal statement is applicable to all cytokines, it is evident that certain inflammatory cytokines, including IL-6, have developed two distinct modes of cellular activation in vivo.
IL-6 belongs to a family of cytokines that uses a receptor complex consisting of at least one subunit of the universally expressed signal-transducing glycoprotein gp130. Although activation of gp130 classically occurs through IL-6 binding to a cognate membrane-bound receptor (IL-6R), many of the biological activities assigned to IL-6 are mediated through its interaction with a soluble IL-6R (sIL-6R), which binds gp130 as a ligand–receptor complex. This mode of cellular activation is termed IL-6 trans signaling. Consequently, IL-6 trans signaling affords IL-6 the capacity to trigger responses in cell types that would remain unresponsive to IL-6 itself. This is particularly evident at sites of inflammation where resident tissue cells exhibit a predominantly gp130+IL-6R− phenotype. Consequently, the early view of how classical IL-6R signaling and IL-6 trans signaling coordinate IL-6 activities was largely based on the premise that classical IL-6R signaling functioned on IL-6R–expressing leukocytes (and hepatocytes), but that IL-6 trans signaling was relevant in stromal tissue cells. However, a closer examination of IL-6R expression on leukocytes highlights that the situation is more complex, and it is evident that both modes of IL-6 activation play an important role in regulating leukocyte activities [reviewed by Jones (1) and Rose-John et al. (2)].
Based on the dual regulation of IL-6 responses by classical IL-6R signaling and IL-6 trans signaling, it is conceivable that inflammatory processes may be independently governed by these two signaling mechanisms. This is particularly evident in recent studies of T cell biology, in which IL-6 trans signaling was shown to affect T cell activation, recruitment, and apoptotic clearance (3–9). However, many of these activities are also directly associated with the action of IL-6 itself (10–14). Collectively, these data suggest that not all T cells express IL-6R or that T cell activation leads to a modulation in IL-6R expression (6, 15–17). Ultimately, these findings infer that classical IL-6R signaling and IL-6 trans signaling may regulate IL-6 responsiveness in T cells. However, it is unclear how these two signaling mechanisms jointly coordinate IL-6 responses in vivo.
Using a peritoneal model of acute inflammation, we previously showed that gp130-mediated control of chemokine-directed T cell recruitment is governed by IL-6 and its soluble receptor (9). Regulation of this response requires both modes of IL-6 signaling; based on selective antagonism of IL-6 trans signaling in vivo, it is proposed that inflammatory chemokine production requires IL-6 trans signaling, whereas T cell chemokine receptor expression might rely on classical IL-6R signaling. The current study builds upon these approaches; by examining T cell recruitment in episodes of peritonitis, we now demonstrate that IL-6 deficiency leads to impaired peritoneal infiltration of IFN-γ– and IL-17A–secreting Th cell populations. In addition, we provide evidence for the inflammatory downregulation of T cell IL-6R expression on the infiltrating effector population. For the first time, the generation of IL-6R–deficient mice allowed us to model the IL-6R− phenotype of inflammatory T cells in vitro to demonstrate that IL-6 trans signaling can bypass the loss of classical IL-6 responsiveness to support the TGF-β–mediated differentiation of IL-17A–secreting T cells (Th17). Previous studies highlighted TGF-β as a maintenance factor for Th17 cells, with classical IL-6 signaling being dispensable for the sustained expression of IL-17A (18). Phenotyping of inflammatory-recruited Th cells revealed that they display an IL-6Rlow phenotype, which prompted us to investigate the role of IL-6 trans signaling in regulating the maintenance and cytokine profile of activated effector T cells.
Materials and Methods
Clinical analysis
Overnight drain peritoneal effluent (8 h dwell) was collected on ice from patients with end-stage renal failure undergoing peritoneal dialysis at the University Hospital of Wales, Cardiff. Patients (n = 11) presenting with their first acute episode of Gram+ve bacterial peritonitis donated overnight drain effluent throughout the course of peritonitis (days 1–18). All peritonitis episodes were treated with an empirical antibiotic regimen according to International Society of Peritoneal Dialysis guidelines. Dialysis effluent and blood samples were collected following fully informed consent and with ethical approval from the South East Wales Local Ethics Committee (reference number 04WSE04/27). Peritoneal leukocytes were obtained from the peritoneal effluent by centrifugation prior to incubation with Abs for FACS analysis.
Animals
Experiments were performed on 7–12-wk-old C57BL/6 wild type (WT), IL-6- (IL-6−/−), and IL-6R (CD126)-deficient (CD126−/−) mice in accordance with Home Office approval under project license number PPL-30/2269. CD126−/− mice were generated at GlaxoSmithKline (Stevenage, U.K.) using a conventional replacement vector to disrupt exons 4, 5, and 6, which encode the structural regions important for IL-6 recognition. Gene targeting was performed in E14.1 ES cells, screened for homologous recombination by Southern blotting (with a probe flanking the 3′ arm), and further confirmed by PCR. The targeted clones were injected into C57BL6/J-derived blastocysts. Male chimeras were crossed with C57BL6/J females to produce heterozygous offspring, which were subsequently bred with C57BL6/J mice. Heterozygous mice were intercrossed to create a CD126−/− generation [C57BL6/J × 129Ola] before being bred onto a C57BL/6 background. The genotyping of CD126−/− mice was carried out using the following PCR primers: primer IL6RF, 5′-GGG CGG CCT TGG AAC TTA CTT-3′; IL6RR, 5′-TCT GTC CTT TAC CCC CTC CCT ACT G-3′; NEOF, 5′-CCG GCC GCT TGG GTG GAG AGG-3′; and NEOR, 5′-TCG GCA GGA GCA AGG TGA GAT GAC A-3′. Primers IL6RF and IL6RR were used to detect the WT CD126 allele (281 bp), and primers NEOF and NEOR were used to detect the mutant allele (299 bp).
Staphylococcus epidermidis cell-free supernatant-induced peritoneal inflammation
A lyophilized Staphylococcus epidermidis cell-free supernatant (SES), whose activity had been standardized using an in vitro cell-based CXCL8 bioassay, was used to induce acute peritoneal inflammation. In a single challenge model, mice were administered a defined i.p. dose of SES (500 μl). At designated intervals, mice were sacrificed, and the peritoneal cavity was lavaged with 2 ml ice-cold PBS. Changes in the inflammatory infiltrate were analyzed by direct counting (Coulter Z2, Beckman Coulter, Brea, CA), differential cell counting, and flow cytometry approaches using Abs against T cell markers and their effector cytokines (IFN-γ and IL-17A). In a repeat-challenge model, mice were challenged i.p. with four sequential episodes (7 d apart) of SES-induced peritoneal inflammation. Following the fourth administration of SES, mice were sacrificed at designated intervals, and the leukocyte infiltrate was analyzed as described above. Manipulation of local IL-6 trans-signaling activity was achieved by i.p. administration of recombinant murine soluble gp130-Fc chimera (sgp130-fc; 1 μg; R&D Systems, Minneapolis, MN) or HYPER–IL-6 (1 μg) at the same time as SES challenge, followed by additional identical doses at 24 and 48 h after SES challenge.
Cell purification
Human PBMCs were isolated from fresh whole blood by density gradient centrifugation using Lymphoprep (Axis-Shield, Cambridgeshire, U.K.). Single-cell suspensions of splenocytes were prepared from homogenized spleens, and contaminating RBCs were removed by washing in lysis buffer (155 mM NH4Cl, 12 mM NaHCO3, and 1 mM EDTA [pH 7.3]). Total CD4+ T cells were purified from splenocyte preparations by magnetic beads (CD4+ isolation kit, Miltenyi Biotec, Surrey, U.K.), and naive CD4+ T cells were purified using a MoFlo cell sorter to isolate CD4+CD25−CD44loCD62Lhi cells.
In vitro expansion of murine Th17 cells
Cells were cultured in RPMI 1640 or IMDM, both supplemented with 10% (v/v) FCS, 2 mM l-glutamine, 100 U/ml penicillin, 100 μg/ml streptomycin, 1 mM sodium pyruvate, and 50 μM β-mercaptoethanol (all from Invitrogen, Carlsbad, CA). A total of 1 × 105 cells/well were cultured in 96-well plates (or 7 × 105 cells/well in 48-well plates) coated with anti-CD3 (1 μg/ml; R&D Systems) and soluble anti-CD28 (5 μg/ml; BD Biosciences, San Jose, CA). Cultures were supplemented with TGF-β1 (1 ng/ml; R&D Systems) in the presence of IL-6 (R&D Systems) or the unimolecular sIL-6R–IL-6 fusion protein HYPER–IL-6 at concentrations described in the text. Recombinant sgp130-fc (500 ng/ml) and anti–IL-2 (10 μg/ml, clone JES6-1A12; R&D Systems) were included as indicated.
Flow cytometry
Flow cytometric analysis of murine T cells was performed with anti-CD4 (RM4-5)-conjugated FITC, PE-Cy5 and PerCPCy5.5, anti-CD3 FITC (17A2), anti–IL-17A PE (TC11-18H10.1), anti-CD62L FITC (MEL-14), or anti–IL-6R PE (D7715A7) from BD Biosciences. Anti-CD4 APC (RM4-5), anti-CD8 Alexa Fluor 405 (5H10), anti-NK1.1 APC (PK136), and anti–IFN-γ FITC (XMG1.2) were obtained from Invitrogen. Anti-CD44 APC (IM7), anti-γδTCR APC (eBioGL3), and biotin-conjugated anti-CCR7 (4B12) were from eBiosciences (San Diego, CA). Prior to immuno-labeling, cells were treated with mouse Fc block (BD Biosciences) to reduce nonspecific Ab binding. For intracellular cytokine staining, cells were treated with 50 ng/ml PMA and 500 ng/ml ionomycin, in the presence of 3 μM monensin (all from Sigma-Aldrich, Dorset, U.K.) for 4 h at 37°C. Cells were stained for cell surface markers before fixation and permeabilization in BD Cytofix/Cytoperm (BD Biosciences) before intracellular detection of cytokines.
For intracellular staining of phosphorylated tyrosine residues of STAT1 and STAT3, cells were fixed in 2% (w/v) paraformaldehyde at 37°C for 15 min, followed by permeabilization of cells in 90% (v/v) methanol for 30 min on ice. Cells were then stained for CD4, CD3, and phosphorylated STAT1 (clone 4a) or STAT3 (clone 4/P-STAT3), both purchased from BD Biosciences.
For flow cytometric analysis of human T cells, anti-CD4 PE-Cy5 (RPA-T4), anti-CD62L FITC (Dreg 56), and anti–IL-6R PE (M5) were purchased from BD Biosciences, as were murine anti-human mAbs to CD3 (UCHT1), CD8 (RPA-T8), and CD14 (2H7). Anti-CCR7 FITC (150503) was obtained from R&D Systems.
Flow cytometry was performed on cells acquired using a FACSCalibur (BD Biosciences) or CyAn ADP (Beckman Coulter), and data were analyzed using FlowJo (Tree Star, Ashland, OR) or Summit (Beckman Coulter) software.
Cell culture supernatant measurement of cytokines
IL-17A and sIL-6R levels were quantified in cell culture supernatants using a commercial murine IL-17A and murine sIL-6R ELISA (Duoset kits from R&D Systems).
Statistical analysis
Data are expressed as mean ± SEM, and statistical analysis was performed using the Student t test (GraphPad Prism software, GraphPad, San Diego, CA). p < 0.05 was considered significantly different. Analysis of clinical samples used the Mann–Whitney U statistical test.
Results
Phenotypic appraisal of IL-6R expression on human T cells
Early characterization of IL-6 activities defined this inflammatory cytokine as a prominent regulator of lymphocyte responses (19, 20). In this respect, IL-6 has been linked with a capacity to control T cell commitment (21–24), proliferation (25, 26), apoptosis (3, 13), trafficking (5, 9), and B cell activation (20, 27). However, understanding the regulation of IL-6 responses in T cells is complicated by the observation that not all T cells express IL-6R. Consequently, IL-6R expression is regulated following activation, or its expression is confined to particular T cell subsets. To explore these possibilities, we examined IL-6R expression on human CD3+ T cells from patients with end-stage renal failure receiving peritoneal dialysis (Fig. 1). This patient group provides an ideal opportunity to examine human T cell phenotype during stable dialysis and following acute episodes of bacterial peritonitis, which represents a major clinical complication in these patients.
Differential expression of IL-6R on peripheral T cells and inflammatory T cells during clinical acute peritoneal inflammation. A, Flow cytometric analysis of IL-6R expression on CD3+ T cells in whole blood (WB) and peritoneal cavity effluent (PC) of patients with end-stage renal failure undergoing stable peritoneal dialysis (PD) and normal controls (NC) (n = 5 patients per group). B, Representative dot plots of cell surface staining for IL-6R versus CD62L and CCR7 on peripheral blood CD4+ T cells of healthy individuals. C, Analysis of IL-6R expression on CD3+ T cells and CD14+ monocytic cells from overnight peritoneal drain effluent in patients with end-stage renal failure presenting with their first acute episode of Gram+ve bacterial peritonitis (days 1–18 postinfection). Values represent the mean ± SEM (n = 11 patients). D, Flow cytometric analysis of CD3+CD4+ Th cells and CD3+CD8+ cytotoxic T cells in peritoneal effluent from patients with end-stage renal failure and bacterial peritonitis (as in C). Values represent the mean ± SEM (n = 11 patients). NC, normal control; PC, peritoneal cavity effluent; PD, peritoneal dialysis; WB, whole blood.
Differential expression of IL-6R on peripheral T cells and inflammatory T cells during clinical acute peritoneal inflammation. A, Flow cytometric analysis of IL-6R expression on CD3+ T cells in whole blood (WB) and peritoneal cavity effluent (PC) of patients with end-stage renal failure undergoing stable peritoneal dialysis (PD) and normal controls (NC) (n = 5 patients per group). B, Representative dot plots of cell surface staining for IL-6R versus CD62L and CCR7 on peripheral blood CD4+ T cells of healthy individuals. C, Analysis of IL-6R expression on CD3+ T cells and CD14+ monocytic cells from overnight peritoneal drain effluent in patients with end-stage renal failure presenting with their first acute episode of Gram+ve bacterial peritonitis (days 1–18 postinfection). Values represent the mean ± SEM (n = 11 patients). D, Flow cytometric analysis of CD3+CD4+ Th cells and CD3+CD8+ cytotoxic T cells in peritoneal effluent from patients with end-stage renal failure and bacterial peritonitis (as in C). Values represent the mean ± SEM (n = 11 patients). NC, normal control; PC, peritoneal cavity effluent; PD, peritoneal dialysis; WB, whole blood.
Analysis of the T cell population in whole blood showed that there was proportionally fewer circulating CD3+IL-6R+ T cells in patients with end-stage renal failure on stable dialysis than in age-matched healthy individuals (Fig. 1A). However, phenotypic analysis of CD3+ cells from drained peritoneal dialysis effluent obtained during stable treatment showed only a limited number of CD3+IL-6R+ T cells (<5% of the total CD3+ population). The subsequent analysis of circulating T cells showed that IL-6R expression was predominantly linked to CD4+ T cells displaying CD62L and CCR7, indicating that IL-6R is associated with a naive or central memory T cell subset (Fig. 1B). To provide a clinical context for the inflammatory regulation of T cell IL-6R expression, studies profiled the infiltration of CD3+ T cells into the peritoneal cavity during active episodes of acute peritonitis (Fig. 1C). Bacterial infections are a periodic complication of peritoneal dialysis, and temporal analysis of the inflammatory cells during the course of the inflammatory process showed that, upon resolution of the initial neutrophil infiltrate (data not shown), a CD3+ T cell population emerged (day 3–4 postinfection) that was maintained at a constant level throughout the analysis period. In this respect, CD3+ T cells represented ∼25–35% of the total leukocyte infiltrate, yet only 2–3% of this CD3 population was found to express IL-6R (Fig. 1C). In contrast, infiltrating CD14+ monocytic cells retained surface IL-6R expression, indicating that not all infiltrating leukocytes during acute infection display an IL-6R− status (Fig. 1C). Further analysis confirmed that CD4+ Th cells predominate over CD8+ T cells during acute bacterial peritonitis (Fig. 1D). Collectively, these data infer recruitment of a distinct CD3+ IL-6R− T cell population or that membrane-bound IL-6R expression on T cells is downregulated as a consequence of inflammatory activation.
Inflammatory regulation of IL-6R expression on murine T cells
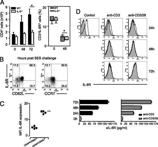
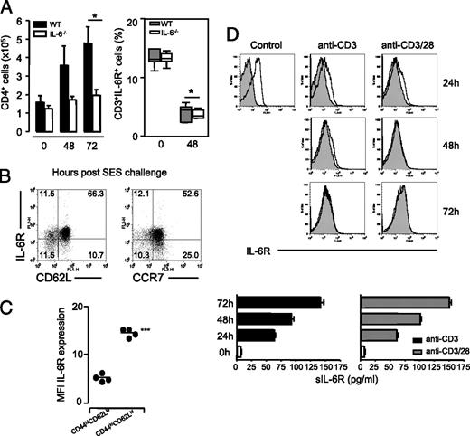
To add mechanistic insight to the clinical findings outlined in Fig. 1, studies adopted an SES-induced murine model of peritoneal inflammation designed to mimic bacterial episodes of peritonitis (9, 28–30). Consistent with our previous findings (9), IL-6−/− mice showed impaired T cell recruitment following SES challenge (Fig. 2). To define whether the reduced T cell recruitment observed in IL-6 deficiency was linked to an altered ability to regulate IL-6R expression on the infiltrating effector population, SES was administered i.p. to WT and IL-6−/− mice, and changes in T cell numbers and T cell IL-6R expression were evaluated for up to 72 h postinflammatory activation. As shown in Fig. 2A, SES challenge led to an increase in CD4+ T cell recruitment in WT mice, but this was significantly impaired in IL-6−/− mice. Parallel analysis showed that only a small proportion of the resident peritoneal CD3+ T cell population expressed IL-6R that was unaffected by IL-6 deficiency (12.2% ± 1.9% for WT; 12.45% ± 1.2% for IL-6−/−). However, following inflammatory activation with SES, the proportion of CD3+IL-6R+ T cells was significantly less (3.2% ± 0.4% for WT; 2.6 ± 0.2% for IL-6−/−; p = 0.02), suggesting that infiltrating T cells lacked surface IL-6R or downregulated IL-6R locally. In contrast, the percentage of CD3+IL-6R+ T cells found in the periphery was substantially greater (∼50–60% of the total CD3+ T cell population and 70–80% of the CD4+ T cells) and was characterized by the expression of CD62L and CCR7 (Fig. 2B). A more in-depth analysis of infiltrating T cell populations following SES administration to WT mice revealed that CD4+ T cells were the major T cell population infiltrating the peritoneal cavity (representing ∼55–65% of the CD3+ infiltrate), with CD8+ cells accounting for ∼15–25% of the T cell infiltrate (Table I). A much lower proportion of NK1.1+ T cells and negligible γδ T cells were detected in the peritoneal cavity at the time points assessed. Furthermore, SES-induced peritoneal inflammation resulted in the emergence of CD4+ T cells predominantly displaying an activated CD44hiCD62Llo phenotype. These cells expressed significantly lower levels of IL-6R than did CD44loCD62Lhi CD4+ T cells (Fig. 2C). These findings indicate that inflammatory activation leads to an alteration in the pattern of T cell IL-6R expression, which is independent of IL-6 (Fig. 2A). To test this notion, splenic T cells were isolated from WT mice and cultured with stimulatory anti-CD3 and/or anti-CD28 Abs. As illustrated in Fig. 2D, pan T cell activation led to a temporal downregulation in IL-6R expression, which was paralleled by an increase in sIL-6R levels in culture supernatants. Such activation-induced loss of IL-6R was also evident in human T cell cultures (data not shown), as previously reported by Briso et al. (15). Hence, infiltrating effector T cells shed IL-6R as a consequence of TCR engagement.
Inflammatory regulation of IL-6R expression during experimental SES-induced acute peritoneal inflammation. A, SES-induced peritoneal inflammation was established in WT and IL-6−/− mice. The peritoneal cavity was lavaged, and leukocyte numbers were determined at defined time points. Quantification of infiltrating CD4+ T cells and analysis of IL-6R expression on peritoneal CD3+ T cells was determined by flow cytometry (n = 5 per group per time point; *p < 0.05). B, Representative dot plots of cell surface staining for IL-6R versus CD62L and CCR7 on splenic CD4+ T cells of unchallenged WT mice. C, Flow cytometric analysis of IL-6R expression (measured by mean fluorescence intensity) on Th cells infiltrating the peritoneal cavity at 48 h after SES challenge and displaying an activated (CD44hiCD62Llo) versus nonactivated (CD44loCD62Lhi) phenotype. ***p < 0.001. D, Splenocytes were isolated from unchallenged WT mice, and T cells were activated in the presence of anti-CD3 or a combination of anti-CD3 and anti-CD28 in vitro for 72 h. Activation-induced loss of IL-6R expression on CD4+ T cells was determined by flow cytometry at 24, 48, and 72 h. sIL-6R levels in culture supernatants was determined by ELISA. Values represent mean ± SEM (n = 3). Representative histograms displaying CD4+ T cell IL-6R expression are shown. A rat IgG2b, κ PE isotype match for the anti–IL-6R PE was used as control (solid gray bars).
Inflammatory regulation of IL-6R expression during experimental SES-induced acute peritoneal inflammation. A, SES-induced peritoneal inflammation was established in WT and IL-6−/− mice. The peritoneal cavity was lavaged, and leukocyte numbers were determined at defined time points. Quantification of infiltrating CD4+ T cells and analysis of IL-6R expression on peritoneal CD3+ T cells was determined by flow cytometry (n = 5 per group per time point; *p < 0.05). B, Representative dot plots of cell surface staining for IL-6R versus CD62L and CCR7 on splenic CD4+ T cells of unchallenged WT mice. C, Flow cytometric analysis of IL-6R expression (measured by mean fluorescence intensity) on Th cells infiltrating the peritoneal cavity at 48 h after SES challenge and displaying an activated (CD44hiCD62Llo) versus nonactivated (CD44loCD62Lhi) phenotype. ***p < 0.001. D, Splenocytes were isolated from unchallenged WT mice, and T cells were activated in the presence of anti-CD3 or a combination of anti-CD3 and anti-CD28 in vitro for 72 h. Activation-induced loss of IL-6R expression on CD4+ T cells was determined by flow cytometry at 24, 48, and 72 h. sIL-6R levels in culture supernatants was determined by ELISA. Values represent mean ± SEM (n = 3). Representative histograms displaying CD4+ T cell IL-6R expression are shown. A rat IgG2b, κ PE isotype match for the anti–IL-6R PE was used as control (solid gray bars).
| Time (h) . | CD4+CD3+ . | CD8+CD3+ . | NK1.1+CD3+ . |
|---|---|---|---|
| 24 | 1.62 ± 0.33 | 0.39 ± 0.09 | 0.17 ± 0.03 |
| 48 | 3.52 ± 0.65 | 1.53 ± 0.38 | 0.49 ± 0.11 |
| Time (h) . | CD4+CD3+ . | CD8+CD3+ . | NK1.1+CD3+ . |
|---|---|---|---|
| 24 | 1.62 ± 0.33 | 0.39 ± 0.09 | 0.17 ± 0.03 |
| 48 | 3.52 ± 0.65 | 1.53 ± 0.38 | 0.49 ± 0.11 |
The proportion of infiltrating CD4+, CD8+ and NK1.1+ T cells was determined by flow cytometry. Negligible γδTCR+CD3+ cells were detected.
Values represent mean ± SEM of n = 5 WT mice per time point.
IL-6 trans signaling directs Th17 cell differentiation in vitro
The observed loss of T cell IL-6R expression following activation suggested that effector T cells lose the capacity to respond directly to IL-6, but they may still react to IL-6 through IL-6 trans signaling. Recent advances in T cell biology have advocated an obligatory requirement for IL-6 in steering the TGF-β–mediated differentiation of IL-17A–secreting Th cells (24, 31). To test whether sIL-6R–mediated signaling could substitute for IL-6 itself, a series of in vitro experiments were designed using splenic naive CD4+ T cell cultures derived from WT mice (Fig. 3). Cells were cultured for 4 d under costimulatory conditions (a combination of anti-CD3 and anti-CD28 Abs) with TGF-β and IL-6 or the unimolecular IL-6–sIL-6R fusion protein HYPER–IL-6. Development of IL-17A–secreting Th17 cells was monitored by flow cytometry following stimulation with an optimal (20 ng/ml) and suboptimal (0.8 ng/ml) dose of IL-6. As shown in Fig. 3A, Th17 differentiation was observed in TGF-β–stimulated cultures containing 20 ng/ml IL-6. Inclusion of 0.8 ng/ml IL-6 resulted in diminished Th17 generation, whereas a comparable dose of HYPER–IL-6 led to a more potent expansion of this T cell population. To verify the contribution of sIL-6R–mediated signaling, the natural antagonist of IL-6 trans signaling, soluble gp130 (sgp130), was included in the culture system. As shown in Fig. 3B, sgp130 specifically blocked Th17 differentiation in response to HYPER–IL-6. Examination of cell culture supernatants from splenocytes cultured under Th17-polarizing conditions with 0.8 ng/ml IL-6 or HYPER–IL-6 in combination with TGF-β confirmed that HYPER–IL-6 stimulation enhanced IL-17A production in these cultures compared with IL-6 and that this response was susceptible to blockade by sgp130 (Fig. 3C).
IL-6 trans signaling directs Th17 expansion in vitro. A, Representative dot plots of WT naive CD4+ T cells stimulated with anti-CD3 and anti-CD28 for 4 d in the presence of TGF-β and IL-6 or HYPER–IL-6 at the indicated concentrations. Cells were stimulated with PMA and ionomycin in the presence of monensin for the final 4 h of culture before analysis of Th17 expansion by flow cytometry for CD4+ T cells producing IL-17A and IFN-γ. B, WT naive CD4+ T cells were activated for 4 d in the presence of TGF-β and HYPER–IL-6 (0.8 ng/ml). IL-6 trans signaling was blocked in cultures using sgp130-fc (500 ng/ml). Expansion of Th17 cells was determined by flow cytometry for CD4+ T cells producing IL-17A and IFN-γ. C, Splenic T cells were stimulated with anti-CD3 and anti-CD28 for 4 d in the presence of TGF-β and IL-6 (0.8 ng/ml) or HYPER–IL-6 (0.8 ng/ml). IL-6 trans signaling was blocked using sgp130-fc (500 ng/ml). IL-17A levels in culture supernatants were determined by ELISA. Values represent the mean ± SEM. n = 3. ***p < 0.001.
IL-6 trans signaling directs Th17 expansion in vitro. A, Representative dot plots of WT naive CD4+ T cells stimulated with anti-CD3 and anti-CD28 for 4 d in the presence of TGF-β and IL-6 or HYPER–IL-6 at the indicated concentrations. Cells were stimulated with PMA and ionomycin in the presence of monensin for the final 4 h of culture before analysis of Th17 expansion by flow cytometry for CD4+ T cells producing IL-17A and IFN-γ. B, WT naive CD4+ T cells were activated for 4 d in the presence of TGF-β and HYPER–IL-6 (0.8 ng/ml). IL-6 trans signaling was blocked in cultures using sgp130-fc (500 ng/ml). Expansion of Th17 cells was determined by flow cytometry for CD4+ T cells producing IL-17A and IFN-γ. C, Splenic T cells were stimulated with anti-CD3 and anti-CD28 for 4 d in the presence of TGF-β and IL-6 (0.8 ng/ml) or HYPER–IL-6 (0.8 ng/ml). IL-6 trans signaling was blocked using sgp130-fc (500 ng/ml). IL-17A levels in culture supernatants were determined by ELISA. Values represent the mean ± SEM. n = 3. ***p < 0.001.
The emergence of T cell effector populations during acute peritoneal inflammation
The observations described so far suggest that IL-6 trans signaling is capable of regulating Th cell responses in T cells lacking IL-6R. Therefore, we propose that regulation of IL-6 trans signaling within the peritoneal cavity might influence the effector characteristics of the infiltrating CD4+IL-6Rlo effector population. To explore this possibility, we first profiled the inflammatory trafficking of Th17 and Th1 cells following activation of SES-induced peritoneal inflammation in WT and IL-6−/− mice. Consistent with previous reports, T cell infiltration in WT mice began to increase 24–36 h after the initial inflammatory challenge (Fig. 2A) (9). Intracellular cytokine staining of infiltrating CD4+ T cells highlighted the recruitment of IFN-γ– and IL-17A–secreting populations (Fig. 4A, 4B, top panels). Temporal evaluation of these T cells showed that both subsets had similar kinetics of recruitment. However, the number of infiltrating IFN-γ–secreting T cells was proportionately greater than those secreting IL-17A. Recruitment of these T cell subsets was reliant on IL-6, with IL-6−/− mice displaying reduced T cell trafficking to the peritoneal cavity. The defective trafficking of Th1 and Th17 cells was particularly evident in a recurrent model of SES-induced peritoneal inflammation in which mice received four sequential challenges with SES, 7 d apart (Fig. 4A, 4B, bottom panels). Further evaluation of the CD4 population in IL-6−/− mice showed that the majority of the T cells (irrespective of the number of inflammatory episodes encountered) retained an IFN-γ–secreting phenotype, with very little evidence of IL-17A–secreting T cells (Fig. 4C, 4D). These findings suggest that IL-6 control of T cell recruitment is not directly linked with its selective ability to govern Th17 commitment.
Emergence of Th1 and Th17 effector populations during SES-induced peritoneal inflammation. Single and repeat challenges of SES-induced peritoneal inflammation were established in WT and IL-6−/− mice. The peritoneal cavity was lavaged, and leukocytes were quantified at defined time points. A, The emergence of Th1 cells was determined by intracellular flow cytometry for CD4+ T cells producing IFN-γ. B, The emergence of Th17 cells was determined by intracellular flow cytometry for CD4+ T cells producing IL-17A. C, D, Representative dot plots of intracellular cytokine staining for IL-17A– and IFN-γ–producing CD4+ T cells at 72 h post-single SES challenge (C) and 72 h post-fourth SES challenge (D). Values represent mean ± SEM. n = 5–7 mice per time point. *p < 0.05; **p < 0.01.
Emergence of Th1 and Th17 effector populations during SES-induced peritoneal inflammation. Single and repeat challenges of SES-induced peritoneal inflammation were established in WT and IL-6−/− mice. The peritoneal cavity was lavaged, and leukocytes were quantified at defined time points. A, The emergence of Th1 cells was determined by intracellular flow cytometry for CD4+ T cells producing IFN-γ. B, The emergence of Th17 cells was determined by intracellular flow cytometry for CD4+ T cells producing IL-17A. C, D, Representative dot plots of intracellular cytokine staining for IL-17A– and IFN-γ–producing CD4+ T cells at 72 h post-single SES challenge (C) and 72 h post-fourth SES challenge (D). Values represent mean ± SEM. n = 5–7 mice per time point. *p < 0.05; **p < 0.01.
IL-6 trans signaling drives development of Th17 cells from (IL-6R−) CD4+ T cells
As seen in Fig. 4, IL-6 deficiency impacts Th1 and Th17 cell recruitment, but it is associated with a selective defect in Th17 development, with IL-6−/− mice displaying a robust expansion of IFN-γ–producing CD4+ T cells. Therefore, it is proposed that the involvement of IL-6 in steering T cell expansion and recruitment is independently regulated. The activation-induced loss of T cell IL-6R expression (Fig. 2D) suggests an alteration in IL-6 responsiveness, with infiltrating effector T cells becoming more reliant upon IL-6 trans signaling. However, it is unclear whether IL-6 trans signaling regulates effector cytokine production by inflammatory T cells. To test this, we generated IL-6R–deficient (CD126−/−) mice by disruption of exons 4, 5, and 6 that encode the IL-6 recognition sites of the receptor (Fig. 5A). Successful disruption of the il-6r gene (Fig. 5B) was confirmed at the protein level by analysis of IL-6R expression on splenic CD4 and CD8 T cells (Fig. 5C). A deficiency in IL-6R was also confirmed on splenic macrophages and neutrophils (data not shown). Splenic CD4+ T cells from CD126−/− mice were nonresponsive to IL-6 itself and showed no increase in STAT1 or STAT3 phosphorylation following direct stimulation with IL-6 (Fig. 5D). A robust activation of STAT1 and STAT3 was only observed in T cells from CD126−/− mice when IL-6 trans signaling was reconstituted using HYPER–IL-6 (Fig. 5D). Therefore, splenic T cells from CD126−/− mice allowed us to test whether cognate IL-6R signaling (classical IL-6R signaling) is a prerequisite for the initial programming of Th17 development (Fig. 5E). In contrast to the development of Th17 cells observed in splenic T cells from WT mice, IL-6 signaling in the presence of TGF-β failed to induce Th17 development in T cell cultures from CD126−/− mice (Fig. 5E). Instead, the generation of Th17 cells in CD126−/− splenic T cells could only be stimulated by TGF-β when IL-6 trans signaling was triggered by reconstitution with HYPER–IL-6 (Fig. 5E). These studies definitively indicate a role for IL-6 trans signaling in Th17 cell development. However, it is unclear whether the effector characteristics of infiltrating Th cells (displaying an IL-6Rlo phenotype) can be influenced in vivo through the inflammatory regulation of IL-6 trans signaling.
IL-6 trans signaling directs Th17 expansion from IL-6R–deficient CD4+ T cells. A, Schematic representation of the targeting strategy used for disruption of the gene encoding IL-6R (CD126). A conventional targeting vector was constructed with a 5′ homologous arm (∼3 kb) and a 3′ homologous arm (∼6.5 kb), both generated by BglII digest. The targeted locus had exons 4, 5, and 6 replaced with a positive selection cassette containing the neomycin phosphotransferase gene (neo) driven by the phosphoglycerate kinase (PGK) promoter, an internal ribosome entry site (IRES), and a β-galactosidase expression cassette. B, Genotyping of WT (+/+), CD126+/− (+/−), and CD126−/− (−/−) mice by PCR for detection of a WT CD126 allele (IL-6R) and the presence of the mutant allele containing the neo-cassette (NEO). C, Analysis of IL-6R expression on splenic CD4 and CD8 T cells isolated from WT and CD126−/− mice by flow cytometry. A rat IgG2b, κ PE isotype match for the anti–IL-6R PE was used as control. D, Activation of STAT1 and STAT3 in WT and CD126−/− splenic CD4 T cells in response to IL-6 or HYPER–IL-6 stimulation (both at 20 ng/ml for 15 min) was determined by flow cytometric detection of STAT1 and STAT3 phosphorylation. E, Representative FACS plots of WT and CD126−/− splenocytes activated by anti-CD3 and anti-CD28 costimulation and in the presence of TGF-β (1 ng/ml) and IL-6 or HYPER–IL-6 (both 20 ng/ml). Development of Th17 and Th1 cells was determined by flow cytometry for IL-17A– and IFN-γ–producing CD4+ T cells. IRES, internal ribosome entry site; neo, neomycin phosphotransferase; NEO, neo-cassette; PGK, phosphoglycerate kinase.
IL-6 trans signaling directs Th17 expansion from IL-6R–deficient CD4+ T cells. A, Schematic representation of the targeting strategy used for disruption of the gene encoding IL-6R (CD126). A conventional targeting vector was constructed with a 5′ homologous arm (∼3 kb) and a 3′ homologous arm (∼6.5 kb), both generated by BglII digest. The targeted locus had exons 4, 5, and 6 replaced with a positive selection cassette containing the neomycin phosphotransferase gene (neo) driven by the phosphoglycerate kinase (PGK) promoter, an internal ribosome entry site (IRES), and a β-galactosidase expression cassette. B, Genotyping of WT (+/+), CD126+/− (+/−), and CD126−/− (−/−) mice by PCR for detection of a WT CD126 allele (IL-6R) and the presence of the mutant allele containing the neo-cassette (NEO). C, Analysis of IL-6R expression on splenic CD4 and CD8 T cells isolated from WT and CD126−/− mice by flow cytometry. A rat IgG2b, κ PE isotype match for the anti–IL-6R PE was used as control. D, Activation of STAT1 and STAT3 in WT and CD126−/− splenic CD4 T cells in response to IL-6 or HYPER–IL-6 stimulation (both at 20 ng/ml for 15 min) was determined by flow cytometric detection of STAT1 and STAT3 phosphorylation. E, Representative FACS plots of WT and CD126−/− splenocytes activated by anti-CD3 and anti-CD28 costimulation and in the presence of TGF-β (1 ng/ml) and IL-6 or HYPER–IL-6 (both 20 ng/ml). Development of Th17 and Th1 cells was determined by flow cytometry for IL-17A– and IFN-γ–producing CD4+ T cells. IRES, internal ribosome entry site; neo, neomycin phosphotransferase; NEO, neo-cassette; PGK, phosphoglycerate kinase.
IL-6 trans signaling promotes the maintenance of Th17 cells in vitro and in vivo
The above studies highlight a role for IL-6 trans signaling in the differentiation of Th17 cells in vitro. However, our current understanding of sIL-6R signaling indicates that its activities are selective for local inflammatory responses in tissues when sIL-6R and IL-6 are elevated (28, 32, 33). This suggests that IL-6 trans signaling in vivo may regulate Th cell activities in the tissues rather than in secondary lymphoid organs and, thus, points to a role for sIL-6R signaling in regulating T cell effector characteristics rather than differentiation to Th lineages. Therefore, we questioned whether IL-6 trans signaling could promote the expansion of Th17 cells in CD4+ T cells that had been preactivated for 48–72 h in vitro. Consistent with data presented in Fig. 2D, anti-CD3 and anti-CD28 costimulation of CD4+ T cells resulted in a compete loss of surface IL-6R expression (data not shown). Transfer of preactivated CD4+ T cells into fresh cultures containing combinations of TGF-β and IL-6 or HYPER–IL-6 resulted in no Th17 expansion. Therefore, IL-6 signaling is only capable of promoting Th17 cell development from resting naive or memory Th cells or from T cells not committed to another lineage (Fig. 6A). This suggests that IL-6 trans signaling cannot promote a local expansion or conversion of inflammatory recruited T cells to a Th17 effector phenotype. To test this further, IL-6−/− mice were sequentially dosed i.p. with HYPER–IL-6 (1 μg/mouse at 0, 24, and 48 h) during SES-induced peritoneal inflammation. As shown in Fig. 6B, local administration of HYPER–IL-6 failed to rescue the defective Th17 (or Th1; data not shown) response observed in these mice. Although these results suggest that IL-6 trans signaling is ineffective in promoting local Th17 expansion, it is possible that sIL-6R–mediated signaling could serve to stabilize or maintain the phenotype of recruited Th17 cells. To test this, CD4+ T cell cultures were first activated for 4 d to elicit a robust Th17 phenotype, using standard Th17-polarizing conditions (Fig. 6C). These cultures were subsequently transferred for an additional 3 d to fresh medium containing TGF-β alone or TGF-β in combination with IL-6 or HYPER–IL-6 (Fig. 6C). Analysis of these secondary 3-d cultures showed that T cells maintained in the absence of exogenous cytokines resulted in a diminished proportion of IL-17A–secreting T cells. Compared with these control cultures, inclusion of TGF-β helped to maintain the Th17 phenotype. Consistent with the activation-induced loss of IL-6R expression, the addition of IL-6 did not improve this TGF-β–mediated outcome. However, when TGF-β was combined with HYPER–IL-6 in these secondary cultures, the Th17 phenotype was almost fully maintained (Fig. 6C). The ability of HYPER–IL-6 to preserve IL-17A expression by Th cells in these cultures was specifically blocked by sgp130, returning the proportion of IL-17A–secreting Th cells to that observed in the presence of TGF-β alone (Fig. 6C). To determine whether local IL-6 trans signaling promotes Th17 cell maintenance in vivo, sgp130 (1 μg/mouse at 0, 24, and 48 h) was administered i.p. to WT mice challenged with SES. Selective blockade of IL-6 trans signaling by sgp130 resulted in significantly fewer CD4+IL-17A+ T cells in the peritoneal cavity compared with mice receiving vehicle control (Fig. 6D). sgp130 had no effect on the number of peritoneal CD4+IFN-γ+ T cells (data not shown). Therefore, local regulation of IL-6 trans signaling is capable of maintaining Th17 cells in vivo, and it supports a role for sIL-6R in regulating the effector properties of (IL-6Rlo) T cells.
IL-6 trans signaling promotes the in vitro and in vivo maintenance of Th17 cells. A, WT CD4+ T cells were preactivated in primary (1°) cultures (anti-CD3 and anti-CD28) for 72 h to promote the loss of surface IL-6R. Cells were recovered and washed to remove any sIL-6R from the resulting culture supernatants and were analyzed for IFN-γ and IL-17A production by flow cytometry. The CD4+ cells were then transferred to secondary (2°) cultures identical to the 1° cultures or supplemented with TGF-β (1 ng/ml) alone or in combination with IL-6 or HYPER–IL-6 (0.8 ng/ml). IFN-γ– and IL-17A–producing Th cells were detected by flow cytometry after 3 d in 2° cultures. B, SES-induced peritoneal inflammation was initiated in IL-6–deficient mice. To promote local IL-6 trans signaling, mice were treated i.p. with 1 μg of HYPER–IL-6 or control PBS at 0 h (same time as SES challenge) and 24 and 48 h. After 72 h, the peritoneal cavity was lavaged, leukocytes were quantified, and CD4+ T cells producing IFN-γ and IL-17A were detected by flow cytometry. No differences were observed for CD4+IFN-γ+ cells. n = 9 mice per treatment. C, WT CD4+ T cells were activated in 1° cultures in the presence of TGF-β (1 ng/ml), IL-6 (20 ng/ml), and anti–IL-2 (10 μg/ml) in IMDM media for 4 d to promote a robust development of Th17 cells. Cells were recovered and washed to remove any sIL-6R from the resulting culture supernatants and analyzed for IFN-γ and IL-17A production by flow cytometry. The CD4+ cells were transferred to 2° cultures containing no exogenous cytokines (−), TGF-β alone (1 ng/ml), or in combination with IL-6 or HYPER–IL-6 (both at 0.8 ng/ml). To block IL-6 trans signaling, cultures were supplemented with sgp130-fc (500 ng/ml). IFN-γ– and IL-17A–producing Th cells were detected by flow cytometry after 3 d in 2° cultures. D, SES-induced peritoneal inflammation was initiated in WT mice. To block local IL-6 trans signaling, mice were treated i.p. with 1 μg of sgp130-fc or control PBS at 0 h (same time as SES challenge) and 24 and 48 h. The peritoneal cavity was lavaged after 72 h, leukocytes were quantified, and CD4+ T cells producing IFN-γ and IL-17A were detected by flow cytometry. No differences were observed for CD4+IFN-γ+ cells. n = 9 mice per treatment. **p < 0.01. FACS plots are representative of at least two independent experiments yielding identical results.
IL-6 trans signaling promotes the in vitro and in vivo maintenance of Th17 cells. A, WT CD4+ T cells were preactivated in primary (1°) cultures (anti-CD3 and anti-CD28) for 72 h to promote the loss of surface IL-6R. Cells were recovered and washed to remove any sIL-6R from the resulting culture supernatants and were analyzed for IFN-γ and IL-17A production by flow cytometry. The CD4+ cells were then transferred to secondary (2°) cultures identical to the 1° cultures or supplemented with TGF-β (1 ng/ml) alone or in combination with IL-6 or HYPER–IL-6 (0.8 ng/ml). IFN-γ– and IL-17A–producing Th cells were detected by flow cytometry after 3 d in 2° cultures. B, SES-induced peritoneal inflammation was initiated in IL-6–deficient mice. To promote local IL-6 trans signaling, mice were treated i.p. with 1 μg of HYPER–IL-6 or control PBS at 0 h (same time as SES challenge) and 24 and 48 h. After 72 h, the peritoneal cavity was lavaged, leukocytes were quantified, and CD4+ T cells producing IFN-γ and IL-17A were detected by flow cytometry. No differences were observed for CD4+IFN-γ+ cells. n = 9 mice per treatment. C, WT CD4+ T cells were activated in 1° cultures in the presence of TGF-β (1 ng/ml), IL-6 (20 ng/ml), and anti–IL-2 (10 μg/ml) in IMDM media for 4 d to promote a robust development of Th17 cells. Cells were recovered and washed to remove any sIL-6R from the resulting culture supernatants and analyzed for IFN-γ and IL-17A production by flow cytometry. The CD4+ cells were transferred to 2° cultures containing no exogenous cytokines (−), TGF-β alone (1 ng/ml), or in combination with IL-6 or HYPER–IL-6 (both at 0.8 ng/ml). To block IL-6 trans signaling, cultures were supplemented with sgp130-fc (500 ng/ml). IFN-γ– and IL-17A–producing Th cells were detected by flow cytometry after 3 d in 2° cultures. D, SES-induced peritoneal inflammation was initiated in WT mice. To block local IL-6 trans signaling, mice were treated i.p. with 1 μg of sgp130-fc or control PBS at 0 h (same time as SES challenge) and 24 and 48 h. The peritoneal cavity was lavaged after 72 h, leukocytes were quantified, and CD4+ T cells producing IFN-γ and IL-17A were detected by flow cytometry. No differences were observed for CD4+IFN-γ+ cells. n = 9 mice per treatment. **p < 0.01. FACS plots are representative of at least two independent experiments yielding identical results.
Discussion
Recent studies documented a pivotal role for IL-6 in the development of T cell immunity. In this respect, IL-6 plays an obligatory role in the generation of IL-17A–secreting CD4+ T cells (Th17 cells) and the inhibition of regulatory T cells (10, 21, 24). Therefore, the assignment of these activities to IL-6 builds upon prior investigations showing that it affects IL-2–dependent proliferation (25, 26), T cell commitment (21–24), activation-induced cell death (17, 34, 35), and T cell trafficking (5, 9). However, the manner by which these IL-6–directed responses are regulated in vivo is not fully understood, because roles for classical IL-6R signaling and IL-6 trans signaling have been implicated for many of these activities (3, 4, 6–9, 36). These data suggest that not all T cells directly respond to IL-6, implying that T cell IL-6R expression is regulated or restricted such as to provide a further selection mechanism to produce defined effector T cell subsets. In this respect, microarray analysis has phenotypically linked IL-6R with CD57+CXCR5+CD4+ follicular B helper T cells (37). However, these cells are restricted to lymph node structures, and it is not known whether similar IL-6–regulated selection occurs at the sites of inflammation. Therefore, the studies outlined herein were instigated to examine the regulation of IL-6R expression on circulating or inflammatory T cells and were designed to define how classical IL-6R signaling and IL-6 trans signaling impact upon T cell phenotype and responses in vivo.
To address these issues, initial studies examined T cell IL-6R expression in patients with end-stage renal failure receiving peritoneal dialysis during stable infection-free periods. Through comparative analysis of peripheral and resident peritoneal CD3+ T cells, it is evident that although 35–45% of circulating T cells express IL-6R, only 2–5% of the resident peritoneal CD3+ population were considered IL-6R+. Furthermore, IL-6R was more closely associated with peripheral CD4+ T cells and was only weakly expressed by CD8+ T cells (data not shown). Because of the nature of the dialysis regimen used, these patients periodically experience bacterial peritonitis, which results in infection episodes of varying severity (38). Examination of peritoneal T cell infiltration during the course of these infections showed that the recruited effector T cell population predominantly lacked IL-6R expression. These differences were also evident in a murine model of peritonitis, in which SES-induced peritoneal inflammation was associated with the emergence of a CD3+ IL-6R− population. In this respect, studies on peripheral human and murine CD4+ T cells showed that IL-6R expression was closely associated with that of CCR7 and CD62L. Consequently, IL-6R represents a marker for peripheral CD4+ naive or central memory (CD62Lhi, CCR7+) T cells. Thus, inflammation results in a selective downregulation in IL-6R expression or the homing of a CD3+IL-6R− T cell subset to inflammatory foci. Therefore, identification of these defined populations may represent differences in T cell activation status, because ex vivo analysis of T cells derived from mice challenged with superantigen showed reduced IL-6R expression compared with T cells from control littermates (17). Furthermore, in our study, SES-induced peritoneal inflammation resulted in the emergence of activated Th cells (CD4+CD44hiCD62Llo) displaying significantly reduced levels of surface IL-6R expression. In this respect, T cell activation is linked with a marked downregulation in CD62L and IL-6R (15, 39). Although the functional significance of these changes remains to be clarified, the processing of CD62L has been associated with an alteration in the proliferation and effector characteristics of Th1 and Th2 cells (39). However, the implication of IL-6R regulation is less well understood. It is widely acknowledged that IL-6 rescues T cells from entering apoptosis through the induction of anti-apoptotic regulators, including Bcl-2 and Bcl-xl (3, 13, 34). Therefore, IL-6 might direct chronic disease progression by promoting the retention of T cells at sites of inflammation. However, the lack of IL-6R expression on effector T cells would argue against this model, because a downregulation in IL-6R would ultimately limit IL-6 responsiveness. Significantly, the activation-induced loss in T cell IL-6R expression shown in this study was accompanied by an increase in sIL-6R levels. Prior experiments showed that infiltrating neutrophils shed IL-6R during apoptosis or in response to inflammatory activation to orchestrate IL-6 responses in cells that would not normally respond to direct IL-6 stimulation (28–30, 40–42). Therefore, T cell activation might provide an alternative mechanism for regulating sIL-6R levels in vivo. In this respect, sIL-6R levels in bronchial lavage fluids from patients with asthma correlates with the number of CD4+ T cells present within the inflamed lung (7). These results infer that the local regulation of IL-6 responses within inflamed tissues is rate limited by the presence of sIL-6R. Indeed, the activation-induced release of IL-6R by Th cells suggests that infiltrating effector cells are no longer capable of directly responding to IL-6 and instead rely on IL-6 trans signaling for activation. Evidence for this is also provided in experimental models of disease, in which selective blockade of IL-6 trans signaling with sgp130 was associated with reduced T cell infiltration and increased T cell clearance (3, 7, 9, 33). The advent of therapies for various inflammatory conditions based on anti–IL-6 and anti–IL-6R, in which T cell activation plays a central pathophysiological role, makes it clinically important to define how, and to what extent, IL-6–directed T cell responses are governed by the two distinct modes of IL-6–mediated cellular activation.
The modulation of IL-6 responsiveness through classical IL-6R signaling and IL-6 trans signaling would be predicted to have a biological impact on T cell effector function. Indeed, a study relating to IL-6 involvement in experimental asthma concluded that direct IL-6R signaling steers Th2 polarization, whereas the effector characteristics of these cells rely upon IL-6 trans signaling (7). Consequently, IL-6 trans signaling may preferentially affect T cells localized within inflamed tissues. Thus, the dual control of IL-6–directed T cell responses through classical IL-6R signaling and IL-6 trans signaling would provide a mechanism allowing tighter regulation of IL-6 activities at sites of inflammation. Alternatively, these two modes of IL-6 activation might elicit differential cellular signaling events.
IL-6 signaling via gp130 primarily steers cellular responses through the latent transcription factors STAT1 and STAT3 and the SHP-2/MAPK cascade. Significantly, the balance between STAT1 and STAT3 activity in T cells greatly affects lineage commitment and apoptotic events (17, 34, 43, 44). In this respect, alteration in T cell IL-6R expression has been associated with changes in IL-6–mediated STAT1, but not STAT3, signaling capacity (17, 36). These alterations in IL-6R expression were initially associated with the apoptotic control of T cell clearance, but they may also affect IL-6 regulation of T cell commitment (17, 45). Although now acknowledged for its central involvement in the control of Th17 differentiation, prior investigations implicated roles for IL-6 in the induction of Th1- and Th2-type responses. Examination of cytokine production by lymph node cells derived from IL-6−/− mice indicate that IL-6 might favor IL-2 production and promotion of a Th1 phenotype (23, 26, 46), whereas further studies associate IL-6 with the regulation of CD25 expression and IFN-γ production (26, 46). Conversely, IL-6 is reported to suppress IL-12–mediated T cell polarization and can direct the differentiation of naive T cells into IL-4–secreting Th2 cells (11). This is particularly evident in OVA-induced asthma where IL-6 affects Th2 differentiation and their effector characteristics (7). Data presented herein build upon these studies and highlight three key observations relating to the IL-6 control of local T cell responses. First, consistent with previous reports, IL-6–deficient mice displayed significantly reduced T cell recruitment following acute or repeated inflammatory activation (9, 33, 47). However, the impaired T cell infiltration was not selective for IL-17A–secreting T cells; it also affected IFN-γ–secreting T cells. Consequently, IL-6 control of T cell recruitment is not associated with the selective expansion of Th17 cells but instead regulates the inflammatory trafficking of Th1 and Th17 cells. Second, studies demonstrate that the IL-6–sIL-6R complex can substitute for IL-6 to promote the TGF-β–mediated development of Th17 cells in Th cell populations lacking IL-6R. In this regard, IL-6 trans signaling promoted the development of Th17 cells from IL-6R–deficient Th cells and maintained the Th17 phenotype of CD4+ cells derived from Th17 cultures (that had downregulated IL-6R upon activation). Th17 cell differentiation and maintenance in response to IL-6 trans signaling was completely blocked by the antagonist sgp130. Lee et al. (18) highlighted the importance of TGF-β in the maintenance of Th17 cells in vitro. In our in vitro studies and as previously reported by Lee et al. (18), the addition of IL-6 failed to improve Th17 cell maintenance beyond that observed in cultures containing only TGF-β (Fig. 6C). This is likely explained by the IL-6R− phenotype of activated T cells. However, the inclusion of HYPER–IL-6 in our cultures bypassed the loss of IL-6R by Th cells to improve the maintenance of Th17 cells beyond that provided by TGF-β alone. Therefore, regulation of IL-6 trans signaling may provide a potential mechanism for maintaining localized Th17 commitment (18, 48). Third, selective modulation of IL-6 trans signaling using the antagonist sgp130 selectively reduced the number of peritoneal Th17 cells in vivo following SES challenge, reflecting the ability of sgp130 to block sIL-6–IL-6–mediated Th17 maintenance in vitro. Notably, HYPER–IL-6 administration to IL-6–deficient mice during SES challenge failed to rescue the defective Th17 response. This suggests that IL-6 trans signaling cannot promote the local expansion of Th17 cells from infiltrating Th cells activated in the periphery. Indeed, IL-6 trans signaling was incapable of promoting in vitro Th17 cell development in Th cells already preactivated in culture. These findings point to a role for local IL-6 trans signaling in the maintenance of infiltrating effector Th17 cells but not in the development or conversion of recruited CD4+ T cells to an IL-17A–secreting population. However, it remains to be determined whether IL-6 trans signaling plays a role in secondary lymphoid organs to promote the peripheral differentiation of Th17 cells. In this study, we demonstrated that IL-6 trans signaling can promote Th17 differentiation in vitro. However, in vivo Th17 cell differentiation (presumably from IL-6R–expressing naive or central memory Th cells) may rely on classical IL-6 signaling in peripheral lymphoid organs, with IL-6 trans signaling acting locally in tissues to maintain the effector Th17 phenotype. Therefore, localized changes in the cytokine network (e.g., via regulation of sIL-6R or sgp130 levels) at sites of inflammation would be predicted to influence the local effector characteristics of the T cell infiltrate.
Although strategies based on IL-6 blockade show favorable results in late-stage clinical trials, the ability of IL-6 to orchestrate responses through membrane-bound and soluble forms of IL-6R emphasizes the sophisticated nature of the control of IL-6 activities in vivo. Initial in vivo studies relating to the inflammatory involvement of sIL-6R concluded a role of IL-6 trans signaling in activating stromal tissue cells (28, 33). However, further studies have now identified that T cell responses can be directed by both modes of IL-6 activation (7, 9, 36). Based on data obtained from clinical peritonitis and experimental peritoneal inflammation, we provide a model to explain how the control of IL-6 responses in T cells is switched from classical IL-6R signaling to IL-6 trans signaling. These observations may ultimately influence the clinical development of second-generation intervention strategies that globally block IL-6 responses in T cells or selectively target those effector responses directed by IL-6 trans signaling.
Acknowledgements
Disclosures The authors have no financial conflicts of interest.
Footnotes
This work was supported by the Arthritis Research Campaign and The Wellcome Trust.
Abbreviations used in this paper:
- IRES
internal ribosome entry site
- PC
peritoneal cavity effluent
- PD
peritoneal dialysis
- NC
normal control
- neo
neomycin phosphotransferase
- NEO
neo-cassette
- PGK
phosphoglycerate kinase
- SES
Staphylococcus epidermidis cell-free supernatant
- sgp130
soluble gp130
- sgp130-fc
soluble gp130-Fc chimera
- sIL-6R
soluble IL-6R
- WB
whole blood
- WT
wild type.





