Abstract
Granulomas play an essential role in the sequestration and killing of mycobacteria in the lung; however, the mechanisms of their development and maturation are still not clearly understood. IL-17A is involved in mature granuloma formation in the mycobacteria-infected lung. Therefore, IL-17A gene-knockout (KO) mice fail to develop mature granulomas in the Mycobacterium bovis bacille Calmette-Guérin (BCG)-infected lung. This study analyzed the mechanism of IL-17A–dependent mature granuloma formation in the mycobacteria-infected lung. The IL-17A KO mice showed a normal level of nascent granuloma formation on day 14 but failed to develop mature granulomas on day 28 after the BCG infection in the lung. The observation implies that IL-17A is required for the maturation of granuloma from the nascent to mature stage. TCR γδ T cells expressing TCR Vγ4 or Vγ6 were identified as the major IL-17A–producing cells that resided in the BCG-induced lung granuloma. The adoptive transfer of the IL-17A–producing TCR γδ T cells reconstituted granuloma formation in the IL-17A KO mice. The expression of ICAM-1 and LFA-1, which are adhesion molecules important in granuloma formation, decreased in the lung of the BCG-infected IL-17A KO mice, and their expression was induced on BCG-infected macrophages in coculture with IL-17A–producing TCR γδ T cells. Furthermore, IL-17A KO mice showed not only an impaired mature granuloma formation, but also an impaired protective response to virulent Mycobacterium tuberculosis. Therefore, IL-17A produced by TCR γδ T cells plays a critical role in the prevention of M. tuberculosis infection through the induction of mature granuloma formation.
The hallmark of mycobacterial infection in the lung is granuloma formation, which plays a key role in host protection against the infection (1). Granuloma formation is a chronic inflammatory reaction involving the macrophage system and other inflammatory cells. T cells are activated after mycobacterial Ags are processed and presented by APCs, followed by activation of macrophages and development of epithelioid cells and giant cells that construct mature granulomas. Granulomas are important in the defense mechanism against mycobacteria that sequestrates the bacteria. Mature granulomas also include fibroblasts and extracellular matrix, which surround and isolate the granulomas from other tissues.
In the course of granuloma maturation, the recruitment of phagocytes and lymphocytes is driven by various cytokines and chemokines that are initially produced by mycobacteria-infected macrophages. TNF-α produced by the infected macrophages is the primary mediator of the granuloma development (2). TNF-α activates macrophages and induces the expression of chemokines and adhesion molecules that are important for the recruitment and retention of cells to the site of infection. TNF-α–neutralized mice exhibit disorganized granulomas and diffuse cellular infiltration (2–4). IFN-γ is another key cytokine important in controlling mycobacteria in infected macrophages and maturation of functional granulomas. IFN-γ knockout (KO) mice are highly susceptible to virulent Mycobacterium tuberculosis and show necrotic granuloma formation (5, 6).
IL-17A is a proinflammatory cytokine originally identified from CD4+ T cells. IL-17A has been reported to participate in host defense against various types of pathogens (7–9) and estimated to be an important cytokine in the immune response against mycobacterial infection (10, 11). IL-17A is induced immediately after pulmonary Mycobacterium bovis bacille Calmette-Guérin (BCG) infection (10) and also detected at later stages (4–52 wk) of M. tuberculosis infection (11). Interestingly IL-17A–expressing cells in the mycobacteria-infected lung are TCR γδ T cells rather than CD4+ Th17 cells. IL-17A contributes in the immune response against mycobacterial infection, especially in the infection-induced granuloma formation (10). However, the precise molecular mechanism of the IL-17A–dependent granuloma formation induced by the mycobacterial infection is still poorly understood.
This report investigated the mechanism of IL-17A–dependent granuloma formation induced by mycobacterial lung infection. The data suggest that the IL-17A is involved in granuloma maturation from nascent to mature stage. TCR γδ T cells with a restricted TCR Vγ repertoire produced IL-17A in the granuloma structure, and the TCR γδ T cells are required in mature granuloma formation. Furthermore, IL-17A was found to play an important role not only in mature granuloma formation, but also in the protective response against virulent M. tuberculosis infection. The mechanism of the IL-17A–mediated granuloma maturation in the mycobacteria-infected lung is also discussed in this study.
Materials and Methods
Mice
Wild-type (WT) C57BL/6 (B6) mice were purchased from Japan SLC (Shizuoka, Japan). IL-17A KO (B6 background) mice were generated as described previously (12). The development of TCR Vδ1 KO (13) and Vγ4/6 KO (14) mice (B6 background) was reported previously. All animals were used for experiments at 8–12 wk of age. These mice were kept under conventional conditions in the Center of Molecular Biosciences, University of the Ryukyus (Okinawa, Japan).
Bacterial infection
Lyophilized M. bovis BCG (Japan BCG Laboratory, Tokyo, Japan) was used for BCG infection. M. tuberculosis H37Rv strain was grown in Middlebrook 7H9 medium supplemented with albumin-dextrose-catalase enrichment (BD Diagnostics, Sparks, MD). The viable bacterial numbers were determined using a Middlebrook 7H10 agar plate supplemented with oleic acid–albumin-dextrose-catalase enrichment (BD Diagnostics). Small aliquots of BCG and M. tuberculosis suspended in Middlebrook 7H9 medium containing 10% glycerol were stored in −80°C until use. BCG and M. tuberculosis were washed and resuspended in PBS, and 50 μl bacterial suspension containing 5 × 106 CFU of BCG or 1 × 103 CFU of M. tuberculosis was intratracheally (i.t.) injected into the mice. In some experiments, BCG-infected WT and IL-17A KO mice were inoculated intranasally with anti–ICAM-1 (100 μg) or anti-LFA-1 (100 μg) mAbs (BD Biosciences, San Jose, CA) on day 14 after the infection.
Bacterial counts in organs
The mice were sacrificed on day 28 after BCG or M. tuberculosis infection, the lungs were homogenized in PBS, and 10-fold serial dilutions of the homogenates were plated onto Middlebrook 7H10 agar plates supplemented with oleic acid–albumin-dextrose-catalase enrichment. The plates were incubated at 37°C for 3 wk, and the colony number was counted. The bacterial number in the organs was calculated as log10 CFU per organ.
Cell preparation
The lungs were perfused through the right ventricle pre-excision. The lungs were treated with 125 U/ml collagenase, 60 U/ml DNase I, and 60 U/ml of hyaluronidase. Single-cell suspensions were collected as pulmonary infiltrating (PIF) cells. Pulmonary lymphocytes were then separated from the PIF cells using a Percoll gradient (GE Healthcare, Norwalk, CT) as reported previously (10).
Magnetic separation
The TCR γδ T cells were purified by a two-step procedure with MACS beads (Miltenyi Biotec, Bergisch Gladbach, Germany). In brief, the B cells and macrophages were depleted using biotin-conjugated anti-B220 and anti-CD11b mAbs and streptavidin microbeads used for depletion, then TCR γδ T cells were positively selected using PE-conjugated anti-TCR Cδ mAb (BD Biosciences) and anti-PE microbeads with an AutoMACS (Miltenyi Biotec).
Quantitative real-time RT-PCR
The cDNA was reverse-transcribed from total RNA with random hexamers and Superscript II reverse transcriptase (Invitrogen, Carlsbad, CA). The synthesized first-strand cDNA was amplified using real-time PCR thermal cycler iCycler iQ (Bio-Rad, Hercules, CA). The amplified PCR products were quantified by detecting SYBR Green incorporation. The primers sequences used are as follows: ICAM-1 sense (5′-GGG ACC ACG GAG CCA ATT-3′), ICAM-1 antisense (5′-CTC GGA GAC ATT AGA GAA CAA TGC-3′); LFA-1 sense (5′-CTC CAG GAG GAC AAC TCA GC-3′), LFA-1 antisense (5′-CTA GTG TGG GCA TGT TGT GG-3′); MCP-1 sense (5′-GTT GGC TCA GCC AGA TGC A-3′), MCP-1 antisense (5′-AGC CTA CTC ATT GGG ATC ATC TTG-3′); TNF-α sense (5′-CGT GGA ACT GGC AGA AGA G-3′), TNF-α antisense (5′-GTA GAC AGA AGA GCG TGG TG-3′); β-actin sense (5′-TGG AAT CCT GTG GCA TCC ATG AAA C-3′), and β-actin antisense (5′-TAA AAC GCA GCT CAG TAA CAG TCC G-3′).
The data from real-time RT-PCR were analyzed using Real-Time PCR Optical System Software (Bio-Rad). The cycle number at which the various transcripts became detectable, referred to as threshold cycle (Ct), was compared with that of β-actin and referred to as ΔCt. The relative gene level was expressed as 2−(ΔΔCt), in which −ΔΔCt equals ΔCt of the experiment sample minus ΔCt of the control sample.
RT-PCR
Flow cytometry
The PIF cells were pretreated with culture supernatant from the 2.4G2 hybridoma producing mAb against FcγR II/III (Fc blocker) and then were surface stained with FITC-conjugated anti–Gr-1 and PE-conjugated anti-CD11b mAbs (BD Biosciences) to detect macrophages and neutrophils. To analyze the cytokine expression, the cells were incubated with 1 μg/ml calcium ionophore A-23187 (ionomycin, Calbiochem, Darmstadt, Germany) and 25 ng/ml PMA (Sigma-Aldrich, St., Louis, MO) for 6 h in the presence of GolgiPlug (BD Biosciences). The cells were pretreated with anti-FcγR II/III (Fc blocker) and stained with allophycocyanin-conjugated anti-TCR Cδ mAb (eBioscience, San Diego, CA) and FITC-conjugated anti-TCR Vγ4, anti-TCR Vγ5 (BD Biosciences), anti-TCR Vγ1 (17), and anti-TCR Vγ7 (18) mAbs. The surface-stained cells were subjected to intercellular cytokine staining with PE-conjugated anti–IL-17A or anti–IFN-γ mAbs postpermeabilization by using Cytofix/Cytoperm kits (BD Biosciences). The cells were analyzed by an FACSCalibur (BD Biosciences) flow cytometer. The data were analyzed using a CellQuest software program (BD Biosciences).
Histopathology
The lungs were fixed in buffered formalin and embedded in paraffin. Thin sections (3.5 μm) were prepared and stained with H&E. The stained sections were examined under a microscope (Olympus, Tokyo, Japan). To quantify the granuloma area, histological images were analyzed using the Image J program (National Institutes of Health, Bethesda, MD). The threshold was set to discriminate between the granuloma and alveolar area, and the percent granulomatous area was calculated by the Analyze Particle command. Two randomly selected fields from each of 10–15 sections were analyzed. Cryosections were stained as previously described (19, 20). To detect IL-17A, purified rat anti-mouse IL-17A mAb and Alexa 488-conjugated anti-rat IgG Ab (Invitrogen) were used. The stained sections were analyzed using a Radiance 2100 confocal laser scanning microscope with the LaserSharp 2000 software package (Bio-Rad).
Preparation and adoptive transfer of TCR γδ T cells
TCR Vγ6+ γδ T cells were prepared from Escherichia coli (E. coli)-infected peritoneal cavity (PEC) cells as reported previously (21, 22), because E. coli-induced peritoneal TCR γδ T cells consist exclusively of TCR Vγ6+ γδ T cells (21, 22) and express IL-17A (23). TCR Vγ4+ γδ T cells were obtained from the lung infected i.t. with BCG by magnetic sorting of TCR Vγ4+ γδ T cells using FITC-conjugated anti-Vγ4 mAb and anti-FITC microbeads (Mitenyi Biotec) and an AutoMACS. TCR Vγ6+ γδ T cells (5 × 105 cells) or TCR Vγ4+ γδ T cells (5 × 104 cells) were adoptively transferred by i.v. injection into IL-17A KO mice a day before BCG infection.
Cell culture
Lung adherent macrophages were prepared from PIF cells of TCR Cδ KO mice on day 3 of i.t. infection with BCG. The adherent lung macrophages (2 × 105 cells) were cultured with the TCR Vγ6+ γδ T cells (2 × 104 cells) of WT or IL-17A KO mice and/or rIL-17A (R&D Systems, Minneapolis, MN) in the presence or absence of 5 μg/ml anti–IFN-γ, anti–TNF-α, anti-Fas ligand (FasL), or anti-CD40L mAbs (R&D Systems) for 48 h, and the expression of adhesion molecules was analyzed by the quantitative real-time RT-PCR method. In some experiments, BCG-infected macrophages were cultured in the culture supernatants of the BCG-infected macrophages and TCR Vγ6+ γδ T cells, and the expression of the adhesion molecules was analyzed.
Statistical analysis
The statistical significance of the data was determined by Student t test. For all analyses, the α level was set at 0.05.
Results
Impaired maturation of BCG-induced granuloma in the lungs of IL-17A KO mice
Mature granuloma formation is impaired in the lungs of BCG-infected IL-17A KO mice on day 28 (10). However, it was not clear whether the defect was based on impairment of nascent granuloma formation or granuloma maturation from the nascent to mature stage. Therefore, granuloma formation was analyzed on day 14 when nascent granuloma is formed, but mycobacterial Ag-specific T cells are not yet established in the lung. On day 14 of the infection, an accumulation of lesions of loosely packed mononuclear cells was observed, which is considered to be the nascent stage of granulomas, in both WT and IL-17A KO mice, and the percentage of the granuloma area was not significantly different between WT and IL-17A KO mice (Fig. 1A). On day 28 of the infection, the early granulomas progressed to mature granulomas with dense accumulation of CD3+ T cells and CD11b+ macrophages or dendritic cells in the WT mice, whereas the structure of mature granuloma was not observed in the IL-17A KO mice (Fig. 1B). The lung areas occupied by granulomas increased on day 28 of the infection in comparison with that on day 14 in the WT mice; however, the granulomatous area in IL-17A KO mice on day 28 of the BCG infection was lower than that on day 14 (Fig. 1A). BCG was detected in the mature granulomas in the WT mice, whereas they were detected outside of the small granulomatous areas in the IL-17A KO mice on day 28 of the infection (Fig. 1C). These results indicate that IL-17A plays an important role in granuloma maturation and sequestration of BCG.
Defect of mature pulmonary granulomas formation after BCG infection in IL-17A KO mice. WT or IL-17A KO mice were infected i.t. with BCG. A, At the indicated times postinfection, the percentage of granulomatous area in 10–15 sections was analyzed using photographs of H&E-stained lung histology. B, Immunofluorescence staining of the lung frozen sections was carried out on day 28 of the infection with anti-CD3 (red) and anti-CD11b (green) mAbs and analyzed by confocal laser scanning microscopy. Original magnification ×400. C, BCG was detected by Ziehl-Neelsen staining in the lung of WT or IL-17A KO mice at 28 d after BCG infection. Original magnification ×400. D, The absolute number of macrophages and neutrophils in the PIF cells at 28 d postinfection are shown. E, On day 28 postinfection, the lung lymphocytes were stimulated with PPD, and the percentages of IFN-γ–producing CD4+ or CD4− cells in CD3+ T cells were determined. Data representative of three independent experiments are demonstrated in all of the panels.
Defect of mature pulmonary granulomas formation after BCG infection in IL-17A KO mice. WT or IL-17A KO mice were infected i.t. with BCG. A, At the indicated times postinfection, the percentage of granulomatous area in 10–15 sections was analyzed using photographs of H&E-stained lung histology. B, Immunofluorescence staining of the lung frozen sections was carried out on day 28 of the infection with anti-CD3 (red) and anti-CD11b (green) mAbs and analyzed by confocal laser scanning microscopy. Original magnification ×400. C, BCG was detected by Ziehl-Neelsen staining in the lung of WT or IL-17A KO mice at 28 d after BCG infection. Original magnification ×400. D, The absolute number of macrophages and neutrophils in the PIF cells at 28 d postinfection are shown. E, On day 28 postinfection, the lung lymphocytes were stimulated with PPD, and the percentages of IFN-γ–producing CD4+ or CD4− cells in CD3+ T cells were determined. Data representative of three independent experiments are demonstrated in all of the panels.
The influence of IL-17A on macrophage accumulation in the lung on day 28 of the BCG infection was investigated. Although the ratio of CD11b+ Gr-1low macrophages was lower in the PIF cells of the IL-17A KO mice than that of the WT mice (10), the absolute number of macrophages was not significantly different because of variability of total PIF cell number (Fig. 1D). In contrast, the recruitment of CD11b+ Gr-1high neutrophils, an established function of IL-17A, decreased at the level of absolute number in the IL-17A KO mice compared with that of the WT mice (Fig. 1D). All these results suggest that macrophage accumulation was not severely impaired in the IL-17A KO mice after the BCG infection.
A decreased induction of CD3+ IFN-γ+ T cells was previously observed in the lung of the IL-17A KO mice. However, purified protein derivative (PPD)-reactive CD4+ IFN-γ+ Th1 cells were normally induced, but the percentage of CD4− IFN-γ+ T cells decreased in the IL-17A KO mice (Fig. 1E). These data imply that IL-17A participates in the maturation of granulomas through a mechanism other than the recruitment of macrophages into the BCG-infected lung or the induction of mycobacterial Ag-specific Th1 cells.
The major producing cells of IL-17A are TCR Vγ4+ and Vγ6+ γδ T cells after BCG infection
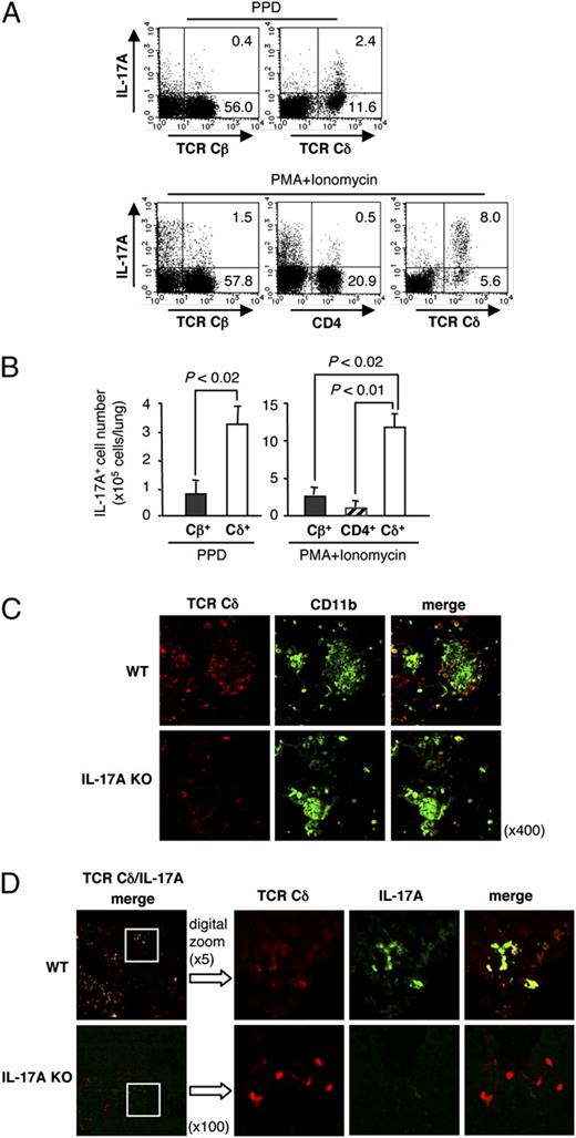
Although Th17 cells are well-established IL-17A–producing cells and have been reported to have protective effect against M. tuberculosis infection in vaccinated mice (24), TCR γδ T cells are the major IL-17A–producing cells at the early stages of BCG infection (10) and at 4–52 wk after M. tuberculosis infection (11). Therefore, TCR γδ T cells are expected to be the major IL-17A–producing cells in the mature granuloma induced by BCG lung infection. To address this issue, IL-17A–producing cells were analyzed in the BCG-infected mice on day 28. The stimulation of lung lymphocytes with M. tuberculosis-derived PPD induced IL-17A expression by ~0.2–0.5% of TCR Cβ+ T cells (Fig. 2A), although this induced IFN-γ production (data not shown). Whereas a low level of IL-17A production was detectable from PMA plus ionomycin-stimulated TCR Cβ+ or CD4+ T cells, the intensity of IL-17A staining was lower than that seen in TCR Cδ+ T cells, of which a substantial proportion produced IL-17A (Fig. 2A). The number of IL-17A–producing TCR γδ T cells was significantly higher than that of TCR αβ T cells or CD4+ T cells after PPD and PMA plus ionomycin stimulation (Fig. 2B). Therefore, the TCR γδ T cells were the major IL-17A–producing T cells at this stage of the infection in the lung. The majority of the TCR γδ T cells induced by BCG infection expressed RORγt, an important transcription factor for IL-17A expression (25) (data not shown). Immunofluorescence staining of lung sections showed that TCR γδ T cells were located in and around granulomas in WT mice, whereas TCR γδ T cells were scattered around small cell accumulation areas in IL-17A KO mice (Fig. 2C). Furthermore, the TCR γδ T cells in the granulomas expressed IL-17A in the WT mice (Fig. 2D). These observations support the hypothesis that the IL-17A–producing TCR γδ T cells participate in granuloma formation in the BCG infected-lung.
The localization of IL-17A–producing TCR γδ T cells in the BCG-infected lungs. WT and IL-17A KO mice were infected i.t. with BCG and analyzed on day 28 of the infection. A, The lymphocytes from PIF cells of WT mice were cultured with PPD or PMA plus ionomycin. The cells were stained with mAb against surface markers of each T cell subsets, then intracellularly with anti–IL-17A mAb and analyzed by FCM. B, The absolute number of IL-17A–producing cells (CD4+, TCR Cβ+, and TCR Cδ+ T cells) in the BCG-infected WT mice were analyzed by FCM in the PIF cells stimulated with PPD (left panel) or PMA plus ionomycin (right panel), and the numbers of IL-17A–producing cells were determined. Frozen sections of lungs were stained with anti-Cδ (red) and anti-CD11b (green) mAbs (C) or anti-Cδ (red) and anti–IL-17A (green) mAbs (D) and analyzed by confocal laser scanning microscopy. All data are representative of three to five separate experiments. Original magnification ×400 (C), ×100 (D, left panels), and ×500 (D, right panels).
The localization of IL-17A–producing TCR γδ T cells in the BCG-infected lungs. WT and IL-17A KO mice were infected i.t. with BCG and analyzed on day 28 of the infection. A, The lymphocytes from PIF cells of WT mice were cultured with PPD or PMA plus ionomycin. The cells were stained with mAb against surface markers of each T cell subsets, then intracellularly with anti–IL-17A mAb and analyzed by FCM. B, The absolute number of IL-17A–producing cells (CD4+, TCR Cβ+, and TCR Cδ+ T cells) in the BCG-infected WT mice were analyzed by FCM in the PIF cells stimulated with PPD (left panel) or PMA plus ionomycin (right panel), and the numbers of IL-17A–producing cells were determined. Frozen sections of lungs were stained with anti-Cδ (red) and anti-CD11b (green) mAbs (C) or anti-Cδ (red) and anti–IL-17A (green) mAbs (D) and analyzed by confocal laser scanning microscopy. All data are representative of three to five separate experiments. Original magnification ×400 (C), ×100 (D, left panels), and ×500 (D, right panels).
The repertoire of IL-17A–producing TCR γδ T cells was examined in the BCG-infected lungs, because TCR γδ T cells with a certain Vγ/Vδ repertoire exclusively produce IL-17A after E. coli (23) or Listeria monocytogenes infection (19). Vγ1-3, 4, 5, and 6 of Vγ genes and Vδ1, 5, 6, and 7 of Vδ genes were detected by RT-PCR from TCR γδ T cells in the WT mice induced by BCG infection (Fig. 3A). A flow cytometric analysis of the TCR Vγ repertoire showed that IL-17A–producing TCR γδ T cells consist of Vγ4+ cells as well as Cδ-expressing cells that were not stained with a mixture of anti-Vγ1, 4, 5, and 7 Abs (Fig. 2C). C57BL/6 mice have seven functional Vγ genes, and those expressing Vγ6 preferentially associate with Vδ1 (26). Therefore, the contribution of TCR Vγ6/Vδ1+ γδ T cells was analyzed in the BCG-infected lung. BCG-infected TCR Vδ1 KO mice lack expression of Vγ6 (Fig. 3A). Furthermore, IL-17A–producing anti-Vγ Ab mixture nonreactive TCR γδ T cells disappeared in the lungs of BCG-infected TCR Vδ1 KO mice (Fig. 3B). These observations indicate that TCR Vγ6/Vδ1+T cells in the BCG-infected lung express IL-17A. Therefore, the IL-17A–producing cells in BCG-infected mice appear to be composed of TCR Vγ4+ and Vγ6+ γδ T cells. The IL-17A–producing TCR γδ T cells induced by BCG infection on days 3–7 (10) also express Vγ4 and Vγ6 (M. Umemura, unpublished observation), thus suggesting that these cells are induced from an early stage of the BCG infection and maintained in the lungs.
Identification of TCR V region repertoire of the IL-17A–producing TCR γδ T cells in the BCG-infected lung. A and B, WT and TCR Vδ1 KO mice were infected i.t. with BCG and analyzed at 28 d postinfection. A, The expression of TCR Vγ and Vδ genes of the TCR γδ T cells from the lung were analyzed by RT-PCR. B, Lymphocytes from PIF cells were stained with anti-TCR Cδ and anti-TCR Vγ mAbs, then intracellularly stained with anti–IL-17A mAbs. The cells were analyzed by FCM with the analysis gate on TCR Cδ+ cells. C and D, WT, TCR Vγ4/6 KO, and IL-17A KO mice were infected i.t. with BCG and analyzed at 28 d postinfection. C, IL-17A expression of TCR Cδ+ cells in the lungs of TCR Vγ4/6 KO mice was analyzed by FCM. D, Lung sections were stained with H&E (original magnification ×40), and the percentage of granulomatous area for 10–15 sections was analyzed using H&E-stained lung histology. Data representative of three independent experiments are demonstrated in all panels. *p < 0.00001 in comparison with WT mice.
Identification of TCR V region repertoire of the IL-17A–producing TCR γδ T cells in the BCG-infected lung. A and B, WT and TCR Vδ1 KO mice were infected i.t. with BCG and analyzed at 28 d postinfection. A, The expression of TCR Vγ and Vδ genes of the TCR γδ T cells from the lung were analyzed by RT-PCR. B, Lymphocytes from PIF cells were stained with anti-TCR Cδ and anti-TCR Vγ mAbs, then intracellularly stained with anti–IL-17A mAbs. The cells were analyzed by FCM with the analysis gate on TCR Cδ+ cells. C and D, WT, TCR Vγ4/6 KO, and IL-17A KO mice were infected i.t. with BCG and analyzed at 28 d postinfection. C, IL-17A expression of TCR Cδ+ cells in the lungs of TCR Vγ4/6 KO mice was analyzed by FCM. D, Lung sections were stained with H&E (original magnification ×40), and the percentage of granulomatous area for 10–15 sections was analyzed using H&E-stained lung histology. Data representative of three independent experiments are demonstrated in all panels. *p < 0.00001 in comparison with WT mice.
IL-17A–producing TCR Vγ4+ or Vγ6+ γδ T cells induce granuloma formation in the BCG-infected lung
To further analyze the role of the TCR Vγ4+ and Vγ6+ γδ T cells in IL-17A–dependent granuloma formation in the BCG-infected lung, granuloma formation was analyzed in TCR Vγ4/6 KO mice. In the BCG-infected lung of the TCR Vγ4/6 KO mice, IL-17A–producing γδ T cells were undetectable (Fig. 3C). Granuloma formation was also abrogated to the level of IL-17A KO mice in the TCR Vγ4/6 KO mice on day 28 of BCG infection (Fig. 3D). These data support the hypothesis that IL-17A–producing TCR Vγ4+ and Vγ6+ γδ T cells play a pivotal role in granuloma formation in the BCG-infected lung.
To confirm the contribution of the IL-17A–producing TCR γδ T cells in granuloma formation in the infected lung, the IL-17A KO mice were reconstituted with TCR Vγ4+ or Vγ6+ γδ T cells from WT or IL-17A KO mice before BCG infection, and lung granuloma formation was analyzed on day 28 of the infection. The histological analysis confirmed that the reconstitution of the IL-17A KO mice with TCR Vγ4+ (Fig. 4A) or Vγ6+ (Fig. 4B) γδ T cells from WT mice restored granuloma formation to the same level as that of WT mice, whereas IL-17A KO mice-derived TCR Vγ4+ and Vγ6+ TCR γδ T cells failed to restore it. In contrast, the adoptive transfer did not influence number of PIF cell subsets induced by BCG infection (data not shown). These results clearly demonstrate that the IL-17A–producing TCR Vγ4+ or Vγ6+ γδ T cells participate in pulmonary granuloma formation after BCG infection.
Restored pulmonary granulomas in the BCG-infected IL-17A KO mice by adoptive transfer of IL-17A–producing TCR γδ T cells. TCR Vγ4+ (A) or Vγ6+ (B) γδ T cells were isolated from the PIF cells of BCG-infected mice or the PEC cells of E. coli-infected mice, respectively. These cells were injected i.v. into IL-17A KO mice 1 d preinfection. Lung sections were obtained on day 28 of the infection and stained with H&E (right panels, original magnification ×40), and the percentage of granulomatous area was calculated (left panels). The percentage of granulomatous area for 10–15 sections was determined; the mean and SD are shown. Representative results from three separate experiments are shown in each panel. *p < 0.00001 in comparison with WT mice.
Restored pulmonary granulomas in the BCG-infected IL-17A KO mice by adoptive transfer of IL-17A–producing TCR γδ T cells. TCR Vγ4+ (A) or Vγ6+ (B) γδ T cells were isolated from the PIF cells of BCG-infected mice or the PEC cells of E. coli-infected mice, respectively. These cells were injected i.v. into IL-17A KO mice 1 d preinfection. Lung sections were obtained on day 28 of the infection and stained with H&E (right panels, original magnification ×40), and the percentage of granulomatous area was calculated (left panels). The percentage of granulomatous area for 10–15 sections was determined; the mean and SD are shown. Representative results from three separate experiments are shown in each panel. *p < 0.00001 in comparison with WT mice.
IL-17A–producing TCR γδ T cells enhance expression of adhesion molecules LFA-1 and ICAM-1
To investigate the mechanism of IL-17A–dependent granuloma formation, the expression of molecules that have been reported to participate in granuloma formation was analyzed. The expression of genes encoding adhesion molecules ICAM-1 and LFA-1, which play an important role in granuloma formation (27), increased on day 14 of the BCG infection in the WT mice, but no such increase was detected in the IL-17A KO mice (Fig. 5A). CCL2/MCP-1 is required to form mature granulomas (28), and the WT mice showed a higher level of Ccl2 gene expression than that observed in IL-17A KO mice on day 21 of the BCG infection. Although the importance of TNF-α in granuloma formation has been reported (2–4), no significant difference in the TNF-α expression level was observed between the WT and IL-17A KO mice (Fig. 5A). These results indicate that IL-17A participates in the maturation of granulomas by stimulating the migration of cells toward BCG-infected macrophages via CCL2 induction and promoting tight cell-to-cell binding in the granuloma via ICAM-1 and LFA-1 induction. To test this, TCR Vγ6+ γδ T cells from either WT or IL-17A KO mice were cocultured with BCG-infected pulmonary macrophages from TCR Cδ KO mice, and the expression of ICAM-1 and LFA-1 was then analyzed. The coculture of the BCG-infected macrophages with TCR Vγ6+ γδ T cells from WT mice, but not IL-17A KO mice, enhanced the expression of ICAM-1 and LFA-1. Interestingly, rIL-17A alone failed to induce LFA-1 and ICAM-1 expression of the BCG-infected macrophages (Fig. 5B). However, the expression of LFA-1 and ICAM-1 was recovered by addition of rIL-17A in coculture of the BCG-infected macrophages with TCR γδ T cells from IL-17A KO mice (Fig. 5C). This implies that the cell-to-cell contact of macrophages and TCR γδ T cells or TCR γδ T cell-derived cytokines other than IL-17A would also be required in addition to IL-17A in the induction.
IL-17A produced by TCR γδ T cells from WT mice enhanced the expression of adhesion molecules ICAM-1 and LFA-1. A, Kinetics of the expression of ICAM-1, LFA-1, CCL2/MCP-1, and TNF-α in the infected lungs were analyzed after the BCG infection by real-time RT-PCR. The data were normalized to β-actin RNA content and plotted as fold change over uninfected WT mice. *p < 0.05 in comparison with the uninfected WT mice. B, IL-17A–producing TCR γδ T cells induced the expression of ICAM-1 and LFA-1 in vitro by BCG-infected macrophages. BCG-infected macrophages derived from TCR Cδ KO mice were cocultured with IL-17A–producing TCR Vγ6+ γδ T cells from PEC cells of WT or IL-17A KO mice or rIL-17A (10 or 100 ng/ml). The BCG-infected macrophages were also cocultured with the TCR γδ T cells in the presence of rIL-17A (10 or 100 ng/ml) (C) or culture supernatants (sup) from coculture of BCG-infected macrophages and TCR Vγ6+ γδ T cells from either WT or IL-17A KO mice (D). The expression of ICAM-1 and LFA-1 was analyzed by real-time RT-PCR. *p < 0.05 in comparison with the infected macrophages alone. E, BCG-infected macrophages and WT TCR Vγ6+ γδ T cells were cultured in the presence or absence of anti–IFN-γ or anti–TNF-α mAb, and the expression of ICAM-1 and LFA-1 was analyzed by real-time RT-PCR. *p < 0.05 in comparison with the culture of the macrophages and TCR γδ T cells in the absence of mAb. F, BCG-infected macrophages and WT TCR Vγ6+ γδ T cells were cultured in the presence or absence of anti-FasL or anti-CD40L mAb, and expression of ICAM-1 and LFA-1 was analyzed by real-time RT-PCR. *p < 0.05 in comparison with the culture of the macrophages and TCR γδ T cells in the absence of mAb. G, WT mice were infected i.t. with BCG and treated intranasally with anti–ICAM-1, anti–LFA-1, or control IgG Abs at 14 d postinfection. The lung sections were stained with H&E on day 28 of the infection (right panels, original magnification ×40), and the percentage of granulomatous area in the lungs was determined (left panels). The mean and SD of 10–15 sections is shown. *p < 0.001 in comparison with the WT mice. Data representative of three independent experiments are demonstrated in all the panels.
IL-17A produced by TCR γδ T cells from WT mice enhanced the expression of adhesion molecules ICAM-1 and LFA-1. A, Kinetics of the expression of ICAM-1, LFA-1, CCL2/MCP-1, and TNF-α in the infected lungs were analyzed after the BCG infection by real-time RT-PCR. The data were normalized to β-actin RNA content and plotted as fold change over uninfected WT mice. *p < 0.05 in comparison with the uninfected WT mice. B, IL-17A–producing TCR γδ T cells induced the expression of ICAM-1 and LFA-1 in vitro by BCG-infected macrophages. BCG-infected macrophages derived from TCR Cδ KO mice were cocultured with IL-17A–producing TCR Vγ6+ γδ T cells from PEC cells of WT or IL-17A KO mice or rIL-17A (10 or 100 ng/ml). The BCG-infected macrophages were also cocultured with the TCR γδ T cells in the presence of rIL-17A (10 or 100 ng/ml) (C) or culture supernatants (sup) from coculture of BCG-infected macrophages and TCR Vγ6+ γδ T cells from either WT or IL-17A KO mice (D). The expression of ICAM-1 and LFA-1 was analyzed by real-time RT-PCR. *p < 0.05 in comparison with the infected macrophages alone. E, BCG-infected macrophages and WT TCR Vγ6+ γδ T cells were cultured in the presence or absence of anti–IFN-γ or anti–TNF-α mAb, and the expression of ICAM-1 and LFA-1 was analyzed by real-time RT-PCR. *p < 0.05 in comparison with the culture of the macrophages and TCR γδ T cells in the absence of mAb. F, BCG-infected macrophages and WT TCR Vγ6+ γδ T cells were cultured in the presence or absence of anti-FasL or anti-CD40L mAb, and expression of ICAM-1 and LFA-1 was analyzed by real-time RT-PCR. *p < 0.05 in comparison with the culture of the macrophages and TCR γδ T cells in the absence of mAb. G, WT mice were infected i.t. with BCG and treated intranasally with anti–ICAM-1, anti–LFA-1, or control IgG Abs at 14 d postinfection. The lung sections were stained with H&E on day 28 of the infection (right panels, original magnification ×40), and the percentage of granulomatous area in the lungs was determined (left panels). The mean and SD of 10–15 sections is shown. *p < 0.001 in comparison with the WT mice. Data representative of three independent experiments are demonstrated in all the panels.
To further analyze the mechanism of the IL-17A–dependent induction of ICAM-1 and LFA-1 by IL-17A–producing TCR γδ T cells, the BCG-infected macrophages were cultured in the culture supernatant from the coculture of the BCG-infected macrophages and TCR Vγ6+ γδ T cells. No enhancement of ICAM-1 and LFA-1 was detected in the culture (Fig. 5D), thus suggesting that cell-to-cell contact between the infected macrophages and TCR γδ T cells, rather than secreted factors, is therefore required for the IL-17A–dependent induction of the adhesion molecules. In line with this hypothesis, the addition of mAb against IFN-γ and TNF-α, two representative TCR γδ T cell-derived cytokines (29), failed to suppress the induction of adhesion molecules in the coculture of the BCG-infected macrophages and WT TCR Vγ6+ γδ T cells (Fig. 5E).
TCR γδ T cells have been reported to express membrane-bound TNF-superfamily molecules FasL (30) and CD40L (31) and thereby modulate the immune response using the molecules. Therefore, the involvement of FasL and CD40L in the TCR Vγ6+ γδ T cell-mediated induction of ICAM-1 and LFA-1 was analyzed. As shown in Fig. 5F, anti-CD40L mAb significantly suppressed the ICAM-1 and LFA-1 expression induced by the coculture of the BCG-infected macrophages with WT TCR Vγ6+ γδ T cells, although anti-FasL mAb showed no such effect. A flow cytometry (FCM) analysis of the WT TCR Vγ6+ γδ T cells demonstrated ~5% of the TCR γδ T cells to express CD40L (data not shown). These results suggest that IL-17A secreted by the TCR γδ T cells induces the expression of ICAM-1 and LFA-1 in concert with cell-to-cell contact-dependent signaling, possibly via CD40L–CD40 interaction.
When anti–LFA-1 or anti–ICAM-1 mAb was injected into the BCG-infected mice on day 14 after the infection, the maturation of granuloma was abrogated, and only small granulomatous structures were formed in the lung on day 28 (Fig. 5G). These findings support the importance of the LFA-1–ICAM-1 interaction in the maturation of granulomas from a nascent stage on day 14 to a mature stage on day 28 of the infection.
Protective role of IL-17A against pulmonary infection with M. tuberculosis
The bacterial number in the lung of IL-17A KO mice was nearly the same as that in the WT mice after i.t. infection with BCG (10). TCR Vγ4/6 KO mice that lack mature granuloma formation after BCG i.t. infection (Fig. 3D) also showed the same bacterial load in the lung as WT mice on day 28 (3.7 × 105 CFU in the TCR Vγ4/6 KO mice versus 3.2 × 105 CFU in WT mice). These data imply that IL-17A–dependent mature granuloma formation and sequestration of bacteria is therefore dispensable in the protection against BCG.
The protective response of the IL-17A KO mice against i.t. infection of virulent M. tuberculosis was analyzed to further investigate protective role of the IL-17A–dependent mature granuloma formation against mycobacterial infection. The IL-17A KO mice showed higher bacterial number (Fig. 6A) and reduced granuloma formation (Fig. 6B) after the M. tuberculosis infection in the lung on day 28 of the infection in comparison with the WT mice. The results thus suggest that IL-17A–dependent granuloma formation plays an important role in the protective immunity against virulent M. tuberculosis infection.
Bacterial growth and granuloma formation after i.t. M. tuberculosis infection. A, The numbers of bacteria recovered from the lungs were determined on day 28 of M. tuberculosis infection. B, The formalin-fixed lung sections were preparted on day 28 of the infection and stained with H&E. Representative results from three separate experiments are shown in each panel. Original magnification ×40.
Bacterial growth and granuloma formation after i.t. M. tuberculosis infection. A, The numbers of bacteria recovered from the lungs were determined on day 28 of M. tuberculosis infection. B, The formalin-fixed lung sections were preparted on day 28 of the infection and stained with H&E. Representative results from three separate experiments are shown in each panel. Original magnification ×40.
Discussion
The present report demonstrated that IL-17A–producing TCR γδ T cells localize in BCG-induced granuloma and play an important role in the maturation of granulomas from the nascent to mature stage in the BCG-infected lung. The adoptive transfer of the IL-17A–producing TCR γδ T cells successfully reconstituted the IL-17A KO mice to develop mature granuloma in the BCG-infected lung. Furthermore, the IL-17A–producing TCR γδ T cells enhanced expression of adhesion molecules ICAM-1 and LFA-1 and CCL2 chemokine, which have been reported to be important in granuloma formation (27, 28). This is the first study to show that IL-17A–producing TCR γδ T cells are required in the maturation of granulomas in the mycobacterial-infected lung, possibly through the enhancement of the cell-to-cell interactions via LFA-1–ICAM-1 and induction of chemotaxis of cells toward granuloma.
The TCR γδ T cells with a restricted V gene repertoire produced IL-17A and thus play a pivotal role in the IL-17A–dependent granuloma maturation in the BCG-infected lung. IL-17A production was observed only in the TCR Vγ4+ and Vγ6+ γδ T cell subpopulations in the BCG-infected lung. TCR Vγ4/6 KO mice also showed a decreased granuloma formation similar to that observed in the IL-17A KO mice in the BCG-infected lung, thus suggesting that function of the IL-17A–producing TCR Vγ4+ and Vγ6+ T cells is not compensated by other T cells. Furthermore, the IL-17A–producing TCR Vγ4+ or Vγ6+ γδ T cells reconstituted IL-17A KO mice to develop mature granuloma formation in the BCG-infected lung to the level of WT mice. All the observations suggest importance of TCR Vγ4+ and Vγ6+ T cells as IL-17A–producing cells in the course of mycobacterial infection. In contrast, CD4+ and CD8+ T cells are the major IL-17A–producing cells in Klebsiella pneumoniae-infected lung from an early stage of infection, and the response depended on TLR4 and IL-23 (7, 32). It is not clear why the IL-17A–producing CD4+ and CD8+ T cells failed to compensate for the lack of TCR Vγ4+ and Vγ6+ T cells. Further information on the mechanism of the induction and activation of different IL-17A–producing T cell subsets is therefore required to clarify this issue.
The enhancement of cell-to-cell interaction is a possible mechanism of IL-17A–dependent granuloma maturation. The IL-17A KO mice showed a decreased level of ICAM-1 and LFA-1 expression. Furthermore, the coculture of BCG-infected macrophages with IL-17A–producing TCR γδ T cells enhanced the expression of ICAM-1 and LFA-1, and a similar level of ICAM-1 and LFA-1 expression was observed in coculture of IL-17A–deficient TCR γδ T cells and infected macrophages when rIL-17A was added. Interestingly, our results also suggest that the induction of such adhesion molecules requires CD40L-dependent cell-to-cell contact-mediated signaling.
Liver-resident macrophages that capture BCG subsequently nucleate nascent granulomas consisting of recruited macrophages. T cells are then recruited and retained in the granuloma (2). The retention of T cells in the granuloma may depend on IL-17A–induced ICAM-1–LFA-1 expression. It is also possible that IL-17A–induced CCL2 has an important role in the recruitment and retention of T cells in the nascent granulomas. CCL2 is reported to be produced by mycobacteria-infected macrophages rapidly in vitro (33), and CCL2-deficient mice showed decreased macrophage migration in the Mycobacterium-infected lung at an early phase of infection (34). Although we did not detect increase of CCL2 expression at an early phase of BCG lung infection, our data demonstrated increase of CCL2 expression on day 21 after the infection in WT but not in the IL-17A KO mice. Because the timing of increase of CCL2 expression was observed later than day 14 when IL-17A–dependent induction of LFA-1 and ICAM-1 was observed, it is possible that the decrease of CCL2 expression in the IL-17A KO mice is caused by decreased retention of CCL2-producing macrophages, which occurs postinduction of the adhesion molecules. Alternatively, IL-17A–induced ICAM-1/LFA-1–dependent intimate contact of mycobacterial Ag-specific T cells and infected macrophages in the granuloma may be required for the surge of CCL2 expression in the mycobacteria-infected lung. This is supported by an observation that mycobacterial Ag-specific Th1 response is induced 17 d after mycobacterial infection (35). Further characterization and kinetics analysis of CCL2-producing cells in the mycobacteria-induced granuloma are required to clarify the issue.
Mycobacterial Ag-specific Th1 cells recruited and retained in the nascent granuloma through IL-17A–dependent adhesion or chemotaxis may induce maturation of mycobacterial infection-induced granulomas from nascent to mature stage.
There are several alternative possibilities on IL-17A–dependent granuloma maturation. A defect in the retention of accumulated macrophages by macrophage migration inhibitory factors is another candidate. However, no difference was observed in the expression level of the Mif gene between the lungs of BCG-infected WT and IL-17A KO mice (data not shown). It is also possible that decrease of neutrophils in the lung of mycobacteria-infected IL-17A KO mice resulted in defect of granuloma maturation. It was reported that neutrophil-derived CXCL9/monokine induced by IFN-γ was important in granuloma formation (36). However, the expression level of CXCL9 in the IL-17A KO mice was nearly the same level as the WT mice on day 28 of BCG i.t. infection (data not shown). Further analyses are required to clarify the molecular mechanism of IL-17A–dependent granuloma formation in the mycobacteria-infected lung.
IL-17A affects the granuloma formation on day 28 of BCG i.t. infection, but the bacterial burden in the lung, liver, and spleen is not affected (10). The discrepancy between defects of granuloma formation and protection after BCG i.t. infection was also observed in the TCR Vγ4/6KO mice. These data suggest that IL-17A–mediated granuloma formation is therefore dispensable in the protection against BCG infection. Mycobacterial Ag-specific IFN-γ–producing Th1-type T cells, the most important cell population in protective immunity against mycobacterial infection (37), are induced in the lung of the IL-17A KO mice at the same level as those of the WT mice, and the number of infiltrated macrophages was not significantly different on day 28 after the infection. Therefore, the interaction of BCG-infected macrophages and mycobacterial Ag-specific Th1 cells may occur in the absence of mature granuloma formation and be sufficient to contain BCG in the IL-17A KO mice.
In contrast to BCG infection, IL-17A–dependent mature granuloma formation is indispensable for the optimal protective response against virulent M. tuberculosis infection in the lung. The Mycobacterium marinum infection model of zebra fish demonstrated that infected macrophages recruit new macrophages to phagocytose-infected apoptotic macrophages and also induce the dissemination of the bacteria (38). The reaction is dependent on the RD1 virulent locus, which is deleted in the genome of BCG. IL-17A–dependent mature granuloma formation may be required to sequester infected macrophages to prevent the RD1-induced dissemination of mycobacteria.
Although the importance of IL-23 in the establishment of IL-17A–producing T cells, especially Th17 cells, is well demonstrated (39). IL-23 KO mice control M. tuberculosis at the same level as WT mice (40). IL-23 enhances the induction of IL-17A–producing Ag-specific CD4+ T cells (40, 41) and induces IL-17A production by TCR γδ T cells (42). Therefore, IL-23 can induce IL-17A production by a subset of TCR γδ T cells. However, it does not always mean that IL-23 is indispensable in the induction of IL-17A–producing TCR γδ T cells. Preliminary experiments suggest the existence of an IL-23–independent pathway of IL-17A–producing TCR γδ T cell induction in the BCG-infected lung. Therefore, the discrepancy between IL-23 KO mice and IL-17A KO mice in regard to the susceptibility to pulmonary M. tuberculosis infection may be caused by the presence of an IL-23–independent IL-17A–producing pathway of the TCR γδ T cells.
IL-17RA KO mice also display normal protective immunity against pulmonary M. tuberculosis infection (43). IL-17A and IL-17F bind a receptor complex composed of IL-17RA and IL-17RC (44). Therefore, IL-17RA–deficient mice lack the function of IL-17A and IL-17F. However, the protective response of IL-17A KO mice and IL-17RA KO mice against M. tuberculosis infection is different. The discrepancy would be explained by redundant usage of IL-17RA as a receptor component of IL-17 family cytokines. IL-17RA also makes a receptor complex with IL-17RB to form a receptor for IL-17E/IL-25 (43), and IL-17E is a Th2 cell-promoting cytokine (45). Therefore, it is possible that IL-17RA KO mice showed normal protective immunity because the Th2-type response is suppressed in the absence of IL-17A-B complex. Further comparison of the IL-17A KO and IL-17RA KO mice is therefore required to prove the hypothesis.
The mechanism of IL-17A production by mycobacteria-infected lungs has not yet been clarified. The ratio of IL-17A–producing cells in TCR γδ T cells were higher than that in TCR αβ T cells in BCG-infected spleen cells in vitro and PIF cells from BCG-infected mice in vivo (10). Lockhart et al. (11) also demonstrated that IL-17A–producing cells were primarily TCR γδ T cells rather than CD4+ T cells after M. tuberculosis infection. Although TCR γδ T cells account for <10% of PIF cells from BCG-infected mice, the absolute number of IL-17A–producing TCR γδ T cells in the lung was higher than mycobacterial Ag-specific IL-17A–producing CD4+ T cells. Martin et al. (46) reported that TCR γδ T cells express TLR2 and dectin-1 as pattern recognition receptors, and TLR2-mediated recognition of M. tuberculosis enhances IL-17A production. These results suggest that IL-17A production does not need Ag recognition by their TCRs, but TLR2-mediated M. tuberculosis recognition is important. These results still do not explain why TCR γδ T cells with a restricted V gene repertoire produced IL-17A. It is possible that the TCR Vγ4 or Vγ6 recognize some self-Ag induced by stress of mycobacterial infection. Alternatively, the expression of IL-17A is determined in the course of TCR γδ T cells development irrelevant to infection (47). Further information on the recognition mechanism of the IL-17A–producing TCR γδ T cells would give important information on regulation of the IL-17A–producing TCR γδ T cells to protect the host from M. tuberculosis infection.
The current results demonstrated the importance of IL-17A in granuloma formation in mycobacteria-infected mice. However, the involvement of IL-17A in granuloma formation is not restricted to bacterial infection. The infection of mice with Schistosoma mansoni postimmunization with S. mansoni egg Ag induces severe granulomas, and the immunopathology depended on IL-17A (48). In contrast to mycobacterial infection, the IL-17A–producing cells were S. mansoni Ag-specific T cells. Furthermore, activated CD4+ T cells increased in the granuloma of the S. mansoni infection model. Therefore, IL-17A–producing T cells of both TCR αβ and TCR γδ types may be able to enhance granuloma formation once they migrate into granulomas and then are stimulated.
Although the granuloma structure is different between human and mouse, it is possible that IL-17A is involved in immune response against M. tuberculosis infection in humans. An increase of mycobacterial Ag-specific IL-17A production was reported in peripheral blood of healthy tuberculosis contacts (49) or tuberculin-positive individuals (50). Furthermore, an increase of IL-17A–producing TCR γδ T cells was reported in peripheral blood of patients with tuberculosis (51). In contrast, a decrease of mycobacterial Ag-specific IL-17A–producing CD4+ T cells was reported in patients with tuberculosis (49, 52). The observations suggest that contact with mycobacteria induces human IL-17A–producing TCR αβ or TCR γδ T cells, but the mycobacterial Ag-specific Th17-type T cells decrease in active tuberculosis. However, increase of IL-17A–producing T cells in peripheral blood does not directly prove involvement of the IL-17A–producing T cells in granuloma formation of the human patients with pulmonary tuberculosis. Further histological analyses of human pulmonary tuberculosis are required to clarify the presence of either TCR γδ T cells or IL-17A–producing cells in the granulomas of human pulmonary tuberculosis.
Acknowledgements
We thank Dr. Pablo Pereira for the anti-TCR Vγ mAbs (2.11 and F2.67) and K. Tanaka and K. Kozeki-Umemura for valuable technical assistance.
Disclosures The authors have no financial conflicts of interest.
Footnotes
This work was supported by the Program of Founding Research Centers for Emerging and Reemerging Infectious Diseases from Ministry of Education, Culture, Sports, Science and Technology of Japan, Grant-in-Aids for Scientific Research from Japan Society for Promotion of Science, and a grant from The Naito Foundation and Takeda Science Foundation.





