Abstract
In mammals, IFN regulatory factor (IRF) 3 is a critical player in modulating transcription of type I IFN and IFN-stimulated genes (ISGs). In this study, we describe the roles of crucian carp (Carassius auratus L.) IRF3 in activating fish IFN and ISGs. Fish IRF3 exhibits a large sequence divergence from mammalian orthologs. Whereas mammalian IRF3 is constitutively expressed, fish IRF3 protein is significantly upregulated by IFN, poly-IC, and other stimuli known as IFN inducers in mammals. The IFN-inducible property of fish IRF3 is consistent with the comparative analysis of 5′ flanking regulatory region of vertebrate IRF3 genes, which reveals the presence of typical IFN-stimulated response elements in fish and amphibians, but an absence in tetrapods. Furthermore, either IFN or poly-IC induces phosphorylation and cytoplasmic-to-nuclear translocation of IRF3, which seems essential for its function in that phosphomimic active IRF3 exhibits stronger transactivation than wild type IRF3. Finally, overexpression of fish IRF3 activates production of IFN that in turn triggers ISG transcription through Stat1 pathway, whereas transfection of dominant negative mutant IRF3-DN abrogates poly-IC induction of ISGs, probably owing to blockade of IFN production. Therefore, regulation of IFN response by vertebrate IRF3 is another ancient trait. These data provide evidence of the evolving function of vertebrate IRF3 on regulating IFN response.
In mammals, IFN response is the first line of defense against virus infection and is generally initiated through the recognition of viral products rapidly by germline-encoded pattern recognition receptors (1). The best-characterized pattern recognition receptors include the TLRs, such as TLR3, that recognize viral motifs presented at the cell surface or within the endosomal compartment in immune cell lineages, and the RIG-I–like receptors (such as RIG-I and MDA5) that mediate cytosolic viral component recognition in most cell types (1). Such recognition events trigger distinct signaling pathways that converge on the activation of the viral activated kinase, TBK1, which phosphorylates IFN regulatory factor 3 (IRF3), leading to the induction of type I IFN and subsequent downstream antiviral genes (2, 3).
IRF3 belongs to the IRF family that includes 9 members in mammals, 10 members in birds, and 11 members in fish (4, 5). Structurally, all IRF members share extensive homology in the N-terminal DNA binding domain (DBD), characterized by five tryptophan repeat elements located within the first 115 aa of the proteins. The DBD forms a helix-turn-helix structure that mediates specific binding to a DNA sequence corresponding to the IFN-stimulated response elements (ISRE) within the promoters of IFNβ and IFN-stimulated genes (ISGs) (6). In addition to DBD, each IRF, except IRF1 and IRF2, contains a unique C-terminal domain, termed the IRF association domain (IAD), that is accounted for its ability to interact with the other members of IRF family and other factors (7–9). Among all IRF members, IRF3 has the greatest structural homology to IRF7. Consistently, IRF3 and IRF7 harbor a serine-rich region in their C terminus on which virus-induced phosphorylation events control their transcriptional activities (7–10).
Functionally, IRF3 is characterized as a critical player in the induction of type I IFN following virus infection, as demonstrated directly by a knockout study that mice deficient for IRF3 are more vulnerable to viral infection because of severely reduced IFN production (11). Accumulating data support an initiate model that the activation of IRF3 is sufficient for the induction of early-phase IFNs, including IFN-β, which in turn amplify the expression of late-phase IFN-αs through the Jak-Stat signaling pathway (10–13). The produced IFNs are subsequently secreted and bind to the cognate receptors on the cell surface in an autocrine or paracrine manner, resulting in the expression of hundreds of ISGs (11). Unlike IRF7, which is a typical ISG, IRF3 is constitutively expressed in most tissues and is not induced by virus infection or IFN treatment (14). After virus infection, IRF3 is activated by phosphorylation at multiple serine and threonine residues in the C-terminal serine-rich region, which leads to cytoplasmic-to-nuclear translocation of the phosphorylated IRF3, stimulation of DNA binding, and transcriptional activities (7–10, 15).
In the past several years, great progress has been made in identifying fish genes involved in IFN antiviral response (16, 17), indicating that fish possesses an IFN response similar to that in mammals. Fish virus-induced IFNs exhibit antiviral activity both in vitro and in vivo (18–24); they act through a conserved stat1 pathway to initiate the downstream gene transcription (25). Consistently, the IFN-inducible genes Mx and PKR display abilities to block virus replication (26–28). All IRF family members are identified in the fish genome, which shows a clear orthologous relationship with mammalian counterparts (4, 5). Some studies have shown the effects of overexpression of fish IRF1, IRF3, and IRF7 on the elements of the antiviral response (29–32); however, their exact functional roles in fish IFN response are not well understood. Fish appear to possess the conserved RIG-I–like receptor pathway and TLR pathway responsible for IFN response (33, 34), addressing a possibility that fish IRF3 plays a similar role in IFN response. Intriguingly, zebrafish TICAM1 ortholog, a key adaptor involved in the mammalian TLR pathway (35), exhibits a unique structural divergence and activates IFN in an apparently IRF3/7-independent manner (36). In addition, fish IRF3 mRNA is upregulated by polyinosinic:polycytidylic acid (poly-IC) and IFN (25, 31, 37). These findings raise two basic issues: how the expression of fish IRF3 is controlled, and whether fish IRF3 possesses an ability to regulate IFN response.
In this study, we report a characterization of a crucian carp (Carassius auratus L.) IRF3 ortholog that exhibits unique functional features. Using a ployclonal anti-IRF3 Ab created during this study, we provide evidence that fish IRF3, unlike mammalian IRF3 orthologs, is a typical ISG. Furthermore, IFN treatment results in phosphorylation and nuclear translocation of IRF3, a behavior necessary for transcription factors, but not observed in mammalian IRF3 orthologs. Our findings demonstrate that whereas IRF3-dependent IFN response is evolutionarily conserved in vertebrates, fish IRF3 does so through a mechanism that is absent in higher vertebrates. These data provide essential perspective into the origins and complexities of IFN response.
Materials and Methods
Cells
Crucian carp (C. auratus L.) blastulae embryonic cells (CABs) were cultured at 28°C in medium 199 supplemented with 10% FCS, 100 U/ml penicillin, and 100 mg/ml streptomycin. For induction, cells were seeded overnight in 6- or 24-well plates, and the cell culture medium was removed and replaced with FCS-free 199 medium containing different doses of rIFN, poly-IC, poly dGC:dGC, poly dAT:dAT (Sigma-Aldrich, St. Louis, MO). Control cells were treated with FCS-free 199 medium alone.
Gene cloning
An expression sequence tag homologous to mammalian IRF3 was retrieved from a suppressed subtractive cDNA library (38). RACE-PCR was used to clone the full-length cDNA of crucian carp IRF3 according to a previous study (17). Multiple alignments were performed with Clustal W 1.83 and used to derive a phylogenetic tree by neighbor-joining methods.
Plasmids
The DBD region (aa 1–116) of crucian carp IRF3 was cloned into EcoR I/Xho I sites of pGEX-4T-1 (Novagen, Madison, WI) vector for prokaryotic expression. For overexpression, wild type IRF3 and IRF7 plasmids were generated by insertion of their whole ORFs into the EcoR I/Kpn I sites of pcDNA3.1/myc-His(-) A vector (Invitrogen, Carlsbad, CA). On the basis of wild type plasmids, the N-terminal deletion mutant IRF3-DN and IRF7 DN were made by insertion of a truncated ORF that is devoid of the DBD (the first 116 N-terminal aa). The other mutant, phosphomimetic construct (IRF3-4D), was generated by substitution of the four Ser residues in C terminus of IRF3 in the region 437-SSLQSVELQLS-447 with Asp residues (Fig. 8A). Stat1-ΔC was previously described (25). For promoter activity analysis, serial deletion constructs were generated by insertion of corresponding 5′-flanking regulatory region of IFN promoter (GenBank accession no. HM187723) into Kpn I/Xho I sites of pGL3-basic luciferase reporter vector (Promega, Madison, WI), and the construct by insertion of a fragment between −103 to +34 was indicated as IFNpro-luc. The primers used for constructs are listed in Supplemental Table I.
Induction of ISG reporter genes Mx1 and Gig2 by IRF3. A, CABs seeded in 24-well plates were cotransfected with 0.25 μg ISRE-luc and 0.25 μg IRF3, IRF3-4D, or IRF3-DN, or pcDNA3.1. 0.025 μg pRL-TK was transfected as an internal control. Forty-eight hours later, the cells were harvested for detection of luciferase activity. B, CABs seeded in six-well plates were transfected with the indicated plasmids (1.6 μg each) and harvested at 48 h after transfection. Next, the whole-cell lysates were prepared for detection of Mx1 and Gig2 protein by Western blot analysis. C and D, CABs seeded in 6-well plates were transfected as in B with pcDNA3.1 or STAT1-ΔC. Twenty-four hours later, the transfected cells were treated with 5 ng/ml rIFN (C) for 10h or transfected again with 1 μg/ml IRF3 (D) for 40h. Next, the whole cell lysates were prepared for detection of Mx1 and Gig2 protein by Western blot analysis. E, CABs seeded in six-well plates were transfected as in B with the indicated plasmids (1.6 μg each). Twenty-four hours later, the transfected cells were treated with 100 μg/ml poly-IC as extracellular dsRNA, or 10ng/ml rIFN for 24h. Then the whole cell lysates were prepared for detection of Mx1 and Gig2 protein by Western blot analysis.
Induction of ISG reporter genes Mx1 and Gig2 by IRF3. A, CABs seeded in 24-well plates were cotransfected with 0.25 μg ISRE-luc and 0.25 μg IRF3, IRF3-4D, or IRF3-DN, or pcDNA3.1. 0.025 μg pRL-TK was transfected as an internal control. Forty-eight hours later, the cells were harvested for detection of luciferase activity. B, CABs seeded in six-well plates were transfected with the indicated plasmids (1.6 μg each) and harvested at 48 h after transfection. Next, the whole-cell lysates were prepared for detection of Mx1 and Gig2 protein by Western blot analysis. C and D, CABs seeded in 6-well plates were transfected as in B with pcDNA3.1 or STAT1-ΔC. Twenty-four hours later, the transfected cells were treated with 5 ng/ml rIFN (C) for 10h or transfected again with 1 μg/ml IRF3 (D) for 40h. Next, the whole cell lysates were prepared for detection of Mx1 and Gig2 protein by Western blot analysis. E, CABs seeded in six-well plates were transfected as in B with the indicated plasmids (1.6 μg each). Twenty-four hours later, the transfected cells were treated with 100 μg/ml poly-IC as extracellular dsRNA, or 10ng/ml rIFN for 24h. Then the whole cell lysates were prepared for detection of Mx1 and Gig2 protein by Western blot analysis.
Transfection and luciferase activity assay
For overexpression assays, each well of CABs seeded in 6-well plates overnight was transiently transfected with the mixture containing 1.6 μg of indicated plasmids and 4 μl of lipofectamine 2000 (Invitrogen) in 1 ml FCS-free 199 medium. Six hours later, the transfection mixture was replaced with 2 ml 10% FCS-containing 199 medium. For establishment of stably transfected cell lines, Geneticin (400 μg/ml; Life Technologies, Rockville, MD) was used to select stable transformants of CAB cells that had been transfected with constructs STAT1-ΔC or pcDNA3.1.
For the luciferase activity assay, each well of CABs seeded in 24-well plates overnight were co-transfected with various plasmids at a ratio of 1:10:10 (pRL-TK, IFNpro-Luc, pcDNA3.1, or IRF3 construct) using lipofectamine 2000 (Invitrogen). At 48 h after transfection, the transfected cells were harvested and lysed according to the Dual-Luciferase Reporter Assay System (Promega). Luciferase activities were measured by a Junior LB9509 Luminometer (Berthold Detection System, Pforzheim, Germany) and normalized to the amounts of Renilla luciferase activities according to the protocol. The results were the representative of more than three independent experiments, each performed in triplicate. Each independent experiment was performed in triplicate.
Prokaryotic expression, polyclonal antiserum and western blot
The plasmid pGEX-4T-1-IRF3 was transformed into the BL21(DE3) Escherichia coli strain and expressed as a protein containing DBD fused with GST (rIRF3-DBD). The fusion protein was induced by isopropyl-b-d-thiogalactopyranoside and purified by GST-Bind Resin Chromatography (Novagen). The purified fusion protein was applied to immunize white rabbit to raise a polyclonal anti-IRF3 antiserum according to a previous report (25). rIFN, anti-IFN mouse antiserum, and anti-Gig2 rabbit antiserum were described previously (25, 32).
For Western blot analysis, equal amounts of protein extracts were separated on 12% SDS-PAGE gels and then electrophoretically transferred to a PVDF membrane (Millipore, Bedford, MA). The membrane was blocked in freshly prepared TBST buffer (25 mM Tris-HCl pH 7.5, 150 mM NaCl, and 0.1% Tween 20) containing 5% nonfat dry milk for 1 h at room temperature, incubated for 1 h with primary Ab in TBST buffer containing 1% milk, washed three times with TBST, each for 10 min, and then incubated with secondary Ab for 1 h at room temperature. After three additional 10-min washes with TBST buffer, the membrane was stained with ECL system.
To confirm the specificity of anti-IRF3 antiserum, the membrane was incubated with the anti-IRF3 antiserum that had been preadsorbed with excess Ag (purified rIRF3-DBD fusion protein or rIRF7-DBD) at 4°C overnight in TBST buffer containing 1% milk. The anti-IRF3 antiserum was diluted at 1:1000 for hybridization. Other Abs used in this study were: anti-actin (Santa Cruz Biotechnology, Santa Cruz, CA) at 1:1000, anti-flag (Sigma-Aldrich) at 1:1000, HRP-conjugated goat anti-rabbit IgG (Sino-American Biotechnology Company, Luoyang, China) at 1:5000, and HRP-conjugated horse anti-mouse Ab (Sino-American Biotechnology Company) at 1:2000.
Cytoplasmic and nuclear partitioning
CABs, induced by rIFN and poly-IC as described above, were washed with cold PBS and then suspended in ice-cold hypotonic buffer (10 mM HEPES-NaOH [pH 7.8], 15 mM KCl, 1 mM MgCl2, 0.1 mM EDTA, 1 mM DTT, 1 mM PMSF, 1 μg/ml leupeptin). Fifteen minutes later, 10% NP-40 was added, and the mixture was vortexed for 10 s followed by centrifugation at 16,000 × g for 15 min at 4°C. The supernatants were cytoplasmic protein, and the remaining pellets were the whole nuclear protein, which were solubilized in urea extraction buffer (10 mM Tris [pH 8], 100 mM NaH2PO4, 8 M urea), with vigorous vortexing every 10 min, followed by spinning at 16,000 × g for 15 min.
Results
Identification of crucian carp IRF3 ortholog
By screening of a subtractive cDNA library (38), an expression sequence tag homologous to mammalian IRF3 genes was retrieved, and then crucian carp IRF3 was obtained by RACE-PCR. The full-length cDNA of fish IRF3 consists of 1833 bp with an ORF encoding a 458-aa protein (GenBank accession HQ229991, http://www.ncbi.nlm.nih.gov/nuccore/) (Supplemental Fig. 1). Multiple amino acid alignments reveal a highly conserved DBD containing five tryptophan residues in its N-terminus and an IAD within its C terminus (Fig. 1A). A C-terminal serine-rich region containing four serine residues is observed, but is shorter than human IRF3 comprising 9 serines and 2 threonines (Fig. 1A). In addition, fish IRF3 lacks the inhibitory domain, which is characteristic of the last C-terminal 20 aa in mammalian IRF3 (10). Two basic residues (lysine-arginine), serving as a nuclear localization signal in human IRF3 (39), are conserved, but no NES and proline-rich domain (PRO) are seen in the corresponding positions of fish IRF3 (Fig. 1A). Phylogenetic analysis showed that crucian carp IRF3 is orthologous to mammalian counterparts, which grouped with IRF7 proteins constituting the IRF3 subfamily (Fig. 1B). Consistently, crucian carp IRF3 is highly homologous to other vertebrate IRF3s, being 59.7% to zebrafish IRF3, and a relative weak homology to IRF7 proteins, being 26.6% to crucian carp IRF7 (40).
Identification of an IRF3 ortholog from crucian carp. A, Sequence alignment of crucian carp IRF3 and other homologs with Clustal W 1.8. DBD and IAD are shaded within the N terminus and C terminus, respectively. Bold letters denote the five conserved tryptopham (W). NES, NLS, Prorich region (PRO), serine-rich region, and inhibitory domain are indicated in human IRF3 by boxes or lines. Some important serine phosphorylation sites responsible for IRF3 activation are indicated by numbers. Identical (*) and similar (. and :) residues are indicated. B, Phylogenetic relationship of fish IRF3 with other vertebrate IRFs. A neighbor-joining tree was constructed based on an analysis of 66 IRF protein sequences using Clustal W 1.8. The accession numbers and sequences of IRF family members are shown in Supplemental Table 2. NLS, nuclear localization signal.
Identification of an IRF3 ortholog from crucian carp. A, Sequence alignment of crucian carp IRF3 and other homologs with Clustal W 1.8. DBD and IAD are shaded within the N terminus and C terminus, respectively. Bold letters denote the five conserved tryptopham (W). NES, NLS, Prorich region (PRO), serine-rich region, and inhibitory domain are indicated in human IRF3 by boxes or lines. Some important serine phosphorylation sites responsible for IRF3 activation are indicated by numbers. Identical (*) and similar (. and :) residues are indicated. B, Phylogenetic relationship of fish IRF3 with other vertebrate IRFs. A neighbor-joining tree was constructed based on an analysis of 66 IRF protein sequences using Clustal W 1.8. The accession numbers and sequences of IRF family members are shown in Supplemental Table 2. NLS, nuclear localization signal.
Induction of fish IRF3 by rIFN and poly-IC
The transcript of crucian carp IRF3 was investigated following rIFN treatment and transfection of poly-IC. Compared with a basal level of IRF3 mRNA in unstimulated cells, rIFN treatment or poly-IC transfection resulted in an increase in IRF3 mRNA along with the increase of inducing time (Fig. 2). To further determine the unique expression feature of IRF3 at protein level, the DBD region of IRF3 was prokaryotically expressed as a GST fusion protein (rIRF3-DBD; Supplemental Fig. 2), and the purified rIRF3-DBD was used to immunize rabbit to produce a polyclonal anti-IRF3 antiserum.
Real-time PCR detection of fish IRF3 mRNA in poly-IC- or rIFN-treated cells. CABs seeded in six-well plates were transfected with poly-IC (2 μg/ml; A) or treated with rIFN (5 ng/ml; B) and were sampled at the indicated times. The relative expression of IRF3 mRNA was detected by real-time PCR and normalized to the expression of β-actin and expressed as fold induction relative to the expression level in control cells that was set to 1. Error bars represent SDs obtained by measuring each sample in triplicate.
Real-time PCR detection of fish IRF3 mRNA in poly-IC- or rIFN-treated cells. CABs seeded in six-well plates were transfected with poly-IC (2 μg/ml; A) or treated with rIFN (5 ng/ml; B) and were sampled at the indicated times. The relative expression of IRF3 mRNA was detected by real-time PCR and normalized to the expression of β-actin and expressed as fold induction relative to the expression level in control cells that was set to 1. Error bars represent SDs obtained by measuring each sample in triplicate.
Specificity of the produced antiserum was tested by a preabsorption experiment. During the test, Gig2 protein, a novel fish IFN-inducible protein (32), was used as a marker to indicate the effectiveness of IFN induction, because the polyclonal anti-Gig2 antiserum was prepared previously and proved able to detect the expression of Gig2 protein in rIFN-treated cells but not in control cells (Fig. 3A). As anticipated, the anti-IRF3 antiserum from immunized rabbit rather than control serum from preimmunized rabbit was able to recognize a cellular protein with a molecular mass of appropriate 65 kDa, which was obviously induced in rIFN-treated cells (Fig. 3A). Preabsorbed with fusion protein rIRF3-DBD, the anti-IRF3 antiserum did not detect the 65-kDa protein band, but if with rIRF7-DBD, it did so again (Fig. 3B), excluding the possibility of cross-recognition of IRF7 (38% identity in the DBD between crucian carp IRF3 and IRF7). Considering that the observed band was larger than the predcted molecular mass of 52 kDa, CABs were transfected with IRF3-myc construct. Western blot analysis showed that, apart from the endogenous band of 65 kDa, a second large band was detected as IRF3-myc fusion protein (data not shown), suggesting that the 65-kDa protein resolved in SDS-PAGE was indeed IRF3.
Induction of fish IRF3 proteins by various stimuli. A, Specificity of polyclonal anti-IRF3 antiserum. CABs seeded in six-well plates were treated with or without rIFN (10 ng/ml); 24 h later, the lysates were blotted with polyclonal anti-IRF3 antiserum (antiserum), normal rabbit serum (normal serum), polyclonal anti-IRF3 antiserum preabsorbed with GST-IRF3 fusion protein (Preab. with rIRF3-DBD) or with GST-IRF7 fusion protein (Preab. with rIRF7-DBD; upper panel), or polyclonal anti-Gig2 antiserum (middle panel) and anti-actin Ab as controls (lower panel). B–E, Induction of IRF3 protein by various stimuli. CABs seeded in six-well plates overnight were treated for 24 h with different doses of rIFN (B), transfected with different doses of poly-IC (C), or transfected for various time points with 1 μg/ml poly-IC (D), poly dAT:dAT (E), and poly dGC:dGC (F). Cells were then collected to detect IRF3 protein by Western blot analysis.
Induction of fish IRF3 proteins by various stimuli. A, Specificity of polyclonal anti-IRF3 antiserum. CABs seeded in six-well plates were treated with or without rIFN (10 ng/ml); 24 h later, the lysates were blotted with polyclonal anti-IRF3 antiserum (antiserum), normal rabbit serum (normal serum), polyclonal anti-IRF3 antiserum preabsorbed with GST-IRF3 fusion protein (Preab. with rIRF3-DBD) or with GST-IRF7 fusion protein (Preab. with rIRF7-DBD; upper panel), or polyclonal anti-Gig2 antiserum (middle panel) and anti-actin Ab as controls (lower panel). B–E, Induction of IRF3 protein by various stimuli. CABs seeded in six-well plates overnight were treated for 24 h with different doses of rIFN (B), transfected with different doses of poly-IC (C), or transfected for various time points with 1 μg/ml poly-IC (D), poly dAT:dAT (E), and poly dGC:dGC (F). Cells were then collected to detect IRF3 protein by Western blot analysis.
The anti-IRF3 antiserum was subsequently applied to characterize the expression of fish IRF3 proteins. There was a basal level of fish IRF3 protein in control CABs. After rIFN treatment or transfection of poly-IC, IRF3 protein was induced in a dose-dependent manner (Fig. 3B, 3C). The administration of the lipid-transfection agent alone did not result in the mRNA and protein expression changes (Supplemental Fig. 3). Interestingly, besides the protein band of 65 kDa that was basally expressed in mock-treated CAB cells, a bigger protein was detected and induced simultaneously along with the 65-kDa protein. Both proteins shared the same expression kinetics (Fig. 3B, 3C). A time course analysis by poly-IC revealed that IRF3 was induced also in a time-dependent manner (Fig. 3D), which is in accordance with the induction at mRNA level in Fig. 2A. In addition to poly-IC, fish IRF3 protein was also significantly upregulated by poly dAT:dAT (B-DNA) and poly dGC:dGC (Z-DNA; Fig. 3E, 3F). Regardless of what stimulus was used, two distinct protein bands were observed (Fig. 3B–F), indicating that the larger one might be a phosphorylated form of fish IRF3.
rIFN-induced phosphorylation of fish IRF3 protein
It is well known that mammalian IRF3 is activated by virus-induced phosphorylation on the C-terminal serine-rich region (7–10). To investigate whether the observed larger band was a phosphorylated form of fish IRF3, CABs were treated with different doses of rIFN for 24 h, and whole-cell extracts were incubated with or without 10 U of calf intestinal alkaline phosphatase (CIP) before SDS-PAGE analysis. Similar to the results shown in Fig. 3B, the 65-kDa protein was significantly induced, and simultaneously a slower migrating band was generated and induced by rIFN (Fig. 4A). CIP treatment did not affect the mobility of the 65-kDa protein, but resulted in the disappearance of the slower migrating band (Fig. 4B). In the same condition, two bands of Gig2, 20 kDa and 22 kDa, both of which were verified to represent two homologous protein of Gig2 (32), were induced by rIFN (Figs. 3A, 4A) and not affected by CIP treatment (Fig. 4B). These results demonstrated that the slower migrating band, generated by rIFN treatment, is indeed the phosphorylated form of fish IRF3.
Phosphorylation of fish IRF3 by rIFN. CABs seeded in six-well plates were treated for 24 h with 500 μl rIFN at doses of 0, 0.25, 0.5, 1, 2.5, and 5 ng/ml. Whole-cell extracts (10 μg) were incubated for 40 min with (B) or without 10 U of CIP each sample (A), and then IRF3 protein was detected by Western blot analysis.
Phosphorylation of fish IRF3 by rIFN. CABs seeded in six-well plates were treated for 24 h with 500 μl rIFN at doses of 0, 0.25, 0.5, 1, 2.5, and 5 ng/ml. Whole-cell extracts (10 μg) were incubated for 40 min with (B) or without 10 U of CIP each sample (A), and then IRF3 protein was detected by Western blot analysis.
Translocation of fish IRF3 in response to rIFN and poly-IC
In mammals, virus-induced nuclear translocation of IRF3 is necessary for regulation of IFN and ISGs (10, 41). IFN- or poly-IC–induced phosphorylation of fish IRF3 aroused a high interest to study its subcellular localization in response to rIFN or poly-IC. Initially, wild type IRF3 was linked to GFP (IRF3-GFP), transfected into CABs, and examined for poly-IC–induced change in subcellular localization. In mock-treated cells, IRF3-GFP localized exclusively to the cytoplasm (Fig. 5A, upper panel); treatment with 100 μg/ml poly-IC resulted in translocation of IRF3 to the nucleus in some transfected cells (Fig. 5A, denoted by arrow in lower panel). The control GFP protein was found in the nucleus and in the cytoplasm, with or without poly-IC (data not shown). Subsequently, CABs were treated with rIFN for different time points, and then the nucleus and cytoplasm were partitioned for detection of IRF3 protein. As shown in Fig. 5B, a basal level of IRF3 protein was detected in cytoplasm, and rIFN treatment promoted the accumulation of cytoplasmic IRF3 protein, indicating that rIFN induced expression of IRF3. Interestingly, IRF3 protein was not observable in the nuclei of unstimulated cells, but detected at 3 h after induction and increased up to 24 h after induction (Fig. 5B). Similarly, transfection with poly-IC also upregulated IRF3 protein in the cytoplasm, and nuclear IRF3 was observed at 12 h after induction, and it increased thereafter (Fig. 5C). In addition, only a single protein band was detected in either the cytoplasm or nucleus after treatment (Fig. 5B, 5C), but two bands were detected in their mixture (Fig. 5D). Subsequent CIP treatment of the mixture demonstrated that the bigger band was the phosphorylated form of fish IRF3 (Fig. 5D).
Cytoplasmic to nuclear translocation of fish IRF3 by poly-IC and rIFN. A, Subcellular localization of IRF3 tagged with GFP. CABs seeded in six-well plates were transiently transfected with IRF3-GFP for 24 h, followed by stimulation with or without poly-IC (100 μg/ml) for another 20 h, and then examined using a fluorescence microscope. Original magnification ×400. Propidium iodide staining shows the nuclei of cells. The arrow indicates nuclear retention of IRF3 in cells treated with poly-IC. B and C, Western blot analysis of IRF3 localization. CABs were transfected with poly-IC (1 μg/ml) or treated with rIFN (10 ng/ml). At indicated times, the treated cells were harvested for partitioning of the nucleus and cytoplasm following the standard procedure. The cytosolic and nuclear extracts were immunoblotted with polyclonal anti-IRF3 antiserum. D, Phosphorylation of fish IRF3. The equal amount of cytosolic and nuclear extracts from B and C at 0 h (control [Con]) and 24 h after stimulation (poly-IC and rIFN) was mixed, and the mixtures were treated with or without CIP (10 U) for 40 min at 37°C. The treated mixtures were detected for the different forms of IRF3 by Western blot analysis using polyclonal anti-IRF3 antiserum.
Cytoplasmic to nuclear translocation of fish IRF3 by poly-IC and rIFN. A, Subcellular localization of IRF3 tagged with GFP. CABs seeded in six-well plates were transiently transfected with IRF3-GFP for 24 h, followed by stimulation with or without poly-IC (100 μg/ml) for another 20 h, and then examined using a fluorescence microscope. Original magnification ×400. Propidium iodide staining shows the nuclei of cells. The arrow indicates nuclear retention of IRF3 in cells treated with poly-IC. B and C, Western blot analysis of IRF3 localization. CABs were transfected with poly-IC (1 μg/ml) or treated with rIFN (10 ng/ml). At indicated times, the treated cells were harvested for partitioning of the nucleus and cytoplasm following the standard procedure. The cytosolic and nuclear extracts were immunoblotted with polyclonal anti-IRF3 antiserum. D, Phosphorylation of fish IRF3. The equal amount of cytosolic and nuclear extracts from B and C at 0 h (control [Con]) and 24 h after stimulation (poly-IC and rIFN) was mixed, and the mixtures were treated with or without CIP (10 U) for 40 min at 37°C. The treated mixtures were detected for the different forms of IRF3 by Western blot analysis using polyclonal anti-IRF3 antiserum.
Identification of IRF3 as a typical ISG
Because IFN was significantly induced in poly-IC–treated CABs (25), it is possible that poly-IC transfection induces IRF3 expression through an intermediate IFN. To test this hypothesis, the levels of IRF3 proteins were investigated in CABs that were transiently transfected with poly-IC in the presence or absence of anti-IFN Ab. A time course analysis revealed a clearly delayed expression pattern of IRF3 in Ab-treated CAB cells as relative to that in mock-treated cells, for example, an almost equal induction was seen at 24 h in Ab-treated CAB cells, but detected at 12 h in mock-treated cells (Fig. 6A). These findings demonstrated that poly-IC induction of fish IRF3 requires production of IFN.
Poly-IC or rIFN induction of IRF3 through the Stat1 pathway. A, Blockade of poly-IC induction of IRF3 by polyclonal anti-IFN Ab. CABs seeded in six-well plates were transfected with poly-IC (1 μg/ml) in the presence or absence of polyclonal anti-IFN Ab (100 ng/ml). At the indicated times, the transfected cells were harvested for detection of IRF3 protein by Western blot analysis. B and C, Involvement of the Stat1 pathway in IRF3 induction. CABs stably transfected with pcDNA3.1 or STAT1-ΔC were treated with 5 ng/ml rIFN (B) or transfected with 1 μg/ml poly-IC (C) for 10 h, and then harvested for detection of IRF3 protein by Western blot analysis.
Poly-IC or rIFN induction of IRF3 through the Stat1 pathway. A, Blockade of poly-IC induction of IRF3 by polyclonal anti-IFN Ab. CABs seeded in six-well plates were transfected with poly-IC (1 μg/ml) in the presence or absence of polyclonal anti-IFN Ab (100 ng/ml). At the indicated times, the transfected cells were harvested for detection of IRF3 protein by Western blot analysis. B and C, Involvement of the Stat1 pathway in IRF3 induction. CABs stably transfected with pcDNA3.1 or STAT1-ΔC were treated with 5 ng/ml rIFN (B) or transfected with 1 μg/ml poly-IC (C) for 10 h, and then harvested for detection of IRF3 protein by Western blot analysis.
We further determined whether IFN-activated Stat1 pathway is involved in the induction of IRF3 by rIFN and poly-IC. A cell strain was established by stable transfection of CAB cells with a Stat1 mutant (Stat1-ΔC), which lacks of the C-terminal transcriptional activation domain displaying a dominant negative effect (25). RT-PCR showed a high constitutive expression of Stat1 mRNA (including Stat1-ΔC) in Stat1-ΔC–transfected cells and a relatively weak one in control cells stably transfected with pcDNA3.1 (data not shown), indicating the successful transfection of Stat1-ΔC. As anticipated, rIFN led to a diminished expression of IRF3 protein in Stat1-ΔC–transfected cells compared with that in the pcDNA3.1-transfected cells (Fig. 6B). A similar result was obtained after transfection with poly-IC, with a reduced expression in Stat1-ΔC–transfected cells (Fig. 6C). These results suggested that fish IRF3 is an IFN-inducible protein.
To further characterize the expression difference of IRF3 between fish and mammals, we searched IRF3 genes in the genome from fish (including zebrafish, stickleback, tetraodon, fugu and medaka), amphibian (frog), reptile (anole lizard), and mammals (human and mouse), and found that only one IRF3 gene exists in these species. Characterization of ∼1 kb of 5′-flanking regulatory region revealed multiple transcription factor binding sites existed in vertebrate IRF3 promoters (Supplemental Fig. 4). Interestingly, the typical ISRE motif is identified in fish IRF3 promoters, with two in zebrafish and one in the other fish species, and also in frog IRF3 gene promoter with one, but not in all tetrapods, including anole lizard, human, and mouse (Supplemental Fig. 4). Further analysis reveals that these ISRE motifs are present in the similar position of fish and amphibian IRF3 promoters (Table I, Supplemental Fig. 4). Because ISRE motifs within ISGs promoters is necessary for transcription regulation of ISGs under the exposure of IFN (25, 32), these results indicated that amphibian IRF3 may also be upregulated by IFN in a similar way to fish IRF3.
| Species . | ISRE Motif . |
|---|---|
| Zebrafish | −256 GTTTTCATTTTTGG −243 |
| −30 GGGAAATCGAAACT −17 | |
| Tetraodon | −36 GGGAAACCGAAACC −23 |
| Fugu | −92 TGGAAAACGAAACT −79 |
| Stickleback | −53 TTGAAAACGAAACC −40 |
| Medaka | −69 GGGAAAACGAAACC −53 |
| Frog | −32 GGGAAACTGAAACC −19 |
| Consensus | G/ANGAAANNGAAACT |
| Species . | ISRE Motif . |
|---|---|
| Zebrafish | −256 GTTTTCATTTTTGG −243 |
| −30 GGGAAATCGAAACT −17 | |
| Tetraodon | −36 GGGAAACCGAAACC −23 |
| Fugu | −92 TGGAAAACGAAACT −79 |
| Stickleback | −53 TTGAAAACGAAACC −40 |
| Medaka | −69 GGGAAAACGAAACC −53 |
| Frog | −32 GGGAAACTGAAACC −19 |
| Consensus | G/ANGAAANNGAAACT |
Essential role of fish IRF3 in regulation of IFN expression
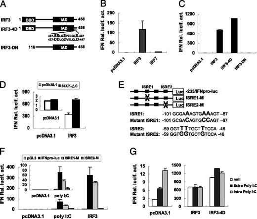
The divergent feature of fish IRF3 raised a question of whether it was able to regulate the expression of fish IFN. To address this question, we made three constructs: a wild type construct of IRF3, a constitutive active form of IRF3 (IRF3-4D) where the four serine residues in C terminus of IRF3 are mutated to Asp, and an inactive mutant form of IRF3 (IRF3-DN) that is devoid of DBD of IRF3 (Fig. 7A). A crucian carp IFN promoter-driven luciferase reporter construct was also made to perform luciferase activity assays to investigate the role of IRF3 on activation of the IFN promoter. Sequence analysis of 5′-975-bp–flanking region of crucian carp IFN gene (Genbank database at NCBI under accession no. HM187723) by TFSEARCH (http://www.cbrc.jp/research/db/TFSEARCH.html) revealed multiple transcription binding sites, including a CREB binding site, a p300 binding site, and two ISRE motifs and an NF-κB binding site (Supplemental Fig. 5A). Serial deletion assays showed that the minimal promoter (−233 to +34), including two ISRE motifs and an NF-κB binding site, exhibited maximal promoter activity in the context of poly-IC (Supplemental Fig. 5B), indicating that the ISRE motifs and NF-κB site were essential for poly-IC induction. Therefore, the luciferase construct IFNpro-Luc generated by this minimal promoter was used in the subsequent assays.
Induction of IFN promoter activity by IRF3. A, Schematic representation of wild type IRF3 and two mutants. B, CABs seeded in 24-well plates were cotransfected with 0.25 μg IFNpro-luc, and 0.25 μg IRF3, IRF7, or pcDNA3.1; 0.025 μg pRL-TK was transfected as an internal control. Forty-eight hours later, the cells were harvested for detection of luciferase activity. C, CABs seeded in 24-well plates were transfected as in B with pcDNA3.1, IRF3, IRF3-4D, and IRF3-DN for 48 h, and harvested for detection of luciferase activity. D, CABs stably transfected with pcDNA3.1 or STAT1-ΔC were transfected as in B with pcDNA3.1 or IRF3 for 48 h, and harvested for detection of luciferase activity. E, Schematic representations of IFN promoter-containing luciferase construct IFNpro-luc and two mutants. F, CABs seeded in 24-well plates were transfected as in B with pGL3-basic, IFNpro-luc, ISRE-M1, and ISRE-M2, along with IRF3 for 48 h followed by detection of luciferase activity, or 24 h later the transfected cells were transfected again with 1 μg/ml of poly-IC for an additional 24 h, and then harvested for detection of luciferase activity. G, CABs seeded in 24-well plates were transfected as in B with pcDNA3.1, IRF3, and IRF3-4D. Twenty-four hours later, the transfected cells were transfected again with 50 ng/ml poly-IC as intracellular dsRNA, directly treated with 25 μg/ml poly-IC as extracellular dsRNA, or left untreated as a control for an additional 24 h, and then harvested for detection of luciferase activity.
Induction of IFN promoter activity by IRF3. A, Schematic representation of wild type IRF3 and two mutants. B, CABs seeded in 24-well plates were cotransfected with 0.25 μg IFNpro-luc, and 0.25 μg IRF3, IRF7, or pcDNA3.1; 0.025 μg pRL-TK was transfected as an internal control. Forty-eight hours later, the cells were harvested for detection of luciferase activity. C, CABs seeded in 24-well plates were transfected as in B with pcDNA3.1, IRF3, IRF3-4D, and IRF3-DN for 48 h, and harvested for detection of luciferase activity. D, CABs stably transfected with pcDNA3.1 or STAT1-ΔC were transfected as in B with pcDNA3.1 or IRF3 for 48 h, and harvested for detection of luciferase activity. E, Schematic representations of IFN promoter-containing luciferase construct IFNpro-luc and two mutants. F, CABs seeded in 24-well plates were transfected as in B with pGL3-basic, IFNpro-luc, ISRE-M1, and ISRE-M2, along with IRF3 for 48 h followed by detection of luciferase activity, or 24 h later the transfected cells were transfected again with 1 μg/ml of poly-IC for an additional 24 h, and then harvested for detection of luciferase activity. G, CABs seeded in 24-well plates were transfected as in B with pcDNA3.1, IRF3, and IRF3-4D. Twenty-four hours later, the transfected cells were transfected again with 50 ng/ml poly-IC as intracellular dsRNA, directly treated with 25 μg/ml poly-IC as extracellular dsRNA, or left untreated as a control for an additional 24 h, and then harvested for detection of luciferase activity.
In initial assays, CABs were transfected with the wild-type IRF3 construct and empty construct pcDNA3.1 as a control. RT-PCR showed that overexpression of IRF3 induced a significant increase in fish IFN mRNA, and a relatively weak level was detected by overexpression of IRF7 (Supplemental Fig. 6). Consistently, overexpression of IRF3 induced more significant activity of IFNpro-Luc than did IRF7 (273-fold induction versus 7-fold induction; Fig. 7B). In subsequent luciferase assays, transfection of wild type IRF3 alone led to a significant activation of IFNpro-Luc (275-fold against empty vector), and a high luciferase activity was observed when the constitutive active construct IRF3-4D was overexpressed (410-fold against empty vector; Fig. 7C). In contrast, deletion of DBD (IRF3-DN) induced a complete loss in the ability of IRF3 to activate the IFN promoter (Fig. 7C). In the transfection assays above, Western blot analysis confirmed the overexpression of the constructs including wild type IRF3, wild type IRF7, IRF3-4D, and IRF3-DN (Supplemental Fig. 7A–C). These results suggested that fish IRF3 plays a crucial role in the regulation of IFN expression, likely through C-terminal phosphorylation, and that the DBD is necessary for IRF3 function.
Further studies showed that IRF3 regulated fish IFN expression independently of the Stat1 pathway, because transfection of IRF3 in Stat1-ΔC–transfected cells did not affect but led to even more enhanced luciferase activity than that in control cells (Fig. 7D). Two ISRE motifs in the IFN promoter were mutated by replacement of alanine (A) with cysteine (C) in the distant ISRE1 (ISRE1-M) and threonine (T) with glycine (G) in the proximal ISRE2 (ISRE2-M; Fig. 7E). Transfection of poly-IC obtained diminished luciferase activity of ISRE1-M and more severely reduced activity of ISRE2-M compared with wild type IFNpro-luc (Fig. 7F). A similar result was observed in the context of IRF3 transfection (Fig. 7F). These findings indicated that poly-IC– or IRF3-induced expression of fish IFN depends on the two ISRE motifs within the IFN promoter, particularly on the ISRE2 that was proximal to the transcription start site. Intriguingly, although overexpression of IRF3 or IRF3-4D was effective to activate IFN promoter, no obviously enhanced activity of the IFN promoter was seen in cells overexpressing IRF3 or IRF3-4D followed by either addition of poly-IC (extracellular poly-IC) or transfection of poly-IC (intracellular poly-IC; Fig. 7G).
Essential role of fish IRF3 in regulation of ISG expression
We next determined the role of fish IRF3 in regulating ISG expression. Initially, we found that both IRF3 and IRF3-4D promoted the activity of an ISRE-containing promoter (Fig. 8A). Using two IFN-induced reporter genes, Mx1 (42) and Gig2 (32), Western blot analyses showed that transfection of the IRF3 construct exhibited significant expression of Mx1 and Gig2 as compared with that in control cells, and a much more enhanced expression was observed when phosphomimic mutant IRF3-4D was overexpressed (Fig. 8B, compare lanes 1, 2, and 3). In cells overexpressing IRF3-DN, both proteins were not detected (Fig. 8B, lane 4).
Subsequently, the role of Stat1 in IRF3-dependent induction of ISGs was investigated. In Stat1-ΔC–transfected CABs where expression of Stat1-ΔC was confirmed by Western blot analysis (Supplemental Fig. 7D), rIFN-induced expression of Mx1 and Gig2 was inhibited (Fig. 8C). Similarly, transfection of dominant negative mutant Stat1-ΔC also suppressed the induction of Mx1 and Gig2 by transfection of IRF3 (Fig. 8D). Therefore, IRF3 regulated the expression of Mx1 and Gig2 through the Stat1 pathway.
Finally, we explored the role of IRF3 in poly-IC–induced expression of Mx and Gig2. Whereas poly-IC treatment (extracellular poly-IC) led to robust expression of both proteins in control cells (Fig.8E, lane 3), transfection of CABs with the N-terminus deletion construct IRF3-DN completely abrogated poly-IC–induced expression of Mx1 and Gig2 (Fig. 8E, compare lanes 1 and 3), indicating that overexpression of IRF3-DN displayed a dominant negative effect. Transfection of IRF7-DN also blocked poly-IC–induced expression of Mx2 and Gig2, just with a moderate suppression compared with overexpression of IRF3-DN (Fig. 8E, compare lanes 1, 2, and 3). However, transfection with either IRF3-DN or IRF7-DN did not affect rIFN-induced expression of Mx1 and Gig2 (Fig. 8E, compare lanes 4, 5, and 6). These results indicated that poly-IC induces the expression of two ISGs in an IRF3/7-dependent manner.
Discussion
Recent studies have shown that there is an IFN response in fish (18–24); however, the underlying mechanism remains unknown. It is believed that gene duplication generates multiple copies of fish IFNs (22). In Atlantic salmon, a total of 11 IFNs have been identified, with a finding that their promoters contain IRF binding sites (43). This finding indicates that fish IFNs seem to be regulated by IRF transcriptional factors, especially IRF3. In this study, we demonstrated that the IRF3-dependent IFN response is a conserved and fundamental defense mechanism against viral infection from lower fish to high mammals.
The findings described herein further confirmed the unique expression feature of fish IRF3 protein by IFN and dsRNA. Similar to mammalian IRF3, fish IRF3 is constitutively expressed in unstimulated cells, albeit at a weak level. However, a significant increase in IRF3 protein was obviously observed in response to various stimuli, including rIFN and poly-IC. Additional experiments showed that IFN induces expression of fish IRF3 through Stat1 pathway, and that IFN is the key intermediate for poly-IC induction of fish IRF3, thus identifying fish IRF3 as a typical ISG. Importantly, sequence analyses of 5′-flanking sequences of IRF3 from fish, amphibians, reptiles, and mammals reveal that IRF3 promoters from fish and frogs display a conserved structure containing at least one typical ISRE, a characteristic motif of ISGs (25, 32), which is absent in mammalian IRF3 promoters (Table I, Supplemental Fig. 4). These data illustrate an evolutionary history of regulation of IRF3 expression. It is well known that fish experienced an additional round of whole genome duplication (WGD) during their early evolution, ∼305–450 million years ago, and WGD events are believed to have significant effects on gene regulatory control (44). However, the unique regulation feature of fish IRF3 by IFN is an unlikely result of this WGD event, owing to the presence of the similar sequence of gene control (ISRE motif) within frog IRF3 promoter. Prior to the fish-specific WGD, fish and frog IRF3 should have diverged from a common ancestor with ancient regulatory gene motifs. Therefore, it is plausible that IFN-induced expression of IRF3 is an ancestral trait—which occurred in ancestral vertebrates and is still retained in the modern lower vertebrates, including fish and amphibians, but disappears in higher vertebrates, such as reptiles as mammals—and that the appearance of ancient tetrapods that migrated from an aquatic environment to land might be a transition point for the regulatory evolution of vertebrate IRF3.
Intriguingly, consistent with IFN induction, the phosphorylation of fish IRF3 is observed under the exposure of IFN or different stimuli known as IFN inducer in mammals, such as poly-IC. Although the protein band detected by polyclonal anti-IRF3 Ab is larger than the putative molecular mass (65 versus 52 kDa), further analysis confirmed that this band indeed represents fish IRF3. The same situation also occurs in human IRF3, which consists of 427 aa with a theoretical molecular mass of 47 kDa, but is expressed as a larger protein of ∼55 kDa when resolved in SDS-PAGE (10). In addition to the constitutive form that is basally expressed in unstimulated cells, a second slower migrating form, subsequently identified as a phosphorylated form of fish IRF3, is significantly induced when treated with rIFN or poly-IC. Given the phosphorylation of IRF3 as an index of activation, this finding indicates that IFN is able to activate IRF3, which is very different from mammalian IRF3, the activation of which is generally restricted to virus infection (45). In fact, in immunoblot assays, human IRF3 is expressed as two forms in normal cells—forms I and II (46). Viral infection results in phosphorylation within the C terminus of human IRF3 on Ser385 and Ser386 (8, 13) and also on Ser396, Ser398, Ser402, and Ser405 and Thr404 (10), the latter resulting in two phosphorylated forms—III and IV (46). Why is only one phosphorylated form of fish IRF3 observed in the context of stimuli? A possible interpretation lies in the structural divergence between fish and mammals. Sequence comparison clearly shows that fish IRF3 possesses a short serine-rich region consisting of four serine residues, which correspond to Ser385, Ser386, Thr390, and Ser396 in human IRF3 (Fig. 1). Among these sites, Ser396 of human IRF3 is believed to be the main target of TBK1 (47), and phosphorylation of this site is regulated by Thr390 (9), which is substituted by serine residue in fish IRF3 (Fig. 1). An alternative possibility is that IFN-induced phosphorylation of fish IRF3 does not occur in C terminus. Recent studies showed that phosphorylation of human IRF3 on Ser339 generates a hyperactive form of IRF3 (7) and that Ser173 and Ser175 in PRO are constitutively phosphorylated (9). However, these sites are not conserved in fish IRF3 (Fig. 1).
Nonetheless, the phosphorylation of the serine-rich region of fish IRF3 is essential for its function. Direct evidence indicates that a constitutively active form generated by substitution with phosphomimetic Asp exhibits enhanced function in the regulation of fish IFN and ISGs (Figs. 7C, 7G, 8A, 8B), which is consistent with the findings in mammalian studies that conversion of the C-terminal Ser/Thr residues at positions 396–405 to Asp generates a constitutively active IRF3-5D that induces IFN-β promoter activity by up to 100-fold (10, 41). In addition, various stimuli, including IFN, dsRNA (poly-IC), B-DNA (poly-dAT:dAT) and Z-DNA (poly-dGC:dGC), are all capable of inducing a similar expression pattern of fish IRF3, with a basal expressed form and a phosphorylated form (Fig. 3), although a previous study suggested that the activation of human IRF3 by dsRNA do not cause a marked change in its electrophoretic mobility (48). In mammals, these stimuli are able to activate distinct signaling pathways and converge in the activation of the IRF3 triggering IFN response (1). Finally, we observed cytoplasmic-to-nuclear translocation of fish IRF3 in IFN- and poly-IC–treated CABs (Fig. 5). In fact, IRF3 is undetectable in the nuclei of unstimulated cells, but accumulation of IRF3 protein was observed in IFN- and poly-IC–treated cells, implying a migration of IRF3 from cytoplasm to nucleus. Because this observed behavior of fish IRF3 is necessary for a transcription factor, these data suggested that once activated, fish IRF3 also translocates into the nucleus and binds to ISRE motifs within the IFN promoter initiating transcription of IFN.
Subsequent experiments in the current study confirmed the essential role of fish IRF3 in regulating the IFN response, as evidenced by the fact that overexpression of IRF3 alone not only induces the activity of promoters of fish IFN and ISRE-containing genes, but also elicits significant expression of IFN mRNA and two IFN-inducible proteins (Figs. 7, 8). Mutational analysis of the fish IFN promoter revealed that two ISRE sites, particularly the one proximal to transcription start site, serve to control IRF3-dependent induction of fish IFN transcription (Fig. 7F), indicating that IRF3 binds to these motifs to trigger IFN transcription, which is verified by the fact that IRF3 induces fish IFN independently of Stat1 (Fig. 7D). In contrast to induction of fish IFN, Stat1 is essential for fish IRF3 induction of Mx1 and Gig2 (Fig. 8C, 8D); therefore, IRF3 induces the expression of ISGs dependent on the production of IFN. In addition, we compared the ability of IRF3 and IRF7 to regulate IFN response. Although fish IRF7 also exhibits an ability to activate expression of IFN and ISGs, it is obvious that IRF3 is a primary transcriptional factor for IFN response. First, IRF3 displays more significant ability to induce the activity of IFN promoter than does IRF7 (Fig. 7B). Second, a stronger induction of IFN by IRF3 than by IRF7 might contribute to a stronger induction of downstream ISGs and a more effectively antiviral state. Finally, a dominant negative mutant of IRF3 rather than IRF7 nearly abrogates poly-IC–induced expression of Gig2 and Mx1 proteins.
Poly-IC has been shown to induce IFN and ISGs in CABs (17, 25, 32). In fish, poly-IC also provokes a TLR3/TLR22-TICAM1–mediated IFN response (34). In this study, dominant negative assays suggested that in poly-IC–treated CAB cells, fish IRF3 is a critical transcription factor for expression of IFN that subsequently induces expression of ISGs (Fig. 8C–E), which is inconsistent with a previous report that zebrafish TICAM1 activates IFN, likely in an IRF3/7-independent manner (36). In mammals, poly-IC–activated TICAM1-TBK1 pathway is essential for IFN induction (35). In crucian carp, TBK1 is also identified and showed 71% identity with human TBK1. Dominant negative mutant TBK1-K38M is able to effectively block poly-IC–induced expression of Mx1 and Gig2 (F. Sun and Y.B. Zhang, unpublished data), which is similar to the action by dominant negative effects of IRF3-DN described in this study (Fig. 8E). These results indicate that the interaction between fish TICAM1 and TBK1 is also essential for IFN induction. It is possible that both fish TICAM1 and IRF3 exhibit sequence divergence from mammalian orthologs, thus resulting in the observed difference in the action modes, but still possessing the function similar to mammals. Similarly, we also do not know the exact mechanism underlying phosphorylation of fish IRF3 by IFN and other stimuli. In addition, constitutive expressed fish IRF3 resides in the cytoplasm (Fig. 5A) (31), similar to mammalian IRF3 (39); however, there is no identifiable NES in the corresponding position of fish IRF3 (Fig. 1).
The N-terminus deletion construct IRF3-DN displays a dominant negative effect, suggesting that fish IRF3 functions as an interaction with itself or other proteins, such as TBK1, similar to mammalian counterparts (7, 41). IRF3-DN loses its DNA binding activity but retains its interaction ability, which allows it to interact with endogenous IRF3 or TBK1 as a competitor, thus resulting in loss of function of endogenous IRF3. Intriguingly, our results revealed that IRF3 overexpression is sufficient to induce IFN and ISGs, compared with the induction of an IFN-β promoter (3- to 4-fold) when transfection of only human IRF3 (10). This difference might be attributable to a structural divergence of IRF3. There is an inhibitory domain consisting of 20 aa in the C terminus of mammalian IRF3, but not in fish IRF3, and deletion of this domain of human IRF3 consistently stimulates enhanced IFN-β activation by up to 6-fold (10). Another observed difference is that mammalian IRF3 transactivation is generally promoted by poly-IC treatment or viral infection (9, 10, 41); however, we did not find a significant change in IFN promoter activity in IRF3-overexpressed CABs after treatment with extracellular or intracellular poly-IC (Fig. 7G). This finding is likely because the produced fish IRF3 is activated rapidly through phosphorylation of the C-terminal serine-rich region by ongoing induced IFN in IRF3-overexpressed cells, whereas the activation of mammalian IRF3 is restricted to viral infection (9, 13). Therefore, fish IRF3 functions by regulating the expression of IFN and ISGs, probably with a distinct mechanism from mammalian IRF3. In the context of the IFN response, a positive feedback loop is generated: fish IRF3 first induces expression of IFN, which in turn promotes expression of IRF3 itself and subsequently activates IRF3 through phoshporylation, thus amplifying IFN response. The biologic significance of the positive feedback loop may enable host cells to make a rapid and strong IFN antiviral response during the early phase of virus infection.
The evolutionary history of the unique structural and functional features of fish IRF3 provides an essential perspective into the origins and complexities of IFN antiviral response. The data described in this study demonstrate that IRF3-dependent induction of fish IFN is a conserved mechanism in vertebrates, and that IFN-inducible expression and phosphorylation of fish IRF3 represents ancient features of IRF3, which likely diverged after the appearance of tetrapods. Compared with lower vertebrates, such as fish, mammals seem to have developed a more intricate and accurate mechanism for regulating the IFN response. The precise regulation of the IRF3-dependent mammalian IFN response occurs in at least three ways: ubiquitous and constitutive expression of IRF3 that allows the early onset of IFNβ (11), the dependence of IRF3 activity on virus-induced phosphorylation that ensures IFN production limited to virus-infected cells (13), and the rapid degradation of phosphorylated IRF3 that ensures a sufficient but appropriate induction of IFN response at infection sites (10); all of these seem to not be possessed by fish IRF3. Our data provide evidence of the evolving function of vertebrate IRF3, reflecting the evolutionary history of IRF3-dependent regulation of vertebrate IFN response from rough to precise mode.
Acknowledgements
We thank Dr. Gutian Xiao (University of Pittsburgh School of Medicine) and Dr. Gongxian Liao (Harvard Medical School) for helpful discussions.
Disclosures The authors have no financial conflicts of interest.
Footnotes
This work was supported by grants from the 973 National Basic Research Program of China (2010CB126303), the 863 High Technology Research Program of China (2007AA09Z423), the National Natural Science Foundation of China (30871922), the National Transgenic Project (2009ZX08010-021B), and a Freshwater Ecology and Biotechnology Laboratory research grant (2009FBZ01).
The online version of the article contains supplemental material.
Abbreviations used in this paper:
- A
alanine
- C
cysteine
- CAB
crucian carp (Carassius auratus L.) blastulae embryonic cell
- CIP
calf intestinal alkaline phosphatase
- DBD
DNA binding domain
- G
glycine
- IAD
IRF association domain
- IRF
IFN regulatory factor
- ISG
IFN-stimulated gene
- ISRE
IFN-stumulated regulatory element
- NLS
nuclear localization signal
- poly-IC
polyinosinic:polycytidylic acid
- PRO
proline-rich domain
- T
threonine
- WGD
whole genome duplication.





![FIGURE 5. Cytoplasmic to nuclear translocation of fish IRF3 by poly-IC and rIFN. A, Subcellular localization of IRF3 tagged with GFP. CABs seeded in six-well plates were transiently transfected with IRF3-GFP for 24 h, followed by stimulation with or without poly-IC (100 μg/ml) for another 20 h, and then examined using a fluorescence microscope. Original magnification ×400. Propidium iodide staining shows the nuclei of cells. The arrow indicates nuclear retention of IRF3 in cells treated with poly-IC. B and C, Western blot analysis of IRF3 localization. CABs were transfected with poly-IC (1 μg/ml) or treated with rIFN (10 ng/ml). At indicated times, the treated cells were harvested for partitioning of the nucleus and cytoplasm following the standard procedure. The cytosolic and nuclear extracts were immunoblotted with polyclonal anti-IRF3 antiserum. D, Phosphorylation of fish IRF3. The equal amount of cytosolic and nuclear extracts from B and C at 0 h (control [Con]) and 24 h after stimulation (poly-IC and rIFN) was mixed, and the mixtures were treated with or without CIP (10 U) for 40 min at 37°C. The treated mixtures were detected for the different forms of IRF3 by Western blot analysis using polyclonal anti-IRF3 antiserum.](https://aai.silverchair-cdn.com/aai/content_public/journal/jimmunol/185/12/10.4049_jimmunol.1002401/7/m_1002401fig05.jpeg?Expires=1684939582&Signature=magN10eZjkCSavRP-sPdWzAO3-t7pE6cs6yNLRXqmjj2smvSHZRHerMTCcTJAt0V95iZ8BGzVr-hTYHYcWsQcZPNldTadE6wKTkLHdqE-ZYAVO567uzHbLSmlJaEw254-AWF2HzWcn7bCt8lujYJGCrueVPl0g2tgwmEElX6bNKLy9gaD6wQ4Q4MRveY8kVEK098eMNWIhmcUCuuSqZ6AhzTWZldx9WbgJOIrRgNMfrtyLWVgwfK87DvmOcDS~9jk2R5tnCnUTnLyFc6pw-hnR1U1mIW0wAZSIzaXh3qhoTCjWkEh4W1hZ1o1OKn~RPie--WOKTMmi-7nZRHu3OuTA__&Key-Pair-Id=APKAIE5G5CRDK6RD3PGA)

