Abstract
Japanese encephalitis virus (JEV) is a frequent cause of acute and epidemic viral encephalitis. However, there is little information describing the mechanisms by which JEV subverts immune responses that may predispose the host to secondary infections. In this study, we found that JEV induced the subversion of CD8+ T cell responses in a transient manner that was closely correlated with viral multiplication. Subsequently, analysis using a TCR-transgenic system revealed that CD8+ T cells purified from JEV-infected mice showed impaired responses, and that naive CD8+ T cells adoptively transferred into JEV-infected recipients showed less expanded responses. Furthermore, JEV altered the splenic dendritic cell (DC) subpopulation via preferential depletion of CD8α+CD11c+ DCs without changing the plasmacytoid DCs and induced a significant reduction in the surface expression of MHC class II and CD40, but not MHC class I, CD80, and CD86 molecules. Finally, JEV was shown to inhibit the presentation of MHC class I-restricted Ag in DCs, and this immune suppression was ameliorated via the activation of DCs by TLR agonists. Collectively, our data indicate that JEV precludes the functions of Ag-presenting machinery, such as depletion of CD8α+CD11c+ DCs and downregulation of MHC class I-restricted Ag presentation, thereby leading to immune subversion of CD8+ T cells.
Generalized immunosuppression caused by viral infection is often associated with secondary infections by unrelated viral and/or bacterial pathogens and, therefore, represents a serious medical problem (1). Moreover, because the host CD8+ T cell response is the principal means by which the replication of a virus is controlled, any factor that restricts the generation of CD8+ T cell responses would be advantageous to the virus (2–4). Such inadequate CD8+ T cell responses may also accompany the onset of tumors, thereby allowing the tumors to avoid immune responses and reducing the chance of their elimination. However, viruses employ different mechanisms to prevent detection and clearance by the host or to subvert development of adequate immune responses.
Japanese encephalitis virus (JEV) has been one of the most common causes of encephalitis throughout South-East Asia since the World Health Organization instituted its polio-eradicating program. Indeed, ~60% of the world population inhabits Japanese encephalitis endemic areas, and the virus is currently spreading to previously unaffected regions, such as Indonesia, Pakistan, and Australia (5–7). JEV is a mosquito-borne member of the genus Flavivirus that is symptomatically, genetically, and ecologically similar to West Nile virus (WNV) and St. Louis encephalitis virus (8, 9). It is estimated that 30,000–50,000 cases of Japanese encephalitis occur each year, resulting in 10,000–15,000 deaths, but the actual number of cases may be underestimated (8, 9). Additionally, 30–60% of patients suffer from serious long-term neuropsychiatric sequelae (10, 11). Infection with some flaviviruses may directly suppress the initial immune responses, thereby preventing detection and clearance by the host or enabling the virus to subvert adequate development of adaptive immunity. For example, yellow fever virus infection causes striking changes in splenic and lymph node architecture, with depletion of lymphocytic elements and necrosis of the B cell germinal center (12). Infection with dengue virus is often associated with leukopenia and bone marrow suppression (13, 14). Furthermore, WNV appears to evade NK cell cytotoxicity by increasing surface expression of the MHC class I molecules (15, 16). Therefore, flaviviruses, such as JEV, dengue virus, and WNV, may have evolved different mechanisms of immune subversion that allow them to destroy or impair the immune activities of some responder cells. However, further investigation is necessary to uncover the detailed mechanisms by which flaviviruses interfere with the integrity of immune responses in vivo.
It is believed that dendritic cells (DCs) and Langerhans cells of the skin are the primary targets of flaviviruses introduced by mosquitoes before the virus gains entry into the CNS (17–19). DCs, the professional APCs, represent an ideal target for viruses seeking to impair the immune system due to their importance in initiating antiviral immune responses (20–22), and several viruses are known to target DCs and impair antiviral T cell responses (23–25). Impairment of DC function can induce transient or prolonged suppression of the immune responses, which is associated with secondary microbial infection or the initiation of a persistent infection. However, there is little information available describing the mechanisms by which JEV precludes the functions of DCs and subsequently induces the subversion of immune responses that may predispose the host to secondary infections. Understanding how JEV subverts the immune responses of its host is crucial for designing approaches to restore immune function and treat infection with the virus.
In this study, we found that Ag-specific CD8+ T cell responses following JEV infection were profoundly suppressed. Moreover, JEV-infected mice were found to show a preferential loss of splenic CD8α+CD11c+ DCs and defective presentation of endogenous MHC class I-restricted Ag. These findings demonstrate that JEV causes an immune subversion of CD8+ T cells by creating defective Ag-presenting machinery. Therefore, elucidating the events and strategies involved in immune subversion elicited by JEV will aid in understanding the mechanisms by which other important flaviviruses subvert immune responses.
Materials and Methods
Mice, cells, and viruses
C57BL/6 mice (5–6 wk old) were purchased from Samtako (O-San, Korea). OT-I (CD90.2+) and B6.PL-Thy1a/Cy (CD90.2−) mice were obtained from The Jackson Laboratory (Bar Harbor, ME). All procedures were conducted according to the guidelines of the ethics committee of Chonbuk National University. B3Z86/90.14 (B3Z) (26), DC2.4 (27), and 25-D1.16 (28) cells were provided by N. Shastri (University of California, Berkeley, CA), K.L. Rock (Dana-Farber, Boston, MA), and J. Yewdell (National Institutes of Health, Bethesda, MD), respectively. JEV Beijing-1 and Nakayama were obtained from the Green Cross Research Institute (Suwon, Korea) and propagated by passage in suckling mice brains. The titer of the virus in clarified brain lysates (HBSS–10% BSA) was determined by a cytopathic assay using Vero cells. Similarly, brain lysates from healthy mice were prepared and used to inoculate a control group of mock-infected mice. HSV-1 KOS and 17 strain was grown in Vero cells using DMEM supplemented with 2% FBS, penicillin (100 U/ml), and streptomycin (100 U/ml). Recombinant vaccinia viruses (VV), VVova257–264, VV glycoprotein B (gB)498–505, VVgB, and VVova, were obtained from B. Moss and J. Yewdell (National Institutes of Health) and propagated in the CV-1 (American Type Culture Collection, Manassas, VA; CCL70) cell line. The virus stocks were concentrated, titrated, and stored in aliquots at −80°C until needed.
Abs and reagents
The following mAbs were obtained from eBioscience or BD Biosciences (San Diego, CA) for FACS analysis and other experiments: FITC anti-CD25 (PC61.5), CD40 (3/23), CD40L (MR1), CD44 (IM7), CD62L (MEL-14), CD69 (H1.2F3), CD80 (16-10A1), CD86 (GL1), MHC I (28-14.8), MHC II (25-9-17), CD8 (53-6.7), B220 (RA3-6B2), CD4 (RMA4-5), PE anti-CD4 (GK1.5), CD11c (M1/70), anti-mouse IFN-γ (XMG1.2), PE-Cy5–labeled anti-mouse CD90.2 (Thy1.2; 53-6.11), and biotin-labeled anti-mouse CD3 (145-2C11). PE-labeled H-2Kb–SIINFEKL tetramer (Kb/OVAp-Tet) was obtained from J. Chang (Ewha Woman’s University, Seoul, Korea) (29). The mAb against nonstructural protein 1 (NS1) of JEV was obtained from Abcam (Cambridge, MA), and FITC-labeled goat anti-mouse IgG was obtained from Southern Biotechnology Associates (Birmingham, AL). The peptides HSV-1 gB (gB498–505; SSIEFARL) and chicken OVA (OVA257–264; SIINFEKL) were chemically synthesized at Peptron (Daejeon, Korea). LPS and polyinosine-polycytidylic acid (PIC) were purchased from Sigma-Aldrich (St. Louis, MO). CpG oligodeoxynucleotide 5′-TCCATGACGTTCCTGATGCT-3′ and JEV-specific primers (30) were synthesized at Bioneer (Daejon, Korea).
In vivo CTL assay
An in vivo CTL assay was conducted, as reported elsewhere (31). Splenocytes were collected from recipient mice 24 or 72 h after adoptive transfer of target cells that were previously pulsed with epitope peptide and labeled with CFSE (2.5 μM), and then analyzed by flow cytometry. To control for Ag specificity, unpulsed syngeneic splenocytes that were previously labeled with CFSE (0.25 μM) were injected i.v. along with target cells. Each population was distinguished by their respective fluorescence intensity. The percentage of killing of target cells in immunized animals was calculated using the following equation: ratio = (percentage of CFSElow/percentage of CFSEhigh). The percentage of specific lysis = (1 − [ratio of naive/ratio of immunized])/100.
Quantitative real-time PCR
The relative levels of viral RNAs in JEV-infected animals were determined by conducting quantitative real-time PCR analysis on a Mini Opticon system (Bio-Rad, Hercules, CA) using a DyNAmo SYBR Green quantitative PCR kit (Finnzymes, Espoo, Finland). cDNA prepared from 2 μg RNA was used in a reaction with specific primers (JEV-F10564–10583: 5′-CCC TCA GAA CCG TCT CGG AA-3′ and JEV-R10862–10886: 5′-CTA TTC CCA GGT GTC AAT ATG CTG T-3′) (30). The reactions were denatured at 95°C for 10 min and then subjected to 50 cycles of 95°C for 30 s, 58°C for 30 s, and 72°C for 30 s. After the reaction cycle was completed, the temperature was increased from 65°C to 95°C at a rate of 1°C/min, and the fluorescence was measured every 15 s to construct a melting curve. A control sample that contained no template DNA was run with each assay, and all determinations were performed at least in duplicate to ensure reproducibility. The authenticity of the amplified product was determined by melting curve analysis. The relative ratio of viral RNA in infected samples to viral RNA in uninfected samples was then determined. All data were analyzed using the Opticon Monitor version 3.1 analysis software (MJ Research, Cambridge, MA).
Intracellular cytokine IFN-γ and MHC class I tetramer staining
A total of 2 × 106 splenocytes was stained for surface marker, washed, permeabilized, and stained with PE-conjugated anti–IFN-γ following an 8-h stimulation of synthetic peptide in the presence of 2 μM monensin (Sigma-Aldrich). Ag-specific CD8+ T cells were also enumerated by staining 106 splenocytes for 40 min at 4°C using fluorochrome-conjugated anti-mouse CD8 Abs and MHC class I tetramer (Kb/OVAp-Tet). In some experiments, surface staining by PE-Cy5–labeled anti-mouse CD90.2 (Thy1.2) was used to distinguish donor cells (CD90.2+) from endogenous cells (CD90.2−) in the B6.PL recipient mice.
Zosteriform HSV-1 infection
A zosteriform challenge experiment was performed, as described by Gierynska et al. (32). Briefly, the left flank area was depilated prior to challenge using a combination of hair clipping and a depilatory chemical. The animals were then anesthetized with avertin (2,2,2-tribromoethanol, 2-methyl-2-butanol; Sigma-Aldrich), and a total of five scarifications was made on a ~4-cm2 area of the left flank region. A total dose of 10 μl HSV-1 strain 17 (contained 1 × 106 PFU) was then applied to the scarifications, after which the area was gently massaged. The animals were inspected daily for the development of zosteriform ipsilateral lesions, general behavioral changes, encephalitis, and mortality.
Adoptive transfer and immunization
B6 mice (CD90.2−) were infected with 103 50% tissue culture-infective dose (TCID50) JEV (Beijing-1) via i.p. or i.v. injection. Three or 7 d later, CD8+ T cells were purified from OT-I transgenic mice (CD90.2+) using a MACS LS column (Miltenyi Biotec, Bergisch Gladbach, Germany), according to the manufacturer’s instructions, after which they were adoptively transferred into JEV-infected mice through the tail vein (1 × 106 cells/mouse). The recipient mice were then immunized i.m. with VVova (106 PFU/mouse) 24 h later.
Preparation of bone marrow-derived DCs
Bone marrow-derived DCs (bmDCs) were prepared, as described earlier, with some modification (33). Bone marrow cells from femurs and tibiae were cultured in RPMI 1640 supplemented with 2 ng/ml GM-CSF and 10 ng/ml IL-4. On days 5 and 8, the culture was replenished with 5 ml fresh media containing cytokines. Cells were harvested on day 10 for use.
CD8+ T cell proliferation
CD8+ T cell proliferation was assessed by measuring the viable cell ATP bioluminescence (34). Briefly, CD8+ T cells were purified from VVova257–264-immunized mice using a MACS LS column (Miltenyi Biotec), according to the manufacturer’s instructions, after which they were cultured with different ratios of stimulator cells. Purified CD11c+ DCs that had been pulsed with 100 nM OVA257–264 peptide and VVova-infected bmDCs were used as stimulator cells. The culture was then incubated for 3 d at 37°C in a humidified 5% CO2 incubator. The cell proliferation was evaluated using a Vialight cell proliferation assay kit (Cambrex BioScience, Rockland, ME) and expressed in relative luminescence units (RLUs), according to the manufacturer’s instructions.
Measurement of MHC class I-restricted Ag presentation
MHC class I-restricted Ag presentation was evaluated using a B3Z T cell hybridoma, as previously described (35). Briefly, bmDCs and DC2.4 infected with JEV were pulsed with VVova at different time points postinfection (p.i.; 24, 48, and 72 h). Eight hours later, the cells were used to stimulate B3Z T cell hybridomas at a responder:stimulator ratio of 10:1. The samples were then incubated at 37°C for 6 h, after which the β-galactosidase activity in B3Z T cell hybridoma was determined using substrate (1 mg/ml chlorophenol red β-d-galactopyranoside) dissolved in β-galactosidase buffer (60 mM sodium dibasic phosphate buffer [pH 8.0], 1 mM MgSO4, 10 mM KCl, 50 mM 2-mercaptoethanol). Alternatively, OVA257–264 peptide–MHC complexes on the surface of DCs infected with JEV were detected using 25-D1.16 mAb. After the incubation period, the cells were washed with FACS buffer and then incubated with rat anti-mouse CD32/16 mAb (2.4G2) for 30 min on ice. Subsequently, 25-D1.16 hybridoma supernatant was added and the incubation continued for an additional 30 min. The cells were then washed, fixed, and stained with FITC goat anti-mouse IgG.
Immunoprecipitation and Western blot
The endogenous expression of MHC class I (H-2Kb) and the complex of MHC class I (H-2Kb) plus SIINFEKL peptide was evaluated by immunoprecipitation and Western blot analysis. Briefly, DC2.4 cells infected with JEV were pulsed with VVova 24 h p.i., and subsequently washed twice with ice-cold PBS at different time points after VVova treatment (6, 12, and 24 h), followed by lysis in immunoprecipitation buffer (20 mM Tris-HCl [pH 7.4], 100 mM NaCl, 1.5 mM MgCl2, 2% Triton X-100) containing 0.5% protease inhibitor mixture. The supernatant fractions were precleared by incubation with normal IgG and protein A/G PLUS (Santa Cruz Biotech, Santa Cruz, CA) for 2 h. Immunoprecipitations were performed by overnight racking of the precleared supernatants with 25-D1.16 mAb at 4°C. The Ag–Ab complexes were harvested by Dynabead protein G (Invitrogen), as described by the manufacturer’s protocols. The beads were boiled for 5 min in 2× SDS-PAGE sample buffer to dissociate the immunoprecipitated proteins. These fractions were employed to electrophoresis on SDS-PAGE and then transferred to polyvinylidene difluoride membranes that were blocked for 60 min at room temperature in 1× TBST buffer (50 mM Tris-HCl [pH 7.5], 250 mM NaCl, 0.1% Tween 20) containing either 3% nonfat dry milk or 3% BSA. The MHC class I molecules obtained from treated DC2.4 cells were then detected by incubating membranes with MHC class I (H-2Kb) mAb (AF6-88.5) and HRP-conjugated secondary Ab and visualizing the immunoreactive bands using chemiluminescence detection reagents.
Statistical analysis
Data were expressed as the mean ± SD of the individual results. Where specified, the data were analyzed for statistical significance using an unpaired two-tailed Student t test. Value of p < 0.05 was considered statistically significant.
Results
Subverted responses of Ag-specific CD8+ T cells in JEV-infected animals
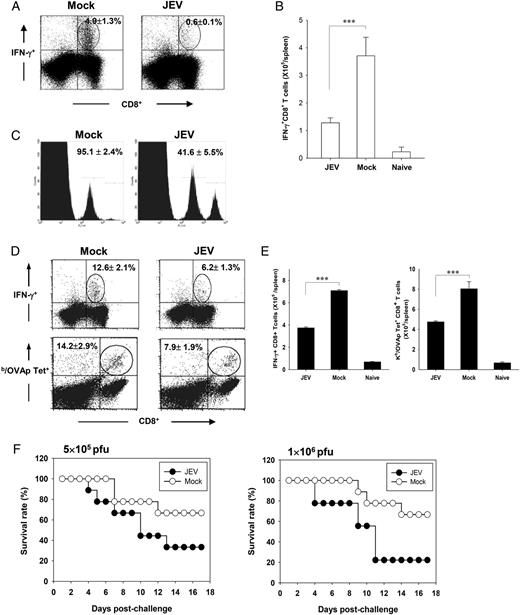
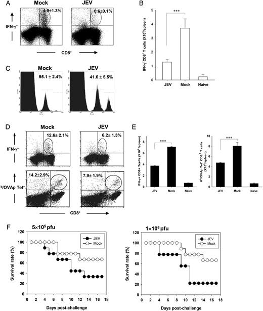
Immune subversion is a generalized feature of many viral infections. However, there are various strategies to subvert immune responses in viral infection. First, to determine whether JEV induces immune suppression, we investigated the generation of Ag-specific CD8+ T cell responses in JEV-infected mice. C57BL/6 mice infected i.p. with JEV Beijing-1 (103 TCID50/mouse) were immunized with HSV-1 KOS on the seventh day p.i., and CD8+ T cells specific for the immunodominant epitope (gB498-505, SSIEFARL) of HSV-1 were identified by intracellular cytokine IFN-γ staining 14 d after immunization. JEV infection did not induce any morbidity or mortality unless it was accompanied by a deliberate brain injury. However, JEV-infected mice showed markedly reduced responses of CD8+ T cells specific for the immunodominant epitope of HSV-1 (Fig. 1A). Specifically, ~5% of splenic CD8+ T cells from mock-infected mice produced IFN-γ in response to SSIEFARL–peptide stimulation, whereas only 0.6% of the splenic CD8+ T cells showed IFN-γ+ in JEV-infected mice. In addition, although the total number of splenocytes was higher in JEV-infected mice, the total number of SSIEFARL-specific CD8+ T cells in JEV-infected mice was one-fourth of those in mock-infected mice (Fig. 1B). Similarly, when we determined the in vivo CTL killing activity specific for SSIEFARL-pulsed target cells, JEV infection resulted in an average of 41% lysis of specific targets in the spleen, whereas 95% lysis of the targets was observed in the mock-infected animals (Fig. 1C). Common model Ags, such as chicken OVA, were also used to evaluate Ag-specific CD8+ T cell responses in JEV-infected mice. SIINFEKL-specific CD8+ T cells generated in response to immunization of recombinant VV expressing OVA (VVova) were enumerated by intracellular cytokine IFN-γ and MHC class I tetramer (Kb/OVAp-Tet) staining. Mice infected with JEV consistently had 50% less SIINFEKL-specific CD8+ T cells than mock-infected mice (Fig. 1D), which resulted in JEV-infected mice showing a reduced total number of SIINFEKL-specific CD8+ T cells with a 2-fold difference when compared with mock-infected mice (Fig. 1E). In addition, JEV-infected mice were more susceptible to zosteriform infection of HSV-1 than mock-infected mice with a greater difference in response to higher challenge dose. It was also found that HSV-1 zosteriform infection progressed much more rapidly in JEV-infected mice, with mortality occurring as early as 4 d postchallenge as opposed to 8 d postchallenge in mock-infected mice (Fig. 1F). Taken together, these results indicate that the CD8+ T cell response elicited in JEV-infected mice is impaired or smaller than that of the response elicited in mice that are not infected with JEV, resulting in enhanced susceptibility to secondary infection.
JEV-infected animals show subverted CD8+ T cell responses. A, CD8+ T cells producing IFN-γ in response to the immunodominant epitope (gB498-505, SSIEFARL) of HSV-1. C57BL/6 mice infected with JEV Beijing-1 (103 TCID50) were immunized with HSV-1 KOS (106 PFU/mouse) 7 d p.i. Fourteen days after immunization, mice were reinjected with HSV-1 for recall responses, and the Ag-specific CD8+ T cells were determined by intracellular cytokine IFN-γ staining 5 d later. The dot plot represents one of four mice per group, and the percentages seen in the upper right quadrant represent the mean ± SD from four mice per group. B, Total numbers of IFN-γ–producing CD8+ T cells in spleen after SSIEFARL peptide stimulation. Data show the mean ± SD of four mice per group. C, Suppressed in vivo CTL killing activity of Ag-specific CD8+ T cells in JEV-infected mice. JEV- and mock-infected mice were immunized with VVgB 7 d post-JEV infection, and the activity of in vivo CTL was assessed 14 d later. The value shown in each representative plot represents the mean ± SD of specific lysis (%) observed from three mice per group. D, Frequency of CD8+ T cells specific for OVA257–264 (SIINFEKL) peptide. C57BL/6 mice infected with JEV were immunized with VVova 7 d p.i. and then reinjected with same VVova on day 14. The SIINFEKL-specific CD8+ T cells were determined using intracellular IFN-γ and Kb/OVAp tetramer (Kb/OVAp-Tet) staining 5 d later. The dot plot represents one of four mice per group. The percentages seen in the upper right quadrant represent the mean ± SD of four mice per group. E, Total numbers of SIINFEKL-specific CD8+ T cells determined by intracellular IFN-γ and Kb/OVAp tetramer staining. Data show the mean ± SD of four mice per group. F, Susceptibility of JEV-infected mice against zosteriform infection of HSV-1. C57BL/6 mice (n = 7) were challenged with zosteriform of HSV-1 17 strain 7 d after being infected i.p. with JEV. The graphs show the proportion of surviving mice on different days postchallenge.
JEV-infected animals show subverted CD8+ T cell responses. A, CD8+ T cells producing IFN-γ in response to the immunodominant epitope (gB498-505, SSIEFARL) of HSV-1. C57BL/6 mice infected with JEV Beijing-1 (103 TCID50) were immunized with HSV-1 KOS (106 PFU/mouse) 7 d p.i. Fourteen days after immunization, mice were reinjected with HSV-1 for recall responses, and the Ag-specific CD8+ T cells were determined by intracellular cytokine IFN-γ staining 5 d later. The dot plot represents one of four mice per group, and the percentages seen in the upper right quadrant represent the mean ± SD from four mice per group. B, Total numbers of IFN-γ–producing CD8+ T cells in spleen after SSIEFARL peptide stimulation. Data show the mean ± SD of four mice per group. C, Suppressed in vivo CTL killing activity of Ag-specific CD8+ T cells in JEV-infected mice. JEV- and mock-infected mice were immunized with VVgB 7 d post-JEV infection, and the activity of in vivo CTL was assessed 14 d later. The value shown in each representative plot represents the mean ± SD of specific lysis (%) observed from three mice per group. D, Frequency of CD8+ T cells specific for OVA257–264 (SIINFEKL) peptide. C57BL/6 mice infected with JEV were immunized with VVova 7 d p.i. and then reinjected with same VVova on day 14. The SIINFEKL-specific CD8+ T cells were determined using intracellular IFN-γ and Kb/OVAp tetramer (Kb/OVAp-Tet) staining 5 d later. The dot plot represents one of four mice per group. The percentages seen in the upper right quadrant represent the mean ± SD of four mice per group. E, Total numbers of SIINFEKL-specific CD8+ T cells determined by intracellular IFN-γ and Kb/OVAp tetramer staining. Data show the mean ± SD of four mice per group. F, Susceptibility of JEV-infected mice against zosteriform infection of HSV-1. C57BL/6 mice (n = 7) were challenged with zosteriform of HSV-1 17 strain 7 d after being infected i.p. with JEV. The graphs show the proportion of surviving mice on different days postchallenge.
The suppression of JEV-induced in vivo CTL killing is transient and correlated with multiplication of the virus
Additional assays were conducted to compare the effector function of CD8+ T cells in JEV-infected mice at different days post-JEV infection. C57BL/6 mice infected with JEV were immunized with rVV expressing gB498–505 (VVgB498–505) or OVA257–264 (VVova257–264) on different days post-JEV infection (3, 7, 14, and 28 d p.i.), and the in vivo CTL killing activities were then determined on day 14 after immunization. As shown in Fig. 2A, the reduction of in vivo CTL killing activity was found to be transient depending on the days p.i. Mice immunized as early as 3 d p.i. showed significantly reduced CTL activity, and JEV-infected mice immunized with VVova257–264 or VVgB498–505 7 d p.i. had 80% less CTL activity than uninfected mice and showed the least response. The level of suppression on day 14 p.i. was reduced to 50% of that of the uninfected control. In addition, the suppression of in vivo CTL activity was more apparent in cohorts that received JEV via the i.v. route, which was most likely a result of direct delivery to the spleen. Similarly, when we determined the number of SIINFEKL-specific CD8+ T cells by intracellular IFN-γ and Kb/OVAp tetramer staining following VVova257–264 immunization at different day post-JEV infection, the number of Ag-specific CD8+ T cells was reduced in JEV-infected mice, with the peak levels occurring on the seventh day post-JEV infection (Fig. 2B). Furthermore, to determine whether the ability to induce immune suppression depends on the virulence of the JEV strain, the in vivo CTL activity in mice that had been immunized with VVova257–264 was measured after they were infected with two strains of JEV (Beijing-1 and Nakayama) that had different virulences (36, 37). Both groups showed comparable levels of suppression, indicating that the observed suppression of CTL generation was not related to virulence (Fig. 2C). Similarly, suppression of in vivo CTL activity was also measured in mice that were inoculated with ultraviolet- or heat-inactivated virus. Inoculation with ultraviolet- or heat-inactivated virus resulted in no reduction in in vivo cytotoxicity, which indicates that viral multiplication is required to induce suppression of the CD8+ T cell response (Fig. 2D). Taken together, these results indicate that JEV causes a transient suppression of the generation of CD8+ T cell-mediated immunity, which is correlated with viral multiplication.
The subversion of JEV-induced CD8+ T cell responses is transient and correlated with the in vivo multiplication of the virus. A, The subversion of JEV-induced in vivo CTL killing is transient. After infecting C57BL/6 mice with JEV (103 TCID50) via different routes (i.p. or i.v.), the infected mice were immunized with either VVgB498–505 or VVova257–264 on the indicated days post-JEV infection (3, 7, 14, and 28 d). The in vivo CTL killing activities of CD8+ T cells specific for SIINFEKL and SSIEFARL epitopes were measured 14 d postimmunization. The results are expressed as percentage of killing relative to the control group. Each bar represents the mean ± SD from three mice per group. B, Total number of SIINFEKL-specific CD8+ T cells in spleen of mice immunized with VVova257–264 at different days post-JEV infection. Data show the mean ± SD from three mice per group. C, The suppression of in vivo CTL killing activity depending on different strains of JEV. After infecting C57BL/6 mice (n = 3) with two different JEV strains (Beijing-1 and Nakayama, 103 TCID50), the mice were immunized with VVova on the indicated days post-JEV infection (3, 7, and 14 d), and the in vivo CTL activity was measured 14 d after immunization. The results are expressed as percentage of killing relative to the control group. Each bar represents the mean ± SD of three mice per group. D, Viral multiplication is necessary to induce the suppression of CD8+ T cell responses. C57BL/6 mice (n = 3) infected with live JEV Beijing-1 (103 TCID50), equivalent ultraviolet-inactivated (30-min irradiation), or heat-inactivated (heating at 95°C for 5 min) virus were immunized with VVova 7 d p.i., and the in vivo CTL killing activity specific for SIINFEKL epitope was measured 14 d after immunization. The results are expressed as percentage of killing relative to the control group. Each bar represents the mean ± SD of three mice per group. *p < 0.05; **p < 0.01; ***p < 0.001 compared with the mock-infected group.
The subversion of JEV-induced CD8+ T cell responses is transient and correlated with the in vivo multiplication of the virus. A, The subversion of JEV-induced in vivo CTL killing is transient. After infecting C57BL/6 mice with JEV (103 TCID50) via different routes (i.p. or i.v.), the infected mice were immunized with either VVgB498–505 or VVova257–264 on the indicated days post-JEV infection (3, 7, 14, and 28 d). The in vivo CTL killing activities of CD8+ T cells specific for SIINFEKL and SSIEFARL epitopes were measured 14 d postimmunization. The results are expressed as percentage of killing relative to the control group. Each bar represents the mean ± SD from three mice per group. B, Total number of SIINFEKL-specific CD8+ T cells in spleen of mice immunized with VVova257–264 at different days post-JEV infection. Data show the mean ± SD from three mice per group. C, The suppression of in vivo CTL killing activity depending on different strains of JEV. After infecting C57BL/6 mice (n = 3) with two different JEV strains (Beijing-1 and Nakayama, 103 TCID50), the mice were immunized with VVova on the indicated days post-JEV infection (3, 7, and 14 d), and the in vivo CTL activity was measured 14 d after immunization. The results are expressed as percentage of killing relative to the control group. Each bar represents the mean ± SD of three mice per group. D, Viral multiplication is necessary to induce the suppression of CD8+ T cell responses. C57BL/6 mice (n = 3) infected with live JEV Beijing-1 (103 TCID50), equivalent ultraviolet-inactivated (30-min irradiation), or heat-inactivated (heating at 95°C for 5 min) virus were immunized with VVova 7 d p.i., and the in vivo CTL killing activity specific for SIINFEKL epitope was measured 14 d after immunization. The results are expressed as percentage of killing relative to the control group. Each bar represents the mean ± SD of three mice per group. *p < 0.05; **p < 0.01; ***p < 0.001 compared with the mock-infected group.
CD8+ T cells from JEV-infected mice show impaired responses
Viruses employ various methods that suppress the CD8+ T cell response to boost their survival and/or succumb to secondary infection. For example, viruses have been shown to modulate the function of DCs or T cells to modify subsequent immune response (25, 38). The defective responses of CD8+ T cells observed in this study could be induced by the disruption of Ag presentation or impairment of the CD8+ T cells themselves. Therefore, to evaluate the function of CD8+ T cells in JEV-infected hosts, the behavior of CD8+ T cells obtained from JEV-infected OT-I mice was ascertained in recipients (CD90.2−) that were not infected with JEV. CD8+ T cells purified from JEV-infected OT-I mice (CD90.2+) 3 or 7 d p.i. were adoptively transferred to naive CD90.2− mice, which were then immunized with VVova 24 h later. Intracellular cytokine IFN-γ and MHC class I tetramer (Kb/OVAp-Tet) staining were then conducted to evaluate the SIINFEKL-specific effector CD8+ T cells on day 14 postimmunization (Fig. 3A). As shown in Fig. 3B, the intracellular IFN-γ–producing and tetramer-positive CD8+ T cells were markedly suppressed in animals that received CD8+ T cells from JEV-infected OT-I mice. It was also interesting to note that ~5% of the splenic CD8+ T cells obtained from JEV-infected mice were stained with tetramer, whereas only ~2.5% of the splenic CD8+ T cells produced IFN-γ in response to the SIINFEKL peptide (Fig. 3B). Consistently, the total number of IFN-γ–producing cells and tetramer-positive donor cells was 2- to 3-fold higher in recipients of CD8+ T cells obtained from mock-infected OT-I mice than in those that received cells from JEV-infected OT-I mice (Fig. 3C, 3D). In particular, CD8+ T cells purified from JEV-infected OT-I mice at 3 d p.i. showed more impaired responses than CD8+ T cells purified at 7 d p.i. Furthermore, CD8+ T cells obtained from JEV-infected mice showed slightly changed phenotypes when the phenotypic changes of CD8+ T cells in JEV-infected OT-I mice were determined (Supplemental Fig. 1). Among phenotype markers tested, the expression of early activation marker, CD69, in CD8+ T cells was more apparently enhanced by JEV infection than other molecules. Collectively, these results indicate that CD8+ T cells purified from JEV-infected hosts may elicit functionally impaired responses.
CD8+ T cells obtained from JEV-infected mice show impaired responses. A, Graphical representation of the experimental design. B, SIINFEKL-specific CD8+ T cells determined by intracellular IFN-γ and Kb/OVAp tetramer staining. The control included isotype control Ab-stained samples (data not shown). The dot plot shows one of three mice per group after gating on CD8+ T cells. The percentages seen in the gated circle represent the mean ± SD of three mice per group. C and D, Total numbers of IFN-γ+CD8+ T cells (C) and Kb/OVAp-Tet–positive CD8+ T cells (D) in the spleen. Each bar shows the mean ± SD of three mice per group. E, Impaired responses of CD8+ T cells purified from JEV-infected mice after immunization with SIINFEKL-pulsed DCs. C57BL/6 mice that received CD8+ T cells purified from JEV-infected OT-I mice were immunized with SIINFEKL-pulsed DCs (105 cells/mouse). Fourteen days after DC immunization, the SIINFEKL-specific CD8+ T cells were identified by intracellular cytokine IFN-γ and Kb/OVAp tetramer staining. The dot plot represents one of four mice per group, and the percentages seen in the upper right quadrant represent the mean ± SD of four mice per group. F, Total numbers of SIINFEKL-specific CD8+ T cells in the recipients after immunization with peptide-pulsed DCs. Data show the mean ± SD of four mice per group. **p < 0.01; ***p < 0.001 when compared with the indicated group.
CD8+ T cells obtained from JEV-infected mice show impaired responses. A, Graphical representation of the experimental design. B, SIINFEKL-specific CD8+ T cells determined by intracellular IFN-γ and Kb/OVAp tetramer staining. The control included isotype control Ab-stained samples (data not shown). The dot plot shows one of three mice per group after gating on CD8+ T cells. The percentages seen in the gated circle represent the mean ± SD of three mice per group. C and D, Total numbers of IFN-γ+CD8+ T cells (C) and Kb/OVAp-Tet–positive CD8+ T cells (D) in the spleen. Each bar shows the mean ± SD of three mice per group. E, Impaired responses of CD8+ T cells purified from JEV-infected mice after immunization with SIINFEKL-pulsed DCs. C57BL/6 mice that received CD8+ T cells purified from JEV-infected OT-I mice were immunized with SIINFEKL-pulsed DCs (105 cells/mouse). Fourteen days after DC immunization, the SIINFEKL-specific CD8+ T cells were identified by intracellular cytokine IFN-γ and Kb/OVAp tetramer staining. The dot plot represents one of four mice per group, and the percentages seen in the upper right quadrant represent the mean ± SD of four mice per group. F, Total numbers of SIINFEKL-specific CD8+ T cells in the recipients after immunization with peptide-pulsed DCs. Data show the mean ± SD of four mice per group. **p < 0.01; ***p < 0.001 when compared with the indicated group.
Also, it is possible that impaired responses of CD8+ T cells purified from JEV-infected mice may occur in the recipients via an indirect pathway, such as dysregulating APCs or soluble factors. Therefore, to test this, we evaluated the responses of CD8+ T cells obtained from JEV-infected OT-I mice following immunization of the recipients with SIINFEKL-pulsed DCs, instead of VVova immunization. Intracellular cytokine IFN-γ and tetramer staining demonstrated that CD8+ T cells purified from JEV-infected OT-I mice consistently showed reduced responses to immunization with SIINFEKL-pulsed DCs (Fig. 3E). In addition, the recipients that received CD8+ T cells from JEV-infected mice had fewer SIINFEKL-specific CD8+ T cells than the recipients given CD8+ T cells from mock-infected mice (Fig. 3F). Taken together, these results indicate that CD8+ T cells obtained from JEV-infected mice may be functionally impaired and do not adequately respond to Ags presented by APCs.
The Ag-presenting machinery in JEV-infected mice is defective
Real-time PCR using RNA extracted from CD8+ T cells in JEV-infected mice indicated that CD8+ T cells were not permissible to replicate JEV (data not shown). This fact implies that JEV could impair the responses of CD8+ T cells to Ag through an indirect pathway that may be brought about by the disruption of Ag-presenting machinery. Therefore, to assess the influence of JEV on APCs and their Ag presentation, we transferred naive OT-I CD8+ T cells (CD90.2+) to JEV-infected mice (CD90.2−) and then analyzed the CD8+ T cell response following immunization with VVova257–264 (Fig. 4A). On the 14th day postimmunization, determination of SIINFEKL-specific CD8+ T cells by Kb/OVAp tetramer and intracellular IFN-γ staining demonstrated that the responses of naive CD8+ T cells transferred into JEV-infected recipients showed a profound defect (Fig. 4B). Specifically, ~10% of the CD8+ T cells in mock-infected recipients responded to SIINFEKL peptide, as evidenced by intracellular cytokine IFN-γ and Kb/OVAp tetramer staining, whereas only 2.5% of the CD8+ T cells showed the responses to the Ag in JEV-infected recipients (day 7 p.i.). In addition, the total numbers of IFN-γ–producing and tetramer-positive cells were found to be 2- to 3-fold lower in JEV-infected recipients than in the mock-infected recipients (Fig. 4C, 4D). Furthermore, we checked whether the kinetics of Ag-specific CD8+ T cell responses could be changed in JEV-infected mice. After adoptive transfer of purified OT-I CD8+ T cells to JEV-infected mice, the frequency of SIINFEKL-specific CD8+ T cells was determined on days 3, 7, and 14 following VVova immunization. JEV-infected mice showed lower peak level of CD8+ T cell response at 7 d postimmunization when compared with mock-infected mice (Supplemental Fig. 2A, 2B), and enhanced magnitude of contraction, resulting in leaving fewer number of Ag-specific CD8+ T cells on 14 d postimmunization (Supplemental Fig. 2C). Collectively, these results revealed that JEV infection may be able to cause poor CD8+ T cell responses by inappropriate Ag presentation. They also suggested that the contraction of Ag-specific CD8+ T cell response can be controlled by JEV infection.
The Ag-presenting machinery of JEV-infected mice is defective. A, Graphical representation of the experimental design. B, SIINFEKL-specific CD8+ T cells determined by intracellular IFN-γ and Kb/OVAp tetramer staining. The control included isotype control Ab-stained samples (data not shown). The dot plot shows one representative of three mice per group after gating on CD8+ T cells. The percentages seen in the gated circle represent the mean ± SD of three mice per group. C and D, Total numbers of IFN-γ+CD8+ T cells (C) and Kb/OVAp-Tet–positive CD8+ T cells (D) in the spleen. Each bar shows the mean ± SD of three mice per group. **p < 0.01; ***p < 0.001 compared with the indicated group.
The Ag-presenting machinery of JEV-infected mice is defective. A, Graphical representation of the experimental design. B, SIINFEKL-specific CD8+ T cells determined by intracellular IFN-γ and Kb/OVAp tetramer staining. The control included isotype control Ab-stained samples (data not shown). The dot plot shows one representative of three mice per group after gating on CD8+ T cells. The percentages seen in the gated circle represent the mean ± SD of three mice per group. C and D, Total numbers of IFN-γ+CD8+ T cells (C) and Kb/OVAp-Tet–positive CD8+ T cells (D) in the spleen. Each bar shows the mean ± SD of three mice per group. **p < 0.01; ***p < 0.001 compared with the indicated group.
Skewed proportion of splenic DC subtypes in JEV-infected animals
Numerous studies have reported that viral infections change the number of lymphocytes, including both T and B lymphocytes (39, 40). We therefore analyzed number and activation markers of both T and B lymphocytes. JEV infection showed marginally increased number of CD4+ and CD8+ T cells with activated phenotypes in some markers, such as CD69 and CD44, but not CD19+ B cells (Table I). Furthermore, to characterize the Ag-presenting machinery of JEV-infected mice, we investigated the effects of JEV infection on the DC subpopulation of murine spleens. Interestingly, we found that JEV-infected mice have altered DC subpopulations in the spleen, as evidenced by a reduced proportion of CD8α+CD11c+ DCs, but there was no significant change in the total number of B220+CD11c+ plasmacytoid DCs (Fig. 5A). An increased total number of CD4+CD11c+ cells in JEV-infected mice was transiently observed, with the peak levels occurring on the third day p.i. (Fig. 5A, right). To further identify the interaction of JEV with CD11c+ DCs and CD8+ T cells, we investigated viral replication in CD11c+ DCs and CD8+ T cells infected with JEV. JEV was capable of replicating in purified CD11c+ DCs. However, the apparent replication of viral RNA was not observed in CD8+ T cells (Fig. 5B, left). Similarly, when we determined the percentage of JEV-infected CD11c+ DCs and CD8+ T cells using mAb against JEV NS1 protein, which is largely retained within infected cells and involved in RNA replication (41), ~35% of CD11c+ DCs were infected with JEV at 48 h p.i. However, the expression of JEV NS1 protein was not detected in CD8+ T cells during the entire infection period (Fig. 5B, right). In addition, real-time PCR and evaluation of JEV NS1 expression using CD11c+ DCs and CD8+ T cells purified from JEV-infected mice revealed that splenic CD11c+ DCs were preferentially infected by JEV when compared with CD8+ T cells (Fig. 5C). Because CD8α+CD11c+ DCs are known to be important subsets for the initiation of CD8+ T cell immunity (3), the phenotypic markers of splenic DCs (CD3−CD8α+CD11c+) from JEV-infected mice were also examined. As shown in Fig. 5D, there was marked downregulation of CD40 and MHC II molecules on the surface of DCs. In contrast, MHC class I expression was upregulated in splenic DCs obtained from JEV-infected mice when compared with those from uninfected control mice, which is in agreement with the results of a previous report (42). However, there were no significant changes in the level of the costimulatory molecules CD80 and CD86. Because an important functional aspect of splenic CD8α+CD11c+ DCs is priming of the CD8+ T cells, the ability of splenic CD11c+ DCs from JEV-infected mice to support CD8+ T cell proliferation was compared with that of splenic CD11c+ DCs from uninfected mice (Fig. 5E). Splenic CD11c+ DCs from JEV-infected mice were found to have a decreased ability to induce the proliferation of CD8+ T cells, even with higher levels of the MHC class I molecule. Therefore, these results correlate closely with the reduced CD8+ T cell responses observed in JEV-infected mice and indicate that suboptimal responses of CD8+ T cells might be caused by impaired APCs.
| . | . | . | JEV-Infected . | |
|---|---|---|---|---|
| % Positive Cellsa . | . | Mock Infected . | d3 . | d7 . |
| CD4+ | 13.43 ± 3.20 | 11.90 ± 2.43 | 15.32 ± 2.12 | |
| CD4+ | CD69+ | 6.97 ± 8.85 | 4.47 ± 2.23 | 11.74 ± 2.39* |
| CD4+ | CD62L+ | 52.40 ± 4.90 | 69.25 ± 3.50 | 61.29 ± 6.30 |
| CD4+ | CD44high | 12.64 ± 4.39 | 12.69 ± 2.19 | 21.40 ± 2.01** |
| CD8+ | 7.83 ± 2.13 | 7.74 ± 1.61 | 9.25 ± 1.47 | |
| CD8+ | CD69+ | 7.13 ± 2.52 | 10.85 ± 0.75* | 11.78 ± 4.02* |
| CD8+ | CD62L+ | 75.43 ± 5.89 | 70.12 ± 4.15 | 67.88 ± 5.42 |
| CD8+ | CD44high | 21.50 ± 4.83 | 13.11 ± 7.07 | 19.55 ± 1.91 |
| CD19+ | 39.91 ± 4.45 | 47.01 ± 5.35 | 36.69 ± 3.18 | |
| CD19+ | CD69+ | 1.49 ± 0.33 | 2.44 ± 0.93 | 1.92 ± 0.77 |
| CD19+ | CD80+ | 6.36 ± 1.68 | 4.96 ± 1.09 | 5.05 ± 1.43 |
| . | . | . | JEV-Infected . | |
|---|---|---|---|---|
| % Positive Cellsa . | . | Mock Infected . | d3 . | d7 . |
| CD4+ | 13.43 ± 3.20 | 11.90 ± 2.43 | 15.32 ± 2.12 | |
| CD4+ | CD69+ | 6.97 ± 8.85 | 4.47 ± 2.23 | 11.74 ± 2.39* |
| CD4+ | CD62L+ | 52.40 ± 4.90 | 69.25 ± 3.50 | 61.29 ± 6.30 |
| CD4+ | CD44high | 12.64 ± 4.39 | 12.69 ± 2.19 | 21.40 ± 2.01** |
| CD8+ | 7.83 ± 2.13 | 7.74 ± 1.61 | 9.25 ± 1.47 | |
| CD8+ | CD69+ | 7.13 ± 2.52 | 10.85 ± 0.75* | 11.78 ± 4.02* |
| CD8+ | CD62L+ | 75.43 ± 5.89 | 70.12 ± 4.15 | 67.88 ± 5.42 |
| CD8+ | CD44high | 21.50 ± 4.83 | 13.11 ± 7.07 | 19.55 ± 1.91 |
| CD19+ | 39.91 ± 4.45 | 47.01 ± 5.35 | 36.69 ± 3.18 | |
| CD19+ | CD69+ | 1.49 ± 0.33 | 2.44 ± 0.93 | 1.92 ± 0.77 |
| CD19+ | CD80+ | 6.36 ± 1.68 | 4.96 ± 1.09 | 5.05 ± 1.43 |
C57BL/6 mice were infected i.p. with either JEV (103 TCID50) or brain lysates from healthy mice (mock infected). Splenocytes were prepared 3 and 7 d p.i., stained with indicated Abs, and analyzed by flow cytometry. Results are expressed as the mean percentage ± SD of positive cells (CD69+, CD62L+, CD44high, or CD80+) in a given cell subset (CD4+, CD8+, or CD19+) (four mice per group).
*p < 0.05; **p < 0.01; Student t test, calculated between mock- and JEV-infected mice.
Skewed proportion of splenic DC subtypes in JEV-infected mice. A, Splenocytes of JEV-infected mice were stained with the appropriate Ab mixtures (CD3/CD4/CD11c, CD3/CD8/CD11c, CD3/CD11c/B220) on the indicated days p.i. The percentage (left) and total number (right) of indicated DC subtypes in splenocytes are shown. Data represent the mean ± SD of four mice per group after gating on CD3-negative cells. B, Permissiveness of CD11c+ DCs and CD8+ T cells for JEV replication. Purified CD11c+ DCs and CD8+ T cells were infected with JEV Beijing-1 (5 × 105 TCID50/ml), after which viral replications were observed by JEV-specific real-time PCR (left) and flow cytometric analysis (right) using mAb specific for NS1 protein at the indicated times. Data represent the mean ± SD of four individual experiments. C, In vivo kinetics of viral replication in splenic CD11c+ DCs and CD8+ T cells of JEV-infected mice. CD11c+ and CD8+ T cells were purified from JEV-infected mice (n = 4) at the indicated times and used to determine viral replication. Viral replication was estimated by JEV-specific real-time PCR (left) and flow cytometric analysis (right) using mAb against NS1 protein. The viral RNA load was expressed as the mean ± SD of viral RNA levels relative to those in naive mice, and the relative MFI levels ± SD of NS1 in cells gated on CD11c+ and CD8+ cells are shown. D, Activation-associated phenotypic changes in the splenic DC subset obtained from JEV-infected mice. The splenocytes of mice infected with JEV were prepared by digestion with collagenase 7 d p.i., after which they were used to stain the surface activation markers. The relative MFI levels of the indicated phenotypic marker are shown after gating on CD3−CD8α+CD11c+ cells from four mice per group. E, CD11c+ DCs obtained from JEV-infected mice have a reduced capability to stimulate CD8+ T cells. The purified CD8+ T cells of VVova257–264-immunized mice were expanded in vitro with CD11c+ DCs purified from JEV-infected mice in the presence of the SIINFEKL peptide. CD8+ T cell proliferation was assessed by a viable cell ATP bioluminescence assay following 72 h of incubation. The mean ± SD of RLUs from wells evaluated in quadruplicate is shown. *p < 0.05; **p < 0.01; ***p < 0.001 compared with the indicated group. MFI, mean fluorescence intensity.
Skewed proportion of splenic DC subtypes in JEV-infected mice. A, Splenocytes of JEV-infected mice were stained with the appropriate Ab mixtures (CD3/CD4/CD11c, CD3/CD8/CD11c, CD3/CD11c/B220) on the indicated days p.i. The percentage (left) and total number (right) of indicated DC subtypes in splenocytes are shown. Data represent the mean ± SD of four mice per group after gating on CD3-negative cells. B, Permissiveness of CD11c+ DCs and CD8+ T cells for JEV replication. Purified CD11c+ DCs and CD8+ T cells were infected with JEV Beijing-1 (5 × 105 TCID50/ml), after which viral replications were observed by JEV-specific real-time PCR (left) and flow cytometric analysis (right) using mAb specific for NS1 protein at the indicated times. Data represent the mean ± SD of four individual experiments. C, In vivo kinetics of viral replication in splenic CD11c+ DCs and CD8+ T cells of JEV-infected mice. CD11c+ and CD8+ T cells were purified from JEV-infected mice (n = 4) at the indicated times and used to determine viral replication. Viral replication was estimated by JEV-specific real-time PCR (left) and flow cytometric analysis (right) using mAb against NS1 protein. The viral RNA load was expressed as the mean ± SD of viral RNA levels relative to those in naive mice, and the relative MFI levels ± SD of NS1 in cells gated on CD11c+ and CD8+ cells are shown. D, Activation-associated phenotypic changes in the splenic DC subset obtained from JEV-infected mice. The splenocytes of mice infected with JEV were prepared by digestion with collagenase 7 d p.i., after which they were used to stain the surface activation markers. The relative MFI levels of the indicated phenotypic marker are shown after gating on CD3−CD8α+CD11c+ cells from four mice per group. E, CD11c+ DCs obtained from JEV-infected mice have a reduced capability to stimulate CD8+ T cells. The purified CD8+ T cells of VVova257–264-immunized mice were expanded in vitro with CD11c+ DCs purified from JEV-infected mice in the presence of the SIINFEKL peptide. CD8+ T cell proliferation was assessed by a viable cell ATP bioluminescence assay following 72 h of incubation. The mean ± SD of RLUs from wells evaluated in quadruplicate is shown. *p < 0.05; **p < 0.01; ***p < 0.001 compared with the indicated group. MFI, mean fluorescence intensity.
Impairment of MHC class I-restricted Ag presentation of JEV-infected DCs
Although splenic DCs from JEV-infected mice had a higher expression of MHC class I molecule, the results indicated that there was a reduced CD8+ T cell response. To address this discrepancy, we investigated the ability of JEV-infected DCs to present endogenous Ags to CD8+ T cells using a Kb/OVA peptide-specific T cell hybridoma reporter system (B3Z) and 25-D1.16 mAb. JEV-infected bmDCs or DC2.4 cells were superinfected with VVova and then used to stimulate B3Z T cell hybridoma. We found that JEV-infected DCs had a reduced ability to present vaccinia-derived Ags via the endogenous MHC class I pathway (Fig. 6A). In addition, the comparative levels of vaccinia-derived lacZ demonstrated that there was no interference in the expression of VV-encoded proteins (data not shown). When the levels of MHC class I plus SIINFEKL complexes on the surface of JEV- or mock-infected DCs were evaluated by 25-D1.16 mAb, JEV-infected DCs were consistently found to have a reduced level of MHC class I (H-2Kb) plus SIINFEKL complexes (Fig. 6B). In addition, to exclude potential interference of JEV with replication of the VV, we included DCs transfected with plasmid DNA expressing OVA (pCIova) in the assay. We consistently found that JEV-infected DCs had a lower frequency of H-2Kb–SIINFEKL complexes than mock-infected DCs (Fig. 6B). To further characterize the effect of JEV infection on MHC class I-restricted Ag presentation, we determined the endogenous expression of MHC class I (H-2Kb) and the complex of MHC class I (H-2Kb) plus SIINFEKL peptide with immunoprecipitation and Western blot analysis (Fig. 6C). Consistently, DCs infected with JEV showed the enhanced expression of MHC class I (H-2Kb) molecule when compared with mock-infected DCs. However, the reduced amounts of MHC class I (H-2Kb) plus SIINFEKL complexes were detected in JEV-infected DCs. These results indicate that the presentation of endogenous MHC I-restricted Ag was defective despite enhancement of the MHC class I molecule expression in JEV-infected DCs. Furthermore, the inferior capability of JEV-infected DCs was demonstrated by the degree of proliferation of CD8+ T cells (Fig. 6D). The in vivo level of SIINFEKL–H-2Kb complexes on splenic CD11c+CD8α+ DCs obtained from VVova-immunized mice was examined following JEV infection and found to be lower in JEV-infected mice than in uninfected controls (Fig. 6E). Such splenic CD11c+ DCs obtained from JEV-infected mice had a lower ability to stimulate B2Z T cell hybridoma than those from mock-infected mice (Fig. 6F), which indicates that there is reduced presentation of endogenous Ags by splenic DCs in JEV-infected mice. Collectively, these results indicate that JEV-infected DCs have a defective presentation of MHC class I-restricted Ag.
Impairment of MHC class I-restricted Ag presentation of JEV-infected DCs. A, Inhibition of MHC class I-restricted Ag presentation. β-galactosidase activity in B3Z cells was determined following activation by bmDCs and DC2.4 cells that were previously infected with JEV and pulsed with VVova (5 multiplicity of infection) at the indicated time points p.i. (24, 48, and 72 h). Data represent the mean OD value ± SD of wells evaluated in quadruplicate. B, The levels of MHC class I and SIINFEKL–H-2Kb complexes on the surface of mock- and JEV-infected bmDCs. After pulsing JEV-infected bmDCs with VVova or transfecting with pCIova plasmid DNA expressing OVA, bmDCs were stained with MHC I and 25-D1.16 Abs (following 8 h for VVova and 24 h for pCIova). The expression levels were assessed by three-colored flow cytometry (expressed as the average MFI of three individual experiments) after gating on CD8α+CD11c+ cells. The histograms represent one of three individual experiments. C, The endogenous expression of MHC class I (H-2Kb) and the complex of MHC class I (H-2Kb) plus SIINFEKL peptide. The expression of H-2Kb and SIIFEKL–H-2Kb complexes was determined by immunoprecipitation and Western blot at different time points (0, 6, 12, and 24 h) after pulsing JEV-infected DCs with VVova. D, Proliferation of Ag-specific CD8+ T cells with JEV-infected bmDCs. The purified CD8+ T cells from VVova257–264-immunized mice were expanded in vitro by JEV- and mock-infected bmDCs that were pulsed with VVova. CD8+ T cell proliferation was assessed by a viable cell ATP bioluminescence assay following 72 h of incubation. The mean ± SD of RLUs from wells evaluated in quadruplicate is shown. E, In vivo expression of SIINFEKL–H-2Kb complexes on splenic DCs. JEV-infected C57BL/6 mice were injected i.v. with VVova 7 d p.i. Following 3 d, the levels of SIINFEKL + H-2Kb complex were assessed by four-colored flow cytometry after staining splenocytes with 25-D1.16 Ab. The mean MFI ± SD levels on CD3−CD8α+CD11c+ DCs from three mice per group are shown. F, β-galactosidase activity in B2Z cells stimulated by CD11c+ DCs purified from JEV-infected mice. CD11c+ DCs were purified from JEV-infected mice following i.v. injection of VVova, after which they were used to stimulate the B3Z cells. Data represent the mean OD value ± SD of wells evaluated in quadruplicate. *p < 0.05; **p < 0.01; ***p < 0.001 compared with the indicated group. MFI, mean fluorescence intensity.
Impairment of MHC class I-restricted Ag presentation of JEV-infected DCs. A, Inhibition of MHC class I-restricted Ag presentation. β-galactosidase activity in B3Z cells was determined following activation by bmDCs and DC2.4 cells that were previously infected with JEV and pulsed with VVova (5 multiplicity of infection) at the indicated time points p.i. (24, 48, and 72 h). Data represent the mean OD value ± SD of wells evaluated in quadruplicate. B, The levels of MHC class I and SIINFEKL–H-2Kb complexes on the surface of mock- and JEV-infected bmDCs. After pulsing JEV-infected bmDCs with VVova or transfecting with pCIova plasmid DNA expressing OVA, bmDCs were stained with MHC I and 25-D1.16 Abs (following 8 h for VVova and 24 h for pCIova). The expression levels were assessed by three-colored flow cytometry (expressed as the average MFI of three individual experiments) after gating on CD8α+CD11c+ cells. The histograms represent one of three individual experiments. C, The endogenous expression of MHC class I (H-2Kb) and the complex of MHC class I (H-2Kb) plus SIINFEKL peptide. The expression of H-2Kb and SIIFEKL–H-2Kb complexes was determined by immunoprecipitation and Western blot at different time points (0, 6, 12, and 24 h) after pulsing JEV-infected DCs with VVova. D, Proliferation of Ag-specific CD8+ T cells with JEV-infected bmDCs. The purified CD8+ T cells from VVova257–264-immunized mice were expanded in vitro by JEV- and mock-infected bmDCs that were pulsed with VVova. CD8+ T cell proliferation was assessed by a viable cell ATP bioluminescence assay following 72 h of incubation. The mean ± SD of RLUs from wells evaluated in quadruplicate is shown. E, In vivo expression of SIINFEKL–H-2Kb complexes on splenic DCs. JEV-infected C57BL/6 mice were injected i.v. with VVova 7 d p.i. Following 3 d, the levels of SIINFEKL + H-2Kb complex were assessed by four-colored flow cytometry after staining splenocytes with 25-D1.16 Ab. The mean MFI ± SD levels on CD3−CD8α+CD11c+ DCs from three mice per group are shown. F, β-galactosidase activity in B2Z cells stimulated by CD11c+ DCs purified from JEV-infected mice. CD11c+ DCs were purified from JEV-infected mice following i.v. injection of VVova, after which they were used to stimulate the B3Z cells. Data represent the mean OD value ± SD of wells evaluated in quadruplicate. *p < 0.05; **p < 0.01; ***p < 0.001 compared with the indicated group. MFI, mean fluorescence intensity.
Activation of DCs by TLR agonists rescues the suppression of CD8+ T cell response
The data presented above indicate that JEV primarily affects the function of APCs. It has been also reported that DCs possess TLRs and are activated after TLR triggering. Therefore, to check whether JEV-induced immune subversion could be rescued by several TLR agonists, we explored the influence of coinjected TLR agonists on the suppression of CD8+ T cell responses observed in JEV-infected mice. As shown in Fig. 7A, left, the simultaneous administration of TLR agonists (LPS, CpG, and PIC) with vaccinia immunization rescued the CD8+ T cell response from JEV-induced suppression. In addition, when SIINFEKL-specific CD8+ cells were enumerated using intracellular cytokine IFN-γ and Kb/OVAp tetramer staining, mice that received VVova257–264 with TLR agonists had comparable numbers of Ag-specific CD8+ T cells to mock-infected mice (Fig. 7A, middle and right). These results indicate that the impaired function of DCs with JEV infection may be recovered by the appropriate stimulation with TLR agonists. Therefore, TLR agonists rescued the inhibition of CD8+ T cell proliferation when CD8+ T cells were cocultured with JEV-infected bmDCs in the presence of TLR agonists (Fig. 7B). The recovery of JEV-impaired DC functions by TLR agonists was further investigated. It was observed that the treatment of JEV-infected DCs by TLR agonists showed the recovery of the reduced frequency of H-2Kb–SIINFEKL complexes, as detected by 25-D1.16 mAb (Supplemental Fig. 3A). Also, JEV infection of DCs in the presence of TLR agonists showed comparable activation phenotype markers with mock-infected DCs that were pulsed with TLR agonists (Supplemental Fig. 3B). Specifically, the reduced expression of CD40 and MHC class II in JEV-infected DCs was rescued by stimulation with TLR agonists. The production of cytokines in JEV-infected DCs was determined following TLR stimulation (Supplemental Fig. 3C). Interestingly, JEV-infected DCs showed more enhanced production of IL-6 and TNF-α with treatment of TLR agonists, whereas the production of IL-12 and IL-10 in JEV-infected DCs was decreased by TLR agonists, resulting in comparable levels to mock-infected DCs that were treated with TLR agonists. Therefore, the restoration of CD8+ T cell responses and CD8+ T cell proliferation by TLR-triggered DCs indicates that DCs may be primarily impaired in JEV-infected mice, and that TLR triggering is sufficient to rescue the DCs from suppression of CD8+ T cell responses in response to JEV infection.
Treatment with TLR agonists restores the subverted CD8+ T cell responses of JEV-infected mice. A, C57BL/6 mice infected with JEV were immunized with VVova257–264 7 d p.i. Several groups of mice were also coimmunized with one of the indicated TLR agonists (1 μg LPS, 100 μg PIC, 30 μg CpG). The Ag-specific CD8+ T cell responses were assessed based on the in vivo CTL killing activity (left), intracellular cytokine IFN-γ (middle), and Kb/OVAp tetramer staining (right) 14 d later. The in vivo CTL killing activities are expressed as percentage of killing relative to the mock-infected group, and total numbers of SIINFEKL-specific CD8+ T cells determined by intracellular IFN-γ and Kb/OVAp tetramer staining are shown. Each bar represents the mean ± SD of three mice per group. B, CD8+ T cell proliferation by JEV-infected bmDCs following TLR triggering. The CD8+ T cells purified from VVova257–264-immunized mice were expanded with JEV- and mock-infected bmDCs following treatment with VVova and TLR agonist (1 μg/ml LPS, 100 μg/ml PIC, 30 μg/ml CpG). CD8+ T cell proliferation was assessed by a viable cell ATP bioluminescence assay following 72 h of incubation. Data represent the mean ± SD of RLUs from wells evaluated in quadruplicate. *p < 0.05; **p < 0.01; ***p < 0.001 compared with the indicated group.
Treatment with TLR agonists restores the subverted CD8+ T cell responses of JEV-infected mice. A, C57BL/6 mice infected with JEV were immunized with VVova257–264 7 d p.i. Several groups of mice were also coimmunized with one of the indicated TLR agonists (1 μg LPS, 100 μg PIC, 30 μg CpG). The Ag-specific CD8+ T cell responses were assessed based on the in vivo CTL killing activity (left), intracellular cytokine IFN-γ (middle), and Kb/OVAp tetramer staining (right) 14 d later. The in vivo CTL killing activities are expressed as percentage of killing relative to the mock-infected group, and total numbers of SIINFEKL-specific CD8+ T cells determined by intracellular IFN-γ and Kb/OVAp tetramer staining are shown. Each bar represents the mean ± SD of three mice per group. B, CD8+ T cell proliferation by JEV-infected bmDCs following TLR triggering. The CD8+ T cells purified from VVova257–264-immunized mice were expanded with JEV- and mock-infected bmDCs following treatment with VVova and TLR agonist (1 μg/ml LPS, 100 μg/ml PIC, 30 μg/ml CpG). CD8+ T cell proliferation was assessed by a viable cell ATP bioluminescence assay following 72 h of incubation. Data represent the mean ± SD of RLUs from wells evaluated in quadruplicate. *p < 0.05; **p < 0.01; ***p < 0.001 compared with the indicated group.
Discussion
Although infection with sublethal doses of JEV elicited no adverse effects, it did result in a profound suppression of CD8+ T cell responses against secondary pathogens in the current study. Viruses have evolved multiple strategies to subvert the generation of adequate immune responses by their hosts, such as targeting the development and activation of APCs (e.g., DCs) (43), inhibiting MHC class I/II-restricted Ag presentation (43, 44), and blocking and interfering with the role of innate cytokines (type I IFNs and proinflammatory cytokines) (45). JEV appeared to interfere with Ag-presenting machinery in numerous fronts, and CD8α+CD11c+ DCs appeared to be its primary target. As a result, Ag-specific CD8+ T cells purified from mice infected with JEV showed impaired expansion in response to the exposure of recombinant viral or DC-derived Ag in recipients that were not infected. Fresh naive CD8+ T cells transferred to JEV-infected animals also showed reduced proliferation, which indicates that the Ag presentation machinery might be defective in these animals. Congruently, JEV was found to alter the splenic DC subpopulation by inducing a marked depletion of CD8α+CD11c+ DCs without changing the plasmacytoid DCs. Finally, we found that JEV inhibited MHC class I-restricted Ag presentation in CD8α+CD11c+ DCs. Understanding the mechanisms involved in viral immune subversion is a crucial step toward the development of immunoprophylactic and therapeutic strategies. Moreover, our data demonstrate a previously unrecognized mechanism of immune suppression caused by JEV infection.
Among the multiple strategies that may explain the immunosuppression induced by JEV infection, it is likely that DCs infected by JEV primarily influence the size and functionality of the Ag-specific CD8+ T cell response due to their importance in initiating antiviral immunity (20–22). CD8α+CD11c+ DCs are thought to be the primary APCs responsible for inducing CD8+ T cells (3, 46). Although plasmacytoid DCs (B220+CD11c+) can stimulate T cell proliferation when suitably activated, they are relatively poor stimulators of CD8+ T cells (47). Interestingly, analysis of splenocytes in JEV-infected mice has indicated that there is a preferential loss of total CD8α+CD11c+ DCs without a change in the numbers of plasmacytoid DCs, which results in a skewed DC subpopulation ratio. It is therefore conceivable that this reduced capability of splenic APCs to prime CD8+ T cells may contribute to immunosuppression. Plasmacytoid DCs have the capacity to secrete high levels of type I IFN in response to stimulation with viruses or bacterial DNA, as well as to act as a major source of antiviral type I IFN production during many viral infections (48, 49). Because DCs are a group of cells that have a very low t1/2 (~1.5 d) (50), the rate of direct infection of CD8α+CD11c+ DCs with JEV may not be responsible for changes in the proportion of DCs. In addition, we found that infection of DCs with JEV did not induce apoptosis (51). Previous studies have demonstrated that type I IFNs play a role in the apoptosis of splenic DCs and the alteration of DC subtype populations (25). JEV is recognized by the innate receptor RNA helicase enzyme retinoic acid-inducible gene I/IFN regulatory factor-3 signal pathway, which in turn activates cells and induces the expression of the type I IFN gene (52). Therefore, it is possible that excessive amounts of type I IFN caused by JEV may contribute to the observed loss of the splenic DC subpopulation and activation status, and/or interfere with the generation of mature DCs from precursors (25). In addition, it has been demonstrated that DCs infected by JEV released anti-inflammatory cytokine IL-10, which could downregulate the function of neighbor cells, including CD8+ T cells, in infected hosts (51). Conceivably, this IL-10 production by JEV-infected DCs may explain why CD8+ T cells purified from JEV-infected mice elicited impaired responses to Ag (Fig. 3). Therefore, it is likely that JEV could subvert the responses of Ag-specific CD8+ T cells by inducing dysfunction of APCs.
Splenic DCs from JEV-infected mice showed clear downregulation of the MHC class II and CD40 molecules, but no change in the levels of CD80 and CD86 costimulatory molecules, indicating that the inhibition of DC activation by JEV infection is induced in a fashion similar to other viral infections (53, 54). Low expression of MHC class II and CD40 molecules will prevent DCs from crucial interaction with CD4+ Th cells in a process called licensing, which is a necessary step that enables DCs to adequately prime CD8+ T cells (55). Additionally, the lack of costimulation via CD80 and CD86 may impair a developing immune response by inducing T cell anergy or apoptosis instead of activation. In support, such a reduction of CD40 and MHC class II expression was rescued by treatment of TLR agonists to JEV-infected DCs, which subsequently showed recovered CD8+ T cell responses (Fig. 7, Supplemental Fig. 3). This indicates that inadequate activation of DCs by JEV infection might contribute to subvert CD8+ T cell responses against subsequent HSV infection. Furthermore, considering the finding that CD40 ligation could break tolerance of CD8+ T cells induced by tolerogenic DCs (56), it is possible that activation of CD40 by CD40 ligation may render JEV-infected DCs to induce appropriate CD8+ T cell responses.
Splenic DCs from JEV-infected mice showed clearly enhanced expression of the MHC class I molecule, which is a key component in the priming of CD8+ T cells. This upregulation of MHC class I molecules has been shown in cases of infection with WNV, another epidemiologically important flavivirus (57). Paradoxically, because eradication of virus-infected cells relies on the activity of MHC class I-restricted CD8+ CTLs, this upregulation of MHC class I molecules may facilitate immune surveillance targeting of infected cells (58). However, it is important to note that, in the presence of upregulated MHC class I expression, the level of MHC I plus epitope peptide complex on the surface of JEV-infected DCs was clearly lower than that of mock-infected DCs, which indicates that the presentation of the endogenous MHC class I-restricted Ag is defective. This interference with MHC class I-restricted Ag presentation by JEV was also observed in splenic DCs from infected mice (Fig. 6). It has been reported that several viruses and their proteins elicit interference of MHC class I/II-restricted Ag presentation at a critical step during cellular presentation (43, 44). Similarly, JEV infection enhanced the endogenous expression of MHC class I (H-2Kb), as confirmed by immunoprecipitation analysis, but the expression of H-2Kb–SIINFEKL complexes was reduced in JEV-infected DCs, which implies that JEV might interfere with translocation of H-2Kb–peptide complexes to cell surface. This indicates that there may be a skewing of the Ag presentation machinery on JEV-infected cells, which would explain the reduced MHC class I plus peptide complex and CD8+ T cell responses. Moreover, soluble factors, such as IL-10, produced by JEV-infected DCs may contribute to impaired Ag presentation (51). The results of recent studies indicate that CD8α+ DCs are important for mediating cross-presentation, and thereby generating CD8+ T cell responses to flaviviruses, such as WNV (4). Accordingly, CD8α+CD11c+ DCs are considered to be primary targets of immune subversion in JEV infection. This notion is also supported by the demonstration that TLR agonists coadministered with Ag rescued the frequency of MHC class I plus peptide complexes (Supplemental Fig. 3A). However, the precise mechanisms involved in unexpected inhibition of Ag presentation under the enhanced expression of MHC class I are unknown and are the focus of current biochemical investigations.
In conclusion, our data indicate that sublethal JEV infection induces a profound suppression of CD8+ T cell responses that may predispose the host to microbial infection. Furthermore, our results show that this suppression occurs primarily via the induction of defective Ag-presenting machinery, such as preferential depletion of CD8α+CD11c+ DCs and downregulation of MHC class I-restricted Ag presentation. In addition, JEV infection induced a significant reduction in the expression of key molecules involved in generation of the optimal responses of CD8+ T cells. Considering that DCs are the primary target of JEV upon mosquito bite, our results suggest that JEV could provide subverted responses of adaptive immunity via dysregulation of professional APCs in humans, thereby facilitating secondary microbe infections and/or boosting virus itself. Therefore, the events and strategies of immune subversion elicited by JEV could aid in elucidation of the mechanisms by which other important flaviviruses, such as West Nile, Dengue, and St. Louis encephalitis viruses, modulate immune responses.
Acknowledgements
Disclosures The authors have no financial conflicts of interest.
Footnotes
This work was supported by Grant RTI05-03-02 from the Regional Technology Innovation Program of the Ministry of Commerce, Industry, and Energy, a research grant from the Bio-Safety Research Institute, Chonbuk National University, and the Brain Korea 21 Project in 2009, Republic of Korea.
The online version of this article contains supplemental material.
Abbreviations used in this paper:
- bmDC
bone marrow-derived dendritic cell
- DC
dendritic cell
- gB
glycoprotein B
- JEV
Japanese encephalitis virus
- MFI
mean fluorescence intensity
- NS1
nonstructural protein 1
- p.i.
postinfection
- PIC
polyinosine-polycytidylic acid
- RLU
relative luminescence unit
- TCID50
50% tissue culture-infective dose
- VV
vaccinia virus
- WNV
West Nile virus.






