Abstract
A novel factor, named crustacean hematopoietic factor (CHF), was identified from a library of suppression subtractive hybridization with the aim to find downstream genes of an invertebrate cytokine, astakine 1, in the freshwater crayfish Pacifastacus leniusculus. CHF is a small cysteine-rich protein (∼9 kDa) with high similarity to the N-terminal region of vertebrate CRIM1 in containing an insulin growth factor binding protein variant motif with unknown function. CHF was found to be induced in primary cell cultures of crayfish hematopoietic tissue (Hpt) cells (precursors of crayfish blood cells) after treatment with astakine 1. Silencing of CHF did not affect the renewal of Hpt cells in vitro, but induced apoptosis of Hpt cells. CHF is exclusively expressed in the blood cell lineage of crayfish (Hpt cells and blood cells), and in vivo RNA interference experiments show that knockdown of this gene results in severe loss of blood cells and a higher apoptotic rate in Hpt. Our data further suggest that crayfish CHF is critical for the survival of hemocytes and Hpt cells by preventing their apoptosis, thus it plays an important role in hemocyte homeostasis in crayfish. Our study of CHF may also shed light on the function of this untypical insulin growth factor binding protein motif located in the N-terminal of vertebrate CRIM1.
Hematopoiesis is a complex process by which different blood cells are formed and released from hematopoietic tissues. Numerous factors involved in this process, such as transcription factors and cytokines, have been described throughout the animal kingdom from invertebrates to vertebrates, and they are important in this dynamic process to maintain homeostasis of the blood cells. Due to lack of oxygen-carrying erythrocytes and blood cells of the lymphoid lineage, which are participating in adaptive immune defense, hematopoiesis in invertebrates offers a simple model system to study regulation of the blood cells of the innate immune system. Invertebrate blood cells (hemocytes) are mainly comparable to cells of the myeloid lineage in invertebrates, because their main function is to participate in innate immunity and blood clotting. The molecular mechanisms involved in hematopoiesis in invertebrates are beginning to be understood. Several transcription factors have been characterized as lineage-specific markers in the fruit fly, Drosophila melanogaster, and are conserved across taxonomic groups from flies to mammals (1–3). Additionally conserved signaling pathways during embryonic and larval hematopoiesis, such as Toll/NF-κB and JAK/STAT, have been studied in detail in Drosophila (3). However, a clear role for cytokines, such as the platelet-derived growth factor/vascular endothelial growth factor-related PVF1–PVF3 and Upd (a ligand for the JAK–STAT pathway) in Drosophila hematopoiesis, is currently not at hand (4, 5). It is important to bear in mind that Drosophila adults lack a hematopoietic tissue, and the adult flies during their short life span have to rely on hemocytes produced only during the larval and embryonic stage. In several other arthropods, such as crustaceans, hematopoiesis is an ongoing process throughout the whole life of the animals (up to 20 y). The hematopoietic tissue in crayfish is a separate organ located in the dorsal part of the stomach, and five distinct morphological types of hematopoietic tissue (Hpt) cells are present, which can develop into the two main lineages of hemocytes: semigranular cells (SGCs) and granular cells (GCs) (6–8). A technique for primary culture of crayfish Hpt cells was established in our laboratory, and by using this method, it is now possible to study the molecular mechanism of hematopoiesis of crayfish in vitro (7, 9).
As a result of this technique, astakine 1, a homolog to vertebrate prokineticins, was first identified in the freshwater crayfish Pacifastacus leniusculus, as a cytokine, and it was shown to be critical for new hemocyte formation and release (7). In vivo, the total hemocyte number was significantly increased by the injection of either native or recombinant astakine 1, and gene silencing of astakine 1 by RNA interference (RNAi) resulted in a low hemocyte number following an injection of LPS into crayfish. In vitro, when primary cell cultures of crayfish Hpt cells were incubated with astakine 1, proliferation of Hpt cells was stimulated. Furthermore, astakine 1 was found to indirectly inhibit the enzyme activity of transglutaminase localized on the surface of Hpt cells, and at the same time, the Hpt cells started to spread and migrate (10). Recently, we were able to show that ATP synthase is present on the surface of a subpopulation of the Hpt cells and, more importantly, that it may serve as a receptor for astakine 1. ATP synthase activity contributes to ∼40% of the ATP formed at the cell surface of Hpt cells, and astakine 1 was found to interact with the β subunit of ATP synthase on the Hpt cell surface, which means that the ATP formation by this enzyme was blocked (11).
A new astakine, astakine 2, was recently found in crayfish, and the two astakines were found to play different roles in the hematopoiesis in crayfish (12). Astakine 1 can stimulate proliferation of Hpt cells and differentiation of Hpt cells along the SGC lineage both in vivo and in vitro, whereas astakine 2 plays an important role in the maturation of GCs in vivo.
In the current study, suppression subtractive hybridization (SSH) was conducted to identify the target gene of astakine 1 in the Hpt cells to increase our understanding of the molecular mechanism involved in hematopoiesis. Interestingly, the expression of mRNA encoding a so far unknown cysteine-rich protein was found to be dependent upon astakine 1 and was found to be necessary for hematopoiesis. Silencing of this gene in vivo resulted in a severe hemocyte loss in the animal, and a high apoptotic rate of Hpt cells was found to be present in the hematopoietic tissue of the silenced animal. This suggests that astakine 1, similar to other vertebrate cytokines, may prevent apoptosis and act via this cysteine-rich protein crustacean hematopoietic factor (CHF), which has high similarities with the N-terminal region of vertebrate CRIM1. CHF is critical for the survival of both hemocytes and Hpt cells and thus plays an important role in hematopoiesis.
Materials and Methods
Experimental animals and primary culture of Hpt cells
Freshwater crayfish, P. leniusculus, purchased from Nils Fors, Askersund, Lake Vättern, Sweden, were maintained in tanks with aerated tap water at 10°C. Only intermolt animals were used in the experiment.
Hpt cells were isolated as described previously with minor modification (9). Briefly, the hematopoietic tissue was dissected from the dorsal side of the stomach and was incubated in 700 μl 0.1% collagenase (type I) and 0.1% collagenase (type IV) in crayfish PBS (CPBS) (10 mM Na2HPO4, 10 mM KH2PO4, 0.15 M NaCl, 10 μM CaCl2, and 10 μM MnCl2 [pH 6.8]) at room temperature (RT) for 40 min. After collagenase treatment, the tissue was centrifuged at 800 × g for 5 min to remove the collagenase solution. The pellet was washed twice with 1 ml CPBS, and the undigested tissue was removed. The isolated Hpt cells were resuspended in L-15 medium (Sigma-Aldrich) supplemented with 5 μM 2-ME, 1 μM phenylthiourea, 60 μg/ml penicillin, 50 μg/ml streptomycin, 50 μg/ml gentamicin (Sigma-Aldrich), and 2 mM l-glutamine, and subsequently seeded in 96-well plates (150 μl) at a density of 5 × 105 cells/ml. One third of the medium was changed every second day. Crude-prepared astakine from plasma or recombinant astakine 1 was supplemented in the cell culture every second day.
Construction and screening of subtracted cDNA libraries
The PCR-based cDNA subtraction was performed according to Liu et al. (13) with some modification. In brief, total RNAs from control and astakine 1-treated Hpt cells were used as the driver and tester, respectively, for construction of a forward SSH library to find genes that were upregulated by the addition of astakine 1 in Hpt cell cultures. The library construction was performed using the Clontech PCR-select cDNA Subtraction kit (Clontech). The subtracted target cDNAs were subsequently cloned into a PCR2.1-TOPO vector (Invitrogen) and transformed into TOPO10F’ Competent Cells (Invitrogen). Recombinant white colonies were randomly picked and amplified by bacterial PCR (bacterial colony as PCR template) using a primer pair corresponding to the adaptor sequence. The PCR products were visualized on 1.5% agarose gels to ensure quality and quantity of amplification and then spotted onto a positively charged nylon transfer membrane (Hybond-N+; GE Healthcare). The total secondary PCR products from the forward and reverse SSH as well as unsubtracted driver PCR products were used as probes. The probes were labeled with digoxigenin by using DIG-High Prime DNA Labeling and Detection Starter Kit II (Roche), and hybridization and detection was performed according to the manufacturer’s instructions. Differentially expressed clones were picked based on the positive results from the hybridization and subsequently cultured in Luria-Bertani (LB) broth containing ampicillin for plasmid extraction with the GenElute Plasmid Miniprep Kit (Sigma-Aldrich). Two hundred forward subtracted clones were sequenced and analyzed by the National Center for Biotechnology Information BLASTP search program.
Molecular cloning and tissue distribution of the CHF
For cDNA cloning, nested primers were designed according to the partial sequence of a CRIM-like protein from the SSH library, and 5′-RACE and 3′-RACE were performed to clone this full cDNA sequence of the hematopoietic factor, which we named CHF.
Total RNA was extracted from different crayfish tissues, including eye stalk, heart, hepatopancreas, hematopoietic tissue, hemocytes, intestine, nerve cord, and testis by using the Gene Elute Total Mammalian RNA extraction kit (Sigma-Aldrich), followed by RNase free DNase I (Ambion) treatment. Equal amounts of total RNA was used for cDNA synthesis with ThermoScript (Invitrogen) according to the manufacturer’s instructions and analyzed for expression of CHF by RT-PCR, using the following primers: 5′-ATGCGGAGCAGCTACCGCTTGAGGTG-3′ and 5′-CAGTAACCATTCTGCTTTCCTTG-3′. The PCR program used was as follows: 94°C, 2 min, followed by 30 cycles of 94°C for 30 s, 60°C for 30 s, and 72°C for 40 s, and the transcription of a 40S ribosomal protein was used as an internal control. All PCR products were analyzed on 1.5% agarose gel stained with ethidium bromide.
Generation of dsRNA
Oligonucleotide primers were designed to amplify two partial regions of CHF, which were then used as templates to synthesize two different dsRNA of CHF: dsCHF1 and dsCHF2. A T7 promoter sequence (italics) was appended at the 5′ end of the primers: for dsCHF1: 5′-TAATACGACTCACTATAGGGCGCTGAAGCTGTGAGGTAAC-3′ and 5′-TAATACGACTCACTATAGGGTAACCATTCTGCTTTCCTTTGAT-3′; and for dsCHF2: 5′-TAATACGACTCACTATAGGGAAAGACGTGTGCTTCTGCT-3′ and 5′- TAATACGACTCACTATAGGGCGCTGAAGCTGTGAGGTAAC-3′. A template was generated by PCR using primers specific for portions of the GFP gene from pd2EGFP-1 vector (Clontech), which was used to prepare the dsRNA of GFP as an RNAi control. The primers were 5′-TAATACGACTCACTATAGGGCGACGTAAACGGCCACAAGT-3′ and 5′-TAATACGACTCACTATAGGGTTCTTGTACAGCTCGTCCATGC-3′. To generate dsRNA, 1 μg PCR product was purified by gel extraction (Qiagen, Hilden, Germany) and used as a template for in vitro transcription according to the manual of the MegaScript kit (Ambion), and the dsRNAs were purified with TRIzol LS Reagent (Invitrogen).
Preparation of recombinant astakine 1 and astakine 2
Recombinant astakine 1 and astakine 2 were prepared following the previous description (12). Briefly, the coding sequence of astakine 1 without signal peptide was cloned into the bacterial expression vector pet32a (Novagen) at the BamHI and SalI cleavage sites and subsequently transformed into Escherichia coli cells Rosette-gami B (DE3), and a single colony was grown in LB medium containing 100 μg/ml ampicillin, 20 μg/ml kanamycin, and 10 μg/ml tetracycline to OD600 = 0.5 and induced with 0.02 μM isopropyl β-d-thiogalactoside overnight at 20°C. The recombinant protein was purified by HisTrap FF column chromatography (GE Healthcare), and the Trx-tag was removed in the column by incubation with enterokinase (New England Biolabs) at 4°C in cleavage buffer (20 mM Tris, 50 mM NaCl, 2 mM CaCl2 [pH 7.2]) overnight. Free astakine 1 was eluted with elution buffer (20 mM Tris, 50 mM NaCl, 5 mM EDTA [pH 7.2]) from the column, and the enterokinase was irreversibly blocked by 4 mM Pefabloc SC (Roche).
For astakine 2, the coding region without signal peptide was cloned into the same vector at the EcoRI and SalI cleavage sites, and furthermore, one Factor Xa site was introduced in the N-terminal. Thus, the tag of recombinant astakine2 was removed on the column by incubation of Factor Xa, which generates identical N-terminal in the recombinant astakine 2 as in native astakine 2. Factor Xa activity was irreversibly blocked by 2 μM dansyl-glu-gly-arg-chloromethyl ketone (Calbiochem).
Protease inhibitor was removed from the recombinant astakines before adding to the cell cultures by dialysis against HEPES buffer (20 mM HEPES and 150 mM NaCl [pH 7]).
Preparation of rCHF and its Ab
The coding sequence of CHF without signal peptide was cloned into the bacterial expression vector pet32a (Novagen) at the BamHI and SalI cleavage sites and subsequently transformed into Escherichia coli cells Rosette-gami B (DE3), and a single colony was grown in LB medium containing 100 μg/ml ampicillin, 20 μg/ml kanamycin, and 10 μg/ml tetracycline to OD600 = 0.5 and induced with 0.02 μM isopropyl β-d-thiogalactoside overnight at 20°C. The recombinant protein was purified by HisTrap FF column chromatography (GE Healthcare), and the Trx-tag was removed in the column by incubation with Enterokinase (New England Biolabs) at 4°C in cleavage buffer (20 mM Tris, 50 mM NaCl, and 2 mM CaCl2 [pH 7.2]) overnight. Free CHF was eluted with elution buffer (20 mM Tris, 50 mM NaCl, and 5 mM EDTA [pH 7.2]) from the column, and the enterokinase was irreversibly blocked by 4 mM Pefabloc SC (Roche).
Two milligrams rCHF was used for production of a rabbit antiserum, and anti-CHF Abs were purified from the rabbit antiserum by using the GammaBind G-Sepharose (GE Healthcare) following the manufacturer’s instructions. Similarly, control Abs were purified from the preimmune rabbit serum.
Western blot and immunostaining
For Western blot, the hemocyte lysates were prepared as previously described (14), and 10 μg hemocyte lysate was subjected to 12.5% SDS-PAGE under reducing conditions and then electrotransferred to Hybond-P extra membranes (GE Healthcare) in transfer buffer (25 mM Tris-HCl, 190 mM glycine, and 20% methanol) for 2 h at 280 mA. All of the following steps were performed at RT. The membrane was blocked subsequently in Tween 20 and TBS (TTBS; 1% Tween 20 in 20 mM Tris-HCl and 150 mM NaCl [pH 7.5]) containing 5% BSA for 1 h, washed briefly three times, and then incubated with anti-astakine Ab (0.2 ng/ml in TTBS) overnight at 4°C or 1 h at RT. Then, the membrane was washed with TTBS for 20 min, a procedure that was repeated three times. The ECL anti-rabbit IgG peroxidase-linked, species-specific whole Ab from donkey (GE Healthcare) diluted 1:7500 with TTBS was incubated for 1 h and washed with TTBS for 20 min three times. For detection, the ECL Western blotting reagent kit (GE Healthcare) was used according to the manufacturer’s instructions.
Immunostaining was performed as previously described (11, 12). Briefly, crayfish hemocytes were seeded on the coverslips and fixed with 2% paraformaldehyde in 10 mM HEPES, 150 mM NaCl (pH 7.0) overnight at 4°C for 1 h at RT. After fixation, the hemocytes were permeabilized with 0.3% Triton X-100 in PBS for 20 min and subsequently blocked with PBS, 0.1% Tween 20, and 5% BSA (blocking buffer) for 1 h. The hemocytes were incubated for 1 h with the primary Ab diluted to 2 μg/ml in blocking buffer, subsequently washed with PBS with 0.1% Tween (PBST), and incubated for 1 h with FITC-labeled second Ab (1:300) in blocking buffer. After washing with PBST, the coverslips were mounted in Mowiol (Vector Laboratories) dissolved in glycerol. The slides were observed under a fluorescence microscope.
RNAi in vitro
Transfection of dsRNA was made according to Liu and Söderhäll (15) with minor modifications. Briefly, 4 μl dsRNA (250 ng/μl) was mixed with 3 μl calf histone H2A (histone from calf thymus, type II-A, 1 mg/ml dissolved in modified L-15 medium) (Sigma-Aldrich) and incubated for 5–10 min at RT and then mixed with 20 μl cell culture medium before adding into one well of Hpt cell cultures (96-well plates). One third of the total volume of medium was changed every second day during incubation of the Hpt cell cultures. After 1 wk, total RNA was extracted from the Hpt cells, and quantitative RT-PCR (RT-qPCR) was conducted to monitor the transcript of CHF and other crayfish hemocytes maker genes. The following primers were used for CHF: 5′-ATGCGGAGCAGCTACCGCTTGAGGTG-3′ and 5′-GGCCGACATGTGAATGAG-3′; for proliferating cell nuclear Ag (PCNA): 5′-TGCTGGTGACATTGGTACTG-3′ and 5′-GCCTTGGTGAACATGTTGAG-3′; for Kazal protease inhibitor (KPI): 5′-CAGTGCATGCTCGAGATTG-3′ and 5′- ATGTAACGCGTCAGGTCAAC-3′; and for superoxide dismutase (SOD): 5′-TCGTCCGAGGCTTATATCG-3′ and 5′-TGCAACTACCCGAATGATG-3′.
RNAi in vivo
Small intermolt crayfish (20 ± 2 g, fresh weight) were used for in vivo RNAi experiments. Briefly, 150 μg CHF or GFP control dsRNA dissolved in 200 μl crayfish saline (0.2 M NaCl, 5.4 mM KCl, 10 mM CaCl2, 2.6 mM MgCl2, 2 mM NaHCO3, pH 6.8) was injected via the base of the fourth walking leg. After 24 h, blood samples were collected, and the total hemocyte count (THC) was determined as described previously (9). THC index was calculated as the total number of hemocytes divided by the total number of hemocytes before injection. The Hpt cells were isolated from these dsRNA-treated crayfish for analysis of apoptosis.
BrdU incorporation assay
BrdU incorporation assays were performed as previously described with minor modification (9). Briefly, Hpt cells were incubated with 10 μM BrdU (Sigma-Aldrich) overnight. The labeled cells were fixed with 70% (v/v) ethanol in 50 mM glycine buffer for 30 min at 25°C, subsequently incubated in 2 N HCl containing 0.2 mg/ml pepsin (Sigma-Aldrich) for 30 min at 30°C washed with 0.1 M Na2B4O7 (pH 8.5) to neutralize the acid. After washing with PBS with 0.5% Tween 3 × 5 min at 20°C, the cells were incubated 1 h with FITC-conjugated anti-BrdU Ab (BD Biosciences; 1:5) Then, the wells were washed five times for 30 min in PBST and examined under a fluorescence microscope. The proliferation rate was calculated as the total number of BrdU-positive cells divided by the number of Hpt cells. At least 1000 Hpt cells were counted per well.
Apoptosis analysis
The apoptotic rates of Hpt cells in vitro were analyzed by using the Annexin-V-FLUOS Staining Kit (Roche) according to the manufacturer’s instruction, Briefly, Hpt cells were seeded in the 96-well plates (white plate) at a density of 7 × 104 cells/well. After 4 d posttreatment of 1 μg CHF or GFP dsRNA, Hpt cells were washed with HEPES buffer (10 mM, 150 mM NaCl [pH 7]) and incubated with 100 μl Annexin-V-FLUOS labeling solution for 10–15 min at RT. Then, the labeling solution was removed from the well, and the Hpt cells were subsequently washed with HEPES buffer twice and examined under a fluorescence microscope. The apoptotic rate was calculated as the total number of Annexin-positive cells with negative propidium iodide staining divided by the number of viable Hpt cells. At least 1000 Hpt cells were counted per well.
The apoptotic rates of Hpt cells in vivo were analyzed using the Caspase-Glo 3/7 Assay Kit (Promega) according to the manufacturer’s instruction. Briefly, viability of the Hpt cells was first assayed by trypan blue staining. The cells were suspended in CPBS at a density of 5 × 105 viable cells/ml, and 100 μl Hpt cell suspension was seeded in the 96-well white plate, then 100 μl Caspase-Glo reagent was added to each well and gently mixed with the cells, with incubation at RT for 1 h. The luminescence of each sample was measured in a plate-reading luminometer.
Results
A cysteine-rich protein is induced in Hpt cells by treatment with astakine 1
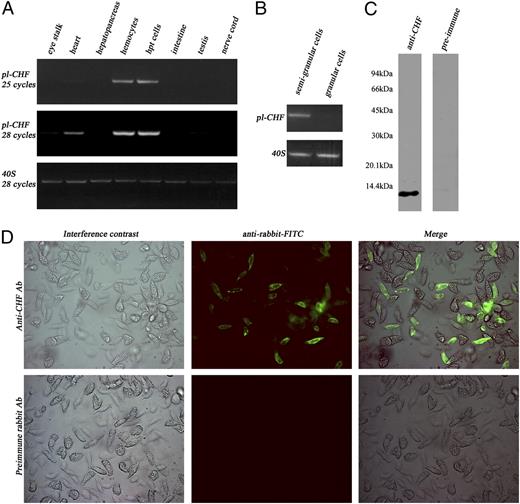
To identify target genes of astakine 1 and to advance our understanding of the molecular mechanism by which astakine 1 affects the renewal of Hpt cells, a PCR-based cDNA subtraction was adopted. Primary cell cultures of Hpt cells were supplemented with r-astakine 1 every second day, and after 4 d of culture, total RNA was extracted and used as a tester. The total RNA from Hpt cells cultured in the absence of astakine 1 was used as a driver to form a forward SSH cDNA library to enrich the transcripts that were upregulated by astakine 1 treatment. After screening of the forward SSH cDNA library, one cysteine-rich protein of 121 aa residues containing 12 cysteines (Fig. 1A) was selected for further study, and we named this peptide CHF. CHF is a novel protein with low similarity to other known proteins. Highest similarity was found to a hypothetical protein of Nematostella vectensis with a low score of 63. However, CHF was found to show high similarity with the N-terminal part of the mammalian cysteine-rich transmembrane bone morphogenetic protein (BMP) regulator 1 (chordin-like), also known as CRIM1, together with some other invertebrate homologous proteins. They also share similar N terminal “LXCXXC” and a variant of insulin growth factor binding protein (IGFBP) motif “XC(X/G)CCXXC,” which may reveal an evolutionary conserved motif (Fig. 1B). The protein (CHF) was found to be avidly transcribed in Hpt cells and hemocytes (Fig. 2A), and a slight expression was detected in the crayfish heart, which most likely is due to hemocytes infiltrating this tissue. The most interesting and important finding is that this gene is dominantly expressed in the SGCs, not in GCs (Fig. 2B). Moreover, a polyclonal Ab was generated against CHF, and this Ab can specifically recognize CHF in a hemocyte lysate (Fig. 2C). By using this Ab in immunostaining of crayfish hemocytes (Fig. 2D), it was clear that CHF is restricted to the SGCs. Thus, CHF in this case is also a good marker for SGCs.
Nucleotide and deduced amino acid sequence of CHF. A, The deduced amino acid sequence is numbered from the first Met residue, a putative signal peptide is underlined, the cysteines are indicated by circles, and a poly A additional signal is boxed. B, Alignment of crayfish CHF and vertebrate CRIM1 together with other CHF-like proteins. All these proteins share a similar N-terminal “LXCXXC” and a variant IGFBP motif “XC(X/G)CXXC.” ci-CHF like, Ciona intestinalis CHF-like protein (GenBank: XP_002129671.1); dr-CRIM1, Danio rerio CRIM1 (GenBank: NP_997986); hm-CHF like, Hydra magnipapillata CHF-like protein (GenBank: XP_002156854.1); hs-CRIM1, Homo sapiens CRIM1 (GenBank: NP_057525); mm-CRIM1, Mus musculus CRIM1 (GenBank: NP_056615); Pl-CHF, Pacifastacus leniusculus CHF (GenBank: GQ497446); sp-CRIM1, Strongylocentrotus purpuratus CRIM1 (GenBank: XP_780685).
Nucleotide and deduced amino acid sequence of CHF. A, The deduced amino acid sequence is numbered from the first Met residue, a putative signal peptide is underlined, the cysteines are indicated by circles, and a poly A additional signal is boxed. B, Alignment of crayfish CHF and vertebrate CRIM1 together with other CHF-like proteins. All these proteins share a similar N-terminal “LXCXXC” and a variant IGFBP motif “XC(X/G)CXXC.” ci-CHF like, Ciona intestinalis CHF-like protein (GenBank: XP_002129671.1); dr-CRIM1, Danio rerio CRIM1 (GenBank: NP_997986); hm-CHF like, Hydra magnipapillata CHF-like protein (GenBank: XP_002156854.1); hs-CRIM1, Homo sapiens CRIM1 (GenBank: NP_057525); mm-CRIM1, Mus musculus CRIM1 (GenBank: NP_056615); Pl-CHF, Pacifastacus leniusculus CHF (GenBank: GQ497446); sp-CRIM1, Strongylocentrotus purpuratus CRIM1 (GenBank: XP_780685).
CHF is mainly present in Hpt cells and SGCs. A, Total RNA was extracted from different crayfish tissues, including eye stalk, heart, hepatopancreas, hematopoietic tissue, hemocytes, intestine, nerve cord, and testis. The expression of CHF was analyzed by RT-PCR, and transcription of 40S served as control. B, SGCs and GCs were separated as previously described (28), the total RNA was extracted, and the transcription of CHF was analyzed by RT-PCR. C, Western blot of hemocyte lysates using anti-CHF Ab. Anti-CHF Ab specifically recognized CHF in a hemocyte lysate. D, Detection of CHF in the SGCs by immunostaining. Crayfish hemocytes were fixed with 2% paraformaldehyde, permeabilized with 0.3% Triton X-100, and detection of CHF was done using a rabbit anti-CHF Ab, followed by FITC-conjugated anti-rabbit IgG. CHF-positive signals were only present in the SGCs, not in GCs. The preimmune rabbit IgG served as a staining control (original magnification ×200).
CHF is mainly present in Hpt cells and SGCs. A, Total RNA was extracted from different crayfish tissues, including eye stalk, heart, hepatopancreas, hematopoietic tissue, hemocytes, intestine, nerve cord, and testis. The expression of CHF was analyzed by RT-PCR, and transcription of 40S served as control. B, SGCs and GCs were separated as previously described (28), the total RNA was extracted, and the transcription of CHF was analyzed by RT-PCR. C, Western blot of hemocyte lysates using anti-CHF Ab. Anti-CHF Ab specifically recognized CHF in a hemocyte lysate. D, Detection of CHF in the SGCs by immunostaining. Crayfish hemocytes were fixed with 2% paraformaldehyde, permeabilized with 0.3% Triton X-100, and detection of CHF was done using a rabbit anti-CHF Ab, followed by FITC-conjugated anti-rabbit IgG. CHF-positive signals were only present in the SGCs, not in GCs. The preimmune rabbit IgG served as a staining control (original magnification ×200).
During primary culture of Hpt cells without supplement of astakine 1, the transcription level of CHF decreased continuously (Fig. 3A), and more importantly, CHF transcription in Hpt cells could be dose dependently induced if these cells were treated with astakine 1. However, if astakine 2 was used to induce CHF, on the contrary, a slight downregulation of CHF was observed (Fig. 3B). Taken together, these data strongly suggest that CHF is a target gene of astakine 1 signaling and that its expression is dependent of astakine 1 during hematopoiesis.
Astakine 1 is needed for CHF expression in Hpt cells. A, The transcription level of CHF continually decreases in a primary Hpt cell culture without supplementary astakine 1. Hpt cells were cultured without recombinant astakine 1 (r-astakine 1) for 1 wk, and at different time intervals, total RNA was extracted, and RT-qPCR was conducted to monitor the transcription of CHF. B, The transcription level of CHF can be induced if r-astakine 1 is added to the culture medium. Hpt cells were cultured with r-astakine 1 or recombinant astakine 2 (r-astakine 2) in the culture medium. Total RNA was extracted after 7 d, and RT-qPCR was conducted to monitor the transcription of CHF. The columns represent the mean of three separate experiments, and error bars represent SD values. The p values of Student t tests are labeled above the column.
Astakine 1 is needed for CHF expression in Hpt cells. A, The transcription level of CHF continually decreases in a primary Hpt cell culture without supplementary astakine 1. Hpt cells were cultured without recombinant astakine 1 (r-astakine 1) for 1 wk, and at different time intervals, total RNA was extracted, and RT-qPCR was conducted to monitor the transcription of CHF. B, The transcription level of CHF can be induced if r-astakine 1 is added to the culture medium. Hpt cells were cultured with r-astakine 1 or recombinant astakine 2 (r-astakine 2) in the culture medium. Total RNA was extracted after 7 d, and RT-qPCR was conducted to monitor the transcription of CHF. The columns represent the mean of three separate experiments, and error bars represent SD values. The p values of Student t tests are labeled above the column.
CHF prevents apoptosis in Hpt cells
Astakine 1 is known to directly participate in the induction of proliferation and differentiation of Hpt cells along the SGC lineage (12), and in this study we now show that CHF expression is dependent of astakine 1 expression in Hpt cells. Accordingly, we decided to find out whether CHF is also involved in the proliferation and/or the differentiation process of the Hpt cells. To address this question, in vitro RNAi experiments of CHF were conducted. Hpt cells were treated with either dsRNA of CHF (dsCHF1 and dsCHF2) or GFP (dsGFP), and after 1 wk, the transcription of PCNA, KPI, and SOD was monitored by RT-qPCR. Transcripts of KPI and SOD have previously been shown as markers for differentiation along the SGC and GC lineages, respectively (8). Downregulation of CHF was found to slightly but not significantly (p = 0.48) increase the proliferation of Hpt cells (Fig. 4A, 4B), and the differentiation of Hpt cells along the SGC lineage was not significantly affected (p = 0.26). Interestingly, if CHF was silenced by RNAi, the differentiation of Hpt cells along the GC lineage was slightly promoted, which was evidenced by the induction of SOD, a GC marker in crayfish (Fig. 4A). Furthermore, we asked whether CHF is involved in the apoptosis of Hpt cells. To answer this question, the CHF gene was first knocked down in Hpt cells in vitro, and the rate of apoptosis was measured by staining with Annexin-V-FLUO. Silencing of CHF in the Hpt cells indeed increased the apoptotic rate (Fig. 3C), which confirms our hypothesis that treatment of the Hpt cells with astakine 1 blocked the apoptosis through induction of the hematopoietic factor CHF in Hpt cells. Thus, this factor is important for the survival of the Hpt cells and appears to do so by preventing their apoptosis. Because CHF was found to be exclusively expressed in Hpt cells and SGCs, we decided to perform in vivo RNAi experiments to study its impact on the crayfish hematopoiesis in live animals. Interestingly, when animals were injected with CHF dsRNA to silence CHF, the hemocytes number was significantly decreased after 24 h (Fig. 5A). In addition, the Hpt cells isolated from the CHF dsRNA-treated crayfish was found to have higher apoptotic rate compared with control GFP dsRNA-treated animals, as analyzed by the caspase 3/7 activity assay. A downregulation of CHF dramatically induced a high caspase 3/7 activity in the Hpt cells (Fig. 5B). Thus, CHF is important for the survival of the Hpt cells and appears to do so by preventing their apoptosis. During the early stage of an infection, an animal can lose ∼90% of the circulating hemocytes, and hence it is necessary to have an efficient way of renewal of hemocytes, a process in which CHF seems to play an important role. This also confirms our hypothesis that treatment of the Hpt cells with astakine 1 may block apoptosis through induction of the hematopoietic factor CHF in Hpt cells.
In vitro RNAi of CHF in the Hpt cell culture. A, RNAi of CHF did not affect the proliferation of Hpt cells and differentiation of Hpt cells along the SGC lineage, but slightly promoted the differentiation of Hpt cells along GC lineage. Hpt cells were cultured in the presence of recombinant astakine 1, and 1 μg/well CHF dsRNA (dsCHF1 and dsCHF2) or GFP dsRNA (dsGFP) was incubated with the Hpt cells. After 7 d, total RNA was extracted, and RT-PCR was conducted to monitor proliferation (PCNA) and differentiation (KPI; marker for SGCs and SOD; marker for GCs). The columns represent the mean of three separate experiments, and error bars represent SD values. B, RNAi of CHF did not affect the proliferation of Hpt cells. Hpt cells were cultured in the presence of recombinant astakine 1, and 1 μg/well CHF dsRNA or GFP dsRNA (control) was incubated with the Hpt cells. After 4 d, proliferation of Hpt cells was monitored by BrdU incorporation assay. The columns represent the mean of three separate experiments, and error bars represent SD values. C, In vitro RNAi of CHF result in higher apoptosis in Hpt cell culture. Hpt cells were cultured supplemented with recombinant astakine 1 and incubated with 1 μg/well CHF dsRNA or GFP dsRNA; after 4 d, apoptosis was assayed by staining with Annexin-V-FLUOS. The columns represent the mean of three separate experiments, and error bars represent SD values. The p values of Student t tests are labeled above the column.
In vitro RNAi of CHF in the Hpt cell culture. A, RNAi of CHF did not affect the proliferation of Hpt cells and differentiation of Hpt cells along the SGC lineage, but slightly promoted the differentiation of Hpt cells along GC lineage. Hpt cells were cultured in the presence of recombinant astakine 1, and 1 μg/well CHF dsRNA (dsCHF1 and dsCHF2) or GFP dsRNA (dsGFP) was incubated with the Hpt cells. After 7 d, total RNA was extracted, and RT-PCR was conducted to monitor proliferation (PCNA) and differentiation (KPI; marker for SGCs and SOD; marker for GCs). The columns represent the mean of three separate experiments, and error bars represent SD values. B, RNAi of CHF did not affect the proliferation of Hpt cells. Hpt cells were cultured in the presence of recombinant astakine 1, and 1 μg/well CHF dsRNA or GFP dsRNA (control) was incubated with the Hpt cells. After 4 d, proliferation of Hpt cells was monitored by BrdU incorporation assay. The columns represent the mean of three separate experiments, and error bars represent SD values. C, In vitro RNAi of CHF result in higher apoptosis in Hpt cell culture. Hpt cells were cultured supplemented with recombinant astakine 1 and incubated with 1 μg/well CHF dsRNA or GFP dsRNA; after 4 d, apoptosis was assayed by staining with Annexin-V-FLUOS. The columns represent the mean of three separate experiments, and error bars represent SD values. The p values of Student t tests are labeled above the column.
Silencing of CHF results in higher apoptosis rate of Hpt cells in vivo and severe loss of hemocytes. A, In vivo RNAi of CHF resulted in a loss of hemocytes in the animal. Crayfish were injected with 120 μg CHF dsRNA or GFP dsRNA, and after 24 h, the THC index was calculated as the total number of hemocytes divided by the total number of hemocytes before injection. The columns represent the mean of six separate experiments, and error bars represent SD values. B, In vivo RNAi of CHF result in higher apoptosis in Hpt cell. Hpt cells were isolated from dsRNA-treated crayfish, and their apoptosis rates were measured by caspase 3/7 activity assay. The columns represent the mean of three separate experiments, and error bars represent SD values. The p values of Student t tests are labeled above the column.
Silencing of CHF results in higher apoptosis rate of Hpt cells in vivo and severe loss of hemocytes. A, In vivo RNAi of CHF resulted in a loss of hemocytes in the animal. Crayfish were injected with 120 μg CHF dsRNA or GFP dsRNA, and after 24 h, the THC index was calculated as the total number of hemocytes divided by the total number of hemocytes before injection. The columns represent the mean of six separate experiments, and error bars represent SD values. B, In vivo RNAi of CHF result in higher apoptosis in Hpt cell. Hpt cells were isolated from dsRNA-treated crayfish, and their apoptosis rates were measured by caspase 3/7 activity assay. The columns represent the mean of three separate experiments, and error bars represent SD values. The p values of Student t tests are labeled above the column.
Discussion
With the aim of finding target genes for astakine 1 signaling, a novel cysteine-rich protein, the CHF, was isolated from the Hpt cells. This protein shows high similarity to the N-terminal region of the human cysteine-rich transmembrane BMP regulator 1 (chordin-like), which in humans is encoded by the CRIM1 gene and contains an IGFBP motif, a six cysteine-rich repeat (CRR) domain and also a transmembrane domain. The CRIM1 gene was first cloned from a human fetal kidney cDNA library and found to be present in a variety of tissues including pancreas, kidney, skeletal muscle, lung, placenta, brain, and heart (16). Moreover, a CRIM1 homolog was also detected in the mouse embryo, specifically in the developing mouse brain and spinal cord, and this protein plays an important role in the development of CNS in mammals (17). CRIM1 was found to function as an antagonist of BMPs by reducing the production and secretion of active BMPs from the cells in which it is expressed (18). This function of CRIM1 is mainly achieved by its interaction with BMPs via the CRR-containing portion of the protein. These CRRs are also found in the BMP antagonists, vertebrate chordin, and Drosophila sog and are responsible for the binding and regulation of BMPs (19–22). However, until now, the function of the N-terminal IGF-binding protein motif of CRIM1 is still unknown. The deduced IGFBP motif “XC(X/G)CXXC” of vertebrate CRIM1 and other invertebrate homologs differ from the typical IGFBP motif “GCGCXXC,” which is essential for IGF binding (23–25). So whether proteins containing the “XC(X/G)CXXC” motif also can function as IGF-binding proteins remain to be shown. In contrast, our current functional study of CHF, which contains this putative IGFBP motif, may shed some light on the role of this motif located on the N-terminal region of human CRIM1 and its vertebrate homologs.
We have searched through known invertebrate genomes for the presence of CHF-like transcripts and found similarities with transcripts from Hydra magnipapillata, Ciona intestinalis, Strongylocentrotus purpuratus, as well as in Apis mellifera. In these invertebrates, transcripts are present encoding putative CHF-like proteins of ∼106–135 aa residues, containing a “XC(X/G)CXXC” motif. However, the function of these proteins has not yet been studied. Interestingly, we could not identify any protein similar to CHF from the genome of Drosophila, and the fly genome also seems to lack the prokineticin-like astakine cytokines. It is important to note that both astakine 1 and its downstream target gene CHF are missing in the genome of Drosophila as well as in other diptera, which indicates a difference in the regulation of hemocyte formation in flies and other arthropods, as well as in other invertebrates. Whereas prokineticins are known to be important regulators of hematopoiesis and recruitment of blood cells mainly of the monocyte/macrophage lineage in mammals (26), it is possible that the SGCs of crustacean represent an ancient ancestor to some of these cell types.
The hematopoietic factor, CHF, represents a hitherto unidentified protein with similarities to the N-terminal of vertebrate CRIM1. The gene is expressed only in the SGCs and Hpt cells, which is different from the broad tissue distribution of human CRIM1 (16). Knockdown of this gene in vitro seems to stimulate the differentiation of Hpt cells slightly along the GC lineage, but the differentiation of Hpt cells along the SGCs was not affected. In a recent paper (12), astakine 1 was shown to specifically stimulate the differentiation of Hpt cells along the SGC lineage. A reason for a slight increase in GC production upon CHF silencing might be a result of increased apoptosis of cells along the SGC lineage. Apoptosis is an ongoing process in the Hpt and was previously found to decrease after LPS stimulation in vivo (9). Similarly, LPS injection induces astakine 1 release into plasma, and our finding that CHF is an important factor in regulating apoptosis in the hematopoietic tissue may explain how this decrease in apoptosis is achieved. Because CHF is a downstream factor of astakine 1, astakine 1 may, in case of a situation such as rapid hemocyte loss, block apoptosis of Hpt cells to restore the pool of circulating hemocytes rapidly. Treatment of astakine 2, on the contrary, downregulated the CHF slightly, which seems to favor the maturation of GCs, and this corroborates our previous data showing that astakine 2 plays a role in the maturation of GCs (10). Thus, this novel hematopoietic factor seems to play a key role as a switch in choosing the different maturation lineages for Hpt cells. Moreover, when this gene was in vivo silenced by RNAi, the hemocyte number was dramatically dropped to 10–30% percent of the original hemocyte number, indicating that CHF may play a key role in the survival of hemocytes. Our data also suggest that crayfish CHF is critical for the survival of hemocytes but also of the Hpt cells by preventing their apoptosis. Recently, another protein called a hemocyte homeostasis-associated protein is found in the shrimp Penaems monodon and in the crayfish P. leniusculus, and this protein is upregulated by injection with white spot syndrome virus and found to be involved in hemocyte homeostasis in P. monodon (27). However, hemocyte homeostasis-associated protein has no similarity with CHF. In a previous paper, we have shown that the recruitment of new hemocytes because of hemocyte loss due to an infection is partly a result of a decrease in apoptosis in the hematopoietic tissue (9), and now we conclude that this is a result of astakine 1-induced expression of CHF in the animal. All of these data suggest that CHF plays a very important role in astakine-induced hematopoiesis as a novel hematopoietic factor.
Footnotes
This work was supported by the Swedish Science Research Council (621-2009-5715).
The sequences presented in this article have been submitted to GenBank under accession numbers XP_002129671.1, NP_997986, XP_002156854.1, NP_057525, NP_056615, Q497446, and XP_780685.
Abbreviations used in this article:
- BMP
bone morphogenetic protein
- CHF
crustacean hematopoietic factor
- CPBS
crayfish PBS
- CRR
cysteine-rich repeat
- GC
granular cell
- Hpt
hematopoietic tissue
- IGFBP
insulin growth factor binding protein
- KPI
Kunitz protease inhibitor
- LB
Luria-Bertani
- PBST
PBS with 0.1% Tween
- PCNA
proliferating cell nuclear Ag
- RNAi
RNA interference
- RT
room temperature
- RT-qPCR
quantitative RT-PCR
- SGC
semigranular cell
- SOD
superoxide dismutase
- SSH
suppression subtractive hybridization
- THC
total hemocyte count
- TTBS
Tween 20 and TBS.
References
Disclosures
The authors have no financial conflicts of interest.




