Abstract
In this study, we demonstrated a new airway Ag sampling site by analyzing tissue sections of the murine nasal passages. We revealed the presence of respiratory M cells, which had the ability to take up OVA and recombinant Salmonella typhimurium expressing GFP, in the turbinates covered with single-layer epithelium. These M cells were also capable of taking up respiratory pathogen group A Streptococcus after nasal challenge. Inhibitor of DNA binding/differentiation 2 (Id2)-deficient mice, which are deficient in lymphoid tissues, including nasopharynx-associated lymphoid tissue, had a similar frequency of M cell clusters in their nasal epithelia to that of their littermates, Id2+/− mice. The titers of Ag-specific Abs were as high in Id2−/− mice as in Id2+/− mice after nasal immunization with recombinant Salmonella-ToxC or group A Streptococcus, indicating that respiratory M cells were capable of sampling inhaled bacterial Ag to initiate an Ag-specific immune response. Taken together, these findings suggest that respiratory M cells act as a nasopharynx-associated lymphoid tissue-independent alternative gateway for Ag sampling and subsequent induction of Ag-specific immune responses in the upper respiratory tract.
The initiation of Ag-specific immune responses occurs at special gateways, M cells, which are located in the epithelium overlying MALT follicles such as nasopharynx-associated lymphoid tissue (NALT) and Peyer’s patches (1). Peyer’s patches contain all of the immunocompetent cells that are required for the generation of an immune response and are the key inductive tissues for the mucosal immune system. Peyer’s patches are interconnected with effector tissues (e.g., the lamina propria of the intestine) for the induction of IgA immune responses specific to ingested Ags (2). NALT also contains all of the necessary lymphoid cells, including T cells, B cells, and APCs, for the induction and regulation of inhaled Ag-specific mucosal immune responses (1, 3). This tissue is rich in Th0-type CD4+ T cells, which can become either Th1- or Th2-type cells (4). NALT is also equipped with the molecular and cellular environments for class-switch recombination of μ to α genes for the generation of IgA-committed B cells and the induction of memory B cells (5, 6). It is thus widely accepted that NALT M cells are key players in the uptake of nasally delivered Ags for the subsequent induction of Ag-specific IgA immune responses (1). As a result, NALT is considered a potent target for mucosal vaccines (1).
A recent study identified NALT-like structures of lymphocyte aggregates with follicle formation in the human nasal mucosa, especially in the middle turbinate of children <2 y old (7). Another recent study showed that, postinfection of mice with influenza via the upper respiratory tract, the levels of Ag-specific Ig observed in the serum and in nasal mucosal secretions after surgical removal of NALT were comparable to those in tissue-intact mice (8). Other studies have demonstrated that Ag-specific immune responses are induced in lymphotoxin-α−/− and CXCL13−/− mice, in which the NALT exhibits structural and functional defects (9, 10). Thus, despite the central role of NALT in the generation of Ag-specific Th cells and IgA-committed B cells against inhaled Ags, these tissues do not appear essential for the induction of Ag-specific immune responses, suggesting that additional inductive sites and/or M cells are present in the upper respiratory tract.
The major goal of our study was to search for an NALT-independent M cell-operated gateway by examining and characterizing the entire nasal mucosa. We were able to identify M cells developed in the murine nasal passage epithelium as an alternative and NALT-independent gateway for the sampling of respiratory Ags and the subsequent induction of Ag-specific immune responses. Characterization of respiratory M cells should accelerate our understanding of the Ag sampling system at work in the upper respiratory tract.
Materials and Methods
Mice
BALB/c mice were purchased from SLC (Shizuoka, Japan). Inhibitor of DNA binding/differentiation 2 (Id2)−/− mice (129/Sv), generated as previously described (11), were maintained together with their littermate Id2+/− mice in a specific pathogen-free environment at the experimental animal facility of the Institute of Medical Science, University of Tokyo. All experiments were carried out according to the guidelines provided by the Animal Care and Use Committees of the University of Tokyo.
M cell staining
For the preparation of nasal cavity samples for confocal microscopy, we decapitated euthanized mice and then, with their heads immobilized, removed the lower jaw together with the tongue. Using the hard palate as a guide, we then used a large scalpel to remove the snout with a transverse cut behind the back molars. After removing the skin and any excess soft tissue, we flushed the external nares with PBS to wash out any blood within the nasal cavity before freezing the nasal passage tissue in Tissue-Tek OCT embedding medium (Miles, Elkhart, IN) in a Tissue-Tek Cryomold. For immunofluorescence staining, we prepared 5-μm–thick frozen sections by using a CryoJane Tape-Transfer System (Instrumedics, St. Louis, MO), allowed the sections to air dry, and then fixed them in acetone at 4°C. We then rehydrated the sections in PBS and incubated them for a further 30 min in Fc blocking solution. For M cell staining, sections were incubated overnight with rhodamine-labeled Ulex europaeus agglutinin-1 (UEA-1; Vector Laboratories, Burlingame, CA) at a concentration of 20 μg/ml and FITC-labeled M cell-specific mAb NKM 16-2-4 (12) at 5 μg/ml or FITC-labeled wheat germ agglutinin (WGA; Vector Laboratories, Burlingame, CA) at 10 μg/ml and counterstained with DAPI (Molecular Probes, Eugene, OR) at 0.2 μg/ml in PBS (13).
Electron microscopic analysis of respiratory M cells
For electron microscopic analysis, the nasal cavity sample was prepared and vigorously washed as described above, and then fixed on ice for 1 h in a solution containing 0.5% glutaraldehyde, 4% paraformaldehyde, and 0.1 M sodium phosphate buffer (pH 7.6). After being washed with 4% sucrose in 0.1 M phosphate buffer, the tissues were incubated in an HRP-conjugated UEA-1 solution (20 μg/ml) for 1 h at room temperature. The peroxidase reaction was developed by incubating the tissues for 10 min at room temperature with 0.02% 3,3′-diaminobenzidine tetrahydrochloride in 0.05 M Tris-HCl (pH 8) containing 0.01% H2O2. After being washed with the same buffer, the tissues were fixed again with 2.5% glutaraldehyde in 0.1 M phosphate buffer overnight. The nasal passage tissue was decalcified with 2.5% EDTA solution for 5 d. After being washed three times with the same buffer, samples were fixed with 2% osmium tetraoxide on ice for 1 h before being dehydrated with a series of ethanol gradients. For scanning electron microscopy (SEM), dehydrated tissues were freeze-embedded in t-butyl alcohol and freeze-dried, then coated with osmium and observed with a Hitachi S-4200 scanning electron microscope (Hitachi, Tokyo, Japan). For transmission electron microscopy (TEM) analysis, the samples were embedded in Epon 812 Resin mixture (TAAB Laboratories Equipment, Berks, U.K.), and ultrathin (70-nm) sections were cut with a Reichert Ultracut N Ultramicrotome (Leica Microsystems, Heidelberg, Germany). Ultrathin sections were stained with 2% uranyl acetate in 70% ethanol for 5 min at room temperature and then in Reynolds lead citrate for 5 min at room temperature. Sections were examined with a Hitachi H-7500 transmission electron microscope (Hitachi, Tokyo, Japan).
Elucidation of M cell numbers
To examine the numbers of respiratory and NALT M cells, mononuclear cells (including M cells, epithelial cells, and lymphocytes) were isolated from the nasal passages and NALT as previously described, with some modifications (4). In brief, the palatine plate containing NALT was removed, and then NALT was dissected out. Nasal passage tissues without NALT were also extracted from the nasal cavity, and mononuclear cells from individual tissues were isolated by gentle teasing using needles through 40-μm nylon mesh. The total numbers of cells isolated from the two preparations were counted. These single-cell preparations were then labeled with PE–UEA-1 (Biogenesis, Poole, England), and the percentages of UEA-1–positive epithelial cells in the nasal passages and NALT were determined with a flow cytometer (FACSCalibur; BD Biosciences, Franklin Lakes, NJ). The numbers of M cells and goblet cells in the nasal passages and NALT were counted by confocal microscopic analysis according to the patterns of staining with UEA-1 and WGA. That is, the frequencies of M cells (UEA-1+WGA−) and goblet cells (UEA-1+WGA+) were determined by the enumeration of each type in 100 UEA-1+ cells. The formula used to estimate the number of M cells was: [(total number of mononuclear cells × percentage of UEA-1+ epithelial cells) × M cells/UEA-1+ epithelial cells]. The number of respiratory M cells in Id2−/− mice was calculated in the same manner.
Ag uptake in situ
DQ OVA was purchased from Molecular Probes. Salmonella typhimurium PhoPc strain transformed with the pKKGFP plasmid was kindly provided by F. Niedergang (14, 15). Group A Streptococcus (GAS; Streptococcus pyogenes ATCC BAA-1064) was obtained from the American Type Culture Collection (Manassas, VA), and immunofluorescence staining with FITC-conjugated goat anti-Streptococcus A Ab (Cortex Biochem, San Leandro, CA) was used to detect GAS uptake. DQ OVA (0.5 mg), GFP-expressing Salmonella (GFP-Salmonella) (5 × 108 CFU), or GAS (5 × 108 CFU) was intranasally administered and incubated in situ. Thirty minutes after the intranasal administration, the nasal passages were removed as described above and extensively washed with cold PBS with antibiotic solution to remove weakly adherent and/or extracellular DQ OVA or bacteria, as described (13).
The airway fluorescence-labeled Ag-treated nasal passages were processed for confocal microscopy as described above or for FACSCalibur flow cytometric analysis as follows. Mononuclear cells (including M cells, epithelial cells, and lymphocytes) were physically isolated from the nasal passages and NALT as described above, fixed in 4% paraformaldehyde, and labeled with PE–UEA-1 (Biogenesis, Poole, England). The percentage of green fluorescence (BODYPI FL or GFP)/UEA-1 double-positive nasal passage epithelial cells was determined by using an FACSCalibur (BD Biosciences).
To clarify the uptake of the bacteria by M cells, UEA-1+GFP+ cells, which were sorted from the nasal passages of mice intranasally infected with GFP-Salmonella by using an FACSAria cell sorter (BD Biosciences) were analyzed under three-dimensional confocal microscopy (Leica Microsystems).
To demonstrate the presence of dendritic cells (DCs) in the submucosa of the nasal passages, especially underneath respiratory M cells, after intranasal instillation of GAS, we used FITC- or allophycocyanin-conjugated anti-mouse CD11c (BD Pharmingen, San Jose, CA) Abs for subsequent confocal microscopic analysis.
Immunization
The recombinant S. typhimurium BRD 847 strain used in this study was a double aroA aroD mutant that expressed the nontoxic, immunogenic 50-kDa ToxC fragment of tetanus toxin from the plasmid pTETnir15 under the control of the anaerobically inducible nirB promoter (recombinant Salmonella-ToxC) (16). As a control, recombinant Salmonella that did not express ToxC was used. The recombinant Salmonella organisms were resuspended in PBS to a concentration of 2.5 × 1010 CFU/ml. Bacterial suspensions were intranasally administered by pipette (10 μl/mouse) three times at weekly intervals. To eliminate any possible GALT-associated induction of Ag-specific immune responses from the swallowing of bacterial solutions after intranasal immunization, mice were given drinking water containing gentamicin from 1 wk before the immunization to the end of the experiment and were also subjected to intragastric lavage with 500 μl gentamicin solution before and after intranasal immunization. This protocol successfully eliminated the possibility of the intranasally delivered bacteria becoming deposition in the intestine (Supplemental Fig. 1). The titers of tetanus toxoid (TT)-specific serum IgG and mucosal IgA Abs were determined by end-point ELISA, as described previously (17).
To measure GAS-specific immune responses, GAS was suspended in PBS to a concentration of 2 × 1010 CFU/ml. Ten microliters bacterial suspension was intranasally administered once using a pipette. Six weeks after the administration, serum and nasal washes were prepared, and the titers of GAS-specific Ab were measured by ELISA using a previously described protocol (18).
Statistical analysis
Data are expressed as means ± SD, and the difference between groups was assessed by the Mann–Whitney U test. The p values <0.05 were considered to be statistically significant.
Results
Respiratory M cells in single-layer epithelium of the nasal passage
The nasal respiratory epithelium of the mouse is composed mainly of pseudostratified ciliated columnar epithelium (19). However, when H&E-stained sections of the whole nasal cavity were examined, a single-layer epithelium was found to cover some regions of the nasal cavity, especially the lateral surfaces of the nasal turbinates (Fig. 1A–C). Frozen sections of nasal passages from naive BALB/c mice were prepared and stained with FITC-WGA (green) and rhodamine–UEA-1 (red), and then counterstained with DAPI (blue). Clusters of UEA-1+WGA− cells that shared M cell characteristics were found exclusively in the single-layer epithelium of the nasal passage covered by ciliated columnar epithelial cells (Fig. 1D, 1E). Some respiratory M cells were also occasionally found on the transitional area between the single-layer and stratified epithelium. Notably, respiratory M cells also reacted with our previously developed M cell-specific mAb NKM 16-2-4 (12), demonstrating colocalization of the signals of UEA-1 and NKM 16-2-4 (Fig. 1F, 1G).
Clusters of UEA-1+WGA− respiratory M cells are found selectively in the single-layer epithelium of the nasal passage. A–C, H&E staining reveals the anatomy and general histology of the murine nasal passage (A, original magnification ×40). The nasal respiratory epithelium of the mouse is covered with a pseudostratified ciliated columnar epithelium. However, a single-layer epithelium was found on the lateral surfaces of the nasal turbinates (B, C). Original magnification ×100. Rectangles indicate areas covered with the single-layer epithelium. The results are representative of three independent experiments. D–G, Confocal views of UEA-1+ cells in the nasal epithelium of turbinates. Frozen sections were prepared and stained with FITC-WGA (green) and rhodamine–UEA-1 (red), and then counterstained with DAPI (blue) (D, E). Scale bars, 20 μm. The merged image is shown in D. An enlargement of the area in the rectangle in D is shown in E. UEA-1+WGA− cells are clustered on the single-layer nasal epithelium of the turbinate. F and G, UEA-1+ cells also reacted with our previously developed M cell-specific mAb NKM 16-2-4, demonstrating colocalization of signals of rhodamine–UEA-1 (red) and FITC-NKM 16-2-4 (green). The merged image is shown in F. An enlargement of an area from the rectangle in F is shown in G. The results are representative of five independent experiments.
Clusters of UEA-1+WGA− respiratory M cells are found selectively in the single-layer epithelium of the nasal passage. A–C, H&E staining reveals the anatomy and general histology of the murine nasal passage (A, original magnification ×40). The nasal respiratory epithelium of the mouse is covered with a pseudostratified ciliated columnar epithelium. However, a single-layer epithelium was found on the lateral surfaces of the nasal turbinates (B, C). Original magnification ×100. Rectangles indicate areas covered with the single-layer epithelium. The results are representative of three independent experiments. D–G, Confocal views of UEA-1+ cells in the nasal epithelium of turbinates. Frozen sections were prepared and stained with FITC-WGA (green) and rhodamine–UEA-1 (red), and then counterstained with DAPI (blue) (D, E). Scale bars, 20 μm. The merged image is shown in D. An enlargement of the area in the rectangle in D is shown in E. UEA-1+WGA− cells are clustered on the single-layer nasal epithelium of the turbinate. F and G, UEA-1+ cells also reacted with our previously developed M cell-specific mAb NKM 16-2-4, demonstrating colocalization of signals of rhodamine–UEA-1 (red) and FITC-NKM 16-2-4 (green). The merged image is shown in F. An enlargement of an area from the rectangle in F is shown in G. The results are representative of five independent experiments.
Electron microscopic analysis of respiratory M cells
SEM of the respiratory M cells revealed the characteristic features of M cells: a depressed surface with short and irregular microvilli (Fig. 2A, 2B). TEM analysis revealed that the respiratory M cell was covered by shorter and more irregular microvilli (with definite UEA-1+ signals; Fig. 2C, 2D) than were found in neighboring ciliated columnar respiratory epithelial cells (Fig. 2E). However, no pocket formation (or pocket lymphocytes) was seen in the basal membranes of respiratory M cells, unlike in NALT M cells (Fig. 2F, 2G). These findings indicated that the newly identified respiratory M cells had most of the unique morphological characteristics of classical M cells.
Electron microscopic analysis of respiratory M cells. A and B, SEM analysis shows that the M cells (B, arrow) in the nasal passage epithelium are distinguishable from adjacent respiratory epithelial cells by their relatively depressed and dark brush borders. An enlargement of the area in the rectangle in A is shown in B. As indicated in the 1Materials and Methods, the tissue specimen was incubated with HRP-conjugated UEA-1 before TEM analysis. C–E, TEM analysis of respiratory M cells reveals shorter and more irregular microvilli with definite UEA-1+ signals (D), unlike the cilia of neighboring respiratory epithelial cells (E). F and G, TEM analysis of NALT M cells. A readily apparent intraepithelial pocket with mononuclear cells (F, arrowhead) and short microvilli on the apical surfaces of NALT M cells are seen. The white squares in C and F indicate UEA-1+ respiratory and NALT M cells, respectively, and are magnified in D and G, respectively. The black rectangle in C indicates an adjacent respiratory epithelial cell and is magnified in E. C–G, Scale bars, 0.5 μm. Results are representative of four independent experiments.
Electron microscopic analysis of respiratory M cells. A and B, SEM analysis shows that the M cells (B, arrow) in the nasal passage epithelium are distinguishable from adjacent respiratory epithelial cells by their relatively depressed and dark brush borders. An enlargement of the area in the rectangle in A is shown in B. As indicated in the 1Materials and Methods, the tissue specimen was incubated with HRP-conjugated UEA-1 before TEM analysis. C–E, TEM analysis of respiratory M cells reveals shorter and more irregular microvilli with definite UEA-1+ signals (D), unlike the cilia of neighboring respiratory epithelial cells (E). F and G, TEM analysis of NALT M cells. A readily apparent intraepithelial pocket with mononuclear cells (F, arrowhead) and short microvilli on the apical surfaces of NALT M cells are seen. The white squares in C and F indicate UEA-1+ respiratory and NALT M cells, respectively, and are magnified in D and G, respectively. The black rectangle in C indicates an adjacent respiratory epithelial cell and is magnified in E. C–G, Scale bars, 0.5 μm. Results are representative of four independent experiments.
Protein and bacterial Ag uptake by respiratory M cells
Because M cells were frequently found in the single layer of nasal passage epithelium (Fig. 1D–G), we next examined the ability of respiratory M cells to take up various forms of Ag from the lumen of the nasal cavity. DQ OVA or recombinant Salmonella typhimurium expressing GFP (Salmonella-GFP) was instilled into the nasal cavities of BALB/c mice via the nares. Thirty minutes after the intranasal instillation, immunohistological analyses revealed that the M cells located on the lateral surfaces of the nasal turbinates in the single layer of nasal epithelium had taken up DQ OVA (Fig. 3A, 3B), as had the M cells located in the NALT epithelium (Fig. 3C). Recombinant Salmonella-GFP was also observed in M cells in the single layer of nasal epithelium after intranasal administration (Fig. 4A, 4B). These findings demonstrate that, like NALT M cells (Figs. 3C, 4C), respiratory M cells were capable of taking up both soluble protein and bacterial Ags.
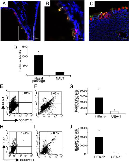
Respiratory M cells can take up DQ OVA. A and B, Immunofluorescence staining of nasal passages in BALB/c mice 30 min after DQ OVA (0.5 mg, green) instillation. Frozen sections of nasal passage were stained with rhodamine–UEA-1 (red) and DAPI (blue). Scale bars, 10 μm. The merged image is shown in A. An enlargement of the area in the rectangle in A is shown in B. These pictures demonstrate DQ OVA uptake by UEA-1+ respiratory M cells. C, UEA-1+ (red) NALT M cells in BALB/c mice also show an ability to take up DQ OVA (green). Scale bar, 20 μm. The results are representative of seven independent experiments. D, The numbers of UEA-1+WGA− cells in nasal passages and NALT were quantified. The results are representative of four independent experiments. Flow cytometric analysis of DQ OVA uptake by UEA-1+ respiratory (E–G) and NALT (H–J) M cells 30 min after intranasal instillation of PBS (E, H; control) or DQ OVA (F, I). G and J, UEA-1+ cells showed significantly higher uptake of DQ OVA than did UEA-1− cells in the nasal passages and NALT. The results are representative of four independent experiments. *p < 0.05.
Respiratory M cells can take up DQ OVA. A and B, Immunofluorescence staining of nasal passages in BALB/c mice 30 min after DQ OVA (0.5 mg, green) instillation. Frozen sections of nasal passage were stained with rhodamine–UEA-1 (red) and DAPI (blue). Scale bars, 10 μm. The merged image is shown in A. An enlargement of the area in the rectangle in A is shown in B. These pictures demonstrate DQ OVA uptake by UEA-1+ respiratory M cells. C, UEA-1+ (red) NALT M cells in BALB/c mice also show an ability to take up DQ OVA (green). Scale bar, 20 μm. The results are representative of seven independent experiments. D, The numbers of UEA-1+WGA− cells in nasal passages and NALT were quantified. The results are representative of four independent experiments. Flow cytometric analysis of DQ OVA uptake by UEA-1+ respiratory (E–G) and NALT (H–J) M cells 30 min after intranasal instillation of PBS (E, H; control) or DQ OVA (F, I). G and J, UEA-1+ cells showed significantly higher uptake of DQ OVA than did UEA-1− cells in the nasal passages and NALT. The results are representative of four independent experiments. *p < 0.05.
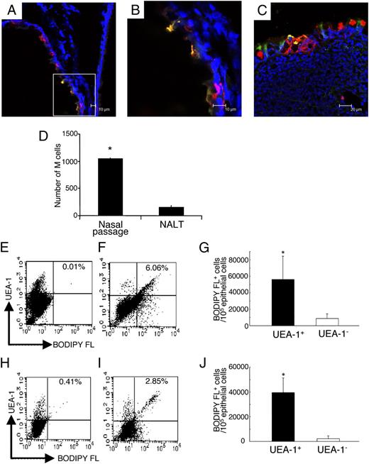
Respiratory M cells show an ability to take up recombinant Salmonella-GFP. A and B, Immunofluorescence staining of the nasal passages of BALB/c mice 30 min after GFP-Salmonella (5 × 108 CFU, green) instillation. Frozen sections of nasal passage were stained with rhodamine–UEA-1 (red) and DAPI (blue). The merged image is shown in A. An enlargement of the area in the rectangle in A is shown in B. These pictures demonstrate the ability of UEA-1+ respiratory M cells, like UEA-1+ NALT M cells (C), to take up GFP-Salmonella. The results are representative of six separate experiments. A–C, Scale bars, 10 μm. Flow cytometric analysis of GFP-Salmonella uptake by UEA-1+ respiratory (D–F) and NALT (G–I) M cells 30 min after intranasal instillation of PBS (D, G; control) or GFP-Salmonella (E, H). F and I, Efficiency of uptake of GFP-Salmonella by UEA-1+ cells in both nasal passages and NALT. The data showed UEA-1+ M cells to be significantly more efficient than UEA-1− epithelial cells at taking up GFP-Salmonella. The results are representative of five independent experiments. J, Three-dimensional confocal microscopic analysis demonstrated that UEA-1+ GFP+ cells, which were sorted from the nasal passages of mice intranasally infected with GFP-Salmonella (green), took up bacteria. Scale bar, 10 μm. The results are representative of three separate experiments. *p < 0.05.
Respiratory M cells show an ability to take up recombinant Salmonella-GFP. A and B, Immunofluorescence staining of the nasal passages of BALB/c mice 30 min after GFP-Salmonella (5 × 108 CFU, green) instillation. Frozen sections of nasal passage were stained with rhodamine–UEA-1 (red) and DAPI (blue). The merged image is shown in A. An enlargement of the area in the rectangle in A is shown in B. These pictures demonstrate the ability of UEA-1+ respiratory M cells, like UEA-1+ NALT M cells (C), to take up GFP-Salmonella. The results are representative of six separate experiments. A–C, Scale bars, 10 μm. Flow cytometric analysis of GFP-Salmonella uptake by UEA-1+ respiratory (D–F) and NALT (G–I) M cells 30 min after intranasal instillation of PBS (D, G; control) or GFP-Salmonella (E, H). F and I, Efficiency of uptake of GFP-Salmonella by UEA-1+ cells in both nasal passages and NALT. The data showed UEA-1+ M cells to be significantly more efficient than UEA-1− epithelial cells at taking up GFP-Salmonella. The results are representative of five independent experiments. J, Three-dimensional confocal microscopic analysis demonstrated that UEA-1+ GFP+ cells, which were sorted from the nasal passages of mice intranasally infected with GFP-Salmonella (green), took up bacteria. Scale bar, 10 μm. The results are representative of three separate experiments. *p < 0.05.
To further demonstrate the biological significance of respiratory M cells, the numbers of these M cells per mouse were examined and compared with those of NALT M cells (Fig. 3D). The number of respiratory M cells was significantly higher than that of NALT M cells. Next, we examined the efficiency of Ag uptake per respiratory M cell and NALT M cell (Figs. 3E–J, 4D–I). Nasal passage and NALT epithelial cells isolated from BALB/c mice 30 min after intranasal instillation of DQ OVA or recombinant Salmonella-GFP were counterstained with PE–UEA-1 for flow cytometric analysis. The UEA-1+ fraction showed a significantly greater efficiency of uptake of DQ OVA Ag and recombinant Salmonella-GFP than did UEA-1− cells isolated from the respiratory epithelium of the nasal passage (Figs. 3E–G, 4D–F) and NALT (Figs. 3H–J, 4G–I).
Three-dimensional confocal microscopic analysis demonstrated that UEA-1+ GFP+ cells, which were sorted from the nasal passages of the mice intranasally infected with GFP-Salmonella, had captured and taken up the bacteria (Fig. 4J, Supplemental Video 1).
Cluster formation by respiratory M cells and DCs in response to inhaled respiratory pathogens
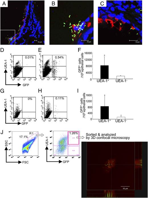
Because respiratory M cells are capable of capturing bacterial Ag, we considered it important to assess these cells as potential new entry sites for respiratory pathogens such as GAS. Confocal microscopic analysis demonstrated that, after its intranasal instillation, GAS stained with FITC–anti-Streptococcus A Ab was taken up by UEA-1+ respiratory M cells (Fig. 5B–E). SEM analysis also revealed the presence of GAS-like microorganisms on the membranes of respiratory M cells after nasal challenge with GAS (Supplemental Fig. 2A). As one might expect, GAS were found in UEA-1+ NALT M cells (Supplemental Fig. 2B) as well, confirming a previously reported result (20). Our findings suggest that respiratory M cells act as alternative entry sites for respiratory pathogens.
Respiratory M cells form clusters with DCs after GAS infection. A, Before nasal challenge with GAS, only a few DCs (FITC-CD11c+, green) were associated with UEA-1+ M cells (red) in the nasal passage. Scale bar, 50 μm. B–E, Two sets of confocal views of the nasal passage 5 d after intranasal instillation of GAS (Exp. 1 and Exp. 2, respectively). Frozen sections of the nasal passage were stained with FITC–anti-Streptococcus A Ab (green), rhodamine–UEA-1 (red), and allophycocyanin-CD11c (blue). These images reveal large numbers of DCs congregated underneath the UEA-1+ respiratory M cells; some of the DCs were closely associated with GAS infiltrated through the UEA-1+ respiratory M cells. C and E are enlargements of the areas in the squares shown in B and D, respectively. The results are representative of five independent experiments. B, C, and E, Scale bars, 20 μm; D, scale bar, 10 μm.
Respiratory M cells form clusters with DCs after GAS infection. A, Before nasal challenge with GAS, only a few DCs (FITC-CD11c+, green) were associated with UEA-1+ M cells (red) in the nasal passage. Scale bar, 50 μm. B–E, Two sets of confocal views of the nasal passage 5 d after intranasal instillation of GAS (Exp. 1 and Exp. 2, respectively). Frozen sections of the nasal passage were stained with FITC–anti-Streptococcus A Ab (green), rhodamine–UEA-1 (red), and allophycocyanin-CD11c (blue). These images reveal large numbers of DCs congregated underneath the UEA-1+ respiratory M cells; some of the DCs were closely associated with GAS infiltrated through the UEA-1+ respiratory M cells. C and E are enlargements of the areas in the squares shown in B and D, respectively. The results are representative of five independent experiments. B, C, and E, Scale bars, 20 μm; D, scale bar, 10 μm.
When we examined the site of invasion by GAS, we noted the presence of CD11c+ DCs underneath the respiratory M cells (Fig. 5). Confocal microscopic analysis of the nasal passage epithelium after intranasal instillation of GAS revealed evidence of the recruitment of DCs, some having contact with the GAS, to the area underneath the respiratory M cells (Fig. 5B–E). A few DCs were also observed in the nasal passages of naive mice (Fig. 5A); these nasal DCs might preferentially migrate to the area underneath the respiratory M cells to receive Ags from these cells for the initiation of Ag-specific immune responses.
Presence of respiratory M cells in NALT-deficient mice
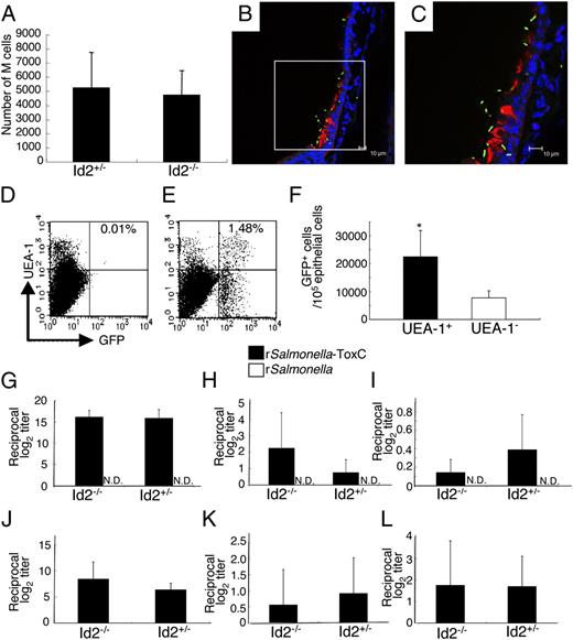
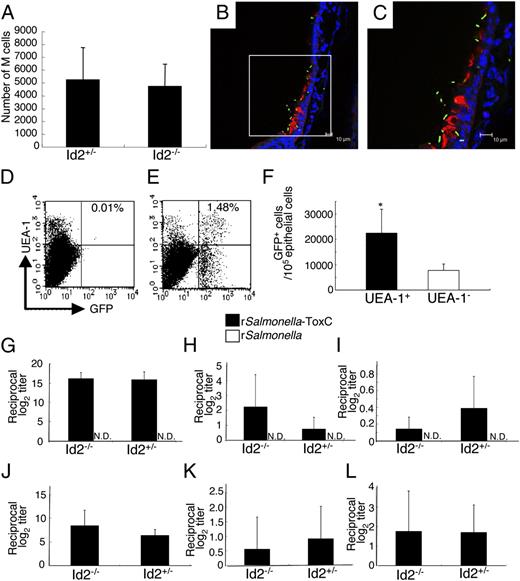
When we examined the numbers of respiratory M cells in the lymphoid structure-deficient Id2−/− mice (including NALT, NALT-null), the frequency of occurrence of respiratory M cells was comparable to that found in their littermate Id2+/− mice (Fig. 6A). This finding suggested that development of respiratory M cells occurred normally under NALT-null or Id2-deficient conditions. Frozen tissue samples were next prepared from NALT-null mice that had received fluorescence-labeled bacteria by intranasal instillation. Immunohistological analysis of these samples revealed the presence of recombinant Salmonella-GFP in UEA-1+ cells from the nasal epithelium of Id2−/− mice. GFP-positive bacteria were also located in the subepithelial region of the nasal passages, suggesting that, in the NALT-null mice, some of the nasally deposited bacteria were taken up by respiratory M cells (Fig. 6B, 6C). Flow cytometric analysis confirmed the uptake of recombinant Salmonella-GFP by UEA-1+ M cells, with UEA-1+ cells in the nasal passages of Id2−/− mice showing a significantly higher uptake than UEA-1− cells (Fig. 6D–F).
Id2−/− mice, which lack NALT, can take up GFP-Salmonella, which induce Ag-specific immune responses in UEA-1+ respiratory M cells. A, The numbers of UEA-1+WGA− cells in nasal passages of Id2−/− and Id2+/− mice were measured. The results are representative of four independent experiments. B and C, Immunofluorescence staining of nasal passages of Id2−/− mice in which GFP-expressing Salmonella (green) had been instilled. Frozen sections of nasal passages were stained with rhodamine–UEA-1 (red) and DAPI (blue). Scale bars, 10 μm. C is an enlargement of the area in the square shown in B. The results are representative of three independent experiments. D–F, Flow cytometric analysis of GFP-Salmonella uptake by UEA-1+ M cells 30 min after intranasal instillation of PBS (D; control) or GFP-Salmonella (E) in the nasal passages of Id2−/− mice. F, Efficiency of uptake by UEA-1+ cells in the nasal passages of Id2−/− mice was significantly greater than that by UEA-1− cells. The results are representative of three independent experiments. G–I, NALT-deficient (Id2−/−) mice and Id2+/− mice were intranasally immunized with recombinant Salmonella-ToxC (2.5 × 108 CFU) or recombinant Salmonella (2.5 × 108) alone three times at weekly intervals. They were given gentamicin-containing drinking water and also subjected to intragastric lavage with gentamicin solution to eliminate GALT-mediated Ag-specific immune responses. Samples were obtained 7 d after the last intranasal immunization to measure TT-specific Igs by ELISA. Serum IgG (G), nasal wash IgA (H), vaginal wash IgA (I). The results are representative of three independent experiments. J–L, As was the case with Salmonella, GAS-specific immune responses were induced in the absence of NALT (i.e., in Id2−/− mice), this time by a single intranasal injection of GAS (2 × 108 CFU). Serum IgG (J), nasal wash IgA (K), vaginal wash IgA (L). There were no statistical differences between Id2−/− and Id2+/− mice, as analyzed by the unpaired Mann–Whitney U test. The results are representative of five independent experiments. *p < 0.05. N.D., not detected.
Id2−/− mice, which lack NALT, can take up GFP-Salmonella, which induce Ag-specific immune responses in UEA-1+ respiratory M cells. A, The numbers of UEA-1+WGA− cells in nasal passages of Id2−/− and Id2+/− mice were measured. The results are representative of four independent experiments. B and C, Immunofluorescence staining of nasal passages of Id2−/− mice in which GFP-expressing Salmonella (green) had been instilled. Frozen sections of nasal passages were stained with rhodamine–UEA-1 (red) and DAPI (blue). Scale bars, 10 μm. C is an enlargement of the area in the square shown in B. The results are representative of three independent experiments. D–F, Flow cytometric analysis of GFP-Salmonella uptake by UEA-1+ M cells 30 min after intranasal instillation of PBS (D; control) or GFP-Salmonella (E) in the nasal passages of Id2−/− mice. F, Efficiency of uptake by UEA-1+ cells in the nasal passages of Id2−/− mice was significantly greater than that by UEA-1− cells. The results are representative of three independent experiments. G–I, NALT-deficient (Id2−/−) mice and Id2+/− mice were intranasally immunized with recombinant Salmonella-ToxC (2.5 × 108 CFU) or recombinant Salmonella (2.5 × 108) alone three times at weekly intervals. They were given gentamicin-containing drinking water and also subjected to intragastric lavage with gentamicin solution to eliminate GALT-mediated Ag-specific immune responses. Samples were obtained 7 d after the last intranasal immunization to measure TT-specific Igs by ELISA. Serum IgG (G), nasal wash IgA (H), vaginal wash IgA (I). The results are representative of three independent experiments. J–L, As was the case with Salmonella, GAS-specific immune responses were induced in the absence of NALT (i.e., in Id2−/− mice), this time by a single intranasal injection of GAS (2 × 108 CFU). Serum IgG (J), nasal wash IgA (K), vaginal wash IgA (L). There were no statistical differences between Id2−/− and Id2+/− mice, as analyzed by the unpaired Mann–Whitney U test. The results are representative of five independent experiments. *p < 0.05. N.D., not detected.
Induction of Ag-specific immune responses in NALT-deficient mice
NALT-null (Id2−/−) mice and their littermate Id2+/− mice were intranasally immunized with recombinant S. typhimurium BRD 847 expressing a 50-kDa ToxC fragment of tetanus toxin (recombinant Salmonella-ToxC) to examine whether Ag sampling via respiratory M cells could induce Ag-specific immune responses in NALT-deficient mice. To eliminate any possible GALT-associated induction of Ag-specific immune responses from the swallowing of bacterial solutions after intranasal immunization, mice were given drinking water containing gentamicin from 1 wk before the immunization to the end of the experiment and were also subjected to intragastric lavage with 500 μl gentamicin solution before and after intranasal immunization. This protocol successfully eliminated the possibility of the intranasally delivered bacteria becoming deposition in the intestine (Supplemental Fig. 1). The titer of TT-specific serum IgG Ab was as high in Id2−/− mice as in Id2+/− mice (Fig. 6G). TT-specific IgA Abs were also detected in the nasal secretions and vaginal washes of intranasally immunized NALT-deficient mice (Fig. 6H, 6I). As expected, TT-specific Abs were not detected in either Id2−/− or Id2+/− mice intranasally immunized with a control recombinant Salmonella that did not express the ToxC gene (Fig. 6G–I). In addition to the responses to Salmonella, GAS-specific immune responses were induced in the absence of NALT in the experiment with Id2−/− mice (Fig. 6J–L). These data indicate that the respiratory M cell is an important Ag-sampling site for the induction of Ag-specific local IgA and serum IgG immune responses.
Discussion
In this study, we show the existence of a novel Ag sampling site for inhaled Ags in the upper respiratory epithelium. The murine nasal membrane has been reported to contain four types of epithelium: respiratory, olfactory, transitional, and squamous (21). Most of the respiratory epithelium is located in the lateral and ventral regions of the nasal cavity and is covered with pseudostratified ciliated columnar cells (21). In this study, we were also able to observe a single-layer epithelium on the lateral surfaces of the turbinates, which was comprised exclusively of UEA-1+WGA− M cells (Fig. 1). These respiratory M cells showed specific reactivity to our previously developed M cell-specific mAb NKM 16-2-4 (12). Because NALT is characterized by follicle-associated epithelium, we first thought that this single-layer epithelium could represent the follicle-associated epithelium of the nasal passage. However, we ruled out this possibility when we could not find any organized lymphoid structures beneath the single-layer epithelium. The respiratory M cells had most of the classical features of M cells, including a depressed surface covered with short and irregular microvilli. However, TEM analysis revealed that, unlike NALT M cells, they lacked an intraepithelial pocket (Fig. 2). Examination of the numbers of respiratory and NALT M cells per nasal cavity revealed that there were more respiratory M cells than NALT M cells (in general six or seven times more; Fig. 3D), suggesting that the respiratory M cell plays a critical role as a gateway for the upper airway.
The anatomical and histological characteristics of the nasal cavity differ markedly between humans and mice. Reflecting this fact, the occurrence of single-layer epithelium also differs between the two species. Murine respiratory epithelium consists of a typical single-layer epithelium with traditional columnar epithelial cells in the turbinate portion of the nasal cavity, whereas pseudostratified columnar epithelium covers the olfactory epithelium (21, 22). In contrast, the traditional single-layer epithelium is not observed in the human nasal cavity, and both the upper respiratory surfaces and the olfactory surfaces are covered by pseudostratified columnar epithelium (23, 24). These differences suggest that the presence of respiratory M cells in the nasal cavity might be a feature unique to the mouse. The presence or absence of respiratory M cells in the human nasal cavity still needs to be carefully examined, and, if these cells are present, their contribution to the uptake of inhaled Ags needs to be investigated in future studies.
Previously, M cells in the lower respiratory tract were found to provide a portal of entry for bacterial pathogens into the lung (25). Our study suggests that the newly identified NALT-independent M cells in the upper respiratory tract provide an alternative portal of entry for nasally inhaled pathogens. The respiratory epithelium comprises three distinct Ag-sampling and/or pathogen-invasion sites: respiratory M cells and NALT M cells in the upper respiratory tract and M cells in the lower respiratory tract. It is interesting to speculate that the nature of the respiratory pathogen may dictate its preferred entry site, with GAS preferentially invading the host via the upper respiratory tract M cells and Mycobacterium tuberculosis preferentially invading via the lower respiratory tract M cells. This attractive possibility requires careful examination, and such a line of investigation has been initiated in our laboratory.
Salmonella, a known gastrointestinal pathogen, may have no relevance to the immunological and physiological aspects of Ag uptake by respiratory M cells. However, when used as a live vector for the intranasal delivery of vaccine Ags, attenuated Salmonella effectively elicits Ag-specific immune responses (26–29). Pasetti et al. (28) compared intranasal and orogastric immunizations in terms of both Ag-specific immune responses and in vivo distribution of vaccine organisms; they demonstrated that intranasal immunization resulted in greater humoral and cell-mediated immune responses and in the delivery of larger numbers of vaccine organisms to the nasal tissues, lungs, and Peyer’s patches. Furthermore, intranasal immunization effectively induces Ag-specific IgA Abs in the reproductive secretions of mice and primates (30, 31). Notably, the levels of Ag-specific IgA Abs in the nasal secretions of NALT-deficient Id2−/− mice were not significantly higher than, or comparable to, those of control tissue-intact mice following intranasal immunization with recombinant Salmonella expressing ToxC (Fig. 6H) or GAS (Fig. 6K), respectively. In contrast, in intranasally immunized NALT-deficient mice, the levels of Ag-specific IgA Abs in remote secretions such as the vaginal wash were not significantly lower than, or comparable to, those in similarly treated tissue-intact mice (Fig. 6I, 6L). Inasmuch as these results revealed no significant differences between the two groups of intranasally immunized mice, our results at least suggest that respiratory M cells contribute to the induction of Ag-specific immune responses at both local and distant effector sites. However, we still need to carefully examine and compare the contributions of respiratory M cells and NALT M cells in the initiation of Ag-specific IgA Ab responses at local (e.g., airway) and distant (e.g., reproductive tract) effector sites.
In regard to the functional aspects of respiratory M cells, our data demonstrated that the numbers of respiratory M cells that took up OVA were comparable to those of NALT M cells (Fig. 3G, 3J). In contrast, 10 times more respiratory M cells than NALT M cells took up Salmonella; this result suggested that respiratory M cells are more efficient at taking up bacterial (or particulate) Ags than are NALT M cells (Fig. 4F, 4I). Although we do not have any data regarding the mechanism(s) behind these findings, these results suggest that there may be functional differences in, for example, Ag uptake capability, between respiratory M cells and NALT M cells due to possible differences in the expression of bacterial Ag receptors, even though the morphologies and phenotypes of these two subsets of M cells are similar. In support of this possibility, it has been shown that the expression of a GP-2–specific receptor for FimH bacteria is restricted to Peyer’s patches and not villous M cells; this situation may be analogous to that of NALT and respiratory M cells (32). Although the molecular mechanisms for the induction of Ag-specific immune responses by intranasal immunization and the efficacy of intranasal inoculation await elucidation, we demonstrated in this paper that respiratory M cells, like NALT M cells, are capable of sampling Salmonella, thereby opening a new avenue for the uptake of Salmonella-delivered vaccine.
CD18-expressing phagocytes (33) and mucosal DCs (34) are involved in the uptake of pathogens from the lumen of the intestine, but their role in the upper respiratory tract has never been clarified. Moreover, we found no evidence that mucosal DCs take up pathogens from the lumen of the nasal passage by expanding their dendrites into the lumen after nasal challenge with GAS. It was recently shown that intranasal immunization of mice with OVA plus adenovirus vector expressing Flt3 ligand as a mucosal adjuvant selectively increases CD11b+ DC numbers in the nasal passages more effectively than those in NALT and subsequently induces Ag-specific Ab and CTL responses (35). Therefore, we speculated that the induction of immune responses in the murine model of intranasal administration of bacteria (e.g., Salmonella and GAS) might depend on the presence of appropriate initial Ag sampling sites associated with M cells, which can internalize the vaccine organisms. In this study, DCs were rarely detected in the subepithelial layer or the epithelial layer of the nasal passage in naive mice (Fig. 5A). It is important to note that DCs migrated to the area underneath the respiratory M cells and accumulated there to form cell clusters after exposure to respiratory pathogens (Fig. 5B–D). Following mucosal exposure to pathogens, submucosal DCs accumulate underneath infected mucosal epithelium that is not associated with organized lymphoid follicles (36, 37). Furthermore, these Ag-capturing DCs are capable of migrating into the draining lymph nodes (dLNs), where they encounter naive T cells for initial Ag-priming (36, 37). The question of whether DCs resident in the nasal passages migrate to the submucosal area to receive inhaled pathogens taken up via respiratory M cells and then travel to the dLNs (e.g., the cervical lymph nodes) to initiate an Ag-specific immune response remains to be addressed. It is interesting to postulate that respiratory M cells could be alternative airway Ag sampling sites for subsequent processing or presentation by nasal passage DCs, thereby initiating Ag-specific immune responses in the dLNs. In support of this hypothesis, it has been shown that Ag-specific Th cells are generated and found in the NALT and dLNs of mice given GAS intranasally (38). Our current study offers proof in support of this hypothesis by showing that Salmonella were effectively taken up by upper respiratory tract M cells in NALT and respiratory M cells and that a live vector-containing vaccine Ag induced Ag-specific immune responses via the nasal route.
We showed that TT-specific serum IgG and nasal wash IgA immune responses after intranasal immunization with recombinant Salmonella-ToxC were as high in Id2−/− mice as in Id2+/− mice (Fig. 6G, 6H) and that the frequency of occurrence of respiratory M cells in Id2−/− mice was comparable to that in their littermate Id2+/− mice (Fig. 6A). Generally, as discussed above, submucosal and dermal DCs have been shown to migrate to (or to be located in) the area just beneath infected epithelium and to then migrate into the dLNs after they have captured Ags. The DCs then present the peptides derived from these Ags to naive T cells, which subsequently undergo differentiation to Ag-specific effector T cells (36, 37). It has further been suggested that, rather than the DCs harboring Ag-derived peptides migrating to the systemic compartments, such as spleen and other secondary lymphoid tissues, the effector T cells generated in the dLNs after mucosal or vaginal Ag application migrate to these compartments and initiate Ag-specific immune responses (36).
If the cross-talk system between the airway mucosal and systemic immune compartments is similar to that between the reproductive mucosal and systemic immune compartments, it is unlikely that, in Id2−/− mice, the initiation of Ag-specific immune responses, including the presentation of Ags to naive T cells, occurs through migration of nasal DCs into the spleen after the capture of GAS-Ags by respiratory M cells and DCs. However, we cannot rule out this possibility, because it is possible that the nasal immune system, including the system by which Ags are taken up by respiratory M cells, offers distinct Ag-capture, -processing, and -presentation mechanisms via nasal DCs for the generation and migration of Ag-specific effector T cell and B cells. We have also found B-1 cell populations in the nasal passages (N. Tanaka, S. Fukuyama, T. Nagatake, K. Okada, M. Murata, K. Goda, D-Y. Kim, T. Nochi, S. Sato, J. Kunisawa, T. Kaisho, Y. Kurono, and H. Kiyono, manuscript in preparation), and it is possible that these cells may contribute to the induction of Ag-specific Ig responses without any help from CD4+ T cells. At this stage, this is mere speculation, and the precise mechanism needs to be addressed in the future.
Taken together, these findings led us to conclude that respiratory M cells are effective alternative sampling sites for nasally inhaled bacterial Ags and thus play a key role in the induction of systemic and local mucosal immune responses.
Acknowledgements
We thank the staff of the Division of Mucosal Immunology, Institute of Medical Science and the University of Tokyo for technical advice and helpful discussions.
Footnotes
This work was supported by grants-in-aid from the Ministry of Education, Science, Sports, and Culture and the Ministry of Health and Welfare of Japan. Part of the study was also supported by grants from the Joint Research Project under the Korea–Japan Basic Scientific Cooperation Program for FY 2007, Seoul National University Hospital Research Fund 05-2007-004, and the Waksman Foundation. D.-Y.K. was supported by research fellowships from the Japan Society for the Promotion of Science for Foreign Researchers. S.F., T.N., and T.N. were supported by research fellowships from the Japan Society for the Promotion of Science for Young Scientists.
The online version of this article contains supplemental material.
Abbreviations used in this article:
- DC
dendritic cell
- dLN
draining lymph node
- GAS
group A Streptococcus
- GFP-Salmonella
GFP-expressing Salmonella
- Id2
inhibitor of DNA binding/differentiation 2
- NALT
nasopharynx-associated lymphoid tissue
- Salmonella-GFP
Salmonella typhimurium expressing GFP
- SEM
scanning electron microscopy
- TEM
transmission electron microscopy
- TT
tetanus toxoid
- UEA-1
Ulex europaeus agglutinin-1
- WGA
wheat germ agglutinin.
References
Disclosures
The authors have no financial conflicts of interest.





