Abstract
An abnormal neutrophil subset has been identified in the PBMC fractions from lupus patients. We have proposed that these low-density granulocytes (LDGs) play an important role in lupus pathogenesis by damaging endothelial cells and synthesizing increased levels of proinflammatory cytokines and type I IFNs. To directly establish LDGs as a distinct neutrophil subset, their gene array profiles were compared with those of autologous normal-density neutrophils and control neutrophils. LDGs significantly overexpress mRNA of various immunostimulatory bactericidal proteins and alarmins, relative to lupus and control neutrophils. In contrast, gene profiles of lupus normal-density neutrophils do not differ from those of controls. LDGs have heightened capacity to synthesize neutrophils extracellular traps (NETs), which display increased externalization of bactericidal, immunostimulatory proteins, and autoantigens, including LL-37, IL-17, and dsDNA. Through NETosis, LDGs have increased capacity to kill endothelial cells and to stimulate IFN-α synthesis by plasmacytoid dendritic cells. Affected skin and kidneys from lupus patients are infiltrated by netting neutrophils, which expose LL-37 and dsDNA. Tissue NETosis is associated with increased anti-dsDNA in sera. These results expand the potential pathogenic roles of aberrant lupus neutrophils and suggest that dysregulation of NET formation and its subsequent responses may play a prominent deleterious role.
Recent evidence from our group and others indicates that neutrophils may play an important role in the induction of autoimmune responses and organ damage in systemic lupus erythematosus (SLE) (1–3). Furthermore, microarray data indicate that neutrophil-specific genes are highly expressed in PBMCs from lupus patients because of the cosegregation of low-density granulocytes (LDGs) in mononuclear cell fractions (3, 4). These LDGs represent a distinct neutrophil subset that is present in the peripheral blood of all adult SLE patients analyzed. Lupus LDGs are likely to be pathogenic, given their heightened capacity to induce vascular damage and synthesize type I IFNs upon exposure to specific stimulants, such as G-CSF and polyinosinic:polycytidylic acid, when compared with autologous lupus normal-density neutrophils and healthy control neutrophils (1). Furthermore, lupus patients with higher circulating LDG numbers have increased prevalence of skin involvement and/or vasculitis (1). Although currently no specific LDG surface markers have been identified that would allow them to be distinguished from normal-density granulocytes, their nuclear morphology suggests that these cells present a more immature phenotype (1, 3). However, it is still unknown whether lupus LDGs play prominent roles, when compared with normal-density lupus neutrophils, in other aspects of disease pathogenesis, including providing a supply of potential autoantigens or inducing or perpetuating autoimmune responses and tissue damage.
Neutrophils immobilize and kill invading microbes extracellularly through the formation of neutrophil extracellular traps (NETs). As a unique type of neutrophil cell death, recently described as NETosis, this response is distinct from apoptosis and necrosis and characterized by the active release of nuclear chromatin fibers (5, 6). NETosis is triggered by a variety of stimuli including microorganisms, proinflammatory cytokines, activated platelets, and endothelial cells (ECs) (6, 7). A variety of putative autoantigens are present within and attached to NET chromatin fibers, including citrullinated histones (8) and various bactericidal proteins and/or enzymes such as the cathelicidin LL-37, neutrophil elastase, and myeloperoxidase (MPO) (9). Upon neutrophil activation, elastase migrates from azurophilic granules to the nucleus, where it partially degrades specific histones and promotes chromatin decondensation. MPO synergizes with elastase in driving this decondensation (9), a phenomenon that is considered key in NET formation.
Due to the potential role of netting neutrophils in externalizing autoantigens and DNA-modifying factors, thereby making these molecules more exposed to the adaptive and innate immune systems, a putative link between NETosis and autoimmunity has been recently proposed. It has been shown that neutrophils from patients with anti-neutrophilic cytoplasmic Ab (ANCA)-positive vasculitis release NETs enriched in MPO and LL-37 (10). NETs are also present in the kidneys from patients with this disease, where they may provide a source of antigenic nucleosomes and promote immune complex formation (10). Further, impaired NET degradation has been identified in a subset of SLE patients, secondary to DNase1 inhibitors and anti-NET Abs that prevent DNase1 access to NETs (2). LDGs may represent an additional source of NETs, leading to heightened autoantigen exposure and modification of tissue damage. Recent evidence indicates that NETosis may be enhanced in IFN-α–primed lupus neutrophils upon exposure to anti-ribonucleoprotein (RNP) Abs. This is accompanied by the release of LL-37 and high-mobility group protein B1, which facilitate uptake and recognition of mammalian DNA by plasmacytoid dendritic cells (pDCs) (11). In addition, recent evidence indicates that NETs may be harmful to the endothelium and promote thrombosis (7, 12).
To further clarify the origin of LDGs and assess their pathogenic potential and role in the induction of autoimmune responses, we compared the gene array expression profiles of purified LDGs with those of autologous normal-density lupus neutrophils (referred to in the text as lupus neutrophils) or healthy control normal-density neutrophils (referred to in the text as control neutrophils). We also compared the capacity of isolated LDGs to form NETs, externalize autoantigens and immunostimulatory molecules, stimulate pDCs, and induce endothelial cytotoxicity through NETosis. Finally, we assessed whether netting neutrophils are present in vivo in involved lupus tissue from various organs as an additional indication of their putative pathogenic role.
Materials and Methods
Patient selection
The University of Michigan institutional review board approved this study. Subjects gave informed consent in accordance with the Declaration of Helsinki. Lupus patients fulfilled the revised American College of Rheumatology criteria for SLE (13) and were enrolled from the University of Michigan outpatient rheumatology clinic. Disease activity was assessed by the SLE disease activity index (SLEDAI) (14). Gender-matched healthy controls were recruited by advertisement. Demographic and clinical information on the lupus patients enrolled in the study (including medications) is included in Table II.
| Peripheral Blood . | |||||||
|---|---|---|---|---|---|---|---|
| Patient No. . | SLEDAI Score . | dsDNA-Ab . | C3,C4 . | ENA . | ANA . | Clinical Manifestations . | Medications . |
| 1B | 2 | + | Normal | Negative | 1:160 | Skin, joints, CNS | MMF, antimalarials |
| 2B | 10 | + | Normal | Negative | 1:320 | Nephritis, arthritis | None |
| 3B | 8 | + | Low | Sm, RNP | 1:2560 | Cytopenias, nephritis | PDN, antimalarials |
| 4B | 0 | − | Normal | Ro | 1:2560 | Neuropathy, Raynaud’s | Antimalarials |
| 5B | 0 | − | Normal | Negative | 1:320 | Arthritis, skin, mucositis | Antimalarials |
| 6B | 2 | + | Normal | Sm, RNP | 1:320 | Skin, cytopenias, fever | PDN, antimalarials |
| 7B | 20 | + | Low | Sm, RNP | 1:2560 | Arthritis, CNS, cytopenias, skin | PDN, antimalarials, MMF |
| 8B | 2 | − | Low | Sm, RNP | 1:320 | Nephritis, synovitis, serositis | PDN, antimalarials, MMF |
| 9B | 4 | + | Normal | Negative | 1:160 | Serositis, synovitis, mucositis, skin | Antimalarials, MMF |
| 10B | 2 | − | Normal | Negative | 1:160 | Skin, nephritis, arthritis | PDN, antimalarials, MMF |
| 11B | 4 | + | Normal | Ro | 1:640 | Arthritis, cytopenias | Antimalarials |
| 12B | 0 | − | Normal | Negative | 1:320 | Arthritis, eye | Antimalarials |
| 13B | 10 | + | Low | Ro, La | 1:2560 | Arthritis, nephritis, Raynaud’s | MMF, PDN |
| 14B | 12 | + | Low | Ro, Sm, RNP | 1:2560 | Arthritis, skin, serositis, kidney, CNS, | MMF, MTX, PDN |
| 15B | 4 | + | Low | Sm, RNP | 1:320 | Skin, arthritis, serositis, leukopenia | Antimalarials |
| 16B | 6 | − | Normal | Sm, RNP, Ro | 1:2560 | Nephritis, cytopenias, arthritis | PDN, antimalarials, AZA |
| 17B | 4 | − | Normal | Negative | 1:2560 | Serositis, arthritis, skin | Antimalarials |
| 18B | 0 | − | Normal | Sm, RNP | Negative | Arthritis | PDN, antimalarials |
| 19B | 10 | + | Low | Ro | 1:320 | Nephritis, arthritis | PDN, MMF, antimalarials |
| 20B | 6 | − | Normal | Negative | 1:320 | Arthritis, skin | PDN, antimalarials |
| Peripheral Blood . | |||||||
|---|---|---|---|---|---|---|---|
| Patient No. . | SLEDAI Score . | dsDNA-Ab . | C3,C4 . | ENA . | ANA . | Clinical Manifestations . | Medications . |
| 1B | 2 | + | Normal | Negative | 1:160 | Skin, joints, CNS | MMF, antimalarials |
| 2B | 10 | + | Normal | Negative | 1:320 | Nephritis, arthritis | None |
| 3B | 8 | + | Low | Sm, RNP | 1:2560 | Cytopenias, nephritis | PDN, antimalarials |
| 4B | 0 | − | Normal | Ro | 1:2560 | Neuropathy, Raynaud’s | Antimalarials |
| 5B | 0 | − | Normal | Negative | 1:320 | Arthritis, skin, mucositis | Antimalarials |
| 6B | 2 | + | Normal | Sm, RNP | 1:320 | Skin, cytopenias, fever | PDN, antimalarials |
| 7B | 20 | + | Low | Sm, RNP | 1:2560 | Arthritis, CNS, cytopenias, skin | PDN, antimalarials, MMF |
| 8B | 2 | − | Low | Sm, RNP | 1:320 | Nephritis, synovitis, serositis | PDN, antimalarials, MMF |
| 9B | 4 | + | Normal | Negative | 1:160 | Serositis, synovitis, mucositis, skin | Antimalarials, MMF |
| 10B | 2 | − | Normal | Negative | 1:160 | Skin, nephritis, arthritis | PDN, antimalarials, MMF |
| 11B | 4 | + | Normal | Ro | 1:640 | Arthritis, cytopenias | Antimalarials |
| 12B | 0 | − | Normal | Negative | 1:320 | Arthritis, eye | Antimalarials |
| 13B | 10 | + | Low | Ro, La | 1:2560 | Arthritis, nephritis, Raynaud’s | MMF, PDN |
| 14B | 12 | + | Low | Ro, Sm, RNP | 1:2560 | Arthritis, skin, serositis, kidney, CNS, | MMF, MTX, PDN |
| 15B | 4 | + | Low | Sm, RNP | 1:320 | Skin, arthritis, serositis, leukopenia | Antimalarials |
| 16B | 6 | − | Normal | Sm, RNP, Ro | 1:2560 | Nephritis, cytopenias, arthritis | PDN, antimalarials, AZA |
| 17B | 4 | − | Normal | Negative | 1:2560 | Serositis, arthritis, skin | Antimalarials |
| 18B | 0 | − | Normal | Sm, RNP | Negative | Arthritis | PDN, antimalarials |
| 19B | 10 | + | Low | Ro | 1:320 | Nephritis, arthritis | PDN, MMF, antimalarials |
| 20B | 6 | − | Normal | Negative | 1:320 | Arthritis, skin | PDN, antimalarials |
| Skin . | |||||||
|---|---|---|---|---|---|---|---|
| Patient No. . | Diagnosis . | dsDNA-Ab . | C3, C4 . | ENA . | ANA . | Other Clinical Manifestations . | Medications . |
| 1S | DL | + | Low | Negative | 1:160 | CNS, nephritis | MMF, PDN |
| 2S | DL | + | Low | RNP, Ro | 1:2560 | CNS, Raynaud’s | PDN, antimalarials |
| 3S | Interface dermatitis | + | Low | SmRNP | 1:2560 | Nephritis | PDN, antimalarials |
| 4S | Lupus panniculitis | + | Low | Negative | 1:640 | – | None |
| 5S | Lupus panniculitis | + | Low | SmRNP, RNP | 1:2560 | Arthritis | PDN, antimalarials |
| 6S | SCLE | − | Normal | Ro | Negative | Sicca | Antimalarials |
| 7S | DL | NA | NA | Negative | Negative | – | None |
| 8S | DL | NA | NA | NA | Negative | – | None |
| 9S | DL | NA | Normal | NA | Negative | – | None |
| 10S | DL | NA | Normal | Negative | 1:640 | Arthritis | None |
| 11S | Interface dermatitis | − | NA | Ro, La | Negative | – | None |
| Skin . | |||||||
|---|---|---|---|---|---|---|---|
| Patient No. . | Diagnosis . | dsDNA-Ab . | C3, C4 . | ENA . | ANA . | Other Clinical Manifestations . | Medications . |
| 1S | DL | + | Low | Negative | 1:160 | CNS, nephritis | MMF, PDN |
| 2S | DL | + | Low | RNP, Ro | 1:2560 | CNS, Raynaud’s | PDN, antimalarials |
| 3S | Interface dermatitis | + | Low | SmRNP | 1:2560 | Nephritis | PDN, antimalarials |
| 4S | Lupus panniculitis | + | Low | Negative | 1:640 | – | None |
| 5S | Lupus panniculitis | + | Low | SmRNP, RNP | 1:2560 | Arthritis | PDN, antimalarials |
| 6S | SCLE | − | Normal | Ro | Negative | Sicca | Antimalarials |
| 7S | DL | NA | NA | Negative | Negative | – | None |
| 8S | DL | NA | NA | NA | Negative | – | None |
| 9S | DL | NA | Normal | NA | Negative | – | None |
| 10S | DL | NA | Normal | Negative | 1:640 | Arthritis | None |
| 11S | Interface dermatitis | − | NA | Ro, La | Negative | – | None |
| Kidney . | |||||||
|---|---|---|---|---|---|---|---|
| Patient No. . | Kidney Diagnosis; Activity/Chronicity . | dsDNA-Ab . | C3, C4 . | ENA . | ANA . | Other Clinical Manifestations . | Medications at Time of Biopsy . |
| 1N | Class IV/S; 12/8 | + | Low | Sm, RNP | 1:160 | Serositis, arthritis, | PDN, AZA |
| 2N | Class IV/S; 11/3 | + | Low | Sm | 1:320 | Skin, serositis, arthritis, cytopenia | PDN, antimalarials |
| 3N | Class IV/S; 13/2 | NA | Low | NA | 1:640 | Cytopenia | None |
| 4N | Class III/V; 13/2 | + | Low | Ro, La, Sm, RNP | 1:1280 | Skin, joints, serositis | PDN, MMF |
| 5N | Class IV; 17/11 | + | Normal | Sm | 1:2560 | CNS | PDN |
| 6N | Class III/V; 6/8 | + | Low | Ro, Sm, RNP | 1:1280 | – | PDN, AZA |
| 7N | Class III; 6/2 | + | Low | Negative | 1:160 | Cytopenias, arthritis | PDN, MMF, antimalarials |
| 8N | Class III; 8/1 | + | Low | Negative | 1:160 | Arthritis, cytopenias | PDN, AZA, antimalarials |
| 9N | Class IV; 17/4 | + | Low | Ro, Sm, RNP | 1:2560 | Arthritis, lung | PDN |
| 10N | Henoch-Schonlein; crescentic glomerulonephritis | NA | Low | NA | NA | Skin, arthritis | Steroids |
| Kidney . | |||||||
|---|---|---|---|---|---|---|---|
| Patient No. . | Kidney Diagnosis; Activity/Chronicity . | dsDNA-Ab . | C3, C4 . | ENA . | ANA . | Other Clinical Manifestations . | Medications at Time of Biopsy . |
| 1N | Class IV/S; 12/8 | + | Low | Sm, RNP | 1:160 | Serositis, arthritis, | PDN, AZA |
| 2N | Class IV/S; 11/3 | + | Low | Sm | 1:320 | Skin, serositis, arthritis, cytopenia | PDN, antimalarials |
| 3N | Class IV/S; 13/2 | NA | Low | NA | 1:640 | Cytopenia | None |
| 4N | Class III/V; 13/2 | + | Low | Ro, La, Sm, RNP | 1:1280 | Skin, joints, serositis | PDN, MMF |
| 5N | Class IV; 17/11 | + | Normal | Sm | 1:2560 | CNS | PDN |
| 6N | Class III/V; 6/8 | + | Low | Ro, Sm, RNP | 1:1280 | – | PDN, AZA |
| 7N | Class III; 6/2 | + | Low | Negative | 1:160 | Cytopenias, arthritis | PDN, MMF, antimalarials |
| 8N | Class III; 8/1 | + | Low | Negative | 1:160 | Arthritis, cytopenias | PDN, AZA, antimalarials |
| 9N | Class IV; 17/4 | + | Low | Ro, Sm, RNP | 1:2560 | Arthritis, lung | PDN |
| 10N | Henoch-Schonlein; crescentic glomerulonephritis | NA | Low | NA | NA | Skin, arthritis | Steroids |
| Microarray Analysis . | |||||||
|---|---|---|---|---|---|---|---|
| Patient No. . | SLEDAI Score . | dsDNA-Ab . | C3, C4 . | ENA . | ANA . | Clinical Manifestations . | Medications . |
| 1M | 4 | − | Normal | RNP, Sm | Negative | Skin | Antimalarials |
| 2M | 2 | − | Low | Negative | 1:160 | Skin | Antimalarials |
| 3M | 4 | + | Low | Sm, RNP | 1:2560 | Skin, arthritis | PDN, antimalarials |
| 4M | 2 | + | Normal | Negative | 1:160 | Skin, arthritis, pleuritis | Antimalarials |
| 5M | 10 | − | Low | Ro | 1:160 | Arthritis, skin, fever | PDN, antimalarials |
| 6M | 4 | − | Normal | Negative | 1:2560 | Cytopenias, arthritis | None |
| 7M | 14 | + | Low | La, RNP | 1:2560 | Skin, arthritis, serositis | PDN, antimalarials |
| 8M | 4 | − | Normal | Negative | 1:2560 | Arthritis, CNS | Antimalarials |
| 9M | 8 | + | Low | Negative | 1:640 | Arthritis | None |
| 10M | 10 | + | Low | Sm, RNP | 1:2560 | Nephritis, skin, arthritis | Antimalarials |
| Microarray Analysis . | |||||||
|---|---|---|---|---|---|---|---|
| Patient No. . | SLEDAI Score . | dsDNA-Ab . | C3, C4 . | ENA . | ANA . | Clinical Manifestations . | Medications . |
| 1M | 4 | − | Normal | RNP, Sm | Negative | Skin | Antimalarials |
| 2M | 2 | − | Low | Negative | 1:160 | Skin | Antimalarials |
| 3M | 4 | + | Low | Sm, RNP | 1:2560 | Skin, arthritis | PDN, antimalarials |
| 4M | 2 | + | Normal | Negative | 1:160 | Skin, arthritis, pleuritis | Antimalarials |
| 5M | 10 | − | Low | Ro | 1:160 | Arthritis, skin, fever | PDN, antimalarials |
| 6M | 4 | − | Normal | Negative | 1:2560 | Cytopenias, arthritis | None |
| 7M | 14 | + | Low | La, RNP | 1:2560 | Skin, arthritis, serositis | PDN, antimalarials |
| 8M | 4 | − | Normal | Negative | 1:2560 | Arthritis, CNS | Antimalarials |
| 9M | 8 | + | Low | Negative | 1:640 | Arthritis | None |
| 10M | 10 | + | Low | Sm, RNP | 1:2560 | Nephritis, skin, arthritis | Antimalarials |
The dashes in the dsDNA Ab column mean negative. The dashes in the clinical manifestations column mean none.
+, positive; ANA, anti-nuclear Ab; AZA, azathioprine; DL, discoid lupus; ENA, extractable nuclear Ags; MMF, mycophenolate mofetil; MTX, methotrexate; NA, not available; PDN, prednisone; SCLE, subacute cutaneous lupus; SM, Smith; SmRNP, Smith/RNP.
Reagents
For LDG purification, biotinylated Abs recognizing CD3, CD7, CD19, CD79b, CD56, MHC class II, CD86, and CD235a were obtained from Ancell (Bayport, MN). For immunohistochemical staining, rabbit Abs recognizing human neutrophil elastase (Abcam, Cambridge, MA), human Ro/SSA and human La/SSB (Santa Cruz Biotechnology, Santa Cruz, CA), mouse Abs recognizing human Smith (Abcam), human Cathelicidin/OSX12 (Abcam), and human dsDNA (Millipore, Temecula, CA), and goat anti-human IL-17 (R&D Systems, Minneapolis, MN) were used. Secondary detection was performed using goat anti-rabbit–FITC (Southern Biotechnology Associates, Birmingham, AL), donkey anti-goat Alexa 568 (Invitrogen, Carlsbad, CA), and/or anti-mouse Cy3 (Sigma-Aldrich, St. Louis, MO). Prolong Gold Antifade and Hoechst 33342 were from Invitrogen. Micrococcal nuclease (MNase) was from Thermo Scientific (Rockford, IL).
Purification of LDGs
Lupus LDGs were purified as described by our group (1). In brief, PBMCs were isolated by Ficoll/Hypaque gradient, and cell pellets were incubated with LDG isolation mixture (equal volumes of biotinylated Abs recognizing human CD3, CD7, CD19, CD79b, CD56, MHC class II, CD86, and CD235a), followed by anti-biotin MACS beads (Miltenyi Biotec, Auburn, CA). Cells were applied to an MACS-LS column, and nonimmobilized cells were recovered by negative selection. The purity of the LDG fraction was >95%, and cells were identified as CD15+/CD14lo or CD10+/CD14lo.
Isolation of neutrophils
Normal-density neutrophils were isolated by dextran sedimentation of RBC pellets, as described (15). Purity was ≥95%. In previous studies, we had compared the activation status of neutrophils obtained by dextran sedimentation versus double gradient and found no differences in their phenotype or function (1).
NETs immunohistochemical staining and quantification
Neutrophils or LDGs were isolated as above, and 1 to 2 × 105 cells/ml were seeded in poly-l-lysine coverslips and incubated at 37°C, 5% CO2 for 15 min. Cells were washed with ice-cold PBS and either fixed right away with 4% paraformaldehyde and then blocked overnight at 4°C with 10% FBS/1% BSA/0.05% Tween 20 and 2 mM EDTA/PBS or incubated for 2 h in RPMI 1640/glutamine/2% BSA in the presence or absence of 20 nM PMA to induce NET formation, followed by fixation and overnight blocking at 4°C. NETs were detected by washing the fixed cells with ice-cold 10% FBS/PBS and incubating with anti-human elastase (1:100) or isotype control for 45 min at 4°C, followed by incubation with secondary fluorochrome-conjugated Abs for 45 min at 4°C. Nuclear DNA was detected by incubating cells with Hoechst 33342 (1:100) for 10 min at room temperature. Coverslips were mounted in Prolong Antifade Reagent (Invitrogen) and analyzed using an Olympus microscope (IX70, Center Valley, PA). Statistical background, shading subtraction, and image overlay were performed with Metamorph v7.7 software (Molecular Devices, Sunnyvale, CA). The recorded images were loaded onto Adobe Photoshop (Adobe Systems) for further analysis, in which NETs were manually quantified by two independent observers. The number of cells positive for both neutrophil elastase and nuclear staining (Hoechst) were considered a NET and digitally recorded to prevent multiple counts. The percentage of NETs was calculated as the average of five to six fields (×40) normalized to the total number of cells. For LL-37 (1:100), dsDNA (1:10), Ro (1:20), La (1:20), Smith (1:20), and IL-17 (1:10) quantification, the number of cells positive for either of these markers colocalized with elastase and Hoechst were counted as part of the overlay (RGB) image and recorded digitally to prevent multiple counts.
RNA isolation
Total RNA was isolated with Tripure (Roche, Indianapolis, IN), following manufacturer’s recommendations. For microarray analysis, RNA was further purified and concentrated using an RNeasy micro kit (Qiagen, Valencia, CA). RNA samples were processed on an Agilent 2100 BioAnalyzer (Agilent Technologies, Santa Clara, CA) to assess integrity.
Microarray data processing, analysis, and pathway mapping
Affymetrix Human U133 Plus 2.0 Genechips (Affymetrix, Santa Clara, CA) were processed at the University of Michigan Microarray Core Facility. The samples analyzed and compared were: normal-density neutrophils from healthy individuals (n = 9) and normal- density neutrophils and autologous LDGs from lupus patients (n = 10 for each group). CEL files were normalized in GenePattern pipeline (http://www.GenePattern.org) using the Robust MultiChip Average method and the Human Entrez Gene custom CDF annotation version 10 (http://brainarray.mbni.med.umich.edu/Brainarray/default.asp). As samples were part of two hybridization rounds, the two resulting normalized files were corrected for batch effect (16) within GenePattern. Of the 17,527 gene identification numbers (corresponding to the 54,675 Affymetrix probesets), the number of genes expressed above the Poly-A Affymetrix control expression baseline (negative controls) and used for further analyses was 15,929. The Gene Expression Omnibus accession number for these arrays is GSE26975 (http://www.ncbi.nlm.nih.gov/geo/).
Statistical paired analyses were performed using Significance Analysis of Microarrays method implemented in MultiExperiment Viewer application (17, 18) for comparing lupus neutrophils with lupus LDGs; unpaired analyses were performed in the comparison of healthy control neutrophils with lupus neutrophils and healthy control neutrophils with lupus LDGs. The canonical pathways derived from the significantly regulated genes between the groups (q < 0.05 depicting the false discovery rate) were analyzed using the Ingenuity Pathway Analysis (IPA) Software (http://www.ingenuity.com).
Real-time quantitative PCR
Real-time PCR reactions were run on an ABI Prism 7900HT in duplicate using 2×SYBR Green PCR Master Mix (Applied Biosystems, Foster City, CA). Oligonucleotide primers (IDT, Coralville, IA) used in the reactions were: lipocalin, 5′-CCCAGCCCCACCTCTGA3′ (forward), 5′-CTTCCCCTGGAATTGGTTGTC-3′ (reverse); matrix metalloproteinase-8 (MMP8), 5′-GCTGAGGTAGAAAGAGCTATCAAGGA-3′ (forward), 5′-AGCAATGTTGATATCTGCCTCTCC-3′ (reverse); MPO, 5′-TTTGACAACCTGCACGATGAC-3′ (forward), 5′-CGGTTGTGCTCCCGAAGTAA-3′ (reverse); cathepsin-G (CTSG), 5′-AGAAGAGTCAGACGGAATCGA-3′ (forward), 5′-CCCTGACGACTTTCCATAGGA-3′ (reverse); LL-37, 5′-GCAGTCACCAGAGGATTGTGAC-3′ (forward), 5′-CACCGCTTCACCAGCCC-3′ (reverse); IL-17A, 5′-ACTCCTGGGAAGACCTCATTGG-3′ (forward), 5′-GGCCACATGGTGGACAATCG-3′ (reverse); and GAPDH, 5′-TTGCCATCAATGACCCCTTCA-3′ (forward), 5′-CGCCCCACTTGATTTTGGA-3′ (reverse).
EC cytotoxicity assay
HUVECs were cultured in MCDB131 basal media (Life Technologies, Carlsbad, CA) supplemented with EGM-2MV (without hydrocortisone) bullet kit (Lonza, Walkersville, MD) on 0.2% gelatin-coated 24-well plates (Fisher, Pittsburgh, PA). Lupus LDGs, their autologous lupus neutrophils, and healthy control neutrophils were incubated with HUVECs at a 2:1 E(neutrophil):T (HUVEC) ratio in MCDB131/EGM-2MV and 0.1 μg/ml PMA in the presence or absence of MNase (10 U/ml) for 16–20 h. Alternatively, cells were also cocultured with 0.1 μg/ml PMA, with or without MNase, for 1 to 2 h, followed by replacement with fresh media with or without nuclease. Following the incubation, nuclease reaction was stopped by adding EDTA to final concentration of 2 mM. Adherent LDGs and neutrophils were collected by gentle pipetting, and HUVECs were harvested with 0.05% trypsin-EDTA (Life Technologies), followed by centrifugation at 1600 rpm for 5 min. HUVECs were resuspended in 1% horse serum/1% BSA in PBS, and 104 to 105 cells were incubated with PE–anti-human CD146, allophycocyanin-Annexin V, PE/Cy5–anti-human CD45 (BD Pharmingen, San Diego, CA), and/or PE/Cy5-anti-human CD10 (Biolegend), followed by fixation with 4% paraformaldehyde. The percentage of HUVEC cytotoxicity was measured in cells double-positive for CD146 and Annexin V in the CD45- or CD10-negative gate.
pDC lines and IFN-α quantification
The previously described human pDC cell line GEN 2.2 (19) was cultured in RPMI 1640 Glutamax/1 mM sodium pyruvate/4 mM glutamine/nonessential amino acids/10% heat-inactivated FCS. Cells were stimulated for 16 h with either CpG (1 μg /ml) or supernatants collected from either control or lupus neutrophils or autologous lupus LDGs that had been cultured for 1 h, and supernatants were treated in the presence or absence of MNase (10 U/ml, 10 min). IFN-α mRNA from pDCs was quantified by real-time PCR as previously described by our group (1).
Human kidney tissue and immunofluorescence
Kidney tissue was obtained from nine renal biopsies from subjects with clinical and histological diagnosis of lupus nephritis according to the new SLE nephritis classification (20) and from one patient with fulminant Henoch-Schönlein purpura with renal involvement. Relevant clinicohistological parameters are in Table II. Immunohistochemical analyses were carried out at the University of Michigan Histology and Immunohistochemistry Core. Three-micrometer sections of formalin-fixed, paraffin-embedded tissues were mounted on plus slides, deparaffinized in xylene, and then rehydrated with distilled H2O through graded alcohols. Ag retrieval was enhanced by microwaving the slides in citrate buffer (pH 6; Biogenex) for 10 min. Sections were blocked for 30 min in 10% horse serum prior to 1-h incubation of primary Abs at 4°C. Simultaneous staining was performed with mouse monoclonal anti-human MPO (1:1000; Abcam) and rabbit polyclonal anti-human histone H2A (1:500; Abcam) followed by 30 min incubation with matched secondary Abs: anti-mouse IgG-Alexa Fluor 488 (1:300; Invitrogen) or anti-rabbit IgG-Alexa Fluor 555 (1:300; Invitrogen). DAPI was added to the slides prior to mounting with cover slips (Invitrogen). For NETosis detection, images were acquired by a Leica DMIRB inverted microscope and an RT slider digital camera (model 2.3.1; Diagnostic Instruments) using DP Controller, DP Manager (Olympus, Essex, U.K.) software, and National Institutes of Health ImageJ software. RBCs were excluded. NETs were considered as extracellular structures that costained for MPO, histone H2A, and DAPI.
Skin tissue immunohistochemistry and quantification of NETosis
Skin biopsies from 11 patients with cutaneous lupus involvement and 10 gender-matched healthy controls were analyzed for neutrophil infiltration and NETosis. In addition, skin biopsies from 10 patients with psoriasis were included as positive controls of IL-17+ cells in the skin. Control donors were identified from respondents to advertisements, had no personal or family history of lupus, and were free of inflammatory skin disease at the time of biopsy. Five-micrometer sections of skin were deparaffinized on a hot plate at 65°C for 1 h. They were rehydrated by incubation and heat retrieval in Cell Conditioning Solution (CC1; Ventana Med, Tucson, AZ). The sections were blocked with 0.2% horse serum (Invitrogen) for 30 min. Simultaneous staining was first performed for 30 min with goat anti–IL-17 (100 μg/ml; R&D Systems), mouse anti-human Cathelicidin/OSX12 (Abcam), or anti-dsDNA (Millipore) and another primary Ab, either rabbit anti-MPO (1:1500; DakoCytomation) or rabbit anti-human neutrophil elastase (10 μg/ml; Abcam). This was followed by 30-min incubation with matched secondary Abs: chicken anti-goat IgG-Alexa Fluor 488 (1:300; Invitrogen) or chicken anti-rabbit IgG-Alexa Fluor 594 (1:300; Invitrogen). ProLong Gold antifade reagent with DAPI (Invitrogen) was added to the slides prior to mounting with cover slips. Images were captured with a fluorescent imaging microscope (BX50; Olympus) using DP Controller and DP Manager (Olympus) software. The recorded images were loaded onto Adobe Photoshop. The number of cells expressing one or both markers of interest in each ×200 field was manually counted by two independent blinded observers.
Statistical analysis
For NET quantification, immunofluorescence was performed in neutrophils isolated from individual patients (n ≥ 4 for both SLE and control patients), and counts were averaged, represented as mean ± SEM, and analyzed by two-tailed Student t test, for which p ≤ 0.05 was considered significant. Comparison of NETosis within different areas of the skin was performed by repeated-measures one-way ANOVA with a Tukey’s multiple comparison posttest. For all other studies, paired or unpaired Student t tests were performed. Microarray statistical analysis is detailed above.
Results
Lupus LDGs have a distinct gene expression profile from autologous lupus neutrophils and control neutrophils
To determine whether LDGs represent a distinct pool of neutrophils, gene expression profiling of purified neutrophil fractions of lupus LDGs, autologous lupus neutrophils, and gender-matched control neutrophils was assessed using Affymetrix genechip microarrays. Samples were matched-paired in comparing lupus LDGs with autologous lupus neutrophils. Although there were no genes significantly differentially regulated when comparing normal-density lupus neutrophils with healthy control neutrophils, several genes were differentially expressed in LDGs relative to either autologous lupus neutrophils or healthy control neutrophils. In all, 302 genes were differentially expressed in lupus LDGs when compared with control neutrophils, and 281 genes were identified as altered by pairwise comparison of each patient’s LDGs to their autologous lupus neutrophils (q value <0.01, fold-change ≥1.5 and ≤0.7 for the upregulated and downregulated genes, respectively) (Fig. 1A, Supplemental Tables I, II). A total of 224 genes were identified as upregulated in both comparisons (Fig. 1A). Conversely, a total of 57 genes were found to be selectively regulated in lupus LDGs when compared with autologous lupus neutrophils, and 78 genes were restricted to LDGs alone when compared with control neutrophils (Fig. 1A, Supplemental Tables I, II).
LDGs overexpress defensins and proinflammatory molecules. A, Schematic representation of the sample group and gene list comparisons made using the gene microarray data (q value <0.01, fold-change ≥1.5 and ≤0.7 for the upregulated and downregulated genes, respectively). Samples were matched-paired when comparing lupus neutrophils with autologous lupus LDGs (n = 10 for each group). B, Lupus LDGs express elevated levels of azurophilic granule genes. Log base 2 mRNA mean expression values of five azurophil genes in control neutrophils (n = 9), lupus neutrophils (n = 10), and lupus LDGs (n = 10): MPO, ELANE, DEFA4, CTSG, and azurocidin 1 (AZU1). Data are presented as mean ± SD. C, Confirmation of enhanced mRNA expression by real-time PCR of various neutrophils genes in lupus LDGs when compared with autologous lupus neutrophils (n = 7–12) and control neutrophils (n = 7). Bar graph represents fold mRNA expression (mean ± SEM) after adjusting for housekeeping gene (GAPDH). *p < 0.05 LDGs compared with control and/or autologous lupus neutrophils, ***p < 0.0001.
LDGs overexpress defensins and proinflammatory molecules. A, Schematic representation of the sample group and gene list comparisons made using the gene microarray data (q value <0.01, fold-change ≥1.5 and ≤0.7 for the upregulated and downregulated genes, respectively). Samples were matched-paired when comparing lupus neutrophils with autologous lupus LDGs (n = 10 for each group). B, Lupus LDGs express elevated levels of azurophilic granule genes. Log base 2 mRNA mean expression values of five azurophil genes in control neutrophils (n = 9), lupus neutrophils (n = 10), and lupus LDGs (n = 10): MPO, ELANE, DEFA4, CTSG, and azurocidin 1 (AZU1). Data are presented as mean ± SD. C, Confirmation of enhanced mRNA expression by real-time PCR of various neutrophils genes in lupus LDGs when compared with autologous lupus neutrophils (n = 7–12) and control neutrophils (n = 7). Bar graph represents fold mRNA expression (mean ± SEM) after adjusting for housekeeping gene (GAPDH). *p < 0.05 LDGs compared with control and/or autologous lupus neutrophils, ***p < 0.0001.
The defined transcripts were associated to canonical pathways using IPA. The pathways significantly regulated in LDGs compared with control neutrophils and autologous lupus neutrophils are listed in Supplemental Table III. Actin cytoskeleton, macropinocytosis, clathrin-mediated endocytosis, and integrin signaling pathways were among the most significantly regulated pathways in lupus LDGs compared with control and lupus neutrophils. Inhibition of angiogenesis by Tsp1 was a pathway significantly regulated only in lupus LDGs compared with control neutrophils, whereas Ephrin receptor signaling was only significantly regulated in lupus LDGs compared with lupus neutrophils. The top functions identified using IPA included inflammatory response and hematological and cardiovascular diseases.
The top upregulated genes in lupus LDGs in both comparisons included a number of serine proteases, bactericidal proteins, and other molecules involved in neutrophil regulation of the inflammatory response (3, 21–25) when compared with normal-density lupus and control neutrophils (Table I). Among them, mRNA of the cathelicidin gene CAMP (LL-37) was 3.5- and 4.6-fold higher in lupus LDGs when compared with control and lupus neutrophils, respectively (q value <0.01). In the same group, defensin α-4 (DEFA4) was highly upregulated in LDGs compared with control and lupus neutrophils (22.4- and 25.6-fold, respectively). Lactotransferrin (LTF), lipocalin-2 (LCN2), MPO, elastase-2 (ELANE), MMP-8, and CTSG were also significantly upregulated in the lupus LDGs when compared with control and lupus neutrophils (fold-change range from 10.9–41.5). These results indicate that lupus LDGs show increased expression of azurophilic granule genes that is not secondary to a general induction of these genes in SLE, as the autologous lupus neutrophils expressed levels comparable to control neutrophils (Fig. 1B). These findings were confirmed by real-time PCR for several of the molecules mentioned above (Fig. 1C). Thus, microarray analysis of lupus LDGs confirmed an enhanced bactericidal and activated signature compared with control or normal-density lupus neutrophils.
| . | . | . | Lupus LDGs Compared with Control Neutrophils . | Lupus LDGs Compared with Lupus Neutrophils . | ||
|---|---|---|---|---|---|---|
| Entrez Gene Identification No. . | Gene Symbol . | Gene Name . | Fold Change . | q Valuea . | Fold Change . | q Valuea . |
| Enzyme and enzyme inhibitor genes | ||||||
| 6036 | RNASE2 | RNase, RNaseA family, 2 (liver, eosinophil-derived neurotoxin) | 4.24 | 0.004* | 3.06 | 0.066 |
| 4317 | MMP8 | Matrix metallopeptidase 8 (neutrophil collagenase) | 38.53 | 0.000* | 41.53 | 0.000* |
| 4318 | MMP9 | Matrix metallopeptidase 9 (gelatinase B, 92 kDa gelatinase, 92 kDa type IV collagenase) | 1.08 | 0.999 | 1.37 | 0.047* |
| 6037 | RNASE3 | RNase, RNase A family, 3 (eosinophil cationic protein) | 12.34 | 0.000* | 12.07 | 0.000* |
| 1991 | ELANE (Elastase 2) | Elastase, neutrophil expressed | 11.64 | 0.000* | 10.92 | 0.000* |
| 3934 | LCN2 | Lipocalin2 | 24.49 | 0.000* | 19.02 | 0.000* |
| 5476 | CTSA | Cathepsin-A | 1.69 | 0.004* | 1.54 | 0.043* |
| 1511 | CTSG | Cathepsin-G | 13.53 | 0.000* | 17.73 | 0.000* |
| 4353 | MPO | Myeloperoxidase | 12.02 | 0.000* | 14.66 | 0.000* |
| Bactericidal molecule genes | ||||||
| 1669 | DEFA4 | Defensin, α-4, corticostatin | 22.41 | 0.000* | 25.57 | 0.000* |
| 820 | CAMP (LL-37) | Cathelicidin antimicrobial peptide | 3.44 | 0.003* | 4.62 | 0.000* |
| 671 | BPI | Bactericidal/permeability-increasing protein | 13.80 | 0.000* | 16.59 | 0.000* |
| 566 | AZU1 | Azurocidin 1 | 11.23 | 0.000* | 12.22 | 0.000* |
| Other genes | ||||||
| 1088 | CEACAM8 (CD66b) | Carcinoembryonic Ag-related cell adhesion molecule8 | 16.63 | 0.000* | 18.27 | 0.000* |
| 10321 | CRISP3 | Cysteine-rich secretory protein3 | 18.39 | 0.000* | 12.18 | 0.000* |
| 634 | CEACAM1 (CD66a) | Carcinoembryonic Ag-related cell adhesion molecule 1 (biliary glycoprotein) | 1.50 | 0.099 | 1.30 | 0.017* |
| 4057 | LTF | Lactotransferrin | 16.91 | 0.000* | 12.01 | 0.000 |
| 1191 | CLU | Clusterin | 21.24 | 0.000* | 17.39 | 0.000* |
| . | . | . | Lupus LDGs Compared with Control Neutrophils . | Lupus LDGs Compared with Lupus Neutrophils . | ||
|---|---|---|---|---|---|---|
| Entrez Gene Identification No. . | Gene Symbol . | Gene Name . | Fold Change . | q Valuea . | Fold Change . | q Valuea . |
| Enzyme and enzyme inhibitor genes | ||||||
| 6036 | RNASE2 | RNase, RNaseA family, 2 (liver, eosinophil-derived neurotoxin) | 4.24 | 0.004* | 3.06 | 0.066 |
| 4317 | MMP8 | Matrix metallopeptidase 8 (neutrophil collagenase) | 38.53 | 0.000* | 41.53 | 0.000* |
| 4318 | MMP9 | Matrix metallopeptidase 9 (gelatinase B, 92 kDa gelatinase, 92 kDa type IV collagenase) | 1.08 | 0.999 | 1.37 | 0.047* |
| 6037 | RNASE3 | RNase, RNase A family, 3 (eosinophil cationic protein) | 12.34 | 0.000* | 12.07 | 0.000* |
| 1991 | ELANE (Elastase 2) | Elastase, neutrophil expressed | 11.64 | 0.000* | 10.92 | 0.000* |
| 3934 | LCN2 | Lipocalin2 | 24.49 | 0.000* | 19.02 | 0.000* |
| 5476 | CTSA | Cathepsin-A | 1.69 | 0.004* | 1.54 | 0.043* |
| 1511 | CTSG | Cathepsin-G | 13.53 | 0.000* | 17.73 | 0.000* |
| 4353 | MPO | Myeloperoxidase | 12.02 | 0.000* | 14.66 | 0.000* |
| Bactericidal molecule genes | ||||||
| 1669 | DEFA4 | Defensin, α-4, corticostatin | 22.41 | 0.000* | 25.57 | 0.000* |
| 820 | CAMP (LL-37) | Cathelicidin antimicrobial peptide | 3.44 | 0.003* | 4.62 | 0.000* |
| 671 | BPI | Bactericidal/permeability-increasing protein | 13.80 | 0.000* | 16.59 | 0.000* |
| 566 | AZU1 | Azurocidin 1 | 11.23 | 0.000* | 12.22 | 0.000* |
| Other genes | ||||||
| 1088 | CEACAM8 (CD66b) | Carcinoembryonic Ag-related cell adhesion molecule8 | 16.63 | 0.000* | 18.27 | 0.000* |
| 10321 | CRISP3 | Cysteine-rich secretory protein3 | 18.39 | 0.000* | 12.18 | 0.000* |
| 634 | CEACAM1 (CD66a) | Carcinoembryonic Ag-related cell adhesion molecule 1 (biliary glycoprotein) | 1.50 | 0.099 | 1.30 | 0.017* |
| 4057 | LTF | Lactotransferrin | 16.91 | 0.000* | 12.01 | 0.000 |
| 1191 | CLU | Clusterin | 21.24 | 0.000* | 17.39 | 0.000* |
A q value <0.05 was considered significant (in boldface and with asterisk).
Altogether, the transcriptional analysis results indicate that LDGs, as a distinct subset of lupus granulocytes, have a specific molecular pattern that differs from autologous lupus neutrophils and control neutrophils, whereas lupus neutrophils display no significant differences in gene expression compared with control neutrophils. These results support the hypothesis that LDGs are a specific subset of granulocytes with distinct phenotype and functional capabilities.
NET formation is increased in lupus LDGs, leading to enhanced externalization of autoantigens and immunostimulatory molecules
Serine proteases and cathelicidins released from neutrophils are incorporated into NETs, allowing the delivery of high concentrations of molecules that kill bacteria and degrade their virulence factors (8). We tested if NET formation differed in lupus LDGs relative to control neutrophils or autologous neutrophils. At baseline, peripheral blood LDGs demonstrated significantly enhanced NET formation right after isolation when compared with healthy control neutrophils or autologous lupus neutrophils (Fig. 2). Both control and normal-density lupus neutrophils displayed significantly higher NET formation following a 2-h in vitro stimulation with PMA when compared with baseline levels (Fig. 2). In contrast, the percentage of NETs in lupus LDGs remained unchanged from baseline (Fig. 2), suggesting that LDGs may be prestimulated in vivo and resistant to further NET induction. When comparing isolation methods, there were no differences in NET formation when neutrophils were isolated through gradient separation or negative selection with magnetic beads (data not shown). This excluded a potential effect of the isolation technique in the differences in induction of NETs in vitro.
Circulating lupus LDGs undergo increased NETosis. A, Representative images of control neutrophils, lupus neutrophils, and lupus LDGs isolated from peripheral blood and analyzed at baseline (T0) or after stimulation for 2 h with DMSO or PMA. Top panels show immunofluorescent merged images of NETs, which were detected by neutrophil elastase (green), and DNA was labeled with Hoechst 33342 (blue). Original magnification ×40. Scale bar, 20 μm. B, Quantification of the percentage of NETs (elastase-labeled cells over total number of cells) are plotted as mean ± SEM (n = 6 patients/group). *p ≤ 0.05.
Circulating lupus LDGs undergo increased NETosis. A, Representative images of control neutrophils, lupus neutrophils, and lupus LDGs isolated from peripheral blood and analyzed at baseline (T0) or after stimulation for 2 h with DMSO or PMA. Top panels show immunofluorescent merged images of NETs, which were detected by neutrophil elastase (green), and DNA was labeled with Hoechst 33342 (blue). Original magnification ×40. Scale bar, 20 μm. B, Quantification of the percentage of NETs (elastase-labeled cells over total number of cells) are plotted as mean ± SEM (n = 6 patients/group). *p ≤ 0.05.
There were no significant correlations between the percentage of LDGs undergoing NETosis at baseline and lupus disease activity (as determined by SLEDAI) (14) or presence or titers of autoantibodies. Furthermore, there were no associations between use of various lupus medications (antimalarials, corticosteroids, and/or immunosuppressive drugs) and percentage of LDGs undergoing NETosis (data not shown). These results indicate that enhanced NETosis occurs in lupus LDGs independent of the patients’ disease activity.
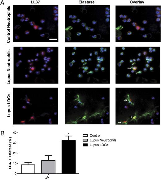
To further characterize the NET composition and functional relevance of extracellular trap formation, the localization and expression of immunostimulatory and bactericidal proteins was investigated. Control and lupus neutrophil and LDG NETs express the bactericidal proteins elastase and LL-37. The latter was detected intracellularly in all neutrophils but was predominantly found colocalized within the extracellular NETs. Because a higher percentage of LDGs undergo NETosis, there was significantly enhanced externalization of LL-37 by these cells when compared with control and lupus neutrophils (Fig. 3).
LL-37 externalization in NETs is increased in lupus LDGs. A, Representative images of control neutrophils, lupus neutrophils, and lupus LDGs after isolation from peripheral blood. Cells were stained for detection of LL-37 (red) and neutrophil elastase (green), and DNA was labeled with Hoechst 33342 (blue). Top panels show images of LL-37 and Hoechst (left panels), elastase and Hoechst (middle panels), and merged LL-37, elastase, and Hoechst (right panels). Original magnification ×40. Scale bar, 20 μm. Arrows represent areas of LL-37 localization within the NETs. B, Quantification of the percentage of cells containing LL-37 colocalized with elastase over total number of cells are plotted as mean ± SEM (n ≥ 3 patients). *p ≤ 0.05.
LL-37 externalization in NETs is increased in lupus LDGs. A, Representative images of control neutrophils, lupus neutrophils, and lupus LDGs after isolation from peripheral blood. Cells were stained for detection of LL-37 (red) and neutrophil elastase (green), and DNA was labeled with Hoechst 33342 (blue). Top panels show images of LL-37 and Hoechst (left panels), elastase and Hoechst (middle panels), and merged LL-37, elastase, and Hoechst (right panels). Original magnification ×40. Scale bar, 20 μm. Arrows represent areas of LL-37 localization within the NETs. B, Quantification of the percentage of cells containing LL-37 colocalized with elastase over total number of cells are plotted as mean ± SEM (n ≥ 3 patients). *p ≤ 0.05.
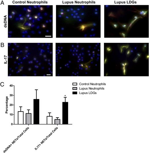
Because NETs may be sources of autoantigens in other conditions (10), we assessed if various targeted autoantigens were present in LDG NETs. During quantification, it became evident that all NETs expose dsDNA regardless of the neutrophil source. However, as a higher percentage of LDGs undergo NETosis than healthy controls or lupus neutrophils, they lead to overall enhancement in externalization of dsDNA (Fig. 4A, 4C). In contrast, there was no evidence of expression of other common lupus autoantigens (Ro, La, or Smith) within the NETs structure. Indeed, the expression of Ro, La, and Smith was intracellular and equally detected in LDGs, lupus, and control neutrophils (data not shown). These observations were independent of whether the serum of the patients was positive or negative for Abs against dsDNA, Smith, Ro, or La (Table II and data not shown). These results indicate that netting neutrophils externalize dsDNA and that LDGs may represent an enhanced source of extracellular dsDNA through heightened NET formation.
Lupus LDGs externalize dsDNA and IL-17 through NETosis. Representative images of control neutrophils, lupus neutrophils, and lupus LDGs after isolation from peripheral blood. Cells were stained for detection of neutrophil elastase (green), DNA (Hoechst 33342, blue), and either dsDNA (red) or IL-17 (red). Merged images of dsDNA, elastase, and Hoechst (A) and merged images of IL-17, elastase, and Hoechst (B). C, Quantification of the percentage of cells containing dsDNA or IL-17 colocalized with elastase over total number of cells is plotted as mean ± SEM (n ≥ 5 patients). Scale bars, 20 μm. *p ≤ 0.05.
Lupus LDGs externalize dsDNA and IL-17 through NETosis. Representative images of control neutrophils, lupus neutrophils, and lupus LDGs after isolation from peripheral blood. Cells were stained for detection of neutrophil elastase (green), DNA (Hoechst 33342, blue), and either dsDNA (red) or IL-17 (red). Merged images of dsDNA, elastase, and Hoechst (A) and merged images of IL-17, elastase, and Hoechst (B). C, Quantification of the percentage of cells containing dsDNA or IL-17 colocalized with elastase over total number of cells is plotted as mean ± SEM (n ≥ 5 patients). Scale bars, 20 μm. *p ≤ 0.05.
NET formation leads to enhanced externalization of IL-17 in lupus LDGs
Innate IL-17–producing cells are considered an integral part of IL-17–mediated immune responses (26). Neutrophils have previously been identified as a source of IL-17, particularly in the context of autoimmunity (27), although the signaling pathways by which these cells synthesize and release this specific cytokine remain uncharacterized. Neutrophils expressing IL-17 have been reported in diseased tissues such as atherosclerotic plaques (28). Furthermore, neutrophils can externalize IL-17 through NETosis in skin and peripheral blood from patients with psoriasis (29).
Recent evidence indicates that IL-17 may be involved in the pathogenesis of SLE through its capacity to amplify local inflammation by recruiting cells from the innate immune system and its ability to stimulate B cell-adaptive immune responses (30). Indeed, elevated levels of IL-17 and increased numbers of Th17 cells have been reported in human and murine lupus, and there is evidence that this cytokine is synthesized in target organs from patients with this disease, including skin and kidney (30–32). However, it is unclear if, in addition to T cells, innate cells including neutrophils could represent an enhanced source of IL-17 production in blood and the periphery in SLE. Indeed, IL-17A was detected at the mRNA level in control and lupus neutrophils and in LDGs, and there were no significant differences in expression among these three cell subsets (data not shown). To determine whether NETosis could be a source of enhanced IL-17 externalization in SLE, the expression of this cytokine in the NETs of peripheral blood neutrophils and LDGs was compared. Overall, between 8 ± 4% to 23 ± 5% of all neutrophils isolated from peripheral blood externalize IL-17 in vitro during NETosis, and all NETS from peripheral blood neutrophils express IL-17. Both control and lupus neutrophils externalize IL-17 with similar frequency. As NETosis was significantly enhanced in lupus LDGs, a higher proportion of these cells externalized IL-17 (Fig. 4B, 4C). These results suggest that NET formation by LDGs in situ may potentiate IL-17–dependent responses.
Overall, these results indicate that, through enhanced NETosis, LDGs externalize various immunostimulatory molecules and autoantigens that may be crucial in stimulation of adaptive and innate immunity.
Netting neutrophils infiltrate lupus kidneys affected by glomerulonephritis
Previous studies have indicated that impaired NET degradation in SLE is associated with the development of lupus nephritis (2). Furthermore, patients with ANCA+ vasculitis have evidence of netting neutrophils in their kidneys (10). Although a potential role for neutrophils in lupus nephritis was proposed decades ago (33), it is unclear if NETosis is observed in lupus nephritis and if NETs play a pathogenic role in associated renal damage. We analyzed kidney biopsies from nine lupus patients with World Health Organization class III or IV glomerulonephritis (Table II). NETs visualized as weblike or granular structures costaining with MPO, histone H2A, and DAPI were observed in the majority of lupus nephritis cases (67%) (Fig. 5). Overall, 17% of glomeruli examined displayed netting neutrophils (range 0–50%). Patients with class IV lupus nephritis had a higher percentage of glomeruli infiltrated by netting neutrophils than patients with class III nephritis (mean ± SEM, 27.5 ± 10% versus 9.84 ± 3%, respectively; p = 0.05). Renal biopsies with higher activity index, as per World Health Organization classification, had a higher percentage of glomeruli infiltrated by netting neutrophils (19.5 ± 5% for biopsies with activity index ≥10 versus 6.6 ± 1.5% for biopsies with activity index <10). In addition, those patients with netting neutrophils in glomeruli had on average higher levels of anti-dsDNA Abs in serum than those without evidence of these cells (669 ± 380 versus 189 ± 150 IU/ml). In contrast, no NETosis was observed in the kidney biopsy from a patient with fulminant Henoch-Schönlein purpura and no lupus (not shown).
Netting neutrophils are present in glomeruli from patients with lupus nephritis. Colocalization of histone H2A (green), MPO (red), and DNA (white) by direct immunofluorescence reveals in vivo evidence of NET formation in a glomerulus from a representative kidney microphotograph from a patient with class IV lupus nephritis. Yellow arrows and inset boxes highlight intraglomerular NET formation. Original magnification ×20.
Netting neutrophils are present in glomeruli from patients with lupus nephritis. Colocalization of histone H2A (green), MPO (red), and DNA (white) by direct immunofluorescence reveals in vivo evidence of NET formation in a glomerulus from a representative kidney microphotograph from a patient with class IV lupus nephritis. Yellow arrows and inset boxes highlight intraglomerular NET formation. Original magnification ×20.
Netting neutrophils infiltrate lupus skin and expose dsDNA and LL-37
In previous studies, we identified that SLE patients with high levels of LDGs in the circulation had increased prevalence of skin involvement (1). After identifying increased NETosis in peripheral blood lupus LDGs, we proceeded to assess if lupus skin lesions show evidence of infiltration by netting neutrophils. We analyzed skin biopsies from 11 patients with several forms of cutaneous lupus including discoid lupus, acute cutaneous lupus, subacute cutaneous lupus, and lupus panniculitis (Table II). High-power examination of dual-color immunofluorescence slides of SLE patient and control skin revealed numerous NETs visualized as weblike structures costaining with MPO and DAPI (Fig. 6). Similar distribution was seen when skin biopsies were stained with a neutrophil elastase Ab (not shown). Frequently observed in all cutaneous lupus lesions, these NETS were particularly enriched near the dermal-epidermal junction in the papillary dermis and around blood vessels and adnexae, including hair follicles and eccrine glands (Fig. 6A–C). In the two patients with lupus panniculitis, aggregates of netting neutrophils were frequently observed in the lobular adipose tissue with extension into adjacent reticular dermis (Fig. 6D–G). Overall, in lupus biopsies, 7% of all neutrophils in the epidermis, 24.3% of neutrophils in the papillary dermis, and 25.4% of neutrophils in the reticular dermis and subcutis had formed NETs. NETosis was particularly enriched in areas with large aggregates of neutrophils (Fig. 6). In contrast, neutrophil infiltration and NETosis were not observed in skin biopsies from 10 healthy control individuals (data not shown).
Netting neutrophils are present in affected lupus dermis and subcutis. Direct immunofluorescence staining of DNA (blue) and MPO (red) reveal NETs throughout affected lupus skin. A, Low-power view of a punch biopsy from lesional lupus skin. Scale bar, 200 μm. B, Arrows highlight perifollicular infiltration of NETs. Scale bar, 50 μm. C, NETs within the papillary dermis. Scale bar, 20 μm. Low-power view of lupus reticular dermis (D; scale bar, 200 μm) with arrows highlighting infiltration by NETs (E; scale bar, 50 μm). Low-power view of a large blood vessel in affected lupus subcutis (F; scale bar, 200 μm), with arrows highlighting NETs in an area of panniculitis (G; scale bar, 20 μm). Dotted line delineates the dermal-epidermal junction (in A, C, D) and circumscribes the follicle (“f”) in B. Epidermis is designated “e” and dermis by “d”. H, Cathelicidin (LL-37) is present in NETs within inflamed lupus skin lesions. Expression of LL-37 in neutrophils in lupus tissue was examined by dual-color immunofluorescence staining for LL-37 (green) and MPO (red) with DAPI counterstain (blue). Representative images from one of three sections stained with LL-37 and MPO (original magnification ×600). Scale bar, 100 μm. I, Frequency of NETosis in cutaneous lupus lesions. NETs and neutrophils were counted after immunofluorescence staining with MPO and DAPI. Percentage of neutrophils undergoing NETosis of all neutrophils was calculated for the epidermis, papillary dermis, reticular dermis, and subcutis. *p < 0.05.
Netting neutrophils are present in affected lupus dermis and subcutis. Direct immunofluorescence staining of DNA (blue) and MPO (red) reveal NETs throughout affected lupus skin. A, Low-power view of a punch biopsy from lesional lupus skin. Scale bar, 200 μm. B, Arrows highlight perifollicular infiltration of NETs. Scale bar, 50 μm. C, NETs within the papillary dermis. Scale bar, 20 μm. Low-power view of lupus reticular dermis (D; scale bar, 200 μm) with arrows highlighting infiltration by NETs (E; scale bar, 50 μm). Low-power view of a large blood vessel in affected lupus subcutis (F; scale bar, 200 μm), with arrows highlighting NETs in an area of panniculitis (G; scale bar, 20 μm). Dotted line delineates the dermal-epidermal junction (in A, C, D) and circumscribes the follicle (“f”) in B. Epidermis is designated “e” and dermis by “d”. H, Cathelicidin (LL-37) is present in NETs within inflamed lupus skin lesions. Expression of LL-37 in neutrophils in lupus tissue was examined by dual-color immunofluorescence staining for LL-37 (green) and MPO (red) with DAPI counterstain (blue). Representative images from one of three sections stained with LL-37 and MPO (original magnification ×600). Scale bar, 100 μm. I, Frequency of NETosis in cutaneous lupus lesions. NETs and neutrophils were counted after immunofluorescence staining with MPO and DAPI. Percentage of neutrophils undergoing NETosis of all neutrophils was calculated for the epidermis, papillary dermis, reticular dermis, and subcutis. *p < 0.05.
Interestingly, large aggregates of NETs were seen in the skin from all five lupus patients who had increased levels of anti-dsDNA Abs in sera (Table II). Because SLE is frequently associated with the presence of circulating anti-dsDNA Abs, we tested if large aggregates of NETs in skin could be a potential antigenic source for formation of these autoantibodies, especially because LL-37–DNA complexes present in the NETs may activate pDCs (34). Confirming the findings from peripheral blood neutrophils, analysis of these cells in affected lupus skin revealed that NETs expressed dsDNA (data not shown). Furthermore, LL-37 was clearly present in the NETs in lupus skin biopsies (Fig. 6H) and was most prominent in netting neutrophils from the deep dermis areas. These results indicate that NETs extrude dsDNA and LL-37, possibly providing antigenic stimuli for anti-dsDNA Ab formation.
Skin biopsies from lupus patients display higher numbers of IL-17+ neutrophils
Because IL-17 was detected in the NETs from peripheral blood neutrophils, we also assessed if IL-17–positive (IL-17+) neutrophils were detected in the affected lupus skin. Using dual-color immunofluorescence for IL-17 and MPO, we observed that 51.5 ± 6.8% of all IL-17–expressing cells in lupus skin were neutrophils. Further, 19.7 ± 7.5% of intact neutrophils stained brightly with IL-17. These intact neutrophils were predominantly observed in dermal blood vessels and in the dermal interstitium of lupus lesions (Fig. 7). Only a small proportion (1 ± 0.8%) of NETs located in lupus skin were IL-17+. Although the temporal events surrounding neutrophil extravasation, migration in tissue, and NETosis are unclear, our observations are consistent with a model in which intact neutrophils containing IL-17 circulate in blood vessels and then release IL-17 upon extravasation and migration into tissue, with all IL-17 released by the completion of extracellular trap formation. The percentage of neutrophils expressing IL-17 in lupus skin was significantly higher than in healthy control skin (1.9%, n = 8; p < 0.001) and similar to that seen in skin from patients with psoriasis (32%, n = 12) (Fig. 7 and data not shown).
IL-17–positive neutrophils infiltrate SLE skin. Direct immunofluorescence staining of IL-17 (green) and MPO (red) in affected lupus dermis. A, Arrows highlight intact IL-17+ neutrophils in a blood vessel. Scale bar, 200 μm. B, IL-17 present in a NET (arrow). Scale bar, 10 μm. C, Frequency of IL-17 expression in intact neutrophils and NETs in SLE skin. Percentages of: 1) IL-17+ neutrophils of all IL-17+ cells (●); 2) IL-17+ neutrophils of all intact neutrophils (■); and 3) IL-17+ NETs of all NETs (▴) are reported in the graph.
IL-17–positive neutrophils infiltrate SLE skin. Direct immunofluorescence staining of IL-17 (green) and MPO (red) in affected lupus dermis. A, Arrows highlight intact IL-17+ neutrophils in a blood vessel. Scale bar, 200 μm. B, IL-17 present in a NET (arrow). Scale bar, 10 μm. C, Frequency of IL-17 expression in intact neutrophils and NETs in SLE skin. Percentages of: 1) IL-17+ neutrophils of all IL-17+ cells (●); 2) IL-17+ neutrophils of all intact neutrophils (■); and 3) IL-17+ NETs of all NETs (▴) are reported in the graph.
Overall, these results demonstrate that enhanced NETosis and exposure of autoantigens and immunostimulatory proteins occurs in vivo in affected organs of SLE patients.
Netting neutrophils stimulate IFN-α synthesis by pDCs
Recent work indicates that antimicrobial products, including LL-37, are immunostimulatory when bound to DNA and induce IFN-α synthesis by pDCs (23). Additionally, others have shown that NETosis stimulates pDCs to synthesize increased levels of IFN-α (11). There is also evidence that type I IFNs can induce NET formation (35). Given the important pathogenic role of IFN-α in SLE and the increased NET formation and LL-37 externalization by LDGs, we tested if these cells also induce pDCs to synthesize more IFN-α. Supernatants from control neutrophils did not induce the pDC cell line Gen2.2 (19) to synthesize IFN-α mRNA when compared with pDCs alone. In contrast, supernatants from both lupus neutrophils and LDGs induced significantly enhanced IFN-α mRNA synthesis in pDCs when compared with healthy controls (Fig. 8A). IFN-α induction by neutrophil supernatants was significantly decreased in lupus neutrophils and LDGs after MNAse treatment, indicating that NETosis is involved in the pDC activation. The capacity to stimulate IFN-α in pDCs did not significantly differ between LDGs and autologous lupus neutrophils. These results confirm that both lupus neutrophils and LDGs have heightened capacity to induce IFN-α synthesis in pDCs, at least in part, through a NET-mediated effect.
Netting lupus LDGs stimulate IFN-α synthesis by pDCs and kill ECs. A, Gen2.2 pDCs were stimulated for 16 h with supernatants from control neutrophils (n = 4), lupus neutrophils (n = 6), and autologous lupus LDGs (n = 6) that had been previously cultured in the presence or absence of MNase for 1 h. Results represent mean ± SEM IFN-α mRNA expression in Gen2.2 cells. *p < 0.05 for control neutrophils compared with lupus neutrophils and with LDGs and for lupus and LDGs compared with lupus or LDGs+MNAse. B, Bar graph represents mean ± SEM percentage of apoptotic HUVECs after exposure to activated LDGs, autologous neutrophils, and control neutrophils (n = 4 to 5/group) in the presence or absence of MNase. *p < 0.05. C, Representative images of LDGs isolated from peripheral blood cultured for 2 h followed by either no MNase treatment (T2) or with MNase (T2+MNase) for 10 min at room temperature and processed for immunofluorescence staining of elastase (green) and DNA (Hoechst 33342, blue). Original magnification ×40. Scale bar, 20 μm.
Netting lupus LDGs stimulate IFN-α synthesis by pDCs and kill ECs. A, Gen2.2 pDCs were stimulated for 16 h with supernatants from control neutrophils (n = 4), lupus neutrophils (n = 6), and autologous lupus LDGs (n = 6) that had been previously cultured in the presence or absence of MNase for 1 h. Results represent mean ± SEM IFN-α mRNA expression in Gen2.2 cells. *p < 0.05 for control neutrophils compared with lupus neutrophils and with LDGs and for lupus and LDGs compared with lupus or LDGs+MNAse. B, Bar graph represents mean ± SEM percentage of apoptotic HUVECs after exposure to activated LDGs, autologous neutrophils, and control neutrophils (n = 4 to 5/group) in the presence or absence of MNase. *p < 0.05. C, Representative images of LDGs isolated from peripheral blood cultured for 2 h followed by either no MNase treatment (T2) or with MNase (T2+MNase) for 10 min at room temperature and processed for immunofluorescence staining of elastase (green) and DNA (Hoechst 33342, blue). Original magnification ×40. Scale bar, 20 μm.
Lupus netting neutrophils induce endothelial cytotoxicity
Patients with SLE display evidence of accelerated EC apoptosis (36), which strongly correlates with the development of aberrant vascular function and may predispose to the development of atherosclerosis. Our group had previously reported that lupus LDGs, and less so lupus neutrophils, induce enhanced EC cytotoxicity using a coculture system with HUVECs (1). However, the mechanisms implicated in this enhanced EC cytotoxicity have not been identified. Because EC activation may induce NET formation, which in turn promotes endothelial cytotoxicity (7), we tested if NET formation by lupus LDGs could enhance EC death. Incubation of HUVEC monolayer with lupus LDGs induces significantly elevated levels of EC cytotoxicity, relative to control and lupus neutrophils (Fig. 8B). As previously reported, lupus neutrophils also showed enhanced EC cytotoxicity when compared with healthy control neutrophils, but significantly less when compared with lupus LDGs (1). A component of this enhanced cytotoxicity was mediated by NET formation because disrupting these structures by treating lupus LDGs and neutrophils with MNase (Fig. 8C) significantly downregulated EC apoptosis (Fig. 8B). These results indicate that lupus LDGs mediated more extensive EC killing, at least in part, through their enhanced capacity to form NETs.
Discussion
Recent work from various groups indicates that NET formation may be an important phenomenon in autoantigen modification and exposure to the immune system, as well as in the induction of tissue damage (9, 10). As such, aberrant NET formation may play an important role in the development and perpetuation of autoimmune diseases and organ damage observed in chronic inflammatory disorders. Our work now expands and reinforces this concept by reporting that a distinct subset of neutrophils found in SLE patients (LDGs) have enhanced capacity to form NETs and upregulate expression of various neutrophil proteins and enzymes implicated in NET formation and autoimmunity induction. These NETs also expose dsDNA, an autoantigen considered key in lupus pathogenesis. Furthermore, lupus neutrophils and, in particular, LDGs elicit enhanced EC cytotoxicity through NET formation. This phenomenon also appears to play a role in the induction of IFN-α synthesis by pDCs. We have also identified that enhanced NETosis occurs in vivo in SLE in affected skin and kidney. Furthermore, neutrophils from blood and skin from SLE patients frequently externalize IL-17 as part of the NETosis process, which may contribute to tissue damage and immune dysregulation. Overall, these observations further support a pathogenic role for neutrophils in organ damage in SLE.
One of the findings from our study is that no differences in gene expression were found when normal density lupus neutrophils were compared with gender-matched healthy control neutrophils. Thus, previous reports examining alterations in lupus neutrophils may in part reflect responses specifically elicited in the LDG pool. In contrast, lupus LDGs obtained from the same patients from whom the normal-density neutrophils were obtained showed significant differences in gene expression when compared with healthy control and lupus neutrophils. The pairwise comparison of gene expression in LDGs and autologous neutrophils in SLE patients provides a control for many potential sources of variability such as medications, disease activity, clinical manifestations, and exposure to environmental factors. As it is expected that LDGs and autologous lupus neutrophils were exposed to a very similar cytokine milieu, these results indicate that LDGs may indeed represent a distinct subset of proinflammatory and pathogenic cells within the granulocyte spectrum.
It is unclear why LDGs upregulate mRNA of various serine proteases and bactericidal proteins present in azurophilic granules. One possibility is that these findings are indicative of a more immature phenotype of the LDGs, further supported by their immature nuclear morphology (1). Indeed, proteins synthesized at the same time during neutrophil differentiation are colocalized in the same granules. The levels of expression of the mRNA that encode the neutrophil serine proteases are greatest at the promyelocytic stage of neutrophil differentiation in the marrow and are downregulated as neutrophils mature (37). This observation could indicate that LDGs are indeed a more immature neutrophil subset, despite their apparent expression of markers of fully matured neutrophils, including CD16 and CD10. Indeed, a previous study has shown that, among the lupus bone marrow upregulated genes (when compared with controls), the highest overexpression occurs in granulopoiesis-related genes. These genes include several of the early granulopoiesis genes upregulated in the LDG microarray in our study, including MPO, ELA2, CTSG, DEFA4, and LTF (24). This is also confirmed by a previous study that showed that the PBMC granulocyte signatures observed in pediatric SLE patients were for genes preferentially transcribed within the earliest granulocytes (myeloblast and promyelocytes) and with the presence of immature neutrophils in their peripheral blood (3). These observations further support that LDGs could represent an aberrant immature subset originating from lupus bone marrow that may persist or expand in the blood and/or other tissues from SLE patients.
The functional consequences of high serine protease expression in LDGs may be varied. It has been proposed that all serine proteases of azurophilic granules (CTSG, proteinase 3, and neutrophil elastase), released after encountering immune complexes, may potentiate a positive autocrine feedback on neutrophil activation (38, 39). Further, these molecules have been implicated in the activation of the proforms of proinflammatory cytokines including TNF and IL-1β (40). Neutrophil elastase can activate TLR4, eventually resulting in IL-8 production (41). IL-8 levels are elevated in SLE, but the exact mechanisms leading to this increase have been unclear (42). One could propose that enhanced exposure to extracellular elastase through NET formation in SLE LDGs could promote enhanced synthesis of IL-8. This cytokine could in turn activate neutrophil recruitment and promote damage in various organs. In addition, we previously showed that LDGs synthesize enhanced levels of IL-8 and TNF upon activation when compared with control and normal-density lupus neutrophils (1).
The mechanisms by which LDGs are more primed to make NETs are unclear. To date, the exact molecular mechanisms and subcellular events leading to NETosis remain elusive. Although a crucial role for elastase, reactive oxygen species, and the cytoskeleton has been proposed, recent reports suggest that NETosis is quite complex. The observed higher expression of elastase and MPO in LDGs could play an important role in enhancing extracellular trap synthesis, based on what other groups have recently reported (9). There is also evidence that type I and II IFNs can act as priming factors on mature neutrophils, allowing the formation of NETs upon subsequent stimulation with complement factor 5a (35). One possibility may be that LDGs are more sensitive to the effects of type I IFNs and/or to IFN signaling than normal-density lupus neutrophils. However, this would go against the hypothesis that LDGs represent a more immature subset of neutrophils, because previous evidence indicates that granulocyte precursors and less mature cells are fairly insensitive to type I IFN effects when compared with fully differentiated neutrophils (35). Further, although one possibility is that LDGs represent cells that have been exposed to elevated levels of type I IFNs in the bone marrow, we do not consider this is likely the case because these cells do not display evidence of increased type I IFN gene signature. Future studies need to explore whether the LDGs are derived from normal neutrophils or result from alterations in granulocyte development.
Previous studies have shown that the antimicrobial peptide LL-37 is a key factor that mediates pDC activation in psoriasis (23). LL-37 converts inert self-DNA into a potent trigger of type I IFN production. This occurs by binding the DNA to form condensed structures that are delivered to and retained within early endocytic compartments in pDCs to trigger TLR9 (23). LL-37 also converts self-RNA into a trigger of TLR7 and TLR8 in human DCs (22). In general, LL-37 is involved in a myriad of important immune functions, including chemoattraction of immune cells and release of inflammatory mediators from epithelial cells (43). Our findings support that the enhanced release of LL-37 through NETosis could promote enhanced inflammatory responses in SLE organs. Other molecules overexpressed in lupus LDGs, including various defensins, may also be immunostimulatory (44). Our findings are in agreement with a recent study that reported that SLE patients have elevated serum levels of various neutrophil peptides including MPO and defensins (45, 46). It is possible that these are derived from LDGs. Further, increased anti-defensin and CTSG ANCA Abs are found in lupus patients (47). Given their immunomodulatory role, overproduction of alarmins might activate the adaptive immune and promote autoimmune responses, as is manifested in SLE (48, 49). Another overexpressed molecule in LDGs, neutrophil-gelatinase associated lipocalin/LCN2, has recently been proposed as a biomarker of and to have a pathogenic role in lupus nephritis (50). Finally, the role of MMP-8 overexpression in LDGs remains to be determined, but this metalloproteinase may play a key role in vascular damage in other conditions (51).
Lupus patients develop accelerated atherosclerosis, leading to premature cardiovascular disease. We had previously found that ECs from lupus patients undergo accelerated apoptosis in vivo and that this phenomenon may be pathogenic, as it correlates with endothelial dysfunction development (36). LDGs are capable of killing ECs, but the mechanism involved was unclear (1). The current study shows that, through enhanced NET formation, LDGs acquire a heightened capability to damage the endothelium, as cytotoxicity was abrogated with MNAse treatment. As such, accelerated NETosis may represent an important mechanism of premature vascular damage in SLE.
Death by NETosis may also represent an important immunostimulatory event with regards to activation of innate immunity in SLE, given the enhanced capacity of netting lupus neutrophils to activate pDCs. This could promote chronic activation of the immune system and perpetuation of type I IFN synthesis characteristic of this disease (52). Enhanced NETosis in SLE may be one of the mechanisms explaining why infections may trigger flares in this disease (53), with NET induction by microorganisms that in turn leads to autoantigen externalization and immune system activation. The observation that both lupus neutrophils and LDGs induced comparable induction of IFN-α synthesis by pDCs may indicate that this process cannot be fully explained by pure enhancement of NETosis in LDGs and that other variables are involved in this phenomenon. Future studies are needed to better understand how this process occurs.
The skin is an important target organ of the immune system in SLE, and a significant proportion of lupus patients have cutaneous involvement. Although mechanisms of skin damage in SLE are likely multifactorial (54), recent evidence has identified an enhanced type I interferogenic signature and IFN-α–producing pDCs in lupus skin (55). The role of pDCs in the inflammation observed in autoimmune skin disease in animal models has recently supported the notion that IFN-α may be crucial in cutaneous involvement in SLE (56). In a lupus murine model, tape stripping led to an influx into skin of neutrophils forming NETs, which contain DNA and RNA associated with LL-37 (56). Our data confirm a similar pattern in human lupus skin biopsies, in which abundant dsDNA+, LL-37+ NETs are seen in multiple layers of affected skin. Interestingly, these findings are associated with the presence of elevated anti-dsDNA Abs in the circulation, supporting the notion that autoantigen exposure in the NETs could promote autoantibody formation in vivo.
Similar findings were seen in the kidneys of lupus patients affected by class III and IV glomerulonephritis. This supports recent findings that impaired NET degradation in SLE is associated with renal involvement in this disease (2). Indeed, IgG deposition on NETs in tubuli and glomeruli in the kidney of an SLE patient who degraded NETs poorly was reported in that study (2). We have now expanded this observation by studying a larger number of patients with lupus nephritis, and the presence of netting neutrophils in glomeruli was observed in a majority of them. Interestingly, patients with a higher proportion of glomeruli infiltrated by netting neutrophils had higher levels of circulating anti-dsDNA Abs and higher activity index in renal biopsies. It has been previously proposed that anti-NET Abs and persistent NETs could form NET immune complexes that could be relevant in lupus disease severity (2). It is possible that the presence of infiltrating netting neutrophils in lupus tissue samples represented a combination of enhanced NETosis and impaired NET degradation. We could then propose a model of profound imbalance in NET production and degradation. On the one hand, NETosis would be enhanced in lupus LDGs. On the other hand, the activity of DNase1 (an enzyme important in NET degradation) is decreased in a subset of SLE patients (2). This may provide the conditions by which NETs may persist and constitute a prolonged source of autoantigen exposure in an immunostimulatory context, leading to enhanced formation of immune complexes and induction of autoantibodies that could further contribute to tissue damage.
Whether the infiltrating neutrophils in the skin and kidney correspond primarily to LDGs is unclear at this point, as no specific cell marker has to this date been identified to distinguish these cells from normal-density neutrophils. A better understanding of the homing characteristics of LDGs versus other neutrophil subsets will be important to assess if, through enhanced NETosis or other yet-unidentified mechanism, LDGs could have an increased capacity to migrate to various tissues and induce damage. It is relevant that patients with high levels of LDGs in their circulation have higher prevalence of skin involvement, and this association could also support that this cell subset is pathogenic to cutaneous tissue (1). Future studies in a larger number of patients are required to assess the specific role that these cells play in tissue damage and progression of disease in SLE.
IL-17 has recently been linked to the pathogenesis of SLE (31) by participation in the amplification of autoimmune responses by stimulating autoantibody production by B cells (30). Further, it augments tissue injury and target organ damage in this disease (32). Most studies have focused on Th17+ cells, which are elevated in SLE (57) and infiltrate renal tissue (58, 59). A recent report showed IL-17+ cells infiltrating lupus-affected skin, but neutrophils were not specifically studied (60). Similar to what has been shown in other conditions (28) (Lin et al., submitted for publication), neutrophils expressing IL-17 are seen at significantly enhanced levels in blood and affected skin from lupus patients. This phenomenon could initiate a cycle in which IL-17–secreting cells in lupus skin lesions (including innate and adaptive immune cells) would recruit additional neutrophils. IL-17 can stimulate ECs to produce chemoattractants (IL-8) that selectively drive neutrophil but not lymphocyte chemotaxis. IL-17 increases neutrophil adhesion to the endothelium, which may also enhance neutrophil recruitment to organs (61). We had previously been unable to detect IL-17A in LDG supernatants (1). Given that we have now found evidence of IL-17A expression both at the mRNA and protein levels, it is possible that the technique previously used was not sensitive enough or that the NET-bound IL-17 had not been fully released to the supernatants to allow for quantification by ELISA. Overall, these results further support a pathogenic role for IL-17 in organ damage in SLE and that neutrophils represent an important subset of IL-17–producing cells.
Whether enhanced NETosis is a phenomenon present in other autoimmune diseases associated to autoantibody production, interferogenic signatures, and/or vascular damage remains to be determined and should be the focus of future investigations. These conditions may include inflammatory myopathies, Sjögren syndrome, and rheumatoid arthritis (62–64).
In conclusion, we have identified that LDGs isolated from lupus patients have a higher capacity to synthesize NETs with immunostimulatory and cytotoxic properties. These results further expand the potential pathogenic role of aberrant lupus neutrophils through a NET-mediated effect and indicate that strategies attempting to modulate NET formation with the objective of abrogating autoimmune responses should be investigated.
Acknowledgements
We thank Dr. Michelle Kahlenberg for critical review of the manuscript.
Footnotes
This work was supported by the National Institutes of Health through Public Health Service Grant HL088419 (to M.J.K.), the Arthritis Foundation (to M.J.K.), the University of Michigan/Centocor Postdoctoral Research Program (to M.J.K. and E.V.), the Anthony Gramer Fund in Inflammation Research (to M.J.K.), the Babcock Research Endowment (to A.T.B.), and Training Grant in Cell and Molecular Dermatology 5T32AR007197 (to C.J.R.). This work was supported in part by the National Institutes of Health through the University of Michigan’s Cancer Center Support (Grant P30 CA46592), the Rheumatic Disease Core Center (Grant P30 AR48310), and the Applied Systems Biology Core in the O’Brien Renal Center (Grant P30 DK081943).
The sequences presented in this article have been submitted to the Gene Expression Omnibus under accession number GSE26975.
The online version of this article contains supplemental material.
Abbreviations used in this article:
- ANCA
anti-neutrophilic cytoplasmic Ab
- CTSG
cathepsin-G
- DEFA4
defensin α-4
- EC
endothelial cell
- ELANE
elastase-2
- IPA
Ingenuity Pathway Analysis
- LCN2
lipocalin-2
- LDG
low-density granulocyte
- LTF
lactotransferrin
- MMP-8
matrix metalloproteinase-8
- MNase
micrococcal nuclease
- MPO
myeloperoxidase
- NET
neutrophil extracellular trap
- pDC
plasmacytoid dendritic cell
- RNP
ribonucleoprotein
- SLE
systemic lupus erythematosus
- SLEDAI
systemic lupus erythematosus disease activity index.
References
Disclosures
D.S. is an employee of Centocor Research & Development and owns stock in Johnson & Johnson. The other authors have no financial conflicts of interest.







