Abstract
The linear model of Th cell lineage commitment is being revised due to reports that mature Th cells can trans-differentiate into alternate lineages. This ability of Th cells to reprogram is thought to be regulated by epigenetic mechanisms that control expression of transcription factors characteristic of opposing lineages. It is unclear, however, to what extent this new model of Th cell plasticity holds true in human Th cell subsets that develop under physiological conditions in vivo. We isolated in vivo-differentiated human Th1 and Th17 cells, as well as intermediate Th1/17 cells, and identified distinct epigenetic signatures at cytokine (IFNG and IL17A) and transcription factor (TBX21, RORC, and RORA) loci. We also examined the phenotypic and epigenetic stability of human Th17 cells exposed to Th1-polarizing conditions and found that although they could upregulate TBX21 and IFN-γ, this occurred without loss of IL-17 or RORC expression, and resulted in cells with a Th1/17 phenotype. Similarly, Th1 cells could upregulate IL-17 upon enforced expression of RORC2, but did not lose expression of IFN-γ or TBX21. Despite alterations in expression of these signature genes, epigenetic modifications were remarkably stable aside from the acquisition of active histone methylation marks at cytokine gene promoters. The limited capacity of human Th17 and Th1 cells to undergo complete lineage conversion suggests that the bipotent Th1/17 cells may arise from Th1 and/or Th17 cells. These data also question the broad applicability of the new model of Th cell lineage plasticity to in vivo-polarized human Th cell subsets.
CD4+ Th cells are divided into functionally distinct subsets, which initiate and maintain diverse immune responses by producing distinct cytokines. For example, Th1 cells express T-BET, produce IFN-γ, and regulate cellular immunity, whereas Th17 cells express RORC2 and RORαd, produce IL-17, and provide host defense against extracellular pathogens (1–6). The development of these distinct lineages of Th cells involves heritable epigenetic changes in chromatin structure (7–10) that control expression of the lineage-defining transcription factors and signature cytokines.
How epigenetic modifications regulate the differentiation of human Th1 and Th2 cells has been extensively studied and is typified by modifications to the IFNG locus, a region of ∼100 kb surrounding the gene (8). In Th1 cells, regulatory sequences in the IFNG locus undergo DNA demethylation, an epigenetic modification typically associated with active promoters, and are enriched with active histone modifications such as histone H3 acetylation and trimethyl-histone H3 lysine 4 (H3K4me3). In contrast, in Th2 cells, the IFNG locus has repressive epigenetic modifications, including DNA methylation and trimethylation of histone H3 lysine 27 (H3K27me3), which prevent transcription. Expression of the genes encoding the respective lineage-defining transcription factors, TBX21 and GATA3, is controlled by similar mechanisms, ultimately resulting in stable and inherited expression of effector cytokines and repression of cytokines characteristic of alternate lineages. Similar histone remodeling and DNA demethylation occurs at Il17a and Il17f during the development of mouse Th17 cells (10–12), confirming that epigenetic regulation is a general mechanism of lineage commitment for Th cells.
This model of linear Th cell lineage commitment has recently been challenged based on numerous reports that Th17 cells are phenotypically unstable. For example, using cells from mice, it was reported that exposure of Th17 cells to IL-12 converts them into Th1 cells with complete abrogation of IL-17 production, a parallel gain of IFN-γ, and changes in histone methylation at the Il17a and Ifng promoters and nearby regulatory coding sequences (13–17). Moreover, in the context of disease, switching of mouse Th17 into Th1 cells was reported to be essential for the development of type 1 diabetes and experimental autoimmune encephalomyelitis (16, 18, 19). Interestingly, Hirota et al. (20) demonstrated that Th17 cells acquire IFN-γ expression in the context of experimental autoimmune encephalomyelitis but not in the context of a Candida albicans infection, suggesting that the fate of Th17 cells is strongly influenced by the environmental milieu.
Human Th17 cells also appear to have the capacity to express IFN-γ, but this switch in phenotype is not always associated with a parallel loss of IL-17 and rather the resulting cells have an intermediate Th1/Th17 phenotype (21, 22). Indeed, Th1/17 cells are found in many disease sites and may contribute to the sustained chronic inflammation, which is associated with dysregulated Th1 and/or Th17 cell development (6, 14, 21–27). Notably, human Th1 cells can also acquire IL-4 expression without repression of IFN-γ expression, suggesting that cytokine bivalency may be a common feature of human Th cells (28). Whether or not epigenetic modifications underlie the apparent capacity of human Th17 cells to cosecrete other cytokines has yet to be investigated.
In this study, we report a comprehensive examination of the epigenetic modifications that occur in in vivo-differentiated human Th1, Th1/17, and Th17 cells and confirm that these subsets display distinct epigenetic signatures. We also investigated the ability of these cells to change lineages upon exposure to instructive cytokines or transduction with the Th17-associated transcription factor RORC2. We found that although human Th1 and Th17 cells acquire expression of signature cytokines associated with other lineages, they are resistant to the epigenetic changes that would be required for true lineage conversion. Our data support the notion that differentiated human Th cells are relatively resistant to full conversion toward other lineages and have important implications for our understanding of how T cell-derived effector cytokines contribute to disease.
Materials and Methods
Isolation and expansion of T cell subsets
Peripheral blood was obtained from healthy volunteers after obtaining written informed consent and with approval of the University of British Columbia Clinical Research Ethics Board. PBMCs were isolated by Ficoll separation, and CD4+ T cells were purified by negative selection (RosetteSep; StemCell Technologies). Naive CD4+ T cells (Th0 cells) were isolated by negative selection using anti-CD25 and anti-CD45RO microbeads (Miltenyi Biotec). To isolate ex vivo Th1, Th1/17, and Th17 cells, CD25−CD4+ cells were stained for CD4, CXCR3, CCR4, CCR6, and CD161 (all BD Pharmingen) and sorted into CD4+CXCR3+CCR6− (Th1), CD4+CXCR3+CCR6+ (Th1/17), or CD4+CXCR3−CCR6+CCR4+CD161+ (Th17) cells with purities of >97% (Fig. 1A) (29). Sorting gates were set on the basis of fluorescence minus one controls.
Isolation and phenotypic characterization of Th1, Th17, and Th1/17 cells. A, Outline of sorting and gating strategy. Th1 cells are CXCR3+CCR6−CD25−CD4+; Th1/17 cells are CXCR3+CCR6+CD25−CD4+; Th17 cells are CXCR3−CCR4+CCR6+CD161+CD25−CD4+; and Th0 cells are CD25−CD45RO−CD4+ cells (not shown). Sorted cells were expanded for 14 d, and ICS was performed for IL-17 and IFN-γ (B) and IL-2 and IL-22 (C). Plots show representative staining from four independent experiments with average percent positive cells ± SD indicated in appropriate quadrants.
Isolation and phenotypic characterization of Th1, Th17, and Th1/17 cells. A, Outline of sorting and gating strategy. Th1 cells are CXCR3+CCR6−CD25−CD4+; Th1/17 cells are CXCR3+CCR6+CD25−CD4+; Th17 cells are CXCR3−CCR4+CCR6+CD161+CD25−CD4+; and Th0 cells are CD25−CD45RO−CD4+ cells (not shown). Sorted cells were expanded for 14 d, and ICS was performed for IL-17 and IFN-γ (B) and IL-2 and IL-22 (C). Plots show representative staining from four independent experiments with average percent positive cells ± SD indicated in appropriate quadrants.
Sorted T cells were expanded by activation with soluble anti-CD3 mAbs (1 μg/ml OKT3) and autologous irradiated (2.5 Gy) APCs at a 1:5 ratio of T cells to APCs in complete medium (X-VIVO 15 [Cambrex] with 5% pooled AB human serum [Cambrex], penicillin/streptomycin [Invitrogen], and Glutamax [Invitrogen]) with IL-2 (100 U/ml; Chiron) for 14 d, with media replenished every 2 to 3 d. Cells were then restimulated with anti-CD3/anti-CD28 beads (Invitrogen) in X-VIVO 15 (Cambrex) with 5% pooled AB human serum (Cambrex), penicillin/streptomycin (Invitrogen), and Glutamax (Invitrogen) in the absence of exogenous IL-2 for 48 h prior to expression and epigenetic analysis.
In vitro polarization and transduction of T cell subsets
To determine effects of culturing cells in discordant cytokine conditions, sorted T cells were expanded in neutral conditions as above or in Th1- or Th17-polarizing conditions. Th1-polarizing conditions contained recombinant human (rh)IL-12 (5 ng/ml; BD Biosciences), rhIFN-γ (10 ng/ml; BD Biosciences), rhIL-2 (100 U/ml; Chiron), anti–IL-17 mAbs (10 μg/ml; eBioscience), and anti–IL-4 mAbs (10 μg/ml; eBioscience). Th17-polarizing conditions were rhIL-1β (10 ng/ml; Sigma-Aldrich), rhIL-6 (10 ng/ml; R&D Systems), rhIL-23 (10 ng/ml; R&D Systems), rhTNF-α (20 ng/ml; R&D Systems), rhIL-2 (100 U/ml; Chiron), and neutralizing anti–IFN-γ and anti–IL-4 mAbs (10 μg/ml each; eBioscience). Polarizing cytokines were replenished every 2 to 3 d. Cells were then restimulated with anti-CD3/anti-CD28 beads (Invitrogen) in X-VIVO 15 (Cambrex) with 5% pooled AB human serum (Cambrex), penicillin/streptomycin (Invitrogen), and Glutamax (Invitrogen) in the absence of exogenous cytokines for 48 h prior to expression and epigenetic analysis.
These polarizing conditions were also used for experiments assessing effects of restimulating cells in either concordant or discordant conditions for an additional 14 d following the initial exposure to polarization conditions. For the time course of gene expression, cells were activated as described above but stimulated with anti-CD3/anti-CD28 beads (Invitrogen) to allow for quantitative RT-PCR analysis of gene expression at early time points. Finally, in some cases, ex vivo Th1 cells were transduced with control lentivirus (pCCL) or lentivirus-encoding RORC2 as previously described (30).
Analysis of cytokine production
For analysis of intracellular cytokine production, T cells were stimulated with 10 ng/ml PMA and 500 ng/ml ionomycin (both Sigma-Aldrich) for 6 h with brefeldin A (10 μg/ml; Sigma-Aldrich) added halfway through the activation at the end of T cell expansion. Following surface staining, cells were fixed in 2% formaldehyde and permeabilized with 0.5% saponin. Intracellular cytokine staining (ICS) was performed with mAbs against IL-17 (eBiosciences or R&D Systems), IL-22 (R&D Systems), IL-2 (BD Pharmingen), and IFN-γ (BD Pharmingen). Samples were acquired on a BD FACSCanto (BD Biosciences) and analyzed with FlowJo Software version 8.7 (Tree Star). To quantify secreted cytokine, T cells were activated with anti-CD3/anti-CD28–coated beads (100,000 cells/well) for 24 or 48 h. Th1/Th2 II cytometric bead arrays (BD Biosciences) or ELISAs (eBioscience) were used to measure cytokine concentrations.
Nucleic acid extraction and gene expression analysis
DNA and RNA were extracted using the Allprep kit (Qiagen). RNA was treated with Turbo DNase (Applied Biosystems) and converted to cDNA using Superscript III (Invitrogen) according to the manufacturer’s instructions. Gene expression levels were detected by quantitative PCR using and normalized to a control gene, SDHA. Total mRNA was detected except for RORA, in which primers were designed to amplify the Th17-specific RORAd isoform. Primer sequences are available on request. A 10-fold dilution of cDNA was amplified with 40 nM primers and FAST SYBR Green Master Mix (Applied Biosystems) using standard cycling parameters and dissociation curve analysis on an ABI7500 FAST thermocycler (Applied Biosystems).
Analysis of DNA methylation
DNA methylation was determined in sorted T cells at promoter regions of interest. Bisulphite conversion was performed as described (31), and converted DNA was used as a template for PCR with AmpliTaq Gold DNA polymerase (Applied Biosystems). Methylation was analyzed either by bisulphite sequencing (for cytokine genes) or pyrosequencing (for transcription factor genes). For bisulphite sequencing, 40 cycles of PCR were performed, after which 2 μl product was used as template for a nested PCR (primer sequences available on request). Two independent PCRs were performed for each primer pair to eliminate amplification bias of methylated or unmethylated sequences. Nested PCR products were gel-purified (Invitrogen PureLink kit; Invitrogen) and cloned using the TOPO TA cloning kit (Invitrogen). Plasmid preparation and DNA sequencing were performed by McGill University and Genome Québec Innovation Centre Sequencing platform. At least eight independent clones were obtained for each region of interest. Data analysis was performed using the QUMA analysis program, and the mean percent CpG methylation was calculated at each CpG dinucleotide. Pyrosequencing primers were designed using PyroMark Q24 software (Qiagen). A total of 45 cycles of PCR were performed, and PCR products were prepared for the pyrosequencing reaction using PyroMark Gold reagents (Qiagen). The pyrosequencing reactions were performed on a Biotage Pyromark Q96 MD Pyrosequencer (Qiagen), and the quantitative levels of methylation for each CpG dinucleotide were evaluated using Pyro Q-CpG software (Biotage, Uppsala, Sweden).
Native chromatin immunoprecipitation
A total of 1.5 × 106 cells were resuspended in 300 μl douncing buffer (10 mM Tris-HCl [pH 7.5], 4 mM MgCl2, and 1 mM CaCl2) and treated with 25 U/ml micrococcal nuclease (Worthington) for 5 min at 37°C. The reaction was stopped with the addition of 10 mM EDTA for 5 min on ice. A total of 1 ml lysis buffer (0.2 mM EDTA, 0.1 mM benzamidine, 0.1 mM PMSF, and 1.5 mM DTT) was added, and samples were incubated for 1 h on ice with periodic agitation. After preclearing for 2 h with Protein A beads (Millipore), 10% of the chromatin was retained as the input, and the remainder was immunoprecipitated for 1 h with Abs to H3K4me3 (Millipore 17-614; Millipore), H3K27me3 (Millipore 07-449; Millipore), or rabbit IgG (Millipore). Protein A beads were added overnight, followed by three washes to remove unbound DNA (20 mM Tris-HCl [pH 8], 0.1% SDS, 1% Triton X-100, 2 mM EDTA, and 150 mM NaCL increasing to 500 mM NaCl for the final wash). DNA was eluted (100 mM NaHCO3 and 1% SDS) and treated with RNase (Invitrogen) for 2 h at 65°C, then purified (Qiagen PCR cleanup kit; Qiagen). Purified DNA was diluted 1:3 and amplified by quantitative PCR with primers designed near the transcriptional start site (TSS; primer sequences available on request). For RORC and RORA, primers were designed to amplify promoters for the specific isoforms RORC2 and RORAd, respectively. Enrichment of histone modifications was calculated as percent input and normalized to two control genes for each modification (H3K4me3, CD4 and ACTB; H3K27me3, MYOD1 and NEFM). IgG was never detectable at >0.1% of input.
Statistical analysis
One-way ANOVA analysis with Dunnett’s posttest was performed to identify significant changes in gene expression and histone modifications compared with Th0 cells. The Student t test was used to compare RORC2-transduced versus control-transduced cells. The p values <0.05 were considered significant. All error bars represent SDs.
Results
Isolation of Th1, Th1/17, and Th17 cells from human peripheral blood
Prior studies examining Th17 cell plasticity were primarily performed with in vitro-polarized cells that likely do not fully recapitulate the phenotype of cells generated in vivo. We recently developed a flow cytometry-based method to isolate in vivo-polarized human Th1 and Th17 cells that can be used for functional studies (29). Because the existence of cells cosecreting IL-17 and IFN-γ (the so-called Th1/17 cells) has been widely documented (6, 21–23, 32, 33), we modified the method to isolate Th1/17 cells by sorting CD4+CXCR3+CCR6+CD4+ T cells (Fig. 1A). The cytokine profiles of the sorted Th cells were tested directly ex vivo and after expansion for 2 wk to obtain sufficient cell numbers required for epigenetic analysis. As we previously described, the sorted Th cell subsets maintained their expected cytokine profiles: Th1 cells were IFN-γ+IL-17−, and Th17 cells were IL-17+ with minimal IFN-γ production, whereas Th1/17 expressed both cytokines (Fig. 1B). It should be noted that ICS underestimates the capacity of these populations to produce IL-17, and we previously reported that 100% of Th17 clones isolated using this method expressed IL-17, and 90% did not cosecrete IFN-γ (29). As a control, CD25−CD45RO− naive T cells were isolated and expanded in parallel (hereafter referred to as Th0 cells) and found to spontaneously produce IFN-γ following expansion (Fig. 1B). In agreement with Boniface et al. (23), IL-22 was expressed by Th17 cells and Th1/17 cells, but not by Th1 cells (Fig. 1C). Thus, this methodology provides a population of in vivo-polarized cells with the expected cytokine phenotype, which can be used to investigate underlying patterns of epigenetic modification.
Human Th1, Th1/17, and Th17 cells have distinct epigenetic signatures at cytokine genes
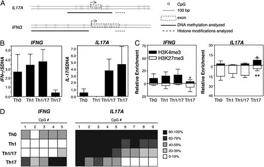
To ask whether epigenetic modifications control the expression of IL17 and IFNG in human Th cell subsets, native chromatin immunoprecipitation (ChIP) was used to assess the degree of activating (H3K4me3) or repressive (H3K27me3) histone modifications at these gene promoters. It was previously shown that these histone modifications correlate with gene expression or repression, respectively, in a genome-wide screen of histone modifications in in vitro-polarized mouse Th cell subsets (10). Because regions near the TSS are typically most enriched in H3K4me3 (34), we initially analyzed three regions within gene promoters: upstream of the TSS, at the TSS, and downstream of the TSS (Supplemental Fig. 1). Because there were no significant differences among these three regions in either H3K4me3 or H3K27me3 enrichment, we selected the most downstream region for each gene in subsequent analyses (Fig. 2A). We confirmed that expression of IFNG and IL17A mRNA correlated with protein level expression (Fig. 2B) and found that Th0, Th1, and Th1/17 cells displayed enrichment of H3K4me3 at the IFNG promoter. In contrast, the lack of IFNG mRNA expression in Th17 cells was associated with a decrease in H3K4me3 and an increase in H3K27me3 compared with all other cells (Fig. 2C).
Th cell subsets have unique epigenetic signatures at cytokine genes. Sorted Th cell subsets were expanded for 2 wk in neutral conditions, then restimulated for 48 h with anti-CD3/anti-CD28–coated beads. A, Schematic representation of regions analyzed for epigenetic modifications at the IL17 and IFNG promoters. B, Quantitative RT-PCR was used to assess expression of IFNG and IL17A mRNA relative to a control gene, SDHA. C, ChIP analysis was performed to assess relative enrichment of H3K4me3 and H3K27me3 at IFNG and IL17A promoters (n = 4). Significant differences compared with Th0 indicated by *p < 0.05, **p < 0.01. D, DNA methylation was analyzed at IFNG and IL17A promoters by bisulphite sequencing. Each column represents one CpG analyzed, and data are mean percentage methylation from three independent donors.
Th cell subsets have unique epigenetic signatures at cytokine genes. Sorted Th cell subsets were expanded for 2 wk in neutral conditions, then restimulated for 48 h with anti-CD3/anti-CD28–coated beads. A, Schematic representation of regions analyzed for epigenetic modifications at the IL17 and IFNG promoters. B, Quantitative RT-PCR was used to assess expression of IFNG and IL17A mRNA relative to a control gene, SDHA. C, ChIP analysis was performed to assess relative enrichment of H3K4me3 and H3K27me3 at IFNG and IL17A promoters (n = 4). Significant differences compared with Th0 indicated by *p < 0.05, **p < 0.01. D, DNA methylation was analyzed at IFNG and IL17A promoters by bisulphite sequencing. Each column represents one CpG analyzed, and data are mean percentage methylation from three independent donors.
Analysis of the IL17A promoter revealed a similar pattern in which the presence of H3K4me3 correlated with expression, whereas H3K27me3 was highly enriched in Th0 and Th1 cells that did not express IL-17. Notably, examination of Th1/17 cells revealed that although they expressed high levels of both IFN-γ and IL-17, their underlying pattern of histone modifications at cytokine loci was identical to Th1 cells, and unlike Th17 cells, they did not exhibit H3K4me3 at IL17A or H3K27me3 at IFNG. Nevertheless, there was considerable heterogeneity of cytokine expression within the Th1/17 population (Fig. 1B), so minor changes in histone methylation may not be apparent.
Covalent methylation of DNA at CpG dinucleotides is another epigenetic modification associated with transcriptional repression. To determine if this also regulates transcription of cytokine genes, we analyzed the DNA methylation status of the IFNG and IL17A promoters (Fig. 2A). Regions analyzed were selected on the basis of CpG density and compatibility with bisulphite sequencing. We confirmed that the IFNG promoter was demethylated in Th0 and Th1 cells (35, 36) and found that although it was also unmethylated in Th1/17 cells, it was highly methylated in Th17 cells, consistent with the pattern of cytokine expression in these cells (Fig. 2D). Reciprocally, the IL17A promoter was specifically demethylated in Th17 cells and to a lesser extent in Th1/17 cells, but only at CpG sites downstream of the IL17A TSS (Fig. 2D). Thus, expression of IFN-γ or IL-17 in Th1 and Th17 cells is associated with the expected changes in histone modifications and DNA methylation. Th1/17 cells have a Th1-like pattern of histone methylation but do show DNA demethylation at both IFNG and IL17A promoters, indicating epigenetic control of the cells exhibiting a Th1/17 phenotype.
The epigenetic signature of transcription factor genes varies according to promoter CpG density
To investigate whether expression of lineage-defining transcription factors was similarly regulated by epigenetic mechanisms, we investigated histone and DNA methylation of TBX21, RORC2, and RORAd. TBX21 (which encodes T-BET) is critical for Th1 differentiation (37, 38), the RORC2 splice isoform of RORC is required for Th17 differentiation (30, 39–41), as is RORAd, which encodes RORαd, and is reported to work in synergy with RORC2 to induce Th17 development (42). We examined three regions within transcription factor promoters (Supplemental Fig. 1) and selected a downstream region indicated in Fig. 3A to measure active and repressive histone marks. All Th cell subsets expressed detectable levels of TBX21 and RORAd mRNA (Fig. 3B), and consistent with these data, there were no significant differences in the relative enrichment of H3K4me3 in the promoters for TBX21 or RORAd (Fig. 3C). Only Th1/17 and Th17 cells expressed RORC mRNA (Fig. 3B), and this was associated with enrichment of H3K4me3 at its promoter. Interestingly, the almost complete absence of RORC expression in Th0 and Th1 cells was not linked to increased H3K27me3 (Fig. 3C). Consistent with this finding, all Th cell subsets expressed RORC late (4 d) after TCR-mediated activation (Supplemental Fig. 2). There was a tendency for Th17 cells to be enriched for H3K27me3 at TBX21 compared with other subsets, resulting in a bivalent modification that has previously been associated with transcriptionally poised genes (10, 43).
Expression and epigenetic regulation of transcription factor genes in Th cell subsets. Sorted Th cell subsets were expanded for 2 wk in neutral conditions, and then restimulated for 48 h with anti-CD3/anti-CD28–coated beads. A, Schematic representation of regions analyzed for epigenetic modifications at the TBX21, RORC2, and RORAd promoters. B, Quantitative RT-PCR was used to assess expression of TBX21, RORC, and RORAd mRNA relative to a control gene, SDHA. C, ChIP was performed to analyze enrichment of H3K4me3 and H3K27me3 at the indicated gene promoters. Average of four independent experiments shown in C, with significance compared with Th0 cells or where indicated between different sorted populations indicated by **p < 0.01, ***p < 0.001. D, DNA methylation was analyzed by bisulphite pyrosequencing at the indicated promoters including regions both up- and downstream of the RORC TSS. Each column represents one CpG analyzed, and data are mean of three independent donors.
Expression and epigenetic regulation of transcription factor genes in Th cell subsets. Sorted Th cell subsets were expanded for 2 wk in neutral conditions, and then restimulated for 48 h with anti-CD3/anti-CD28–coated beads. A, Schematic representation of regions analyzed for epigenetic modifications at the TBX21, RORC2, and RORAd promoters. B, Quantitative RT-PCR was used to assess expression of TBX21, RORC, and RORAd mRNA relative to a control gene, SDHA. C, ChIP was performed to analyze enrichment of H3K4me3 and H3K27me3 at the indicated gene promoters. Average of four independent experiments shown in C, with significance compared with Th0 cells or where indicated between different sorted populations indicated by **p < 0.01, ***p < 0.001. D, DNA methylation was analyzed by bisulphite pyrosequencing at the indicated promoters including regions both up- and downstream of the RORC TSS. Each column represents one CpG analyzed, and data are mean of three independent donors.
We also investigated the DNA methylation state of promoters for these transcription factors using pyrosequencing. Notably, TBX21 and RORA have CpG island promoters, defined as regions of high CpG density that are typically protected from the genomic methylation that occurs during early development. CpG island promoters are often associated with ubiquitously transcribed genes and contain active histone modifications such as H3K4me3 (44). Thus, as expected, we found the CpG-rich promoters of TBX21 and RORAd were unmethylated in all cell types (Fig. 3D), correlating with their widespread enrichment of H3K4me3 and ubiquitous expression. In contrast, a region of the RORC2 promoter just downstream of the TSS showed a strong correlation between DNA methylation and gene expression (Fig. 3D). Overall, the expression patterns and epigenetic modifications of RORC were more similar to those of the cytokine genes than that of the other transcription factors, a finding likely attributed to differences in promoter structure.
In vivo-polarized Th17 cells can acquire IFN-γ expression but do not undergo epigenetic lineage conversion at cytokine genes
Having ascertained that human Th1, Th1/17, and Th17 cells have distinct epigenetic signatures, we next investigated whether exposure of Th17 cells to Th1-promoting conditions would result in epigenetic changes consistent with lineage conversion. Th0, Th1, and Th17 cells were activated in the presence of IL-2 under neutral or Th1-polarizing conditions, and expression of IFNG, IL17, TBX21, and RORC mRNA was measured at different time points (Supplemental Fig. 2). Notably, the Th1-polarizing conditions stimulated a rapid (within 24 h) and sustained increase in IFNG and TBX21 mRNA expression in Th17 cells, but had no effect on IL17 or RORC mRNA.
Because these expression data cannot distinguish between an increase in the amount of cytokine per cell versus an increase in the number of cells making cytokine, we also examined more long-term effects using ICS to measure cytokine expression on a per-cell basis. After 2 wk in polarization conditions, cells were restimulated in the absence of cytokines for 2 d and analyzed for cytokine expression (Fig. 4). As expected, the Th0 cells developed a Th1-like phenotype with enhanced IFN-γ production. Similar to our short-term mRNA expression data (Supplemental Fig. 2), although a significant increase in IFN-γ production was observed in Th17 cells, IL-17 production was not diminished, resulting in a significant increase in the proportion of IFN-γ+IL-17+ cells (Fig. 4A) and a correlating pattern of cytokine secretion as measured by ELISA (data not shown).
Cytokine plasticity of Th subsets when exposed to Th1-polarizing conditions. Sorted T cells were expanded in the presence of neutral or Th1-polarizing conditions for 14 d, then restimulated with anti-CD3/anti-CD28–coated beads in the absence of exogenous cytokine for 48 h prior to analysis. A, ICS was performed to detect IFN-γ and IL-17. Under Th1-polarizing conditions, 43.6 ± 3.6% of Th17 cells expressed IFN-γ compared with only 7.1 ± 5.0% in neutral conditions (p = 0.01, n = 3). The total percentage of IL-17–producing cells in Th17 cells was not significantly altered in Th1 conditions, but there was a significant increase in the proportion of IL-17+IFN-γ+ cells (p = 0.01, n = 3). B, ChIP was performed to analyze enrichment of H3K4me3 and H3K27me3 at cytokine gene promoters with significance compared with Th0 in neutral conditions indicated by *p < 0.05, **p < 0.01, ***p < 0.001. Additional significant differences indicated by line between conditions that were compared. C, DNA methylation at cytokine gene promoters was analyzed by bisulphite sequencing. The mean CpG methylation from three independent donors is shown.
Cytokine plasticity of Th subsets when exposed to Th1-polarizing conditions. Sorted T cells were expanded in the presence of neutral or Th1-polarizing conditions for 14 d, then restimulated with anti-CD3/anti-CD28–coated beads in the absence of exogenous cytokine for 48 h prior to analysis. A, ICS was performed to detect IFN-γ and IL-17. Under Th1-polarizing conditions, 43.6 ± 3.6% of Th17 cells expressed IFN-γ compared with only 7.1 ± 5.0% in neutral conditions (p = 0.01, n = 3). The total percentage of IL-17–producing cells in Th17 cells was not significantly altered in Th1 conditions, but there was a significant increase in the proportion of IL-17+IFN-γ+ cells (p = 0.01, n = 3). B, ChIP was performed to analyze enrichment of H3K4me3 and H3K27me3 at cytokine gene promoters with significance compared with Th0 in neutral conditions indicated by *p < 0.05, **p < 0.01, ***p < 0.001. Additional significant differences indicated by line between conditions that were compared. C, DNA methylation at cytokine gene promoters was analyzed by bisulphite sequencing. The mean CpG methylation from three independent donors is shown.
Next, we asked whether the changes in cytokine production under Th1 conditions were associated with alterations in histone modifications. Th0 and Th1 cells displayed a significant increase in H3K4me3 at IFNG under Th1 conditions, but the increase in IFN-γ expression in Th17 cells did not correlate with a significant increase in H3K4me3 at the IFNG promoter or with a decrease in H2K27me3 (Fig. 4B). Consistent with the lack of change in expression of IL-17 in any cell type exposed to Th1 conditions, H3K4me3 at the IL17A promoter was not reduced in Th1-polarizing conditions (Fig. 4B, note that significance is compared with Th0 cells in neutral conditions unless otherwise indicated). There was, however, a small increase in H3K27me3 in the Th17 cells cultured under Th1 conditions. Therefore, although human Th17 cells do have the capacity to produce IFN-γ, this change in transcriptional activity is not associated with significant histone remodeling that would be expected with conversion into Th1 cells.
Analysis of DNA methylation at the IFNG and IL17A promoters further confirmed that human Th17 cells appear to have limited potential for complete epigenetic reprogramming into Th1 or Th1/17-like cells. There were no significant changes in DNA methylation at either cytokine gene promoter in Th1 or Th17 cells exposed to Th1-polarizing conditions (Fig. 4C). To ask whether IL-17 expression may only be lost after repeated restimulation under Th1-polarizing conditions, we cultured Th17 cells for 4 wk in the presence of Th1-polarizing conditions. As shown in Supplemental Fig. 3, even after this lengthy exposure to Th1-polarizing conditions, Th17 cells did not lose IL-17 expression. Moreover, when the Th17 cells were removed from Th1-polarizing conditions, the number of cells that expressed IL-17 without expressing IFN-γ increased. Taken together, although Th17 cells under Th1-promoting conditions do express IFN-γ, they largely retained the epigenetic signature of Th17 cells rather than switching to the Th1-like epigenetic profile of Th1/17 cells.
Th17 cells acquire TBX21 expression in Th1-promoting conditions but do not undergo significant epigenetic modifications
We next investigated the expression levels and epigenetic profiles of lineage-defining transcription factors in cells exposed to Th1-polarizing conditions. These conditions induced a modest but significant increase in TBX21 mRNA in both Th1 and Th17 cells (Fig. 5A), but this was not accompanied by significant increase of H3K4me3 at the promoter (Fig. 5A). Additionally, there was a trend for Th17 cells to lose H3K27me3 at the TBX21 promoter, although this difference was not statistically significant when data from three donors were compiled. Expression of RORAd and RORC were unaffected by the Th1-polarizing conditions, and there were no effects on histone or DNA methylation status of these loci (Fig. 5B, 5C, Supplemental Fig. 4). Therefore, although exposure of Th17 cells to Th1 conditions results in coexpression of all three lineage-defining transcription factors, Th17 cells retain their epigenetic signature at RORC and RORAd and do not acquire changes at TBX21 that mirror the in vivo-derived Th1/17 cells.
Th cells do not exhibit substantial epigenetic modification in transcription factor genes when exposed to polarizing cytokines. Sorted T cells were expanded in the presence of neutral or Th1-polarizing conditions for 14 d, then restimulated in the absence of exogenous cytokine for 48 h prior to analysis. Relative gene expression and alterations in histone modifications of TBX21 (A), RORC2 (B), and RORAd (C) were examined. Data are the average of three independent donors. Significant differences were determined by comparing Th1-polarizing to neutral conditions and are indicated by *p < 0.05, **p < 0.01.
Th cells do not exhibit substantial epigenetic modification in transcription factor genes when exposed to polarizing cytokines. Sorted T cells were expanded in the presence of neutral or Th1-polarizing conditions for 14 d, then restimulated in the absence of exogenous cytokine for 48 h prior to analysis. Relative gene expression and alterations in histone modifications of TBX21 (A), RORC2 (B), and RORAd (C) were examined. Data are the average of three independent donors. Significant differences were determined by comparing Th1-polarizing to neutral conditions and are indicated by *p < 0.05, **p < 0.01.
Limited epigenetic plasticity of Th1 cells
Although several reports demonstrate the complete conversion of Th17 cells into IFN-γ–producing cells (13, 45), the reciprocal conversion of Th1 into Th17-like cells is less well studied. We took two approaches to investigate this phenomenon: exposure of Th1 cells to Th17-polarizing cytokines and ectopic expression of RORC2 in Th1 cells. Although Th17-polarizing cytokines induced IL-17 production from naive T cells (Fig. 6A), they neither stimulated IL-17 nor suppressed IFN-γ production from Th1 cells. Similarly, these polarizing cytokines had no effect on transcription factor gene expression and did not induce epigenetic changes at cytokine and transcription factor gene promoters (Fig. 6B–F).
Th1 cells cultured in Th17-polarizing conditions do not undergo substantial changes in phenotype or epigenetic profile. Sorted T cells were expanded in the presence of neutral or Th17-polarizing conditions for 14 d, then restimulated for 48 h in neutral conditions prior to analysis. A, Production of IFN-γ and IL-17 was measured by ELISA. B, ChIP was performed to analyze enrichment of H3K4me3 and H3K27me3 at cytokine gene promoters. C, DNA methylation at transcription factor gene promoters was analyzed by bisulphite sequencing on expanded cells following exposure to Th17-promoting cytokines. Relative gene expression and alterations in histone modifications of TBX21 (D), RORC2 (E), and RORAd (F) were examined. Data are average of three independent donors. Significance determined by the Student t test between neutral and polarizing conditions as indicated by *p < 0.05.
Th1 cells cultured in Th17-polarizing conditions do not undergo substantial changes in phenotype or epigenetic profile. Sorted T cells were expanded in the presence of neutral or Th17-polarizing conditions for 14 d, then restimulated for 48 h in neutral conditions prior to analysis. A, Production of IFN-γ and IL-17 was measured by ELISA. B, ChIP was performed to analyze enrichment of H3K4me3 and H3K27me3 at cytokine gene promoters. C, DNA methylation at transcription factor gene promoters was analyzed by bisulphite sequencing on expanded cells following exposure to Th17-promoting cytokines. Relative gene expression and alterations in histone modifications of TBX21 (D), RORC2 (E), and RORAd (F) were examined. Data are average of three independent donors. Significance determined by the Student t test between neutral and polarizing conditions as indicated by *p < 0.05.
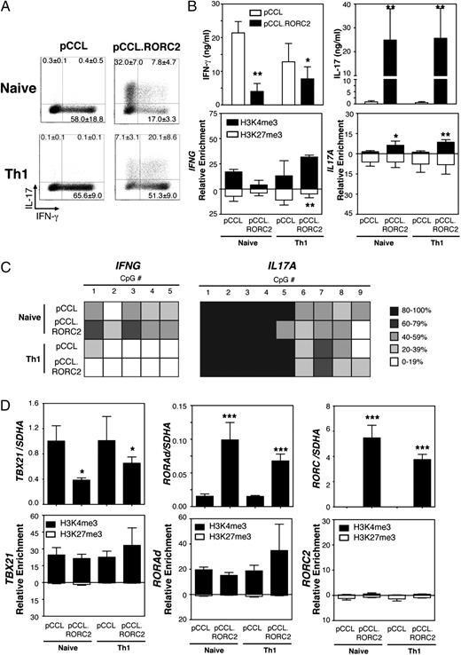
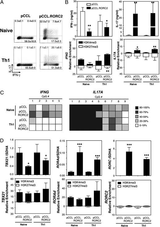
The optimal conditions for in vitro differentiation of human Th17 cells have been widely debated (46) and are inefficient compared with those for differentiation of Th1 cells (29). To further investigate the potential for Th1 cells to become Th17-like, we therefore took a second approach based on overexpression of RORC2. We and others have previously shown that this method can reprogram naive T cells into Th17-like cells in both mice and humans (30, 39, 40), but whether the phenotypic changes are the result of underlying epigenetic modifications is unknown. We transduced naive and ex vivo Th1 cells with a lentivirus encoding RORC2 and, after purification and expansion of transduced cells, examined the changes in cytokine production, transcription factor expression, and the epigenetic marks associated with these genes.
In line with our previous findings, transduction of naive CD4+ T cells with RORC2 resulted in an increase in the proportion of IL-17+ cells and a corresponding decrease in IFN-γ expression (Fig. 7A). Transduction of Th1 cells with RORC2 also resulted in an increase in IL-17+ cells that was comparable to transduced naive cells but had little effect on the proportion of IL-17–IFN-γ+ cells, resulting in a double-positive population even after three cycles of restimulation and expansion (Fig. 7A). There was, however, a significant decrease in the amount of IFN-γ secreted by RORC2-transduced Th1 cells (Fig. 7B), suggesting on a per-cell basis, expression of RORC2 decreases the efficiency of IFN-γ expression. The increase in IL-17 production was accompanied by increased H3K4me3 at the IL17 promoter in both naive and Th1 cells overexpressing RORC2 (Fig. 7B), but with minimal change in histone modifications at the IFNG promoter. Similarly, there were no significant changes in DNA methylation at the IL17A and IFNG promoters upon RORC2 transduction (Fig. 7C).
RORC2 directs acquisition of a Th1/17-like phenotype by in vivo-differentiated Th1 cells. Naive T and sorted ex vivo Th1 cells were transduced with a lentiviral vector encoding RORC2 (pCCL.RORC2) or the control vector (pCCL). Transduced cells were purified and expanded for analysis. A, Transduced T cells were analyzed for intracellular expression of IFN-γ and IL-17. Numbers in quadrants represent average data from three independent transductions. B, Transduced T cells were restimulated with anti-CD3/anti-CD28–coated beads, and supernatants collected after 48 h were analyzed by ELISA for IFN-γ and IL-17 secretion (upper panels). ChIP was performed to identify enrichment of H3K4me3 and H3K27me3 at cytokine gene promoters (lower panels). C, Analysis of DNA methylation in transduced cells at the IFNG and IL17A promoters was determined by bisulphite sequencing. The mean CpG methylation for two independent donors is shown. D, Expression of mRNA for TBX21, RORC, and RORAd in transduced cells relative to a control gene, SDHA, was determined by quantitative RT-PCR (upper panels) and ChIP analysis of H3K4me3 and H3K27me3 at transcription factor gene promoters (lower panels). B and D are mean of three independent donors with significance indicated by *p < 0.05, **p < 0.01, ***p < 0.001.
RORC2 directs acquisition of a Th1/17-like phenotype by in vivo-differentiated Th1 cells. Naive T and sorted ex vivo Th1 cells were transduced with a lentiviral vector encoding RORC2 (pCCL.RORC2) or the control vector (pCCL). Transduced cells were purified and expanded for analysis. A, Transduced T cells were analyzed for intracellular expression of IFN-γ and IL-17. Numbers in quadrants represent average data from three independent transductions. B, Transduced T cells were restimulated with anti-CD3/anti-CD28–coated beads, and supernatants collected after 48 h were analyzed by ELISA for IFN-γ and IL-17 secretion (upper panels). ChIP was performed to identify enrichment of H3K4me3 and H3K27me3 at cytokine gene promoters (lower panels). C, Analysis of DNA methylation in transduced cells at the IFNG and IL17A promoters was determined by bisulphite sequencing. The mean CpG methylation for two independent donors is shown. D, Expression of mRNA for TBX21, RORC, and RORAd in transduced cells relative to a control gene, SDHA, was determined by quantitative RT-PCR (upper panels) and ChIP analysis of H3K4me3 and H3K27me3 at transcription factor gene promoters (lower panels). B and D are mean of three independent donors with significance indicated by *p < 0.05, **p < 0.01, ***p < 0.001.
We then examined the expression levels and epigenetic modifications of transcription factor genes in transduced cells. Overexpression of RORC2 in both naive and Th1 cells reduced TBX21 expression compared with control-transduced cells (Fig. 7D) and stimulated a large increase in RORAd mRNA. These changes in transcription, however, occurred independently of changes in histone modifications (Fig. 7D), consistent with our earlier findings (Fig. 5). Overexpression of RORC2 did not cause any variation in histone marks or DNA methylation status at the endogenous RORC2 locus (Fig. 7D, Supplemental Fig. 4). Thus, although Th1 cells can make IL-17, like Th17 cells, they appear to have limited potential to alter their epigenetic phenotype (Fig. 8).
Summary of expression and epigenetic modifications observed in this study. A, Epigenetic signatures of Th1, Th17, and intermediate Th1/17 cells indicated for signature cytokine and transcription factor genes. B, Expression and epigenetic modification alterations observed when Th17 cells were cultured in Th1-promoting conditions. C, Changes in expression and epigenetic signature observed in Th1 cells upon transduction with RORC2.
Summary of expression and epigenetic modifications observed in this study. A, Epigenetic signatures of Th1, Th17, and intermediate Th1/17 cells indicated for signature cytokine and transcription factor genes. B, Expression and epigenetic modification alterations observed when Th17 cells were cultured in Th1-promoting conditions. C, Changes in expression and epigenetic signature observed in Th1 cells upon transduction with RORC2.
Discussion
The epigenetic regulation and potential lineage plasticity of in vivo-differentiated human Th17 cells had not been systematically studied. We used a flow cytometry sorting method to isolate Th1, Th1/17, and Th17 cells from blood (29) and report specific patterns of histone modification and DNA methylation that are characteristic of these Th cell lineages (Fig. 8A). We also investigated the ability of Th1 and Th17 cells to undergo lineage conversion and found that although these cells can express cytokines of the opposing lineage, this was not associated with significant changes in epigenetic modifications. Together, these data suggest that, depending on the microenvironment, in vivo-polarized Th1 and Th17 cells from humans may transiently alter their cytokine production, but their underlying epigenetic phenotype remains largely intact, and both lineages are thus predisposed to retain their original characteristics.
We report the first comprehensive epigenetic profile of in vivo-polarized human Th1, Th1/17, and Th17 cells, to our knowledge. Until now, histone modifications had only been studied in mouse Th subsets, and DNA methylation data were limited. We used native ChIP to detect H3K4me3 and H3K27me3 using Abs previously validated and widely used in epigenetic studies. We elected to focus on the promoter regions for all genes because epigenetic modification of this region is known to effect transcription on a genomewide basis (34). In future studies, it will be of interest to expand these studies and examine additional loci such as the CNS region that is known to regulate IL17A (11).
In parallel to ChIP, we used bisulphite sequencing or pyrosequencing to measure DNA methylation. It was recently reported, however, that neither method can distinguish 5-hydroxymethylcytosine from methylcytosine (47). The latter DNA modification is thought to be indicative of gene expression rather than repression. Although we cannot exclude the possibility that a proportion of DNA methylation is indicative of activation, because the histone methylation data largely support the interpretation of DNA methylation as repressive, this possibility seems unlikely.
Our novel cell-sorting strategy provides a source of T cell subsets that arose in vivo and thus are presumably in a more stable state of differentiation compared with cells that were polarized in vitro. Although we tested cells after multiple rounds of expansion in either concordant or discordant polarizing conditions, we cannot be certain that our in vitro cultures accurately mirror stimulation conditions that would be encountered in vivo. Notably, with each successive round of expansion, caveats related to differential cell survival or expansion become more problematic, thus the data from the short-term assays are more likely to accurately depict the epigenetic profiles of Th cells subsets in vivo.
We found that IL17A, IFNG, and RORC2 promoters possessed typical epigenetic modifications associated with active and repressive transcription specific in the Th subsets studied. TBX21 and RORAd are under control of CpG-island promoters with constitutively demethylated DNA and high levels of H3K4me3, and their transcripts were expressed in all cell subsets. Notably, Th17 cells tended to have bivalent H3K4me3/H3K27me3 modifications at the TBX21 promoter, suggesting that as in mice, this gene is poised for expression. In contrast to TBX21, epigenetic regulation of RORC2 appears to be tightly linked to expression, indicating both DNA methylation and histone modifications are key mechanisms governing expression of this gene. Notably, Th0 and Th1 cells did not differ from Th17 cells in the presence of the repressive H3K27me3 modification at RORC2. This lack of repression may underlie the ability of Th0 and Th1 cells to express RORC mRNA after TCR activation. The role of RORC expression in other Th lineages remains to be determined. Overall, the patterns of histone modification are consistent with studies of in vitro-polarized cells in mice (10), and the DNA methylation patterns followed trends from earlier work in Th1/Th2 cells (8).
RORαd has previously been shown to be specifically expressed in Th17 cells and to synergize with RORγt to promote the differentiation of Th17 cells in mice (42). In humans, RORAd mRNA was equally expressed in Th1, Th1/17, and Th17 cells, and its levels were unaffected by Th1-polarizing conditions. However, its expression did increase in cells overexpressing RORC2. In accordance with the RORAd promoter encoding a CpG island, it was associated with H3K4me3 and demethylated DNA in all cell types. Although this pattern of epigenetic modification does not preclude its involvement in Th17 development, it suggests that its expression is primarily regulated through a nonepigenetic mechanism.
We examined the ability of human Th17 cells to switch lineages and found that although human Th17 cells can express IFN-γ when exposed to Th1-polarizing cytokines as previously reported (21, 22), this occurred without the parallel loss of IL-17 production seen in mouse cells (43, 48). Importantly, induction of IFN-γ production from Th17 cells was not correlated with a significant increase in H3K4me3 at IFNG (13, 16) or with changes in DNA methylation at the IFNG or TBX21 loci. Mouse Th17 cells are thought to be poised to express TBX21 because its promoter has bivalent histone modifications (10, 43), and we also observed similar bivalent histone marks in human Th17 cells. Upon exposure to Th1-polarizing cytokine conditions, the H3K27me3 modification was slightly diminished and transcription increased, resulting in all coexpression of all three transcription factors (TBX21, RORC, and RORAd). The increase in TBX21 expression, however, was not sufficient to downregulate RORC or IL-17 or alter the characteristic Th17 histone and DNA epigenetic modifications. Thus, whereas Th17 cells can express Th1 cytokines, they do not acquire a Th1-like epigenetic profile.
Several studies have shown that Th17 cells can become Th1-like but that the reciprocal conversion of Th1 cells to Th17 is less likely to occur (19). We investigated if Th1 cells can convert into Th17 cells using two methods: exposure to Th17-polarizing cytokines and overexpression of RORC2. Although the Th17-polarizing conditions increased IL-17 production from naive T cells, they did not induce any substantial epigenetic changes and were ineffective at inducing IL-17 production from Th1 cells. Because differentiation of human Th17 cells in vitro is inefficient, we also overexpressed RORC2 using a system we previously demonstrated was able to generate Th17-like cells (30). Whereas Th1 cells transduced with RORC2 did produce high levels of IL-17, expression of IFN-γ was not lost, and there was no significant reduction in H3K4me3 at IFNG. Although there was an increase in H3K4me3 at the IL17A promoter, there was neither a parallel loss of H3K27me3 nor a change DNA methylation that would be characteristic of true Th17 cells. Therefore, although expression of RORC2 can drive IL-17 production, it is not sufficient confer the epigenetic modifications at the IFNG and TBX21 loci, which would be required for conversion to the Th17 cell lineage. In contrast, ectopic expression of T-bet is sufficient to repress RORγt expression and convert in vitro-differentiated mouse Th17 cells into Th1 cells (49). Together, these data suggest there may be a hierarchy of transcription factor regulation in which T-BET can suppress RORC2 transcription but RORC2 cannot suppress TBX21. Consequently, expression of all three transcription factors following Th1 polarization would result in the expression of multiple cytokines. Together, our data suggest that the Th1/17 cells observed in many diseases may be Th17 cells that have acquired IFN-γ expression. Indeed, Th17 cells cultured in Th1 conditions have an epigenetic phenotype that more closely resembles Th1/17 cells than Th1 cells transduced with RORC2 (Fig. 8).
Overall, our data suggest that in vivo-differentiated human Th1 and Th17 cells are not readily subject to lineage conversion. These findings are similar to previous reports with human Th1 and Th2 cells, which also develop an intermediate phenotype when cultured in polarizing cytokines for the opposing lineage rather than completely switching lineages (28). In contrast, several reports suggest that mouse Th cells can completely convert to alternate lineages (13, 43, 45). This discrepancy might represent a true species-specific difference, but could also be due to differences in the molecular state of in vivo- versus in vitro-polarized cells. In support of the latter possibility, a recent study found that mouse Th17 cells that were polarized in vivo are less plastic than cells differentiated in vitro (43). Indeed, the epigenetic signatures of ex vivo mouse Th1 and Th17 cells are largely concordant with our findings (43). Therefore, we propose that the limited plasticity seen in this study is an inherent feature of all Th cells and underlies the importance of working with in vivo-polarized cells whenever possible.
The distinct differences in promoter DNA methylation patterns between Th1 and Th17 cells confirm a significant role for DNA methylation in regulating cytokine gene expression. In vivo-differentiated Th1 and Th17 cells were resistant to alterations in DNA methylation patterns at cytokine gene promoters under polarizing conditions, consistent with the notion that DNA methylation is a stable epigenetic mark indicative of lineage commitment (50). Transient expression of nonsignature cytokines from methylated promoters probably involves binding of transcription factors to methylated DNA, as has previously been reported for promoters with low CpG density (8). Our data suggest that DNA methylation, which is relatively resistant to external stimuli, has a major role in maintaining the phenotypic stability of Th1 and Th17 cells.
Although epigenetic mechanisms that restrain lineage conversion may play an important role in generating a coordinated immune response, the ability to produce additional cytokines transiently in response to specific microenvironments could be beneficial in terms of responding to a particular immune challenge. Increased numbers of Th1/17 cells have been found in arthritis and Crohn’s disease (21, 22), suggesting acquisition of IFN-γ–producing abilities by these cells occurs in vivo and is associated with chronic inflammatory responses. Further examination of the epigenetic profile of Th17 and Th1/17 cells from patients with Th17-associated diseases will be key to understanding the origin of Th1/17 cells. A better understanding of whether such cells are primarily pathogenic mediators or have protective functions will help identify which cell types should be therapeutically targeted in a variety of diseases.
Acknowledgements
We thank Lisa Xu for excellent flow cytometry support, the Cell Separator Unit at Vancouver General Hospital and NetCAD at Canadian Blood Services for blood collection, Dr. Maria Peñaherrera, Courtney Hanna, and Dr. Angela Devlin for help with pyrosequencing, and Adele Wang for technical advice.
Footnotes
This work was supported by a grant from the Canadian Institutes for Health Research (MOP 93793). M.K.L. holds a Canada Research Chair in Transplantation. S.Q.C. holds a Michael Smith Foundation for Health Research Senior Graduate Studentship award and a Canadian Institutes of Health Research/Skin Research Training Centre Strategic Training Program in Skin Research Scholarship award.
The online version of this article contains supplemental material.
References
Disclosures
The authors have no financial conflicts of interest.







