Abstract
Inflammation is a key pathological hallmark of Alzheimer’s disease (AD), although its impact on disease progression and neurodegeneration remains an area of active investigation. Among numerous inflammatory cytokines associated with AD, IL-1β in particular has been implicated in playing a pathogenic role. In this study, we sought to investigate whether inhibition of IL-1β signaling provides disease-modifying benefits in an AD mouse model and, if so, by what molecular mechanisms. We report that chronic dosing of 3xTg-AD mice with an IL-1R blocking Ab significantly alters brain inflammatory responses, alleviates cognitive deficits, markedly attenuates tau pathology, and partly reduces certain fibrillar and oligomeric forms of amyloid-β. Alterations in inflammatory responses correspond to reduced NF-κB activity. Furthermore, inhibition of IL-1 signaling reduces the activity of several tau kinases in the brain, including cdk5/p25, GSK-3β, and p38–MAPK, and also reduces phosphorylated tau levels. We also detected a reduction in the astrocyte-derived cytokine, S100B, and in the extent of neuronal Wnt/β-catenin signaling in 3xTg-AD brains, and provided in vitro evidence that these changes may, in part, provide a mechanistic link between IL-1 signaling and GSK-3β activation. Taken together, our results suggest that the IL-1 signaling cascade may be involved in one of the key disease mechanisms for AD.
Neuroinflammation has been implicated in contributing to the etiology of Alzheimer’s disease (AD), as well as in providing protective mechanisms (1–3). Whether attenuation of inflammatory pathways will offer therapeutic benefit for AD remains unclear. Nevertheless, epidemiological and prospective population-based studies show an association between suppression of inflammation and reduced risk for AD (4–7). Furthermore, proinflammatory cytokines, such as IL-1, IL-6, and TNF-α, are elevated in the plasma, brains, and cerebrospinal fluid of patients with AD or mild cognitive impairment, whereas anti-inflammatory cytokines are decreased (8–15). Large-scale gene array studies have also identified significant upregulation of inflammatory-related genes in the brains of AD patients compared with age-matched cognitively normal individuals (16, 17). Moreover, many of the genes that are most significantly associated with the risk of developing AD, including clusterin, complement component receptor 1, CD33, CD2AP, IL1A, IL1B, IL8, and TNF, are inflammatory genes (18–24).
On the basis of these observations, both in vitro and in vivo studies have been conducted to elucidate the role of inflammation in the pathogenesis of AD. For example, treatment of a tauopathy mouse model with the immunosuppressant FK506 rescued tau pathology and increased lifespan, supporting the hypothesis that inflammation contributes to disease progression (25). Similarly, inhibition of TNF-α signaling has been shown to attenuate AD-like pathology and cognitive impairments in transgenic mouse models, as well as in AD patients (26–28), whereas upregulation of TNF-α has been shown to exacerbate AD pathology. Another proinflammatory cytokine, IL-1β, also appears to play an important role in AD. IL-1β has been reported to increase the expression of APP in neuronal culture (29, 30), and exposure of primary neurons to IL-1β exacerbates tau phosphorylation through aberrant activation of p38–MAPK (31). In transgenic mouse models, IL-1β or elevated inflammatory responses in the brain increase neuronal tau phosphorylation and tangle formation (25, 32, 33). In contrast, a recent study found that overexpression of IL-1β reduces Aβ-related pathology by modulating innate immune responses or promoting nonamyloidogenic APP cleavage in a mouse model of AD and in a cell culture model, suggesting that IL-1β may play a beneficial role in limiting AD pathology (34, 35). However, the transgene construct used in the in vivo study bypassed the highly regulated pathway for IL-1β release and was expressed in cells of neuronal lineage (astrocytes), rather than a physiological hematopoietic cell type, such as microglia, and therefore may not reflect the physiology role of IL-1β in disease (34). To directly test whether inhibition of IL-1β signaling has the potential for alleviating AD-relevant pathology, we treated a mouse model that exhibits both Aβ and tau pathology (3xTg-AD) with an IL-1R blocking mAb (anti–IL-1R) and evaluated the consequences of this treatment on pathology and molecular changes. We found that anti–IL-1R treatment regulated brain inflammatory responses through the reduction of NF-κB activity and partly reduced fibrillar and oligomeric Aβ species, albeit without reducing overall Aβ plaque burden. Notably, however, neuronal tau pathology was markedly attenuated in the anti–IL-1R–treated animals. The effect on tau correlated with reduced activation of cdk5/p25, GSK-3β, and p38–MAPK. We also detected a significant reduction in the levels of S100B, an astrocyte-derived cytokine, and the extent of Wnt/β-catenin signaling in neurons. These changes may, in part, explain the mechanistic link between IL-1 signaling and GSK-3β activation. Therefore, the current study provides evidence that abrogating IL-1β signaling may offer therapeutic benefit to AD patients and begins to elucidate the putative underlying mechanisms of action for such a treatment.
Materials and Methods
Animals and treatment paradigm
All experiments were carried out in accordance with the Institutional Animal Care and Use Committee at the University of California, Irvine (Irvine, CA) and were consistent with federal guidelines. A total of 200 μg rat anti–IL-1R blocking mAb (Roche Pharmaceuticals, Palo Alto, CA) was administered i.p. to 9-mo-old 3xTg-AD mice (Thy1.2–APPswe, Thy1.2–TauP301L, and PS1M146V-KI) every 8–9 d for 6 mo. The control groups received vehicle (10 mM histidine and 150 mM NaCl [pH 6.5]), whereas the isotype-matched IgG control group received 200 μg rat IgG in the same manner. Each group consisted of an equal number of males and females, and the total number of mice was 12/group.
Upon the completion of the treatment period, mice were anesthetized, and blood was collected from the right ventricle of heart. Then, mice were perfused with ice-cold phosphate buffered saline, and brains were collected. One hemisphere of the brains was fixed with 4% paraformaldehyde for immunostaining. The other hemispheres were first homogenized in tissue protein extraction reagent containing protease/phosphatase inhibitors, followed by the centrifugation at 100,000 × g for 1 h to separate the detergent-soluble fraction and insoluble pellets. Pellets were subsequently homogenized in 70% formic acid, and the detergent-insoluble fractions were collected. Collected blood was briefly centrifuged to isolate plasma. Plasma samples were placed on silicated test tubes and stored at −80°C until further analysis.
For the detection of anti–IL-1R Ab in the brain, we first biotinylated and subsequently purified the anti–IL-1R blocking Ab by EZ-LINK Sulfo-NHS-LC-Biotin kit (Pierce Biotechnology, Rockford, IL), according to the manufacturer’s instructions. We i.p. injected ∼200 μg biotinylated anti–IL-1R blocking Ab into aged 3xTg-AD mice, and brains were collected at 6 or 24 h after the Ab injection following the method described above. Biotinylated Ab was detected using streptavidin–HRP conjugates (for immunoblot) or by streptavidin–Alexa 488 conjugates (for immunofluorescent staining) in the tissue homogenates or sliced brain sections, respectively.
Cognitive tests
Following 6 mo of Ab treatment, all mice were subjected to cognitive evaluation in the Morris water maze (MWM) and the contextual fear conditioning (CFC) tests (36, 37). MWM primarily measures hippocampal-dependent cognition, whereas CFC assesses both amygdala and hippocampal function, including the trisynaptic pathway (entorhinal cortex, dentate gyrus, CA3, and CA1). Briefly, the apparatus used for the MWM task was a circular aluminum tank (1.2 m diameter) painted white and filled with water maintained at 22–24°C. The maze was located in a room containing several simple visual extramaze cues. Mice were trained to swim and find a 14-cm-diameter circular clear Plexiglas platform submerged 1.5 cm beneath the surface of the water and invisible to the mice while swimming. On each training trial, mice were placed into the tank at one of four designated start points in a pseudorandom order. Mice were allowed to find and escape onto the platform. If mice failed to find the platform within 60 s, they were manually guided to the platform and allowed to remain there for 10 s. Each day, mice received four training sessions separated by intervals of 25 s under a warming lamp. The training period ended when all groups of mice reached criterion (<25 s mean escape latency). The probe trial to examine retention memory was assessed 24 h after the last training trial. In the probe trials, the platform was removed from the pool, and mice were monitored by a ceiling-mounted camera directly above the pool during the 60-s period. All trials were recorded for subsequent analysis. The parameters measured during the probe trial included 1) latency to cross the platform location and 2) number of platform location crosses.
The CFC test was performed using the Gemini Avoidance System (San Diego Instruments, San Diego, CA) (37). The training trial consisted of placing a mouse in the illuminated compartment of the device and recording the time required for it to enter the dark compartment (baseline latency). Upon entering, the door between the two compartments was closed, and the mouse immediately received an electric shock to the feet (0.15 mA, 1 s). During the retention trial (conducted 24 h after the training trial), the mouse was again placed in the illuminated compartment, and the latency to enter the dark compartment was recorded. The retention trial was interrupted if the animal took more than 180 s to cross into the dark compartment.
Ab titer
The titers of mouse anti-rat Igs Abs were measured by ELISA as previously described, with minor modifications (38, 39). Briefly, 96-well plates (Immulon 2HB; Thermo Fisher Scientific, Waltham, MA) were coated with 1 μM of the rat anti–IL-1R mAb used for passive injection in carbonate coating buffer (pH 9.6) (Sigma-Aldrich, St. Louis, MO) and incubated overnight at 4°C. The wells were washed and blocked with 3% nonfat dry milk for 1 h at 37°C with shaking. After washing, serial dilutions of all plasma samples, collected at the end of 6 mo of treatment, were added to the wells, and plates were incubated for 2 h at 37°C with shaking. After washing, HRP-conjugated affinity-purified donkey anti-mouse IgG Abs with minimal cross-reactivity with other species (Jackson ImmunoResearch Laboratories, West Grove, PA) were added at 1/2000 dilution for 1 h at 37°C with shaking, wells were washed, and Ultra-Tetramethylbenzidine ELISA substrate (Pierce Biotechnology) was added for 15 min to develop the reaction. The reaction was stopped by adding 2 N H2SO4 and plates were analyzed on a Synergy HT Spectrophotometer (Bio-Tek Instruments, Winooski, VT) at 450 nm. The plasma end-point titer was defined as the maximal plasma dilution in which the OD for the Abs was three times higher than the OD values of the blank wells.
Primary astrocyte culture
Primary astrocytes were isolated from postnatal day 1 (P1) C57BL/6 mice. Briefly, brains were dissected, minced and trypsinized for 20 min at 37°C. Tissues were then triturated, and grown in DMEM/F12 supplemented with 10% FBS and penicillin and streptomycin for 6 d. When cells were confluent, astrocytes were purified by shaking at 350 rpm for 24 h at 37°C. Attached cells were trypsinized and cultured on slide chambers to evaluate the purity of astrocytes by staining with glial fibrillary acidic protein (astrocyte marker), Iba1 (microglia marker), CNPase (oligodendrocyte marker), and β-tubulin (neuronal marker) or on 6-well plates for treatments.
Primary astrocytes were exposed to 0.5–3 ng/ml mouse recombinant IL-1β (Sigma-Aldrich) for 24 h. Conditioned media were collected for treatments of SH-SY5Y cells, and astrocytes were homogenized with mammalian protein extraction reagent containing protease and phosphatase inhibitors to collect proteins. Extracted proteins were used for Western blotting to measure S100B.
Cell culture studies
Human neuroblastoma SH-SY5Y cells were grown in DMEM/F12 supplemented with 10% FBS and penicillin and streptomycin. Cells were exposed to conditioned media collected from primary astrocytes for 24 h, and cytosolic and nuclear proteins were extracted as follows. Cytosolic fractions were collected by lysing cells with buffer containing 10 mM HEPES (pH 7.9), 1.5 mM MgCl2, 10 mM KCl, 0.5 M DTT, 0.05% Nonidet P-40, and protease and phosphatase inhibitors. Cells were centrifuged at 3000 rpm for 10 min at 4°C, and supernatant was used as cytosolic fraction. Pellets were resuspended with buffer containing 5 mM HEPES (pH 7.9), 1.5 mM MgCl2, 0.2 mM EDTA, 0.5 mM DTT, 0.3 M NaCl, 26% glycerol (v/v), and protease and phosphatase inhibitors. After pellets were homogenized, the suspension was left on ice for 30 min and centrifuged at 24,000 × g for 20 min at 4°C. Supernatant was used as nuclear fraction.
For treatment with S100B protein, SH-SY5Y cells were plated on 6-well culture plates, and S100B from bovine brain (Sigma-Aldrich) was added to a final concentration of 0.05–5 μM. After 24 h of incubation, cells were homogenized with M-PER (Pierce Biotechnology) supplemented with protease and phosphatase inhibitors and centrifuged to collect total lysates for immunoblot analysis. All in vitro experiments were performed and analyzed in two to three independent experiments in triplicates or quadruplets.
Cytokine assays
Brain or plasma cytokines were quantitatively measured by ELISA (Pierce Biotechnology) or Bio-Plex (Bio-Rad, Hercules, CA), respectively, as described previously (40). Briefly, 50 μl brain homogenates were used to determine IL-1β, IL-6, and TNF-α levels by Endogen ELISA kits. For Bio-Plex, we used a custom 8-plex detection kit, which measured IL-1α, IL-1β, IL-4, IL-6, IL-10, MCP-1, TNF-α, and IFN-γ. We strictly followed the manufacturer’s instructions. Briefly, 10 μl plasma was mixed with 40 μl standard diluent and incubated with a mixture of Abs conjugated with fluorescent beads. Following the detection Ab and streptavidin–PE treatments, levels of each cytokine were measured using the Bio-Plex 200 System (Bio-Rad). Concentrations were calculated by standard curve and expressed in picograms per milliliter.
Western blot analysis
Protein concentrations of detergent-soluble fractions from half-brain (cortex and hippocampus) were determined by the Bradford protein assay. These fractions were subsequently immunoblotted with the following Abs: HT7 (total human tau; Pierce Biotechnology), AT8 (phosphorylated tau at S199/S202/T205; Pierce Biotechnology (41)), PHF-1 (phosphorylated tau at S396/S404; Pierce Biotechnology), AT100 (phosphorylated tau at S212/T214; Pierce Biotechnology), total p65 NF-κB (Cell Signaling Technology, Beverly, MA), phospho-p65 NF-κB (phosphorylation at S536; Cell Signaling Technology), YM1 (StemCell Technologies, Vancouver, BC, Canada), arginase-1 (Santa Cruz Biotechnology, Santa Cruz, CA), cdk5 (Calbiochem, La Jolla, CA), p35/p25 (Santa Cruz Biotechnology), GSK-3β (BD Transduction Laboratories, San Jose, CA), phospho–GSK-3β (phosphorylation at S9), p38–MAPK, phospho–p38-MAPK (phosphorylation at T180/Y182), Akt, phospho-Akt (phosphorylation at S473; all from Cell Signaling Technology), S100B (Novus Biologicals, Littleton, CO), β-catenin (Sigma-Aldrich), and phospho–β-catenin (phosphorylation at S552 or S31/S37/T41; Cell Signaling Technology). Membranes were reprobed with Ab against β-actin (Sigma-Aldrich), GAPDH (Santa Cruz Biotechnology), and/or nuclear matrix p84 (Abcam, Cambridge, MA) to control for protein loading or to confirm no cross-contamination of each fraction. Band intensity was measured using Quantity One software (Bio-Rad) and normalized by corresponding loading control proteins.
Dot blot analysis was used to quantitatively measure oligomeric species of Aβ. Conformation specific anti-oligomer Abs, A11 and OC, were used (a gift from Dr. C. Glabe, University of California, Irvine). Briefly, 3 μg brain homogenates was spotted on nitrocellulose membrane. After nonspecific binding was blocked, A11 or OC Ab was applied, and the membrane was incubated overnight at 4°C. Subsequently, secondary anti-rabbit HRP-conjugated Ab was used to detect A11 or OC Ab.
Immunohistochemical analysis
For immunohistochemical analysis, each half-brain was cut into 50-μm slices using a Vibratome and stored in TBS. To qualitatively assess Aβ plaque burden, free-floating sections were pretreated with 90% formic acid for 7 min and incubated with biotinylated Ab against Aβ42 (1/400, clone D32 from Drs. V. Vasilevko and D.H. Cribbs) overnight, followed by avidin/biotin complex reagent for 1 h. Sections were washed with TBS and visualized by diaminobenzidine, according to the manufacturer’s specifications. IL-1R expression in the brain was visualized by staining with IL-1R blocking mAb (1/100), followed by incubation with biotinylated anti-rat secondary Ab (1/200; Vector Laboratories, Burlingame, CA) and visualized with diaminobenzidine. Sections were counterstained with hematoxylin to visualize nuclei. For phospho-tau qualitative analysis, sections were stained with AT8 (1/2000), AT100 (1/2000), and HT7 (1/2000) in the same manner. To assess microglial activity around Aβ plaques, free-floating sections were pretreated with 90% formic acid for 6 min and then stained for Aβ plaques using 6E10 (1/400) and microglia with anti–Iba-1 (1/400), CD68 (1/100; Serotec, Raleigh, NC), or YM1 (1/100) overnight. To visualize colocalization, sections were incubated for 1 h with goat anti-mouse Alexa Fluor 488 and goat anti-rabbit Alex Fluor 555, with TOTO3 (1/200) for nuclear staining. The colocalization of IL-1β in microglia was assessed by staining sections with anti–IL-1β (1/100) and Iba-1 (1/1000) overnight, followed by secondary Abs donkey anti-goat 488 and donkey anti-rabbit 555.
Semiquantitative analysis of plaque burden
Aβ plaque burden in hippocampus, subiculum, entorhinal cortex, and amygdala was quantified by counting plaques (>20 μm in diameter) or measuring the areas occupied by plaques. Briefly, three brain sections from each animal were stained with anti-Aβ42 Ab described above, and images were captured using Zeiss Axioskop with Axiocam (Carl Zeiss Microimaging, Thornwood, NY). Aβ42-positive plaques were counted in a 500-μm2 subfield in the hippocampus, subiculum, entorhinal cortex, and amygdala. Plaque burden was calculated by defining approximate areas of plaques over the entire areas in the hippocampus, subiculum, entorhinal cortex, and amygdala using ImageJ software (National Institutes of Health).
Quantitative analysis of Aβ by ELISA
Aβ40 and Aβ42 were detected in both the detergent-soluble and -insoluble fractions by ELISA as described previously (32).
Real-time PCR
Total RNA was isolated from untreated or treated SH-SY5Y cells using trizol reagent (Molecular Research Center, Cincinnati, OH). Briefly, 1 μg total RNA was used for one-cycle reverse transcriptase reaction to make cDNA by random hexamers using SuperScript III first-strand synthesis system (Invitrogen, Carlsbad, CA). Resulting cDNA (1 μl) was subjected to a PCR for the detection of S100B using iQ SYBR Green Supermix (Bio-Rad). Human S100B primers were 5′-TGG ACA ATG ATG GAG ACG G-3′ (forward) and 5′-ATT AGC ACA ACA CGG CTG G-3′ (reverse) (42). GAPDH was used for normalizing the S100B expression levels in each treatment, and the primer sequences were 5′-AAC TTT GGC ATT GTG GAA GG-3′ and 5′-ACA CAT TGG GGG TAG GAA CA-3′. The PCR cycle parameters were as follows: denaturing step (95°C for 30 s), annealing step (60°C for 30 s), and extension step (72°C for 30 s). The cycle threshold (Ct) values were determined by MyiQ software (Bio-Rad), and ΔCt for each treatment group was calculated as follows: ΔCt = Ct (S100B) − Ct (GAPDH). The RQ was then calculated by the following equation: RQ = 2−ΔΔCt, with ΔΔCt = ΔCt (treatment) − ΔCt (control) (43).
Statistical analysis
All immunoblot and immunohistochemical data were quantitatively analyzed using Bio-Rad Quantity One software or ImageJ software. Statistics were carried out using one-way ANOVA with post hoc tests or unpaired t test, and p < 0.05 was considered to be significant.
Results
Blocking IL-1R reduces NF-κB activation in the brain
To suppress IL-1 signaling, we administered anti–IL-1R blocking mAb (anti–IL-1R) to 9-mo-old 3xTg-AD mice over the course of 6 mo using the same paradigm as a prior study with anti-CD40 Ab in PDAPP mice (44). During the 6 mo of dosing, two control mice, two IgG-treated mice, and four anti–IL-1R–treated mice died. No clear signs of autoimmune responses or CNS damage were observed. All data presented in this study were obtained from mice that survived the entire experimental procedure. Immunohistochemical studies confirmed that astrocytes, microglia, endothelial cells of blood vessels, and, to some extent, neurons were recognized by the anti–IL-1R mAb, consistent with reported expression patterns (Supplemental Fig. 1A, 1B) (45).
At the end of the 6-mo treatment, we measured plasma Ab titers against rat Abs, the species in which anti–IL-1R was generated, and found that they were 0.516 ± 0.049 for untreated mice, 1.420 ± 0.354 for IgG control (sham-treated mice), and 1.354 ± 0.330 for the anti–IL-1R–treated mice, with the titers reaching 1/1600, which suggests an induction of low levels of anti-rat Abs in both IgG- and anti–IL-1R–treated animals. We also examined whether the IL-1R blocking mAb crossed the blood–brain barrier (BBB). It has been reported in numerous studies that Abs administered peripherally by i.p. injections cross the BBB and exhibit their effects centrally, particularly in AD research treating transgenic mouse models with Abs against Aβ (44, 46–52). In our study, we attempted to identify anti–IL-1R mAb binding in the CNS of the treated 3xTg-AD mice using a double immunofluorescent staining, but the result was inconclusive, although we did observed an increased signal for anti–IL-1R mAb on microglia, astrocytes, and neurons at the end of the 6-mo treatment (data not shown). We then examined the Ab penetration of the BBB at earlier time points. The anti–IL-1R mAb was first biotinylated and then injected i.p. in the 3xTg-AD mice. The presence of the biotinylated Ab in the brain was measured biochemically and histochemically after 6 and 24 h postinjection. A total of 50 μg protein extract from a half-brain was loaded, and the presence of biotinylated anti–IL-1R mAb was detected by a streptavidin–HPR conjugate. A significant increase of the biotinylated anti–IL-1R mAb (Supplemental Fig. 1C, shown as H and L chains, arrowheads) in the brain was detected in both 6- and 24-h anti–IL-1R–treated 3xTg-AD mice by immunoblot, whereas virtually no biotinylated Ab was present in untreated control 3xTg-AD mice. The binding of anti–IL-1R mAb in CNS cells was further confirmed by a double immunostaining (Supplemental Fig. 1D). A fraction of neurons and blood vessels in brain sections from untreated control 3xTg-AD mice were positive by streptavidin–Alexa488 (Supplemental Fig. 1Di from the CA1 hippocampus and Supplemental Fig. 1Dii from the cortex; arrowheads), suggesting endogenous nonspecific biotinylated molecules or proteins that were also detected by Western blot (Supplemental Fig. 1C). In contrast, it was clear that the biotinylated anti–IL-1R mAb was present on the surface of microglia, astrocytes, neurons, and endothelial cells in the brain sections from the biotinylated anti–IL-1R–injected 3xTg-AD mice (Supplemental Fig. 1Dv–x, arrows). This colocalization was minimal in the control mice (Supplemental Fig. 1Dii–iv). Taken together, these data suggest that a small proportion of the systemically administered anti–IL-1R mAb crossed the BBB in the 3xTg-AD mice. In addition, brain NF-κB activity, measured by the steady-state levels of phosphorylated p65 at Ser536, was significantly reduced in the anti–IL-1R–treated mice, further suggesting an antagonizing action of the Ab in CNS (Supplemental Fig. 2A). However, it is important to point out that we cannot exclude a possibility that any downstream effects described in this study might be due not only to direct action in the CNS but also to peripheral effects of blocking IL-1R.
Blocking IL-1 signaling rescues AD-related cognitive impairments
The effect of IL-1 signaling on cognition was assessed by MWM and CFC tests. In the acquisition phase, the anti–IL-1R–treated mice reached criteria (escape latency at 20 s) on the fourth day of the training and performed significantly better than control or sham-treated group (p < 0.05; Fig. 1A). The control or sham-treated group reached criteria on the fifth or sixth day, respectively, and there was no overall statistical difference between these two groups. In the 24-h probe trial to test hippocampal-dependent retention memories, we found that blocking IL-1 signaling significantly improved both escape latency and the number of platform crosses (p < 0.05; Fig. 1B, 1C). Similarly, the anti–IL-1R–treated mice performed significantly better on this cognitive test versus control or sham-treated mice in the CFC test (p < 0.05; Fig. 1D). Thus, blocking IL-1 signaling in the 3xTg-AD mice rescued hippocampal-dependent cognitive impairments as measured by two independent behavioral tests.
Administering an IL-1R blocking mAb rescues hippocampus-dependent cognitive impairments in the 3xTg-AD mice. A, Acquisition curve during training of MWM is expressed as mean ± S.E.M. No significant difference was observed among the groups. Escape latency (B) and number of crosses (C) on platform location for 24-h retention trial in MWM. Each bar is expressed as mean ± SEM; *p < 0.05 compared with control and IgG control groups. D, The freezing index of CFC is expressed as mean ± SEM. *p < 0.05 compared with control and IgG control groups. The number of mice tested: n = 10 for control and IgG control, and n = 8 for IL-1R blocking mAb treatment.
Administering an IL-1R blocking mAb rescues hippocampus-dependent cognitive impairments in the 3xTg-AD mice. A, Acquisition curve during training of MWM is expressed as mean ± S.E.M. No significant difference was observed among the groups. Escape latency (B) and number of crosses (C) on platform location for 24-h retention trial in MWM. Each bar is expressed as mean ± SEM; *p < 0.05 compared with control and IgG control groups. D, The freezing index of CFC is expressed as mean ± SEM. *p < 0.05 compared with control and IgG control groups. The number of mice tested: n = 10 for control and IgG control, and n = 8 for IL-1R blocking mAb treatment.
Aβ plaque pathology is marginally affected following suppression of IL-1 signaling
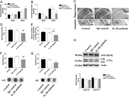
We next assessed the effects of blocking IL-1 signaling in aged 3xTg-AD mice on Aβ pathology. Quantitative Aβ ELISA revealed a significant reduction of detergent-insoluble Aβ42, but not Aβ40, in the brains of anti–IL-1R–treated animals (p < 0.05; Fig. 2B). Interestingly, soluble Aβ levels were either unchanged or increased with anti–IL-1R treatment (Fig. 2A). Histological analysis revealed that the number of plaques over a 20-μm diameter in the hippocampus, subiculum, entorhinal cortex, and amygdala was significantly reduced with anti–IL-1R treatment when compared with control group, which was in part supported the quantitative ELISA data described above (p < 0.05; Fig. 2C, 2E, Supplemental Fig. 3). In contrast, the Aβ plaque burden failed to show any significant difference among the treatment groups, and it was in part because of the unevenly distributed plaques within each mouse brain and variability among individual mice within the treatment group (Fig. 2C, 2D, Supplemental Fig. 3). Similarly, soluble protofibrillar and fibrillar Aβ oligomers detected by conformational specific Abs, A11 and OC, respectively, showed mixed results. Although protofibrillar Aβ oligomers were unaffected, fibrillar Aβ oligomers were markedly reduced in the aged 3xTg-AD mice that received the IL-1R blocking Ab (Fig. 2F, 2G, Supplemental Fig. 2B). APP expression or processing was not significantly altered by the treatment, because the steady-state levels of APP or C-terminal fragments of APP, such as C99 and C83, were not changed among the treatment groups (Fig. 2H). Collectively, these results suggest that blocking IL-1 signaling may be capable of reducing certain fibrillar or oligomeric Aβ species and has marginal effects on blocking maturation or formation of Aβ plaques.
Blocking IL-1 signaling and effect on amyloid pathology in the 3xTg-AD mice. Quantitative Aβ ELISA in detergent-soluble brain fraction (A) and detergent-insoluble (formic acid soluble) brain fraction (B). Each bar is expressed as mean ± SEM; *p < 0.05 compared with control and IgG control groups. C, Representative immunohistochemical staining of amyloid plaque burden in the hippcampus and amygdala. Anti–Aβ42-specific Ab detects aggregated Aβ-containing plaques (scale bars, 500 μm). D, Amyloid burden in the hippocampus, sebiculum, entorhinal cortex, and amygdala is expressed as a bar graph. E, Plaque count (>20 μm in diameter) in 500 μm2 subfield in the hippocampus, subiculum, entorhinal cortex, and amygdala is expressed in the bar graph (mean ± SEM). *p < 0.05 compared with control. Dot blot analysis of oligomeric Aβ species using Ab A11 (F) and Ab OC (G). Each bar is expressed as mean ± SEM; *p < 0.05 compared with control and IgG control groups. More dot blot data for A11 and OC are found in Supplemental Fig. 2B. H, Immunoblot analysis of APP processing in the brain following the treatment. The densitometric analysis of C99 and C83 fragments was shown in the graph. Each bar is expressed as mean ± SEM. No statistical significance was obtained. The number of mice tested: n = 10 for control and IgG control, and n = 8 for IL-1R blocking mAb treatment.
Blocking IL-1 signaling and effect on amyloid pathology in the 3xTg-AD mice. Quantitative Aβ ELISA in detergent-soluble brain fraction (A) and detergent-insoluble (formic acid soluble) brain fraction (B). Each bar is expressed as mean ± SEM; *p < 0.05 compared with control and IgG control groups. C, Representative immunohistochemical staining of amyloid plaque burden in the hippcampus and amygdala. Anti–Aβ42-specific Ab detects aggregated Aβ-containing plaques (scale bars, 500 μm). D, Amyloid burden in the hippocampus, sebiculum, entorhinal cortex, and amygdala is expressed as a bar graph. E, Plaque count (>20 μm in diameter) in 500 μm2 subfield in the hippocampus, subiculum, entorhinal cortex, and amygdala is expressed in the bar graph (mean ± SEM). *p < 0.05 compared with control. Dot blot analysis of oligomeric Aβ species using Ab A11 (F) and Ab OC (G). Each bar is expressed as mean ± SEM; *p < 0.05 compared with control and IgG control groups. More dot blot data for A11 and OC are found in Supplemental Fig. 2B. H, Immunoblot analysis of APP processing in the brain following the treatment. The densitometric analysis of C99 and C83 fragments was shown in the graph. Each bar is expressed as mean ± SEM. No statistical significance was obtained. The number of mice tested: n = 10 for control and IgG control, and n = 8 for IL-1R blocking mAb treatment.
Anti–IL-1R treatment attenuates microglial activation in 3xTg-AD brains
Despite modest changes in Aβ pathology, proinflammatory and microglial responses were found to be altered in the brain following anti–IL-1R treatment of aged 3xTg-AD mice. The levels of the proinflammatory cytokines, IL-1β and TNF-α, in the brain were significantly decreased when IL-1 signaling was blocked (Fig. 3A). IL-6 showed a trend toward reduction but did not achieve significance (Fig. 3A). However, it is important to note that the levels of these proinflammatory cytokines were significantly higher than age-matched nontransgenic mice even with anti–IL-1R treatment (data not shown), suggesting that the anti–IL-1R treatment did not completely suppress proinflammatory responses in the brain. Double immunofluorescent staining further confirmed the reduction of IL-1β production in activated microglia around plaques (Fig. 3B).
Blocking IL-1 signaling decreases proinflammatory cytokines and enhances microglial phagocytosis. A, ELISA analysis of selected proinflammatory cytokines. Each bar is expressed as mean ± SEM (n = 10 for control and IgG control, and n = 8 for anti–IL-1R treatment); *p < 0.05 compared with control and IgG control groups. B, IL-1β levels are decreased in animals receiving the anti–IL-1R blocking mAb. Double immunofluorescent staining with IL-1β and microglia. Asterisks, Amyloid plaques (scale bars, 10 μm). C, Suppressing IL-1 signaling promotes the phagocytosis of Aβ by microglia. Representative double-immunofluorescent staining with Aβ (6E10) and microglia (Iba1) in the brain of anti–IL-1R–treated 3xTg-AD mice. Arrows, Aβ within microglial compartment (scale bars, 10 μm). D, Double immunofluorescent staining of YM1 (green) and tomato lectin (red) around Aβ plaques in control and anti–IL-1R–treated mice. Arrow indicates activated microglia with high YM1 expression. YM1 fluorescent intensity was measured and plotted in graph (mean ± SEM). *p < 0.05 or **p < 0.01 compared with IgG control or control, respectively. Scale bars, 10 μm. E, Immunoblots and densitometric analyses of Aβ degrading enzymes, insulin degrading enzyme (IDE), and neprilysin in the brain homogenates (n = 10 for control and IgG control; n = 8 for IL-1R blocking mAb treatment). No statistical significance is detected by densitometric analyses (mean ± SEM).
Blocking IL-1 signaling decreases proinflammatory cytokines and enhances microglial phagocytosis. A, ELISA analysis of selected proinflammatory cytokines. Each bar is expressed as mean ± SEM (n = 10 for control and IgG control, and n = 8 for anti–IL-1R treatment); *p < 0.05 compared with control and IgG control groups. B, IL-1β levels are decreased in animals receiving the anti–IL-1R blocking mAb. Double immunofluorescent staining with IL-1β and microglia. Asterisks, Amyloid plaques (scale bars, 10 μm). C, Suppressing IL-1 signaling promotes the phagocytosis of Aβ by microglia. Representative double-immunofluorescent staining with Aβ (6E10) and microglia (Iba1) in the brain of anti–IL-1R–treated 3xTg-AD mice. Arrows, Aβ within microglial compartment (scale bars, 10 μm). D, Double immunofluorescent staining of YM1 (green) and tomato lectin (red) around Aβ plaques in control and anti–IL-1R–treated mice. Arrow indicates activated microglia with high YM1 expression. YM1 fluorescent intensity was measured and plotted in graph (mean ± SEM). *p < 0.05 or **p < 0.01 compared with IgG control or control, respectively. Scale bars, 10 μm. E, Immunoblots and densitometric analyses of Aβ degrading enzymes, insulin degrading enzyme (IDE), and neprilysin in the brain homogenates (n = 10 for control and IgG control; n = 8 for IL-1R blocking mAb treatment). No statistical significance is detected by densitometric analyses (mean ± SEM).
These changes in the brain milieu may affect the phagocytic abilities of microglia. Double immunofluorescent staining detected that the number of microglia harboring 6E10-positive APP/Aβ fragments was increased, suggesting that these cells were actively engulfing Aβ (control, 4.8/20 cells; sham, 6.2/20 cells; and IL-1R, 12.2/20 cells, using ×40 field, representative figures in Fig. 3C). Additional staining was conducted to further analyze the microglial phenotype using several markers, CD68, YM1, and arginase-1, which have been previously described as phagocytic markers (53, 54). Although CD68-positive microglia were uniformly detected around plaques in all groups (data not shown), more YM1-positive microglia were observed in the anti–IL-1R–treated mice (Fig. 3D). Quantitative analysis of YM1 and arginase-1 showed significant increases in the brain of the anti–IL-1R–treated 3xTg-AD mice. Therefore, anti–IL-1R treatment appears to increase the phagocytic activation of microglia (Supplemental Fig. 2C). The levels of two major amyloid-degrading enzymes that are secreted from microglia, insulin-degrading enzyme and neprilysin, were, however, not significantly altered in the brain (Fig. 3E).
Tau pathology is significantly attenuated following anti–IL-1R treatment of aged 3xTg-AD mice
We and others (25, 32, 53) previously demonstrated that altered inflammation in the brain significantly influenced the subsequent development of tau pathology, independent of Aβ pathology, in the 3xTg-AD mice and other mouse models. Consequently, we next investigated pathological changes in tau following anti–IL-1R treatment of aged 3xTg-AD mice. Blocking IL-1 signaling significantly reduced the number of phospho–tau-bearing neurons detected by Abs AT8 (pSer199/Ser202/Thr205) and AT100 (pSer212/Thr214) in the CA1 subfield of the hippocampus, whereas no clear alteration in total tau by the Ab HT7 was detected in the same field (Fig. 4A). This change was also evident by immunoblotting, because AT8-, AT100-, or PHF-1 (pSer396/Ser404)-positive phospho-tau levels were significantly reduced in mice after treatment, whereas the steady-state levels of total tau remained unchanged (Fig. 4B, Supplemental Fig. 2D).
Suppressing IL-1 signaling attenuates tau pathology in the 3xTg-AD mice. A, Tau pathology is attenuated by blocking IL-1 signaling. Representative immunohistochemical staining with various tau Abs: HT7, total tau, AT8, phosphorylated tau at Ser199 and Ser202, and AT100, phosphorylated tau at Ser212 and Thr214 (scale bars, 500 μm). B, Immunoblot and densitometric analyses of changes in the steady-state levels of phosphorylated tau in the brain. Each bar is expressed as mean ± SEM (n = 10 for control and IgG control; n = 8 for anti–IL-1R treatment); *p < 0.05 or **p < 0.01 compared with control and IgG control groups. More immunoblot data for phospho-tau are found in Supplemental Fig. 2D. C, Suppressing IL-1 signaling results in decreased activations of tau kinases. Immunoblot and densitometric analyses of the steady-state levels of GSK-3β, cdk5/p35/p25, and p38-MAPK. Each bar is expressed as mean ± SEM (n = 10 for control and IgG control; n = 8 for anti–IL-1R treatment); *p < 0.05 or **p < 0.01 compared with control and IgG control groups.
Suppressing IL-1 signaling attenuates tau pathology in the 3xTg-AD mice. A, Tau pathology is attenuated by blocking IL-1 signaling. Representative immunohistochemical staining with various tau Abs: HT7, total tau, AT8, phosphorylated tau at Ser199 and Ser202, and AT100, phosphorylated tau at Ser212 and Thr214 (scale bars, 500 μm). B, Immunoblot and densitometric analyses of changes in the steady-state levels of phosphorylated tau in the brain. Each bar is expressed as mean ± SEM (n = 10 for control and IgG control; n = 8 for anti–IL-1R treatment); *p < 0.05 or **p < 0.01 compared with control and IgG control groups. More immunoblot data for phospho-tau are found in Supplemental Fig. 2D. C, Suppressing IL-1 signaling results in decreased activations of tau kinases. Immunoblot and densitometric analyses of the steady-state levels of GSK-3β, cdk5/p35/p25, and p38-MAPK. Each bar is expressed as mean ± SEM (n = 10 for control and IgG control; n = 8 for anti–IL-1R treatment); *p < 0.05 or **p < 0.01 compared with control and IgG control groups.
The reduction of phospho-tau levels in the brain was accompanied by a significant reduction of p25 levels (p < 0.01), increased levels of phospho–GSK-3β (at Ser9 position), and a reduction of phospho-p38–MAPK in the brains of the anti–IL-1R–treated mice, which are predicted to lead to lower activity of cdk5, GSK-3β, and p38–MAPK, respectively (Fig. 4C). The total steady-state levels of cdk5, GSK-3β, and p38-MAPK were not significantly altered among the treatment groups (Fig. 4C). The sum of these results highlights the diverse disease-modifying effects of blocking IL-1 signaling.
IL-1 modulates S100B secretion in astrocytes and suppresses β-catenin signaling in neurons
It is not clear whether IL-1 signaling directly affected neurons and regulated intraneuronal signaling cascades or whether the pathology was affected by other cell types in the brain or the periphery. Indeed, the role of IL-1 signaling in AD etiology may be pleitropic, and activities of the kinases identified in this study, p38–MAPK, cdk5, and GSK-3β, may influence multiple signaling cascades in multiple cell types. For instance, it has been demonstrated that IL-1 signaling activates p38–MAPK in neurons, leading to tau phosphorylation (31, 53, 55). At the same time, IL-1 signaling promotes production of IL-1β and other proinflammatory molecules by microglia, astrocytes, and peripheral inflammatory cells, in part, via a p38–MAPK cascade (56–58). Therefore, the reduction of p38–MAPK activation we observe in response to anti–IL-1R treatment may be due to the action of inhibiting IL-1 signaling in peripheral inflammatory cells, microglia, and astrocytes, as well as neurons.
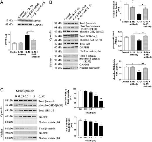
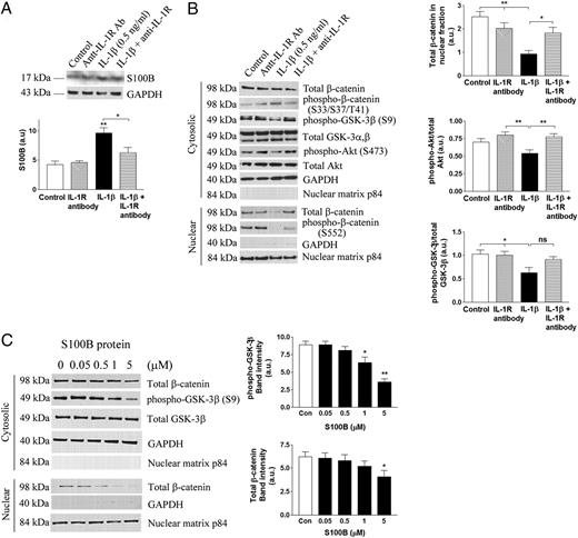
The relationship between IL-1 signaling and the activation of cdk5 and GSK-3β are less well characterized. Therefore, we sought to better understand the underlying mechanisms by which activities of these tau kinases were suppressed following anti–IL-1R treatment. Because IL-1β regulates the expression and secretion of a key AD-relevant cytokine, S100B, from astrocytes (59–61), and because S100B has been shown to promote tau pathology by disrupting a substrate of GSK-3β, β-catenin, in neuronal stem cell culture (62), we hypothesized that S100B might mediate the reduction in GSK-3β activity that we observed. Indeed, we found that S100B was predominantly produced in astrocytes of 3xTg-AD mice and was significantly reduced by anti–IL-1R treatment (Fig. 5A, 5B, 5F). The levels of S100B showed a trend to be lower in the IgG control group, perhaps because of nonspecific modulation of innate immune responses by IgG, although this difference did not reach significance. We next sought to examine the β-catenin signaling cascade in our mice. In anti–IL-1R–treated mice, the steady-state levels of β-catenin phosphorylated at Ser33/Ser37/Thr41, sites that are primarily phosphorylated by GSK-3β, showed a trend toward decrease, although failed to reach significance (Fig. 5A, 5C). In contrast, we detected a significant increase of β-catenin phosphorylated at Ser552 (Fig. 5A, 5D). This particular phosphorylation event is mediated by Akt, and results in the nuclear translocation of β-catenin and transcriptional upregulation of prosurvival genes. Consistent with the increase in phospho-Ser552–β-catenin, we observed that the active form of Akt (phospho-Akt) was significantly elevated in the brains of anti–IL-1R–treated mice (p < 0.05; Fig. 5A, 5E). Collectively, we hypothesized that blocking IL-1 signaling in astrocytes attenuated their proinflammatory responses and S100B secretion, and these changes restored neuronal β-catenin signaling cascades and inhibited GSK-3β activity in the 3xTg-AD mice. Therefore, the pathological effects of IL-1 may be mediated not only by its direct action on neurons but also in the cross-talk with glial cells and neurons. However, additional studies would be needed to directly demonstrate a causal relationship between S100B and β-catenin signaling.
S100B and β-catenin signaling are altered in anti–IL-1R Ab-treated 3xTg-AD mice. A, Immunoblot analysis of the steady-state levels of phospho–β-catenin at Ser33/Ser37/Thr41. B–E, Densitometric analysis of the intensity of immunoblots. Each bar is expressed as mean ± SEM (n = 6 for all groups); *p < 0.05 or **p < 0.01 compared with corresponding group. F, Double immunostaining with S100B (green) and glial fibrillary acidic protein (GFAP) (astrocyte marker, red) confirms that S100B is predominantly produced in astrocytes in the brain of 3xTg-AD mice. TOTO-3 (blue) is used to counterstain nuclei. Scale bars, 20 μm (upper panels) and 10 μm (lower panels).
S100B and β-catenin signaling are altered in anti–IL-1R Ab-treated 3xTg-AD mice. A, Immunoblot analysis of the steady-state levels of phospho–β-catenin at Ser33/Ser37/Thr41. B–E, Densitometric analysis of the intensity of immunoblots. Each bar is expressed as mean ± SEM (n = 6 for all groups); *p < 0.05 or **p < 0.01 compared with corresponding group. F, Double immunostaining with S100B (green) and glial fibrillary acidic protein (GFAP) (astrocyte marker, red) confirms that S100B is predominantly produced in astrocytes in the brain of 3xTg-AD mice. TOTO-3 (blue) is used to counterstain nuclei. Scale bars, 20 μm (upper panels) and 10 μm (lower panels).
S100B-mediated activation of GSK-3β in a cell culture model
We next set out to test whether reduced IL-1β–induced S100B secretion from astrocytes mediated the activation of GSK-3β in neurons in vitro, as observed in our in vivo model. We exposed murine primary astrocytes to rIL-1β and collected conditioned media after 24 h. The astrocyte-conditioned media were then added to human neuroblastoma SH-SY5Y cells. Treatment of primary astrocytes with various concentrations of IL-1β (0.5–3 ng/ml) resulted in the increased production of S100B, which was released into the conditioned media. Quantitative RT-PCR showed a 3.2-fold elevation of S100B mRNA even at 0.5 ng/ml IL-1β treatment compared with control (p < 0.05). Conditioned media from the IL-1β–treated primary astrocytes at all concentrations significantly reduced phospho-Akt and phospho–GSK-3β levels in SH-SY5Y cells and suppressed the translocation of β-catenin into the nuclear compartment (Supplemental Fig. 4A). The effect was not as great with IL-1β alone, because SH-SY5Y cells directly exposed to IL-1β only showed significant (p < 0.05) reductions of cytosolic β-catenin, phospho–GSK-3β and phospho-Akt at the highest concentration (3 ng/ml), whereas no clear changes in nuclear β-catenin was detected (Supplemental Fig. 4B). We therefore used the lowest concentration of IL-1β (0.5 ng/ml) that exerted an effect on SH-SY5Y through primary astrocytes in subsequent experiments to hone in on the astrocyte-mediated pathological mechanisms of IL-1β on neuronal cells. Cotreatment of the IL-1R blocking mAb (0.1 μg/ml) with rIL-1β (0.5 ng/ml) in primary astrocytes significantly reduced S100B levels (Fig. 6A) and restored β-catenin nuclear translocation in SH-SY5Y cells, along with increases in phospho–GSK-3β and phospho-Akt (Fig. 6B). Last, SH-SY5Y cells were treated with purified S100B protein to confirm the effect of S100B on GSK-3β and β-catenin signaling. Following 24-h incubation, the highest concentration of S100B (5 μM) significantly reduced total β-catenin levels, and S100B activated GSK-3β in SH-SY5Y cells in a concentration-dependent manner (Fig. 6C). These data corroborate our in vivo findings that IL-1β modulates S100B production and secretion by astrocytes and affects β-catenin signaling cascades in neurons.
IL-1β triggers S100B-mediated alterations in β-catenin signaling in neurons. A, Immunoblot and densitometric analysis (mean ± SEM) of S100B in primary astrocytes exposed to rIL-1β with or without anti–IL-1R blocking mAb for 24 h. *p < 0.05 or **p < 0.01 compared with control (n = 6). GAPDH is used for a loading control. B, Conditioned media from mouse primary astrocytes exposed to 0.5 ng/ml mouse recombinant IL-1β with or without 0.1 μg/ml anti–IL-1R blocking Ab for 24 h are used to treat SH-SY5Y cells for 24 h, and subseqent changes in β-catenin signaling cascades are detected by immunoblots. Densitometric analyses (mean ± SEM) show a significant changes in nuclear translocation of β-catenin, cytosolic phospho–GSK-3β (at Ser9), and phospho-Akt (at Ser473) in cotreatment with anti–IL-1R blocking mAb (*p < 0.05 or **p < 0.01, n = 6). GAPDH and nuclear matrix p84 are used to confirm no cross-contamination between cytosolic and nuclear fractions, respectively. C, SH-SY5Y cells are treated with various doses of purified S100B protein for 24 h, and changes in β-catenin and GSK-3β are examined by immunoblot analysis. Densitometric analysis of band intensity (mean ± SEM) is expressed in a bar graph; *p < 0.05 or **p < 0.01 compared with control (two separate experiments, n = 4/experiment).
IL-1β triggers S100B-mediated alterations in β-catenin signaling in neurons. A, Immunoblot and densitometric analysis (mean ± SEM) of S100B in primary astrocytes exposed to rIL-1β with or without anti–IL-1R blocking mAb for 24 h. *p < 0.05 or **p < 0.01 compared with control (n = 6). GAPDH is used for a loading control. B, Conditioned media from mouse primary astrocytes exposed to 0.5 ng/ml mouse recombinant IL-1β with or without 0.1 μg/ml anti–IL-1R blocking Ab for 24 h are used to treat SH-SY5Y cells for 24 h, and subseqent changes in β-catenin signaling cascades are detected by immunoblots. Densitometric analyses (mean ± SEM) show a significant changes in nuclear translocation of β-catenin, cytosolic phospho–GSK-3β (at Ser9), and phospho-Akt (at Ser473) in cotreatment with anti–IL-1R blocking mAb (*p < 0.05 or **p < 0.01, n = 6). GAPDH and nuclear matrix p84 are used to confirm no cross-contamination between cytosolic and nuclear fractions, respectively. C, SH-SY5Y cells are treated with various doses of purified S100B protein for 24 h, and changes in β-catenin and GSK-3β are examined by immunoblot analysis. Densitometric analysis of band intensity (mean ± SEM) is expressed in a bar graph; *p < 0.05 or **p < 0.01 compared with control (two separate experiments, n = 4/experiment).
Discussion
A chronic administration of anti–IL-1R blocking mAb in aged 3xTg-AD mice resulted in a marked change in brain inflammation, a significant attenuation of tau pathology, and a reversal of cognitive deficits. Although our data on central versus peripheral mechanisms of action are still suggestive, a fraction of systemically administered Ab appeared to cross BBB and bound IL-1Rs on the surface of astrocytes, microglia, neurons, and blood vessels in the brain. The presence of background staining or nonspecific bands in all brains made the case difficult confirm or determine the exact amount of the peripherally injected Ab in the brain as well as its localization in specific cell types, yet the increased fluorescent signals in astrocytes, microglia, and neurons suggest the Ab binding to the IL-1R on the cell surface. Therefore, the beneficial disease-modifying effects observed in this study, including a reduction of NF-κB activation, increased levels of phagocytic markers in microglia, a suppression of S100B secretion by astrocytes, and subsequent restoration of Wnt/β-catenin signaling cascades in neurons, may in part be mediated through a direct inhibition of IL-1 signaling on these cells. However, it is important to point out that the overall suppression of neuroinflammation in the brain directly or indirectly by the inhibition of IL-1Rs may also exhibit beneficial disease-modifying effects in these mice. Furthermore, the peripheral effects of anti–IL-1R blocking Ab on immune cells, such as T cells, B cells, and macrophages, as well as their impacts on CNS and AD pathologies, remain to be elucidated. To support the central effect of systemically administered Abs, a number of studies has reported penetration of peripherally administered Abs or endogenous Abs generated by vaccinations into brain tissues to exhibit therapeutic effects (44, 46–52, 63, 64). Although more detailed analyses are required to confirm the direct effect of the Ab in the CNS, the primary aim of our study was to explore the pathological role of IL-1 signaling in AD neuropathology, and it is apparent that IL-1β plays a central role in modulating and propagating proinflammatory responses in the brain.
The effect of blocking IL-1β signaling on Aβ plaque pathology was unexpectedly minimal, although certain Aβ species appeared to be reduced by the treatment with the IL-1R blocking Ab. Recent studies, however, reported an Aβ plaque clearance effect of proinflammatory cytokines, including IL-1β, through phagocytic activation of microglia in mouse models of AD (34, 35, 65, 66). Various factors, such as age and strain of mice, and transgene expression, could be involved in showing these dual effects of IL-1β in the Aβ plaque pathology, and more detailed mechanistic studies under defined conditions need to be conducted to fully understand these differential actions of microglia. For example, aging itself triggers differential activation in microglia isolated from the APP/PS1 transgenic mouse model (54, 67). These studies show that aged microglia are more easily activated toward proinflammatory/classical activation. In our study, we used relatively old (15-mo-old) 3xTg-AD mice, whereas studies showing that proinflammatory cytokines ameliorate Aβ plaques were conducted in much younger mice. This aging discrepancy may partly explain the dichotomous effects of proinflammatory responses in the brain and subsequent diverse pathological changes.
The inflammation- or IL-1β–induced pathological tau development has been well documented, and our findings are consistent with previous studies (25, 31–33, 53, 68). The inhibition of IL-1 signaling significantly suppressed the activation of cdk5/p25, GSK-3β, and p38–MAPK, all major kinases that phosphorylate tau in neurons. A recent study demonstrated a direct effect of IL-1β secreted by microglia on neurons and subsequent activation of p38–MAPK and accumulation of tau phosphorylation (53). We believe that the observed reduction of phospho-p38–MAPK in the anti–IL-1R–treated mice may be mediated by the blockade of IL-1Rs on neurons as well as microglia and astrocytes, or even peripheral inflammatory cells, resulting in decreased levels of IL-1β in the brain and decreased direct IL-1β signaling. In contrast, the interplay between IL-1β and GSK-3β or cdk5 has not been well characterized. Our study examined one possible underlying mechanism by which IL-1 signaling regulates neuronal GSK-3β activation via cross-talk with astrocytes mediated by S100B.
The upregulation of S100B by IL-1β has been previously reported both in vitro and in vivo (59, 60). A number of studies suggest pathological involvement of S100B in AD and related disorders (11, 61, 69–73). In animal studies, S100B production is significantly elevated in a mouse model of AD as early as 2 mo (74). Overexpression of S100B in Tg2576 mice accelerates Aβ deposits (75). S100B also mediates the expression of Dickopff-1, which, in turn, activates GSK-3β and promotes β-catenin degradation (62). Disruption of Wnt/β-catenin pathway has been implicated in neurodevelopment as well as in neurologic disorders, including AD, schizophrenia, and autism (76, 77). In AD patients, β-catenin levels are significantly reduced, and GSK-3β is upregulated and accumulates in neurons (78, 79). Glial progenitor cells from AD patients exhibit abnormal β-catenin phosphorylation and increased GSK-3β, along with impaired neurogenesis (80). In addition, in a mouse model, neuronal GSK-3β overexpression correlates with reduced nuclear β-catenin levels and increased tau hyperphosphorylation in the hippocampus (81). Collectively, these findings support our current observations in the 3xTg-AD mice and provide a possibility that one of the pathological mechanisms mediated by dysregulated proinflammatory responses in the brain could be the disruption of neuronal β-catenin signaling and promoting tau pathology.
In conclusion, our study elucidates one of the possible pathological pathways involved in IL-1 signaling and chronic neuroinflammation in AD. Although additional studies are required to further understand the role of neuroinflammation and neurodegeneration, the current study examined one of important pathological roles of IL-1β and neuroinflammation and provided evidence of their involvement in the pathogenesis of AD. Moreover, to our knowledge, this study is the first description that pharmacological inhibition of IL-1β signaling in an AD mouse model can abrogate AD-relevant pathology, thereby raising the possibility that targeting IL-1β signaling may result in disease-modifying therapies for AD.
Footnotes
This work was supported by National Institutes of Health/National Institute on Aging Grants R01AG20335 (to F.M.L.) and AG020241 (to D.H.C.), National Institute of Neurological Disorders and Stroke Grant NS050895 (to D.H.C.), National Institutes of Health Program Project Grant AG00538 (to F.M.L., D.H.C.), National Institutes of Health/National Institute of Arthritis and Musculoskeletal and Skin Diseases Grant K99AR054695 (to M.K.), and Alzheimer’s Association Grant IIRG 91822 (to D.H.C.). Aβ peptides and Abs were provided by the University of California Irvine Alzheimer’s Disease Research Center, funded by National Institutes of Health/National Institute on Aging Grant P50AG16573 and the Institute for Memory Impairments and Neurological Disorders.
The online version of this article contains supplemental material.
References
Disclosures
The authors have no financial conflicts of interest.





