Abstract
CD11b+Ly-6Chi cells, including inflammatory monocytes (IMCs) and inflammatory dendritic cells (IDCs), are important in infectious, autoimmune, and tumor models. However, their role in T cell regulation is controversial. In this article, we show that T cell regulation by IMCs and IDCs is determined by their activation state and is plastic during an immune response. Nonactivated IMCs and IDCs function as APCs, but activated IMCs and IDCs suppress T cells through NO production. Suppressive IMCs are induced by IFN-γ, GM-CSF, TNF-α, and CD154 derived from activated T cells during their interaction. In experimental autoimmune encephalomyelitis, CD11b+Ly-6Chi cells in the CNS are increasingly activated from disease onset to peak and switch their function from Ag presentation to T cell suppression. Furthermore, transfer of activated IMCs or IDCs enhances T cell apoptosis in the CNS and suppresses experimental autoimmune encephalomyelitis. These data highlight the interplay between innate and adaptive immunity: immunization leads to the expansion of Ly-6Chi myeloid cells initially promoting T cell function. As T cells become highly activated in the target tissue, they induce activation and NO production in Ly-6Chi myeloid cells, which in turn suppress T cells and lead to the contraction of local immune response.
Mononuclear leukocytes, including monocytes, macrophages, and dendritic cells, play essential roles in shaping the T cell response (1, 2). They sense danger signals, capture and present Ags, program T cell activation and differentiation, and also participate in the immune effector functions. In contrast, because of their close interaction with T cells and the ability to migrate into inflammatory tissues, there has been increased interest in studying the mechanisms by which mononuclear leukocytes regulate autoimmune T cells (3–6).
Blood monocytes can be classified into two distinct populations: CD11b+Ly-6C−CX3CR1hi resident monocytes and CD11b+Ly-6ChiCCR2+ inflammatory monocytes (IMCs) (7). During an active immune response, IMCs emigrate from the bone marrow in response to MCP-1 and MCP-3 (8, 9), migrate through the blood to inflamed tissues, and then differentiate into macrophages and CD11c+ inflammatory dendritic cells (IDCs) (7, 10, 11). In Toxoplasma gondii, Listeria, and Leshimania infection models, IMCs and IDCs play critical roles in microbial clearance (12–15). In addition to their innate effector function, adoptive transfer of ex vivo-purified IMCs enhances CD8+ T cell response in vivo (7, 16). IDCs isolated from Leshimania-infected mice also promoted cytokine production in Ag-specific T cells in vitro (12).
In the experimental autoimmune encephalomyelitis (EAE) model, IMCs are increased in the bone marrow, blood, and spleen after immunization and accumulate in the CNS during clinical disease (17–19). Although ex vivo-purified splenic IMCs express very low NO synthase 2 (NOS2), they produce a high level of NO after interacting with activated T cells in vitro and strongly induce T cell apoptosis (19). In tumor models, the monocytic subset of myeloid-derived suppressor cells was shown to suppress tumor-reactive T cells through NO production (20, 21). Furthermore, CD11b+Gr-1+ cells that suppress T cells through NO have been described in infection (13, 22–24), trauma (25), graft-versus-host disease (26), and autoimmune disease models (27, 28). In contrast, EAE resistance in Ccr2−/− and Csf2−/− mice was associated with markedly reduced IMCs in the blood and CNS (17, 18), whereas enrichment of IMCs in the circulation pool enhances EAE severity (17). These data suggest that IMCs may play a pathogenic function in EAE.
These seemingly discrepant results have led us to hypothesize that the immune function of IMCs may change with their evolving activation or differentiation status during an immune response. Both in vitro and in vivo, we observe that the function of IMCs and IDCs in T cell regulation is determined by their activation state, which is associated with the level of their NO production. From onset to peak of EAE, Ly-6Chi myeloid cells are increasingly activated within the CNS and switch from being APCs to becoming T cell suppressors. This T cell-suppressive effect was further confirmed in vivo, because adoptive transfer of activated IMCs or IDCs strongly suppressed EAE disease. These data demonstrate the highly plastic immune functions of IMCs and IDCs, which should be analyzed dynamically according to their activation state in related disease models.
Materials and Methods
Animals and reagents
Female C57BL/6 (B6), Nos2−/−, CD45.1 congenic, and β-actin–driven enhanced GFP (EGFP) transgenic mice were obtained from The Jackson Laboratory. 2D2 myelin oligodendrocyte glycoprotein (MOG) TCR transgenic mice were obtained from Dr. V. Kuchroo (Harvard Medical School, Boston, MA). All animals were housed according to local and National Institutes of Health guidelines and used at 6–8 wk of age. NOS2 inhibitor N6-(1-iminoethyl)-l-lysine (L-NIL) and the nitrate/nitrite colorimetric assay kit were obtained from Cayman Chemical. LPSs from Escherichia coli 055:B5 (LPS) was obtained from Sigma-Aldrich. Recombinant cytokines were obtained from R&D Systems. FACS and neutralizing Abs were purchased from BD Biosciences or eBioscience.
IMC isolation, activation, and differentiation
B6 mice were immunized with an emulsion consisting of 100 μl PBS and 100 μl CFA containing 0.5 mg heat-inactivated Mycobacterium tuberculosis (H37Ra; Difco Laboratories). Each animal also received 200 ng pertussis toxin (PT; List Biological Laboratories) through i.v. injections on days 0 and 2 postimmunization. On day 10, CD11b+ cells were purified from the splenocytes using CD11b microbeads (Miltenyi Biotec), and CD11b+Ly-6ChiLy-6G− IMCs were purified by FACS sorting after staining with anti–Ly-6C-FITC (clone AL-21) and anti–Ly-6G-PE (clone 1A8) Abs. To activate IMCs, cells were loaded onto 0.4 mg/ml collagen gel (BD Biosciences) and cultured with 20 ng/ml IFN-γ, 20 ng/ml GM-CSF, and 20 μg/ml anti-CD40 (clone 1C10) or 100 ng/ml LPS for 5 h. DMEM containing 10% FBS, glutamine, 2-ME, sodium pyruvate, nonessential amino acid, and antibiotics (BioWhittaker) was used for culture. To differentiate IMCs into IDCs, IMCs were treated with 20 ng/ml GM-CSF on collagen gel for 48 h. To purify activated IMCs and differentiated IDCs, the collagen gel was digested with 1 mg/ml collagenase IV (Sigma-Aldrich) for 10 min at 37°C. CD11c+ IDCs were further purified by cell sorting after staining with anti–CD11c-allophycocyanin.
Morphologic and phenotypic examination of IMCs and IDCs
Alcian blue 8 GX (Sigma-Aldrich) was dissolved at 1% in dH2O, sterile filtered, and warmed with a microwave. Autoclaved glass coverslips were coated in Alcian blue solution for 10 min, rinsed four times with dH2O, and dried inside culture hood. Cells were seeded onto coated coverslips. After the indicated time, cells were fixed with 4% paraformaldehyde, and we proceeded with staining. Because GFP reduces fluorescent signals after fixation, cells derived from β-actin–driven EGFP transgenic mice were stained with anti-GFP Ab (MBL International) at 1:50, followed by secondary Ab staining. Images were acquired with a confocal microscope.
T cell proliferation and cytokine assays
For non–Ag-specific proliferation, splenic CD4+ T cells were purified from naive B6 mice using CD4 microbeads (Miltenyi Biotec) and stimulated with plate-bound anti-CD3/anti-CD28 at 2 × 105 cells/well for 24 h. These activated T cells were either cultured alone or cocultured with IMCs for 24 h. A total of 1 μCi [3H]thymidine were added into each well, and cells were harvested 16 h later for the proliferation assay. Cytokine concentrations in the culture supernatants were examined with the Milliplex cytokine/chemokine immunoassay kit (Millipore). For Ag-specific proliferation, CD4+ T cells were purified from MOG TCR transgenic 2D2 mice, and APCs were isolated from splenocytes of naive B6 mice by depletion of CD90+ T cells with CD90 microbeads (Miltenyi Biotec). To obtain naive CD4 T cells, 2D2 CD4 T cells were isolated by CD4-positive selection kit, and CD4+CD62LhiCD44− naive T cells were further purified by cell sorting. CD4+ T cells (1 × 105 cells/well) were cultured with the same number of IMCs or IDCs, 20 μg/ml MOG peptide 35–55 (MOG35–55) with or without APCs. After 48 h of incubation, a thymidine incorporation assay was performed. For the CFSE-based proliferation assay, CD4+ T cells were stained with 1 μM CFSE for 15 min at 37°C, quenched in culture medium for 30 min, and washed before use. After 72 h, cells were stained for CD4 and analyzed by flow cytometry.
T cell differentiation
Purified 2D2 CD4+ T cells were cultured with APCs and 20 μg/ml MOG35–55. For standard Th1 differentiation, cells were treated with 10 ng/ml IL-2, 20 ng/ml IL-12, and 10 μg/ml anti–IL-4. For suboptimal Th1 differentiation, IL-12 was reduced to 5 ng/ml, and no anti–IL-4 was used. For standard Th17 differentiation, cells were treated with 20 ng/ml IL-6, 3 ng/ml TGF-β, and 10 μg/ml anti–IL-4, anti–IL-12, and anti–IFN-γ. For suboptimal Th17 differentiation, IL-6 and TGF-β were reduced to 5 and 1 ng/ml, respectively. IMCs were added at the beginning of the culture to examine their effect on T cell differentiation. After 3 d of culture, cells were collected for intracellular cytokine staining and FACS analysis according to the BD Biosciences protocol.
Flow cytometry
For surface staining, isolated cells were blocked with 10 μg/ml Mouse Fc Block (BD Biosciences) at 4°C for 5 min and labeled with various fluorochrome-conjugated Abs and 7-aminoactinomycin D (7-AAD), including proper isotype controls, for 15 min at 4°C. After washing, cells were analyzed on the FACSCalibur (BD Biosciences). Data analysis was performed by gating on 7-AAD− cells. To examine cell survival, annexin V and 7-AAD staining was performed according to the protocol of BD Biosciences.
EAE induction
For the active EAE model, mice were immunized with the emulsion made of 75 μg MOG35–55 (MEVGWYRSPFSRVVHLYRNGK; New England Peptide) and CFA. Each animal also received 200 ng PT on days 0 and 2 postimmunization. For the passive EAE model, splenocytes from 2D2 MOG TCR transgenic mice were stimulated with 20 μg/ml MOG35–55 and 10 ng/ml IL-2/IL-7 for 2 d, and then, T cells were expanded with IL-2 and IL-7 for 4 d. T cells were then activated with plate-bound anti-CD3 and anti-CD28 in the presence of 20 ng/ml IL-12 and IL-18 for 24 h. After the wash, 1.75 × 106 cells were transferred to each recipient mouse via i.p. injection. PT was not used in the passive EAE model. The EAE clinical score was determined as follows: 0, no disease; 0.5, partial tail paralysis; 1, complete tail paralysis; 2, partial hind limb paralysis; 3, complete hind limb paralysis; 4, complete hind limb and partial front limb paralysis; and 5, moribund or dead animals.
Isolation of CNS inflammatory cells and CD11b+Ly-6Chi cells
Mice were sacrificed and perfused with PBS. Brain and spinal cord tissues were digested with collagenase IV (Sigma-Aldrich) for 30 min at 37°C, resuspended in 30% Percoll, and loaded onto 70% Percoll. After centrifuge at 1300 × g for 20 min, the CNS inflammatory cells were retrieved from the 30/70% Percoll interface. CD11b+Ly-6ChiLy-6G− cells were further purified by cell sorting after staining with anti–Ly-6C-FITC, anti–Ly-6G-PE, and anti–CD11b-allophycocyanin.
Histology
Animals were sacrificed and perfused with PBS. The entire spinal cord was cut into nine segments, and 20-μm spinal cord cross-sections were prepared on a cryostat. They were fixed in 4% paraformaldehyde, blocked with 10% normal goat serum and 1% BSA, and then incubated with biotin-conjugated primary Abs at 4°C overnight. After the endogenous peroxidase activity was blocked, the sections were incubated with avidin–biotin–peroxidase complex (Vector Laboratories) and then visualized with diaminobenzidine peroxidase substrate kit (Vector Laboratories). The sections were counterstained in Gill’s hematoxylin (Sigma-Aldrich). For quantitation, inflammatory foci were identified as focal areas with the aggregation of ≥20 cells. The numbers of inflammatory foci were counted from nine levels of spinal cord sections, and the immunostaining-positive cells were counted from both sides of ventromedial areas of nine level spinal cord sections under ×400 magnification. TUNEL staining was performed with fluorescein in situ cell death detection kit (Roche). Fluorescent staining for CD45.1 and NOS2 was carried out with anti-CD45.1 (clone A20) and polyclonal anti-NOS2 (BD Transduction Laboratories), followed by secondary Ab staining. Images were acquired on a light microscope (Axioskop 2; Carl Zeiss) or a confocal microscope (Axiovert 100M; Carl Zeiss).
Data analysis
The data in text represent the mean ± SEM, and the error bars in the figures also represent SEM. Unpaired two-tailed t tests were used to analyze the statistical difference between two groups, and a one-way ANOVA, followed by the Bonferroni test, was used to analyze data with more than two groups. EAE incidence data were analyzed by the Fisher exact test. A p value <0.05 was considered significant.
Results
Induction of suppressive IMCs by activated T cells
We first studied the mechanism by which activated T cells induce suppressive IMCs. Splenic CD4+ T cells from naive B6 mice were preactivated for 24 h with anti-CD3 and anti-CD28. IMCs were then isolated from the spleens of CFA/PT-immunized B6 mice and cocultured with preactivated T cells at ratios from 1:16 to 1:1 (IMCs:T cells). T cell proliferation was markedly suppressed in the 1:2 culture and was abrogated in the 1:1 culture (Fig. 1A). T cell suppression correlated with increased nitrite/nitrate concentrations in the culture supernatants (Fig. 1B). Treatment with L-NIL, a NOS2 inhibitor, inhibited NO production in IMCs and reversed T cell suppression (Fig. 1A, 1B). Of note, we consistently found that the efficiency of T cell suppression by IMCs was weaker in B6 strain cells than BALB/c strain cells when cultured at 1:8–1:2 of IMC to T cell ratios (19).
Induction of suppressive IMCs by activated T cells. A, CD4+ T cells from naive B6 mice were preactivated with plate-bound anti-CD3 and anti-CD28 at 2 × 105 cells/well for 24 h. Splenic IMCs were then purified from CFA/PT-immunized mice on day 10 and cocultured with the preactivated T cells at ratios from 1:16 to 1:1 (IMCs:T cells, the number of T cells was kept constant). L-NIL was used at 0.5 mM to block NOS2 activity. [3H]thymidine incorporation assay was performed after 24 h of coculture. Data are representative of more than five independent experiments. B, Nitrite/nitrate concentrations in the supernatants of culture were examined. Data are representative of three independent experiments. C, Purified IMCs were cultured at 1 × 105 cells/well with no treatment or with IFN-γ (20 ng/ml), GM-CSF (20 ng/ml), agonistic anti-CD40 (20 μg/ml), and LPS (100 ng/ml) treatments as specified for 48 h. Nitrite/nitrate concentrations in the supernatants were examined. Data are representative of three independent experiments. D, A 1:2 IMC/preactivated T cell coculture was treated with neutralizing anti–IFN-γ, anti–TNF-α, anti–GM-CSF, and anti-CD154 Abs at 20 μg/ml, and the proliferation assay was performed after 24 h of coculture. Data are representative of three independent experiments. *p < 0.05, #p < 0.01 comparing to the first control group on the left.
Induction of suppressive IMCs by activated T cells. A, CD4+ T cells from naive B6 mice were preactivated with plate-bound anti-CD3 and anti-CD28 at 2 × 105 cells/well for 24 h. Splenic IMCs were then purified from CFA/PT-immunized mice on day 10 and cocultured with the preactivated T cells at ratios from 1:16 to 1:1 (IMCs:T cells, the number of T cells was kept constant). L-NIL was used at 0.5 mM to block NOS2 activity. [3H]thymidine incorporation assay was performed after 24 h of coculture. Data are representative of more than five independent experiments. B, Nitrite/nitrate concentrations in the supernatants of culture were examined. Data are representative of three independent experiments. C, Purified IMCs were cultured at 1 × 105 cells/well with no treatment or with IFN-γ (20 ng/ml), GM-CSF (20 ng/ml), agonistic anti-CD40 (20 μg/ml), and LPS (100 ng/ml) treatments as specified for 48 h. Nitrite/nitrate concentrations in the supernatants were examined. Data are representative of three independent experiments. D, A 1:2 IMC/preactivated T cell coculture was treated with neutralizing anti–IFN-γ, anti–TNF-α, anti–GM-CSF, and anti-CD154 Abs at 20 μg/ml, and the proliferation assay was performed after 24 h of coculture. Data are representative of three independent experiments. *p < 0.05, #p < 0.01 comparing to the first control group on the left.
To investigate the signals that could induce NO production in IMCs, we treated ex vivo-purified IMCs with rIFN-γ, GM-CSF, agonistic anti-CD40, and LPS in various combinations for 48 h and then measured nitrite/nitrate concentration in the culture supernatants (Fig. 1C). Nonactivated IMCs had no detectable NO production. Separate treatment with IFN-γ, GM-CSF, anti-CD40, or LPS only induced low levels of NO production. They were well below those associated with T cell suppression, which are usually approximately or above 40 μM (Fig. 1B; data not shown). When IFN-γ treatment was combined with GM-CSF, anti-CD40, or LPS, NO production was still moderate (Fig. 1C). However, IFN-γ/GM-CSF/anti-CD40 or IFN-γ/GM-CSF/LPS treatment was able to induce much higher NO production (Fig. 1C), suggesting that the combination of multiple activation signals is required for inducing a high level of NO production in IMCs.
We went on to examine the activation signals derived from activated CD4+ T cells in the coculture model (Fig. 1D). Neutralization of IFN-γ fully restored T cell proliferation (Fig. 1D), suggesting that IFN-γ is necessary to induce NO-mediated suppression. However, other signals must also be required because exogenous IFN-γ treatment alone was insufficient to induce a high level of NO production (Fig. 1C). We found that blockade of any two factors among CD154, GM-CSF, and TNF-α also restored T cell proliferation (Fig. 1D). These data suggest that activated T cells induce suppressive IMCs through multiple signals, which include IFN-γ, GM-CSF, TNF-α, and CD154.
Plasticity of IMCs in T cell regulation
To test our hypothesis that IMCs may have functional plasticity, we compared T cell regulation by resting and activated IMCs in an Ag-specific model. When resting MOG TCR transgenic CD4+ T cells from naive 2D2 mice were cultured with ex vivo-purified IMCs and MOG35–55, T cell proliferation and production of IFN-γ and IL-2 were induced (Fig. 2A). Blocking T cell costimulatory signals with anti-CD86 or CTLA4-Ig significantly reduced IMC-induced T cell proliferation (Fig. 2B). Ex vivo-purified IMCs also induced proliferation of CD4+CD44hiCD62L− naive 2D2 T cells (Fig. 2C), confirming that resting IMCs are able to function as professional APCs.
Immune plasticity of IMCs. CD4+ T cells were purified from naive MOG TCR transgenic 2D2 mice, and APCs were purified from naive B6 splenocytes by depleting CD90+ T cells. T cells, APCs, and IMCs were each loaded at 1 × 105 cells/well. MOG35–55 was added at 20 μg/ml in all conditions. A, 2D2 CD4+ T cells were cultured either alone or with ex vivo-purified splenic IMCs. The proliferation assay was performed after 48 h. Cytokine concentrations in the culture supernatants were examined. Data are representative of three independent experiments. B, A 2D2 T cell/IMC coculture was treated with CD80, CD86-blocking Abs, or CTLA4-Ig at 20 μg/ml. The proliferation assay was performed after 48 h. Data are representative of two independent experiments. C, CD4+CD62hiCD44− naive T cells from 2D2 mice were labeled with CFSE and then cultured with ex vivo-purified IMCs. T cell proliferation was examined by flow cytometry after 72 h. Data are representative of two independent experiments. D, IMCs were first activated with 20 ng/ml IFN-γ, 20 ng/ml GM-CSF, and 100 ng/ml LPS for 5 h and, after washing, cultured with 2D2 CD4+ T cells. L-NIL was used to block NOS2 activity. T cell proliferation was examined after 48 h. Data are representative of three independent experiments. E, IFN-γ/GM-CSF/LPS–activated IMCs were cultured with 2D2 T cells in the presence of APCs. T cell proliferation was examined after 48 h. Data are representative of three independent experiments. *p < 0.05, #p < 0.01 compared with the first control group on the left. F, Cell phenotype of nonactivated IMCs and IFN-γ/GM-CSF/LPS–activated IMCs was examined by flow cytometry. Numbers on the graphs represent the percentage of IMCs expressing the specific markers. Data are representative of three independent experiments.
Immune plasticity of IMCs. CD4+ T cells were purified from naive MOG TCR transgenic 2D2 mice, and APCs were purified from naive B6 splenocytes by depleting CD90+ T cells. T cells, APCs, and IMCs were each loaded at 1 × 105 cells/well. MOG35–55 was added at 20 μg/ml in all conditions. A, 2D2 CD4+ T cells were cultured either alone or with ex vivo-purified splenic IMCs. The proliferation assay was performed after 48 h. Cytokine concentrations in the culture supernatants were examined. Data are representative of three independent experiments. B, A 2D2 T cell/IMC coculture was treated with CD80, CD86-blocking Abs, or CTLA4-Ig at 20 μg/ml. The proliferation assay was performed after 48 h. Data are representative of two independent experiments. C, CD4+CD62hiCD44− naive T cells from 2D2 mice were labeled with CFSE and then cultured with ex vivo-purified IMCs. T cell proliferation was examined by flow cytometry after 72 h. Data are representative of two independent experiments. D, IMCs were first activated with 20 ng/ml IFN-γ, 20 ng/ml GM-CSF, and 100 ng/ml LPS for 5 h and, after washing, cultured with 2D2 CD4+ T cells. L-NIL was used to block NOS2 activity. T cell proliferation was examined after 48 h. Data are representative of three independent experiments. E, IFN-γ/GM-CSF/LPS–activated IMCs were cultured with 2D2 T cells in the presence of APCs. T cell proliferation was examined after 48 h. Data are representative of three independent experiments. *p < 0.05, #p < 0.01 compared with the first control group on the left. F, Cell phenotype of nonactivated IMCs and IFN-γ/GM-CSF/LPS–activated IMCs was examined by flow cytometry. Numbers on the graphs represent the percentage of IMCs expressing the specific markers. Data are representative of three independent experiments.
In contrast, when resting 2D2 CD4+ T cells were cultured with MOG peptide and IFN-γ/GM-CSF/LPS–activated IMCs, T cells lacked proliferation unless NOS2 activity was blocked by L-NIL (Fig. 2D). Furthermore, activated IMCs abrogated splenic APC-induced T cell proliferation, which was restored and even enhanced by L-NIL treatment (Fig. 2E). These data suggest that although resting IMCs function as APCs to promote T cell response, activated IMCs suppress T cells through NO production.
Phenotypically, resting IMCs express little CD69, CD40, or CD11c. MHC class II (MHC II) (I-A), CD80, and CD86 were expressed on a small percentage of resting IMCs (Fig. 2F, Supplemental Fig. 1). IFN-γ/GM-CSF/LPS activation for 5 h strongly upregulated CD69, CD40, CD80, and CD86 and moderately induced CD11c and MHC II (Fig. 2F, Supplemental Fig. 1).
Plasticity of IDCs in T cell regulation
We found that >80% of IMCs expressed high levels of CD11c after GM-CSF treatment for 48 h, but additional activation with IFN-γ/LPS in the last 5 h did not further increase CD11c expression (Fig. 3A, Supplemental Fig. 1). To examine the morphologic changes after GM-CSF treatment, we isolated IMCs from CFA/PT-immunized transgenic mice expressing EGFP under the β-actin promoter. Both nonactivated and IFN-γ/GM-CSF/LPS–activated IMCs were round cells with at most a few very short processes (Fig. 3B). After GM-CSF treatment for 48 h, the majority of cells showed enlarged cell bodies and had multiple branch-like processes, typical for DCs. With activation, their processes became even more prominent (Fig. 3B). Because these CD11c+ cells were derived from IMCs and had dendritic cell morphology, we called them “IDCs” (29, 30) to distinguish from CD11b+Ly-6C−CD11c+ myeloid DCs (19, 31). Moreover, both nonactivated and activated IDCs had significantly upregulated expression of CD9 and CD74 compared with IMCs (Fig. 3C, 3D). It has been known that CD9 and CD74 are important for the surface expression and Ag-presenting function of MHC II molecules, and their expression is upregulated in DCs (32, 33).
Differentiation of IMCs into IDCs with GM-CSF treatment. A, CD11c FACS staining in IMCs treated with GM-CSF for 48 h and those further activated with IFN-γ/LPS in the last 5 h. Data are representative of three independent experiments. B, IMCs were purified from immunized β-actin–driven EGFP transgenic mice and cultured on Alcian blue-coated coverslips. Nonactivated IMCs were not treated, and activated IMCs were treated with IFN-γ/GM-CSF/LPS for 5 h. Additional IMCs were treated with GM-CSF for 48 h, and half of the cells were activated with IFN-γ and LPS during the last 5 h. Pictures with higher magnification were shown on the right panels. Data are representative of two independent experiments. C, Expression of cell surface CD9 and intracellular CD74 was analyzed among nonactivated and activated IMCs and CD11c+ IDCs. Data are representative for two independent experiments. D, Mean fluorescence intensity of CD9 and CD74 expression was calculated from triplicate measurements. #p < 0.01 compared with ex vivo IMCs.
Differentiation of IMCs into IDCs with GM-CSF treatment. A, CD11c FACS staining in IMCs treated with GM-CSF for 48 h and those further activated with IFN-γ/LPS in the last 5 h. Data are representative of three independent experiments. B, IMCs were purified from immunized β-actin–driven EGFP transgenic mice and cultured on Alcian blue-coated coverslips. Nonactivated IMCs were not treated, and activated IMCs were treated with IFN-γ/GM-CSF/LPS for 5 h. Additional IMCs were treated with GM-CSF for 48 h, and half of the cells were activated with IFN-γ and LPS during the last 5 h. Pictures with higher magnification were shown on the right panels. Data are representative of two independent experiments. C, Expression of cell surface CD9 and intracellular CD74 was analyzed among nonactivated and activated IMCs and CD11c+ IDCs. Data are representative for two independent experiments. D, Mean fluorescence intensity of CD9 and CD74 expression was calculated from triplicate measurements. #p < 0.01 compared with ex vivo IMCs.
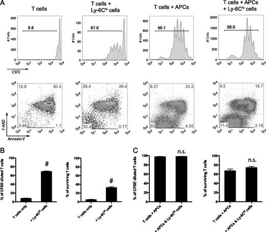
We examined the T cell regulatory function of nonactivated and activated IDCs (Fig. 4A, 4B). Purified 2D2 CD4+ T cells did not proliferate, and most cells had died after 3 d in culture. When nonactivated IDCs were added to 2D2 CD4+ T cells, >90% of T cells proliferated, and there was a significant increase in T cell survival, demonstrating their strong APC function. In contrast, few T cells proliferated or survived after culturing with IFN-γ/GM-CSF/LPS–activated IDCs (Fig. 4A). Activated IDCs also strongly reduced T cell proliferation and survival induced by APCs, but the suppression was completely reversed by NOS2 blockade (Fig. 4B). T cell suppression was correlated with markedly increased nitrite/nitrate levels in the culture supernatant (Fig. 4C). The residual CFSE dilution in T cells/APCs/activated IDC culture may reflect the initial APC-induced T cell proliferation before IDC-derived NO reached a high enough level to suppress T cells. Indeed, we observed complete abrogation of T cell proliferation by activated IDCs down to 1:8 ratio (IDCs:T cells) in thymidine incorporation assay, which examined proliferation after 48 h of coculture (Fig. 4D). These data suggest that although nonactivated IDCs function as potent APCs for resting T cells, they become powerful T cell suppressors after activation. Although not shown in this article, we found that resting IDCs, like IMCs, may become NO-producing T cell suppressors after coculture with activated T cells.
Immune plasticity of IDCs. A and B, Nonactivated and activated CD11c+ IDCs were purified by FACS sorting and cultured with CFSE-labeled 2D2 CD4+ T cells in the absence (A) or presence (B) of APCs. T cells, IDCs, and APCs were each loaded at 1 × 105 cells/well. MOG35–55 was added at 20 μg/ml in all conditions. After 72 h, T cell proliferation was examined by CFSE dilution, and T cell survival was examined by Annexin V/7-AAD staining. FACS analysis was gated on CD4+ cells. Quantification of T cell proliferation and survival was shown on the right. Data are representative of three independent experiments. *p < 0.05, #p < 0.01. C, Nitrite/nitrate concentrations in above culture supernatants were examined. Data are representative of two independent experiments. D, 2D2 CD4+ T cells (1 × 105/well) were cultured with APCs and 20 μg/ml MOG35–55. IFN-γ/GM-CSF/LPS–activated IDCs were added at 1:16 to 1:1 ratios to T cells. [3H]thymidine incorporation proliferation assay was performed after 48 h. Data are representative of two independent experiments. #p < 0.01 compared with the first control group on the left.
Immune plasticity of IDCs. A and B, Nonactivated and activated CD11c+ IDCs were purified by FACS sorting and cultured with CFSE-labeled 2D2 CD4+ T cells in the absence (A) or presence (B) of APCs. T cells, IDCs, and APCs were each loaded at 1 × 105 cells/well. MOG35–55 was added at 20 μg/ml in all conditions. After 72 h, T cell proliferation was examined by CFSE dilution, and T cell survival was examined by Annexin V/7-AAD staining. FACS analysis was gated on CD4+ cells. Quantification of T cell proliferation and survival was shown on the right. Data are representative of three independent experiments. *p < 0.05, #p < 0.01. C, Nitrite/nitrate concentrations in above culture supernatants were examined. Data are representative of two independent experiments. D, 2D2 CD4+ T cells (1 × 105/well) were cultured with APCs and 20 μg/ml MOG35–55. IFN-γ/GM-CSF/LPS–activated IDCs were added at 1:16 to 1:1 ratios to T cells. [3H]thymidine incorporation proliferation assay was performed after 48 h. Data are representative of two independent experiments. #p < 0.01 compared with the first control group on the left.
Phenotypically, nonactivated IDCs retained high expression of Ly-6C and significantly upregulated MHC II and CD80 molecules compared with ex vivo IMCs (Fig. 5, Supplemental Fig. 1). However, CD69, CD40, or CD86 was expressed by <20% of nonactivated IDCs, a level significantly lower than that seen in activated IMCs (Fig. 2F, Supplemental Fig. 1). IFN-γ/GM-CSF/LPS treatment of IDCs markedly upregulated the expression of CD69, CD40, and CD86, suggesting that the upregulation of these molecules are associated with the activation of both IMCs and IDCs.
Phenotype of nonactivated and activated CD11c+ IDCs. FACS analysis was performed in IMCs treated with GM-CSF for 48 h and those further activated with IFN-γ/LPS in the last 5 h, and the analysis was gated on CD11c+ IDCs. Numbers on the graphs represent the percentage of IDCs expressing the specific markers. Data are representative of three independent experiments.
Phenotype of nonactivated and activated CD11c+ IDCs. FACS analysis was performed in IMCs treated with GM-CSF for 48 h and those further activated with IFN-γ/LPS in the last 5 h, and the analysis was gated on CD11c+ IDCs. Numbers on the graphs represent the percentage of IDCs expressing the specific markers. Data are representative of three independent experiments.
We summarized the phenotypic markers and T cell regulatory function of IMCs and IDCs in Table I. In general, CD69, CD40, and CD86 are mainly upregulated after cell activation, whereas IDC differentiation is associated with the upregulation of CD11c, MHC II, CD9, and CD74. CD80 expression is upregulated in both IMC activation and IDC differentiation. Nonactivated IMCs and IDCs act as APCs to promote T cell activation, but activated IMCs and IDCs are T cell suppressors.
| . | Activation Marker . | Differentiation Marker . | . | |||||
|---|---|---|---|---|---|---|---|---|
| . | CD69 . | CD40 . | CD86 . | CD11c . | MHC II . | CD9 . | CD74 . | T Cell Regulatory Function . |
| Nonactivated IMCs | − | − | + | − | ± | ± | + | Moderate APC function |
| Activated IMCs | ++ | +++ | +++ | + | + | + | + | T cell suppression |
| Nonactivated IDCs | − | + | + | +++ | +++ | +++ | +++ | Strong APC function |
| Activated IDCs | ++ | +++ | +++ | +++ | +++ | +++ | +++ | T cell suppression |
| . | Activation Marker . | Differentiation Marker . | . | |||||
|---|---|---|---|---|---|---|---|---|
| . | CD69 . | CD40 . | CD86 . | CD11c . | MHC II . | CD9 . | CD74 . | T Cell Regulatory Function . |
| Nonactivated IMCs | − | − | + | − | ± | ± | + | Moderate APC function |
| Activated IMCs | ++ | +++ | +++ | + | + | + | + | T cell suppression |
| Nonactivated IDCs | − | + | + | +++ | +++ | +++ | +++ | Strong APC function |
| Activated IDCs | ++ | +++ | +++ | +++ | +++ | +++ | +++ | T cell suppression |
Nonactivated IMCs were ex vivo-purified cells, and activated IMCs were those treated with IFN-γ/GM-CSF/LPS for 5 h in vitro. Nonactivated IDCs were IMCs that became CD11c+ after GM-CSF treatment for 48 h. Activated IDCs were CD11c+ IDCs treated with IFN-γ/GM-CSF/LPS for 5 h. On the basis of the positive cell percentage and mean fluorescence intensity, each cell marker staining was categorized into the following: –, negative or little expression (<5% positive); ±, very low expression (<10% positive); +, low expression (10–50% positive); ++, high expression (50–80% positive); and +++, very high expression (> 80% positive). CD74 expression on nonactivated and activated IMCs had very low mean fluorescence intensity compared with IDCs and was therefore categorized as +.
Plasticity of CNS CD11b+Ly-6Chi cells during EAE
CD11b+Ly-6Chi cells accumulate in the CNS during the course of EAE (17–19). We hypothesized that those IMCs migrating into the CNS around disease onset were functionally similar to resting IMCs and IDCs and might promote T cell response. We isolated CNS CD11b+Ly-6ChiLy-6G− cells from MOG35–55-immunized B6 mice close to EAE onset (on day 10) but without disease signs. These CNS Ly-6Chi myeloid cells induced proliferation and survival of 2D2 T cells in vitro (Fig. 6A, 6B). In addition, they did not suppress T cell proliferation or survival induced by APCs (Fig. 6A, 6B).
Immune function of CNS CD11b+Ly-6Chi cells isolated before EAE onset. A, CNS CD11b+Ly-6ChiLy-6G− cells were isolated on day 10 from MOG35–55 immunized mice not yet developing EAE. 2D2 CD4+ T cells were labeled with CFSE, and cultured with CNS CD11b+Ly-6Chi cells, APCs as indicated (1 × 105 cells/well for each cell type). MOG35–55 was added at 20 μg/ml. T cell proliferation and survival were examined after 72 h by CFSE dilution and Annexin V/7-AAD staining. B and C, T cell proliferation and survival were quantified from above experiments. Data from culture without and with APCs are presented in B and C, respectively. Data are representative of two independent experiments. #p < 0.01; n.s., p > 0.05.
Immune function of CNS CD11b+Ly-6Chi cells isolated before EAE onset. A, CNS CD11b+Ly-6ChiLy-6G− cells were isolated on day 10 from MOG35–55 immunized mice not yet developing EAE. 2D2 CD4+ T cells were labeled with CFSE, and cultured with CNS CD11b+Ly-6Chi cells, APCs as indicated (1 × 105 cells/well for each cell type). MOG35–55 was added at 20 μg/ml. T cell proliferation and survival were examined after 72 h by CFSE dilution and Annexin V/7-AAD staining. B and C, T cell proliferation and survival were quantified from above experiments. Data from culture without and with APCs are presented in B and C, respectively. Data are representative of two independent experiments. #p < 0.01; n.s., p > 0.05.
In contrast, we found that mixed CNS inflammatory cells isolated at EAE peak did not proliferate with MOG peptide stimulation, unless NOS2 activity was blocked (Fig. 7A). The lack of T cell proliferation correlated with high levels of nitrate/nitrite concentration in the culture supernatant (Fig. 7B), suggesting that NO production from subsets of CNS inflammatory cells suppresses the proliferation of infiltrating T cells at EAE peak. Consistent with these observations, CNS CD11b+Ly-6Chi cells isolated at EAE peak did not induce proliferation of 2D2 CD4+ T cells, whereas NOS2 blockade brought out T cell proliferation and enhanced T cell survival (Fig. 7B). In addition, these Ly-6Chi cells abrogated T cell proliferation induced by APCs and induced death of virtually all T cells, whereas L-NIL treatment reversed T cell suppression (Fig. 7C).
Immune function of CNS CD11b+Ly-6Chi cells isolated at EAE peak. A, CNS inflammatory cells were isolated at EAE peak on day 14. All mice had at least 3 degree EAE disease. Cells were cultured at 2 × 105/well with 20 μg/ml MOG35–55 and 0.5 mM L-NIL as indicated. T cell proliferation was examined after 48 h. The nitrite/nitrate concentration in the culture supernatants was determined. Data are representative of two independent experiments. #p < 0.01 compared with the first control group on the left. B and C, CD11b+Ly-6ChiLy-6G− cells were purified from CNS inflammatory cells isolated at EAE peak by FACS sorting. 2D2 CD4+ T cells were labeled with CFSE and cultured with CNS CD11b+Ly-6Chi cells in the absence (B) or presence (C) of APCs (1 × 105 cells/well for each cell type). MOG35–55 was added at 20 μg/ml. T cell proliferation and survival were examined after 72 h by CFSE dilution and Annexin V/7-AAD staining, and the quantification data are shown on the right. Data are representative of three independent experiments. #p < 0.01; n.s., p > 0.05.
Immune function of CNS CD11b+Ly-6Chi cells isolated at EAE peak. A, CNS inflammatory cells were isolated at EAE peak on day 14. All mice had at least 3 degree EAE disease. Cells were cultured at 2 × 105/well with 20 μg/ml MOG35–55 and 0.5 mM L-NIL as indicated. T cell proliferation was examined after 48 h. The nitrite/nitrate concentration in the culture supernatants was determined. Data are representative of two independent experiments. #p < 0.01 compared with the first control group on the left. B and C, CD11b+Ly-6ChiLy-6G− cells were purified from CNS inflammatory cells isolated at EAE peak by FACS sorting. 2D2 CD4+ T cells were labeled with CFSE and cultured with CNS CD11b+Ly-6Chi cells in the absence (B) or presence (C) of APCs (1 × 105 cells/well for each cell type). MOG35–55 was added at 20 μg/ml. T cell proliferation and survival were examined after 72 h by CFSE dilution and Annexin V/7-AAD staining, and the quantification data are shown on the right. Data are representative of three independent experiments. #p < 0.01; n.s., p > 0.05.
Nos2−/− mice have more severe and progressive EAE disease than wild-type B6 mice (34, 35). In our experiments, EAE onset in Nos2−/− mice occurred on day 6 or 7, and by day 10, the disease score was already 3.5–4. In contrast to the case in wild-type mice, CNS inflammatory cells from Nos2−/− mice with such severe EAE disease strongly proliferated to the stimulation of MOG peptide but not OVA peptide in vitro (Fig. 8A). In addition, CNS CD11b+Ly-6Chi cells purified from Nos2−/− mice at the EAE peak enhanced Ag-specific T cell proliferation and survival in vitro (Fig. 8B–D). These data confirm the critical role of NO production from CNS CD11b+Ly-6Chi cells in the local immune regulation.
The immune function of CNS CD11b+Ly-6Chi cells from Nos2−/− mice. A, Nos2−/− mice had accelerated EAE onset with an average on day 7. CNS inflammatory cells were isolated from Nos2−/− mice at EAE peak on day 10 postimmunization. All mice had at least 3 degree EAE disease. CNS inflammatory cells were cultured at 2 × 105 cells/well with different concentrations of MOG35–55 or an irrelevant Ag OVA323–339 for 48 h, and a proliferation assay was performed. #p < 0.01 compared with the no MOG or OVA condition. Data are representative of two independent experiments. B, CD11b+Ly-6ChiLy-6G− cells were purified from Nos2−/− CNS inflammatory cells by FACS sorting. 2D2 CD4+ T cells were labeled with CFSE, and cultured with CNS IMCs and/or APCs as indicated. MOG35–55 was added at 20 μg/ml. T cell proliferation and survival were examined after 72 h by CFSE dilution and Annexin V/7-AAD staining. Data from culture without and with APCs are presented in C and D, respectively. Data are representative of three independent experiments. *p < 0.05, #p < 0.01.
The immune function of CNS CD11b+Ly-6Chi cells from Nos2−/− mice. A, Nos2−/− mice had accelerated EAE onset with an average on day 7. CNS inflammatory cells were isolated from Nos2−/− mice at EAE peak on day 10 postimmunization. All mice had at least 3 degree EAE disease. CNS inflammatory cells were cultured at 2 × 105 cells/well with different concentrations of MOG35–55 or an irrelevant Ag OVA323–339 for 48 h, and a proliferation assay was performed. #p < 0.01 compared with the no MOG or OVA condition. Data are representative of two independent experiments. B, CD11b+Ly-6ChiLy-6G− cells were purified from Nos2−/− CNS inflammatory cells by FACS sorting. 2D2 CD4+ T cells were labeled with CFSE, and cultured with CNS IMCs and/or APCs as indicated. MOG35–55 was added at 20 μg/ml. T cell proliferation and survival were examined after 72 h by CFSE dilution and Annexin V/7-AAD staining. Data from culture without and with APCs are presented in C and D, respectively. Data are representative of three independent experiments. *p < 0.05, #p < 0.01.
We found that CNS CD11b+Ly-6Chi cells also influenced T cell differentiation; CD11b+Ly-6Chi cells isolated before EAE onset enhanced Th1 and Th17 differentiation of 2D2 T cells in suboptimal polarization condition (Fig. 9A). In contrast, CNS CD11b+Ly-6Chi cells isolated at EAE peak strongly reduced Th1 and Th17 differentiation under standard polarization condition (Fig. 9B). In fact, these cells strongly induced T cell death in both Th1 and Th17 polarization conditions (most T cells became 7-AAD+) (data not shown). The suboptimal and standard polarization conditions were selected to clearly show the changes in T cell response.
Regulation of Th1 and Th17 differentiation by CNS CD11b+Ly-6Chi cells. A, CNS CD11b+Ly-6Chi cells were isolated on day 10 before EAE onset (top row) and on day 14 at EAE peak (bottom row) and cocultured with 2D2 CD4+ T cells in suboptimal and standard Th1 or Th17 polarization conditions, respectively. IFN-γ and IL-17 production from 2D2 CD4 T cells was examined by intracellular cytokine staining after 72 h of culture. After coculture with Ly-6Chi cells from EAE peak, most T cells became 7-AAD+; therefore, the number of living cells shown in these panels was markedly decreased. B, IFN-γ production in Th1 condition and IL-17 production in Th17 condition were quantified from above experiments. Data are representative of two independent experiments. *p < 0.05, #p < 0.01.
Regulation of Th1 and Th17 differentiation by CNS CD11b+Ly-6Chi cells. A, CNS CD11b+Ly-6Chi cells were isolated on day 10 before EAE onset (top row) and on day 14 at EAE peak (bottom row) and cocultured with 2D2 CD4+ T cells in suboptimal and standard Th1 or Th17 polarization conditions, respectively. IFN-γ and IL-17 production from 2D2 CD4 T cells was examined by intracellular cytokine staining after 72 h of culture. After coculture with Ly-6Chi cells from EAE peak, most T cells became 7-AAD+; therefore, the number of living cells shown in these panels was markedly decreased. B, IFN-γ production in Th1 condition and IL-17 production in Th17 condition were quantified from above experiments. Data are representative of two independent experiments. *p < 0.05, #p < 0.01.
Phenotypically, CNS-infiltrating CD11b+Ly-6Chi cells isolated before EAE onset had moderately increased expression of CD69, CD40, CD11c, CD80, CD86, and MHC II (Fig. 10, Supplemental Fig. 2), compared with splenic IMCs ex vivo isolated at the same time point (Fig. 2). It suggests that these cells were mildly activated after migrating into the CNS and started the differentiation toward IDCs. At the EAE peak, CNS CD11b+Ly-6Chi cells showed further significant increase in expression of these markers, except CD69 (Fig. 10, Supplemental Fig. 2). CD69 is known to be an acute activation marker, and its expression may decrease after prolonged activation (36). This may explain why CD69 expression was not further increased at EAE peak. Therefore, although IMCs in the spleen are activated the least, CNS CD11b+Ly-6Chi cells before EAE onset are mildly activated, and CNS CD11b+Ly-6Chi cells at EAE peak are highly activated. In addition, most CNS CD11b+Ly-6Chi cells isolated at EAE peak showed DC morphology and expressed high levels of CD9 and CD74 (data not shown), suggesting that infiltrating IMCs became activated IDCs at EAE peak.
Phenotype of CNS CD11b+Ly-6Chi cells at different EAE stages. CNS inflammatory cells were purified on day 10 before EAE onset and on day 14 at EAE peak. Cells were stained for CD11b, Ly-6C, Ly-6G, and other markers as indicated. FACS analysis was gated on CD11b+Ly-6ChiLy-6G− cells. Data are representative of three independent experiments.
Phenotype of CNS CD11b+Ly-6Chi cells at different EAE stages. CNS inflammatory cells were purified on day 10 before EAE onset and on day 14 at EAE peak. Cells were stained for CD11b, Ly-6C, Ly-6G, and other markers as indicated. FACS analysis was gated on CD11b+Ly-6ChiLy-6G− cells. Data are representative of three independent experiments.
EAE suppression by activated IMCs and IDCs
On the basis of the results mentioned earlier, we hypothesized that adoptive transfer of activated IMCs and IDCs may suppress EAE pathogenesis in vivo. We used a passive EAE model, where endogenous IMC generation in the recipient animals is limited in the absence of CFA or PT administration. Activated 2D2 CD4 T cells were transferred to B6 mice on day 0, and IFN-γ/GM-CSF/LPS–activated IMCs were transferred on day 5 post-T cell transfer, close to EAE onset (Fig. 11A). EAE was markedly suppressed in IMC recipients compared with PBS-treated controls, as shown by the delayed onset and reduced incidence and severity (Supplemental Table I). Similar EAE suppression was observed by transferring IFN-γ/GM-CSF/LPS–activated IDCs (Fig. 11B, Supplemental Table I). Immunohistology of the CNS showed significantly decreased numbers of inflammatory CD4+ cells, F4/80+ cells, and CD11c+ cells in the spinal cord of IDC recipients (Fig. 11C, Fig. 11D), and transfer of activated IMCs similarly reduced spinal cord inflammation (data not shown).
Adoptive transfer of activated IMCs and IDCs suppresses EAE and CNS inflammation. A, Activated 2D2 CD4+ T cells were injected into naive B6 mice on day 0 to induce passive EAE disease. On day 5, splenic IMCs were purified from CFA/PT-immunized B6 mice and activated with IFN-γ/GM-CSF/LPS for 5 h in vitro. After two washes, 1 × 106 IMCs were i.v. injected into each B6 mice. Control mice were injected with the same volume of PBS. The p value was <0.001 in EAE severity from days 9 to 25. B, Splenic IMCs were treated with GM-CSF for 48 h. CD11c+ cells were purified by cell sorting and activated with IFN-γ/GM-CSF/LPS for 5 h. After two washes, 1 × 106 IDCs were i.v. injected into each mouse 5 d after 2D2 T cell transfer. Control mice were injected with the same volume of PBS. The p value was <0.01 on day 8 and p < 0.001 in EAE severity from days 9 to 25. C, Spinal cord tissues were collected from control and IDC-transferred mice on day 20 and stained for CD4, F4/80, and CD11c (brown) and counterstained with hematoxylin (blue). Representative staining was shown. Scale bar, 20 μm. D, Inflammatory foci and specific inflammatory cells were quantified from three mice per group. #p < 0.01.
Adoptive transfer of activated IMCs and IDCs suppresses EAE and CNS inflammation. A, Activated 2D2 CD4+ T cells were injected into naive B6 mice on day 0 to induce passive EAE disease. On day 5, splenic IMCs were purified from CFA/PT-immunized B6 mice and activated with IFN-γ/GM-CSF/LPS for 5 h in vitro. After two washes, 1 × 106 IMCs were i.v. injected into each B6 mice. Control mice were injected with the same volume of PBS. The p value was <0.001 in EAE severity from days 9 to 25. B, Splenic IMCs were treated with GM-CSF for 48 h. CD11c+ cells were purified by cell sorting and activated with IFN-γ/GM-CSF/LPS for 5 h. After two washes, 1 × 106 IDCs were i.v. injected into each mouse 5 d after 2D2 T cell transfer. Control mice were injected with the same volume of PBS. The p value was <0.01 on day 8 and p < 0.001 in EAE severity from days 9 to 25. C, Spinal cord tissues were collected from control and IDC-transferred mice on day 20 and stained for CD4, F4/80, and CD11c (brown) and counterstained with hematoxylin (blue). Representative staining was shown. Scale bar, 20 μm. D, Inflammatory foci and specific inflammatory cells were quantified from three mice per group. #p < 0.01.
Despite the marked EAE suppression, the frequency of Vα3.2+Vβ11+CD4+ 2D2-derived T cells in the spleen of IDC recipient mice was increased (Supplemental Fig. 3A, 3B), and there was no reduction in MOG35–55-induced splenocyte proliferation in IDC recipient mice (Supplemental Fig. 3C). Because the recipient mice were not immunized with MOG peptide, the proliferation reflected the 2D2-derived T cell response. Analysis of a panel of cytokines in the culture supernatants showed that IL-2 production was increased, but other cytokines including Th2 cytokines such as IL-4 and IL-10 were not significantly different (Supplemental Fig. 3D; data not shown). Therefore, adoptive transfer of activated IDCs did not suppress pathogenic 2D2 T cells in the periphery.
To examine the potential interactions between activated IDCs and autoimmune T cells in the CNS, we transferred activated IDCs from CD45.1 congenic mice in the same passive EAE model. Spinal cord tissues of the recipients were harvested on day 11, and immunohistochemistry showed that CD45.1+ cells were present at multiple levels of the spinal cord (Fig. 12A), and many of them expressed NOS2 protein (Fig. 12B). In addition, apoptotic CD4 T cells with positive TUNEL staining were significantly increased in the spinal cord of IDC recipient mice (Fig. 12C, 12D). These data suggest that activated IDCs suppressed EAE through enhancing apoptosis of pathogenic T cells in the CNS.
Transfer of activated IDCs induces T cell apoptosis in the CNS. Activated IDCs were transferred on day 5 in the passive EAE model as described above, except that IDCs were derived from CD45.1 congenic mice. Spinal cord tissues were harvested on day 11 from three control mice and three IDC recipient mice. A, Tissue sections from IDC recipient mice were stained for CD45.1 by immunohistochemistry (brown). Scale bar, 20 μm. B, Double staining of CD45.1 (green) and NOS2 (red) in tissue sections from IDC recipient mice show that many CD45.1+ cells expressed NOS2 (pointed to by arrows). Scale bar, 10 μm. C, Tissue sections from control and IDC recipient mice were processed for TUNEL (green) and CD4 (red) staining. Arrows point to TUNEL-positive CD4+ T cells. Scale bar, 10 μm. D, Quantitation of the percentage of TUNEL-positive CD4+ T cells in spinal cords from control and IDC recipient mice. Data are representative of two independent experiments. E, IDCs derived from Nos2−/− mice were activated with IFN-γ/GM-CSF/LPS and transferred in the same model described in Fig. 11B. EAE disease was monitored. F, Spinal cord tissues were collected from control and Nos2−/− IDC recipients on day 20 and stained for H&E, CD4, and F4/80. Inflammatory foci and specific inflammatory cells were quantified from three mice per group. *p < 0.05.
Transfer of activated IDCs induces T cell apoptosis in the CNS. Activated IDCs were transferred on day 5 in the passive EAE model as described above, except that IDCs were derived from CD45.1 congenic mice. Spinal cord tissues were harvested on day 11 from three control mice and three IDC recipient mice. A, Tissue sections from IDC recipient mice were stained for CD45.1 by immunohistochemistry (brown). Scale bar, 20 μm. B, Double staining of CD45.1 (green) and NOS2 (red) in tissue sections from IDC recipient mice show that many CD45.1+ cells expressed NOS2 (pointed to by arrows). Scale bar, 10 μm. C, Tissue sections from control and IDC recipient mice were processed for TUNEL (green) and CD4 (red) staining. Arrows point to TUNEL-positive CD4+ T cells. Scale bar, 10 μm. D, Quantitation of the percentage of TUNEL-positive CD4+ T cells in spinal cords from control and IDC recipient mice. Data are representative of two independent experiments. E, IDCs derived from Nos2−/− mice were activated with IFN-γ/GM-CSF/LPS and transferred in the same model described in Fig. 11B. EAE disease was monitored. F, Spinal cord tissues were collected from control and Nos2−/− IDC recipients on day 20 and stained for H&E, CD4, and F4/80. Inflammatory foci and specific inflammatory cells were quantified from three mice per group. *p < 0.05.
To further confirm the mechanism of EAE suppression, IDCs derived from Nos2−/− mice were activated by IFN-γ/GM-CSF/LPS and then transferred into the same passive EAE model (Fig. 12E, Supplemental Table I). There was no significant change in disease onset or mean maximal disease scores of EAE. Quantitation of inflammatory foci, CD4+, and F4/80+ in the spinal cord tissues was not significantly different from controls. These data suggest that NO production from activated IDCs is required for EAE suppression.
Discussion
Ex vivo-purified IMCs suppress anti–CD3/CD28-activated T cells through NO production (19), suggesting that signals derived from activated T cells are sufficient to activate IMCs and induce them to become suppressor cells. Although IFN-γ is involved in T cell suppression mediated by IMCs and monocytic myeloid-derived suppressor cells (19, 20, 37), we show in this study that IFN-γ by itself is insufficient. GM-CSF, TNF-α, and CD154 derived from activated T cells also play a critical role. In addition, we found that a short treatment with IFN-γ/GM-CSF/anti-CD40 or IFN-γ/GM-CSF/LPS could mimic activation signals from T cells and induce suppressive IMCs and IDCs. Although LPS is not involved in “sterile” autoimmune inflammation, we used IFN-γ/GM-CSF/LPS treatment as a model of IMC and IDC activation to examine the functional and phenotypic differences between nonactivated and activated IMCs and IDCs.
IMC-mediated T cell suppression has been described in autoimmune, tumor, and many other disease models (13, 19, 22–28, 38–40). An important question is whether IMCs are intrinsic T cell suppressors. Our data show that nonactivated IMCs can induce Ag-specific proliferation and cytokine production in resting and naive T cells, a process dependent on costimulatory signals. Because ex vivo-purified IMCs express low levels of MHC II and costimulatory molecules, their Ag-presenting potential is moderate. However, IMCs can be differentiated into IDCs with GM-CSF treatment in vitro. IDCs showed stellate morphology and expressed high levels of CD11c, MHC II, CD9, and CD74. These nonactivated IDCs have very efficient Ag-presenting functions. Therefore, IMCs are not intrinsic T cell suppressors, and only those activated cells producing a high level of NO are T cell suppressors. Moreover, we found that nonactivated IMCs and IDCs induced much stronger proliferation in nonregulatory T cells than regulatory T cells (Tregs) (data not shown), suggesting that preferential Treg induction by related myeloid cells may require specific conditioning, such as in the tumor microenvironment (41, 42). Another key question is whether the differentiation of IMCs into IDCs would result in the loss of T cell suppression potential. Our data show that a short period of IFN-γ/GM-CSF/LPS treatment converted IDCs from efficient APCs to potent T cell suppressors producing a high level of NO. Thus, T cell suppression by Ly-6Chi myeloid cells does not require an undifferentiated state.
In this study, we mainly used IFN-γ/GM-CSF/LPS–activated IMCs and IDCs in the study. Although in vitro T cell-activated IMCs/IDCs may more closely reflect in vivo situations in T cell-mediated autoimmune diseases, ex vivo-activated IMCs/IDCs are more accessible for study. Either model may have several variables, such as how T cells are preactivated, how long the IMCs/IDCs are activated, and what the responder T cells are used, but our data suggest that both T cell-activated IMCs/IDCs and ex vivo-activated IMCs/IDCs have a dominant function in suppressing T cells by NO production. When NOS2 is inhibited, both type of cells may present Ags to promote T cell function.
Phenotypically, upregulation of CD69, CD40, and CD86 can be used to assess the activation level of IMCs and IDCs, whereas GM-CSF–induced IDC differentiation was associated with upregulation of CD11c, MHC II, CD9, and CD74. Interestingly, the strong upregulation of CD9 and CD74 correlated with differentiation but not activation of IMCs or IDCs. Although monocytes and DCs may become activated after adhesion to plastics, we cultured IMCs and IDCs on collagen gel to facilitate cell retrieval. In our model, differentiation of IDCs for 48 h did not result in expression of activation markers or induction of suppressive function. In the EAE model, splenic IMCs are in a resting state and do not express CD11c. In the CNS, CD11b+Ly-6Chi cells show a gradual activation and differentiation process from EAE onset to disease peak, suggesting that enriched CD11b+Ly-6Chi cells and autoreactive T cells could closely interact in the immune target tissues as local inflammation intensifies.
It has been well established that immature DCs help maintain immune tolerance and mature DCs are in general T cell stimulators. In vitro, IDCs differentiated from IMCs with GM-CSF treatment express MHC II, CD80, CD9, and CD74 but express little CD69, CD40, or CD86, suggesting that partially mature IDCs are capable of activating T cells. In contrast, activation with IFN-γ/GM-CSF/LPS induces high levels of NO production in IDCs, which become strong T cell suppressors. The Ag-presenting function of activated IDCs can only be measured after NOS2 inhibition. Therefore, IDCs are a special subset of DCs that could negatively regulate T cells through NO production upon activation. The overall outcome of T cell regulation by IDCs depends on the balance between their Ag-presenting function determined by maturation and their NO production determined by activation. In recent years, a population of TNF/inducible NOS-producing DCs (TipDCs) has been described in several infection models. They are essential for the innate immune defense against microbial invasion (15, 43, 44). There are also naturally occurring TipDCs in the MALTs, important for inducing IgA production in plasma cells (45). In contrast, TipDCs may play a proinflammatory role in psoriasis (46) and EAE (47). TipDCs are characterized by the expression of Ly-6C, CD11c, and NOS2 (43, 44) and may represent IDCs with variable degrees of activation and NO production and thus have multifaceted immune functions.
King et al. (17) and Mildner et al. (18) recently reported that EAE resistance in Csf2−/− and Ccr2−/− mice correlates with greatly reduced numbers of CD11b+Ly-6Chi cells in the periphery and CNS, suggesting that IMCs play a pathogenic function in EAE. Our data show that CD11b+Ly-6Chi cells isolated from the CNS around EAE onset enhanced T cell proliferation, survival, and Th1/Th17 differentiation, consistent with the concept that at the early phase of EAE, Ly-6Chi myeloid cells are important for the recruitment and further activation of pathogenic T cells in the CNS (48, 49). In contrast, when mixed CNS inflammatory cells were isolated at EAE peak and cultured, T cells were suppressed by NO and therefore lacked proliferation. CNS CD11b+Ly-6Chi cells at EAE peak exhibited a markedly enhanced activation state and suppressed T cell proliferation, survival, and Th1/Th17 differentiation in vitro. In contrast, Ly-6Chi myeloid cells in the CNS of Nos2−/− mice did not suppress T cells, correlating with markedly accelerated and aggravated EAE course in these animals (34, 35). These data highlight the critical role of NO in T cell regulation at the inflammatory site. Th2 cytokines and IL-10 did not participate in the observed suppression because IL-4, IL-5, and IL-13 were not detectable in the coculture of 2D2 T cells and wild-type CNS CD11b+Ly-6Chi cells isolated at EAE peak. Although IL-10 was present at low levels in the coculture, it actually increased when T cell suppression was reversed by NOS2 inhibition (data not shown).
EAE suppression by adoptive transfer of activated IMCs and IDCs further supported their important regulatory function in vivo. We found that T cell suppression by transferred IDCs occurred in the CNS but not in the periphery. This may result from the close interaction between activated IDCs and autoimmune T cells in the CNS, similar to the situation in active EAE model at disease peak. In situ T cell suppression in the CNS at the initial EAE stage could terminate further blood–brain barrier breakdown and inhibit further T cell recruitment from the periphery. A similar pattern of sequestering activated T cells in the periphery has been reported in VLA-4 blockade in EAE and also in MS patients (50, 51).
Because our data suggest that the interaction of T cells and IMCs/IDCs mainly occurs in the CNS, one would question whether the IMCs or IDCs can achieve a large enough frequency for meaningful interactions to occur. In fact, at the peak of EAE, CD11b+Ly-6Chi cells constitute ∼30% of all CNS inflammatory cells and have a frequency that is similar to that of infiltrating CD4+ T cells (Ref. 19; data not shown). Thus, our in vitro data with ratios of 1:1 (CD11b+Ly-6Chi:CD4+ T cells) are in the physiologically relevant range especially at the inflammatory site.
Garcia, et al. (52) recently described the role of CD11b+Gr-1+CD115+ cells in a transplantation tolerance model. NO production by these monocytes was essential for tolerance induction, although these cells also increased Treg generation at a later stage. These results support the notion that enhancement of NO-producing IMCs may be therapeutically relevant for suppressing detrimental T cell responses. Although we have focused on studying the role of IMCs and IDCs in T cell regulation, future study will need to address how to prevent excessive NO-induced tissue damage and the proinflammatory role of activated IMCs and IDCs. In addition, it will be important to study how alternatively activated IMCs and IDCs regulate CNS autoimmune inflammation (53, 54).
In summary, our data demonstrate the close interplay between T cells and IMCs/IDCs. In the periphery and during the initial stage of target tissue inflammation, IMCs function as APCs to further promote the activation and differentiation of effector T cells. T cell-derived GM-CSF helps differentiate IMCs into IDCs, which have enhanced Ag presentation function. When a large number of Ag-specific T cells are enriched and activated in the target tissue, IFN-γ, TNF-α, GM-CSF, and CD154 derived from T cells strongly activate IMCs and IDCs, leading to a high level of NO production and eventually the suppression of local T cell response. Because IMCs and IDCs play important roles in many disease settings, they may become novel targets for immunotherapy. However, any therapeutic strategy must take into account the activation stages and the functional plasticity of IMCs and IDCs.
Acknowledgements
We thank Deneen Kozoriz for the excellent FACS sorting service.
Footnotes
This work was supported by National Institutes of Health Grants RO1AI058680 and RO1AI067472 (to S.J.K.) and National Multiple Sclerosis Society Grants RG-3945 (to S.J.K.) and RG-4278 (to B.Z.).
The online version of this article contains supplemental material.
Abbreviations used in this article:
- 7-AAD
7-aminoactinomycin D
- B6
C57BL/6
- EAE
experimental autoimmune encephalomyelitis
- EGFP
enhanced GFP
- IDC
inflammatory dendritic cell
- IMC
inflammatory monocyte
- L-NIL
N6-(1-iminoethyl)-l-lysine
- MHC II
MHC class II
- MOG
myelin oligodendrocyte glycoprotein
- MOG35–55
myelin oligodendrocyte glycoprotein peptide 35–55
- NOS2
NO synthase 2
- PT
pertussis toxin
- TipDC
TNF/inducible NO synthase-producing dendritic cell
- Treg
regulatory T cell.
References
Disclosures
The authors have no financial conflicts of interest.
![FIGURE 1. Induction of suppressive IMCs by activated T cells. A, CD4+ T cells from naive B6 mice were preactivated with plate-bound anti-CD3 and anti-CD28 at 2 × 105 cells/well for 24 h. Splenic IMCs were then purified from CFA/PT-immunized mice on day 10 and cocultured with the preactivated T cells at ratios from 1:16 to 1:1 (IMCs:T cells, the number of T cells was kept constant). L-NIL was used at 0.5 mM to block NOS2 activity. [3H]thymidine incorporation assay was performed after 24 h of coculture. Data are representative of more than five independent experiments. B, Nitrite/nitrate concentrations in the supernatants of culture were examined. Data are representative of three independent experiments. C, Purified IMCs were cultured at 1 × 105 cells/well with no treatment or with IFN-γ (20 ng/ml), GM-CSF (20 ng/ml), agonistic anti-CD40 (20 μg/ml), and LPS (100 ng/ml) treatments as specified for 48 h. Nitrite/nitrate concentrations in the supernatants were examined. Data are representative of three independent experiments. D, A 1:2 IMC/preactivated T cell coculture was treated with neutralizing anti–IFN-γ, anti–TNF-α, anti–GM-CSF, and anti-CD154 Abs at 20 μg/ml, and the proliferation assay was performed after 24 h of coculture. Data are representative of three independent experiments. *p < 0.05, #p < 0.01 comparing to the first control group on the left.](https://aai.silverchair-cdn.com/aai/content_public/journal/jimmunol/187/5/10.4049_jimmunol.1100403/2/m_1100403fig01.jpeg?Expires=1708435647&Signature=OomhqVzWDNELA9PNh6Szfcb56x9LjawbdyADRQjizHItHqSJlCAxHcqByhrMhuR~nTnzYuMWkQ7jdicY2kAqDxPyc1UrACRX12xmY7UdKGMJwXR9qT8rdL1MPP7fceMIuSuTbHShKLTBgB6KWJJOYFG5b6AH23gA5mQtIBkXUAI-v6-Ib1XAPG8h-Jq1~gX-ntob2sSF24Jkk7~lnMHezNjNr5ffzYl~8E25gEJEN0nNRYD1eHr~cOYmm4J1nPlBAl-1GSb5fkX~7Xni4HBsssYyJBTh9GASAYDqoVmctAjTC-Ah1nxiYpF2DBnm2sWHWgcMsX1mFMzwHcu5UTpbrQ__&Key-Pair-Id=APKAIE5G5CRDK6RD3PGA)


![FIGURE 4. Immune plasticity of IDCs. A and B, Nonactivated and activated CD11c+ IDCs were purified by FACS sorting and cultured with CFSE-labeled 2D2 CD4+ T cells in the absence (A) or presence (B) of APCs. T cells, IDCs, and APCs were each loaded at 1 × 105 cells/well. MOG35–55 was added at 20 μg/ml in all conditions. After 72 h, T cell proliferation was examined by CFSE dilution, and T cell survival was examined by Annexin V/7-AAD staining. FACS analysis was gated on CD4+ cells. Quantification of T cell proliferation and survival was shown on the right. Data are representative of three independent experiments. *p < 0.05, #p < 0.01. C, Nitrite/nitrate concentrations in above culture supernatants were examined. Data are representative of two independent experiments. D, 2D2 CD4+ T cells (1 × 105/well) were cultured with APCs and 20 μg/ml MOG35–55. IFN-γ/GM-CSF/LPS–activated IDCs were added at 1:16 to 1:1 ratios to T cells. [3H]thymidine incorporation proliferation assay was performed after 48 h. Data are representative of two independent experiments. #p < 0.01 compared with the first control group on the left.](https://aai.silverchair-cdn.com/aai/content_public/journal/jimmunol/187/5/10.4049_jimmunol.1100403/2/m_1100403fig04.jpeg?Expires=1708435647&Signature=2KSLiqvOsuMHi2QdmdV3mzZurDtU3XQeyl66zn4gkjLiAgN1ozaJCt2Dm6wtYmQ3wX1X-wK7IcRcSF9R4sKUCfaGNKWQkXSrQVBU853J0Wl8uwXECRq1bjQucy9iv87ZG5-A9T-PKm2AOavd0GDDuSjLWRJ5UyZBiuBgWSlBZCBlEdHrNUEifh6fdVDAk~8suS3lPI1ymj0Ys5Jjf10vfAoACL0IZIar93Q4Ro9CCh~rUjQPr7gwVAb-wB0T7tx5dC1Z6MF9cbU6~~0lx-cZH1D6TZr-qdjQUCpCGMAKQmwx5tHoWTaylWPxZUegIL5YJPG0o0rTnvTp5yAweo8lTQ__&Key-Pair-Id=APKAIE5G5CRDK6RD3PGA)







