Abstract
Organ-specific autoimmune diseases are usually characterized by repeated cycles of remission and recurrent inflammation. However, where the autoreactive memory T cells reside in between episodes of recurrent inflammation is largely unknown. In this study, we have established a mouse model of chronic uveitis characterized by progressive photoreceptor cell loss, retinal degeneration, focal retinitis, retinal vasculitis, multifocal choroiditis, and choroidal neovascularization, providing for the first time to our knowledge a useful model for studying long-term pathological consequences of chronic inflammation of the neuroretina. We show that several months after inception of acute uveitis, autoreactive memory T cells specific to retinal autoantigen, interphotoreceptor retinoid-binding protein (IRBP), relocated to bone marrow (BM). The IRBP-specific memory T cells (IL-7RαHighLy6CHighCD4+) resided in BM in resting state but upon restimulation converted to IL-17/IFN-γ–expressing effectors (IL-7RαLowLy6CLowCD4+) that mediated uveitis. We further show that T cells from STAT3-deficient (CD4-STAT3KO) mice are defective in α4β1 and osteopontin expression, defects that correlated with inability of IRBP-specific memory CD4-STAT3KO T cells to traffic into BM. We adoptively transferred uveitis to naive mice using BM cells from wild-type mice with chronic uveitis but not BM cells from CD4-STAT3KO, providing direct evidence that memory T cells that mediate uveitis reside in BM and that STAT3-dependent mechanism may be required for migration into and retention of memory T cells in BM. Identifying BM as a survival niche for T cells that cause uveitis suggests that BM stromal cells that provide survival signals to autoreactive memory T cells and STAT3-dependent mechanisms that mediate their relocation into BM are attractive therapeutic targets that can be exploited to selectively deplete memory T cells that drive chronic inflammation.
Survival and homeostatic expansion of memory T cell pools are essential aspects of host immunity that allow for maintenance of herd immunity to pathogens such as those that cause smallpox, poliomyelitis, and yellow fever (1). In contrast to memory T cells that confer protective immunity, autoreactive memory T cells that recognize and attack the myelin sheath of neurons or retinal tissues mediate multiple sclerosis (MS) and uveitis, respectively (2, 3). These relapsing–remitting CNS autoimmune diseases are characterized by unpredictable, recurrent, inflammatory attacks that can subside spontaneously with no evidence of overt inflammation in between attacks (3–5). An unresolved issue pertinent to development of effective treatment for uveitis, MS, and other CNS autoimmune diseases is where autoreactive pathogenic memory T cells reside in between episodes of acute inflammation and how to deprive them of factors that promote their survival. For a long time, it was assumed that memory T cells require contact with residual priming Ag for survival, and the blood, spleen, and lymph nodes (LN) were suspected as survival niches for memory T cells (6). However, recent evidence suggests that memory CD4+ T cells preferentially reside in bone marrow (BM) and require IL-7 (to a lesser extent IL-15) for survival and basal homeostatic proliferation (7, 8). Direct in vivo assessment of whether memory T cells that cause uveitis or MS reside in BM is however challenging because of their low numbers in CNS tissues, particularly several weeks or months after episodes of active disease. In this study, we tracked and have defined the location where Ag-specific memory CD4+ T cells that mediate chronic uveitis reside in the body.
Noninfectious uveitis is a potentially blinding intraocular inflammatory disease thought to be mediated by autoreactive T cells with specificity for retinal proteins (3). Human uveitis commonly begins as an acute intraocular inflammation that often progresses to a chronic inflammatory stage accompanied by vascular, fibrotic, and neurodegenerative changes (9). Experimental autoimmune uveitis (EAU) shares essential features with human uveitis, and current understanding of the pathophysiology of uveitis derives largely from study of EAU (10, 11). However, EAU in the mouse is generally considered a self-limiting retinal/uveal inflammatory disease, and because the insidious and clinically important manifestations of chronic uveitis are not well addressed in the mouse, many clinicians have questioned the value of EAU as a model of human uveitis.
In this study, we have developed a mouse model of chronic uveitis that exhibits all clinical features of progressive uveitis observed in humans. We have used this model to track over a period of >6 mo residual autoantigen-specific memory T cells derived from the initial acute inflammatory responses to the ocular autoantigen. We show that these cells reside mainly in BM and that they are able to initiate uveitis upon restimulation with cognate autoantigen. We also provide suggestive evidence that localization and retention of the autoreactive memory T cells in BM is facilitated by STAT3-dependent mechanisms.
Materials and Methods
Mice
C57BL/6 and B10.A mice (6–8 wk old) were from The Jackson Laboratory (Bar Harbor, ME). Mice with conditional deletion of STAT3 in CD4 T cell compartment (CD4-STAT3KO) have previously been described (12). Animal care and use was in compliance with National Institutes of Health guidelines.
Induction of EAU and histology
We induced EAU by active immunization with bovine interphotoreceptor retinoid-binding protein (IRBP; 150 μg for C57BL/6 mice, 50 μg for B10.A mice) and human IRBP peptide (amino acid residues 1–20; 300 μg for C57BL/6 mice) in an 0.2-ml emulsion [1:1 v/v with CFA containing Mycobacterium tuberculosis strain H37RA (2.5 mg/ml]. Mice also received Bordetella pertussis toxin (0.2 μg/mouse) concurrent with immunization. All experiments comprised an EAU group (immunized with IRBP in CFA) and a control group (received CFA alone). For each study, 12 mice were used per group, and they were matched by age and sex. Clinical disease was established and scored by funduscopy and histology as described previously (13, 14). Eyes for histological EAU evaluation were harvested 0, 21, 75, and 92 d postimmunization, fixed in 10% buffered formalin, and serially sectioned in the vertical pupillary–optic nerve plane. All sections were stained with H&E.
Imaging mouse fundus
Funduscopic examinations were performed every 3 wk for 6 mo after EAU induction using a modified Karl Storz veterinary otoendoscope coupled with a Nikon D90 digital camera, as previously described (15). Briefly, after systemic administration of anesthesia [i.p. injection of ketamine (1.4 mg/mouse) and xylazine (0.12 mg/mouse)], the pupil was dilated by topical administration of 1% tropicamide ophthalmic solution (Alcon, Fort Worth, TX). To avoid a subjective bias, evaluation of the fundus photographs was conducted without knowledge of the mouse identity by a masked observer. At least six images (two posterior central retinal view, four peripheral retinal views) were taken from each eye by positioning the endoscope and viewing from superior, inferior, lateral, and medial fields, and each individual lesion was identified, mapped, and recorded. The clinical grading system for retinal inflammation was as previously established (14).
Imaging mouse retina by spectral domain optical coherence tomography
Optical coherence tomography is a noninvasive procedure that allows visualization of internal microstructure of various eye structures in living animals. A spectral domain optical coherence tomography system with 820-nm center wavelength broadband light source (Bioptigen, Durham, NC) was used for in vivo noncontact imaging of eyes from control or day 92 EAU mice as described. Before optical coherence tomography imaging was performed, each animal was anesthetized and the pupils dilated. The anesthetized mouse was immobilized using an adjustable holder that could be rotated easily allowing for horizontal or vertical scanning. Each scan was performed at least twice, with realignment each time. The dimension of the scan (in depth and transverse extent) was adjusted until the optimal signal intensity and contrast was achieved. Retinal thickness was measured from the central retinal area of all images obtained from both horizontal and vertical scans from the same eye, using the system software, and averaged. The method used to determine the retinal thicknesses in the system software was as described (16).
Electroretinogram recordings
Before the electroretinogram (ERG) recordings, mice were dark-adapted overnight, and experiments were performed under dim red illumination. Mice were anesthetized with a single i.p. injection of ketamine (1.4 mg/mouse) and xylazine (0.12 mg/mouse) and pupils were dilated with Midrin P containing 0.5% tropicamide and 0.5% phenylephrine hydrochloride (Santen Pharmaceutical Co., Osaka, Japan). ERGs were recorded using an electroretinography console (Espion E2; Diagnosys, Lowell, MA) that generated and controlled the light stimulus. Dark-adapted ERG was recorded with a single flash delivered in a Ganzfeld dome with intensity of −4 to 1 log cd s/m2 delivered in six steps. Light-adapted ERG was obtained with a 20 cd/m2 background, and light stimuli started at 0.3 to 30 cd s/m2 in five steps. Gonioscopic prism solution (Alcon Labs, Fort Worth, TX) was used to provide good electrical contact and to maintain corneal moisture. A reference electrode (gold wire) was placed in the mouth, and a ground electrode (s.c. stainless steel needle) was positioned at the base of the tail. Signals were differentially amplified and digitized at a rate of 1 kHz. Amplitudes of the major ERG components (a- and b-wave) were measured (Espion software; Diagnosys) using automated and manual methods. Immediately after ERG recording, imaging of the fundus was performed as previously described.
Adoptive transfer
EAU was induced in wild-type (WT) C57BL/6 mice by immunization with IRBP in CFA, and mice exhibiting clinical features of chronic uveitis 92 d postimmunization were identified by funduscopic examination as described earlier. Donor mice were sacrificed, cells isolated from BM were stimulated for 3 d with IRBP (20 μg/ml), and cells were then transferred i.v. into naive WT or CD4-STAT3KO recipient mice at 1 × 107 cells/mouse. Ten days after cell transfer, disease was assessed by funduscopy and histopathological examination.
Detection of IRBP-specific memory CD4+ T cells
We detected Ag-specific CD4+ T cells according to CD154 expression assay (17) using CD154 Detection Cocktail (Miltenyi Biotec). Cells from spleen, LN, blood, retina, and BM were isolated as previously described (12, 13, 18). For surface detection of CD154, the cells were stimulated in medium with 20 μg/ml IRBP and CD154 Detection Cocktail for 6 or 12 h, washed twice, and stained with Abs against CD4, IL-7Rα, or Ly6C for 30 min on ice. For intracellular detection of CD154, brefeldin A (5 μg/ml) was added for the last 2 h of stimulation. After staining with Abs against CD4, IL-7Rα, or Ly6C and fixation with 2% buffered paraformaldehyde, the cells were permeabilized, and detection of intracellular IFN-γ, IL-17, and CD154 was as described (19) on a Becton Dickinson FACSCalibur (BD Pharmingen, San Diego, CA) using Ag-specific mAbs and corresponding isotype control Abs (Pharmingen). Determination of the percentage of CD4+ T cells was based on FACS analysis of 100,000 live cells from each tissue. To calculate the absolute number of CD4+ T cells in each tissue, we first determined the total number of cells in each tissue by use of the Vi-CELL Cell Viability Analyzer (Beckman Coulter). Based on the percentage of CD4+ T cells, the absolute number of CD4+ or IL-7RαHigh T cells in each tissue was determined by extrapolation from the total number of live cells, as determined by Vi-CELL Cell Viability Analyzer. Similarly, the numbers of IRBP-specific CD4+ T cells were extrapolated from the total numbers of IL-7RαHigh in each tissue.
RT-PCR and quantitative RT-PCR analysis
All RNA samples were DNA free. cDNA was generated, and RT-PCR analyses were performed as described (19). Each gene-specific primer pair used for RT-PCR analysis spans at least an intron, and primers and probes used for quantitative PCR were purchased from Applied Biosystems. The mRNA expression levels were normalized to the levels of ACTB (encoding -Actin) and GAPDH housekeeping genes. Primers for RT-PCR were as follows: α4 integrin (5′-AACCGGGCACTCCTACAACCTGGAC-3′ and 5′-ACCCCCAGCCACTGGTTATCCCTCT-3′); β1 integrin (5′-GAGACATGTCAGACCTGCCTTGGCG-3′ and 5′-GGGATGAT GTCGGGACCAGTAGGAC-3′); osteopontin (5′-ATTTGCTTTTGCCTGTTTGG-3′ and 5′-CCTTTCCGTTGTTGTCCTGA-3′); β-actin (5′-GTGGGCCGCTCTAGGCACCAA-3′ and 5′-TCTTTGCCAATAGTGATGACTTGGC-3′).
Results
Establishment of a mouse model of chronic uveitis
EAU is a predominantly T cell-mediated intraocular inflammatory disease induced in susceptible species by active immunization with ocular-specific proteins (or peptides derived from them) and is transferable to naive syngeneic animals by injection of in vitro-activated CD4+, MHC class II-restricted T cell lines specific to retinal Ag (5–7). We induced EAU in C57B/6 or B10.A mouse strain by immunization with IRBP, a 140-kDa retinal glycoprotein produced by photoreceptor cells (20), and monitored pathologic manifestations of EAU over a 6-mo period by funduscopy, optical coherence tomography, electroretinography, and histology. Initial signs of intraocular inflammation were observed by day 14 postimmunization (p.i.), and full-blown inflammation occurred between days 18 and 22 p.i., with disease incidence of 100% (19). The acute EAU was characterized by mononuclear and polymorphonuclear cell infiltration into retina, vitreitis, choroiditis, and varying degrees of photoreceptor cell damage was observed. Fundus image of the retina 21 d after EAU induction (day 21 EAU) showed severe inflammation with blurred optic disc margins and enlarged juxtapapillary area, retinal vasculitis with moderate cuffing, and yellow-whitish retinal and choroidal infiltrates (Fig. 1A, top middle panel, white arrows). Histological analysis revealed many inflammatory cells in the vitreous, photoreceptor cell damage, granuloma, choroiditis, and retinal edema (Fig. 1A). However, by day 30 p.i., the disease appeared to be resolved as indicated by marked diminution of inflammatory cells in the retina (19).
Chronic intraocular inflammation induces retinal degeneration and neovascularization. A, Fundus images were taken from normal or EAU mice using an otoendoscopic imaging system, and assessment of severity of the inflammatory disease was based on changes at the optic nerve disc and retinal vessels or tissues (top panels). Left-most panels, Control retina with well-circumscribed optic disc and normal retinal vessels; histology revealed intact retinal architecture (bottom panel). Middle panels, Fundus image of retina 21 d after EAU induction (day 21 EAU) showing severe inflammation with blurred optic disc margins and enlarged juxtapapillary area (black arrowhead), retinal vasculitis with moderate cuffing (black arrows), and yellow-whitish retinal and choroidal infiltrates (white arrows). Histological analysis reveals substantial numbers of inflammatory cells in the vitreous, photoreceptor cell damage (white asterisk), granuloma (white arrowhead), choroiditis (black arrowhead), and retinal edema (the thickened retina) (bottom panel). Right-most panels, 92 d after EAU induction (day 92 EAU), fundus image reveals severe vasculitis with cuffing (black arrows) with part of the vessel segment not visible. Retinal structural damage was observed, including evidence of atrophic retina (thinning) and sclerotic vessel (red arrow) with multiple whitish infiltrates (white arrow) and brownish chorioretinal scars (blue arrows). Histology revealed photoreceptor cell loss (red asterisk), retinal vasculitis (black arrows), retinal sclerotic vessel (white arrow), choroiditis (black arrowhead), and retinal degeneration (bottom panel). Sections were stained with H&E. B, Layered structure of the retina was visualized by spectral domain optical coherence tomography and used to follow the evolution of pathology induced by chronic uveitis. Change in the thickness of retina (white bar) or RPE-choroid layer (black bar) was used to quantify severity of the retinal degeneration. The oval highlights hypodense area indicative of retinal edema, and speckles in the vitreous represent clusters of residual inflammatory cells. C, Quantitative analysis of inflammatory cells in the day 21 or day 92 mouse retina. Numbers in each panel indicate percentage of CD4+ T cells, and the result is representative of three independent experiments. CH, choroid; GCL, ganglion cell layer; INL, inner nuclear layer; ONL, outer nuclear layer; OpN, optic nerve; R, retina; RPE, retinal pigment epithelial layer; RPE-CH, RPE-choroid; V, vitreous.
Chronic intraocular inflammation induces retinal degeneration and neovascularization. A, Fundus images were taken from normal or EAU mice using an otoendoscopic imaging system, and assessment of severity of the inflammatory disease was based on changes at the optic nerve disc and retinal vessels or tissues (top panels). Left-most panels, Control retina with well-circumscribed optic disc and normal retinal vessels; histology revealed intact retinal architecture (bottom panel). Middle panels, Fundus image of retina 21 d after EAU induction (day 21 EAU) showing severe inflammation with blurred optic disc margins and enlarged juxtapapillary area (black arrowhead), retinal vasculitis with moderate cuffing (black arrows), and yellow-whitish retinal and choroidal infiltrates (white arrows). Histological analysis reveals substantial numbers of inflammatory cells in the vitreous, photoreceptor cell damage (white asterisk), granuloma (white arrowhead), choroiditis (black arrowhead), and retinal edema (the thickened retina) (bottom panel). Right-most panels, 92 d after EAU induction (day 92 EAU), fundus image reveals severe vasculitis with cuffing (black arrows) with part of the vessel segment not visible. Retinal structural damage was observed, including evidence of atrophic retina (thinning) and sclerotic vessel (red arrow) with multiple whitish infiltrates (white arrow) and brownish chorioretinal scars (blue arrows). Histology revealed photoreceptor cell loss (red asterisk), retinal vasculitis (black arrows), retinal sclerotic vessel (white arrow), choroiditis (black arrowhead), and retinal degeneration (bottom panel). Sections were stained with H&E. B, Layered structure of the retina was visualized by spectral domain optical coherence tomography and used to follow the evolution of pathology induced by chronic uveitis. Change in the thickness of retina (white bar) or RPE-choroid layer (black bar) was used to quantify severity of the retinal degeneration. The oval highlights hypodense area indicative of retinal edema, and speckles in the vitreous represent clusters of residual inflammatory cells. C, Quantitative analysis of inflammatory cells in the day 21 or day 92 mouse retina. Numbers in each panel indicate percentage of CD4+ T cells, and the result is representative of three independent experiments. CH, choroid; GCL, ganglion cell layer; INL, inner nuclear layer; ONL, outer nuclear layer; OpN, optic nerve; R, retina; RPE, retinal pigment epithelial layer; RPE-CH, RPE-choroid; V, vitreous.
The end point of most EAU studies is generally day 28–30 p.i. as it is tacitly assumed that the disease is completely resolved by this time. However, in this study we continued to examine eyes of immunized mice for an additional 197 d, and this was made possible by the recent developments in the use of a modified Karl Storz veterinary otoendoscope equipped with a Nikon D90 digital camera to image rodent retinas (15). To our surprise, we found that the rapid decline of the severe acute retinal inflammation at day 30 p.i. gave rise to a previously unrecognized chronic EAU (Fig. 1). The marked swelling of the optic nerve observed during acute uveitis (Fig. 1) subsided by day 35 p.i. (Supplemental Fig. 1). Although we observed reduced optic nerve head swelling, reduced retinal vascular cuffing, and a decrease in chorioretinal lesions between 8 and 10 wk p.i., the retina did not regain its normal appearance (Supplemental Fig. 1): retinal flecks persisted, becoming larger and brownish and accompanied by vitreous haze and exudative retinal detachments. The chronic-phase retinal inflammation persisted and did not completely resolve during the 225 d of the experimental period (Fig. 2). Features in the chronic phase include severe retinal vasculitis with cuffing and/or sclerotic vessels, retinal infiltrates, scaring and/or atrophy, and multifocal choroiditis (Fig. 1). These pathological changes were observed by funduscopic examination and histology beginning around day 50 p.i. (Fig. 1) and persisted 225 d after EAU induction (Fig. 2). For the first time, to our knowledge, optical coherence tomography was adapted to visualize the layered retinal architecture of the rodent during chronic EAU (Fig. 1B). This technique provided unprecedented clarity that allowed us to follow the evolution of the disease and to visualize that retinal edema and neuroretinal degeneration represent long-term sequelae of prolonged chronic inflammation of the neuroretina (Fig. 1B). We further show that the initial severe inflammation (day 14∼30 p.i.) was followed by a precipitous decline of CD4+ T cells in the retina during chronic EAU (Fig. 1C). We next examined whether prolonged inflammation of the neuroretina adversely affected visual acuity in mouse, as is the case in human. ERG (Fig. 2A) or funduscopy (Fig. 2B) performed 185 and 225 d after EAU induction revealed progressive retina degeneration, culminating in severe vision loss and blindness.
Prolonged intraocular inflammation in neuroretina caused vision loss and blindness. B10.A mice were immunized with CFA alone or IRBP/CFA emulsion, and ERG recordings were obtained and analyzed 185 or 225 d p.i. A, ERGs of control unimmunized mice or control mice immunized with CFA alone reveal the characteristic normal a, b, and cone waves. In contrast, light-induced response was barely elicited from retinas of IRBP-induced EAU mice. B, Immediately after ERG recordings, imaging of the fundus was performed as previously described.
Prolonged intraocular inflammation in neuroretina caused vision loss and blindness. B10.A mice were immunized with CFA alone or IRBP/CFA emulsion, and ERG recordings were obtained and analyzed 185 or 225 d p.i. A, ERGs of control unimmunized mice or control mice immunized with CFA alone reveal the characteristic normal a, b, and cone waves. In contrast, light-induced response was barely elicited from retinas of IRBP-induced EAU mice. B, Immediately after ERG recordings, imaging of the fundus was performed as previously described.
Autoreactive CD4+ T cells that mediate uveitis reside in the BM
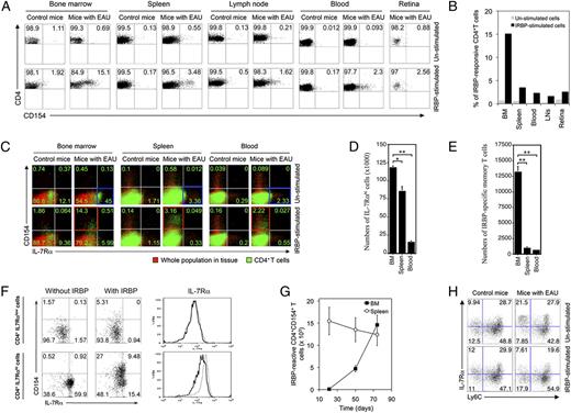
Because IRBP expression is restricted to retina and thymus (21), the EAU model induced by IRBP is an excellent system to monitor the migration and fate of autoreactive T cells that mediate chronic inflammation. Direct in vivo tracking of Ag-specific autoreactive memory T cells that mediate autoimmune disease is challenging because of their low numbers in host tissues. In this study, we used the very sensitive and specific Ag-induced CD154 expression assay (17, 22, 23) to trace the location of autoreactive T cells in various tissues over a 6-mo period. Mice exhibiting clinical features of chronic uveitis on p.i. day 92 (day 92 EAU), day 185 (day 185 EAU), or day 225 (day 225 EAU) were identified by funduscopy and optical coherence tomography (Figs. 1, 2). Cells were then isolated from the BM, spleen, blood, LN, or retina, restimulated in vitro with IRBP, and the presence of IRBP-responsive T cells, as indicated by induction of CD154 expression, was assessed in each of these tissues. We detected the highest amount of CD4+ T cells in the LN, followed by the blood and then the spleen, whereas the lowest levels were detected in the BM (Fig. 3). It is however notable that control and EAU mice contained similar levels of CD4+ T cells in their LN, spleen, blood, and BM. Consistent with the immune-privileged status of the retina, CD4+ T cells were not detectable in control mouse retina. In contrast to the massive numbers of CD4 T cells that infiltrate the retina during acute EAU (see Fig. 1C), only trace amounts of residual cells were detected in the retina of mice with chronic uveitis (Fig. 3). Despite the relatively low amounts of CD4+ T cells in the BM (Fig. 3B), >15% CD4+ T cells in BM of EAU mice were IRBP-specific compared with <3.5% in their spleen, blood, LN, or retina (Fig. 4A, 4B), suggesting that long-lived IRBP-specific memory T cells may referentially reside in BM. It has recently been suggested that CD4+ memory T cells rely on IL-7 for survival and that each memory T cell docks with one IL-7–secreting stromal cell that serves as its dedicated survival niche in the BM (7). Analysis of T cells in BM of day 92 EAU mice revealed that 45.13% of the CD4+ T cells expressed IL-7RαHigh, whereas IL-7RαHigh–expressing T cells composed <3.37% of CD4+ T cells in spleen or blood (Fig. 4C). Although substantial numbers of IL-7RαHigh–expressing T cells were detected in the spleen, the numbers of IRBP-specific (CD154+) memory IL-7RαHigh T cells in BM were significantly high compared with that in the spleen (Fig. 4D, 4E). Notably, restimulation with IRBP induced the IRBP-responsive BM memory T cells (IL-7RαHighCD4+) rapidly to downregulate IL-7Rα expression, with ∼96% conversion to cells exhibiting effector T cell phenotype (CD154+IL-7RαLowCD4+) (Fig. 4C). To verify these results further, we sorted the BM cells into IL-7RαLow or IL-7rαHigh populations. After restimulation with IRBP, we again observed the conversion of CD154+IL-7RαHighCD4+ memory T cells to CD154+IL-7RαLowCD4+ effector T cells (Fig. 4F). Similar analysis using B10A mouse strain showed that IRBP-specific T cells are not detectable in BM during acute EAU (day 14∼30 p.i.) but steadily increased in a time-dependent manner, with substantial numbers of IRBP-specific memory T cells in BM of day 75 EAU mice expressing the memory and BM-homing marker Ly6C (Fig. 4G, 4H) (7). Similar to the C57BL/6 strain, restimulation with IRBP induced rapid conversion to IL-7RαLow effector CD4+ T cells (Fig. 4H). These observations suggest that autoreactive T cells that initiate acute uveitis do persist in BM for a long time and can convert to potentially pathogenic effector uveitogenic T cells upon encounter with IRBP autoantigen.
Analysis of CD4+ T cells in the BM, spleen, LN, blood, and retina of control and day 92 EAU mice. EAU was induced in C57BL6 mice. A, Cells from the BM, spleen, blood, LN, or retina were isolated 92 d p.i. with IRBP/CFA (EAU) or CFA alone (control), restimulated in vitro with IRBP, and then subjected to FACS analysis. Numbers in quadrants indicate percentage of CD4+ T cells in the various tissues. B, Graphical representation of the absolute numbers of CD4+ T cells in the various tissues. Results are representative of three independent experiments.
Analysis of CD4+ T cells in the BM, spleen, LN, blood, and retina of control and day 92 EAU mice. EAU was induced in C57BL6 mice. A, Cells from the BM, spleen, blood, LN, or retina were isolated 92 d p.i. with IRBP/CFA (EAU) or CFA alone (control), restimulated in vitro with IRBP, and then subjected to FACS analysis. Numbers in quadrants indicate percentage of CD4+ T cells in the various tissues. B, Graphical representation of the absolute numbers of CD4+ T cells in the various tissues. Results are representative of three independent experiments.
Autoreactive CD4+ T cells that mediate uveitis are maintained in a resting nonproliferative state in the BM. EAU was induced in mice, and primary BM, spleen, blood, LN, or retina cells from EAU day 92 (A–F) or day 21, day 50, and day 75 (G, H) mice were restimulated in vitro with IRBP (20μg/ml). A, Cells were gated on CD4, and the percentages of cells responding to IRBP stimulation were detected by FACS analysis of CD154 cell-surface expression. B, Graphical representation of the percentage of IRBP-responsive CD4+ T cells. C, FACS analysis of the relative percentage of IRBP-specific T cells expressing the memory T cell marker IL-7Rα. Numbers in quadrants present the percentage of CD4+ T cells. D and E, Graphical representation of the absolute numbers of IL-7Rα+ cells (D) or IRBP-responsive CD4+ memory T cells (E). F, Cells from BM of day 92 EAU mice were sorted into IL-7RαLow or IL-7rαHigh populations on a cell sorter and were then restimulated in vitro with IRBP. Conversion of IRBP-specific, IL-7RαHigh memory T cells to IL-7RαLow effectors in response to restimulation with IRBP was assessed by FACS analysis of IL-7Rα and CD154 expression. G, Analysis of absolute numbers of CD4+ T cells responding to IRBP stimulation in the BM of mice at various time points p.i. H, BM cells from day 75 EAU mice were analyzed for expression of the memory T cell markers IL-7Rα and Ly6C. Numbers in quadrants indicate the percentage of T cells expressing CD154, IL-7Ra, Ly6C, or CD4. Results are representative of three independent experiments.
Autoreactive CD4+ T cells that mediate uveitis are maintained in a resting nonproliferative state in the BM. EAU was induced in mice, and primary BM, spleen, blood, LN, or retina cells from EAU day 92 (A–F) or day 21, day 50, and day 75 (G, H) mice were restimulated in vitro with IRBP (20μg/ml). A, Cells were gated on CD4, and the percentages of cells responding to IRBP stimulation were detected by FACS analysis of CD154 cell-surface expression. B, Graphical representation of the percentage of IRBP-responsive CD4+ T cells. C, FACS analysis of the relative percentage of IRBP-specific T cells expressing the memory T cell marker IL-7Rα. Numbers in quadrants present the percentage of CD4+ T cells. D and E, Graphical representation of the absolute numbers of IL-7Rα+ cells (D) or IRBP-responsive CD4+ memory T cells (E). F, Cells from BM of day 92 EAU mice were sorted into IL-7RαLow or IL-7rαHigh populations on a cell sorter and were then restimulated in vitro with IRBP. Conversion of IRBP-specific, IL-7RαHigh memory T cells to IL-7RαLow effectors in response to restimulation with IRBP was assessed by FACS analysis of IL-7Rα and CD154 expression. G, Analysis of absolute numbers of CD4+ T cells responding to IRBP stimulation in the BM of mice at various time points p.i. H, BM cells from day 75 EAU mice were analyzed for expression of the memory T cell markers IL-7Rα and Ly6C. Numbers in quadrants indicate the percentage of T cells expressing CD154, IL-7Ra, Ly6C, or CD4. Results are representative of three independent experiments.
BM cells from mice with chronic uveitis transferred EAU to naive syngeneic mice
EAU is mediated by Th1 and Th17 cells. We next performed the proof-of-concept experiment to examine whether BM cells from mice with chronic uveitis contain IFN-γ–and/or IL-17–expressing CD4+ T cells and if BM cells derived from mice several months after resolution of acute uveitis could transfer EAU to naive syngeneic mice. Although a significant percentage of the CD4+ T cells detected in the BM did not respond to IRBP stimulation (>91%), 7.71% of the CD4+ T cells of day 92 EAU BM were responsive to IRBP (Fig. 5A, middle panel). Intracellular cytokine analysis of the IRBP-stimulated BM cells from day 92 EAU mice revealed that potentially pathogenic IRBP-responsive Th1, Th17, and IL-17/IFN-γ double-positive T cells were indeed present in mouse BM several months after inception of uveitis (Fig. 5A, right panel). It is of note that these three T cell populations characterize the T cell repertoire implicated in pathogenic mechanisms of EAU (12, 19, 24). We also isolated BM cells from control and day 92 EAU mice, stimulated the cells in vitro with IRBP, and transferred the activated BM cells (1 × 107) into naive syngeneic mice. We show in this study by both funduscopic and histological analyses that the BM cells from the day 92 EAU mice were able to induce uveitis 10 d after adoptive transfer, whereas BM cells of mice immunized with CFA alone could not (Fig. 5B, left panel). These findings are consistent with the concept that IRBP-specific memory T cells in BM are capable of mediating uveitis upon subsequent encounter with IRBP. Although Th1 cells have been shown to induce EAU and EAE (25), CD4-STAT3KO mice do not develop EAU or EAE (12). Resistance of CD4-STATKO mice to development of these CNS autoimmune diseases derives in part from defects in Th17 differentiation and in mechanisms that mediate extravasation of T cells into the retina, spinal cord, or brain (12). We therefore examined whether loss of STAT3 in CD4+ T cells would also prevent recruitment of IRBP-specific memory T cells into BM. We immunized age- and sex-matched WT and CD4-STAT3KO mice with IRBP. Fundus images acquired on day 92 p.i. revealed features characteristic of chronic uveitis in WT retina but not CD4-STAT3KO retina (Fig. 5C). Although similar levels of CD4+ T cells were detected in BM of WT and CD4-STAT3KO mice, 14.8% of the CD4+ T cells in WT BM were IRBP-specific compared with 3.63% in CD4-STAT3KO BM (Fig. 5D, 5E). We also found substantial disparity in abundance of memory T cells in BM, as 42.63% of CD4+ T cells in WT BM express IL-7RαHigh compared with 10.99% in CD4-STAT3KO BM (Fig. 5E), suggesting that recruitment of long-lived CD4+ memory T cells into BM may require STAT3. However, spleens of both mouse strains contained similar levels of IL-7RαHigh-expressing T cells, albeit in a much smaller amount than that in BM, indicating that STAT3 mainly facilitated trafficking of memory T cells into BM (Fig. 5E). Consistent with paucity of memory T cells in CD4-STAT3KO BM, restimulation of the BM cells with IRBP induced marked reduction of IL-7RαHigh T cells in WT (42.63–8.56%) but not CD4-STAT3KO (10.99–10.5%) mice (Fig. 5E). Furthermore, 14.81% of T cells in WT BM were IRBP-specific compared with 3.63% in CD4-STAT3KO BM, suggesting that BM cells from CD4-STAT3KO mice did not contain sufficient amounts of IRBP-specific T cells to transfer EAU.
BM cells from day 92 EAU mice express IL-17 and IFN-γ and transferred EAU to naive mice through STAT3-dependent mechanisms. A, BM cells from control or day 92 EAU mice were stimulated with IRBP for 12 h and then assayed for intracellular cytokine expression. Numbers in quadrants indicate the percentage of CD154-expressing, IFN-γ−expressing, or IL-17–expressing CD4+ T cells. B, IRBP-stimulated BM cells from control or day 92 EAU mice were transferred (1 × 107 cells/mouse) into naive syngeneic C57BL/6 recipient mice. Ten days after adoptive cell transfer, funduscopy and histology revealed the development of retinal vasculitis (black arrows) and inflammatory infiltrates (white arrows). C, WT or CD4-STAT3KO mice were immunized with IRBP in CFA, and fundus images were taken on day 92 p.i. D, BM cells were restimulated with IRBP, and the percentage of IRBP-specific CD4+ T cells (CD154+) was quantified by flow cytometry. E, BM cells from day 92 p.i. mice were restimulated in vitro with IRBP, and IL-7Rα– and CD154-expressing CD4+ T cells were detected by FACS analysis.
BM cells from day 92 EAU mice express IL-17 and IFN-γ and transferred EAU to naive mice through STAT3-dependent mechanisms. A, BM cells from control or day 92 EAU mice were stimulated with IRBP for 12 h and then assayed for intracellular cytokine expression. Numbers in quadrants indicate the percentage of CD154-expressing, IFN-γ−expressing, or IL-17–expressing CD4+ T cells. B, IRBP-stimulated BM cells from control or day 92 EAU mice were transferred (1 × 107 cells/mouse) into naive syngeneic C57BL/6 recipient mice. Ten days after adoptive cell transfer, funduscopy and histology revealed the development of retinal vasculitis (black arrows) and inflammatory infiltrates (white arrows). C, WT or CD4-STAT3KO mice were immunized with IRBP in CFA, and fundus images were taken on day 92 p.i. D, BM cells were restimulated with IRBP, and the percentage of IRBP-specific CD4+ T cells (CD154+) was quantified by flow cytometry. E, BM cells from day 92 p.i. mice were restimulated in vitro with IRBP, and IL-7Rα– and CD154-expressing CD4+ T cells were detected by FACS analysis.
Recruitment and maintenance of IRBP-specific memory T cells in BM require STAT3
To examine directly whether BM cells from IRBP-immunized CD4-STAT3KO mice could transfer EAU, WT and CD4-STAT3KO mice were immunized with IRBP, and 92 d later cells were harvested from BM or spleen and stimulated in vitro with IRBP. Consistent with results presented earlier, day 92 EAU BM cells contained substantial amounts of Th1, Th17, and IL-17–/IFN-γ–expressing T cells (Fig. 6A). In contrast, day 92 immunized CD4-STAT3KO BM cells did not contain appreciable amounts of Th1 or Th17 cells in the BM (Fig. 6A), suggesting that STAT3-mediated pathways may be required for recruitment of the IRBP-specific memory T cells into the BM. In adoptive transfer experiments using day 92 p.i. IRBP-stimulated BM cells (1 × 107), the WT cells transferred EAU to naive WT or CD4-STAT3KO mice, whereas BM cells from CD4-STAT3KO mice did not (Fig. 6B). Because recent works have implicated α4β1 integrin (VLA4) and osteopontin in lymphocyte extravasation, development of EAU (26), and initiation of relapses of MS (5, 27), and osteopontin in rheumatoid arthritis (28, 29), we examined whether defects in the expression of these proteins may underlie inability of IRBP-specific T cells to traffic into BM. RT-PCR analysis of peripheral T cells from day 7 p.i. mice revealed reduction of expression of these proteins in STAT3-deficient CD4+ T cells (Fig. 6C). Possible involvement of integrins in migration into and retention of memory T cells in BM is further suggested by increases in integrin expression and activation in BM cells from mice with EAU (Fig. 6D, 6E). It is notable that overwhelming numbers of IL-7RαHigh cells in the BM express activated β1 integrin compared with cells in the spleen (Fig. 6D). Comparative analysis of IL-7RαHigh CD4+ T cells underscore a defect in β1 integrin expression in STAT3-deficient memory T cells (Fig. 6F). The latter observation is consistent with results of a recent study showing that β1 integrin-deficient memory T cells have decreased localization to the BM (30) and suggests that recruitment and maintenance of IRBP-specific memory T cells in BM may require STAT3.
Recruitment and maintenance of IRBP-specific memory T cells in BM require STAT3. A, BM cells from control or day 92 EAU mice were stimulated with IRBP for 12 h and then assayed for intracellular cytokine expression. Numbers in quadrants indicate the percentage of IL-2–, IFN-γ−, or IL-17–expressing CD4+ T cells. B, IRBP-stimulated BM cells from IRBP/CFA-immunized WT or CD4-STAT3KO mice were transferred (1 × 107 cells/mouse) into naive WT or CD4-STAT3KO recipient mice. Ten days after adoptive cell transfer, disease was assessed by funduscopy. C, WT and CD4-STAT3KO mice were immunized with IRBP, and after 7 d T cells were isolated from peripheral blood, and expression of integrins and osteopontin was analyzed by RT-PCR. D and E, EAU was induced in B10A mice (D) or C57BL6 (E), and BM or spleen cells were isolated from control or day 200 p.i. mice. F, Detection of IL-7Rα–, β1 integrin-, or α4 integrin-expressing WT and STAT3-deficient memory T cells at day 200 p.i. Results are representative of three independent experiments.
Recruitment and maintenance of IRBP-specific memory T cells in BM require STAT3. A, BM cells from control or day 92 EAU mice were stimulated with IRBP for 12 h and then assayed for intracellular cytokine expression. Numbers in quadrants indicate the percentage of IL-2–, IFN-γ−, or IL-17–expressing CD4+ T cells. B, IRBP-stimulated BM cells from IRBP/CFA-immunized WT or CD4-STAT3KO mice were transferred (1 × 107 cells/mouse) into naive WT or CD4-STAT3KO recipient mice. Ten days after adoptive cell transfer, disease was assessed by funduscopy. C, WT and CD4-STAT3KO mice were immunized with IRBP, and after 7 d T cells were isolated from peripheral blood, and expression of integrins and osteopontin was analyzed by RT-PCR. D and E, EAU was induced in B10A mice (D) or C57BL6 (E), and BM or spleen cells were isolated from control or day 200 p.i. mice. F, Detection of IL-7Rα–, β1 integrin-, or α4 integrin-expressing WT and STAT3-deficient memory T cells at day 200 p.i. Results are representative of three independent experiments.
Discussion
Several organ-specific autoimmune diseases such as uveitis and MS are mediated by autoreactive CD4+ T cells and are characterized by unpredictable, repetitive, explosive inflammatory attacks, which can subside spontaneously (without treatment). Between attacks, there can be little or no evidence of inflammation in the eyes or brain (2, 4, 5). In this study, we addressed the age-old question of where the autoreactive memory T cells that mediate the repeated cycles of remission and recurrent autoimmune disease reside during remissions of inflammation.
Data presented show that large numbers of autoreactive T cells that initiate uveitis traffic from the LN into the neuroretina where they mediate ocular pathology. However, after systemic clearance of the autoantigen, the acute inflammation subsides coincident with diminution of the number inflammatory cells, and by day30 p.i., very few cells are detectable in the retina of mice with EAU. We performed longitudinal studies on >60 mice over a time period spanning 225 d and tracked the autoreactive IRBP-specific T cells in the spleen, blood, LN, BM, and retina. These studies revealed that residual memory CD4+ T cells that persist in mice that have recovered from acute uveitis preferentially relocate into the BM. It is of note that CD4+ memory T cells primarily rely on IL-7 for their survival, and each memory T cell is thought to dock with one IL-7–secreting stromal cell that serves as its dedicated survival niche in the BM (7, 31, 32). We show in this study that the IRBP-specific CD4+ T cells remain in the BM as resting IL-7RαHighLy6CHighCD4+ memory T cells where IL-7–secreting BM stromal cells presumably support their survival and basal homeostatic proliferation as was previously suggested (7, 8, 33). It is however interesting that upon restimulation with the ocular autoantigen, IRBP, the BM memory T cells rapidly converted into T cells exhibiting effector T cell phenotype (IL-7RαLowLy6CLowCD4+). Taken together, these observations suggest that autoreactive T cells that initiate acute uveitis may persist in BM for a long time and can convert to potentially pathogenic effector phenotype upon encounter with IRBP/APC. Additional studies are however required to establish where or how the autoreactive memory T cells encounter and respond to cognate recall autoantigen; whether conventional APCs migrate to BM and present their cognate Ag or if there is continuous egress of some memory T cells to secondary lymphoid organs for subsequent activation and conversion into effector T cells. We directly address whether autoreactive memory T cells that may mediate chronic autoimmune uveitis reside in the BM: we harvested BM cells from mice 3 mo after recovery from acute uveitis, restimulated them with IRBP, and performed adoptive transfer experiments. These adoptive transfer studies demonstrate that BM cells from day 92 EAU mice efficiently induced uveitis in naive recipients and support the notion that the BM may harbor autoreactive T cells capable of mediating repeated cycles of remission and recurrent ocular inflammation that characterize human uveitis.
Uveitis comprises a heterogeneous group of potentially sight-threatening inflammatory diseases that includes sympathetic ophthalmia, birdshot retinochoroidopathy, Behçet’s disease, Vogt–Koyanagi–Harada, and ocular sarcoidosis, and ∼10% of severe visual handicaps in the United States is attributed to this group of disorders (3). Current therapeutic strategies for treating uveitis primarily focus on immunosuppressive agents (e.g., cyclosporine, FK-506, daclizumab, rapamycin, infliximab) that target Th cells or Abs that neutralize proinflammatory cytokines, and these drugs are fairly effective in ameliorating disease symptoms (34, 35). However, they are of limited value as long-term therapy because autoreactive T cells that mediate uveitis are constantly primed by autoantigens that are continuously released from damaged retinal tissue, and renal toxicity or other adverse effects preclude prolonged use (34, 35). Furthermore, memory CD4+ T cells that are the source of autoreactive T cells that perpetuate cycles of recurrent autoimmune inflammation are relatively resistant to conventional therapy, including immunosuppression (36). The data presented in this study showing that autoreactive T cells that initiate uveitis relocate to BM after the acute disease subsides suggest that new therapeutic strategies targeting IL-7RαHighLy6CHighCD4+ memory T cells or IL-7–secreting BM stromal cells that support their survival may be a viable alternative to conventional therapy for uveitis. However, additional studies will be required to establish selective targeting strategies that would spare bystander memory T cells.
Recent works have revealed the role of α4β1 integrin (VLA4) and osteopontin in initiating relapses of MS (5, 27), and others have implicated STAT3 and osteopontin in rheumatoid arthritis (28, 29). Moreover, resistance of CD4-STAT3KO mice to EAU or EAE derives in part from an inability of T cells to enter CNS tissues (12). In contrast to the efficient transfer of EAU to naive WT or CD4-STAT3KO mice by BM cells from WT mice immunized with IRBP, we could not transfer the disease with CD4-STAT3KO BM cells. We have shown that the STAT3-deficient cells are defective in α4β1 activation, and this correlated with the inability of memory T cells from IRBP-immunized CD4-STAT3KO mice to extravasate into the BM. In addition, the defect in recruitment of Stat3-deficient IRBP-specific T cells into BM also correlated with marked reduction in osteopontin expression (Fig. 6C). Together, the results from studies on MS, rheumatoid arthritis, and uveitis thus establish a nexus between STAT3, α4β1 integrin, osteopontin, and autoimmune diseases and suggest that STAT3-dependent mechanisms that mediate trafficking of IRBP-specific autoreactive T cells into BM and CNS tissues may also be potential therapeutic targets.
Acknowledgements
We thank Drs. Ahjoku Amadi-Obi and Xiaoguang Cao (National Eye Institute, National Institutes of Health) for technical assistance. We also thank Dr. Haohua Qian for assistance with ERG recordings and analysis (Visual Function Core Facility, National Eye Institute, National Institutes of Health) and Rafael Villasmil for cell sorting (Flow Cytometry Core Facility, National Eye Institute, National Institutes of Health).
Footnotes
This work was supported by the Intramural Research Programs of the National Eye Institute and the National Institutes of Health.
The online version of this article contains supplemental material.
References
Disclosures
The authors have no financial conflicts of interest.





