Abstract
The regulation of innate immune responses during viral infection is a crucial step to promote antiviral reactions. Recent studies have drawn attention to a strong relationship of pathogen-associated molecular pattern recognition with autophagy for activation of APC function. Our initial observations indicated that autophagosomes formed in response to respiratory syncytial virus (RSV) infection of dendritic cells (DC). To further investigate whether RSV-induced DC activation and innate cytokine production were associated with autophagy, we used several methods to block autophagosome formation. Using 3-MA, small interfering RNA inhibition of LC3, or Beclin+/− mouse-derived DC, studies established a relationship between RSV-induced autophagy and enhanced type I IFN, TNF, IL-6, and IL-12p40 expression. Moreover, autophagosome formation induced by starvation also promoted innate cytokine expression in DC. The induction of starvation-induced autophagy in combination with RSV infection synergistically enhanced DC cytokine expression that was blocked by an autophagy inhibitor. The latter synergistic responses were differentially altered in DC from MyD88−/− and TRIF−/− mice, supporting the concept of autophagy-mediated TLR signaling. In addition, blockade of autophagy in RSV-infected DC inhibited the maturation of DC as assessed by MHC class II and costimulatory molecule expression. Subsequently, we demonstrated that inhibition of autophagy in DC used to stimulate primary OVA-induced and secondary RSV-infected responses significantly attenuated cytokine production by CD4+ T cells. Thus, these studies have outlined that autophagy in DC after RSV infection is a crucial mechanism for driving innate cytokine production, leading to altered acquired immune responses.
The autophagy system is a critical cellular response that facilitates self-digestion of misfolded or unused protein and cellular debris that impacts development, aging, and normal function of cellular processes (1–3). The classic induction of autophagy as a stress response can be induced by amino acid starvation that entails the sequential activation of Atg proteins that direct assembly of autophagosomes and capture cytoplasmic components (4). The autophagy-associated proteins appear to have important activation properties through the interaction with important signaling pathways, such as Beclin 1 interaction with BCL-2 family members, and are often targeted for subversion (5–7). Defective autophagogenic responses have been identified in numerous diseases, including Alzheimer’s and Parkinson’s. However, more recent identification of the role of autophagy in Crohn’s disease as well as in bacterial clearance has highlighted an important activation pathway in innate immune responses (8–10). Thus, this conserved and relatively well-defined process has a role for antipathogen responses in all cells, including a role for alerting the immune system during pathogen invasion. Induction of autophagy can directly impact the immune system by optimizing the activation of APC and other innate immune cells for immediate cytokine responses, as well as for activation of T cells through increased Ag presentation (11–13). In fact, autophagy has been identified not only in the delivery of Ags for MHC class II presentation to CD4 T cells, but also for cross presentation of Ags for CD8 T cell activation. In addition, immune responses differentially regulate autophagy with Th1 promoting and Th2 inhibiting the process for activation in innate immune cells (14). Overall, autophagy may be one mechanism of delivery of pathogen-derived nucleic acid components to the TLR activation machinery in the lysosome compartment of APCs.
Recent data have suggested clear links between autophagy and TLR as well as other pathogen receptor recognition activation, such as retinoic acid inducible gene I (RIG-I) (15–20). Studies have established that pathogen receptor recognition/TLR-mediated activation can induce autophagy and directly impact effector responses. Autophagy may especially be important for intracellular bacteria as well as during viral infections, especially those that do not enter the cell via receptor-mediated endosomes (21). One such virus that has significant pathology associated with it is respiratory syncytial virus (RSV). RSV is an omnipresent virus that is the most common cause of hospitalization in children under the age of 2 (22–24). In addition, RSV can also adversely affect the elderly and immunocompromised individuals, causing severe lower respiratory tract infection and pneumonia (25). The pathology is associated with inefficient activation of innate immunity and skewing of the acquired immune responses toward a Th2 phenotype. Thus, the proper and efficient activation of innate and acquired immune responses is essential for avoiding pathology. RSV infects cells via a mechanism of cell membrane fusion and cytoplasmic entry that does not use an endosomic pathway (26). The initial route of innate cytokine generation may be via a RIG-I activation, followed by TLR activation after delivery of RSV components to the lysosome from the cytoplasmic pool (27). Thus, autophagy would be one mechanism of delivery of RSV nucleic acid components to the TLR activation machinery in the lysosomal compartment.
The present studies have examined the role of autophagy for RSV-induced dendritic cell (DC) activation for crucial cytokine production as well as subsequent T cell activation. The data clearly identify autophagy as a relevant mechanism for activation of the most appropriate antiviral responses and further examine the relationship of specific TLR pathways with autophagy-mediated events.
Materials and Methods
Respiratory syncytial virus
Real-time TaqMan PCR
RNA was isolated as described (Invitrogen), and 5 μg was reverse transcribed to assess gene expression. Detection of cytokine mRNA in lung samples was determined using predeveloped primer/probe sets (PE Biosystems, Foster City, CA) and analyzed using an ABI Prism 7500 Sequence Detection System (Applied Biosystems, Foster City, CA). GAPDH was analyzed as an internal control, and gene expression was normalized to GAPDH. Fold changes in gene expression levels were calculated by comparison of the gene expression in unchallenged cells, which were assigned an arbitrary value of 1, and a fold increase was calculated.
Generation of bone marrow DC
Bone marrow harvested from C57BL/6 wild-type and/or Beclin+/− mice was seeded in tissue culture flasks in RPMI 1640-based complete media with 20 ng GM-CSF/ml (R&D Systems, Minneapolis, MN). Beclin+/− mice were provided by Z. Yue and expanded in our animal facilities (30). Cells were fed every 3 d, and loosely adherent cells were collected after 10 d. The majority of the cells, >85%, were CD11c+ bone marrow-derived DC (BMDC) and subsequently infected with RSV (multiplicity of infection [MOI] = 1.0) or starved in Hank's balance salt solution. The cells were then assessed for gene and protein expression as well as used for flow cytometric analysis.
Confocal analysis of autophagy in DC
Isolated DC were infected with RSV or cultured under amino acid starvation conditions for the identified amount of time with or without 3-MA. Immunofluorescence analysis for LC3 was performed. Cells were fixed in 4% paraformaldehyde for 20 min. The cells were blocked for 1 h in 5% normal goat serum in PBS containing permeabilization agent 0.1% Tween 20. Cells were incubated in primary Ab rabbit polyclonal anti-LC3B catalogue NB600-1384 (Novus Biologicals) for 2 h at 37°C and then incubated with secondary Ab goat anti-rabbit Alexafluor 568 catalogue A11011 (Invitrogen). Antifade agent containing DAPI was added. Cells were imaged using an Olympus Fluoview 500 confocal microscope. A confocal Z stack was performed to obtain a stack of these two-dimensional images from successive focal planes.
Transfection of DC, inhibition of MAP1LC3, and infection with RSV
BMDC grown from bone marrow normal mice were plated at 1 × 106/ml and transfected with MAP1LC3-specific or control small interfering RNA (siRNA) using the Amaxa DC transfection kit and the Amaxanucleofector system (LonzaCologene, Cologne, Germany), as directed. The siRNAs were purchased from Thermo Scientific Dharmacon as a pool of four with target sequences, as follows: 5′-CGGUGAUCAUCGAGCGCU-3′; 5′-UGAGCGAGUUGGUCAAGAU-3′; 5′-GUAAGGAGGUGCAGCAGAU-3′; and 5′-CCUUCUUCCUGCUGGUCAA-3′.
The transfection efficacy of the cells was between 60 and 80% for all experiments, and viability of cells after 48 h in culture after transfection maintained in DC growth media was ∼80% and not different from the transfection control cells. Analysis of MAP1LC3 knockdown was assessed by mRNA analysis and by induction of autophagosome formation by localizing LC3 by confocal microscopy. After 48 h of transfection, the DC were infected with RSV, followed by harvest of cells and/or supernatants at various times postinfection for analysis of autophagosome formation and cytokine induction.
Flow cytometric analysis
Cells were stained with the indicated Abs (BD Pharmingen, San Diego, CA) that were specific for costimulatory molecules and analyzed using a FACSCalibur and CellQuest software (BD Biosciences, San Jose, CA). Isotype control Abs were used to demonstrate specificity of our staining and to establish the criteria for our flow cytometry populations.
T cell restimulation
Animals were infected with RSV (1 × 105 PFU/mouse) by intratracheal administration, as previously described, using the Line 19 strain of virus (31, 32). Mediastinal and cervical lymph nodes were harvested from mice infected with RSV for 8 d, and single-cell suspensions were obtained by passing nodes through a 40-μm nylon mesh filter. CD4+ T lymphocytes were isolated by magnetic bead selection using a negative selection protocol yielding a >95% pure CD4 T cell population (Miltenyi Biotec). Samples were counted and plated in triplicate at 1 × 106 cells/well, followed by restimulation with BMDC (1 × 105/well; 1:10 ratio) that had been infected overnight with RSV (MOI = 1.0) with or without 3-MA treatment (10 μM) to block autophagy during APC activation. Cells were incubated at 37°C for 24 h, and supernatants were collected for analysis on the BioRadBioplex 200 system, according to the manufacturer’s protocol. Kits (Bio-Rad) containing Ab-coated beads to specific for IL-17 and IFN-γ were used to assay for cytokine production in each of the samples.
Statistics
Data were analyzed using Prism GraphPad software. Unless otherwise specified, data shown are representative of two or more experiments. Statistical significance in all experiments was determined by one-way ANOVA, followed by a Newman–Keuls posttest. Significant differences were regarded as p < 0.05.
Results
RSV infection induces cytokine production and maturation of DC via autophagy
Recent evidence has identified autophagy as an efficient mechanism for delivery of potential cytoplasmic Ags to the endosome for degradation, processing, activation, and presentation by APCs. RSV is a virus that infects cells via membrane fusion, leading to a cytoplasmic entry mechanism. Previous data have demonstrated that RSV-induced cytokine production from DC is partially or completely dependent on activation of TLRs found predominately in the endosome compartment (33–38). Thus, our hypothesis for these studies was that APCs use autophagy for delivery of RSV Ags for endosomic-mediated functions, such as TLR activation and APC functions. The initial studies utilizing LC3 staining and confocal microscopy have identified that RSV infection induces autophagy in BMDC (Fig. 1A). These events were similar to the response induced by starvation by amino acid deprivation of the cells. A traditional way to assess whether autophagy was occurring utilizes 3-MA to block autophagosome formation. As indicated in Fig. 1A, the induction of autophagosomes mediated by RSV infection could be inhibited by addition of 3-MA (1 mM) to the cultures. Next, we also assessed the induction of classic autophagy-associated genes known to be involved in promoting the assembly and formation of the autophagosome (Fig. 1B). RSV significantly upregulated the expression of ATG5, ATG7, ATG8, as well as beclin-1 during the infectious process, and their expression was completely regulated by the addition of the inhibitor 3-MA. Thus, RSV not only induces the assembly of the autophagosome, but also upregulates expression of genes related to continual cytoplasmic capture via autophagosome formation.
RSV infection induces autophagosome formation and 3-MA–sensitive innate cytokine production in BMDC. A, DC were infected with RSV for 2 h and preserved on glass slides with 4% paraformaldehyde, followed by fluorescent anti-LC3 Ab staining for identifying autophagosome formation by confocal microscopy. DC were pretreated with 1 μM 3-MA 30 min prior to RSV infection. Scale bar, 20μm. B, RSV-infected BMDC infected with RSV upregulate a number of autophagy protein genes at 24 h postinfection and are blocked by inhibiting autophagy with 3-MA by qPCR. C, Innate cytokine gene expression was highly upregulated in RSV-infected BMDC after 24 h of infection and was inhibited by 3-MA, which blocks autophagy. Data represent mean ± SEM from triplicate wells, with similar results repeated in three different experiments. *p < 0.05.
RSV infection induces autophagosome formation and 3-MA–sensitive innate cytokine production in BMDC. A, DC were infected with RSV for 2 h and preserved on glass slides with 4% paraformaldehyde, followed by fluorescent anti-LC3 Ab staining for identifying autophagosome formation by confocal microscopy. DC were pretreated with 1 μM 3-MA 30 min prior to RSV infection. Scale bar, 20μm. B, RSV-infected BMDC infected with RSV upregulate a number of autophagy protein genes at 24 h postinfection and are blocked by inhibiting autophagy with 3-MA by qPCR. C, Innate cytokine gene expression was highly upregulated in RSV-infected BMDC after 24 h of infection and was inhibited by 3-MA, which blocks autophagy. Data represent mean ± SEM from triplicate wells, with similar results repeated in three different experiments. *p < 0.05.
Although the mere identification of autophagy occurring during this infection is interesting, these studies also examined the role of autophagy for induction of several important antiviral cytokines from RSV-infected DC. Following infection with RSV (MOI = 1.0), as above, with or without 3-MA, the DC were processed for mRNA isolation and subjected to quantitative (qPCR) analysis. The data indicated that whereas RSV infection clearly drives IFN-β, TNF, RANTES (CCL5), IL-6, and IL-12p35, the addition of 3-MA significantly blocked the expression of all of these cytokines in RSV-infected DC (Fig. 1C). In contrast, when we examined IL-1β, we found that 3-MA blockade of autophagy did not reduce the activation of IL-1β.
To more specifically determine whether RSV-induced responses were dependent upon autophagy, siRNA specific for MAP1LC3 was used to transfect the DC and block autophagic responses. Using an Amaxa electroporation, DC were specifically transfected with siRNA and, after 48 h, infected with RSV. The fluorescently labeled siRNA indicated that our transfection efficacy was ∼70% (data not shown). The expression of LC3 (MAP1LC3) was assessed after RSV infection and verified that the siRNA specifically knocked down the increased mRNA expression of LC3 by qPCR (control RSV, 2.6-fold increase; nontarget siRNA + RSV, 4.6-fold; LC3 siRNA + RSV, 0.59-fold). More importantly, when we examine the induction of autophagosomes by confocal staining of LC3, we observed significantly reduced RSV-induced autophagosome formation (Fig. 2A). This reduction in autophagosome formation was similar to that observed with 3-MA treatment, as indicated by quantifying the percentage of DC that were autophagosome positive by confocal microscopy (Fig. 2B). When we subsequently examined the ability of the siRNA-transfected cells to induce cytokines in response to RSV, a significant reduction in IFN-β, TNF, and IL-12p40 was observed, with little effect on IL-1 (Fig. 2C).
siRNA inhibition of LC3 reduces RSV-induced autophagy induction in BMDC as well as induced cytokine expression. A, Inhibition of autophagosome formation in RSV-infected DC was verified using confocal microscopy of LC3-specific Ab-stained DC (red). B, The percentage of DC that were positive for autophagosome formation after RSV infection was assessed using confocal microscopy-assisted quantification. The data represent mean ± SE from four to six different replicates for each group. C, Expression of innate cytokine mRNA by control and LC3-specific siRNA-treated cells was assessed at 24 h post-RSV infection by qPCR. Data represent mean ± SEM from three replicate treatments and were repeated in a separate experiment with similar results. *p < 0.05.
siRNA inhibition of LC3 reduces RSV-induced autophagy induction in BMDC as well as induced cytokine expression. A, Inhibition of autophagosome formation in RSV-infected DC was verified using confocal microscopy of LC3-specific Ab-stained DC (red). B, The percentage of DC that were positive for autophagosome formation after RSV infection was assessed using confocal microscopy-assisted quantification. The data represent mean ± SE from four to six different replicates for each group. C, Expression of innate cytokine mRNA by control and LC3-specific siRNA-treated cells was assessed at 24 h post-RSV infection by qPCR. Data represent mean ± SEM from three replicate treatments and were repeated in a separate experiment with similar results. *p < 0.05.
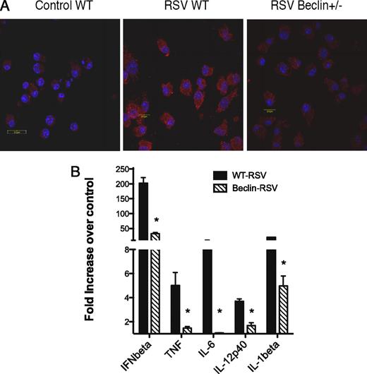
In a final experiment to verify that an increase in autophagy during RSV infection was necessary for induction of innate cytokines by DC, BMDC from Beclin+/− mice, which have a deficit in autophagosome formation, were obtained (30). When DC from the Beclin+/− animals were subjected to RSV infection, they did not efficiently form autophagosomes, as indicated by confocal microscopy (Fig. 3A). Furthermore, when the induction of innate cytokines was assessed, they demonstrated a significant decrease in the induction of IFN-β, TNF, IL-12p40, and IL-6 (Fig. 3B). Interestingly, the induction of IL-1b was also reduced after RSV infection of DC from Beclin+/− mice, unlike the previous two experiments when autophagy was altered during RSV infection. Together these data demonstrate that induction of innate cytokines during RSV infection appears to be dependent upon autophagy-related events in DC.
RSV infection of DC from Beclin+/− has altered autophagosome formation and an attenuated innate cytokine response. DC obtained from bone marrow of Beclin+/− and wild-type control B6 animals were infected with RSV and then subjected to confocal microscopy after staining for LC3 to identify autophagosomes (A). Scale bar, 20μm. Expression of innate cytokine expression was assessed by qPCR in the DC from wild-type and Beclin+/− mice after 24 h of infection (B). Data represent mean ± SE from two repeat experiments. *p < 0.05.
RSV infection of DC from Beclin+/− has altered autophagosome formation and an attenuated innate cytokine response. DC obtained from bone marrow of Beclin+/− and wild-type control B6 animals were infected with RSV and then subjected to confocal microscopy after staining for LC3 to identify autophagosomes (A). Scale bar, 20μm. Expression of innate cytokine expression was assessed by qPCR in the DC from wild-type and Beclin+/− mice after 24 h of infection (B). Data represent mean ± SE from two repeat experiments. *p < 0.05.
Innate cytokine expression during cellular starvation-induced autophagy and exacerbation of RSV-induced cytokines are associated with MyD88 and TRIF-mediated mechanisms
To further understand the initial steps of autophagy and whether the innate cytokines are activated by the development of the autophagosome in general, the cytokines were examined in the context of amino acid starvation (Fig. 4). The data demonstrate two important and novel findings. First, starvation alone induces significant cytokine gene expression, including type I IFN, IL-6, and IL-12p40. Second, the cytokines are not all inhibited by blocking autophagy with 3-MA (Fig. 4A), as IL-12 and IL-6 were not reduced. However, the overall level of the cytokine induction during starvation alone did not reach the level that was observed in RSV infection. Thus, the mere induction of starvation-induced autophagy led to increased cytokine expression that may influence an inflammatory response.
Starvation-induced autophagy significantly upregulates cytokine production and synergistically enhances RSV-induced responses via MyD88- and TRIF-associated pathways. A, BMDC amino acid starved in HBSS for 2 h were treated with and without 3-MA (10 μM) to block autophagy, and then expression of innate immune cytokines was assessed by qPCR of isolated mRNA. *p < 0.05. B, BMDC were starved for 2 h, reconstituted with complete media, and infected with RSV, or both treatments were performed together. After 24 h of culture, the cells were harvested and isolated mRNA was assessed for induction of cytokine expression by qPCR. *p < 0.05 compared to RSV only, **p < 0.05 compared to HBSS + RSV. C, DC from MyD88−/− and TRIF−/− mice were used to examine the relative contribution of the two pathways for starvation, RSV, or the combined treatment groups for cytokine production. Experiments for C were performed in parallel with those displayed in A and B. Data represent mean ± SE from two repeat experiments. *p < 0.05.
Starvation-induced autophagy significantly upregulates cytokine production and synergistically enhances RSV-induced responses via MyD88- and TRIF-associated pathways. A, BMDC amino acid starved in HBSS for 2 h were treated with and without 3-MA (10 μM) to block autophagy, and then expression of innate immune cytokines was assessed by qPCR of isolated mRNA. *p < 0.05. B, BMDC were starved for 2 h, reconstituted with complete media, and infected with RSV, or both treatments were performed together. After 24 h of culture, the cells were harvested and isolated mRNA was assessed for induction of cytokine expression by qPCR. *p < 0.05 compared to RSV only, **p < 0.05 compared to HBSS + RSV. C, DC from MyD88−/− and TRIF−/− mice were used to examine the relative contribution of the two pathways for starvation, RSV, or the combined treatment groups for cytokine production. Experiments for C were performed in parallel with those displayed in A and B. Data represent mean ± SE from two repeat experiments. *p < 0.05.
An important question for these studies was whether the starvation-induced autophagy responses altered a RSV-induced response. Isolated BMDC were infected with RSV after an initial 2-h amino acid starvation and left in culture 22 h or infected with only RSV or starved for 2 h, followed by 22 h in complete media. The data in Fig. 4B indicate that if DC were amino acid starved, there was a synergistic increase in the production of the critical innate cytokines, IFN-β, IL-12p40, and IL-6, during RSV infection that was inhibited by blocking autophagosome formation with 3-MA. As was previously observed, IL-1 was induced and synergistically elevated by starvation during RSV infection, but was not reduced by blockade of autophagy by 3-MA. These striking data further reflect the importance of autophagosome formation for innate cytokine production during the initial stages of APC activation.
The studies next addressed whether this process would rely on similar endosomic-related TLR mechanisms that have been described previously for autophagy (18). When examining HBSS alone (2 h of starvation) or RSV alone (24 h of infection), the MyD88- and TRIF-deficient DC displayed differential effects upon RSV infection (Fig. 4C). The primary cytokine induced by HBSS was IFN-β that was significantly reduced in the MyD88−/−-derived, but not the TRIF-derived DC. Subsequently, when the starvation-induced RSV exacerbation identified above was examined with DC from MyD88−/− or TRIF−/− mice, the production of cytokines overall involved both of these adapter pathways similar to RSV only (Fig. 4C), further establishing an intrarelationship between the endosomic pathogen-associated molecular pattern (PAMP) recognition and autophagy systems. Interestingly, although type I IFN, IL-1, and IL-6 all were significantly reduced in DC from both MyD88 and TRIF−/− mice, IL-12p40 relied fully upon MyD88-mediated mechanisms. These data further verify that the targeted pathway for the autophagy-mediated activation was related to the TLR-induced events, and the two stimuli together significantly augmented the cytokine expression patterns.
Autophagy regulates RSV-induced DC maturation and T cell activation
The APC function of DC during initiation of immune responses includes upregulation of MHC and costimulatory molecules that facilitate DC activation of T cells. To examine whether autophagy was involved in these processes, RSV-infected DC were treated with 3-MA and examined for expression of MHC class II and costimulatory proteins CD40, CD80, and CD86 by flow cytometry (Fig. 5). The flow plots illustrate that all four molecules are significantly upregulated on the surface of RSV-infected DC, demonstrating maturation of cells, whereas treatment of DC with the autophagy inhibitor 3-MA significantly reduced the surface expression of all four maturation proteins (Fig. 5A). To statistically assess the reduction in the response, mean fluorescent intensity was assessed in individual samples. The data in Fig. 5B illustrate that treatment of DC with 3-MA significantly attenuates the activation upon RSV infection, thus supporting the concept that autophagy has a role in the activation and maturation of DC during viral infection.
Alteration of DC maturation and T cell activation from RSV-infected animals. A, Control (black line) and 3-MA treatment (gray area) of RSV-infected BMDC were examined for expression for their maturation, as assessed by flow cytometry of DC maturation markers at 24 h post-RSV infection. B, Multiple samples were quantitatively assessed based upon the mean fluorescent intensity of each of the markers, demonstrating a decreased expression level after 3-MA treatment. C, To assess the APC function of the RSV-infected DC, their capacity to reactivate CD4 T cells isolated from splenic T cells from DO.11 OVA TCR transgenic mice and lung draining lymph nodes of RSV-infected mice was assessed by quantifying IL-4, IFN-γ, and IL-17 RNA/protein after 24 h of coculture. Data represent mean ± SEM from repeat experiments. No increased IL-4 was detected in RSV-rechallenged T cells, and therefore was not displayed. *p < 0.05.
Alteration of DC maturation and T cell activation from RSV-infected animals. A, Control (black line) and 3-MA treatment (gray area) of RSV-infected BMDC were examined for expression for their maturation, as assessed by flow cytometry of DC maturation markers at 24 h post-RSV infection. B, Multiple samples were quantitatively assessed based upon the mean fluorescent intensity of each of the markers, demonstrating a decreased expression level after 3-MA treatment. C, To assess the APC function of the RSV-infected DC, their capacity to reactivate CD4 T cells isolated from splenic T cells from DO.11 OVA TCR transgenic mice and lung draining lymph nodes of RSV-infected mice was assessed by quantifying IL-4, IFN-γ, and IL-17 RNA/protein after 24 h of coculture. Data represent mean ± SEM from repeat experiments. No increased IL-4 was detected in RSV-rechallenged T cells, and therefore was not displayed. *p < 0.05.
To determine whether the maturation and cytokine production from DC had an impact on subsequent primary and secondary immune responses, CD4+ T cells from either OVA-responsive DO.11 TCR transgenic mice or lung draining lymph nodes of RSV-infected mice were isolated. Spleens from naive DO.11 or lung draining lymph nodes from mice infected for 8 d with RSV were removed, and CD4+ T cells isolated by magnetic bead cell sorting (MACS) were used for restimulation assays. BMDC were incubated with OVA (100 μg/ml) or infected with RSV (MOI = 1.0) in the presence or absence of 3-MA for 2 h, washed to clear residual 3-MA, and subsequently combined with the isolated CD4+ T cells. After 72 h, supernatants were harvested, and IL-4, IFN-γ, and IL-17 were assayed by Bioplex analysis (Fig. 5C). The data demonstrate that when 3-MA was used, a significant reduction of cytokines was observed by blocking autophagosome formation during both a primary OVA response and a secondary RSV infection response. Thus, these data confirm the importance of autophagy for driving the acquired immune responses.
Discussion
The recognition of pathogenic stimuli can be achieved by both cytoplasmic sensors and TLRs, with the latter found in the endosomic compartment, and recognize PAMPs. In these studies, we report that autophagy modulates several underlying mechanisms in RSV-infected DC activation, as follows: 1) authophagy drives innate cytokine production; 2) autophagy is necessary for DC maturation; 3) RSV-induced DC activation is augmented by starvation-enhanced autophagy; and 4) autophagy facilitates APC–T cell interactions for cytokine production. Whereas many viruses enter host cells via receptor-mediated endocytosis that are immediately shuttled to the endosome pathway, others may escape immediate recognition by the endosome-associated TLRs by directly depositing their nuclear contents into the cytoplasm (39). This is the case for RSV. Although there are cytoplasmic pathogen recognition pathways that are crucial for RSV-induced activation (27, 40), the most effective responses still require endosomal TLR activation for maximal clearance with minimal pathology, including TLR3 and TLR7 (36, 38, 41–44). The capacity of autophagy to clear pathogens has been most clearly established for intracellular bacterial infections (45–49), but has also been associated with antiviral responses as well as in development of pathogenesis of viral disease (50–55).
In the current study, results suggest that autophagy-mediated pathways may be one of the critical mechanisms for facilitating activation of cytoplasmic RSV PAMPs in the endosome for TLR-mediated recognition and subsequent innate cytokine production. A seminal study utilizing a related virus, Sendai virus, has demonstrated that autophagy was necessary for induction of TLR7-mediated type I IFN production in plasmacytoid DC (21). An interesting codependent relationship between TLRs and autophagy has been established whereby initial TLR activation depends upon autophagosome delivery to the lysosome and optimal autophagosome development requires TLR activation (56, 57). In a separate study examining antiviral pathways, Atg5-Atg12 was shown to inhibit Sendai virus-mediated RIG-I–induced type I IFN through interaction of the caspase recruitment domain, whereas endosome-dependent HSV activation of type I IFN did not depend upon Atg5 and autophagy (58). Thus, several important innate recognition pathways may be influenced by autophagy, including RIG-I, which also has a significant role in activation during early RSV infection (27, 59–63). Recent studies have demonstrated that autophagosome formation in macrophages can occur very quickly, peaking as early as 30–60 min (64). A striking observation in our studies was that upregulation of autophagy in DC under amino acid starvation conditions could greatly sensitize the cell for a synergistic cytokine response upon RSV infection.
The role of autophagy for activation of DC appears to manifest itself at several levels, including cytokine production, DC maturation, as well as Ag presentation and activation of T cell responses. Numerous studies have outlined the role of cytokines for regulating autophagy in innate cells and activation of intracellular defense for bacterial removal, whereas only a couple have associated the role of autophagy in the activation of innate cytokines. In the present studies, when BMDC were infected with RSV, induction of numerous innate cytokines associated with TLR activation was dependent upon autophagy, as treatment with 3-MA, siRNA knockdown of LC3, or use of Beclin+/−-derived DC blocked their upregulation. The impact on type I IFN, TNF, IL-6, and IL-12 may be the most crucial, because these cytokines are not only important for early regulation of the infection, but they subsequently impact the intensity and progression of acquired immune responses. The maturation of DC to become functional APC after RSV infection depends primarily upon type I IFN, and the observed dependency of autophagy on DC maturation is most likely a manifestation of the regulation of type I IFN (37, 65, 66). This latter observation was revealed by the inability of DC to properly activate CD4 T cells from DO.11 and RSV-infected mice, thus reducing the production of T cell-associated cytokines. The importance of the autophagy pathway for T cell activation during viral infection is supported by HSV infections using mutant viruses that do not block the autophagy pathways in APC and subsequently enhance T cell cytokine production (67, 68). Importantly, using Atg5−/− DC, it was demonstrated that there was a defect in presentation and processing during HSV infection and subsequent T cell activation, but no defect in DC cytokine production in this endosomal-entering virus (69). Thus, the activation of DC via the autophagy-associated mechanisms may have a significant impact on the activation of the T cell-associated antiviral responses in general. Furthermore, because autophagy is downregulated by Th2 responses (14), it may be that antiviral responses would be dysregulated in the setting of chronic disease, such as in allergic asthma or chronic obstructive pulmonary disease, where persistent viral infection can be problematic and regulation of autophagy may occur.
Although the blockade of critical pathogen-mediated pathways was observed, less of an effect on IL-1β, an inflammasome-associated cytokine, was observed when autophagy was inhibited during RSV infection. Whereas others have demonstrated that proteosome activation can regulate autophagy in innate cells (70), the inverse may not be functioning. Interestingly, a recent study demonstrated that when atg16L1 was absent, no autophagosome formation was observed in response to endotoxin, and IL-1β levels were enhanced (71). Thus, there may be less efficient regulation of inflammasome-associated cytokine activation in the absence of autophagy. In fact, a recent study suggested that autophagy can control IL-1 by targeting pro–IL-1 for degradation and by regulating NLRP3 inflammasome activation (72). The altered IL-1 may also be linked to parallel activation pathways, such as reactive oxygen species, which have clearly been linked to RSV infection and influence subsequent cytokine production (61, 73–76). Indeed, these pathways are important during bacterial infections as well as in inflammatory diseases such as Crohn’s. Given that some alteration of IL-1 was observed in the DC from the beclin+/− animals, the regulation of IL-1 in this setting is unclear, but overall correlates with other studies suggesting that autophagy can enhance IL-1β responses (77).
Recent studies have observed that autophagy-mediated mechanisms have an expanding role for shaping the nature of immune responses. Autophagy has been implicated for facilitating presentation of cytosolic Ags via MHC II molecules, regulates central tolerance in the thymus, and may be involved in age-associated alterations in the immune system (78–83). Thus, the manipulation of autophagy responses may be useful for treating numerous inflammatory/immune diseases as well as optimizing and improving vaccination. A recent study demonstrated that by inducing autophagy with rapamycin in bacillus Calmette-Guérin vaccination, an improved antituberculoid response could be driven (84). This latter mechanism may be associated with more efficient APC function, as autophagy not only impacts class II MHC presentation, but also increases cross presentation of cytosolic Ags to CD8 T cells for enhanced cytotoxicity (11, 12). Together, the APC enhancement would be important in viral and intracellular bacterial responses, and, therefore, might be a strategy to indeed enhance vaccine development. The present studies demonstrated that blocking autophagy altered the ability of DC to induce cytokine production from CD4+ T cells that would directly alter antiviral responses.
The overall impact of autophagy during immune responses is becoming more clearly defined. However, further investigations are necessary to determine how the immune responses are altered and specifically interact with other critical innate and acquired immune functions. Future studies will help to determine whether blocking or enhancing specific autophagy mechanisms will improve our ability to treat and/or prevent disease pathogenesis.
Footnotes
References
Disclosures
The authors have no financial conflicts of interest.




