Abstract
Dendritic cell (DC) Ag cross-presentation is generally associated with immune responses to tumors and viral Ags, and enhancement of this process is a focus of tumor vaccine design. In this study, we found that the myeloid cell surface peptidase CD13 is highly and specifically expressed on the subset of DCs responsible for cross-presentation, the CD8+ murine splenic DCs. In vivo studies indicated that lack of CD13 significantly enhanced T cell responses to soluble OVA Ag, although development, maturation, and Ag processing and presentation of DCs are normal in CD13KO mice. In vitro studies showed that CD13 regulates receptor-mediated, dynamin-dependent endocytosis of Ags such as OVA and transferrin but not fluid-phase or phagocytic Ag uptake. CD13 and Ag are cointernalized in DCs, but CD13 did not coimmunoprecipitate with Ag receptors, suggesting that CD13 does not control internalization of specific receptors but regulates endocytosis at a more universal level. Mechanistically, we found that phosphorylation of the endocytic regulators p38MAPK and Akt was dysregulated in CD13KO DCs, and blocking of these kinases perturbed CD13-dependent endocytic uptake. Therefore, CD13 is a novel endocytic regulator that may be exploited to enhance Ag uptake and T cell activation to improve the efficacy of tumor-targeted vaccines.
Production of an efficient immune response to tumor or viral Ags requires the presentation of Ag in the context of MHC class I (MHC I) in a process called Ag cross-presentation (1). In the mouse, a subset of professional APCs, the CD8+ dendritic cells (DCs), are primarily responsible for cross-presentation and activate Ag-specific cytotoxic T cells to initiate an effective immune response (2). Recent evidence has indicated that a human counterpart of these cells exists and can be distinguished by the expression of CD11c and CD141 (3–5). The mechanisms of DC Ag uptake, processing, and presentation are complex and are determined largely by both the nature of the Ag and the receptor that it encounters (6–8). Although Ags destined to be cross-presented are often internalized by phagocytic or macropinocytic mechanisms, our understanding of this process has recently been advanced by investigations of soluble exogenous Ags internalized by receptor-mediated endocytosis that are cross-presented in an MHC I manner (6, 8). These studies showed that Ag binding to its cognate receptor triggers sorting of the Ag receptor complex to kinetically and functionally distinct endosomal compartments, thus determining the fate of internalized Ag (6, 7). Ag entering rapidly maturing endosomes that fuse with vesicles of the degradative lysosomal pathway is presented in the context of MHC class II, whereas Ag targeted to a longer-lived, early endosomal population ultimately is cross-presented in the context of MHC I. Increased understanding of receptor-mediated uptake and identification of molecules that regulate this process is central for the development of more effective anti-tumor vaccines and therapies for autoimmune and infectious diseases.
CD13 or aminopeptidase N is a membrane-bound metallopeptidase expressed on specific cell types in many tissues and on all cells of the myeloid lineage. It is a multifunctional protein that has both enzymatic-dependent and -independent functions (9). As an ectopeptidase, CD13 cleaves neutral N-terminal residues from short peptides to regulate their biological activity. Independent of its enzymatic activity, CD13 is the receptor for a subclass of coronaviruses in a number of species (10) and is a homotypic adhesion molecule regulating inflammatory monocyte trafficking (11). Other studies have implicated CD13 in a variety of key cellular processes such as angiogenesis (12), tumor cell invasion (13), and metastasis (14). Our recent studies have indicated that normal hematopoietic development is maintained in mice with a global deletion of CD13 (15) and also highlighted cell types in which CD13 is highly expressed and thus may contribute to tissue function. In the current investigation, we confirmed that CD13 is very highly expressed on DCs derived from both bone marrow and spleen, suggesting it may play a role in Ag presentation, the primary function of DCs. Previous studies have implicated CD13 in macrophage phagocytosis (16) and Ag processing (17), but further studies render these associations less clear (15, 18). Thus, a direct role for CD13 in Ag presentation has not been defined. In the current study, we found that CD13 is highly expressed on the CD8+ subset of CD11c+ DCs that is principally involved in cross-presentation of viral and tumor Ags in the context of MHC I to induce cytolytic T cell responses. Additionally, the lack of CD13 leads to significantly increased DC Ag uptake and subsequent cross-presentation of Ag in vitro and in vivo. Because enhancement of Ag cross-presentation is a common goal in optimization of tumor vaccines, CD13 may be an attractive therapeutic target to improve the efficacy of receptor-targeted vaccines.
Materials and Methods
Mice
CD13 global null mice were generated at the Gene Targeting and Transgenic Facility at the University of Connecticut (15) and back-crossed for 10 generations to C57BL/6J strain (The Jackson Laboratory, Bar Harbor, ME). For all experiments, 6- to 8-wk-old mice were used in accordance with institutional and office of laboratory animal welfare guidelines.
Reagents
Unless otherwise stated, all Abs were purchased from AbDSerotec, BioLegend, eBioscience, and BD Biosciences. Anti-hCD13 mAb 452 was the kind gift of Dr. Meenhard Herlyn (University of Pennsylvania).
Generation of bone marrow-derived dendritic cells
Total bone marrow cells were obtained by flushing the femur and tibia, followed by lysis of RBCs and culture for 6 d in complete RPMI 1640 medium supplemented with 20 ng/ml GM-CSF.
Isolation of CD8+ splenic DCs
Total splenocytes were isolated by mechanical shear and RBC lysis. A single-cell suspension was incubated with CD3 and CD19–PE Abs followed by treatment with PE microbeads, and the cell suspension was passed through a MACS column to deplete CD3+ T cells and CD19+ B cells. Total splenic DCs (flow-through fraction) were isolated with CD11c followed by CD8 microbeads to obtain CD8+CD11c+ and CD8−CD11c+ populations. Purity was verified by flow cytometry.
Isolation of human peripheral blood monocytic DCs
Buffy coats from healthy volunteers were isolated by Ficoll gradients (Amersham), and after 6–7 d in culture, immature human peripheral blood-derived monocytic DCs were collected and verified for CD141+CD13+ expression by flow cytometry using anti-human CD141–allophycocyanin (Miltenyi Biotec) and anti-CD13 mAb 452–FITC.
In vitro Ag cross-presentation
B3Z T-cell hybridoma cells and bone marrow-derived dendritic cells (BMDCs) or splenic-derived dendritic cells (spDCs) were seeded in a 96-well round-bottom plate (19). The cultures were prepared in medium alone or in the presence of varying concentrations of SIINFEHL (SHL8) peptide, DOTAP-loaded, OVA bead-loaded BMDCs, or endofree soluble chicken OVA (Biovendor). After an 18-h incubation, cells were washed once with PBS followed by a chromogenic lacZ substrate (Calbiochem). After 8–24 h incubation at room temperature in the dark, the absorbance at 595 nm was measured.
In vivo Ag cross-presentation
CD8+ T lymphocytes were isolated by magnetic separation (Miltenyi Biotec) from the spleen and lymph nodes of Rag−/−CD45.1 OT-1 mice and labeled with 5 μM (CFSE) dye for 10 min at room temperature, washed once, and resuspended in sterile PBS to a final concentration of 1.0 × 107 cells/ml. On day 0, experimental animals were injected i.v. with 1.0 × 106 CFSE-labeled OT-1 T cells. On day 1, animals were primed with 10 μg soluble OVA (0.5 ml/mouse) intradermally. On day 4, spleen cells were analyzed by flow cytometry for CFSE content in the CD8+CD45.1+CFSE+ lymphocyte population.
Uptake of soluble OVA
CD11c+ BMDCs or CD8+CD11c+ spDCs were pretreated with either mannan (300 ng/ml), dimethyl amiloride (DMA) (500 μM), or bestatin (100 μg/ml) or kinase inhibitors for 30 min at 37°C followed by treatment with Alexa 488- or Alexa 594-labeled OVA for an additional 45 min at 37°C. Untreated DCs and DCs treated with only OVA served as controls. Cells were washed and stained with anti-CD11c Ab and analyzed by flow cytometry. Cells were incubated at 4°C to determine the extent of nonspecific binding, which was subtracted from the experimental intracellular uptake.
Flow cytometry
Flow cytometry was performed on either Calibur or LSRII (Becton Dickinson). Data were analyzed using FlowJo software (Tree Star).
Immunofluorescence
Cell suspensions were fixed in 4% paraformaldehyde solution, permeabilized with 0.2% Triton X-100, and blocked with 5% BSA. For colocalization studies, OVA-treated cells were incubated with a rat polyclonal anti-CD13 Ab (ProMab) overnight at 4°C. Cells were treated with TO-PRO-3 (for nuclear stain) and affixed to slides by cytospin. Slides were mounted with slow-fade (Molecular Probes) and analyzed by a Zeiss Axiovert fluorescence microscope.
Western blot analysis
Mannose receptor (MR) protein was precipitated with protein G-conjugated agarose beads (Invitrogen) by constant rotation for 1 h at 4°C. The beads were washed with Nonidet P-40 lysis buffer and analyzed by immunoblot with either anti-MR or anti-CD13 Abs.
Statistical analysis
All data are expressed as the mean ± SD or SEM. Statistical differences between groups were analyzed by using unpaired, two-tailed t test. Differences were considered significant at p < 0.05.
Results
CD13 is highly expressed on specific subsets of mouse and human DCs
To obtain an initial clue to the contribution of CD13 to DC function, we analyzed the expression level of CD13 in the two major murine spDC subsets, the CD8+ and CD8− populations, as well as in DCs differentiated from bone marrow with GM-CSF (CD11c+ BMDCs). Splenocytes from wild-type (WT) and CD13KO mice (15) were separated into CD8+ or CD8− CD11c+ DC populations by sequential negative and positive immunoselection using Ab-bound microbeads (Fig. 1A). Total numbers of isolated CD8+ spDCs (Fig. 1B) and CD11c+ BMDCs (data not shown) were comparable in mice of either genotype. Quantitative RT-PCR (qRT-PCR) analysis of mRNA isolated from spDC subsets showed a remarkable dichotomy in CD13 expression, with high levels of CD13 expressed on the CD11c+CD8+ cells, whereas expression in the CD11c+CD8− population was significantly lower. Similarly, we detected appreciable amounts of CD13 in CD11c+ BMDCs, whereas cells from CD13KO animals were negative (Fig. 1C), which was confirmed at the protein level by immunofluorescence and Western blot analysis (Fig. 1D). Finally, flow cytometric characterization of the expression levels of differentiation and maturation markers on BMDCs under basal conditions showed that the profiles of MHC and costimulatory molecules on WT and CD13KO cells were largely indistinguishable, suggesting that CD13 does not play a role in DC development (Fig. 1E).
CD13 is highly expressed on the CD8+ subset of mouse spDCs and CD11c+ BMDCs. (A) Purification of CD8+CD11c+ spDCs. Total splenocytes were magnetically depleted of CD3+ T cells and CD19+ B cells (left). CD11c+ spDCs (devoid of T and B cells, center) were further separated into CD8+CD11c+ and CD8−CD11c+ spDCs with CD11c and CD8 microbeads, and the purity of each population was verified by flow cytometry (right). (B) Numbers of CD8+CD11c+ spDCs from CD13WT and CD13KO mice, cells/ml ± SEM (n = 3 mice, three experiments). (C) Levels of CD13 mRNA assayed by qRT-PCR in the indicated cell populations. Numbers indicate relative mRNA expression level ± SEM (n = 4 mice, three separate experiments). (D) CD13 protein expression in BMDCs and CD8+ spDCs in CD13WT mice by immunofluorescence and immunoblot analysis. Images were acquired with a Zeiss Axiocam camera (63× objective) and processed by Zeiss Axiovision software. Blue, DAPI (nucleus); green, CD13-FITC. (E) Flow cytometric analysis of expression of differentiation and activation markers in CD11c+ BMDCs from CD13WT (solid line) and CD13KO (dotted line) under basal conditions (n = 3 mice in each of two independent experiments). Gray area indicates unstained cells. (F) Expression of CD13 on the CD141+ subset of human peripheral blood-derived DCs. Representative images from two independent isolates. **p < 0.01.
CD13 is highly expressed on the CD8+ subset of mouse spDCs and CD11c+ BMDCs. (A) Purification of CD8+CD11c+ spDCs. Total splenocytes were magnetically depleted of CD3+ T cells and CD19+ B cells (left). CD11c+ spDCs (devoid of T and B cells, center) were further separated into CD8+CD11c+ and CD8−CD11c+ spDCs with CD11c and CD8 microbeads, and the purity of each population was verified by flow cytometry (right). (B) Numbers of CD8+CD11c+ spDCs from CD13WT and CD13KO mice, cells/ml ± SEM (n = 3 mice, three experiments). (C) Levels of CD13 mRNA assayed by qRT-PCR in the indicated cell populations. Numbers indicate relative mRNA expression level ± SEM (n = 4 mice, three separate experiments). (D) CD13 protein expression in BMDCs and CD8+ spDCs in CD13WT mice by immunofluorescence and immunoblot analysis. Images were acquired with a Zeiss Axiocam camera (63× objective) and processed by Zeiss Axiovision software. Blue, DAPI (nucleus); green, CD13-FITC. (E) Flow cytometric analysis of expression of differentiation and activation markers in CD11c+ BMDCs from CD13WT (solid line) and CD13KO (dotted line) under basal conditions (n = 3 mice in each of two independent experiments). Gray area indicates unstained cells. (F) Expression of CD13 on the CD141+ subset of human peripheral blood-derived DCs. Representative images from two independent isolates. **p < 0.01.
Recently, a small (0.03% of human PBMCs) but consistent subset of human peripheral blood DCs has been characterized as the phenotypic and functional counterpart of the murine CD8+ DC subset (3–5). Analysis of in vitro-expanded human peripheral blood monocyte-derived DCs by flow cytometry showed that indeed, CD13 is highly expressed on this CD141+CD11c+ subset of human monocyte-derived DCs, consistent with our findings in murine DCs (Fig. 1F). While suggesting a potential functional role for CD13 in these specific DC subtypes in mice and humans, this observation also serves to reinforce the phenotypic connection between these two populations.
Lack of CD13 expression results in increased cross-presentation of soluble OVA in vivo
The CD8+ DC subset is unique in its ability to cross-present exogenous Ags on MHC I (2), suggesting a functional role for CD13 in Ag cross-presentation. To investigate this possibility, we chose an established in vivo adoptive transfer model that measures the efficiency of endogenous DC MHC I-restricted Ag presentation based on the extent of proliferation of adoptively transferred clonal CD8+ T cells. CD8+ T cells purified from CD45.1+ OT-1 mice [capable of responding only to a specific OVA peptide in the context of MHC I (20)] were labeled with the proliferation-dependent dye CFSE and adoptively transferred into either WT or CD13KO mice (CD45.2+) and subsequently challenged with an intradermal injection of soluble OVA. Ex vivo flow cytometric analysis of CD8+CD45.1+ donor lymph node T cells showed a clear reduction in CFSE levels in cells isolated from CD13KO animals, indicating that more T cells had divided in response to OVA immunization (Fig. 2A). Similarly, the “division index” (the average number of divisions of all donor cells) indicates a higher number of dividing cells in the CD13KO animals compared with that in the WT animals (Fig. 2B). Alternatively, in PBS control animals, CFSE levels were uniform between genotypes and determined the gates for “undivided” and “divided” donor T cells. Because we have previously implicated CD13 in leukocyte trafficking (11), we sought to determine if CD13 affected the ability of the DCs to encounter the adoptively transferred OT-1 T cells. However, coinjection of differentially labeled WT and CD13 null DCs into the footpads of OVA-immunized WT mice showed that the two populations were equally represented in the draining popliteal lymph nodes (Fig. 2C), suggesting that the lower numbers of proliferating T cells is not due to effects on trafficking. Taken together, these results suggest that CD13 may negatively regulate DC Ag cross-presentation.
In vivo cross-presentation of soluble OVA results in enhanced CD8+ T cell activation in the absence of CD13. (A) CFSE-labeled CD45.1+ OT-1 cells were injected i.v. into CD13WT and CD13KO mice. Soluble OVA was then injected intradermally (100 μg OVA/g). Lymphocytes were isolated from spleen and lymph nodes, stained with CD8 and CD45.1 Abs, and OT-1 cell proliferation (indicated by dilution of CFSE) was analyzed by flow cytometry (CFSE+CD8+CD45.1+ cells). The CFSE content of the OT-1 cells (CD8+ and CD45.1+) in the total live population was assessed as a measure of proliferation. (B) The average number of cell divisions in the original population as indicated by the division index (n = 4 mice per genotype, 6–8 wk old, in three separate experiments). (C) Flow cytometric analysis of the number of CD11c+PKH67-labeled WT or PKH26-labeled CD13KO BMDCs that had migrated to the popliteal lymph node of WT mice upon challenge with OVA (n = 3/genotype, two experiments). *p < 0.05.
In vivo cross-presentation of soluble OVA results in enhanced CD8+ T cell activation in the absence of CD13. (A) CFSE-labeled CD45.1+ OT-1 cells were injected i.v. into CD13WT and CD13KO mice. Soluble OVA was then injected intradermally (100 μg OVA/g). Lymphocytes were isolated from spleen and lymph nodes, stained with CD8 and CD45.1 Abs, and OT-1 cell proliferation (indicated by dilution of CFSE) was analyzed by flow cytometry (CFSE+CD8+CD45.1+ cells). The CFSE content of the OT-1 cells (CD8+ and CD45.1+) in the total live population was assessed as a measure of proliferation. (B) The average number of cell divisions in the original population as indicated by the division index (n = 4 mice per genotype, 6–8 wk old, in three separate experiments). (C) Flow cytometric analysis of the number of CD11c+PKH67-labeled WT or PKH26-labeled CD13KO BMDCs that had migrated to the popliteal lymph node of WT mice upon challenge with OVA (n = 3/genotype, two experiments). *p < 0.05.
CD13 regulates cross-presentation of polypeptide but not other forms of Ag by DCs to CD8+ T cells in vitro
Efficient Ag presentation involves a number of interrelated processes including Ag uptake, Ag processing, MHC loading, and representation of the MHC–Ag complex on the cell surface, each of which is important to productive T cell activation. To determine whether CD13 participates in one or more of these processes, we tested the T cell response to WT or CD13KO DCs treated with different forms of Ag designed to distinguish aspects of cross-presentation (Table I) in an in vitro system using the B3Z T cell hybridoma. Similar to T cells from the OT-1 mouse, this cell line specifically recognizes the SH8 OVA-derived peptide in the context of MHC I Kb but contains a lacZ reporter gene under the control of elements of the IL-2 enhancer (19). In this system, lacZ activity induced in B3Z–DC cocultures parallels levels of IL-2 transcription and so directly reflects the efficiency of presentation of OVA peptide–MHC I complexes by DCs. Notably, CD13 null DCs provided with OVA polypeptide showed a nearly 2-fold increase in B3Z activation, whereas there was no difference between WT and CD13KO DCs in the T cell response to other forms of Ag, indicating that CD13 contributes to Ag uptake but not processing or presentation (Fig. 3 and Table I) and provides further evidence that the increase in T cell activation is not due to differential trafficking in the absence of CD13. Finally, in agreement with our previous observations (15), DC Ag uptake by phagocytosis (bead-associated OVA) is not affected by lack of CD13, suggesting that only particular mechanisms of uptake are CD13 dependent.
| Figure Part . | Form of Ag . | Processes Involved . |
|---|---|---|
| 3A | OVA peptide (SIINFEHL, SH8) | Positive control, circumvents Ag uptake, processing, and presentation (21) |
| 3B | Intact OVA protein | Ag uptake via receptor-mediated endocytosis, requires processing and presentation (8) |
| 3C | OVA-coated polystyrene beads | Ag uptake by phagocytosis, requires processing and presentation (22) |
| 3D | OVA loaded into DCs via liposomes | Bypasses Ag uptake, requires Ag processing and presentation (23) |
| Figure Part . | Form of Ag . | Processes Involved . |
|---|---|---|
| 3A | OVA peptide (SIINFEHL, SH8) | Positive control, circumvents Ag uptake, processing, and presentation (21) |
| 3B | Intact OVA protein | Ag uptake via receptor-mediated endocytosis, requires processing and presentation (8) |
| 3C | OVA-coated polystyrene beads | Ag uptake by phagocytosis, requires processing and presentation (22) |
| 3D | OVA loaded into DCs via liposomes | Bypasses Ag uptake, requires Ag processing and presentation (23) |
CD13KO BMDCs show enhanced cross-presentation of soluble Ag in vitro. DCs were loaded with increasing doses of the indicated forms of Ag, cocultured with B3Z cells, and the response measured by a colorimetric assay. (A) H2Kb (SIINFEHL or SH8) peptide, (B) soluble OVA, (C) OVA adsorbed to polystyrene beads, and (D) OVA-loaded liposomes. Data represent absorbance ± SD (n = 3 mice/genotype, three independent experiments). *p < 0.05.
CD13KO BMDCs show enhanced cross-presentation of soluble Ag in vitro. DCs were loaded with increasing doses of the indicated forms of Ag, cocultured with B3Z cells, and the response measured by a colorimetric assay. (A) H2Kb (SIINFEHL or SH8) peptide, (B) soluble OVA, (C) OVA adsorbed to polystyrene beads, and (D) OVA-loaded liposomes. Data represent absorbance ± SD (n = 3 mice/genotype, three independent experiments). *p < 0.05.
CD13 null DCs internalize soluble Ag more efficiently
To confirm that CD13 regulates uptake of soluble Ag, we directly assessed the relative ability of WT and CD13KO DCs to internalize fluorescently labeled OVA protein in vitro. Consistent with enhanced cross-presentation in the absence of CD13 in vivo and in vitro, we observed significantly higher uptake of Ag by CD13 null CD8+ spDCs over a wide range of Ag doses at 37°C, both in the amount of Ag internalized (increased mean fluorescence intensity; MFI) and the number of cells internalizing Ag (percent cellularity, Fig. 4A). This effect was not due to extracellular coating of the Ag, as it did not occur when performed at 4°C (data not shown). Notably, it has been shown that at high OVA concentrations, DC uptake mechanisms switch and fluid phase uptake becomes predominant over receptor-mediated endocytosis (24), predicting that the CD13-dependent increase in OVA endocytosis may disappear at high Ag doses. Indeed, at OVA concentrations above 1 mg/ml, the increase in OVA uptake is no longer evident (Fig. 4B), suggesting that CD13 does not participate in fluid phase uptake, further defining its specificity. The increase in uptake by CD13KO CD8+ spDCs was also verified by immunofluorescence using labeled OVA at standard doses (Fig. 4C). Importantly, pretreatment of DCs with an anti-CD13 mAb boosts OVA uptake by WT DCs to the level of CD13KO cells in a dose-dependent manner (Fig. 4D), confirming that the effect is indeed CD13 dependent. In contrast to intact OVA, CD13WT and CD13KO BMDCs primed with different doses of labeled SIINFEHL peptide showed nearly identical uptake profiles by flow cytometry (Fig. 4E), confirming that CD13 specifically regulates particular mechanisms of Ag uptake. Finally, immunostaining for CD13 shows that it appears to colocalize and cointernalize with labeled OVA as indicated by overlapping fluorochromes in WT DCs (Fig. 4F). Taken together, these data imply that CD13 participates in Ag uptake and thus impacts subsequent Ag cross-presentation by DCs.
Lack of CD13 results in increased uptake of soluble OVA by CD8+ spDCs in vitro. (A and B) Uptake of FITC-labeled soluble OVA by CD8+ spDCs by flow cytometry (n = 4; three separate experiments). (C) Immunofluorescence analysis of Alexa 594-labeled OVA uptake by CD8+ spDCs isolated from CD13WT and CD13KO mice. Blue, TO-PRO-3 (nucleus); red, Alexa 594–OVA, 40× objective. Representative images of two independent experiments. (D) FACS analysis showed the effect of increasing doses of CD13 mAb in CD13WT mice on OVA uptake. (E) BMDCs were pulsed with either control or labeled SIINFEHL peptide at a dose of 30 μM and analyzed by FACS (n = 3 mice each genotype). CD13WT (solid line) and CD13KO (dotted line) or unstained (gray area). (F) Colocalization and cointernalization of CD13 with OVA as indicated by the arrowhead (yellow dots). Blue, TO-PRO-3; red, CD13–Texas red; green; Alexa 488–OVA, 40× objective. Three independent experiments. *p < 0.05, **p < 0.01.
Lack of CD13 results in increased uptake of soluble OVA by CD8+ spDCs in vitro. (A and B) Uptake of FITC-labeled soluble OVA by CD8+ spDCs by flow cytometry (n = 4; three separate experiments). (C) Immunofluorescence analysis of Alexa 594-labeled OVA uptake by CD8+ spDCs isolated from CD13WT and CD13KO mice. Blue, TO-PRO-3 (nucleus); red, Alexa 594–OVA, 40× objective. Representative images of two independent experiments. (D) FACS analysis showed the effect of increasing doses of CD13 mAb in CD13WT mice on OVA uptake. (E) BMDCs were pulsed with either control or labeled SIINFEHL peptide at a dose of 30 μM and analyzed by FACS (n = 3 mice each genotype). CD13WT (solid line) and CD13KO (dotted line) or unstained (gray area). (F) Colocalization and cointernalization of CD13 with OVA as indicated by the arrowhead (yellow dots). Blue, TO-PRO-3; red, CD13–Texas red; green; Alexa 488–OVA, 40× objective. Three independent experiments. *p < 0.05, **p < 0.01.
CD13 regulates MR-mediated endocytosis
Ag uptake for cross-presentation involves cell surface carbohydrate-binding receptors, primarily the C-type lectins of the MR family including the MR (CD206) and DEC205 (CD205), which are expressed on DCs (reviewed in Ref. 25). Pertinent to our study, uptake of soluble OVA that is targeted for cross-presentation by CD8+ DC predominantly occurs via MR-mediated endocytosis. This process targets the OVA to specific early endosomes that are distinct from Ag destined for class II presentation (6, 24). As previously reported (6, 7), we found that the levels of mRNA encoding the MR in CD8− spDCs are quite low but are significantly elevated in the CD13+ BMDC and CD8+ spDC populations (Figs. 1, 5A). Similarly, protein levels of MR are equivalent as assessed by immunofluorescence and flow cytometry (Fig. 5B, 5C). Further, immunoprecipitation/Western blot analyses indicate that CD13 and MR are not present in a complex in WT DC extracts under these conditions (Fig. 5D). Therefore, combined with our results showing that internalized OVA and CD13 colocalize in BMDCs (Fig. 4E), it is likely that CD13 may occupy the same endosomal compartment as internalized Ag bound to its receptor. To investigate further the relationship between CD13 and MR-mediated uptake, we pretreated WT or CD13KO CD8+ spDCs with mannan [to block OVA binding to MR (24)] followed by Alexa 488-labeled OVA. Mannan significantly diminished the increase in uptake of OVA protein in CD13KO DCs at all doses (Fig. 5E), reducing it to a level equivalent to that of WT DCs. Conversely, the increase in OVA uptake persisted in the presence of an inhibitor of macropinocytosis, DMA (Fig. 5F), in agreement with published reports (6) and our previous data (Fig. 4B). Moreover, pretreatment of the DCs with the aminopeptidase inhibitor bestatin [blocks CD13 peptidase activity (26)] had no effect on the uptake of OVA by BMDCs or spDCs over a range of doses (Fig. 5F and not shown), indicating that CD13 does not act in a bestatin-sensitive manner in this context. Finally, we confirmed that the MR-dependent increase in OVA uptake enhances T cell activation by pretreating WT or CD13KO CD8+ spDCs with the inhibitors prior to adding soluble OVA and B3Z cells, resulting in markedly reduced T cell activation in the presence of mannan, whereas DMA and bestatin had no effect (Fig. 5G and data not shown). Taken together, lack of CD13 enhances cross-presentation of soluble Ag by CD8+ spDCs and BMDCs by regulating MR-mediated OVA uptake.
CD13 regulates DC uptake of soluble OVA via the MR. (A) qRT-PCR analysis of MR mRNA expression in both CD13WT and CD13KO CD8+ spDCs and BMDCs. Data represent relative expression ± SEM, n = 3 mice. (B) Immunofluorescence: blue, DAPI (nucleus); green (MR-FITC), 63× objective. (C and D) Flow cytometry (C) and immunoblot analysis (D) of MR protein expression in BMDCs. (D) Lower panel, Coimmunoprecipitation (IP) of CD13 with MR in BMDCs. (E) Effect of increasing doses of mannan on uptake of soluble OVA. MFI ± SEM, n = 4 mice. **p < 0.01. (F) DMA and bestatin showed no effect on OVA uptake in either genotype. **p < 0.01. (G) Lack of CD13 increases in vitro cross-presentation of soluble OVA in a dose-dependent manner. Data represent absorbance ± SD, n = 4 mice. a, CD13WT (0.25 μg OVA versus mannan + OVA); b, CD13KO (0.25 μg OVA versus mannan + OVA); c, CD13WT (0.5 μg OVA versus mannan + OVA); d, CD13KO (0.5 μg OVA versus mannan + OVA). Data are representative of three independent experiments. **p < 0.01.
CD13 regulates DC uptake of soluble OVA via the MR. (A) qRT-PCR analysis of MR mRNA expression in both CD13WT and CD13KO CD8+ spDCs and BMDCs. Data represent relative expression ± SEM, n = 3 mice. (B) Immunofluorescence: blue, DAPI (nucleus); green (MR-FITC), 63× objective. (C and D) Flow cytometry (C) and immunoblot analysis (D) of MR protein expression in BMDCs. (D) Lower panel, Coimmunoprecipitation (IP) of CD13 with MR in BMDCs. (E) Effect of increasing doses of mannan on uptake of soluble OVA. MFI ± SEM, n = 4 mice. **p < 0.01. (F) DMA and bestatin showed no effect on OVA uptake in either genotype. **p < 0.01. (G) Lack of CD13 increases in vitro cross-presentation of soluble OVA in a dose-dependent manner. Data represent absorbance ± SD, n = 4 mice. a, CD13WT (0.25 μg OVA versus mannan + OVA); b, CD13KO (0.25 μg OVA versus mannan + OVA); c, CD13WT (0.5 μg OVA versus mannan + OVA); d, CD13KO (0.5 μg OVA versus mannan + OVA). Data are representative of three independent experiments. **p < 0.01.
CD13 regulates endocytosis of dynamin-dependent Ags
We next sought to determine the effect of the lack of CD13 on endocytosis of another well-characterized receptor-mediated ligand, transferrin, or the fluid-phase uptake of dextran (27). Treatment of DCs with fluorescently labeled versions of these ligands showed that similar to OVA uptake (Fig. 6A), transferrin internalization (Fig. 6B) was significantly increased in the knockout cells compared with WT, whereas FITC–dextran uptake was equivalent in both genotypes (Fig. 6C). Furthermore, treatment of cells with Dynasore, a small-molecule inhibitor of the scission GTPases dynamin 1 and 2 (28), reduced the levels of internalized OVA and transferrin in CD13KO cells to those of WT while having no effect on the uptake of dextran (Fig. 6C), suggesting that CD13 may regulate dynamin-dependent endocytic mechanisms in DCs.
CD13 regulates endocytosis of dynamin-dependent Ags. Similar to OVA–FITC, CD13KO DCs are more efficient in the uptake of transferrin–FITC. Increasing doses of Dynasore abrogates uptake of (A) OVA–FITC and (B) transferrin–FITC but not (C) dextran–FITC in both CD13WT and CD13KO. Data represent MFI ± SD, n = 3 mice (three separate experiments). *p < 0.05, **p < 0.01.
CD13 regulates endocytosis of dynamin-dependent Ags. Similar to OVA–FITC, CD13KO DCs are more efficient in the uptake of transferrin–FITC. Increasing doses of Dynasore abrogates uptake of (A) OVA–FITC and (B) transferrin–FITC but not (C) dextran–FITC in both CD13WT and CD13KO. Data represent MFI ± SD, n = 3 mice (three separate experiments). *p < 0.05, **p < 0.01.
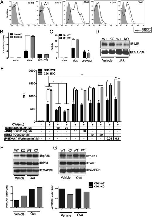
To begin to decipher the mechanism by which CD13 regulates endocytosis, we investigated conditions where Ag uptake by DCs is perturbed. It is widely believed that upon maturation, DCs terminate all Ag uptake mechanisms to ensure presentation of a single Ag epitope to responding cells (29). Therefore, if CD13 is important to DC maturation, the increased Ag uptake we observed in CD13KO DCs may reflect a more immature phenotype. However, when we induced maturation in WT and CD13KO DCs with LPS, expression levels of a panel of standard DC maturation and activation markers were slightly, but not significantly, lower in the CD13KO cells as assessed by flow cytometry (Fig. 7A). The possibility that this small shift reflects a more immature phenotype is unlikely as the increase in Ag uptake and subsequent cross-presentation in CD13KO DCs was abrogated upon maturation with LPS, suggesting these cells mature normally (Fig. 7B, 7C). Alternatively, the maturation-dependent decrease in MR uptake has recently been attributed to the downregulation of MR levels in mature DCs (30). MR expression is clearly reduced in both WT and CD13KO DCs treated with LPS (Fig. 7D), and thus persistent MR expression during maturation in the absence of CD13 is not responsible for the enhanced uptake in CD13KO cells.
CD13KO DCs mature normally but show aberrant levels of activated p38MAPK and phospho-Akt. (A) Effect of LPS stimulation on expression of activation and maturation markers in CD13WT (solid line) and CD13KO (dotted line) BMDCs; gray area indicate unstained cells. OVA uptake (B) and B3Z response (C) were significantly reduced in both genotypes upon LPS treatment. (D) Immunoblot analysis of MR protein expression under these conditions in either genotype. (E) Treatment of DCs with specific inhibitors of p38MAPK, PI3K–Akt, JNK, and ERK on OVA uptake. Data represent MFI ± SD, n = 2 mice. In unstimulated BMDCs, increased phospho-p38MAPK (F) but reduced phospho-Akt (G) levels were observed in CD13KO cells compared with those in CD13WT. Data are representative of three independent experiments. *p < 0.05, **p < 0.01.
CD13KO DCs mature normally but show aberrant levels of activated p38MAPK and phospho-Akt. (A) Effect of LPS stimulation on expression of activation and maturation markers in CD13WT (solid line) and CD13KO (dotted line) BMDCs; gray area indicate unstained cells. OVA uptake (B) and B3Z response (C) were significantly reduced in both genotypes upon LPS treatment. (D) Immunoblot analysis of MR protein expression under these conditions in either genotype. (E) Treatment of DCs with specific inhibitors of p38MAPK, PI3K–Akt, JNK, and ERK on OVA uptake. Data represent MFI ± SD, n = 2 mice. In unstimulated BMDCs, increased phospho-p38MAPK (F) but reduced phospho-Akt (G) levels were observed in CD13KO cells compared with those in CD13WT. Data are representative of three independent experiments. *p < 0.05, **p < 0.01.
MAPK signaling is dysregulated in CD13 null DCs
It is well recognized that endocytosis regulates signal transduction cascades. Conversely, the process of endocytosis itself is tightly regulated by kinases of distinct signaling cascades (reviewed in Ref. 31). To examine whether the increase in endocytosis in CD13KO cells involves signaling molecules, we treated DCs with inhibitors of various kinases that have been implicated in the regulation of endocytosis. Notably, inhibition of the stress kinase p38MAPK reduced OVA uptake by the CD13KO cells to a level similar to that of WT (Fig. 7E), suggesting that p38MAPK is a critical contributor to CD13-dependent endocytosis, whereas blocking of ERK or JNK kinases had no effect. Alternatively, PI3K–Akt inhibition increased uptake by both WT and KO DCs equally, suggesting a negative regulatory role for these kinases in endocytic uptake (Fig. 7E and Supplemental Fig. 1). Commensurate with levels of increased Ag uptake in unstimulated CD13KO DCs, phosphorylated p38MAPK protein levels were enhanced over WT (Fig. 7F). In addition, and in agreement with functional data, phospho-Akt levels were lower in CD13KO DCs (Fig. 7G). Activation of p38MAPK increased in both WT and CD13KO cells upon Ag treatment (Fig. 7F) as previously described (32). Therefore, CD13 negatively regulates dynamin-dependent, receptor-mediated endocytosis of ligands by mechanisms involving the p38MAPK, PI3K–Akt kinase pathways, leading to increased Ag uptake, Ag cross-presentation, and T cell activation.
Discussion
CD13 is widely expressed, but it is generally found only on specific cell types within a given tissue, enabling it to perform multiple functions. For example, in the kidney it is highly expressed on the luminal membrane of epithelial cells lining the proximal tubules where it degrades peptides to facilitate amino acid resorption (9). Alternatively, on monocytes it is a homotypic adhesion molecule that regulates immune cell trafficking to sites of inflammation independent of its enzymatic activity (11). In the current investigation, we explored the functional consequence of the high expression of CD13 on the CD8+ subset of murine DCs and its human counterpart, CD11c+CD141+ peripheral blood cells. Our study demonstrated that the absence of CD13 significantly enhances cross-presentation of soluble Ag in vivo and in vitro via regulation of receptor-mediated uptake. Whereas uptake of the full-length polypeptide of the prototypical Ag OVA was clearly increased in CD13KO DCs, other modes of Ag uptake such as phagocytosis or pinocytosis were not affected by loss of CD13 nor were Ag processing or presentation mechanisms. We found that CD13 and Ag appear to colocalize in DCs, however CD13 and the MR do not coimmunoprecipitate under these conditions, which is consistent with their occupying the same endosomal compartment and that CD13 regulation of endocytosis is not limited to the MR. Indeed, lack of CD13 also increased the endocytosis of transferrin in a dynamin-dependent manner but had no effect on the fluid phase, dynamin-independent uptake of dextran, supporting specificity in CD13 regulation of internalization. Mechanistically, we found that whereas CD13KO DCs mature normally, key mediators of endocytosis p38MAPK and Akt are dysregulated in these cells, and their inhibition perturbs the enhanced CD13-dependent uptake. Thus, altered kinase activation may contribute to the significant and productive amplification of Ag endocytosis resulting in enhanced Ag presentation and T cell responses.
Relevant to our current findings, a previously published study described an association among CD13, the MR, and Ag in a macrophage cell line where CD13 was localized and cointernalized with MR and OVA (33). However, although these investigators postulated a role for CD13 in MR uptake, that role remained undefined. In our study, investigation of the contribution of CD13 to DC function and dissection of the mechanism of CD13-dependent Ag cross-presentation led us to a similar observation with a novel and unforeseen functional outcome, inhibition of Ag uptake. In this regard, gain of function studies have suggested that CD13 is a phagocytic accessory molecule that enhances FcγR-mediated phagocytosis upon cross-linking with mAbs (11). However, in studies using our CD13KO animals, we have found that lack of CD13 had no effect on macrophage uptake of opsonized Ag (15), which is supported by our current results showing that DC presentation of phagocytosed OVA-coated polystyrene beads is independent of CD13. Alternatively, early studies implicated CD13 in trimming of antigenic peptides prior to MHC loading (17), but this function has subsequently been attributed to the endoplasmic reticulum-resident peptidases ERAP1 and ERAP2 (18, 34). Thus, CD13 may be primarily an endocytic regulator and may contribute to presentation of Ag in this context alone.
Not surprisingly, CD13 itself is frequently endocytosed either through physiological sorting mechanisms or after ligation by physiologic or targeted ligands where its mode of uptake appears to depend on the cell type and proteins associated with CD13. In polarized epithelial cells, CD13 is an apical membrane protein, although newly synthesized CD13 is first expressed on the basolateral surface and subsequently internalized into distinct sorting endosomes in a clathrin-, dynamin-, and cdc42-dependent manner (35). These endosomes are subsequently transcytosed and fuse with the apical membrane to achieve polarization (36, 37). Alternatively in other cells, internalization of CD13 from the cell surface can be triggered by binding of Abs (11), coronavirus (38), drugs (39), or CD13-targeted vesicles (40). Where the mechanisms have been characterized, it appears that when ligated, CD13 is internalized by lipid raft/caveolar mechanisms (38). In addition, CD13 internalization can be modulated by associated proteins as illustrated by studies showing that CD13 is internalized via clathrin-dependent mechanisms in endothelial cells, but transfection of a construct expressing RECK induces CD13–RECK complexes that are internalized in an alternate, clathrin-independent manner (41). Therefore, CD13 is associated with various mechanisms of internalization, consistent with a role as a regulator of endocytosis.
Inhibition of p38MAPK activity abrogated the CD13-dependent increase in Ag uptake, whereas blocking the PI3K–Akt pathway increased uptake in both WT and KO cells. Accordingly, basal phospho-p38MAPK levels are increased and phospho-Akt levels decreased in CD13KO DCs to an extent consistent with the increase in Ag uptake, implicating these kinases in the phenotype of CD13KO cells. Previous studies in numerous cell types have implicated active p38MAPK as a positive regulator of receptor-mediated endocytosis, and blocking of this activity prevented cargo internalization. Pertinent to this study, p38MAPK-dependent activation of the Rsk family serine-threonine kinase MAPKAPK2 is necessary for TLR-mediated endocytosis in DCs (42). Similarly, in kidney epithelium, entry of the avian reovirus requires activated p38MAPK to gain entry to the cell (43) as does EGFR internalization in keratinocytes (44). Mechanistic studies in neutrophils and fibroblasts have shown that p38MAPK is required for endosomal formation and internalization by the phosphorylation of endosomal proteins EEA-1 and Rab5a (45, 46). These data are consistent with p38MAPK as a mediator of enhanced Ag uptake in CD13KO cells.
The mechanism by which p38MAPK activity is increased by the loss of CD13 remains to be determined. As members of the mammalian stress-activated MAPK family, p38MAPKs are activated by cellular stresses such as irradiation, hypoxia, osmotic and heat shock, as well as the ligation of a wide variety of physiological receptors (reviewed in Ref. 47). Mechanistically, p38MAPK is activated by a triple-layered kinase cascade that sequentially phosphorylates intermediate kinases to result in actively phosphorylated p38MAPK. Conversely, p38MAPK is inactivated by the MAPK phosphatases, whose differential expression and activity dictates MAPK signal intensity and the duration of the physiological response. Relevant to our study, MR-mediated Ag uptake itself has been shown to activate p38MAPK (32) as does maturation of DCs in response to a number of stimuli, where blocking of p38MAPK activity inhibits DC maturation (48). Therefore, the lack of CD13 may affect any number of p38MAPK regulators to provoke its activation. Alternatively, we have previously shown that Ab cross-linking of CD13 on human monocytic cell lines to mimic ligand binding induces signal transduction cascades (11), including activation of p38MAPK (M. Ghosh, J. Subramani, and L.H. Shapiro, unpublished observations), and thus CD13 may be more directly linked to p38MAPK activation. However, the relevance of this observation to the current study awaits elucidation of the physiological relationship between basal versus cross-linked CD13 activities. Finally, antagonism between the p38MAPK and Akt pathways has been demonstrated in a number of studies (reviewed in Ref. 49), which may explain reduced levels of activated Akt in CD13KO cells. Further investigation will be necessary to dissect the specific link between CD13 expression and CD13 cross-linking and their effects on kinase activation and endocytosis.
Why a molecule that ultimately inhibits Ag cross-presentation is highly and specifically expressed on the subset of dendritic cells dedicated for cross-presentation is not clear. However, it has been shown that the efficiency of Ag presentation is dictated by the mechanism of Ag uptake (50, 51), and thus it is possible that CD13 suppression of receptor-mediated endocytosis diverts Ag to an uptake mechanism that would produce a more effective response. Alternatively, although receptor-mediated Ag uptake is highly efficient (52), receptors differ in their ability to supply Ag to intracellular compartments (53), which is thought to reflect a mechanism of endocytic regulation by restricting access to Ags (51). CD13 may regulate uptake by particular receptors and so may be an underlying factor in differential receptor uptake. Finally, as discussed earlier, CD13 itself is endocytosed in response to a number of different stimuli, and similarly its membrane localization is also altered in response to various signals (21), suggesting that its expression level and/or localization is context dependent. Thus, downregulation or sequestration of CD13 under certain conditions would allow endocytosis to proceed. Further investigation is required to address these interesting questions.
Importantly, a universal goal in the design of effective anti-tumor and anti-viral vaccines is enhanced DC Ag cross-presentation to amplify the production of Ag-specific CTLs directed against tumor or viral Ags (reviewed in Ref. 22). Targeting of Ags to DC surface proteins, including the MR, by various means is an attractive strategy that is often used to achieve this goal (23, 54). Our identification of CD13 as a regulator of DC Ag cross-presentation suggests that design of vaccines to target CD13, in combination with receptor-specific delivery of Ag, may be an effective and novel strategy to augment CTL responses and have the potential to improve both targeted vaccine delivery as well as modulate other immune responses.
Acknowledgements
We thank the laboratories of Drs. Claffey, Aguila, Srivastava, Ferrer, LeFrancois, and Khanna. In addition, we thank the Gene Targeting and Transgenic, the Flow Cytometry, and the Research Histology Cores at the University of Connecticut Health Center.
Footnotes
This work was supported by Public Health Service grants, the National Cancer Institute (CA-106345), and the National Heart, Lung, and Blood Institute (HL-70694).
The online version of this article contains supplemental material.
References
Disclosures
The authors have no financial conflicts of interest.






