Abstract
Lung infections represent a tremendous disease burden and a leading cause of acute lung injury. STAT3 signaling is essential for controlling lung injury during pneumonia. We previously identified LIF as a prominent STAT3-activating cytokine expressed in the airspaces of pneumonic lungs, but its physiological significance in this setting has never been explored. To do so, Escherichia coli was intratracheally instilled into C57BL/6 mice in the presence of neutralizing anti-LIF IgG or control IgG. Anti-LIF completely eliminated lung LIF detection and markedly exacerbated lung injury compared with control mice as evidenced by airspace albumin content, lung liquid accumulation, and histological analysis. Although lung bacteriology was equivalent between groups, bacteremia was more prevalent with anti-LIF treatment, suggestive of compromised barrier function rather than impaired antibacterial defense as the cause of dissemination. Inflammatory cytokine expression was also exaggerated in anti-LIF–treated lungs, albeit after injury had ensued. Interestingly, alveolar neutrophil recruitment was modestly but significantly reduced compared with control mice despite elevated cytokine levels, indicating that inflammatory injury was not a consequence of excessive neutrophilic alveolitis. Lastly, the lung transcriptome was dramatically remodeled during pneumonia, but far more so following LIF neutralization, with gene changes implicating cell death and epithelial homeostasis among other processes relevant to tissue injury. From these findings, we conclude that endogenous LIF facilitates tissue protection during pneumonia. The LIF–STAT3 axis is identified in this study as a critical determinant of lung injury with clinical implications for pneumonia patients.
Lung infections result in the greatest burden of infectious disease worldwide, regardless of socioeconomic status (1). Moreover, lung infections account for the largest number of infection-related deaths and disability-adjusted life years (1, 2), demanding further insight regarding the pathophysiology of this important disease. Pulmonary innate immunity, however, is a complex and robust response to invading pathogens that must be delicately balanced to ensure adequate host defense while minimizing tissue injury. Indeed, pneumonia is the most common cause of acute lung injury (ALI), including its most severe form, acute respiratory distress syndrome (ARDS) (3). Therefore, the inflammatory response to pneumonia is both a necessary and dangerous consequence of respiratory infection, and the mechanisms whereby this response is tilted in favor of the host remain enigmatic.
STAT3 has emerged as a signaling hub that may be uniquely poised to both promote host defense and limit injurious inflammation in the lungs (4). This transcription factor is activated in the lungs by multiple stimuli (4), and its presence in alveolar epithelial cells is protective in several contexts of inflammatory injury (5–10). During pneumonia, we have shown that mice lacking alveolar epithelial STAT3 exhibit defects in both innate immunity and tissue protection (10), suggesting that synthesis of factors upstream of STAT3 in the lungs may be particularly influential on outcome. For instance, multiple STAT3-activating cytokines have been linked to host defense and/or lung injury, including IL-6, IL-11, IL-10, IL-22, IL-23, and G-CSF among others (11–15). Whether and which of these factors converge to govern the inflammatory response to pneumonia through STAT3 is unclear.
The IL-6 family of cytokines includes at least 10 biologically diverse members, all of which signal through STAT3 and share gp130 as a common receptor subunit (16). LIF is among the IL-6 family members significantly induced during pneumonia and appears to be particularly important for epithelial STAT3 activation (10). Yet the influence of LIF expression on STAT3-mediated tissue protection or other host responses to pneumonia is unknown. This pleiotropic cytokine is most widely recognized for its ability to preserve the totipotency of embryonic stem cells (17). Other well-appreciated functions include roles in fertility, hematopoiesis, endocrine regulation, hepatic acute phase protein expression, and development (18). LIF has also been linked to inflammation, albeit inconsistently, with evidence that it can exacerbate or diminish this process depending on the biological context (19). The administration of excess rLIF by pharmacologic or genetic engineering approaches suggests a potential protective ability of this cytokine in response to intrapulmonary LPS (20) or hyperoxia (21), confirming LIF’s capacity to signal in the lung environment. Although LIF protein is detectable in pleural effusions (22) and increased in the lungs of patients with ARDS (23), its functional relevance in the setting of lung injury is entirely unknown. In the current study, we sought to determine whether and how endogenous LIF influenced ALI and host defense during pneumonia.
Materials and Methods
Mice
Experiments were performed using C57BL/6 mice at 6–12 wk of age. All animal protocols were approved by the Institutional Animal Care and Use Committee at Boston University.
Pneumonia
Mice were anesthetized by i.p. administration of a mixture containing ketamine (50 mg/kg) and xylazine (5 mg/kg). For intratracheal (i.t.) instillations, a 24-gauge angiocatheter was placed into surgically exposed tracheas and guided into the left bronchus. A 50-μl bolus of saline containing ∼106 CFU Escherichia coli (serotype 06:K2:H1; ATCC #19138; American Type Culture Collection) or 25 ng recombinant murine LIF (rmLIF; R&D Systems) was instilled through the angiocatheter into the left lung lobe. The bacterial inoculum was estimated by OD and confirmed by plating serial dilutions on 5% sheep blood agar plates. Where indicated, bacteria or rmLIF was coinstilled with 10 μg normal goat IgG (R&D Systems) or a neutralizing goat polyclonal IgG targeting murine LIF (R&D Systems). At the indicated time points, mice were euthanized by isoflurane overdose, and tissues were harvested for the measurements described below.
Bronchoalveolar lavage
Bronchoalveolar lavage fluid (BALF) was collected as previously described for the indicated outcomes (10, 24). Briefly, isolated lungs were cannulated with a 20-gauge blunted stainless steel catheter and washed 10 times with 1 ml PBS. Supernatants from the first wash were aliquoted following centrifugation (300 × g for 5 min at 4°C) and archived at −80°C for subsequent analyses. Total cell counts were calculated using a hemacytometer. Differential counts were performed on cells stained with Diff-Quik (Dade-Behring) following cytocentrifugation. For alveolar macrophage studies, lungs of uninfected mice were lavaged 10 times with ice-cold HBSS (no Ca2+ or Mg2+) containing 1 M HEPES, penicillin/streptomycin, and 0.5 M EDTA. Following centrifugation, cell pellets (>99% alveolar macrophages) were resuspended in serum-free RPMI 1640 medium and cultured as described below.
Protein measurements
LIF, G-CSF, GM-CSF, IL-10, IL-17, IL-1β, IL-6, KC/CXCL1, and MIP-2/CXCL2 concentrations were determined using a LiquiChip 200 workstation (Qiagen) in conjunction with a Bio-Plex cytokine bead array (Bio-Rad). Mouse albumin (Bethyl Laboratories), receptor for advanced glycation end products (RAGE; R&D Systems), and, in some cases, LIF concentrations (R&D Systems) were measured by ELISA.
Immunoblots
Snap-frozen lungs were homogenized using a Bullet Blender (Next Advance), and total protein concentrations were determined in extraction buffer as previously described (24). Immunoblots were performed for Y705–p-STAT3 and total STAT3 as described (10, 24) using Abs from Cell Signaling Technology (catalog numbers 9131 and 9132, respectively).
Lung histology and immunohistochemistry
Following euthanasia, hearts were ligated to maintain pulmonary blood volume, and isolated lungs were instilled with buffered 6% glutaraldehyde or 4% paraformaldehyde solutions at 23 cm H2O pressure for fixation. H&E-stained sections were prepared from glutaraldehyde-fixed lungs for a qualitative visual assessment of pulmonary inflammation. Immunohistochemistry for p-STAT3 was performed on paraformaldehyde-fixed lungs using an Intellipath FLX Autostainer and preformulated processing and detection reagents provided by the manufacturer (Biocare Medical). Briefly, sections were blocked with peroxidase solution following deparaffinization and washed in TBS containing 0.05% Tween-20 (which preceded every subsequent step). Slides were trypsinized for 15 min and blocked with Rodent Block M solution for 30 min to eliminate effects of endogenous IgG. After blocking, sections were exposed to rabbit monoclonal anti–p-STAT3 (diluted 1:100; #9145; Cell Signaling Technology) or an equal concentration of isotype control Ab (#3900; Cell Signaling Technology) for 1.5 h. Slides were then exposed to secondary Ab (Rabbit HRP Polymer) for 30 min, and p-STAT3 immunoreactivity was visualized following DAB exposure and dehydration.
Lung wet/dry weight
Wet/dry ratios were calculated from freshly isolated and desiccated lungs as described previously (10).
Bacteriology
Blood or lung homogenates were serially diluted in sterile H2O and grown overnight at 37°C on 5% sheep blood agar plates. Viable bacteria were enumerated by colony counts and expressed as total CFU per lung or per milliliter of blood.
Cell culture
RAW 264.7 and MLE-12 cells were purchased from American Type Culture Collection and maintained as recommended by the provider. A total of 2 × 105 (RAW 264.7) or 1 × 105 (MLE-12) cells was seeded in 48-well tissue-culture plates. Alveolar macrophages were harvested by lavage as described above, and 2 × 105 cells were allowed to adhere in 48-well plates for 30 min in serum-free RPMI 1640 medium. After the incubation, medium was replaced with RPMI 1640 containing 10% FBS and penicillin/streptomycin. In all cases, cells were stimulated on the following day with vehicle or LPS (5 μg/ml; Sigma-Aldrich) for 2 h in the absence or presence of rmLIF (1 μg/ml), and cell lysates were collected for mRNA extraction.
Quantitative RT-PCR
Cell lysate or lung mRNA induction was quantified for IL-6, Fas, and vascular endothelial growth factor a (VEGFa) using quantitative RT-PCR (qRT-PCR). For in vivo experiments, left (infected) lung lobes were homogenized using a Bullet Blender (Next Advance), and total RNA was purified using the RNeasy kit (Qiagen). For in vitro experiments, cell lysates were collected using TRIzol reagent (Life Technologies), and total RNA was purified based on the manufacturer’s protocol. qRT-PCR was performed using the CFX96 Real-Time System (Bio-Rad) and the TaqMan RNA-to-CT 1-step kit (Applied Biosystems). Primer and probe sequences for IL-6 were published elsewhere (14). Other sequences were as follows: Fas, forward 5′-TGTCCTGCCTCTGGTGCTT-3′ and reverse 5′-AATGGGCCTCCTTGATATAATCCT-3′, TaqMan probe 5′-CACGAACCCGCCTCCTCAGCTTTAAACTCT-3′; and VEGFa, forward 5′-CTCCCTCCCTCTACAGATCAT-3′ and reverse 5′-CTGGCTTTGTTCTGTCTTTCTT-3′, TaqMan probe 5′-ATGTGCTGGCTTTGGTGAGGTTTGATCCG-3′. All probes were labeled with FAM (5′) and Iowa Black quencher (3′) and purchased from Integrated DNA Technologies. Expression values were normalized to the content of 18s rRNA (14) and expressed as fold induction.
Microarray
Total lung RNA was isolated and purified as described above for qRT-PCR. RNA quality was validated using an Agilent bioanalyzer (Agilent Technologies), and microarrays were performed for each sample using Affymetrix GeneChip Mouse Gene 1.0 ST Arrays (Affymetrix). Probes on the array were mapped to the mouse genome using a custom CDF file as described (25), which can be found at http://brainarray.mbni.med.umich.edu/Brainarray/Database/CustomCDF/genomic_curated_CDF.asp. Following data normalization, filtering, and preprocessing, fold changes were calculated between experimental groups. Clustering and heat maps were generated using the Cluster 3.0 and TreeView software (http://rana.lbl.gov/eisen/?page_id=42). Identification of functional categories was achieved using Ingenuity Pathway Analysis software (content version 11631407; Ingenuity Systems). All data have been deposited in the National Center for Biotechnology Information Gene Expression Omnibus (accession number GSE34901; http://www.ncbi.nlm.nih.gov/geo/).
Statistics
Statistical analyses were performed using GraphPad Prism (GraphPad). Data are presented as means ± SEM or medians, as indicated in the figure legends. Comparisons between two groups were performed using a Student t test or Mann–Whitney U test (for bacteriology data only). Comparisons of multiple groups to a single control group were performed using a one-way ANOVA followed by a Dunnett’s post hoc test. Comparisons among multiple groups were performed using a two-way ANOVA followed by Holm-Sidak test for multiple comparisons. Values were log-transformed prior to analysis if they were expressed on a log scale and/or did not pass the F test for equal variance. Comparisons were considered significant when p < 0.05. The p values were adjusted to false discovery rate (FDR) for microarray studies to account for multiple comparisons.
Results
LIF expression and blockade during pneumonia
We have previously shown that LIF mRNA is among the IL-6 family members significantly induced in the lungs of mice during pneumonia (10). Of those cytokines, which also included IL-6, oncostatin M, and IL-11, LIF was particularly important for the epithelial STAT3-activating capacity of pneumonic alveolar lining fluid. To determine the dynamics of LIF protein expression during pneumonia, BALF LIF concentrations were measured 0–24 h after i.t. E. coli. Although undetectable at baseline, LIF was significantly expressed by 4 h of infection, increased further over ensuing hours, and remained elevated through 24 h (Fig. 1A). Although our previous ex vivo studies were designed to determine the degree to which airspace, as defined by the lavageable fraction, of LIF contributes to STAT3 activation in alveolar epithelial cells (10), it is entirely possible that LIF functions in multiple lung cell types. To identify lung cell populations that are directly responsive to LIF, tyrosine-phosphorylated STAT3 was visualized in lung sections using immunohistochemistry 1 h after i.t. rmLIF. Results reveal that airway epithelial cells and type 2 alveolar epithelial cells are among those highly responsive to LIF stimulation (Fig. 1B).
LIF expression and biological activity in the lungs during pneumonia. (A) LIF protein concentrations were quantified in BALF 0–24 h after i.t. instillation of E. coli. Values are expressed as means ± SEM (n = 4 to 5). *p < 0.05 compared with uninfected (0 h) controls. (B) Immunohistochemistry was used to visualize Y705–p-STAT3 in histological lung sections prepared from mice treated for 1 h with or without i.t. rmLIF. Background staining was undetectable on sections from i.t. rmLIF mice exposed to an isotype control Ab (not shown). Representative images are shown at ×10 and ×20 original magnification. (C) LIF protein concentrations were quantified in BALF 24 h after i.t. E. coli coinstilled with anti-LIF or control IgG. Values are expressed as means ± SEM. *p < 0.05 compared with mice treated with control IgG (n = 4 to 5). (D) Y705–p-STAT3 immunoreactivity was measured by immunoblot in lung homogenates collected from mice 1 h after i.t. rmLIF in the presence of 0–10 μg anti-LIF.
LIF expression and biological activity in the lungs during pneumonia. (A) LIF protein concentrations were quantified in BALF 0–24 h after i.t. instillation of E. coli. Values are expressed as means ± SEM (n = 4 to 5). *p < 0.05 compared with uninfected (0 h) controls. (B) Immunohistochemistry was used to visualize Y705–p-STAT3 in histological lung sections prepared from mice treated for 1 h with or without i.t. rmLIF. Background staining was undetectable on sections from i.t. rmLIF mice exposed to an isotype control Ab (not shown). Representative images are shown at ×10 and ×20 original magnification. (C) LIF protein concentrations were quantified in BALF 24 h after i.t. E. coli coinstilled with anti-LIF or control IgG. Values are expressed as means ± SEM. *p < 0.05 compared with mice treated with control IgG (n = 4 to 5). (D) Y705–p-STAT3 immunoreactivity was measured by immunoblot in lung homogenates collected from mice 1 h after i.t. rmLIF in the presence of 0–10 μg anti-LIF.
To establish an in vivo loss-of-function model for lung LIF during pneumonia, E. coli was coinstilled with equal concentrations of neutralizing LIF Ab or control IgG. Following 24 h of infection, LIF protein remained completely undetectable in BALF and whole lung homogenates from anti-LIF–treated mice (Fig. 1C), confirming that the Ab delivered in this fashion effectively bound all LIF protein endogenously produced. To determine blockade of LIF signaling to endogenous cells in the lungs, we tested the effect of anti-LIF on rmLIF-induced lung STAT3 activation. Confirming blocking efficacy, the phosphorylation of STAT3 in the lungs was completely neutralized by anti-LIF (Fig. 1D). Overall, these results indicate that LIF is induced during pneumonia, that it activates STAT3 in type II epithelial cells, and that anti-LIF administration is an effective strategy to interrogate the roles of endogenous lung LIF during pneumonia.
Effect of LIF neutralization on ALI
Although LIF administration (20) or overexpression (21) can limit pulmonary inflammation in response to LPS or hyperoxia, respectively, the influence of endogenous LIF on lung responses to infection or any other intrapulmonary challenge is yet to be examined. To determine the functional significance of LIF during pneumonia, E. coli was i.t. instilled into mice in the presence of anti-LIF or control IgG. By 24 h of infection, anti-LIF–treated mice had considerably more gross and histological evidence of lung injury compared with mice treated with control IgG (Fig. 2A). BALF albumin, a metric of plasma protein exudate in the alveoli, was ∼4-fold higher in the absence of LIF 24 h after i.t. E. coli and remained elevated through at least 30 h, the latest time point analyzed (Fig. 2B). BALF levels of soluble RAGE, a marker of type 1 alveolar epithelial cell death and index of alveolar-specific injury (26), were approximately three times higher in mice treated with anti-LIF at 24 h (Fig. 2C). Similar results were observed at 30 h, although the difference between groups did not reach statistical significance. Pulmonary edema was further confirmed by calculating lung wet/dry weight ratios, which were markedly higher in anti-LIF–treated mice (Fig. 2D). No histological evidence of lung injury was present in uninfected mice treated with anti-LIF as compared with those treated with control IgG, which was expected due to the absence of detectable LIF protein under baseline conditions (Fig. 1A). These data strongly suggest that LIF is a functionally relevant cytokine for which expression is causally linked to the pathophysiology of bacterial pneumonia.
Effect of LIF neutralization on ALI. Lungs were collected from mice 24 h after i.t. inoculation of E. coli coinstilled with anti-LIF or control IgG. (A) Representative images are shown for intact freshly isolated lungs and H&E-stained lung sections (original magnification ×10). Red circles are used to denote infected left lung lobes. BALF concentrations of mouse albumin (B) and RAGE (C) as well as lung wet/dry weight ratios (D) were determined and expressed as means ± SEM. *p < 0.05 compared with mice treated with control IgG (n = 3–5).
Effect of LIF neutralization on ALI. Lungs were collected from mice 24 h after i.t. inoculation of E. coli coinstilled with anti-LIF or control IgG. (A) Representative images are shown for intact freshly isolated lungs and H&E-stained lung sections (original magnification ×10). Red circles are used to denote infected left lung lobes. BALF concentrations of mouse albumin (B) and RAGE (C) as well as lung wet/dry weight ratios (D) were determined and expressed as means ± SEM. *p < 0.05 compared with mice treated with control IgG (n = 3–5).
Additional experiments were performed to determine the effects of anti-LIF on pulmonary and systemic host defense. Twenty-four hours after i.t. E. coli, lung bacterial burdens were not significantly affected by LIF blockade (Fig. 3). In contrast, bacteremia was significantly more frequent and more severe in the absence of LIF (Fig. 3), suggesting defects in systemic host defense and/or increased dissemination from injured lungs.
Effect of LIF neutralization on bacterial clearance. E. coli CFUs were enumerated in blood and lungs after 24 h of pneumonia in the presence of anti-LIF or control IgG. CFU per milliliter (blood) and total lung CFU are shown for individual mice, with horizontal lines indicating the median value within each experimental group. *p < 0.05 compared with mice treated with control IgG (n = 9–13).
Effect of LIF neutralization on bacterial clearance. E. coli CFUs were enumerated in blood and lungs after 24 h of pneumonia in the presence of anti-LIF or control IgG. CFU per milliliter (blood) and total lung CFU are shown for individual mice, with horizontal lines indicating the median value within each experimental group. *p < 0.05 compared with mice treated with control IgG (n = 9–13).
LIF neutralization and pulmonary innate immunity
Neutrophil recruitment and cytokine synthesis are essential mediators of pulmonary host defense (27). These robust responses to infection, however, reflect both a consequence and a cause of ALI, as excessive neutrophil recruitment, cytokine expression, and injured cells (through recognition of damage-associated molecular patterns) can directly promote tissue injury (28, 29). To determine whether LIF influences innate immunity during pneumonia, we performed differential cell counts and cytokine analyses in BALF collected from pneumonic mice treated with anti-LIF or control IgG.
At the 24-h time point, when severe lung injury was already observed, alveolar neutrophil counts were unaffected by LIF neutralization (Fig. 4A). At later times, in the even more severely injured lungs, neutrophil counts in the BALF were significantly decreased in the anti-LIF group (Fig. 4B). Thus, endogenous LIF does not limit neutrophil recruitment, and the exacerbated lung injury after LIF blockade is not a result of excess neutrophils.
Effect of LIF neutralization on innate immunity. Neutrophil numbers (A, B) and cytokine protein concentrations (C, D) were quantified in BALF harvested from mouse lungs 24 or 30 h after i.t. E. coli. Values are expressed as means ± SEM. *p < 0.05 compared with mice treated with control IgG (n = 4 to 5).
Effect of LIF neutralization on innate immunity. Neutrophil numbers (A, B) and cytokine protein concentrations (C, D) were quantified in BALF harvested from mouse lungs 24 or 30 h after i.t. E. coli. Values are expressed as means ± SEM. *p < 0.05 compared with mice treated with control IgG (n = 4 to 5).
In the same mice, nine different cytokines were measured by multiplex bead array: LIF, G-CSF, GM-CSF, IL-10, IL-17, IL-1β, IL-6, KC/CXCL1, and MIP-2/CXCL2. These were chosen because each is directly relevant to acute pulmonary inflammation and injury (12, 14, 30–35). LIF remained undetectable at both time points in anti-LIF–treated mice, verifying that neutralization persisted through at least 30 h of infection (Fig. 4C, 4D). The remaining cytokines were at most modestly affected by LIF blockade at 24 h, with significant changes observed only for G-CSF and IL-6, each of which increased by less than an order of magnitude (Fig. 4C). Interestingly, logarithmic increases occurred for all cytokines measured except GM-CSF by 30 h (Fig. 4D), such that cytokine concentrations were vastly disproportionate to neutrophil counts in the same mice. To determine whether LIF directly modulates cytokine expression, effects of rmLIF on LPS-induced IL-6 were quantified in freshly isolated alveolar macrophages along with macrophage-like (RAW 264.7) and alveolar epithelial-like (MLE-12) cell lines. IL-6 induction, which was markedly elevated by the absence of LIF in vivo, was completely unaffected by LIF supplementation in vitro (Fig. 5), arguing that LIF does not directly reduce IL-6 synthesis and suggesting that amplified cytokine expression in vivo is not a primary consequence of LIF neutralization. Altogether, these results suggest exaggerated cytokine synthesis may reflect a complex immunopathology that initially results from and subsequently may contribute to the severe injury phenotype caused by LIF neutralization.
Effect of LIF supplementation on IL-6 induction in vitro. IL-6 mRNA induction was determined in alveolar macrophages (AM), RAW 264.7 cells, and MLE-12 cells following 2 h of LPS stimulation in the absence and presence of rmLIF. Data are expressed as fold-induction compared with cells not treated with LPS. Means ± SEM were calculated by combining data from three separate experiments or three individual mice (n = 3).
Effect of LIF supplementation on IL-6 induction in vitro. IL-6 mRNA induction was determined in alveolar macrophages (AM), RAW 264.7 cells, and MLE-12 cells following 2 h of LPS stimulation in the absence and presence of rmLIF. Data are expressed as fold-induction compared with cells not treated with LPS. Means ± SEM were calculated by combining data from three separate experiments or three individual mice (n = 3).
Transcriptionally profiling the effects of LIF blockade
The above results indicate that LIF neutralization exacerbates lung injury within 24 h of lung infection, which does not appear to result from the ability of LIF to limit neutrophil recruitment or proinflammatory cytokine expression. To assess pathways that may be influenced by LIF during pneumonia, we used microarrays to comprehensively assess gene expression programs altered by anti-LIF treatment in infected mouse lungs. Global gene expression profiles were compared among three groups of mice following i.t. instillations of: 1) control IgG alone; 2) control IgG and E. coli; or 3) anti-LIF and E. coli. These groups were selected to independently interrogate the effects of pneumonia alone and pneumonia in the absence of LIF.
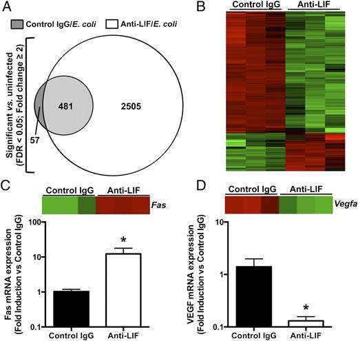
Twenty-four hours after i.t. E.coli coinstilled with control IgG, 538 transcripts were significantly (FDR < 0.05) expressed by ≥2-fold compared with mice treated with control IgG alone (Fig. 6A). These gene changes solely reflect those attributable to E. coli-induced lung infection, with no intervention regarding LIF signaling. A total of 481 of these transcripts (89%) were also altered in pneumonic mice treated with anti-LIF (Fig. 6A), suggesting that LIF signaling was not essential for these particular responses. Another 57 genes were altered due to pneumonia in the IgG-treated mice but not the anti-LIF mice, suggesting these as potentially LIF-dependent pneumonia-induced transcript changes. Remarkably, an additional 2505 genes were differentially expressed in infected anti-LIF–treated mice compared with uninfected controls (Fig. 6A). These findings support an enormous scope of biological processes downstream of LIF during pneumonia.
Effects of pneumonia and LIF blockade on the lung transcriptome and markers of cell death. (A and B) Microarrays were performed on total lung RNA 24 h after i.t. instillations of the following three combinations: 1) saline and control IgG; 2) E. coli and control IgG; and 3) E. coli and anti-LIF (n = 3). (A) Values indicate the number of differentially expressed genes in each group compared with uninfected mice treated with control IgG alone. (B) A heat map illustrates the expression profile of the 1313 genes significantly different between pneumonic mice treated with control IgG (left three columns) or anti-LIF (right three columns). For each row (gene), green and red annotations denote decreased or increased expression, respectively. Data in (A) and (B) include significantly altered transcripts (FDR < 0.05) with an expression difference of at least 2-fold. qRT-PCR was used to interrogate mRNA fold-induction (compared with control IgG-treated mice) for Fas (C) and VEGF (D), both of which were significantly affected by anti-LIF treatment as determined by microarray. Individual heat map data are shown for both transcripts to illustrate relative expression levels determined by microarray analysis. *p < 0.05 compared with mice treated with control IgG (n = 3).
Effects of pneumonia and LIF blockade on the lung transcriptome and markers of cell death. (A and B) Microarrays were performed on total lung RNA 24 h after i.t. instillations of the following three combinations: 1) saline and control IgG; 2) E. coli and control IgG; and 3) E. coli and anti-LIF (n = 3). (A) Values indicate the number of differentially expressed genes in each group compared with uninfected mice treated with control IgG alone. (B) A heat map illustrates the expression profile of the 1313 genes significantly different between pneumonic mice treated with control IgG (left three columns) or anti-LIF (right three columns). For each row (gene), green and red annotations denote decreased or increased expression, respectively. Data in (A) and (B) include significantly altered transcripts (FDR < 0.05) with an expression difference of at least 2-fold. qRT-PCR was used to interrogate mRNA fold-induction (compared with control IgG-treated mice) for Fas (C) and VEGF (D), both of which were significantly affected by anti-LIF treatment as determined by microarray. Individual heat map data are shown for both transcripts to illustrate relative expression levels determined by microarray analysis. *p < 0.05 compared with mice treated with control IgG (n = 3).
In addition to comparing gene expression profiles between infected (IgG or anti-LIF) and uninfected (IgG only) mice as described above, we also compared transcript changes between pneumonic mice of either treatment group (IgG versus anti-LIF). Filtering results to analyze differences ≥2-fold, 1313 transcripts were significantly (FDR < 0.05) altered (Fig. 6B). Most (1000 out of 1313) were less abundant in the lungs from the more injured anti-LIF–treated group. Ingenuity Pathway Analysis was performed on all differentially expressed genes to identify significantly represented functional categories. The 10 most represented groups are listed in Table I. Cell death was the category comprising the most genes (398), suggesting that increased lung injury may be attributable to damaged or lost cells required for intact barrier function. Other categories such as Cellular assembly and organization, Molecular transport, and Cell cycle implicate additional basic cellular processes as being downstream of LIF.
| Molecular and Cellular Functions . | p Value . | Gene No. . |
|---|---|---|
| Cell death | 8.8E-06–1.69E-02 | 398 |
| Small molecule biochemistry | 3.84E-09–1.69E-02 | 349 |
| Posttranslational modification | 2.82E-12–1.49E-02 | 338 |
| Cellular assembly and organization | 2.86E-06–1.5E-02 | 331 |
| Molecular transport | 3.31E-05–1.49E-02 | 308 |
| Cell cycle | 7.57E-07–1.68E-02 | 291 |
| Lipid metabolism | 3.84E-09–1.57E-02 | 274 |
| Cellular function and maintenance | 2.86E-06–1.5E-02 | 245 |
| Protein degradation | 3.64E-05–9.9E-03 | 95 |
| Energy production | 1.07E-07–8.9E-03 | 71 |
| Molecular and Cellular Functions . | p Value . | Gene No. . |
|---|---|---|
| Cell death | 8.8E-06–1.69E-02 | 398 |
| Small molecule biochemistry | 3.84E-09–1.69E-02 | 349 |
| Posttranslational modification | 2.82E-12–1.49E-02 | 338 |
| Cellular assembly and organization | 2.86E-06–1.5E-02 | 331 |
| Molecular transport | 3.31E-05–1.49E-02 | 308 |
| Cell cycle | 7.57E-07–1.68E-02 | 291 |
| Lipid metabolism | 3.84E-09–1.57E-02 | 274 |
| Cellular function and maintenance | 2.86E-06–1.5E-02 | 245 |
| Protein degradation | 3.64E-05–9.9E-03 | 95 |
| Energy production | 1.07E-07–8.9E-03 | 71 |
Transcriptional profiling was performed on lung RNA collected 24 h after i.t. E. coli in mice cotreated with anti-LIF or control IgG (n = 3). Ingenuity Pathway Analysis was used to determine molecular and cellular functions significantly represented (p < 0.05) by all differentially expressed transcripts (FDR < 0.05; no fold cutoff). The 10 most significant categories are shown along with the number of differentially expressed genes comprising the indicated function.
The 10 most strongly induced genes and the 10 most strongly repressed due to LIF neutralization are listed in Tables II and III, respectively. These are poorly understood in the context of lung injury, but it is reasonable to infer functional significance (presented in the 19Discussion). To validate select transcripts, we performed qRT-PCR on Fas and Vegfa, both of which represent differentially expressed transcripts in the array that are recognized as important modulators of both cell death and lung injury (36, 37). Gene expression changes measured by qRT-PCR were consistent with those identified by microarray (Fig. 6C, 6D). The combination of Ingenuity analyses and candidate mediator measurements together support a role for LIF in tissue protection, likely at the level of cytotoxicity, cell biology, and the alveolar epithelium.
| Symbol . | Name . | FDR . | Fold Change . |
|---|---|---|---|
| Fap | Fibroblast activation protein | 0.015 | ↑7.51 |
| Mx2 | Myxovirus (influenza virus) resistance 2 | 0.017 | ↑6.83 |
| Fosb | FBJ osteosarcoma oncogene B | 0.042 | ↑5.70 |
| Stfa1 | Stefin A1 | 0.035 | ↑5.18 |
| Dio2 | Deiodinase, iodothyronine, type II | 0.039 | ↑4.72 |
| Tas2r135 | Taste receptor, type 2, member 135 | 0.030 | ↑4.67 |
| Tnfrsf11b | TNFR superfamily, member 11b (osteoprotegerin) | 0.026 | ↑4.25 |
| Sprr1a | Small proline-rich protein 1A | 0.016 | ↑3.98 |
| Il24 | IL-24 | 0.033 | ↑3.96 |
| Tnfsf15 | TNF (ligand) superfamily, member 15 | 0.011 | ↑3.75 |
| Symbol . | Name . | FDR . | Fold Change . |
|---|---|---|---|
| Fap | Fibroblast activation protein | 0.015 | ↑7.51 |
| Mx2 | Myxovirus (influenza virus) resistance 2 | 0.017 | ↑6.83 |
| Fosb | FBJ osteosarcoma oncogene B | 0.042 | ↑5.70 |
| Stfa1 | Stefin A1 | 0.035 | ↑5.18 |
| Dio2 | Deiodinase, iodothyronine, type II | 0.039 | ↑4.72 |
| Tas2r135 | Taste receptor, type 2, member 135 | 0.030 | ↑4.67 |
| Tnfrsf11b | TNFR superfamily, member 11b (osteoprotegerin) | 0.026 | ↑4.25 |
| Sprr1a | Small proline-rich protein 1A | 0.016 | ↑3.98 |
| Il24 | IL-24 | 0.033 | ↑3.96 |
| Tnfsf15 | TNF (ligand) superfamily, member 15 | 0.011 | ↑3.75 |
Transcriptional profiling was performed on lung RNA collected 24 h after i.t. E. coli in mice cotreated with anti-LIF or control IgG (n = 3). Fold change was ranked among all differentially expressed transcripts (FDR < 0.05). The 10 most upregulated genes are shown.
| Symbol . | Name . | FDR . | Fold Change . |
|---|---|---|---|
| Sntn | Sentan, cilia apical structure protein | 0.015 | ↓11.77 |
| Fmo3 | Flavin containing monooxygenase 3 | 0.011 | ↓9.15 |
| Cckar | Cholecystokinin A receptor | 0.009 | ↓7.36 |
| Rsph4a | Radial spoke head 4 homolog A (Chlamydomonas) | 0.014 | ↓6.98 |
| Hsd11b2 | Hydroxysteroid 11-β dehydrogenase 2 | 0.007 | ↓6.91 |
| Cmbl | Carboxymethylenebutenolidase-like (Pseudomonas) | 0.019 | ↓6.76 |
| Atp6v0d2 | ATPase, H+ transporting, lysosomal V0 subunit D2 | 0.034 | ↓6.48 |
| l7Rn6 | Lethal, Chr 7, Rinchik 6 | 0.020 | ↓6.24 |
| Mettl4 | Methyltransferase-like 4 | 0.024 | ↓6.06 |
| Clec1a | C-type lectin domain family 1, member a | 0.017 | ↓5.82 |
| Symbol . | Name . | FDR . | Fold Change . |
|---|---|---|---|
| Sntn | Sentan, cilia apical structure protein | 0.015 | ↓11.77 |
| Fmo3 | Flavin containing monooxygenase 3 | 0.011 | ↓9.15 |
| Cckar | Cholecystokinin A receptor | 0.009 | ↓7.36 |
| Rsph4a | Radial spoke head 4 homolog A (Chlamydomonas) | 0.014 | ↓6.98 |
| Hsd11b2 | Hydroxysteroid 11-β dehydrogenase 2 | 0.007 | ↓6.91 |
| Cmbl | Carboxymethylenebutenolidase-like (Pseudomonas) | 0.019 | ↓6.76 |
| Atp6v0d2 | ATPase, H+ transporting, lysosomal V0 subunit D2 | 0.034 | ↓6.48 |
| l7Rn6 | Lethal, Chr 7, Rinchik 6 | 0.020 | ↓6.24 |
| Mettl4 | Methyltransferase-like 4 | 0.024 | ↓6.06 |
| Clec1a | C-type lectin domain family 1, member a | 0.017 | ↓5.82 |
Transcriptional profiling was performed on lung RNA collected 24 h after i.t. E. coli in mice cotreated with anti-LIF or control IgG (n = 3). Fold change was ranked among all differentially expressed transcripts (FDR < 0.05). The 10 most downregulated genes are shown.
Discussion
To our knowledge, these findings represent the first evidence that LIF production is a critical determinant of tissue homeostasis in acutely inflamed lungs. During pneumonia, LIF neutralization markedly exacerbated lung injury, inflammatory cytokine expression, and bacterial dissemination. Furthermore, these changes occurred concomitantly with a vastly altered lung transcriptome in anti-LIF–treated mice, supporting an expansive scope of biological processes downstream of this single cytokine. These results suggest that increased concentrations of LIF in patients with ARDS (23) serve as more than a biomarker of disease severity, but rather reflect a critical protective signaling pathway.
Previous studies have demonstrated therapeutic potential for LIF in other models of lung injury. Ulich and colleagues (20) reported that i.t. LPS induced lung LIF expression in rats and that coadministration of rLIF reduced cytokine expression and neutrophilic alveolitis. This work is consistent with our own in that it supports a protective role for LIF, but differs in several regards, such as the animal model, stimulus, and use of a pharmacologic and gain-of-function strategy. The inverse relationship between LIF and neutrophil recruitment also differs from our data, for which we found similar (24 h) or even decreased (30 h) neutrophil counts in the absence of LIF (Fig. 4A, 4B). This contradiction likely stems from fundamental differences in study design, such that the biology of endogenous LIF may not be purely consistent with that suggested by gain-of-function approaches. Wang et al. (21) reported that targeted transgene overexpression of LIF in mouse airway epithelial cells was significantly protective during hyperoxia, with improved survival and decreased pulmonary edema. Similar findings have been reported for IL-6 and IL-11 (38, 39), suggesting that IL-6 family cytokines may converge to elicit protective responses in acutely inflamed lungs. Although all three aforementioned cytokines are expressed in pneumonic lungs, LIF is possibly the most bioactive in the airspaces with regards to STAT3 signaling (10), and our current results indicate that it has unique roles that are functionally indispensable.
We elected to employ LIF neutralization as a means to determine its function during pneumonia. Our results indicate that LIF detection is completely abolished through at least 30 h of pneumonia in the presence of anti-LIF. Moreover, LIF-induced STAT3 is completely blocked by Ab treatment, confirming functional blockade. But the phenotype itself represents perhaps the most compelling indication of Ab efficacy. Although this strategy benefits from coinciding with the spatial and temporal characteristics of our pneumonia protocol, extended time courses are far less feasible. In this case, Lif−/− mice represent a more amenable and robust approach, but are limited by infertility (in females) (40), imprecision (deletion is global and permanent), and other minor compensatory and developmental complications (18). Using this model, Weber et al. (41) investigated the response to endotoxemia and reported increased morbidity and mortality in mice genetically devoid of LIF. Importantly, the authors reported increased cytokine expression and inflammatory injury, including that in the lungs, supporting our current findings in an entirely different experimental setting (41).
Although our results identify the expression of LIF as a means to counter inflammatory injury during pneumonia, signals up- and downstream of this process remain unclear. Regarding the former, LIF can be induced by multiple inflammatory stimuli, including cytokines relevant to pulmonary host defense such as TNF-α, IL-1β, and IL-6 (42, 43). In vitro studies have identified a variety of lung cell types capable of expressing LIF, including epithelial cells, fibroblasts, and airway smooth muscle cells (43). These findings are corroborated by positive LIF immunoreactivity in human and guinea pig airway epithelial cells (44). During pneumonia, however, pulmonary cellularity is dramatically transformed, introducing many potential sources of LIF synthesis, which are yet to be determined.
Downstream of LIF-dependent signaling, we postulate that LIF activates STAT3 in lung epithelial cells to promote the expression of tissue-protective genes. Several lines of evidence implicate epithelial STAT3 as a central hub in this axis. First, i.t. LIF administration caused robust STAT3 activation in lung epithelium. Second, ex vivo epithelial STAT3 activation by pneumonic airspace constituents is largely dependent on LIF (10). Third, functional deletion of STAT3 in epithelial cells has injurious consequences during pneumonia (10) and other models of acute pulmonary inflammation (5–10). Contrary to this working model, lung p-STAT3 content was unaffected during pneumonia in the presence of anti-LIF (data not shown). Our previous approach for interrogating the influence of LIF on STAT3 activation relied on neutralizing LIF in BALF after it was harvested from normal pneumonic lungs (10). This approach did not subject BALF to the dramatic inflammatory changes imposed by LIF blockade in vivo. In the current study, however, detecting effects of LIF blockade on STAT3 activity in living lungs was likely confounded by a combination of several outcomes, including cell heterogeneity, LIF-independent STAT3 activity downstream of inflammatory injury, and perhaps most importantly, increased concentrations of alternative STAT3-activating cytokines (IL-6, IL-10, and G-CSF) in response to anti-LIF (Fig. 4C, 4D). Yet, these STAT3-signaling cytokines fail to compensate for LIF neutralization during pneumonia, meaning that LIF fulfills nonredundant roles in this setting. We also recognize that LIF may signal through alternative transcription factors or signaling intermediates such as STAT1 or PI3K (16, 45), which may function along with or independent of STAT3 during pneumonia. Finally, LIF signaling may not be restricted to alveolar epithelial cells, because mice lacking STAT3 throughout these cells do not exhibit as severe a phenotype as those described here during pneumonia [(10) and L.J. Quinton and J.P. Mizgerd, unpublished observations].
Regardless of where and how LIF initiates signal transduction, our data unequivocally demonstrate its influence on lung injury. This conclusion is directly supported by changes in lung histology, lung liquid accumulation, and BALF albumin content. Lung injury was also associated with increased bacteremia, perhaps due to loss of epithelial barrier integrity, which is further evidenced by increased levels of BALF RAGE. RAGE is enriched in type I alveolar epithelial cells and has emerged as a marker of lung injury (26). Interestingly, neutrophil recruitment was not positively associated with injury, despite pronounced increases in cytokine expression in the same mice. Based on this collection of results, we find it exceedingly unlikely that increased injury resulted from excessive inflammatory responses. In fact, large differences in cytokine expression were not detected until 30 h, a time by which increased lung injury was well established and exacerbated in anti-LIF–treated mice. Alternatively, we interpret these results as evidence that the function and/or survival of LIF target cells (perhaps epithelial cells) is directly compromised by LIF neutralization.
It is notable that IL-17 was among the cytokines enhanced in injured lungs following LIF blockade. It was recently described that LIF and IL-6 have opposing roles in balancing the development of regulatory T (Treg) and Th17 cells, such that LIF inhibits Th17 and promotes Treg cell differentiation (46). Our finding that IL-17 expression is enhanced following LIF blockade, therefore, is consistent with the concept that LIF opposes Th17 development. Th17 cytokines such as IL-17 itself and IL-22 are critical for antibacterial host defense during pneumonia, including that against Gram-negative pathogens (11, 35, 47). However, although memory Th17 cells represent an important source of IL-17 under immunized conditions (48), the degree to which Th17 cells contribute to innate IL-17 production in the absence of a prior challenge is unclear. In fact, multiple innate sources of IL-17 have now been identified, including but not limited to γδ T cells, invariant NKT cells, neutrophils, and macrophages (49). Because increased injury at 24 h occurred prior to differences in IL-17, IL-10, and most other cytokines, we find it unlikely that the balance of Treg and Th17 cells is responsible for inflammatory injury following LIF blockade, especially because bacterial clearance was unchanged. Yet the degree to which this axis exacerbates injury at later time points or under different experimental circumstances remains an interesting avenue of future research.
Our microarray studies revealed an astonishing number of transcript changes downstream of LIF during pneumonia. Many of these changes may be directly linked to LIF signaling. Yet, it is notable that these gene changes were recorded at a time by which anti-LIF treatment had already exacerbated injury. Therefore, it is difficult to distinguish differentially expressed transcripts that caused lung injury from those that resulted from it, both of which are likely represented. Regardless of this consideration, these data begin to reveal the vast scope of biological processes downstream of LIF during pneumonia.
Although the precise mechanisms by which LIF modulates lung tissue integrity represent an exciting avenue of future investigation, the gene changes reported in this study implicate cell death as a distinctly relevant possibility. For example, Fas expression, which can directly elicit epithelial apoptosis and lung injury (36), was significantly higher in the absence of LIF. Likewise, VEGF, which is both STAT3 dependent (50) and protective during lung injury (37), was decreased in the lungs following LIF neutralization. For more unbiased perspectives on LIF-dependent gene changes, we assembled lists of the 10 most up- and downregulated transcripts in LIF-deficient injured lungs. Particularly relevant processes linked to upregulated genes (Table II) include apoptosis (Fap, Il24, and Tnfsf15), immunology/infection (Mx2 and Sprr1a), and lung injury (Fosb, Dio2, and Tnfrsf11b) (51–59). The 10 most reduced genes (Table III) were also interesting, albeit poorly understood. For instance, inhibition of Atp6v0d2 has been shown to increase apoptosis in hepatoblastoma cells, a function possibly extending to pulmonary cells during pneumonia (60). Also, l7Rn6 deletion has been linked to respiratory distress (61). Interestingly, multiple downregulated genes represent markers and/or structural components of epithelial cells, including Sntn, Fmo3, Rsph4a, Hsd11b2, and l7Rn6 (61–65), suggesting that epithelial cell loss may result from LIF blockade. Additional epithelial-specific markers on the array supported this trend but were not significant, such as Nkx2-1 (FDR = 0.054; 2.93-fold decrease) and Pdpn (FDR = 0.09; 1.27-fold decrease), although some epithelial-specific genes showed no such trend.
These data implicate LIF induction during pneumonia as a means to limit cell loss and/or promote cell proliferation, furthered by the findings that both cell death and cell cycle were identified by Ingenuity analyses of transcript changes as among the top functions altered by LIF blockade. STAT3 can directly drive the expression of antiapoptotic genes (66), including in the alveolar epithelium (67). STAT3 can also elicit gene programs driving migration and proliferation (66), both of which are driven by STAT3 in lung epithelial cells (9). Perhaps the most widely recognized function of LIF regards its ability to enhance the maintenance of stem cells (17), which may underlie an important reservoir for tissue regeneration and repair (68). Altogether, we interpret these previous findings and current results to suggest that, rather than being a determinant of inflammatory responses, the LIF–STAT3 axis is more specifically a tissue-protective pathway, preventing cell death and promoting the proliferation and differentiation programs essential to regeneration and repair in the infected lung.
To our knowledge, these findings constitute the first evidence that LIF expression is a physiologically significant, indispensable response to lung infection. The mechanisms controlling LIF expression along with those coordinating its tissue protective effects are yet to be determined. We anticipate that a more complete understanding of this signaling network may reveal novel therapeutic or prognostic targets in patients with or at risk for ALI.
Acknowledgements
We thank the Boston University Microarray Resource Core, particularly Yuriy Alekseyev and Marc Lenburg, and the Immunohistochemistry Core for expert technical assistance.
Footnotes
This work was supported by National Institutes of Health Grants R00-HL092956 (to L.J.Q.) and R01-HL079392 (to J.P.M.).
The sequences presented in this article have been submitted to the National Center for Biotechnology Information Gene Expression Omnibus under accession number GSE34901 (http://www.ncbi.nlm.nih.gov/geo/).
Abbreviations used in this article:
References
Disclosures
The authors have no financial conflicts of interest.





