Abstract
IL-27, which is produced by activated APCs, bridges innate and adaptive immunity by regulating the development of Th cells. Recent evidence supports a role for IL-27 in the activation of monocytic cells in terms of inflammatory responses. Indeed, proinflammatory and anti-inflammatory activities are attributed to IL-27, and IL-27 production itself is modulated by inflammatory agents such as LPS. IL-27 primes LPS responses in monocytes; however, the molecular mechanism behind this phenomenon is not understood. In this study, we demonstrate that IL-27 priming results in enhanced LPS-induced IL-6, TNF-α, MIP-1α, and MIP-1β expression in human primary monocytes. To elucidate the molecular mechanisms responsible for IL-27 priming, we measured levels of CD14 and TLR4 required for LPS binding. We determined that IL-27 upregulates TLR4 in a STAT3- and NF-κB–dependent manner. Immunofluorescence microscopy revealed enhanced membrane expression of TLR4 and more distinct colocalization of CD14 and TLR4 upon IL-27 priming. Furthermore, IL-27 priming enhanced LPS-induced activation of NF-κB family members. To our knowledge, this study is the first to show a role for IL-27 in regulating TLR4 expression and function. This work is significant as it reveals new mechanisms by which IL-27 can enhance proinflammatory responses that can occur during bacterial infections.
Interleukin-27 is a heterodimeric cytokine bridging innate and adaptive immunity. First identified in 2002 (1), IL-27 is composed of an IL-27p28 (p28) subunit and EBV-induced gene 3 (EBI3) subunit. The heterodimeric IL-27R is composed of the IL-27Rα (WSX-1/TCCR) subunit, unique for binding of IL-27, and the gp130 subunit which is shared with the IL-6R (2). It has been shown that IL-27 signals through activation of STAT1 and STAT3, as well as NF-κB in human monocytic cells (2, 3). IL-27 functions to promote differentiation of naive Th cells into Th1 cells (1, 4). In addition, recent evidence supports a role for IL-27 in the activation of monocytic cells, which includes upregulation of proinflammatory cytokine and chemokine production (3, 5). Inflammatory agents, such as LPS, induce the production of IL-27 (1, 6). Both subunits of IL-27, IL-27p28 and EBI3, are predominantly expressed by monocytes, macrophages, and dendritic cells (1).
Monocytes are activated by microbial components that are recognized by TLRs. Upon ligand binding, TLRs induce cytokine production and, ultimately, clearance of infection. To date, 10 different human TLRs have been characterized (7–11), and cytokine-mediated regulation of TLR expression remains poorly understood. TLR expression analysis in primary human leukocytes showed that professional phagocytes express the most varied TLR profile, with CD14+ mononuclear cells expressing the greatest amount TLR2, 4, and 8 (12). In monocytes, the expression of TLR4 is important in mediating inflammatory cytokine production in response to bacterial infection, with LPS as the main ligand binding to TLR4 to induce inflammation (13, 14). However, TLR4 signaling requires other binding partners. Indeed, LPS binding occurs via the coordinated sequence of binding events between both soluble and cell membrane proteins, including LPS-binding protein, myeloid differentiation protein-2, and CD14 (15). CD14 is a key LPS coreceptor, pivotal in the initial binding of LPS and transfer of LPS to the MD2/TLR4 complex to initiate signal cascades (16). Because CD14 plays a complimentary role in LPS recognition and subsequent responses, the expression of CD14 is also examined in this article.
In this study, we show a novel mechanism by which IL-27 primes the LPS response in primary human monocytes. We observed enhanced IL-6, TNF-α, MIP-1α, and MIP-1β expression in response to LPS stimulation of IL-27–primed monocytes. We attribute this enhanced LPS response to an IL-27 time- and dose-dependent increase in mRNA and cell surface expression of TLR4 in human monocytes. Furthermore, we show that IL-27–induced TLR4 expression is mediated via JAK/STAT and NF-κB signaling pathways. We observed a dependency on JAK2, STAT3, and NF-κB activation for IL-27–mediated TLR4 expression, but no requirement for STAT1. IL-27 priming did not significantly change total LPS binding to monocytes, nor did it alter expression levels of CD14. Immunofluorescence microscopy revealed enhanced membrane expression of TLR4 and more pronounced colocalization of CD14 and TLR4 upon IL-27 pretreatment, thereby priming the cell for enhanced LPS responses. Furthermore, in the presence of IL-27 priming, we observed enhanced and prolonged LPS-induced activation of the NF-κB family members p50 and p65. Our data delineate a mechanism by which IL-27 can regulate inflammation via upregulation of TLR4 expression and signaling.
Materials and Methods
Monocyte isolation
Enriched monocytes were isolated from whole blood of healthy donors that was obtained under approval from the Queen’s University Research Ethics Board. Whole blood samples were processed as described previously using magnetic negative selection with the EasySep Human Monocyte Enrichment Kit (StemCell Technologies) (3).
Cell lines, cell culture, and reagents
THP-1 cells (promonocytic leukemic cells), were obtained from the American Type Culture Collection. THP-1 cells transfected with CD14-expressing cDNA plasmids (CD14–THP-1 cells) were provided by Dr. R. Ulevitch (The Scripps Research Institute, La Jolla, CA) (17). Cells were cultured in IMDM (Invitrogen) supplemented with 10% FBS (ThermoScientific). Cell cultures were pretreated for 1.5 h at 37°C with the following inhibitors: SD1029 (Calbiochem), 5′-deoxy-5′-methylthioadenosine (MTA; Sigma), STAT3 VII (ST3 VII; Calbiochem), and caffeic acid phenethyl ester (CAPE; Cedarlane Laboratories). IL-27 was purchased from R&D Systems, and exclusion of contaminating endotoxin in the recombinant IL-27 was confirmed by the use of the Limulus amebocyte lysate assay (catalog no. QCL-1000; Lonza). The IL-27 preparation used in this study was confirmed to be <0.1 EU per 1 μg cytokine.
ELISA
Culture supernatants were used to quantify cytokine expression as described previously (3) and according to the manufacturer’s (BioSource) instructions: IL-6 (CHC1263), TNF-α (CHC1753), MIP-1α (CHC2203), and MIP-1β (CHC2293). Absorbencies were measured with the BioTek ELx800 Microplate Reader (Fisher Scientific). Data are representative of the average of duplicate wells ± SD.
RNA isolation and RT-PCR
Total RNA was extracted using the TRI Reagent method (Sigma-Aldrich). RNA (1 μg) was reverse transcribed using the Moloney Murine Leukemia Virus reverse transcriptase enzyme (Invitrogen). cDNA was used for TLR4 and 18SrRNA amplification using 5× Taq Polymerase Master Mix (New England Biolabs) and specific primers as follows. TLR4 forward: 5′-CAA AAT CCC CGA CAA CCT CC-3′, TLR4 reverse: 5′-TGT AGA ACC CGC AAG TCT GTG C-3′, 18SrRNA forward: 5′-TTC GGA ACT GAG GCC ATG AT-3′, 18SrRNA reverse: 5′-CGA ACC TCC GAC TTT CGT TT-3′. PCR cycling was performed on the Px2 Thermal Cycler (Thermo Electron Corporation), with annealing temperatures of 55°C. Products were resolved on 1.2% agarose gels containing ethidium bromide and visualized with the AlphaInnotech HD2 Imager (Fisher Scientific).
Flow cytometry
Cells were washed in PBS-0.1% azide and stained with fluorochrome-conjugated Abs: TLR4-FITC (Santa Cruz) and CD14-PE (Beckman Coulter). A fluorescent conjugate of LPS, LPS-Alexa Fluor 488 (Molecular Probes), was incubated with cells in culture medium for 1 h at 37°C to facilitate LPS binding. After staining, cells were washed with PBS-azide, and data were acquired with the Epics XL-MCL flow cytometer and analyzed using the WinMDI version 2.9 software package (J. Trotter, Scripps Institute, San Diego, CA). Live cells were gated and analyzed for TLR4 expression and LPS binding.
Western blotting
Cell pellets were lysed and protein concentrations were measured with a Bradford assay (3). Samples (50 μg protein) were subjected to 10% polyacrylamide SDS-PAGE followed by transfer onto polyvinylidene difluoride membranes (Millipore). Membranes were probed with anti–phospho-STAT3 (Cell Signaling), anti–pan-STAT3, anti–phospho-JAK2, anti–pan-JAK2, anti–phospho-NF-κB p50, and anti-HSP90 as a loading control (Santa Cruz Biotechnology). Immunoblots were visualized with ECL (Amersham Biosciences) on the AlphaInnotech HD2 Imager and densitometric analysis was performed using the HD2 imaging software (Fisher Scientific).
EMSA
EMSAs were performed to measure STAT1 and NF-κB activation. Nuclear proteins were extracted using the NE-PER Nuclear and Cytoplasmic Extraction Reagents kit (Pierce). Protein concentrations were quantified with the Bradford method to ensure equal loading of protein. EMSAs were performed using biotin-labeled probes and 10 μg of protein samples were resolved on 5% non-denaturing polyacrylamide gels, as described previously (3).
Indirect immunofluorescence microscopy
Cells were cultured (16 h) in the presence or absence of IL-27 in 12-well plates. Cells were washed and resuspended in PBS-0.1% azide, followed by TLR-FITC (Santa Cruz) and CD14-eFluor 605NC (eBioscience) staining, as recommended by the manufacturer. Cells were washed and plated on glass-bottom dishes (MatTek, Ashland, MA) for microscopy. Images were captured using an Olympus FV1000 laser scanning confocal microscope and Fluoview 1.7.3.0 software, using a 60× (1.42 NA) oil immersion objective, or a 40× (0.95 NA) objective. Composites of representative images were prepared using Adobe Photoshop CS3 software.
NF-κB transcription factor assay
The TransAM NF-κB transcription factor family assay (Active Motif, Carlsbad, CA) was performed according to manufacturer instructions. This assay, which is similar to an ELISA, permits a more sensitive and quantitative readout of NF-κB activation compared with EMSA, while also identifying specific NF-κB family members involved. Cells were lysed using the Nuclear Extract Kit provided (Active Motif) to obtain nuclear proteins. Ninety-six–well plates coated with NF-κB consensus oligonucleotide binding site were incubated with 10 μg of nuclear proteins. Individual wells were incubated with primary Abs to NF-κB subunits p65, p50, p52, or RelB. An HRP-conjugated secondary Ab incubation was performed, followed by chromogenic substrate, stop solution, and spectrophotometry. Absorbencies were measured with the BioTek ELx800 Absorbance Microplate Reader. Data are representative of average OD of duplicate wells, as suggested by the manufacturer.
Results
IL-27 pretreatment enhances LPS-induced proinflammatory cytokine expression
Previously it was reported that IL-27 augmented inflammatory cytokine (IL-6 and TNF-α) production in response to TLR2 and TLR4 ligands in M-CSF–cultured human monocytes (5). We sought to confirm this finding in our model system of freshly isolated human primary monocytes. Monocytes were preincubated (primed) with IL-27 (100 ng/ml) for 16 h, culture medium was replaced, and cells were subsequently treated with the TLR4 ligand LPS (10 ng/ml) for 6 h. We performed ELISA for IL-6, TNF-α, MIP-1α, and MIP-1β expression as a readout for LPS responsiveness (Fig. 1). With all cytokines assayed, we observed a significant increase in LPS-induced expression following IL-27 pretreatment, compared with expression levels with IL-27 or LPS treatment alone. These results revealed a striking priming ability of IL-27 on LPS responses in primary human monocytes.
IL-27 pretreatment enhances LPS-induced IL-6, TNF-α, MIP-1α, and MIP-1β. Freshly isolated monocytes were incubated in medium alone or in the presence of IL-27 (100 ng/ml) for 16 h. After 16 h, cells were washed and resuspended in fresh medium containing LPS for an additional 6 h. Data are representative of five different donors, replicate wells were averaged, and SD is shown.
IL-27 pretreatment enhances LPS-induced IL-6, TNF-α, MIP-1α, and MIP-1β. Freshly isolated monocytes were incubated in medium alone or in the presence of IL-27 (100 ng/ml) for 16 h. After 16 h, cells were washed and resuspended in fresh medium containing LPS for an additional 6 h. Data are representative of five different donors, replicate wells were averaged, and SD is shown.
IL-27 induces TLR4 expression on CD14+ monocytic cells
Cytokines such as IL-6, IL-2, TNF-α, and IFN-γ were previously demonstrated to induce TLR4 expression in monocytic cells (12, 18–21). Therefore, we asked whether IL-27–mediated enhancement of LPS responses could be consequent to IL-27 upregulating TLR4 expression. Accordingly, we initially examined cell surface expression of TLR4 in response to a range of IL-27 doses from 50 to 200 ng/ml (Fig. 2A, top). The percent of TLR4-positive cells increased with increasing doses of IL-27, from 26.28% in untreated cells to a maximum of 85.07% in cells treated with 100 ng/ml IL-27. Cells reached a maximal effect at 100 ng/ml; therefore, this concentration was used for all further experiments. We next investigated the kinetics of IL-27–induced TLR4 expression in freshly isolated monocytes. Cell surface expression of TLR4 increased at 16 h and was sustained up to 48 h (Fig. 2A, bottom). In addition, we observed IL-27–induced TLR4 mRNA expression as early as 2 h, with sustained expression up to 8 h after IL-27 stimulation (Fig. 2B). These results show that IL-27 has a direct role in inducing TLR4 expression at the mRNA and protein level in primary human monocytes. Differences in surface expression of TLR4 and CD14 in the top and bottom panels (Fig. 2A) are attributed to donor variability. Despite this variability, IL-27–induced TLR4 expression was reproducible in all five donors tested (data not shown). Interestingly, we observed no significant change in CD14 expression in response to IL-27 treatment after 16 h (Fig. 2A, top and bottom). However, levels of CD14 expression increased slightly after 24 and 48 h of IL-27 treatment (Fig. 2A, bottom). Because we are priming cells for 16 h, these results indicate that changes in CD14 expression are not part of the priming mechanism of IL-27, rather enhanced TLR4 expression might have a role in IL-27–mediated enhanced LPS responsiveness.
IL-27 induces TLR4 expression on CD14+ monocytic cells. A, In the top panel, primary human monocytes were cultured for 16 h in medium alone or with increasing doses of IL-27 (50–200 ng/ml). Cells were harvested after 16 h and costained for CD14 and TLR4 surface expression. TLR4 expression was measured on live CD14 gated cells by flow cytometry. In the bottom panel, primary monocytes were cultured in a time course of IL-27 (100 ng/ml), ranging from 0–48 h, cells were harvested and costained for CD14 and TLR4, and surface expression was measured by flow cytometry. B, RT-PCR analysis was performed to detect TLR4 expression in response to IL-27 for the times indicated. Amplification of 18SrRNA was performed as a loading control. Data are representative of five different blood monocyte donors.
IL-27 induces TLR4 expression on CD14+ monocytic cells. A, In the top panel, primary human monocytes were cultured for 16 h in medium alone or with increasing doses of IL-27 (50–200 ng/ml). Cells were harvested after 16 h and costained for CD14 and TLR4 surface expression. TLR4 expression was measured on live CD14 gated cells by flow cytometry. In the bottom panel, primary monocytes were cultured in a time course of IL-27 (100 ng/ml), ranging from 0–48 h, cells were harvested and costained for CD14 and TLR4, and surface expression was measured by flow cytometry. B, RT-PCR analysis was performed to detect TLR4 expression in response to IL-27 for the times indicated. Amplification of 18SrRNA was performed as a loading control. Data are representative of five different blood monocyte donors.
IL-27–induced TLR4 expression is mediated by JAK2 and STAT3 signaling
It has been demonstrated that IL-27 signals via the JAK/STAT pathway in primary human monocytes (2, 3). To decipher the molecular mechanism behind the observed IL-27–induced TLR4 expression we inhibited JAK/STAT signaling and assayed for IL-27-induced TLR4 expression. First, we inhibited JAK2 activation with the JAK2-specific inhibitor, SD1029, previously shown to inhibit JAK2 phosphorylation (22). To confirm SD1029 blocked IL-27-induced JAK2 phosphorylation, monocytes were pretreated with SD1029 at doses ranging from 2.5–10 μM, prior to IL-27 stimulation for 15 min. Results showed that SD1029 inhibits IL-27–induced JAK2 phosphorylation (Fig. 3A, left).We then preincubated freshly isolated monocytes with SD1029 at doses ranging from 2.5–10 μM and followed with IL-27 stimulation for 16 h. TLR4 surface expression decreased in a dose-dependent manner in the presence of SD1029 (Fig. 3A, right). Furthermore, to control for any nonspecific effects of SD1029, we examined the effects of the SD1029 dose range, in the absence of IL-27, on cell surface expression of TLR4 and found no change (data not shown). These results indicate a role for JAK2 signaling in IL-27–induced TLR4 expression.
JAK2 and STAT3 signaling mediates IL-27–induced TLR4 expression. A, Monocytes were cultured in the presence of the JAK2 inhibitor, SD1029, for 1.5 h with doses ranging from 2.5–10 μM. Following the preincubation with inhibitor, cells were stimulated with IL-27 for 15 min. Activation of JAK2 was measured by Western blotting with anti–phospho-JAK2 (p-JAK2) Abs (left panel). As a loading control, the blot was stripped and reprobed for pan JAK2. Numbers below blot indicate fold increase over untreated cells relative to pan-JAK2 expression. Following the preincubation with inhibitor, cells were stimulated with IL-27 for 16 h and surface stained for TLR4 expression for flow cytometry (right panel). B, Monocytes were cultured in the presence of the STAT1 inhibitor MTA for 1.5 h with doses ranging from 0.1–1 mM. Following inhibitor preincubation, cells were stimulated with IL-27 for 15 min, and nuclear proteins were extracted for EMSA (left panel). The cold competitor contained 200× excess of unlabeled probes compared with biotin-labeled probes. Supershift Abs specific for STAT1 (S1) were able to interfere with complex formation, indicating specificity of STAT1 binding. Monocytes preincubated with MTA were followed with IL-27 treatment for 16 h and surface stained for TLR4 expression for flow cytometry (right panel). C, Monocytes were cultured in the presence of the STAT3 inhibitor STAT3 VII for 1.5 h with doses ranging from 0.25–1 μM. Following inhibitor preincubation, cells were stimulated with IL-27 for 15 min, and whole cell lysates were used in Western blot analysis to determine the efficiency of STAT3 VII in inhibiting STAT3 activation (left panel). Membranes were blotted for phosphorylated-STAT3 (p-STAT3) to determine activation, and pan-STAT3 as a loading control. Numbers below blot indicate fold increase over untreated cells relative to pan-STAT3 expression. Monocytes preincubated with STAT3 VII were followed with IL-27 treatment for 16 h and surface stained for TLR4 expression for flow cytometry (right panel). Cell surface TLR4 expression was measured on CD14+ cells by flow cytometry. For all flow cytometry, the gray histogram represents cells incubated in medium alone, the bold line represents cells treated with IL-27 alone, and light lines represent cells pretreated with inhibitor at the doses indicated by arrows. Data shown are representative of five different blood monocyte donors.
JAK2 and STAT3 signaling mediates IL-27–induced TLR4 expression. A, Monocytes were cultured in the presence of the JAK2 inhibitor, SD1029, for 1.5 h with doses ranging from 2.5–10 μM. Following the preincubation with inhibitor, cells were stimulated with IL-27 for 15 min. Activation of JAK2 was measured by Western blotting with anti–phospho-JAK2 (p-JAK2) Abs (left panel). As a loading control, the blot was stripped and reprobed for pan JAK2. Numbers below blot indicate fold increase over untreated cells relative to pan-JAK2 expression. Following the preincubation with inhibitor, cells were stimulated with IL-27 for 16 h and surface stained for TLR4 expression for flow cytometry (right panel). B, Monocytes were cultured in the presence of the STAT1 inhibitor MTA for 1.5 h with doses ranging from 0.1–1 mM. Following inhibitor preincubation, cells were stimulated with IL-27 for 15 min, and nuclear proteins were extracted for EMSA (left panel). The cold competitor contained 200× excess of unlabeled probes compared with biotin-labeled probes. Supershift Abs specific for STAT1 (S1) were able to interfere with complex formation, indicating specificity of STAT1 binding. Monocytes preincubated with MTA were followed with IL-27 treatment for 16 h and surface stained for TLR4 expression for flow cytometry (right panel). C, Monocytes were cultured in the presence of the STAT3 inhibitor STAT3 VII for 1.5 h with doses ranging from 0.25–1 μM. Following inhibitor preincubation, cells were stimulated with IL-27 for 15 min, and whole cell lysates were used in Western blot analysis to determine the efficiency of STAT3 VII in inhibiting STAT3 activation (left panel). Membranes were blotted for phosphorylated-STAT3 (p-STAT3) to determine activation, and pan-STAT3 as a loading control. Numbers below blot indicate fold increase over untreated cells relative to pan-STAT3 expression. Monocytes preincubated with STAT3 VII were followed with IL-27 treatment for 16 h and surface stained for TLR4 expression for flow cytometry (right panel). Cell surface TLR4 expression was measured on CD14+ cells by flow cytometry. For all flow cytometry, the gray histogram represents cells incubated in medium alone, the bold line represents cells treated with IL-27 alone, and light lines represent cells pretreated with inhibitor at the doses indicated by arrows. Data shown are representative of five different blood monocyte donors.
Because JAK2 phosphorylates and activates STAT1 and STAT3 (23–25), we investigated the specific roles of STAT1 and STAT3 in IL-27–mediated TLR4 induction using the STAT1-specific inhibitor, MTA, and the STAT3-specific inhibitor, ST3 VII. We first confirmed the inhibitory effect of MTA on STAT1 activation. Monocytes were pretreated with MTA doses ranging from 0.1–1 mM followed by 15 min of IL-27 stimulation. MTA is well characterized to specifically inhibit STAT1 nuclear translocation at the doses that we have used, as shown by others (26, 27) and in our previous work (28). In this study, STAT1 DNA binding activity was measured by EMSA analysis. Results indicated that increasing doses of MTA blocked STAT1 DNA binding (Fig. 3B, left), with the highest dose of MTA pretreatment (1 mM) showing a return to baseline activation levels. Cold competitor probes abrogated the STAT–DNA complexes and supershift Abs (S1) specific to STAT1 resulted in disruption of the protein–DNA complexes, observed as the absence of bands. Interestingly, when monocyte cultures were pretreated with MTA prior to IL-27 stimulation, we observed no inhibition of IL-27–induced surface expression of TLR4 (Fig. 3B, right). These results indicate that, although IL-27 induces the activation of STAT1, STAT1 is not involved in IL-27–induced TLR4 expression on monocytes.
To determine whether STAT3 activation plays a role in IL-27–induced TLR4 expression, we used the STAT3 inhibitor ST3 VII, previously shown to inhibit phosphorylation of STAT3 (29). We confirmed the inhibitory effects of ST3 VII by pretreatment of monocytes with ST3 VII, followed by IL-27 stimulation for 15 min, and Western blot analysis for phosphorylation of STAT3 (Fig. 3C, left). We observed dose-dependent decreases in STAT3 phosphorylation with increasing doses of ST3 VII pretreatment, ranging from 0.25–1 μM. To determine the role of STAT3 in IL-27–induced TLR4 surface expression, we pretreated freshly isolated monocytes with the same range of ST3 VII doses, followed with IL-27 stimulation for 16 h, and surface stained the cells for TLR4 expression by flow cytometry. Results clearly show a dose-dependent reduction in IL-27–induced TLR4 surface expression in cells pretreated with ST3 VII (Fig. 3C, right). To control for nonspecific effects of the inhibitor on TLR4 surface expression, we treated cells in the absence of IL-27 stimulation with the same doses of ST3 VII, and observed no change in TLR4 expression (data not shown). These results indicate a role for JAK2 and STAT3 in IL-27–induced TLR4 expression.
IL-27–induced TLR4 expression is mediated via NF-κB activation and IL-27–induced NF-κB activation is dependent on JAK/STAT signaling
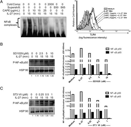
In addition to the role played by JAK/STAT signaling, we investigated whether NF-κB, previously shown to be involved in TLR4 expression (30, 31), mediated IL-27–induced TLR4 expression in our model system. Recently, we demonstrated that IL-27 can activate NF-κB in monocytic cells (3).To examine the role of NF-κB in IL-27–induced TLR4 expression, we used the NF-κB–specific inhibitor CAPE (3, 32). To confirm that CAPE inhibited NF-κB activation in primary monocytes, cells were pretreated with increasing CAPE doses ranging from 10–25 μg/ml, followed by IL-27 stimulation for 15 min. Nuclear extracts were subjected to EMSA analysis and showed progressive decreases in NF-κB DNA binding upon increasing doses of CAPE (Fig. 4A, top). Cold competitor probes abrogated the NF-κB–DNA complexes and supershift Abs specific to the NF-κB subunits p50 and p65 (S50 and S65) resulted in disruption of the protein–DNA complexes, observed as the absence of bands. To determine the role of NF-κB in IL-27–induced TLR4 surface expression, we pretreated freshly isolated monocytes with the same range of CAPE doses, followed by IL-27 stimulation for 16 h, and subsequently measured TLR4 expression on the cell surface. As with SD1029 (JAK2) and ST3VII (STAT3) inhibitors, CAPE pretreatment inhibited IL-27–induced surface expression of TLR4 on the monocytes in a dose-dependent manner (Fig. 4A, bottom). These results indicate that NF-κB, together with JAK2 and STAT3, mediates IL-27–induced enhancement of TLR4 surface expression.
NF-κB activation mediates IL-27–induced TLR4 expression. A, Primary monocytes were cultured in the presence of the NF-κB inhibitor CAPE for 1.5 h with doses ranging from 10–25 μg/ml. After inhibitor preincubation, cells were stimulated with IL-27 for 15 min, and nuclear proteins were extracted for EMSA (top panel). Cold competitor contained 200× excess of unlabeled probes compared with biotin-labeled probes. Supershift Abs specific for NF-κB p50 (S50) and NF-κB p65 (S65) proteins were able to interfere with complex formation, indicating presence of p50/p65 heterodimers in the visualized bands of interest. Monocytes preincubated with CAPE were followed with IL-27 treatment for 16 h. Cell surface TLR4 expression was measured by flow cytometry (bottom panel). The gray histogram represents cells incubated in medium alone, the bold line represents cells treated with IL-27 alone, and light lines represent cells pretreated with inhibitor at the doses indicated by arrows. B, Primary monocytes were cultured in the presence of the JAK2 inhibitor, SD1029, for 1.5 h with doses ranging from 2.5–10 μM. After the preincubation with inhibitor, cells were stimulated with IL-27 for 15 min and activation of NF-κB was measured two ways: detection of phosphorylated NF-κB p50 subunit via Western blot analysis (left panel) or transcription factor ELISA for p50/p65 DNA-binding (right panel). C, Monocytes were cultured in the presence of the STAT3 inhibitor STAT3 VII for 1.5 h with doses ranging from 0.25–1 μM. After inhibitor preincubation, cells were stimulated with IL-27 for 15 min and activation of NF-κB was measured two ways: detection of phosphorylated NF-κB p50 subunit via Western blot analysis (left panel) or transcription factor ELISA for p50/p65 DNA-binding (right panel). Numbers below each Western blot (B, C) indicate fold increase over untreated cells relative to HSP 90 expression.
NF-κB activation mediates IL-27–induced TLR4 expression. A, Primary monocytes were cultured in the presence of the NF-κB inhibitor CAPE for 1.5 h with doses ranging from 10–25 μg/ml. After inhibitor preincubation, cells were stimulated with IL-27 for 15 min, and nuclear proteins were extracted for EMSA (top panel). Cold competitor contained 200× excess of unlabeled probes compared with biotin-labeled probes. Supershift Abs specific for NF-κB p50 (S50) and NF-κB p65 (S65) proteins were able to interfere with complex formation, indicating presence of p50/p65 heterodimers in the visualized bands of interest. Monocytes preincubated with CAPE were followed with IL-27 treatment for 16 h. Cell surface TLR4 expression was measured by flow cytometry (bottom panel). The gray histogram represents cells incubated in medium alone, the bold line represents cells treated with IL-27 alone, and light lines represent cells pretreated with inhibitor at the doses indicated by arrows. B, Primary monocytes were cultured in the presence of the JAK2 inhibitor, SD1029, for 1.5 h with doses ranging from 2.5–10 μM. After the preincubation with inhibitor, cells were stimulated with IL-27 for 15 min and activation of NF-κB was measured two ways: detection of phosphorylated NF-κB p50 subunit via Western blot analysis (left panel) or transcription factor ELISA for p50/p65 DNA-binding (right panel). C, Monocytes were cultured in the presence of the STAT3 inhibitor STAT3 VII for 1.5 h with doses ranging from 0.25–1 μM. After inhibitor preincubation, cells were stimulated with IL-27 for 15 min and activation of NF-κB was measured two ways: detection of phosphorylated NF-κB p50 subunit via Western blot analysis (left panel) or transcription factor ELISA for p50/p65 DNA-binding (right panel). Numbers below each Western blot (B, C) indicate fold increase over untreated cells relative to HSP 90 expression.
Previous studies have demonstrated a role for JAK/STAT signaling in the activation of NF-κB, and a strong link has been shown between STAT3 and NF-κB activation in various cancer model systems (33–35). Because we observed that IL-27–induced expression of TLR4 required JAK2, STAT3, and NF-κB, we tested whether activation of NF-κB required IL-27–induced activation of JAK2 and STAT3. Therefore, we first treated monocytes with SD1029 (JAK2 inhibitor) or ST3 VII (STAT3 inhibitor) and then treated cells with IL-27 for 15 min. To delineate the role of JAK/STAT in the activation of NF-κB, we initially measured phosphorylated NF-κB p50 by immunoblotting of whole cell lysates, as shown previously (3). Interestingly, we did not observe inhibition of NF-κB p50 phosphorylation in the presence of JAK2 or STAT3 inhibitors (Fig. 4B, 4C, left panels). Although we observed no inhibition of p50 phosphorylation in the presence of JAK2 and STAT3 inhibitors by immunoblotting, this is not necessarily indicative of the effects of JAK/STAT inhibition on NF-κB binding activity. Therefore, to test the effects of JAK/STAT inhibition on NF-κB DNA binding activity, we performed transcription factor ELISAs for the p50 and p65 subunits. These ELISAs were performed in nuclear lysates of THP-1 cells because of inherent difficulties in obtaining sufficient concentrations of primary cell lysates needed for the Active Motif ELISA protocol. These data indicated that, upon pretreatment with SD1029 or ST3 VII (JAK2 and STAT3 inhibitors respectively), IL-27–induced NF-κB binding activity is inhibited.
IL-27 does not increase LPS binding to monocytes
Because we observed enhancement of the LPS response (proinflammatory cytokine production) with IL-27 priming, and because we have established that IL-27 can upregulate TLR4 expression on monocytes, we sought to determine whether the enhanced LPS response observed was due to increased LPS binding. To do this, we quantified surface binding of a fluorochrome-conjugated LPS (LPS-Alexa) to primary monocytes by flow cytometry. As seen in Fig. 5, the majority of nonprimed (Medium) CD14+ monocytes (87.2%) were bound by LPS, and no significant change in LPS binding was observed in IL-27–primed cells (81.7%). This finding was expected, as TLR4-LPS binding is also mediated by coreceptors, like CD14. Our data suggest that LPS-TLR4 binding correlates with CD14 expression, both of which do not change in response to IL-27.
IL-27 priming does not enhance LPS binding to monocytes. Primary monocytes were cultured in medium alone (Medium) or primed with IL-27 for 16 h (IL-27). LPS-Alexa (1 μg/ml) was added to all cultures for 1 h at 37°C to facilitate binding. Cells were harvested and stained for CD14 expression, and data were acquired with the Epics XL-MCL flow cytometer. AUTO represents a control for autofluorescence of unstained cells.
IL-27 priming does not enhance LPS binding to monocytes. Primary monocytes were cultured in medium alone (Medium) or primed with IL-27 for 16 h (IL-27). LPS-Alexa (1 μg/ml) was added to all cultures for 1 h at 37°C to facilitate binding. Cells were harvested and stained for CD14 expression, and data were acquired with the Epics XL-MCL flow cytometer. AUTO represents a control for autofluorescence of unstained cells.
IL-27 induces enhanced TLR4 membrane expression and increased colocalization of CD14 and TLR4
The data so far indicate that IL-27 priming for 16 h can induce TLR4 expression while not affecting CD14 expression. CD14 transfers LPS to TLR4 (36), which then triggers TLR4 signaling cascades. Therefore, we hypothesized that IL-27 treatment increases colocalization of CD14 and TLR4, priming the cells for enhanced LPS responsiveness. To examine the effects of IL-27 priming on CD14 and TLR4 localization, we used the THP-1 human promonocytic cell line as an initial model system. Immunofluorescence microscopy showed increased TLR4 expression at the cell surface of THP-1 cells primed with IL-27 (Fig. 6B), compared with cells cultured in medium alone for 16 h (Fig. 6A). We observed a population of cells staining intensely for TLR4 in primed cells (Fig. 6B), which were absent in nonprimed cells (Fig. 6A). Because THP-1 cells express relatively low levels of CD14, we used THP-1 cells stably transfected with CD14 (CD14–THP-1). These cells constitutively express higher levels of CD14 than nontransfected THP-1 cells (17). Similarly, we observed the same trend in CD14–THP-1 cells; however, an even more striking upregulation of cell surface expression of TLR4 in primed cells (Fig. 6C) was seen compared with resting cells (Fig. 6D). It should be noted that no difference was observed in CD14 expression between primed and nonprimed conditions of either cell type. In addition, we observed a shift from diffuse TLR4 staining in nonprimed cells (Fig. 6A, 6C) to more distinct membrane TLR4 localization in the primed cells (Fig. 6B, 6D). To investigate whether IL-27 priming affected colocalization of TLR4 and CD14, we captured images of CD14–THP-1 cells at a higher magnification (Fig. 6E, 6F) to more accurately examine the colocalization of these proteins. Nonprimed cells exhibited distinctly different localization of TLR4 and CD14, with TLR4 localized distinctly to the plasma membrane and CD14 localized more diffusely (Fig. 6E, arrowhead). However, we observed increased colocalization of TLR4 and CD14 at the membrane in cells primed with IL-27 (Fig. 6F, arrowhead). We confirmed these results in primary monocytes, where we observed differential localization of these proteins in nonprimed cells (Fig. 6G, arrowhead) and distinct cellular clusters of costained TLR4 and CD14 in primed cells (Fig. 6H, arrowhead). These results indicate that IL-27 priming induces increased expression and membrane localization of TLR4, without affecting CD14 expression. Furthermore, the data support the notion that part of the IL-27 priming mechanism may include enhanced colocalization of TLR4 and CD14, rendering the cell more responsive to LPS being transferred to TLR4 to initiate signaling cascades.
IL-27 induces enhanced TLR4 membrane expression and increased colocalization of CD14 and TLR4. THP-1 cells (A, B), CD14-THP-1 cells (C–F), and primary monocytes (G, H) were cultured for 16 h in the presence/absence (+/−) of IL-27. Cells were harvested in PBS-0.1% azide and stained for TLR4-FITC (green fluorescence) and CD14-eFluor 605 (red fluorescence). Images were captured using an Olympus FV1000 laser scanning confocal microscope and Fluoview 1.7.3.0 software, using a 60× (1.42 NA; E–H) and 40× (0.95 NA; A–D) oil immersion objective. Increased expression of TLR4 was seen in IL-27–primed THP-1 cells (B) and CD14–THP-1 cells (D), compared with corresponding nonprimed THP-1 cells (A) and CD14–THP-1 cells (C). CD14 expression (red) did not change with IL-27 priming. Images for A–D were captured using the 40× objective. To address TLR4/CD14 colocalization, images were captured using the 60× objective on CD14–THP-1 cells cultured in medium alone (E) and primed with IL-27 (F). Arrowheads point to distinct differences in colocalization between non-primed and primed images. Primary monocytes also showed distinct areas of increased TLR4/CD14 colocalization in IL-27–primed cells (H) compared with nonprimed (G), as indicated by arrowheads. Images for E–H were captured using a 60× objective. Scale bars represent 50 μm (A), 10 μm (E), and 20 μm (G). Data are representative of three primary monocyte donors and four cell line experiments.
IL-27 induces enhanced TLR4 membrane expression and increased colocalization of CD14 and TLR4. THP-1 cells (A, B), CD14-THP-1 cells (C–F), and primary monocytes (G, H) were cultured for 16 h in the presence/absence (+/−) of IL-27. Cells were harvested in PBS-0.1% azide and stained for TLR4-FITC (green fluorescence) and CD14-eFluor 605 (red fluorescence). Images were captured using an Olympus FV1000 laser scanning confocal microscope and Fluoview 1.7.3.0 software, using a 60× (1.42 NA; E–H) and 40× (0.95 NA; A–D) oil immersion objective. Increased expression of TLR4 was seen in IL-27–primed THP-1 cells (B) and CD14–THP-1 cells (D), compared with corresponding nonprimed THP-1 cells (A) and CD14–THP-1 cells (C). CD14 expression (red) did not change with IL-27 priming. Images for A–D were captured using the 40× objective. To address TLR4/CD14 colocalization, images were captured using the 60× objective on CD14–THP-1 cells cultured in medium alone (E) and primed with IL-27 (F). Arrowheads point to distinct differences in colocalization between non-primed and primed images. Primary monocytes also showed distinct areas of increased TLR4/CD14 colocalization in IL-27–primed cells (H) compared with nonprimed (G), as indicated by arrowheads. Images for E–H were captured using a 60× objective. Scale bars represent 50 μm (A), 10 μm (E), and 20 μm (G). Data are representative of three primary monocyte donors and four cell line experiments.
IL-27 priming augments LPS-induced NF-κB activation
To further characterize IL-27 priming of LPS responses, we sought to investigate whether IL-27 pretreatment followed by LPS stimulation would result in enhanced intracellular signaling. To obtain the relatively high amount of nuclear lysate required for this assay, we used THP-1 cells as our model system. We previously showed that THP-1 cells are representative of the IL-27 primary monocyte response (3). In addition, THP-1 cells exhibited enhanced TLR4 expression in response to IL-27 stimulation as shown in Fig. 6A and 6B, as well as by flow cytometry analysis (data not shown). THP-1 cells were pretreated with IL-27 for 16 h, followed by an LPS time course (30–120 min), or cultured without IL-27 pretreatment and LPS time course alone. We first measured NF-κB activation by EMSA analysis and observed qualitative differences in nonprimed versus primed cells (Fig. 7A). Multiple NF-κB–DNA complexes were detected, indicating different dimers of NF-κB transcription factors binding to the consensus oligonucleotide. Overall, we observed enhanced and prolonged NF-κB DNA binding activity in IL-27–primed cells compared with cells not primed. Interestingly, at 30 min we observed striking differences in the NF-κB subunit complexes activated. To quantify the contribution of individual NF-κB transcription factor family members to IL-27 priming, we performed TransAM NF-κB transcription factor assays. In Fig. 7B, we compared the activation kinetics of NF-κB transcription factor subunits p65, p50, p52, and RelB. In primed cells (black bars) compared with nonprimed cells (gray bars), we observed a strikingly prolonged and enhanced activation of NF-κB p65 after 60 and 120 min of LPS stimulation (Fig. 7B, top left). We also observed significantly enhanced activation of NF-κB p50 at all time points in primed cells (Fig. 7B, top right). We examined other NF-κB family members and observed a moderate increase in NF-κB p52 activation at 30 min of LPS treatment in primed cells (Fig. 7B, bottom left) and decreased activation of RelB (Fig. 7B, bottom right). Results indicated that IL-27 priming results in enhanced and prolonged activation of NF-κB p65 and p50 in response to LPS stimulation. Our data showed that IL-27 upregulated TLR4 expression, resulting in increased localization with CD14 and enhanced NF-κB activation.
IL-27 priming augments LPS-induced NF-κB signaling. THP-1 cells were cultured in medium alone or in the presence of IL-27 for 16 h (primed) and then stimulated with an LPS time course of 0–120 min. A, Nuclear lysates (10 μg) were subjected to EMSA, and visualized bands represent activated NF-κB binding to the consensus sequence oligonucleotide probe (biotin labeled). To confirm specificity of the visualized bands for binding to the NF-κB consensus sequence, a cold competitor (*CC*) was included. Results shown were reproducible in five replicate experiments. B, Nuclear lysates (10 μg) were used in the TransAM NF-κB transcription factor family assay to quantify NF-κB family member activation in nonprimed cells (gray bars) and IL-27–primed cells (black bars). Graphs represent the activation of individual NF-κB transcription factors: p65 (top left), p50 (top right), p52 (bottom left), and RelB (bottom right). Data represent the average of duplicate wells.
IL-27 priming augments LPS-induced NF-κB signaling. THP-1 cells were cultured in medium alone or in the presence of IL-27 for 16 h (primed) and then stimulated with an LPS time course of 0–120 min. A, Nuclear lysates (10 μg) were subjected to EMSA, and visualized bands represent activated NF-κB binding to the consensus sequence oligonucleotide probe (biotin labeled). To confirm specificity of the visualized bands for binding to the NF-κB consensus sequence, a cold competitor (*CC*) was included. Results shown were reproducible in five replicate experiments. B, Nuclear lysates (10 μg) were used in the TransAM NF-κB transcription factor family assay to quantify NF-κB family member activation in nonprimed cells (gray bars) and IL-27–primed cells (black bars). Graphs represent the activation of individual NF-κB transcription factors: p65 (top left), p50 (top right), p52 (bottom left), and RelB (bottom right). Data represent the average of duplicate wells.
Discussion
We discovered novel mechanisms by which IL-27 can prime the proinflammatory LPS response in primary human monocytes. We demonstrated an IL-27 time- and dose-dependent increase in mRNA and cell surface expression of TLR4 in human monocytes. Furthermore, we showed that IL-27–induced TLR4 expression is mediated via JAK/STAT and NF-κB signaling pathways. We observed a dependency on JAK2, STAT3, and NF-κB activation for IL-27–mediated TLR4 expression. To our knowledge, this study is the first to show a role for IL-27 in the induction of TLR expression. We further characterized IL-27 priming by showing enhanced membrane localization of TLR4 upon IL-27 pretreatment of LPS responses, and more distinct colocalization of TLR4 and CD14 on the surface of monocytes. In addition, IL-27 augmented LPS-TLR4 intracellular signaling, observed as prolonged and enhanced DNA binding activity of key NF-κB transcription factor subunits p65 and p50, respectively. This work adds to the proinflammatory functions of IL-27 and reveals new mechanisms by which IL-27 can modulate innate immune responses.
We first sought to confirm in our own model system the extent to which IL-27 can prime the LPS response, as this phenomenon was previously demonstrated in M-CSF–treated monocytic cells (5). We used freshly isolated monocytes cultured without addition of recombinant cytokine in our model system. Accordingly, we reported significant enhancement of the LPS response upon priming (pretreatment) with IL-27, as demonstrated by increased proinflammatory cytokine production. We validated our hypothesis that the IL-27 priming effect on the LPS response correlated with IL-27–induced upregulated TLR4 expression. Other studies have shown that cytokines can modulate TLR4 expression in monocytic cells to influence innate immune responses (19–21). Tamandl et al. (19) showed a balance between two inflammatory cytokines, whereby TNF-α induced hyporesponsiveness to LPS via TLR4 downregulation, whereas IL-6 induced hyperresponsiveness to LPS via TLR4 upregulation. This evidence compliments our observation that IL-27–induced TLR4 expression is STAT3 dependent, as both IL-6 and IL-27 signal through gp130 to induce STAT3 activation. Recently, a murine model of STAT3 hyperactivation demonstrated that IL-6–induced STAT3 activation plays a role in regulating LPS-TLR4 responses (37). Other cytokines involved in the Th1 response, such as IL-2 and IFN-γ, have been shown to mediate upregulation of TLR4 expression on monocytes (20, 21). Therefore, we hypothesized that IL-27, also an inflammatory cytokine involved in Th1 differentiation, would likely have a role in TLR4 expression. Accordingly, we found that IL-27 induction of TLR4 expression was dose- and time-dependent. Furthermore, to determine whether IL-27–mediated induction of TLR4 expression was direct, we performed time courses of IL-27 stimulation on monocytes and measured TLR4 mRNA and protein expression. We found enhanced mRNA expression of TLR4 as early as 2 h after IL-27 stimulation and upregulated surface expression within 16 h, indicating a direct effect of IL-27 on TLR4 expression.
Through the use of specific inhibitors to JAK2, STAT1, STAT3, and NF-κB, we sought to determine the role of each of these signaling molecules in mediating IL-27–induced TLR4 expression. We found a dependence on JAK2, STAT3, and NF-κB for IL-27–induced enhancement of TLR4 expression. Little is known about the signaling cascade leading to NF-κB activation from the IL-27R binding event. Because we observed a dependency on JAK2, STAT3, and NF-κB for IL-27–mediated induction of TLR4 expression, we hypothesized that JAK2 and STAT3 act upstream of NF-κB activation. To determine whether NF-κB activation was dependent on crosstalk with JAK2 or STAT3, we inhibited the activation of JAK2 and STAT3, followed with IL-27 stimulation, and measured activation of NF-κB. Initially, when performing immunoblotting on whole cell lysates, we did not observe a decrease in p50 phosphorylation in the presence of JAK2/STAT3 inhibitors. Indeed, we observed maintenance of p50 phosphorylation in these conditions (Fig. 4B, 4C, left panels). Phosphorylation of p50 is not necessarily indicative of NF-κB activation because p50 homodimers can repress NF-κB transcriptional activity (38–40). Interestingly, when we performed transcription factor ELISAs on nuclear lysates for both p50 and p65 subunits, we observed that pretreatment with JAK2/STAT3 inhibitors reduced the DNA-binding activity of NF-κB p50 and p65. This observation indicates a role of JAK/STAT upstream of NF-κB activation. Indeed, our findings are supported in the literature, whereby others have shown the ability of JAK2 to phosphorylate the inhibitor of NF-κB, IκB, rendering NF-κB free to translocate to the nucleus to induce gene expression (33). In addition, in a tumor model system, constitutive activation of NF-κB was dependent on STAT3 because of STAT3-mediated acetylation of the NF-κB RelA subunit, resulting in nuclear retention of the transcription factor and constitutive signaling (35).
In terms of IL-27–induced TLR4 expression, it is likely that STAT3 and NF-κB are both required at the promoter to drive efficient expression of TLR4 in response to IL-27. The cooperation of STAT3 and NF-κB in the regulation of gene expression has been described previously, and it includes cooperative binding on adjacent regions of promoter sequences and physical interactions between the two transcription factors (34). Recent work supporting this idea has shown STAT3 and NF-κB involvement in the induction of TLR4 expression (30, 31). Soliman et al. (30) described a potential role for STAT3 and NF-κB in TLR4 expression in intestinal epithelial cells, with proposed STAT3 and NF-κB binding sites in the TLR4 promoter region.
Because we observed that IL-27 upregulated TLR4 expression on monocyte cell surfaces, we thought that a potential priming mechanism of IL-27 may include enhanced LPS binding to cell surfaces, resulting in enhanced LPS signaling. However, LPS binding to monocytes did not appear significantly different between cells cultured in medium compared with those primed with IL-27. In addition, our results demonstrated that CD14 expression was not affected by IL-27 priming. These results indicated that although we observed more surface TLR4 expression in IL-27 primed cells, LPS binding was not further increased because the available CD14 might not be sufficient to facilitate more LPS binding. In addition, the potential roles of other endotoxin binding proteins, like LPS-binding protein and myeloid differentiation protein-2, in this process have yet to be determined. However, we did observe changes in the localization of TLR4 and CD14 on monocytes. Immunofluorescence microscopy showed disperse staining of CD14 in monocytes cultured in medium alone; however, in cells primed with IL-27 we observed relocalization of CD14 to TLR4. We propose that this relocalization may prime cells for more efficient transfer of LPS from CD14 to TLR4, resulting in enhanced induction of TLR4 signaling. Indeed, it was shown previously that IL-6–primed PBMCs exhibited enhanced LPS-induced NF-κB nuclear translocation (activation) by gel shift analysis (19). Similarly, in this study we observed augmented NF-κB activation qualitatively and quantitatively in IL-27–primed cells compared with nonprimed cells. In particular, NF-κB p50 and p65 exhibited enhanced and prolonged activation in response to LPS stimulation in IL-27–primed cells. Indeed, heterodimers of NF-κB p50 and p65 signal through the well-described canonical signaling pathway and are most often attributed to upregulated gene expression and inflammation (41).
The regulation of monocyte and macrophage activation has been described previously as a delicate balance between cytokine-mediated feedforward and feedback mechanisms, resulting in efficient clearance of infection while preventing overactivation of inflammatory responses (42). In this study, we describe a feedforward mechanism of IL-27 in which this cytokine promotes activation of monocytes in an initial, infection-induced, immune response. Results from this study support a role for IL-27 in a positive feedback loop under inflammatory conditions, because LPS can induce IL-27 expression and the magnitude of LPS responses correlates with total TLR4 expression levels (6, 43–46). Therefore, during a gram-negative bacterial infection, it is possible that the initial response to LPS induces IL-27 expression, which can then act in an autocrine manner to upregulate TLR4 expression on the same cell to render it more responsive to LPS.
IL-27 is a key player in modulating the delicate balance of infection-induced immune responses, as earlier studies have shown that production of IL-27 itself is induced by various bacterial, parasitic, and host-derived inflammatory stimuli (47). Numerous pro- and anti-inflammatory activities have been attributed to IL-27, and the outcome of the IL-27 response is highly dependent on cell type, activation state, and infection status of the model system used. Indeed, in the setting of septic peritonitis, IL-27 was rapidly produced and resulted in suppression of neutrophil migration and activation (48). Other studies in the setting of Mycobacterium tuberculosis-induced immune activation in macrophages or in LPS-mediated immune activation of macrophages and dendritic cells show similar repressive functions of IL-27 (49–51). These studies support a regulatory role of IL-27 in activated model systems, whereby prevention of excessive inflammatory responses is observed upon IL-27 treatment. Alternatively, our model system in this study uses freshly isolated monocytes, which are not cultured in the presence of activating stimuli prior to IL-27 treatment. Therefore, in this setting, IL-27 promotes inflammatory responses to facilitate clearance of infection.
In this study, we described the novel finding that IL-27 enhances LPS responses by upregulating TLR4 expression in primary human monocytes. We demonstrated a requirement for STAT3 and NF-κB signaling in IL-27–induced TLR4 expression. In addition, we showed that IL-27 priming resulted in increased colocalization of TLR4 and CD14, as well as enhanced and prolonged LPS-induced NF-κB activation. Our work has characterized the molecular mechanisms used by IL-27 to promote TLR4 expression in resting primary monocytes and enhance LPS responsiveness. This previously undefined function of IL-27 highlights the ability of this cytokine to significantly bolster innate immune responses.
Acknowledgements
We thank the phlebotomists and study participants for blood donations.
Footnotes
This work was supported by grants from the Natural Sciences and Engineering Research Council of Canada, Queen’s University and the Canada Foundation for Innovation. C.G. is supported by a Canadian Institutes of Health Research Vanier award and has been supported by a studentship from the Ontario HIV Treatment Network.
References
Disclosures
The authors have no financial conflicts of interest.






