Abstract
Members of the triggering expressed on myeloid cells (Trem) receptor family fine-tune inflammatory responses. We previously identified one of these receptors, called Treml4, expressed mainly in the spleen, as well as at high levels by CD8α+ dendritic cells and macrophages. Like other Trem family members, Treml4 has an Ig-like extracellular domain and a short cytoplasmic tail that associates with the adaptor DAP12. To follow up on our initial results that Treml4-Fc fusion proteins bind necrotic cells, we generated a knockout mouse to assess the role of Treml4 in the uptake and presentation of dying cells in vivo. Loss of Treml4 expression did not impair uptake of dying cells by CD8α+ dendritic cells or cross-presentation of cell-associated Ag to CD8+ T cells, suggesting overlapping function between Treml4 and other receptors in vivo. To further investigate Treml4 function, we took advantage of a newly generated mAb against Treml4 and engineered its H chain to express three different Ags (i.e., OVA, HIV GAGp24, and the extracellular domain of the breast cancer protein HER2). OVA directed to Treml4 was efficiently presented to CD8+ and CD4+ T cells in vivo. Anti–Treml4-GAGp24 mAbs, given along with a maturation stimulus, induced Th1 Ag-specific responses that were not observed in Treml4 knockout mice. Also, HER2 targeting using anti-Treml4 mAbs elicited combined CD4+ and CD8+ T cell immunity, and both T cells participated in resistance to a transplantable tumor. Therefore, Treml4 participates in Ag presentation in vivo, and targeting Ags with anti-Treml4 Abs enhances immunization of otherwise naive mice.
One feature of dendritic cells (DCs) and macrophages is their capacity to take up dying cells, including necrotic and apoptotic cells (1, 2). The uptake of dying cells and presentation of cell-associated Ags to CD4+ Th cells and CD8+ T cells (cross-presentation) play crucial roles in the host’s responses for induction of immunity or tolerance (3). Thus, the identification of receptors that mediate binding of dead cells represents a central challenge. We previously identified one of these receptors, called Treml4 (4). Treml4, like many other members of the triggering expressed on myeloid cells (Trem) family, is characterized by the presence of an Ig-like extracellular domain (ECD) and a short cytoplasmic tail that associates with the adaptor molecule DAP12 (5).
Members of the Trem family are known to be involved in fine-tuning of inflammatory responses (6). Accordingly, Trem1 acts synergistically with TLRs to trigger the production of cytokines (7). Also, Trem2 is involved in the clearance of apoptotic neurons and production of cytokines by macrophages (8–10), and loss-of-function mutations in human TREM2 or DAP12 cause Nasu–Hakola disease, which is characterized by dementia and bone cysts (11, 12). The function of Treml4 in vivo remains to be elucidated. We previously found that a chimeric fusion protein, consisting of the extracellular portion of Treml4 and a human IgG1 Fc domain, binds dead cells positive for Annexin V and propidium iodide (4). To extend this finding, but in an intact animal, we generated a Treml4 knockout (KO) mouse. Interestingly, Treml4 loss did not result in impaired uptake of dying cells or inability to cross-present cell-associated Ags to CD8+ T cells, suggesting overlapping functions between Treml4 and other receptors for dying cells.
Our original data revealed that Treml4, both at the mRNA and protein levels, is mainly expressed in the spleen (4). We extended these results and performed careful phenotyping of splenic leukocyte populations by flow cytometry using a newly developed Ab against Treml4 (4). Taking advantage of this mAb, we further found that anti-Treml4 mAb binds to appropriate DC, macrophage, and monocyte subsets in the spleen. Also, we considered whether Treml4 has the capacity to initiate Ag uptake, processing, and presentation on MHC class I and II using a novel approach that involves delivery of Ags coupled to mAbs. This approach was shown to increase the efficiency of Ag presentation on MHC class I and II molecules ∼100-fold, and it allows T cell immunization (13–15). However, many of the receptors targeted to date belong to the C-type lectin family, which are probably involved in the physiological capture of pathogens and subsequent Ag presentation. In this study we show with three different protein Ags that, similar to C-type lectin receptors, an Ig superfamily member called Treml4 can bring about Ag presentation and priming of CD4+ and CD8+ T cells in vivo.
Materials and Methods
Mice
We purchased C57BL/6J (B6), BALB/cJ, and FVB/NJ mice from The Jackson Laboratory. BALB/c × C57BL/6 (CxB6) F1 mice were from Harlan. OVA-specific TCR transgenic mice OT-I (C57BL/6-Tg(TcraTcrb)1100Mjb/J) and OT-II (C57BL/6-Tg(TcraTcrb)425Cbn/J), and TAP−/− (B6.129S2-Taptm1Arp/J) mice were obtained from The Jackson Laboratory and crossed, when necessary, to CD45.1 mice in house. The targeting vector for Treml4 KO mice was designed by replacing a 1.7-kb fragment including exon 1 and 2 with an ACN cassette. The ACN cassette contains the neomycin resistance gene under the control of RNA polymerase II promoter and Cre recombinase gene under the control of angiotensin-converting enzyme promoter, flanked by loxP sites (16). Cre-mediated recombination during spermatogenesis removed the cassette, leaving one loxP (Fig. 1A). The targeting construct was transfected into B6 embryonic stem (ES) cells (CY2.4). Targeted ES cells were screened by Southern blotting and subsequently injected into B6 blastocysts. The resulting male chimeric mice were bred to female B6 or C57BL/6-Tyrc-2J mice to obtain germline transmission. All mice were maintained under specific pathogen-free conditions and used at 6–8 wks of age, in accordance with The Rockefeller University Animal Care and Use Committee guidelines.
Generation of Treml4 KO mice. A, Schematic diagram of the mouse Treml4 WT allele, targeting vector, mutated allele in ES cells, and mutated allele in Treml4-deficient mice. Filled and open boxes denote coding exons and noncoding exons, respectively. B, Southern blot analysis of offspring from the heterozygote intercrosses. Genomic DNA was extracted from mouse tails, digested with SphI, electrophoresed, and hybridized with the radiolabeled probe indicated in A. WT and mutated alleles of Treml4 gene were at 9.1- and 7.4-kb, respectively. C, Northern blot analysis of whole splenocytes. Total RNA (10 μg) was electrophoresed, transferred to a nylon membrane, and hybridized with Treml4 cDNA or β-actin cDNA fragment as a probe. D, Representative data of the immunoblot signals for Treml4 in B6 WT and Treml4 KO mice. Spleens were lysed, 25 μg total protein was separated by SDS-PAGE, and Treml4 expression was assayed by Western blot using anti-Treml4 mAb, followed by peroxidase-conjugated anti-rat mAb. To control for protein loading, the membrane was incubated with stripping buffer and immunoblotted with anti–actin-HRP mAb. One experiment is representative of two with similar results. E, Uptake of dying cells by DCs. A total of 20 × 106 CFSE-labeled dying splenocytes was injected i.v. to WT littermates (Treml4+) or Treml4 KO (Treml4−/−) mice. Two hours after injection, spleens were harvested, and uptake of CFSE+ cells was monitored in CD8α+ and CD8α− DC subsets. Plots show CD11chigh-gated cells and are representative of two independent experiments. F, Cross-presentation of cell-associated Ag. Control littermates (Treml4+) or Treml4 KO (Treml4−/−) mice were immunized i.v. with 20 × 106 dying TAP−/− splenocytes loaded with OVA (TAP−/−/OVA), in the presence or absence of the adjuvant α-GalCer. Seven days later, splenocytes from immunized mice were restimulated with OVA peptide (SIINFEKL) for 12 h with BFA, and the presence of CD8+ T cells producing IFN-γ was evaluated by flow cytometry after intracellular cytokine staining. Plots shown CD3ε+-gated T cells. G, As in F, but the percentage of IFN-γ+ CD8+ T cells of CD3ε+ splenocytes is shown as the mean of three independent experiments. Each symbol represents an individual mouse, and the horizontal line denotes the mean.
Generation of Treml4 KO mice. A, Schematic diagram of the mouse Treml4 WT allele, targeting vector, mutated allele in ES cells, and mutated allele in Treml4-deficient mice. Filled and open boxes denote coding exons and noncoding exons, respectively. B, Southern blot analysis of offspring from the heterozygote intercrosses. Genomic DNA was extracted from mouse tails, digested with SphI, electrophoresed, and hybridized with the radiolabeled probe indicated in A. WT and mutated alleles of Treml4 gene were at 9.1- and 7.4-kb, respectively. C, Northern blot analysis of whole splenocytes. Total RNA (10 μg) was electrophoresed, transferred to a nylon membrane, and hybridized with Treml4 cDNA or β-actin cDNA fragment as a probe. D, Representative data of the immunoblot signals for Treml4 in B6 WT and Treml4 KO mice. Spleens were lysed, 25 μg total protein was separated by SDS-PAGE, and Treml4 expression was assayed by Western blot using anti-Treml4 mAb, followed by peroxidase-conjugated anti-rat mAb. To control for protein loading, the membrane was incubated with stripping buffer and immunoblotted with anti–actin-HRP mAb. One experiment is representative of two with similar results. E, Uptake of dying cells by DCs. A total of 20 × 106 CFSE-labeled dying splenocytes was injected i.v. to WT littermates (Treml4+) or Treml4 KO (Treml4−/−) mice. Two hours after injection, spleens were harvested, and uptake of CFSE+ cells was monitored in CD8α+ and CD8α− DC subsets. Plots show CD11chigh-gated cells and are representative of two independent experiments. F, Cross-presentation of cell-associated Ag. Control littermates (Treml4+) or Treml4 KO (Treml4−/−) mice were immunized i.v. with 20 × 106 dying TAP−/− splenocytes loaded with OVA (TAP−/−/OVA), in the presence or absence of the adjuvant α-GalCer. Seven days later, splenocytes from immunized mice were restimulated with OVA peptide (SIINFEKL) for 12 h with BFA, and the presence of CD8+ T cells producing IFN-γ was evaluated by flow cytometry after intracellular cytokine staining. Plots shown CD3ε+-gated T cells. G, As in F, but the percentage of IFN-γ+ CD8+ T cells of CD3ε+ splenocytes is shown as the mean of three independent experiments. Each symbol represents an individual mouse, and the horizontal line denotes the mean.
Reagents
mAbs to Treml4 (16E5 and 32D11) (4), OLLAS peptide (17), CD4 (GK 1.5), CD8 (2.43), CD40 (IC10), and control Ig (GL117) (18) were produced from hybridoma supernatants, purified on protein G (GE Healthcare Bio-Sciences, Piscataway, NJ), and when necessary, labeled with Alexa Fluor 647 (Invitrogen, Carlsbad, CA) or EZ-Link Biotin (Pierce, Rockford, IL), per the manufacturer’s instructions. The following fluorescent-conjugated mAbs were purchased from eBioscience (San Diego, CA) or BD Pharmingen (San Diego, CA): FITC anti-B220 (RA3-6B2) and anti-Ly6G (1A8), PE anti-CD115 (AFS98) and anti-CD11b (M1/70), PerCP-Cy5.5 anti-CD8α (53-6.7) and anti-F4/80 (BM8), PE-Cy7 anti-Ter119 (TER-119), anti–TNF-α (MP6-XT22) and anti-CD19 (1D3), allophycocyanin-eFluor 780 anti-CD11b (M1/70), Alexa Fluor 488 anti–IL-2 (JES6-5H4), eFluor 450 and Alexa Fluor 700 anti-CD3ε (500A2), Alexa Fluor 700 and PerCP-Cy5.5 anti-CD4 (RM4-5), Alexa Fluor 488 and allophycocyanin-eFluor 780 anti-CD11c (N418), PE-Cy7 and PE anti-CD49b (DX5), and PE, allophycocyanin, and PE-Cy7 anti–IFN-γ (XMG1.2). PE anti–PDCA-1 (JF05-1C2.4.1) was from Miltenyi Biotec. Other reagents were Live/Dead Fixable Aqua or Violet vitality dye from Invitrogen, DAPI (Sigma-Aldrich, St. Louis, MO), and CFSE (Invitrogen). Overlapping (staggered by 4 aa) 15-mer peptides covering the entire HIV-GAGp17, HIV-GAGp24, the ECD of the breast cancer protein HER2 or neu, or the OVA peptide (aa 257–264, SIINFEKL) were synthesized by H. Zebroski in the Proteomics Resource Center of The Rockefeller University.
Tumor cell line
The neu-expressing mammary tumor cell line NT2.5 was derived from a spontaneous mammary tumor in female neu-N mice (FVB/N background) (19). The cell line was established and kindly provided by Dr. E.M. Jaffee (The Johns Hopkins University School of Medicine, Baltimore, Maryland). NT2.5 tumor cells were grown in a previously defined Breast Media, which consisted of RPMI 1640 (Life Technologies, Invitrogen) with 20% FBS (Life Technologies, Invitrogen), 1% l-glutamine, 1% nonessential amino acids, 1% Na-pyruvate, 0.5% penicillin/streptomycin, 0.02% gentamicin (Life Technologies, Invitrogen), and 0.2% insulin (Sigma-Aldrich) and was maintained at 37°C in 5% CO2.
Cloning, engineering, and production of anti-receptor mAbs
The V regions of anti-Treml4 mAbs (4) were cloned from RNAs of the 32D11 hybridoma with the 5′ RACE. In brief, we used 5′ phosphorylated rat IgG1-specific oligonucleotides (5′-GTC ATT TAC CCG GAG-3′) or rat κ-specific oligonucleotides (5′-GTC TAA CAC TCA TTC-3′) to synthesize first-strand cDNAs using the Superscript III first-strand Synthesis System (Invitrogen). After circularization of the cDNAs with RNA ligase (Promega, Madison, WI), PCR was performed, and then the products were cloned and sequenced. Primers used to amplify IgG1 H chain cDNA were 5′-GCT CAA TGG CAG GAC GTT CAG ATG-3′ and 5′-CTT GTC CAC CTT GGT GCT GCT GGC-3′, and for κ L chain were 5′-GTA CAG CAT GAG CAG CAC CCT CTC-3′ and 5′-GTT CAT GAG GCA CAC GAC TGA GGC-3′. DNA for OVA, HIV GAGp24 (aa 133–363 derived from HIV isolate BH10), and HER2 (aa 22–653) was cloned in frame into the C terminus of the H chain of anti–mouse-DEC205, -Treml4, and control Ig, as previously described (15, 20). An OLLAS epitope sequence was inserted between the H chain and OVA (20), whereas a small linker sequence was inserted between the H chain and HIV GAGp24 or HER2 sequences (B. Wang, N. Zaidi, L.Z. He, K. Zhang, J.M.Y. Kuroiwa, T. Keler, and R.M. Steinman, submitted for publication) (15, 18). Fusion mAbs were expressed by transient transfection (calcium phosphate) in 293T cells in serum-free DMEM supplemented with Nutridoma SP (Roche, Indianapolis, IN). The mAbs were purified on protein G columns (GE Healthcare Bio-Sciences) and characterized by SDS/PAGE and Western blotting using anti-mouse IgG1-HRP (Southern Biotech, Birmingham, AL), HRP–anti-GAGp24 (ImmunoDiagnostics, Woburn, MA), HRP–anti-OVA (Research Diagnostics), biotin–anti-HER2 (clone 42; BD Transduction Laboratories, San Jose, CA), and biotin–anti-OLLAS (produced in house), followed by HRP-conjugated streptavidin (Jackson ImmunoResearch, West Grove, PA). Receptor binding was verified using CHO-transfected cells by FACS analysis staining with Alexa Fluor 647-labeled anti-OLLAS, PE-conjugated goat anti-mouse IgG (Jackson ImmunoResearch), or Alexa Fluor 488-conjugated anti-HER2 mAb (clone 24D2; BioLegend, San Diego, CA).
Cell preparation
For analysis of different leukocyte populations, spleens were cut into small pieces and incubated in a Hanks buffer (Life Technologies) solution containing 400 U/ml Collagenase D (Roche) and 50 μg/ml DNase I (Roche) for 25 min at 37°C. Five millimolar of EDTA (Life Technologies) was added for the last 5 min of incubation, and the cell suspension was passed through a 70-μm cell strainer. In some experiments, cells were enriched by negative selection using anti-CD19 magnetic beads and passed through LS columns (Miltenyi Biotec, Auburn, CA). For analysis of intracellular cytokine production by T cells, spleens were force-passed through a 70-μm cell strainer to obtain a homogeneous cell suspension without enzymatic digestion. RBCs were lysed by incubating with RBC Lysis Buffer (BioWhittaker, Walkersville, MD) for 1 min. In some experiments, splenocytes were labeled with CFSE to evaluate proliferation capacity of primed T cells (14). In brief, bulk splenocytes (1 × 107 cells/ml) were labeled with 1 μM CFSE (Invitrogen) at 37°C for 10 min. CFSE-labeled T cells were then restimulated with 0.1 μg/ml reactive or nonreactive peptide mix for 4 d; subsequently, they were restimulated with 1 μg/ml reactive peptide mix for another 6 h in the presence of brefeldin A (BFA; 10 μg/ml; Sigma-Aldrich) for evaluation of intracellular cytokines. For analysis of blood monocytes, mice were bled from the retro-orbital vein, and leukocytes were enriched using Lympholyte-Mammal (Cedarlane Laboratories, Burlington, NC), following the manufacturer’s instructions.
Adoptive transfer and in vivo T cell-proliferation responses
OVA-specific transgenic CD8+ or CD4+ T cells were purified from lymph nodes (LNs) and spleen cell suspensions of OT-I and OT-II mice, respectively, by negative selection using anti-F4/80, anti-MHCII (TIB120), anti-B220 (RA3-6B2), anti-NK1.1 (PK136), and anti-CD4 (GK1.5, for OT-I preparation) or anti-CD8 (2.43, for OT-II preparation). T cell proliferation was evaluated by injecting individual animals with either 2–3 × 106 OT-I cells or 3-5 × 106 OT-II cells, labeled at 107/ml with 5 μM CFSE (Invitrogen) for 10 min at 37°C. Twenty-four hours later, 3 μg anti-receptor mAbs conjugated with OVA were injected s.c. into the footpad. CFSE dilution was evaluated 3 d later by FACS of spleen and pooled skin-draining LNs (popliteal, inguinal, axillary, brachial, and cervical) after surface staining for CD4 (OT-II) or CD8 (OT-I) and Vα2 (OVA-specific TCR; clone B20.1). Fold clonal expansion of transgenic T cells was calculated as the ratio of the number of cells with more than one division/number of undivided cells in the control group, as previously described (20).
Uptake of dying cells and cross-presentation assay
To evaluate uptake of dying cells, splenocytes from B6 mice were labeled with 5 μM CFSE for 10 min at 37°C and then induced to undergo apoptosis by osmotic shock (21). A total of 2 × 107 CFSE-labeled dying cells was inoculated i.v. for 2 h; subsequently, spleens were collected, digested with Collagenase D, and analyzed by FACS for DCs containing CFSE. To measure presentation of cell-associated Ags, mice were similarly injected with 2 × 107 OVA-pulsed and osmotically shocked TAP−/− splenocytes (TAP−/−/OVA), with or without 2S, 3S, 4R-1-O(α-galactopyranosyl)-2(N-hexacosanoylamino)-1,3,4-octadecanetriol (α-GalCer) as adjuvant (22).Immune responses to OVA were measured 1 wk later by restimulating splenocytes for 6–12 h with OVA peptide (SIINFEKL) in the presence of BFA (23).
Mice inoculations
Mice were immunized i.p. once with fusion mAbs with a stimulus for DC maturation, which was 50 μg polyinosinic-polycytidylic acid (poly-IC; InVivoGen, San Diego) together with 25 μg IC10 agonistic anti-CD40 mAb (15). In other experiments, we used a prime/boost regimen in which anti-CD40 was omitted and 50 μg poly-IC (Thermo Scientific, Waltham, MA) or poly-L-lysine and carboxymethylcellulose stabilized poly-IC (Oncovir, Washington, DC) was the adjuvant for both prime and boost immunizations given 1 mo apart. In tumor-protection experiments, 10 d after the vaccine boost (day 38), mice were inoculated s.c. with 1 × 106 NT2.5 neu-expressing tumor cells in the shaved right flank. Tumor size was measured three times every week using a caliper. Tumor volumes were estimated according to the formula: length × (width)2 × 0.5. When animals seemed stressed or exhibited tumor ulceration or the tumor diameters exceeded 12 mm, the mice were sacrificed, and this was recorded as the date of death. For Ab depletion, 200 μg anti-CD4 (GK1.5) or anti-CD8 (2.43) mAb or both were given to mice i.p. after boost immunization at 9, 6, and 3 d prior to tumor challenge. Rat IgG (GL117) was given as the control mAb. Efficiency of depletion, defined as a reduction >90% of the targeting cell subsets, was confirmed by FACS analysis of peripheral blood cells. For in vivo-targeting experiments, mice were injected i.p. for 1 h with 10 μg anti-Treml4 mAb labeled with Alexa Fluor 647.
Intracellular cytokine staining
Bulk splenocytes were restimulated with 15-mer peptide mix from HIV GAGp24 (1 μg/ml), nonreactive HIV GAGp17 (1 μg/ml), the ECD of HER2, or neu peptides (1 μg/ml) in the presence of 2 μg/ml costimulatory anti-CD28 (clone 37.51; American Type Culture Collection) for 6 h at 37°C, adding 10 μg/ml BFA for the last 5 h to allow accumulation of intracellular cytokines. Cells were washed, incubated for 10 min at 4°C with 2.4G2 mAb (American Type Culture Collection) to block FcγRs, and stained with mAbs against surface molecules for 20 min at 4°C. Cells were then fixed, permeabilized (Cytofix/Cytoperm; BD Biosciences), and stained with mAbs against cytokines. A total of 1–3 × 105 live CD3+ cells was acquired on a BD LSR II flow cytometer, and data were analyzed with FlowJo Software (Tree Star, San Carlos, CA).
Immunofluorescence staining
B6 or Treml4 KO mice were inoculated i.p. with 25 μg purified anti-Treml4 mAb 3 h later, and spleens were harvested and frozen (−80°C) in Tissue-Tek OCT (Sayura). Ten- to twelve-micrometer spleen sections were fixed for 15 min in cold acetone, rehydrated in PBS, and blocked with 5% mouse serum in FACS buffer (PBS/2% FBS) for 1 h at room temperature. Sections were stained in a humidified chamber overnight at 4°C with anti-rat Alexa Fluor 555 (Invitrogen), washed in FACS buffer, incubated for 1 h at room temperature with 5% rat serum to block free arms of primary mAb, and stained with secondary mAb. Marginal metallophilic macrophages were detected with FITC-labeled anti-CD169 (AbD Serotec), followed by anti-FITC Alexa Fluor 488 (Invitrogen). Marginal zone macrophages were stained with purified with anti–SIGNR1 (in house), followed by anti-hamster FITC (Jackson ImmunoResearch) and anti-FITC Alexa Fluor 488. In all cases, B cells were detected by staining sections with Alexa Fluor 647-labeled anti-B220 (eBioscience). Sections were mounted in Aqua-Poly Mount (Polysciences), examined on a Zeiss LSM 510 system (Carl Zeiss) at The Rockefeller University Bio-Imaging Resource Center, and analyzed with ImageJ (National Institutes of Health).
Statistical analysis
Data were analyzed and charts were generated using Prism 5 GraphPad software (San Diego, CA). The Student t test (between two groups or conditions) was applied to compare statistical significance between peptide-specific responses. A two-way ANOVA test was applied to compare differences between treated group and control groups. Results were considered statistically significant when p ≤ 0.05.
Results
Treml4-deficient mice do not exhibit changes in the uptake and cross-presentation of dying cells
We used gene targeting to generate Treml4 KO mice for these studies. The targeting vector used to generate Treml4 KO mice was constructed to replace exon 1 and 2 with a self-excising ACN cassette (Fig. 1A). Correctly targeted ES cells were injected into B6 blastocysts, followed by germline transmission of the mutated allele (Fig. 1B–D). Treml4 KO mice were born at the expected Mendelian frequency, were fertile, and appeared to be healthy over 6 mo of observation. Treml4 is primarily expressed in the spleen (4), but Treml4 KO mice had normal numbers of splenic leukocytes, including T cells, B cells, NK cells, granulocytes, monocytes, DCs, and red pulp macrophages (data not shown).
To investigate the in vivo function of Treml4, we evaluated whether Treml4 is involved in the uptake of dying cells and cross-presentation of cell-associated Ags. B6 splenocytes were labeled with CFSE, induced to undergo apoptosis by osmotic shock (21), and then injected i.v. into wild-type (WT) littermates (Treml4+) or Treml4 KO (Treml4−/−) mice. Two hours later, the uptake of CFSE+ cells by CD11chigh DCs was monitored by FACS. We detected uptake of CFSE+ dying cells in CD8α+ classical DCs in both WT littermates (Treml4+) and Treml4 KO (Treml4−/−) mice, and the frequency was not different between the strains of mice, which suggested that Treml4 is not essential for uptake of dying cells by DCs in vivo (Fig. 1E). To monitor Ag cross-presentation in vivo, WT littermates or Treml4 KO mice were injected i.v. with dying TAP−/− splenocytes loaded with OVA (TAP−/−/OVA) in the presence or absence of an adjuvant (α-GalCer). After 7 d, Ag presentation and priming of OVA-specific CD8+ T cells was monitored after in vitro restimulation with OVA peptide in the presence of BFA and staining of intracellular IFN-γ. As shown in Fig. 1F and 1G, Ag-specific IFN-γ–producing CD8+ T cells were generated to comparable extents in Treml4 KO (Treml4−/−) mice as in control littermates (Treml4+), indicating that cross-presentation was independent of Treml4 in this system. Thus, Treml4 is not essential for uptake and cross-presentation of dying cells in vivo.
Treml4 is mainly expressed on CD8α+ DCs, tissue macrophages, and monocytes
To examine the pattern of expression of Treml4 in different mouse tissues, we used a previously described multicolor flow cytometry strategy that facilitates side-by-side evaluation of distinct splenic leukocytes populations (15, 24). Consistent with our previous results (4), Treml4 was abundantly expressed on splenic CD8α+ DCs and splenic red pulp macrophages of all mouse strains analyzed (C57BL/6, BALB/c, and CxB6 F1 mice) but not on B cells, T cells, NK cells, or granulocytes (Fig. 2A). We found that splenic CD8α− DCs expressed low levels of Treml4, but plasmacytoid DCs were negative for this receptor. As previously reported, Treml4 was also found to be a good marker for Ly6Clow monocytes both in the spleen and blood (Fig. 2B, 2C, respectively) (25). Importantly, no staining with anti-Treml4 mAb was observed on any leukocytes from Treml4 KO mice. Therefore, mouse Treml4 is highly expressed on CD8α+ DCs, spleen macrophages, and Ly6Clow monocytes.
mAb against Treml4 labels CD8α+ DCs, red pulp macrophages (RPM), and Ly6Clow monocytes. A, C57BL/6 (top panel), BALB/c (middle panel), or CxB6 F1 (bottom panel) splenocytes were analyzed by multicolor flow cytometry for the expression of Treml4 in different subsets of leukocytes (24). For control, we used rat IgG1 isotype control (blue graphs) or Treml4 KO mice on B6 background (gray graphs). B, CD115+ splenic monocytes from B6 or Treml4 KO mice were further gated on the expression of Ly6C. Ly6Clow and Ly6Chigh monocytes were analyzed for the expression of Treml4. C, As in B, but expression of Treml4 was evaluated in Ly6Chigh and Ly6Clow blood monocytes. In all cases, one experiment of two with similar results is shown. PDCs, plasmacytoid DCs.
mAb against Treml4 labels CD8α+ DCs, red pulp macrophages (RPM), and Ly6Clow monocytes. A, C57BL/6 (top panel), BALB/c (middle panel), or CxB6 F1 (bottom panel) splenocytes were analyzed by multicolor flow cytometry for the expression of Treml4 in different subsets of leukocytes (24). For control, we used rat IgG1 isotype control (blue graphs) or Treml4 KO mice on B6 background (gray graphs). B, CD115+ splenic monocytes from B6 or Treml4 KO mice were further gated on the expression of Ly6C. Ly6Clow and Ly6Chigh monocytes were analyzed for the expression of Treml4. C, As in B, but expression of Treml4 was evaluated in Ly6Chigh and Ly6Clow blood monocytes. In all cases, one experiment of two with similar results is shown. PDCs, plasmacytoid DCs.
Injected anti-Treml4 mAb rapidly labels CD8α+ DCs, tissue macrophages, and monocytes in mice
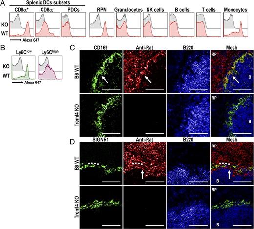
To assess whether specific targeting of anti-Treml4 mAb took place in vivo, B6 or Treml4 KO mice were inoculated i.p. with 10 μg Alexa Fluor 647-labeled mAb. The uptake of labeled mAb was evaluated by multicolor flow cytometry, as above, 1 h postinoculation. The injected anti-Treml4 mAb labeled most CD8α+ DCs and red pulp macrophages, but it only slightly labeled the CD8α− DCs (Fig. 3A). This labeling was specific because none was observed in Treml4 KO mice (Fig. 3A). In addition, Treml4 mAb was taken up by splenic monocytes, especially Ly6Clow ones (Fig 3B). Immunofluorescence staining of tissue sections showed high uptake of anti-Treml4 mAb by CD169+ marginal metallophilic macrophages (Fig. 3C) but only weak capture by SIGNR1+ marginal zone macrophages (Fig. 3D), which corresponds to the described expression of Treml4 by these macrophage populations (4). Altogether, these results indicated that i.p. inoculation of anti-Treml4 mAb faithfully targets in vivo to cells that express the receptor.
Anti-Treml4 mAb is mainly captured by CD8α+ DCs, splenic macrophages, and Ly6Clow monocytes in vivo. A, B6 or Treml4 KO mice were inoculated i.p. with 10 μg Alexa Fluor 647-labeled anti-Treml4 mAb. Uptake of labeled mAb by different splenic DC subsets and leukocyte populations was evaluated 1 h after inoculation by multicolor flow cytometry (15). B, As in A, but two populations of CD11bhigh CD115+ splenic monocytes, Ly6Clow (left panel) and Ly6Chigh (right panel), were further analyzed for the uptake of Alexa Fluor 647-labeled anti-Treml4 mAb. C and D, B6 or Treml4 KO mice were inoculated i.p. with 25 μg purified anti-Treml4 mAb. Three hours postinoculation, dissected spleens were cryopreserved, sectioned, and stained with anti-rat Alexa Fluor 555 (red) to detect the inoculated mAb. Marginal metallophilic macrophages (arrows) were identified by staining with anti-CD169 (C, green), and marginal zone macrophages (dots) were identified by staining with anti-SIGNR1 (D, green). To identify B cell follicles (B), sections were stained with B220 (blue). Scale bars, 100 μm. In all cases, one representative experiment of two or three with similar results is shown. PDCs, plasmacytoid DCs; RP, red pulp; RPM, red pulp macrophage.
Anti-Treml4 mAb is mainly captured by CD8α+ DCs, splenic macrophages, and Ly6Clow monocytes in vivo. A, B6 or Treml4 KO mice were inoculated i.p. with 10 μg Alexa Fluor 647-labeled anti-Treml4 mAb. Uptake of labeled mAb by different splenic DC subsets and leukocyte populations was evaluated 1 h after inoculation by multicolor flow cytometry (15). B, As in A, but two populations of CD11bhigh CD115+ splenic monocytes, Ly6Clow (left panel) and Ly6Chigh (right panel), were further analyzed for the uptake of Alexa Fluor 647-labeled anti-Treml4 mAb. C and D, B6 or Treml4 KO mice were inoculated i.p. with 25 μg purified anti-Treml4 mAb. Three hours postinoculation, dissected spleens were cryopreserved, sectioned, and stained with anti-rat Alexa Fluor 555 (red) to detect the inoculated mAb. Marginal metallophilic macrophages (arrows) were identified by staining with anti-CD169 (C, green), and marginal zone macrophages (dots) were identified by staining with anti-SIGNR1 (D, green). To identify B cell follicles (B), sections were stained with B220 (blue). Scale bars, 100 μm. In all cases, one representative experiment of two or three with similar results is shown. PDCs, plasmacytoid DCs; RP, red pulp; RPM, red pulp macrophage.
Anti-Treml4 mAb delivers OVA Ag for efficient presentation in vivo
To examine whether Treml4 could be used to enhance Ag presentation in vivo, we genetically engineered the H chain of the mAb against Treml4 (32D11) (4) to express OVA. As previously described (20), we added a tag sequence called OLLAS between the H chain and the Ag to facilitate tracking of the mAb. For comparison, we used a previously described anti–DEC205-OVA mAb, as well as a control Ig-OVA fusion mAb that has no receptor affinity (GL117) (20). The engineered H chains had a molecular mass ∼110 kDa (Supplemental Fig. 1A) and reacted with anti-mouse IgG1, anti-OVA, and anti-OLLAS by Western blotting (Supplemental Fig. 1B) (20). By FACS, anti–Treml4-OVA bound appropriately to CHO transfectants expressing Treml4 but not to untransfected CHO/NEO cells (Supplemental Fig. 1C).
We used CD8+ OT-I and CD4+ OT-II transgenic T cells as reporters to evaluate the capacity of Treml4 to mediate presentation of OVA through the MHC I and MHC II pathway. B6 mice were injected s.c. with 3 μg anti–Treml4-OVA in the footpad 1 d after inoculating CFSE-labeled OT-I CD8+ T cells or OT-II CD4+ T cells. After 3 d, spleen and skin-draining LNs were evaluated for T cell proliferation by CFSE dilution. As shown in Fig. 4, Treml4 mediated efficient Ag presentation to CD8+ T cells (Fig. 4A) and CD4+ T cells (Fig. 4B). Virtually all T cells entered the cell cycle and underwent four to six cell divisions after a single dose of anti–Treml4-OVA mAb, whereas control Ig-OVA elicited no cell division. As quantified in Fig. 4C, anti–Treml4-OVA Ag delivery was less efficient than was anti–DEC-OVA for cross-presentation to CD8+ T cells (Fig. 4C, left panel) but was more efficient for Ag presentation to CD4+ T cells (Fig. 4C, right panel). Taken together, Treml4 efficiently brought about the presentation of OVA Ag on MHC I and MHC II products.
Anti–Treml4-OVA induces in vivo proliferation of CD8+- and CD4+-transgenic T cells. B6 mice were injected i.v. with 2–5 × 106 CFSE-labeled OT-I (A) or OT-II (B) T cells and 24 h later with 3 μg control Ig-, anti–DEC-, and anti–Treml4-OVA fusion mAbs s.c. in the footpad. Three days after mAb inoculation, skin-draining LNs and spleen (SPL) were harvested, and expansion of CD8+ or CD4+ Vα2+ T cells was evaluated by FACS for CFSE dilution. The percentage of transferred CD45.1+ T cells undergoing more than one division is shown. Plots are gated on CD4+ CD3ε+ T cells and are representative of three experiments. C, As in A and B, but bar graphs represent T cells undergoing more than one division (fold clonal expansion; see Materials and Methods) as the mean ± SD of four to six animals in three or four different experiments.
Anti–Treml4-OVA induces in vivo proliferation of CD8+- and CD4+-transgenic T cells. B6 mice were injected i.v. with 2–5 × 106 CFSE-labeled OT-I (A) or OT-II (B) T cells and 24 h later with 3 μg control Ig-, anti–DEC-, and anti–Treml4-OVA fusion mAbs s.c. in the footpad. Three days after mAb inoculation, skin-draining LNs and spleen (SPL) were harvested, and expansion of CD8+ or CD4+ Vα2+ T cells was evaluated by FACS for CFSE dilution. The percentage of transferred CD45.1+ T cells undergoing more than one division is shown. Plots are gated on CD4+ CD3ε+ T cells and are representative of three experiments. C, As in A and B, but bar graphs represent T cells undergoing more than one division (fold clonal expansion; see Materials and Methods) as the mean ± SD of four to six animals in three or four different experiments.
Treml4 HIV GAGp24 fusion mAb primes Th1 CD4+ T cells
To examine the capacity of anti-Treml4 mAb to immunize scarce microbial-specific T cells in the polyclonal repertoire, we introduced HIV GAGp24 (p24) by engineering the H chain. As controls, we again used anti–DEC-p24, as well as a control Ig-p24 mAb without receptor affinity, as previously described (15). As shown in Supplemental Fig. 1, anti–Treml4-p24 had a molecular mass ∼75 kDa (Supplemental Fig. 1D), reacted with anti-mouse IgG1 and anti-p24 by Western blotting (Supplemental Fig. 1E), and bound to CHO cells expressing the Treml4 receptor but not to untransfected CHO/NEO cells (Supplemental Fig. 1F). Thus anti-Treml4 mAb, like several other mAbs, can be successfully engineered to express the HIV GAGp24 Ag.
To evaluate whether Treml4 could mediate priming of CD4+ T cells in vivo, we immunized B6 mice with 5 μg anti-Treml4-, anti-DEC-, or control Ig- mAbs coupled with HIV GAGp24, along with 25 μg anti-CD40 and 50 μg poly-IC as a maturation stimulus or adjuvant. Two weeks after immunization, Ag-specific responses were evaluated by production of IFN-γ, TNF-α, and IL-2 in response to HIV GAGp24 peptides by multicolor flow cytometry. As shown in Fig. 5A–D, anti–Treml4-p24 induced significantly stronger gag-specific T cell responses compared with control Ig-p24, with frequencies >5–6% of IFN-γ–, TNF-α–, and IL-2–producing CD3+ CD4+ T cells after a single i.p. injection. Importantly, this Ag-specific response induced by delivery of p24 using anti-Treml4 mAb was entirely Treml4 receptor dependent, as shown by the lack of CD4+ T cell priming when Treml4 KO mice were used (Fig. 5G).
Targeting Ag through Treml4 induces HIV GAGp24 Th1 responses in vivo. B6 mice were immunized with 5 μg anti-DEC205 or anti-Treml4 mAbs conjugated with HIV GAGp24 (p24) in the presence of 50 μg poly-IC and 25 μg anti-CD40 (Adj). A mAb conjugated with HIV GAGp24 without receptor affinity was used as a control (control-p24). Fourteen days after inoculation, splenocytes were restimulated in vitro with HIV GAGp17 (p17, negative control) or HIV GAGp24 peptide mix (p24) in the presence of BFA for 6 h. A, Intracellular staining was performed to detect the percentage of IFN-γ+ in CD3+ CD4+ gated T cells. B, Percentage of IFN-γ+ CD4+ T cells is shown as mean ± SD of four to six experiments with two or three mice/group. As in B, but TNF-α (C) and IL-2 (D) cytokine production was evaluated by intracellular cytokine staining in the CD3+ CD4+ gated T cells in response to HIV GAGp17 or HIV GAGp24 peptide mix. Mean ± SD from two experiments with eight mice total is shown. E, Bulk splenocytes were labeled with CFSE and stimulated with HIV GAGp24 peptide mix (p24) or control HIV GAGp17 peptide mix (p17) for 4 d, whereupon the cells were restimulated for 6 h with HIV GAGp24 peptides in the presence of BFA to detect IFN-γ in proliferated CFSElow T cells. Panels show the percentage of IFN-γ+ or IFN-γ− CD3+ CD4+ proliferating T cells (top row and bottom row, respectively) from one of two similar experiments with four mice/group. F, As in E, but the percentage of CFSElow IFN-γ+ CD4+ T cells is shown as mean ± SD of eight animals in two different experiments. G, B6 or Treml4 KO mice were immunized with 5 μg anti-DEC205 or anti-Treml4 mAbs conjugated with HIV GAGp24 (p24) in the presence of 50 μg poly-IC and 25 μg anti-CD40 (Adj) and analyzed 14 d later after restimulation in vitro with HIV GAGp17 (p17, negative control) or HIV GAGp24 peptide mix (p24) in the presence of BFA for 6 h. Percentage of IFN-γ+ CD4+ T cells is shown as mean ± SD of two experiments, with a total of four mice/group.
Targeting Ag through Treml4 induces HIV GAGp24 Th1 responses in vivo. B6 mice were immunized with 5 μg anti-DEC205 or anti-Treml4 mAbs conjugated with HIV GAGp24 (p24) in the presence of 50 μg poly-IC and 25 μg anti-CD40 (Adj). A mAb conjugated with HIV GAGp24 without receptor affinity was used as a control (control-p24). Fourteen days after inoculation, splenocytes were restimulated in vitro with HIV GAGp17 (p17, negative control) or HIV GAGp24 peptide mix (p24) in the presence of BFA for 6 h. A, Intracellular staining was performed to detect the percentage of IFN-γ+ in CD3+ CD4+ gated T cells. B, Percentage of IFN-γ+ CD4+ T cells is shown as mean ± SD of four to six experiments with two or three mice/group. As in B, but TNF-α (C) and IL-2 (D) cytokine production was evaluated by intracellular cytokine staining in the CD3+ CD4+ gated T cells in response to HIV GAGp17 or HIV GAGp24 peptide mix. Mean ± SD from two experiments with eight mice total is shown. E, Bulk splenocytes were labeled with CFSE and stimulated with HIV GAGp24 peptide mix (p24) or control HIV GAGp17 peptide mix (p17) for 4 d, whereupon the cells were restimulated for 6 h with HIV GAGp24 peptides in the presence of BFA to detect IFN-γ in proliferated CFSElow T cells. Panels show the percentage of IFN-γ+ or IFN-γ− CD3+ CD4+ proliferating T cells (top row and bottom row, respectively) from one of two similar experiments with four mice/group. F, As in E, but the percentage of CFSElow IFN-γ+ CD4+ T cells is shown as mean ± SD of eight animals in two different experiments. G, B6 or Treml4 KO mice were immunized with 5 μg anti-DEC205 or anti-Treml4 mAbs conjugated with HIV GAGp24 (p24) in the presence of 50 μg poly-IC and 25 μg anti-CD40 (Adj) and analyzed 14 d later after restimulation in vitro with HIV GAGp17 (p17, negative control) or HIV GAGp24 peptide mix (p24) in the presence of BFA for 6 h. Percentage of IFN-γ+ CD4+ T cells is shown as mean ± SD of two experiments, with a total of four mice/group.
To evaluate whether the immune CD4+ T cells could proliferate in response to the reactive GAG peptide pool, we labeled splenocytes with CFSE to follow the successive halving of CFSE/cell with each division. CFSE-labeled splenocytes from mice primed for 2 wk with anti–Treml4-p24 in the presence of 25 μg anti-CD40 + 50 μg poly-IC were cultured for 4 d in the presence of p24 reactive peptide or p17 nonreactive peptide, followed by challenge with p24 peptides. As illustrated in Fig. 5E, and quantified in Fig. 5F, the T cells responded by proliferation and IFN-γ production only to the p24 peptide mix and not to the control p17 peptide mix. We concluded that targeting vaccine proteins with anti-Treml4 mAb was effective at initiating Th1 CD4+ T cell responses.
Similar results also were obtained when we used a prime/boost regimen for immunization in the absence of anti-CD40 in B6 mice (Supplemental Fig. 2).
Treml4 coupled with the breast cancer Ag HER2 elicits T cell immunity and tumor protection
To examine whether Treml4 could mount an immune response against the clinically relevant tumor Ag HER2, we genetically engineered anti-Treml4 to express the ECD of the breast cancer protein HER2 (Wang et al., submitted for publication). SDS-PAGE and Western blotting expectedly showed that the fusion H chain was 120 kDa and that the fusion mAb reacted to both anti-mouse IgG and anti-HER2 (data not shown). Also, similarly to anti-Treml4 mAbs conjugated with OVA and HIV GAGp24, the fusion mAb bound to CHO cells expressing Treml4 but not to CHO NEO cells (data not shown).
To determine the immunogenicity of the anti–Treml4-HER2 mAb in vivo, FVB/N mice were immunized in a prime-boost regimen consisting of two doses, administered 4 wk apart, of 5 μg anti–Treml4-HER2 mAb in the presence of 50 μg poly-IC. Control groups were injected with control HER2 plus poly-IC, poly-IC alone, or PBS alone. Two weeks after boosting, total splenocytes were labeled with CFSE and restimulated with a nonreactive peptide pool HIV GAGp24, the reactive peptide pool HER2, and a cross-reactive peptide pool neu. Four days later, splenocytes were restimulated for 6 h, as before, in the presence of BFA and analyzed for intracellular cytokines by flow cytometry. Both CD4+ and CD8+ T cells significantly proliferated and produced IFN-γ after two doses of anti–Treml4-HER2 but not with control HER2 mAb immunization (Fig. 6A, 6B). Thus, anti–Treml4-HER2 mAb mediated Th1 CD4+ T cell responses, as well as efficient cross-presentation and immunization of CD8+ T cells.
Targeting breast cancer Ag HER2 to Treml4 elicits HER2-specific T cell immunity and tumor protection. FVB/N mice were primed and boosted 4 wk apart with 5 μg anti–Treml4-HER2 fusion mAb in the presence of 50 μg poly-IC. As a control, we used a mAb without receptor specificity (control HER2 mAb), poly-IC alone, or PBS. Fourteen days after boost, total splenocytes were labeled with CFSE and restimulated in vitro with a nonreactive HIV GAGp24 (p24) peptide pool, a reactive HER2 peptide pool, or a cross-reactive NEU peptide pool. After 4 d, the cells were further stimulated for 6 h, as before, in the presence of BFA, and cytokines were detected by intracellular staining. Data are the percentage of CFSElow IFN-γ+ CD4+ (A) or CD8+ (B) cells shown as two experiments with three mice/group. C, Fourteen days after boost, mice were injected with 1 × 106 NT2.5 transplantable breast cancer cells s.c. into mammary fat pads. Data show the tumor volume over time as the mean of 5–10 mice/group (naive and Adj = 5 mice; control HER2 and anti–Treml4-HER2 = 10 mice) in two representative experiments. Significant differences were found between anti-Treml4 and the control groups (p < 0.01). D, As in C, but 9, 6, and 3 d prior to tumor challenge, groups of mice were inoculated i.p. with anti-CD4–depleting mAb (GK1.5), anti-CD8–depleting mAb (2.43), or isotype-control mAb (GL117). Mice were challenged with 1 × 106 NT2.5 tumor cells at day 14. Data are shown as the mean of five animals/group in one representative experiment.
Targeting breast cancer Ag HER2 to Treml4 elicits HER2-specific T cell immunity and tumor protection. FVB/N mice were primed and boosted 4 wk apart with 5 μg anti–Treml4-HER2 fusion mAb in the presence of 50 μg poly-IC. As a control, we used a mAb without receptor specificity (control HER2 mAb), poly-IC alone, or PBS. Fourteen days after boost, total splenocytes were labeled with CFSE and restimulated in vitro with a nonreactive HIV GAGp24 (p24) peptide pool, a reactive HER2 peptide pool, or a cross-reactive NEU peptide pool. After 4 d, the cells were further stimulated for 6 h, as before, in the presence of BFA, and cytokines were detected by intracellular staining. Data are the percentage of CFSElow IFN-γ+ CD4+ (A) or CD8+ (B) cells shown as two experiments with three mice/group. C, Fourteen days after boost, mice were injected with 1 × 106 NT2.5 transplantable breast cancer cells s.c. into mammary fat pads. Data show the tumor volume over time as the mean of 5–10 mice/group (naive and Adj = 5 mice; control HER2 and anti–Treml4-HER2 = 10 mice) in two representative experiments. Significant differences were found between anti-Treml4 and the control groups (p < 0.01). D, As in C, but 9, 6, and 3 d prior to tumor challenge, groups of mice were inoculated i.p. with anti-CD4–depleting mAb (GK1.5), anti-CD8–depleting mAb (2.43), or isotype-control mAb (GL117). Mice were challenged with 1 × 106 NT2.5 tumor cells at day 14. Data are shown as the mean of five animals/group in one representative experiment.
We extended the experiments to determine whether anti–Treml4-HER2 could be used to induce an antitumor response in vivo. We tested tumor protection in a neu-expressing mouse transplantable-tumor model. In a different study, we showed that targeting HER2 to DEC205 receptor was able to mediate efficient tumor protection by a T cell-dependent mechanism (Wang et al., submitted for publication). To this end, we primed and boosted FVB/N mice with anti–Treml4-HER2, along with poly-IC as an adjuvant, as above. Ten days after the boost vaccination, mice were injected with 1 × 106 neu-expressing NT2.5 tumor cells. Mice were monitored for tumor growth every other day for 35 d. As shown in Fig. 6C, mice that received anti–Treml4-HER2 mAb showed significantly smaller tumor volumes compared with those injected with control HER2, poly-IC alone, or PBS (p < 0.01) (Fig. 6C). This protection was mediated by both CD4+ and CD8+ T cells, because depletion of either (or both) T cells strongly abolished tumor protection (Fig. 6D). Thus, directing HER2 to Treml4-expressing cells resulted in significant tumor protection in vivo.
Discussion
We used Ag targeting with anti-mouse Treml4 mAbs to determine the capacity of this receptor for dying cells to mediate Ag presentation and immunization of naive mice. It was feasible to engineer three proteins—OVA, HIV GAGp24, and the extracellular domain of the oncogene HER2—into the H chain of cloned anti-Treml4 mAbs. With OVA, we studied clonal expansion of CD4+ and CD8+ TCR-transgenic T cells 3 d after a s.c. dose of 3 μg fusion mAbs was inoculated into the footpad. When we compared Ag presentation after targeting OVA using anti-Treml4 or anti-DEC mAbs, we found that anti–Treml4-OVA was more efficient at inducing CD4+ T cell expansion, whereas anti–DEC-OVA was more efficient for CD8+ T cells. Accordingly, anti–Treml4-OVA was comparable in bringing about Ag presentation to another mAb we studied that reacts with CD8α+ DCs (i.e., anti-langerin; data not shown) (20). With HIV GAGp24 and HER2, we studied immunization of naive mice. For this to take place, it was necessary to coadminister with the fusion mAb a stimulus for innate immunity; in our experiments, this was poly-IC administered alone or in combination with anti-CD40. As in prior work on Ag targeting to CD8α+ DCs via mAbs against DEC205, langerin, and Clec9A (15), targeting to the Ig superfamily member Treml4 greatly enhanced immunity relative to a nonreactive Ig control. The targeting was receptor specific, because immunization was ablated in Treml4 KO mice.
Treml4 is an unusual receptor for dying cells, because it is primarily expressed in spleen and not other lymphoid or nonlymphoid tissues (4). The high expression in spleen was previously attributed to high expression in red pulp macrophages and CD169+ marginal metallophilic macrophages (4). We extended the analysis of Treml4 expression to a large panel of cell types in spleen. The heightened expression on CD8α+ DCs and on macrophages was confirmed. In addition, expression on splenic monocytes was noted. Blood monocytes were also positive for Treml4, particularly the Ly6Clow subset. However, peritoneal macrophages were Treml4−, as were liver and LN CD169+ sinus macrophages, as documented in our initial report (data not shown) (4). Because blood monocytes express this dying cell receptor, but spleen is the main site for Treml4+ macrophages, we suspect the spleen sustains Treml4 on monocytes that become splenic macrophages, whereas other tissues do not. Alternatively, Ly6Clow monocytes may primarily be giving rise to splenic, but not other, macrophages in the steady state.
We did not detect major differences in immunization outcome via Treml4 targeting relative to targeting DEC205, which is highly expressed on the CD8α+ subset of DCs. Furthermore, Treml4 was clearly able to mediate induction of an integrated and protective CD4+ and CD8+ T cell response, as noted with HER2-specific immune responses in FVB mice.
Treml4 is only one of several receptors that DCs express with the potential to react with dying cells. Others include CD36 (26), αVβ5 and αVβ3 (27, 28), and CLEC 9A (29). Of note, these receptors are specific for the CD8α+ DC subset, which, in contrast to CD8α− DCs, can selectively take up and present dying cells (Fig. 1) (30). CLEC9A has been studied most extensively for cross-presentation of dying cell-associated Ags. The data showed that CLEC9A is not required for phagocytosis but instead contributes to cross-presentation following the uptake of dead cell-associated Ags (29). In contrast, CD36, αVβ5, and αVβ3 do not appear to contribute to the superior cross-presentation abilities of CD8α+ DCs (31). We were unable to detect alterations in either uptake or cross-presentation of cell-associated OVA in Treml4 KO mice relative to WT mice. This result suggested overlapping function between Treml4 and other dying cell uptake receptors in vivo. Alternatively, it is possible that dying cells used in experimental studies are not the best physiological representatives of dying cells in vivo.
As of now, a human anti-Treml4 mAb has not been produced. Thus, the function of this molecule and its clinical application in humans remains unclear. According to sequencing data (GenBank), the human Treml4 gene contains a stop codon in the transmembrane region, which could be consistent with its release as a soluble protein (4). Treml4 also shares functional similarities with another Trem family member, Trem2; although the expression of Treml4 has not been mapped in humans, Trem2 is known to be expressed on human macrophages and monocyte-derived DCs (4). It was also shown that mouse Trem2 is involved in the clearance of apoptotic neurons by microglia (8). Likewise, we reported that soluble Treml4 has a strong affinity for dead cells, suggesting a functional similarity between the respective molecules (4). Therefore, it is possible that Trem2 and Treml4 may have compensatory functions, warranting further studies of both molecules in humans.
C-type lectin-like receptors have been emphasized for receptor-mediated Ag targeting within mAbs. Treml4 is unique, in that it belongs to the Ig superfamily. The use of mAb-based Ag targeting allowed the faithful delivery of Ag to the cells that express the receptor (i.e., Treml4), and it enabled an assessment of the ability of that receptor to enhance Ag presentation and immunization in an intact animal. Specifically, we showed that a receptor previously documented to engage with necrotic cells can capture, present Ags, and, in the presence of an innate stimulus like poly-IC, induce Th1 CD4+ and CD8+ T cell immunity that promotes tumor protection.
Acknowledgements
We thank J. Adams for graphics and M. Nulty and A. Gottfried for help with the manuscript.
Footnotes
This work was supported by National Institute of Allergy and Infectious Diseases Grant AI13013 (to R.M.S.) and by a Grant-in-Aid for Young Scientists from the Ministry of Education, Culture, Sports, Science, and Technology of Japan (to H.H.).
The online version of this article contains supplemental material.
Abbreviations used in this article:
References
Disclosures
The authors have no financial conflicts of interest.





