Abstract
In experimental animals, the presence of brain-derived constituents in cervical lymph nodes has been associated with the activation of local lymphocytes poised to minimize the inflammatory response after acute brain injury. In this study, we assessed whether this immune crosstalk also existed in stroke patients. We studied the clinical course, neuroimaging, and immunoreactivity to neuronal derived Ags (microtubule-associated protein-2 and N-methyl d-aspartate receptor subunit NR-2A), and myelin-derived Ags (myelin basic protein and myelin oligodendrocyte glycoprotein) in palatine tonsils and cervical lymph nodes of 28 acute stroke patients and 17 individuals free of neurologic disease. Stroke patients showed greater immunoreactivity to all brain Ags assessed compared with controls, predominantly in T cell zones. Most brain immunoreactive cells were CD68+ macrophages expressing MHC class II receptors. Increased reactivity to neuronal-derived Ags was correlated with smaller infarctions and better long-term outcome, whereas greater reactivity to myelin basic protein was correlated with stroke severity on admission, larger infarctions, and worse outcome at follow-up. Patients also had more CD69+ T cells than controls, indicative of T cell activation. Overall, the study showed in patients with acute stroke the presence of myelin and neuronal Ags associated with lymph node macrophages located near activated T cells. Whether the outcome of acute stroke is influenced by Ag-specific activation of immune responses mediated by CD69 lymphocytes deserves further investigation.
The CNS is regarded as an immune-privileged site sequestered from the immune system by the blood-brain barrier and the lack of CNS-draining lymphatic vessels (1, 2). However, the importance of immunity in the pathobiology of acute stroke is increasingly recognized (3). In stroke patients, it was recently described a syndrome of stroke-induced immunodepression (SIID), characterized by a decline of circulating lymphocytes, and reduced inflammatory drive of mononuclear cells that increased the risk of nosocomial infections and influenced the mortality rate (4–6). Nonetheless, SIID is regarded as an adaptive response to limit local inflammation after acute brain damage (7), although the underlying cellular, molecular, and immunologic mechanisms, and functional consequences of SIID, are still debated (8).
A significant number of leukocytes may enter the CNS across the blood-CNS barriers during inflammation and encounter different Ags presented by MHC class II (MHC-II) positive APCs, such as macrophages and dendritic cells (9). APCs and soluble Ags may leave the CNS and reach the cervical lymph nodes (CLNs) via the blood stream (10). In addition, molecules can reach the CLN by bulk flow of the intracranial fluids (11, 12). Indeed, brain-derived Ags or APCs carrying these Ags can reach the CLN under experimental conditions, (13–16) and the presence of brain-derived Ags in the CLN is recognized in human anatomic studies (17, 18) and in sporadic clinical descriptions (13, 19, 20) of patients with multiple sclerosis.
Several lines of evidence support that the lymphatic drainage of the CNS might contribute to shut down neuroinflammatory responses after brain injury, in view of the findings showing that lymphocytes isolated from the CLN emphasized anti-inflammatory responses and suppressed proinflammatory signals (11, 21). Nonetheless, it is unknown whether the reactivity of lymphocytes to brain-derived Ags is nonspecific, or it is directed against specific brain Ags (22). We evaluated the presence of brain-derived Ags in lymphoid tissue of patients with acute stroke, and explored whether this could affect their clinical condition. The main results of this investigation highlight the relevance of the dialogue between the CNS and the immune system in patients with brain ischemia.
Materials and Methods
Patients
We studied 22 stroke patients who did not have ongoing infection and had not received antibiotics, steroids, or immunosuppressants within the preceding 3 mo. Neurologic function was first assessed within 12 h of clinical onset, daily until discharge, and at day 90 with the National Institutes of Health Stroke Scale (NIHSS). The volume of brain infarction was measured at mean (SD) day 7 (2) after stroke on diffusion-weighted magnetic resonance imaging (MRIcro software, Chris Roden, University of Nottingham, Nottingham, U.K.). Functional status was measured at 3 mo with the modified Rankin Scale (mRS), and defined as good outcome when the mRS was 0–2. The study was approved by the local ethics committee and participants or their relatives signed a written informed consent according to the Declaration of Helsinki.
In vivo and post mortem study of lymphoid tissue
We performed palatine tonsil (PT) biopsies in 22 patients and 11 controls (8 obstructive sleep apnea, and 3 healthy volunteers), at mean (SD) 76 (34) hours from stroke onset, based on the assumption that PT may receive immune signals and orchestrate an adaptive immune response (23). These lymph nodes are irrigated by branches of the external carotid artery, receive innervation from nerves derived from the sphenopalatine ganglion, and have lymphatic vessels that reach the deep CLNs (24). It is arguable that alike the CLN, the PT might also receive immunogenic signals from the CNS, via either the blood stream or the bulk flow of intracranial fluids. PT biopsy specimens were used for flow cytometry or were snap frozen in OCT and stored at −80°C, and lymphocytes were analyzed using standard surface flow cytometry by blinded investigators to clinical data. CLN and PT were also obtained post mortem in 6 patients with malignant brain infarction, mean (SD) age 80 (7) years, and 6 controls, mean (SD) age 62 (17) years free of CNS disease at autopsy.
Flow cytometry of palatine tonsils
A cellular suspension of PT was obtained after repetitive squirting with culture medium using a fine needle, and 100 mL of suspension containing at least 2.5 × 105 cells were used for each test. Lymphocyte subsets were analyzed using standard surface flow cytometry with the following monoclonal Abs: CD25 and CD19 (FITC), CD3, CD4 and CD86 (PE), CD45, CD8 and CD4 (peridinin-chlorophyll), and CD3 (allophycocyanin; BD Biosciences). The following Ab combinations were used to identify lymphocyte subsets: CD45+ for lymphocytes, CD3+ for T cells, CD3+CD4+ for Th cells, CD3+CD8+ for CTLs, CD3−CD56+ for NK cells, and CD19+ for B cells. Cell acquisition was performed on a FACSCalibur flow cytometer (Becton Dickinson) and CellQuest-software (Becton Dickinson) was used for analysis.
Immunofluorescence
Two-micrometer-thick frozen tissue sections were dried, washed, and fixed in ethanol 70% for 10 min. Tissue was immersed in 0.3% Triton X-100 in PBS for 10 min, blocked with 5% normal serum for 1 h, and incubated with primary Abs overnight at 4°C in the presence of 5% normal serum, followed by secondary Abs. A list of the Abs used is provided in Supplemental Table I. For double immunofluorescence, only combinations of Abs produced in different animal species were performed. Specificity of the immunoreaction was verified by omission of one of the primary Abs (Supplemental Fig. 1). Samples were counterstained with Hoechst. Observations were performed with an Olympus IX70 fluorescence microscope. Selected samples were examined with a confocal microscope (SP5, Leica). Pictures of control and stroke samples were taken using the same microscopic settings, and the samples were labeled with a code that did not reveal the group of the sample. The number of positive immunoreactive cells was counted in a blinded fashion in areas of each sample photographed under the ×40 objective. The mean value obtained in three to five areas was taken as representative of the sample value. Two or three different observers independently performed cell counting, and the mean value obtained by them was taken as the value for each sample.
Western blotting
Frozen PT biopsy tissue was homogenized in lysis buffer containing 25 mM Tris-HCl pH 7.6, 150 mM NaCl, 1% NP-40, 1% sodium deoxycholate, 0.1% SDS, and a protease inhibitor mixture (Complete; Roche Applied Science, Indianapolis, IN). Protein concentrations were determined using Bradford reagent (Bio-Rad, Hercules, CA). Twenty micrograms of protein extracts were resolved by 8–10% SDS-PAGE, and Western blotting was performed as reported (25). Primary Abs were as follows: rabbit polyclonal Abs against the N-methyl-d-aspartate (NMDA) receptor subunit NR-2A (no. AB155, diluted 1:100, Chemicon; and no. G903, diluted 1:250, Sigma) and a mouse mAb against MAP2 (Sigma, diluted 1:100). Mouse monoclonal Abs against GAPDH (no. CSA-335, Stressgen) diluted 1:500 or β-tubulin (no. T4020, Sigma) diluted 1:5000, were used as protein gel loading controls. For quantification, the OD of selected Western blotting bands was measured and normalized by the control protein. Samples from control and stroke subjects were run in each gel. The value of each sample was expressed as the percentage of the mean value of the samples of the control subjects per gel. Rat brain tissue was used as a positive control for brain proteins.
RNA studies
Total RNA was extracted from frozen PT biopsy samples using RNeasy minikits and the RNAse-Free DNAse Set (Qiagen, Germantown, MA). The RNA quantity and quality were determined with Nanodrop and Agilent analyzers. RNA from postmortem human brain tissue was used as positive control. Eight hundred micrograms of RNA were used for cDNA synthesis using the AMV First-Strand cDNA Syhthesis Kit (no. 12328-040; Invitrogen, Carlsbad, CA). Two microliters of cDNA synthesis reaction were used in a 25-μl real-time PCR reaction with FAM-labeled Taqman Gene Expression Assays for NR-2A (NMDAR2a; Hs00168219_m1) and MAP2 (Hs01103234_g1; Applied Biosystems, Foster City, CA). β-Actin (Hs03023943_g1) was used as the reference control gene. The amplification conditions were: 10 min at 95°C followed by 40 cycles of 15 s at 95°C, 1 min at 60°C. CT values were analyzed using the 2-ΔΔCT method.
Statistical analysis
Fisher’s exact test, Student t test, or Mann–Whitney U test were used as appropriate. Correlations were calculated with the Pearson or Spearman Rank correlation coefficient. Linear regression models were age adjusted, and the level of statistical significance was corrected for multiple testing using the Bonferroni t method. Statistical analysis was performed with SPSS 17.0 statistics package (SSPS, Chicago, IL).
Results
Study population
Patients were older than controls, mean (SD) 69.5 (12.7) versus 53.0 (16.0) years (p = 0.003), but disclosed similar risk factors, including hypertension (61%), diabetes (27%), high cholesterol (39%), coronary artery disease (18%), and smoking (15%). Patients had large vessel atherosclerotic disease (n = 6), cardioembolism (n = 7), or stroke of unknown cause (n = 9). The median (interquartile range) NIHSS score on admission was 10 (4–14), and 3 (1–7) at day 90. The median (interquartile range) infarction volume at day 7 was 21 (5–56) ml. At 3 mo, 10 patients (46%) had good outcome (mRS 0-2), and none of the participants experienced any complications because of PT biopsy.
Secondary lymph node architecture and lymphocyte subsets
Patients and controls disclosed germinal centers containing mature B lymphocytes (CD21+), and interfollicular areas enriched in T cells (CD3+) in the paracortex of PT. The germinal centers were less prominent in the lymphoid tissue of patients than of controls (Fig. 1A, 1B). After staining for fibronectin, both groups showed a reticular meshwork surrounding the follicles, trabeculae, endothelium of blood vessels, and connective tissue underlying the epithelium (Fig. 1C), and medullary cords with APCs expressing the pattern recognition mannose receptor C type 1 CD206 (Fig. 1D–F). APCs expressing CD1a, a marker of migratory dendritic cells (26), were mainly found at the borders of the T cell areas and following the fibronectin mesh (Fig. 1G, 1H). Similar findings were observed in PT and CLN. Patients and controls disclosed similar proportions of lymphocyte subsets in the PT as assessed by flow cytometry (Supplemental Fig. 2A). The small number of macrophages in PT (Supplemental Fig. 2B) precluded a study of these cells by flow cytometry because of the limited amount of sample material.
Lymphocytes and APCs in palatine tonsils of controls and stroke patients. Biopsy specimens of PTs of controls and stroke patients were studied by immunofluorescence. PTs of controls (A) and patients (B) show CD21 (green) immunostaining in the follicles, surrounded by enriched T cell areas (CD3+, red) in the paracortex. Cell nuclei are stained in blue with Hoechst. (C) The fibroreticular mesh immunoreactive for fibronectin (FN, green) surrounds the follicles and extends through T cell-rich areas (CD3, red). (D–F) Numerous dendritic cells expressing CD206 (green) are located between T cell-rich areas (CD3+, red) outside the follicular zones in controls (D, E) and patients (F). (G and H) CD1a+ migratory dendritic cells (green) are observed aligned at the borders of T cell-rich areas (CD3+, red), not far from the fibroreticular mesh stained with fibronectin (FN, blue). Scale bars, 200 μm (C, G), 100 μm (A, B, D, F, H), 50 μm (E).
Lymphocytes and APCs in palatine tonsils of controls and stroke patients. Biopsy specimens of PTs of controls and stroke patients were studied by immunofluorescence. PTs of controls (A) and patients (B) show CD21 (green) immunostaining in the follicles, surrounded by enriched T cell areas (CD3+, red) in the paracortex. Cell nuclei are stained in blue with Hoechst. (C) The fibroreticular mesh immunoreactive for fibronectin (FN, green) surrounds the follicles and extends through T cell-rich areas (CD3, red). (D–F) Numerous dendritic cells expressing CD206 (green) are located between T cell-rich areas (CD3+, red) outside the follicular zones in controls (D, E) and patients (F). (G and H) CD1a+ migratory dendritic cells (green) are observed aligned at the borders of T cell-rich areas (CD3+, red), not far from the fibroreticular mesh stained with fibronectin (FN, blue). Scale bars, 200 μm (C, G), 100 μm (A, B, D, F, H), 50 μm (E).
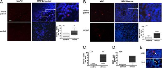
Presence of brain Ags is increased in lymphoid tissue after acute stroke
The number of neuronal MAP2-immunopositive cells was higher (p < 0.05) in stroke patients compared with controls in PT (Fig. 2A) and CLN (Fig. 2C). Patients had more myelin basic protein (MBP)-immunopositive cells in PT (Fig. 2B) and CLN (Fig. 2D), but the increment was not statistically significant after age adjustment (p = 0.60). NMDA receptor subunit NR-2A positive cells (Fig. 2E), and myelin oligodendrocyte glycoprotein (MOG)-positive cells (Fig. 2E) were also found in patients and controls, but group comparisons were not performed for insufficient material. Cells immunoreactive to neural Ags were scarce within the follicles (Fig. 3A), prevailed in T cell-enriched zones (Fig. 3B, 3C) and nearby or in contact to fibronectin staining (Fig. 3D–I), and were rare near the blood vessels (Fig. 3J–L), both in patients and controls.
Cells immunoreactive to brain Ags are found in human lymphoid tissue samples and are more abundant in stroke patients than in controls. Biopsy specimens PTs (n = 6 stroke; n = 7 controls; A–C) and necropsy specimens of CLNs (n = 5 stroke; n = 5 controls; D, E) were used for immunofluorescence staining (red) against MAP2 (A, D) or MBP (B, C, E). MAP2 (A) and MBP (B) immunoreactive cells were observed both in patients and in controls. Patients had a greater number of MAP2+ cells (A) and a trend to greater number of MBP+ cells (B) than controls in PTs and in CLNs (C, D). (E) Cells immunoreactive to the NMDA receptor NR-2A (red) and to MOG (green) in the PTs of stroke patients. Nuclei are stained in blue with Hoechst. Scale bar, 50 μm (A, B); magnified insets in (A) and (B) and images in (E), 15 μm. *p = 0.05, **p < 0.05.
Cells immunoreactive to brain Ags are found in human lymphoid tissue samples and are more abundant in stroke patients than in controls. Biopsy specimens PTs (n = 6 stroke; n = 7 controls; A–C) and necropsy specimens of CLNs (n = 5 stroke; n = 5 controls; D, E) were used for immunofluorescence staining (red) against MAP2 (A, D) or MBP (B, C, E). MAP2 (A) and MBP (B) immunoreactive cells were observed both in patients and in controls. Patients had a greater number of MAP2+ cells (A) and a trend to greater number of MBP+ cells (B) than controls in PTs and in CLNs (C, D). (E) Cells immunoreactive to the NMDA receptor NR-2A (red) and to MOG (green) in the PTs of stroke patients. Nuclei are stained in blue with Hoechst. Scale bar, 50 μm (A, B); magnified insets in (A) and (B) and images in (E), 15 μm. *p = 0.05, **p < 0.05.
Localization of cells immunoreactive to neural Ags. (A–C) Cells immunoreactive to neural Ags do not express markers of B (CD21, green) or T (CD3, red) cells, as illustrated for MBP (red) in (A) and for MAP2 (green) in (B) and (C). Blue staining in (A) corresponds to Hoechst to visualize the nuclei, whereas blue in (B) and (C) corresponds to fibronectin (FN) to visualize the fibroreticular network. MAP2 and MBP immunoreactive cells are normally seen within T cell-rich areas (B, C), whereas these cells are rarely seen within the follicles (A). This pattern of localization is similar in patients and controls. (A) A control PT biopsy. (B and C) A stroke CLN necropsy. (D–I) MBP (red in D, E, G, H) and MAP2 (green in F and I) immunoreactive cells are seen in the proximity of the fibroreticular network immunostained with FN (green in D, E, G, and H; red in F and I). PT of controls (D–F) and patients (G–I). (J–L) MBP (J and K, red) and MAP2 (L, green) immunoreactive cells are occasionally seen nearby blood vessels immunostained with laminin in PT (green in J and K; red in L). (J and K) Necropsy specimens from a control (J) and a stroke patient (K). (L) Biopsy specimen of a control patient. Scale bars, 200 μm (A), 100 μm (J, K), 50 μm (B, D, G), 30 μm (F, I, L, insets in A and J), 25 μm (C, E, and inset in D), 20 μm (inset in I), 15 μm (H).
Localization of cells immunoreactive to neural Ags. (A–C) Cells immunoreactive to neural Ags do not express markers of B (CD21, green) or T (CD3, red) cells, as illustrated for MBP (red) in (A) and for MAP2 (green) in (B) and (C). Blue staining in (A) corresponds to Hoechst to visualize the nuclei, whereas blue in (B) and (C) corresponds to fibronectin (FN) to visualize the fibroreticular network. MAP2 and MBP immunoreactive cells are normally seen within T cell-rich areas (B, C), whereas these cells are rarely seen within the follicles (A). This pattern of localization is similar in patients and controls. (A) A control PT biopsy. (B and C) A stroke CLN necropsy. (D–I) MBP (red in D, E, G, H) and MAP2 (green in F and I) immunoreactive cells are seen in the proximity of the fibroreticular network immunostained with FN (green in D, E, G, and H; red in F and I). PT of controls (D–F) and patients (G–I). (J–L) MBP (J and K, red) and MAP2 (L, green) immunoreactive cells are occasionally seen nearby blood vessels immunostained with laminin in PT (green in J and K; red in L). (J and K) Necropsy specimens from a control (J) and a stroke patient (K). (L) Biopsy specimen of a control patient. Scale bars, 200 μm (A), 100 μm (J, K), 50 μm (B, D, G), 30 μm (F, I, L, insets in A and J), 25 μm (C, E, and inset in D), 20 μm (inset in I), 15 μm (H).
Cells immunoreactive to neural Ags express markers of APCs
Cells immunoreactive to brain-derived Ags did not express markers of B or T lymphocytes (Fig. 3A–C) but expressed MHC-II HLA in patients and controls (Fig. 4A–F). MBP-immunopositive cells colocalized with HLA more markedly in patients than in controls (Fig. 4G–L). Cells loaded with brain-derived Ags did not coexpress C-type lectin receptors CD206 (Fig. 4M) or DC-SIGN (CD209; Fig. 4N, 4O). However, these cells were often seen adjacent to DC-SIGN+ dendritic cells (Fig. 4N, 4O).
Neural Ag immunoreactive cells are APCs. APCs expressing HLA (A–F, green) are abundant in PTs. They are mainly located in the follicles and surrounding T cell-rich areas (CD3+, red in A–F), and occasionally within T cell areas, both in controls (A–C) and patients (D–F). (G–I) A control PT biopsy specimen. (J–O) CLN necropsy specimens from stroke patients. (G–L) Some cells immunoreactive to MBP (red) express HLA (green) in controls (I), and more frequently in patients (L and inset). (M) MBP-immunoreactive cells (red) do not express CD206 (green). (N and O) Likewise, MBP-immunoreactive cells (red) do not express CD209 (DC-SIGN), but they are frequently in contact with CD209+ cells (see insets in N and O). Nuclei (I, L–O) are stained in blue with Hoechst. Scale bars, 200 μm (A–F), 30 μm (G–L), 20 μm (inset in L), 50 μm (M), 25 μm (N, O), 15 μm (insets in N and O).
Neural Ag immunoreactive cells are APCs. APCs expressing HLA (A–F, green) are abundant in PTs. They are mainly located in the follicles and surrounding T cell-rich areas (CD3+, red in A–F), and occasionally within T cell areas, both in controls (A–C) and patients (D–F). (G–I) A control PT biopsy specimen. (J–O) CLN necropsy specimens from stroke patients. (G–L) Some cells immunoreactive to MBP (red) express HLA (green) in controls (I), and more frequently in patients (L and inset). (M) MBP-immunoreactive cells (red) do not express CD206 (green). (N and O) Likewise, MBP-immunoreactive cells (red) do not express CD209 (DC-SIGN), but they are frequently in contact with CD209+ cells (see insets in N and O). Nuclei (I, L–O) are stained in blue with Hoechst. Scale bars, 200 μm (A–F), 30 μm (G–L), 20 μm (inset in L), 50 μm (M), 25 μm (N, O), 15 μm (insets in N and O).
Cells immunoreactive to neural Ags are compatible with macrophages and a few are dendritic cells
In patients and controls, only few MBP or MAP2 immunopositive cells expressed the dendritic cell markers CD1a, CD1b, and CD1c (BDCA-1; Fig. 5A–H), or CD303 (BDCA-2; Fig. 5I, 5J), a molecule that can inhibit IFN-α/β synthesis (27). Quantification of the numbers of CD1a+ cells showed no differences between stroke patients and controls (Supplemental Fig. 3). MBP and MAP2 were detected in (mean ± SD) 15.3 ± 23 and 18.2 ± 28% of CD1a+ cells, respectively, in PTs of stroke patients. Alternatively, CD68+ cells were more abundant in lymphoid tissue from patients than controls (Fig. 6), and cells double-immunoreactive to brain-derived Ags and CD68 had a morphology consistent with macrophages (Fig. 6F–L), with large cytoplasm and often patches of immunostaining for brain-derived Ags (see inset in Fig. 6F–I). Quantification of the numbers of CD68+ cells showed more cells in samples of stroke patients than in controls, with statistically significant differences for the CLNs (p = 0.02; Fig. 6M) and a statistical trend (p = 0.08) in the PT (Fig. 6N). MAP2 immunoreactivity was found in (mean ± SD) 44.7 ± 30% of CD68+ cells, whereas MBP was found in 27.6 ± 22% of CD68+ cells of stroke patients.
Few cells immunoreactive to neural Ags express dendritic cell markers. The following dendritic cell markers were found in lymphoid tissue of controls and patients: CD1a (A–D), CD1b (E), CD1c (F–H), and CD303 (I–J). Frequently, dendritic cell makers did not colocalize with immunoreactivity to neural Ags (A, C, E, G, I). However, several cells immunoreactive to MBP (red in B, D, E [arrow], F, and J) or MAP2 (green in H) coexpress one of the above dendritic cell markers in both controls (A, B, F, G–I) and patients (C, D, E). PT biopsy specimens (A, B, F, G–I) and (C–E) necropsy specimens of CLNs. Scale bars, 50 μm (A, C, G, I), 20 μm (E), 17 μm (B, D, F, H, J).
Few cells immunoreactive to neural Ags express dendritic cell markers. The following dendritic cell markers were found in lymphoid tissue of controls and patients: CD1a (A–D), CD1b (E), CD1c (F–H), and CD303 (I–J). Frequently, dendritic cell makers did not colocalize with immunoreactivity to neural Ags (A, C, E, G, I). However, several cells immunoreactive to MBP (red in B, D, E [arrow], F, and J) or MAP2 (green in H) coexpress one of the above dendritic cell markers in both controls (A, B, F, G–I) and patients (C, D, E). PT biopsy specimens (A, B, F, G–I) and (C–E) necropsy specimens of CLNs. Scale bars, 50 μm (A, C, G, I), 20 μm (E), 17 μm (B, D, F, H, J).
Neural Ags are often found in CD68+ macrophages and more abundantly in stroke patients. CD68+ macrophages were seen in lymphoid tissue of controls (A–D) and stroke patients (D–L), but were more abundant in the tissue samples of stroke patients. (A–I) MBP immunoreactive cells (red) are often positive for CD68 (green) (D–I), suggesting that at least some of them are macrophages. (G–I) The morphology of these cells is also consistent with macrophages. Patches of MBP immunoreactivity are observed within the cells. (J–L) Some of the CD68+ cells (green) are immunoreactive for MAP2 (red). Nuclei are stained in blue with Hoechst. Arrowhead points to a double stained cell. (M and N) Quantification of the numbers of CD68+ cells per area shows higher numbers in lymphoid tissue of stroke patients than in control tissue in the CLNs (M; n = 9 patients and n = 5 controls) and the PTs (N; n = 9 patients and n = 4 controls). The statistical significance is indicated by the p value: p = 0.02 for the CLN (*), and p = 0.08 for the PT (Mann–Whitney U test). (A–C) CLN control. (D–I) stroke PT; (J–L) stroke CLN. Scale bars, 50 μm (A–F), 15 μm (G–L, inset in F).
Neural Ags are often found in CD68+ macrophages and more abundantly in stroke patients. CD68+ macrophages were seen in lymphoid tissue of controls (A–D) and stroke patients (D–L), but were more abundant in the tissue samples of stroke patients. (A–I) MBP immunoreactive cells (red) are often positive for CD68 (green) (D–I), suggesting that at least some of them are macrophages. (G–I) The morphology of these cells is also consistent with macrophages. Patches of MBP immunoreactivity are observed within the cells. (J–L) Some of the CD68+ cells (green) are immunoreactive for MAP2 (red). Nuclei are stained in blue with Hoechst. Arrowhead points to a double stained cell. (M and N) Quantification of the numbers of CD68+ cells per area shows higher numbers in lymphoid tissue of stroke patients than in control tissue in the CLNs (M; n = 9 patients and n = 5 controls) and the PTs (N; n = 9 patients and n = 4 controls). The statistical significance is indicated by the p value: p = 0.02 for the CLN (*), and p = 0.08 for the PT (Mann–Whitney U test). (A–C) CLN control. (D–I) stroke PT; (J–L) stroke CLN. Scale bars, 50 μm (A–F), 15 μm (G–L, inset in F).
Western blotting showed that MAP2 and NR-2A immunoreactivity in PT corresponded to bands at a molecular mass similar to or slightly less than the molecular mass of full MAP2 (280 kDa, 70 kDa) and NR-2A (180 kDa), and fragments of lower molecular mass (Fig. 7A, 7C, 7E). Higher immunoreactivity to Abs anti-NR-2A was found in patients than in controls using a semiquantitative band intensity assessment method (Fig. 7B, 7D, 7F). For mRNA expression, real-time RT-PCR showed that both patients and controls had a very low mRNA expression of MAP2 and NR-2A in PT (Fig. 7E, 7F).
Western blotting and real-time RT-PCR of PT samples. (A–F) Western blotting of protein extracts obtained from PTs shows the presence of MAP2 (A) and NR-2A (C, E). Immunoreactive bands with molecular mass resembling that of the original proteins are found, together with fragments of lower molecular mass. This finding is compatible with phagocytosis of the proteins by macrophages. (B, D, and F) Semiquantification of band intensity (quantified bands are indicated by arrows) shows a higher presence of neuronal proteins in patients than in controls. (A) MAP2 (n = 3 controls and n = 3 strokes). (C) NR-2A immunoreactivity to the Ab no. AB155 (Chemicon; n = 10 controls and n = 17 strokes). (E) NR-2A immunoreactivity to Ab no. G903 (Sigma; n = 2 controls and n = 6 strokes). Std indicates molecular mass standards. Band intensity values are expressed as a percentage of mean control. β-Tubulin or GAPDH are shown as the loading controls for each gel. Samples of rat brain were used as a positive control. (G and H) Quantitative RT-PCR of RNA obtained from PT shows very low expression of MAP2 and NR-2A mRNA in both control and patients, compared with RNA of control human brain as the positive control. n = 11 controls; n = 17 stroke PT samples.
Western blotting and real-time RT-PCR of PT samples. (A–F) Western blotting of protein extracts obtained from PTs shows the presence of MAP2 (A) and NR-2A (C, E). Immunoreactive bands with molecular mass resembling that of the original proteins are found, together with fragments of lower molecular mass. This finding is compatible with phagocytosis of the proteins by macrophages. (B, D, and F) Semiquantification of band intensity (quantified bands are indicated by arrows) shows a higher presence of neuronal proteins in patients than in controls. (A) MAP2 (n = 3 controls and n = 3 strokes). (C) NR-2A immunoreactivity to the Ab no. AB155 (Chemicon; n = 10 controls and n = 17 strokes). (E) NR-2A immunoreactivity to Ab no. G903 (Sigma; n = 2 controls and n = 6 strokes). Std indicates molecular mass standards. Band intensity values are expressed as a percentage of mean control. β-Tubulin or GAPDH are shown as the loading controls for each gel. Samples of rat brain were used as a positive control. (G and H) Quantitative RT-PCR of RNA obtained from PT shows very low expression of MAP2 and NR-2A mRNA in both control and patients, compared with RNA of control human brain as the positive control. n = 11 controls; n = 17 stroke PT samples.
CD69 activated T-cells are found in lymphoid tissue of stroke patients
To assess whether APCs bearing brain-derived Ags could induce signals in T cells, we examined the expression of CD69 in the lymphoid tissues. While control tissue showed low or absence of immunoreactivity to CD69+ (Fig. 8A), patients had CD69+ cells that were often seen near MAP2 immunoreactive cells (Fig. 8B–G). Occasionally, colocalization of MAP2 with CD69 was observed in isolated cells (Fig. 8H–J), indicating that APCs carrying neural Ags can also show CD69 expression. Quantification of CD69+ cells showed higher (p < 0.05) numbers in samples of stroke patients than in controls (Fig. 8K, 8L). The majority of the CD69+ cells were CD3+ T cells (Fig. 9A–F). However, CD69+ cells that were not reactive to CD3 were occasionally seen (Fig. 9G–I). We can conclude that CD69+ cells are mainly T cells and that this marker was sporadically seen in macrophages, because we observed colocalization of isolated CD69+ cells with CD68 (Fig. 9J–L).
Neural Ags are often found in the vicinity of cells expressing the early activation marker CD69 after stroke. Low or absent immunoreactivity to CD69 was found in lymphoid tissue of controls (A), whereas in stroke patients (B) CD69+ cells were more abundant and showed a comparatively more intense staining than in controls. (C and D) CD69+ cells (green) are seen in the vicinity of MAP2 immunoreactive cells (red) in patients, indicating T cell activation. Insets in (C) and (D) and images in (E–G) illustrate at higher magnification the apparent contact between these cells. (H–J) Isolated MAP2+ cells immunoreactive to CD69 were also seen, indicating that APCs carrying neural Ags can express CD69. (K and L) Quantification of the numbers of CD69+ cells per area shows significant increases in stroke patients versus controls in PTs (K; n = 5 controls, n = 8 stroke) and a trend to significance (p = 0.06) in the CLNs (L; n = 7 controls, n = 4 stroke). Nuclei are stained in blue with Hoechst in C, D, G, and J. Images in (E)–(G) were taken with a confocal microscope. (A) CLN control. (B–J) CLN stroke. Scale bars, 30 μm (A–D), 20 μm (insets in C, D, H–J), 15 μm (E–G). *p < 0.05, nonparametric Mann–Whitney U test
Neural Ags are often found in the vicinity of cells expressing the early activation marker CD69 after stroke. Low or absent immunoreactivity to CD69 was found in lymphoid tissue of controls (A), whereas in stroke patients (B) CD69+ cells were more abundant and showed a comparatively more intense staining than in controls. (C and D) CD69+ cells (green) are seen in the vicinity of MAP2 immunoreactive cells (red) in patients, indicating T cell activation. Insets in (C) and (D) and images in (E–G) illustrate at higher magnification the apparent contact between these cells. (H–J) Isolated MAP2+ cells immunoreactive to CD69 were also seen, indicating that APCs carrying neural Ags can express CD69. (K and L) Quantification of the numbers of CD69+ cells per area shows significant increases in stroke patients versus controls in PTs (K; n = 5 controls, n = 8 stroke) and a trend to significance (p = 0.06) in the CLNs (L; n = 7 controls, n = 4 stroke). Nuclei are stained in blue with Hoechst in C, D, G, and J. Images in (E)–(G) were taken with a confocal microscope. (A) CLN control. (B–J) CLN stroke. Scale bars, 30 μm (A–D), 20 μm (insets in C, D, H–J), 15 μm (E–G). *p < 0.05, nonparametric Mann–Whitney U test
CD69+ cells in stroke cases are mainly T cells. The majority of CD69+ cells (green) are T cells (CD3+, red; A–F) that appear in bundles (A–C), but isolated CD69+ cells negative for CD3 are sporadically seen (G–I). (J–L) Double immunohistochemistry for CD69 (green) and CD68 (red) shows one CD68+ macrophage that is immunoreactive to CD69 (arrowhead). Arrowheads indicate CD69+ cells double stained with either CD3 (A–F) or CD68 (J–L). Arrows (G–I) indicate the same location in the tissue for the different immunofluorescence channels and evidence cells reactive to either CD69 (green) or CD3 (red). Nuclei are stained in blue with Hoechst in (C), (F), (I), and (L). Images in (D)–(F) were taken at the confocal microscope. Samples are from PTs (A–I) and CLNs (J–L) of stroke patients. Scale bars, 20 μm (A–C), 15 μm (D–L).
CD69+ cells in stroke cases are mainly T cells. The majority of CD69+ cells (green) are T cells (CD3+, red; A–F) that appear in bundles (A–C), but isolated CD69+ cells negative for CD3 are sporadically seen (G–I). (J–L) Double immunohistochemistry for CD69 (green) and CD68 (red) shows one CD68+ macrophage that is immunoreactive to CD69 (arrowhead). Arrowheads indicate CD69+ cells double stained with either CD3 (A–F) or CD68 (J–L). Arrows (G–I) indicate the same location in the tissue for the different immunofluorescence channels and evidence cells reactive to either CD69 (green) or CD3 (red). Nuclei are stained in blue with Hoechst in (C), (F), (I), and (L). Images in (D)–(F) were taken at the confocal microscope. Samples are from PTs (A–I) and CLNs (J–L) of stroke patients. Scale bars, 20 μm (A–C), 15 μm (D–L).
Infarction volume and functional outcome might be related to the immunoreactivity to specific brain Ags in the palatine tonsil
The NIHSS score at baseline was associated with the immunoreactivity to MBP (r = 0.92, p = 0.02), but not to MAP2 (r = −0.38, p = 0.51), or NR-2A (r = −0.24, p = 0.36). The volume of infarction was directly correlated with immunoreactivity to MBP (r = 0.98, p = 0.005) and inversely correlated with immunoreactivity to MAP2 (r = −0.77, p = 0.07) or NR-2A (r = −0.65, p = 0.005). Patients with good outcome had more MAP2+ cells (50.0 versus 22.34 [6.34]; p = 0.01, ANOVA), more NR-2A immunoreactivity (367.52 [101.73 versus 156.75 {117.78}]; p = 0.01, ANOVA), and less MBP+ cells (1.20 versus 5.30 [2.61]; p = 0.25, ANOVA) than patients with poor outcome. In models adjusted for age and initial severity of stroke (NIHSS score), MAP2 (β = −0.80, p = 0.06), NR-2A (β = −0.52, p = 0.02), and MBP (β= −0.78, p = 0.06) showed significant trends with functional outcome at 3 mo.
Discussion
The presence of brain-derived Ags in the CLN was previously shown in patients with multiple sclerosis (13, 15, 19) and in animals with neurologic autoimmune disease or brain ischemia (13–15). To our knowledge, this study is the first to describe increased immunoreactivity to brain-derived compounds in the CLN and PT of patients with acute stroke and that this immunologic trait was associated with the volume of infarction and with the functional outcome of patients at follow-up. Although these associations did not prove direct causality, the study showed the presence of neural Ags in the draining lymph nodes of stroke patients and suggested that transfer of neural Ags to secondary lymphoid tissue could be a mechanism of immune control after acute stroke. Our findings showed that increased immunoreactivity to neuronal MAP2 and NR-2A was associated with smaller brain infarctions at day 7, and better outcome at 3 mo. In contrast, increased immunoreactivity to myelin-derived MBP was associated with severer impairment on admission, larger infarctions on brain imaging, and worse outcome at clinical follow-up. Further study will be required to validate these associations in a larger cohort.
The quantitative analysis of mRNA expression excluded a local synthesis of neural Ags in the lymph nodes, while suggesting that these Ags originated in the brain. Experimental and human studies have described anatomic and physiologic links between the CNS and the lymphoid tissue, via either the blood stream (10, 18) or the bulk flow of cerebrospinal and interstitial fluids (2, 12), that could explain our findings. Accordingly, stroke facilitated the crosstalk between the brain and the immune system, and Ags such as MBP, but not MAP2 or NR-2A, were correlated with the initial severity of stroke. The cells loaded with brain-derived Ags were rare near blood vessels, but were found in the proximity of T cells and in areas stained with fibronectin, suggesting that bulk flow might be involved in the presence of brain Ags at the lymph nodes (28). The similarities between the findings at the PT and the CLN also supported that both lymphoid tissues were part of the lymphatic drainage of the CNS.
At the lymph nodes, macrophages were the most frequent cellular type loaded with brain-derived Ags in stroke patients, and only few brain-immunoreactive dendritic cells were found. The study did not determine whether phagocytosis of brain Ags by macrophages had occurred in the injured brain or at the lymph nodes, but it showed that the cells immunoreactive to brain Ags expressed costimulatory MHC-II receptors. Because costimulatory signals are necessary for efficient activation of lymphocytes (29), our findings stressed that the patients were equipped for immune regulation (6). Furthermore, APCs immunoreactive to brain Ags were often seen near resident DC-SIGN+ dendritic cells. Further study is needed to discern whether this observation underlies functional interaction between APCs, because this mechanism could facilitate Ag presentation to T cells. The presence of CD69+ T cells in lymphoid tissue of stroke patients suggested activation of T cells that was not seen in controls.
The presence of brain-derived compounds was associated with impaired or improved stroke outcome, depending on the transfer of myelin- or neuronal-derived epitopes, respectively. Furthermore, CD69+ T cells were found in the proximity of MAP2-immunoreactive cells in the stroke group. Previous studies showed that CD69+ T cells facilitated protective immune mechanisms including self-limited immune responses (30), lymphocyte retention in lymph nodes (31), and prevention of autoimmune reactions (32). In addition, CD69 exerted a negative regulation of allergen-induced T cell effector responses and prevented Th17 cell differentiation in allergic diseases (30). Accordingly, mice lacking CD69 had exacerbated forms of arthritis, contact dermatitis, allergic asthma, and autoimmune myocarditis (31, 32). Although our study does not demonstrate the direct activation of T cells by CD69 or its effects, we can hypothesize that the abundant expression of CD69+ T cells in the proximity of neuroantigen-immunoreactive APCs resulted in a tighter regulation of harmful autoimmune responses.
Collectively, this study is, to our knowledge, the first to describe in human stroke an increased transfer to lymph nodes of brain Ags and the presence of brain Ag immunoreactive APCs equipped for effective Ag presentation, signal transmission, and activation of T cells. Further study is warranted to clarify whether CD69 mediates immune tolerance in acute stroke patients and to unveil whether peripherally activated lymphocytes recognize cognate brain epitopes at the site of stroke injury in an Ag-specific manner facilitating beneficial autoimmunity.
Acknowledgements
We thank Francisca Ruiz and Cédric Doucerain for technical assistance.
Footnotes
This work was supported by grants from the Fondo de Investigaciones Sanitarias of the Spanish Ministry of Health (PI09/1313), the Spanish Ministry of Science and Innovation (SAF2008-04515), the European Community (Project FP7/2007-2013, Grant Agreement 201024), and the Doctor Melchor Collet Foundation.
The online version of this article contains supplemental material.
References
Disclosures
The authors have no financial conflicts of interest.




![FIGURE 5. Few cells immunoreactive to neural Ags express dendritic cell markers. The following dendritic cell markers were found in lymphoid tissue of controls and patients: CD1a (A–D), CD1b (E), CD1c (F–H), and CD303 (I–J). Frequently, dendritic cell makers did not colocalize with immunoreactivity to neural Ags (A, C, E, G, I). However, several cells immunoreactive to MBP (red in B, D, E [arrow], F, and J) or MAP2 (green in H) coexpress one of the above dendritic cell markers in both controls (A, B, F, G–I) and patients (C, D, E). PT biopsy specimens (A, B, F, G–I) and (C–E) necropsy specimens of CLNs. Scale bars, 50 μm (A, C, G, I), 20 μm (E), 17 μm (B, D, F, H, J).](https://aai.silverchair-cdn.com/aai/content_public/journal/jimmunol/188/5/10.4049_jimmunol.1102289/2/m_1102289fig05.jpeg?Expires=1712675925&Signature=XhW6oq3SoeZ2kJ-P4ayJOj9lZ~v9EoApo3A~isQqsH-WSPk24wPDQhPE3ahyF59nbEaNZq2AZFrWaOnWZ0b01y71K0rdGbT4DMya8pcpmqVhE0rh5W-J52CNjdKg5ggB~kmnV92odfQMMk5n2YTFO9IEmt617ZPjAeaZtdKlh~WGiUauNJFIRxvOr5wSoYvX7z-lGVHcyS2vZV4mIq8IrPFMYauM-KuCafG0UVby2Rqo6LB1vTIC2mjBZL6Q1ngo-c5WZ7xwDOLmmbISZ6zXQ4TQ4h5xS0lKbDo-y28in07MrmrXAkhdVPclR37tU2iyEQlQMfZOIx~B1bER5GEATw__&Key-Pair-Id=APKAIE5G5CRDK6RD3PGA)



