Abstract
The transcriptional repressor Bcl6 is a critical arbiter of Th cell fate, promoting the follicular Th lineage while repressing other Th cell lineages. Bcl6-deficient (Bcl6−/−) mice develop a spontaneous and severe Th2-type inflammatory disease, thus warranting assessment of Bcl6 in regulatory T cell (Treg) function. Bcl6−/− Tregs were competent at suppressing T cell proliferation in vitro and Th1-type colitogenic T cell responses in vivo. In contrast, Bcl6−/− Tregs strongly exacerbated lung inflammation in a model of allergic airway disease and promoted higher Th2 responses, including systemic upregulation of microRNA-21. Further, Bcl6−/− Tregs were selectively impaired at controlling Th2 responses, but not Th1 and Th17 responses, in mixed chimeras of Bcl6−/− bone marrow with Foxp3−/− bone marrow. Bcl6−/− Tregs displayed increased levels of the Th2 transcription factor Gata3 and other Th2 and Treg genes. Bcl6 potently repressed Gata3 transcriptional transactivation, providing a mechanism for the increased expression of Th2 genes by Bcl6−/− Tregs. Gata3 has a critical role in regulating Foxp3 expression and functional fitness of Tregs; however, the signal that regulates Gata3 and restricts its transactivation of Th2 cytokines in Tregs has remained unexplored. Our results identify Bcl6 as an essential transcription factor regulating Gata3 activity in Tregs. Thus, Bcl6 represents a crucial regulatory layer in the Treg functional program that is required for specific suppression of Gata3 and Th2 effector responses by Tregs.
Introduction
Bcl6 is a potent sequence-specific transcriptional repressor originally identified as an oncogene in non-Hodgkin’s B cell lymphoma. Insights about a role for Bcl6 in the T cell lineage first came from studies in Bcl6-deficient (Bcl6−/−) mice that develop spontaneous Th2-type inflammatory disease and exhibit pronounced Th2 responses when challenged with an Ag (1–3). The most common manifestation of the inflammatory disease in Bcl6−/− mice is severe myocarditis, which is often accompanied by pulmonary vasculitis. Most Bcl6−/− mice die before 12 wk of age, and these mice typically show severe inflammatory disease. The mechanism by which Bcl6 regulates Th2 responses is not well understood, but there is evidence for posttranscriptional regulation of the Th2 transcription factor Gata3 (4). Bcl6 is the lineage-defining transcription factor for follicular Th cells, a subset of Th cells that provides help to B cells and promotes the germinal center reaction (5–7).
Regulatory T cells (Tregs) are an immune-regulatory subset of CD4+ T cells that is essential for the maintenance of peripheral tolerance and immune homeostasis. The transcription factor Foxp3 specifies the Treg lineage and maintains its functional program (8–10). Tregs function as potent inhibitors of T cell proliferation and T cell-mediated inflammation. Treg function is highly orchestrated, such that specific transcription factors regulate the ability of Tregs to inhibit discrete types of T cell responses. Thus T-bet uniquely controls the ability of Tregs to suppress Th1 responses (11), IRF4 regulates the ability of Tregs to suppress Th2 responses (12), and Stat3 directs the ability of Tregs to suppress Th17 responses (13). The Th2-specific factor Gata3 was recently revealed as a key regulator of Treg function and homeostasis (14, 15).
Although Bcl6 has emerged as a central regulator of Th cell differentiation, the role of Bcl6 in Treg function is not well understood, particularly with regard to suppression of inflammation. Bcl6−/− mice have normal percentages of natural Foxp3+ Tregs (7), and Bcl6 was recently demonstrated to be important for the development of Foxp3+ “follicular repressor T cells” that regulate germinal center responses (16, 17). However, the role of Bcl6 in Treg-mediated control of inflammatory T cell responses has not been elucidated. In this article, we report that Tregs deficient in Bcl6 are uniquely defective in their ability to suppress Th2 inflammation. Bcl6 is required to suppress Th2 genes in Tregs by limiting the transcriptional activity of Gata3. Thus, we identified a novel pathway of gene regulation in Tregs that is essential for Treg-mediated control of Th2 inflammation.
Materials and Methods
Mice
Bcl6−/− mice on a mixed C57BL/6-129Sv background were described previously (1, 2). Bcl6−/− mice were used between 5 and 10 wk of age, and the mice used were active and relatively healthy. Mice in which an internal ribosome entry site element links GFP expression to the Foxp3 transcript (strain B6.Cg-Foxp3tm2Tch/J, termed Foxp3-gfp in this article) were obtained from The Jackson Laboratory (Bar Harbor, ME). Bcl6−/− mice were mated onto this Foxp3-gfp background. Rag1−/−, Il10−/−, and Foxp3−/− mice were also originally obtained from The Jackson Laboratory. Bcl6−/− Tcrα−/− mice were described previously (18). Wild-type (WT) and Bcl6−/− Foxp3-gfp mice were genotyped by PCR, as described previously. Mice were bred under specific pathogen-free conditions at the laboratory animal facility at Indiana University School of Medicine and were handled according to protocols approved by the Indiana University School of Medicine Animal Use and Care Committee.
Abs and FACS analysis
Flow cytometry analysis of intracellular transcription factors and cytokines was performed by staining the cells with fluorochrome-conjugated anti-Foxp3 (FJK-16a; eBioscience), anti-Helios (22F6; BioLegend), anti-GATA3 (TWAJ; eBioscience), and anti–IL-4 (BD Biosciences) using the Mouse Regulatory T Cell Staining Kit (eBioscience). Cells were first stained with Abs for the desired cell surface markers, CD4 (RM4-5; BD Biosciences) and CD25 (PC61.5; eBioscience), followed by permeabilization with Fixation/Permeabilization buffer and intracellular staining in Permeabilization buffer. Flow analysis was performed on a FACSCalibur, and data were analyzed using FlowJo software (Tree Star).
Mouse T cell cultures and Treg assays
Naive T cells (CD4+CD62L+) were purified from lymph nodes and spleen using magnetic beads (Miltenyi Biotec). Naive CD4+ T cells (1 × 106 cells/ml in DMEM medium supplemented with 10% FCS [Atlanta Biologicals], 2 mM glutamine, 100 U/ml penicillin-streptomycin, MEM nonessential amino acids, 25 mM HEPES, and 55 μM 2-ME [Life Technologies]) were activated with plate-bound anti-CD3 (5 μg/ml; 145-2C11; BD Biosciences) and anti-CD28 (10 μg/ml; 37.51; BD Biosciences). Abs to CD3 and CD28 were obtained from BD Biosciences. Recombinant human IL-2 was obtained from the Biological Resources Branch, Division of Cancer Treatment and Diagnosis, National Cancer Institute-Frederick Cancer Research and Development Center.
For Treg assays, CD4+CD25+ T cells were purified from WT and Bcl6−/− Foxp3-gfp mice using magnetic beads, followed by FACS sorting for pure GFP+ Tregs using a FACSAria cell sorter (Becton Dickinson). The CD4+CD25− T cell fraction from magnetic bead isolation was used as responder T cells (Tresps). APCs were prepared from the spleens of Tcrα−/− mice. For Treg suppression assays, WT or Bcl6−/− Tresps (50 × 103/well) were cocultured separately with WT or Bcl6−/− Tregs at different ratios, as indicated, along with mitomycin C (20 μg/ml)-treated APCs (50 × 103/well) plus anti-CD3 (2 μg/ml) or 10 μg/ml OVA for 72 h. Plates were pulsed with 1 μC [3H]thymidine at 48 h of culture, and cell proliferation in triplicate cultures was measured using a scintillation counter.
Induction of experimental colitis
Unfractionated CD4+ T cells (Tresps; 1 × 106) from Il10−/− mice, isolated using magnetic bead selection, were adoptively transferred i.p. into Rag−/− mice to induce a strong Th1-mediated colitogenic response in the recipients 4–8 wk posttransfer (19). Along with the transfer of Il10−/− Tresps, two cohorts of Rag−/− recipients were injected i.p. with FACS-sorted CD4+CD25+Foxp3+ Tregs (250 × 103) from Bcl6−/− or WT Foxp3-gfp mice. The recipient mice were monitored for signs of intestinal pathology and weight loss over a period of 4–5 wk, after which they were sacrificed to assess the severity of colitis using the parameters of percentage weight loss, changes in colon length, and colon histology scores. Colon sections were stained with H&E, and colitis severity was graded in a blinded fashion on a scale of 0 to 6: 0, normal crypt architecture and occasional cell infiltration; 2, irregular crypt architecture and increasing number of cells in lamina propria; 4, moderate crypt loss (10–50%) and confluence of cells extending to submucosa; and 6, severe crypt loss (50–90%) and transmural extension of infiltrate.
Induction of experimental allergic airway inflammation
WT B6 female mice (recipients), as well as the Bcl6−/− and WT Foxp3-gfp mice (Treg donors), were sensitized i.p. with OVA (Sigma) adsorbed to alum (Sigma) at a dose of 20 μg OVA/2 mg alum on days 0 and 7 of the protocol (20). On day 14, CD4+CD25+Foxp3+ Tregs were FACS sorted from OVA-sensitized Bcl6−/− and WT Foxp3-gfp mice and then injected i.p. (350 × 103 cells/mouse) into the sensitized WT B6 female recipients (21). Three hours following immunization, recipient mice were challenged intranasally with OVA for 5 consecutive days (100 μg/d). Mice were sacrificed by i.p. injection of pentobarbital (5 mg/mouse) 48 h after the final intranasal challenge. The trachea was cannulated, and lungs were lavaged three times with 1 ml PBS to collect the bronchoalveolar lavage (BAL) fluid. Cells recovered in BAL fluid and the lung mediastinal lymph nodes (MLNs) were counted with a hemocytometer. Eosinophils, neutrophils, T cells, B cells, and mononuclear cells in the BAL fluid were distinguished by cell size and by expression of CD3, B220, CCR3, CD11c, and MHC class II, analyzed by flow cytometry as described (20). For quantitative PCR (QPCR) analysis, lung tissues were homogenized in a tissue lyser (QIAGEN), and RNA isolated with an RNeasy kit (Qiagen) was used for synthesis of cDNA for subsequent analysis. Paraffin-embedded sections were stained with H&E for evaluation of the infiltration of inflammatory cells by light microscopy.
Airway hyperreactivity to methacholine challenge was determined 24 h after the final intranasal challenge. Noninvasive unrestrained whole-body plethysmography (Buxco Research Systems) was used to record airway responsiveness with the dimensionless parameter “enhanced pause” (Penh) used for estimation of total pulmonary resistance, an indicator of broncho-constriction. Mice were placed in whole-body plethysmographs, and baseline measurements were recorded. Saline was administered by nebulization for 2 min, followed by increasing doses of methacholine, and the enhanced-pause parameter was recorded over 5 min.
In situ hybridization
In situ hybridizations were performed on 8-μM cryosections from lungs of mice in the airway-inflammation experiment using the miRCURY locked nucleic acid (LNA) microRNA ISH Optimization Kit 2 (miR-21), according to the manufacturer’s protocol (Exiqon). In brief, the formalin-fixed, paraffin-embedded slides were rinsed and digested with proteinase K for 12 min at 37°C. After protease digestion, the digoxin-labeled LNA-scrambled control probe and LNA miR-21 antisense probe (Exiqon) were hybridized to the slides at 52°C for 6 h. Following posthybridization washes with saline-sodium citrate buffer at 47°C, 100 μl rabbit anti-digoxin (Sigma-Aldrich) Ab, diluted 1/2000, was applied to the slides for 1 h at room temperature. The slides were rinsed and then incubated with 100 μl anti-rabbit alkaline phosphatase and trinitrobenzene sulfonic acid substrate for 2 h at 30°C. Slides were counterstained with Nuclear Fast Red (Polyscientific), coverslipped, and mounted for viewing.
Generation of bone marrow chimeras
Donor WT BoyJ (CD45.1+) and Bcl6−/− (CD45.1–) mice on Foxp3-gfp background and Foxp3−/− mice were euthanized with CO2 asphyxiation and cervical dislocation, and femurs and tibias were removed aseptically. Bone marrow (BM) was flushed with DMEM complete media. Recipient Rag−/− mice were sublethally irradiated (350 Gy) 16–24 h prior to reconstitution. The recipients were reconstituted with WT and Foxp3 knockout (KO) (Foxp3KO) BM (WT:Foxp3KO chimeras), Bcl6−/− and Foxp3KO BM (KO:Foxp3KO chimeras), or WT and Bcl6−/− Foxp3-gfp BM (WT:KO chimeras) (10 × 106) by i.v. injection. Satisfactory reconstitution was achieved after 4–5 mo. Mice were immunized with OVA/alum i.p. 2 wk prior to FACS sorting of the WT and Bcl6−/− CD25+Foxp3+ (Tregs) and CD25−Foxp3− conventional T cells (Tconvs), based on CD45.1 expression for QPCR analysis.
Affymetrix microarrays and quantitative RT-PCR
Total RNA was extracted from FACS-sorted CD4+CD25+Foxp3+ Tregs from Bcl6−/− and WT Foxp3-gfp mice following 16 h of activation in vitro with plate-bound anti-CD3 (5 μg/ml) and anti-CD28 (10 μg/ml) using the RNeasy Mini kit, according to the manufacturer’s protocol (QIAGEN). The microarray studies were carried out using the facilities of the Center for Medical Genomics at Indiana University School of Medicine; the samples were processed using the protocols recommended by Affymetrix in their GeneChip Expression Analysis Technical Manual (Affymetrix, Santa Clara, CA). Biotinylated cRNA was hybridized to Affymetrix GeneChip Mouse Genome 430 2.0 arrays. Data analysis was performed using MeV software. Microarray data files were submitted to the National Center for Biotechnology Information Gene Expression Omnibus database (http://www.ncbi.nlm.nih.gov/geo) under accession number GSE40493.
To validate the expression array data, QPCR was performed on independently prepared Tregs from Bcl6−/− and WT Foxp3-gfp mice.
Retroviral transductions
Naive T cells (CD4+CD62L+), prepared from WT C57BL/6 or Stat6−/− mice using magnetic beads, were activated in vitro with plate-bound anti-CD3 (5 μg/ml) and anti-CD28 (10 μg/ml) for 24 h. Cells were then transduced by spin infection with bicistronic retroviral vector (RV) supernatants encoding Bcl6 and H2Kk or GATA3 and hCD4 (22, 23). On the second or third day following transduction, cells infected with H2Kk RVs were stained with biotin–anti-H2Kk and streptavidin-allophycocyanin, whereas those infected with hCD4 RVs were stained for anti–hCD4-PE and then FACS sorted based on allophycocyanin or PE expression, respectively. The sorted RV+ T cells were restimulated in vitro with anti-CD3 and anti-CD28 for 4–6 h for gene-expression analysis.
Reporter assays
Jurkat T cells (10 × 106 cells/250 μl) were electroporated, as described (24), in serum-free RPMI 1640 medium with an IL-5 promoter-driven luciferase reporter vector (10 μg) along with expression constructs (10 μg) for CXN, CXN-GATA3, CXN-BCL6, or CXN-GATA3 plus CXN-BCL6. After electroporation, cells were resuspended in RPMI 1640 media supplemented with 10% FCS and rested overnight. Luciferase measurements were performed 24 h after transfection following a 6-h activation of cells with PMA (10 ng/ml) and ionomycin (0.3 μM) using Luciferase Assay System (Promega). M12 B cells were electroporated, as described (25), with the indicated plasmids, as above. Luciferase measurements were performed following activation of cells with PMA and dibutyryl cAMP.
Gene-expression analysis
Total cellular RNA was prepared using the TRIzol method (Life Technologies), and cDNA was prepared with the Transcriptor First Strand cDNA synthesis kit (Roche). QPCR reactions were run by assaying each sample in triplicates using the Fast Start Universal SYBR Green Mix (Roche Applied Science) with a Stratagene Mx3000P Real-Time QPCR machine. Samples with limiting RNA were assessed for gene expression using TaqMan assays (ABI). Levels of mRNA expression were normalized to β-tubulin mRNA levels, and differences between samples were analyzed using the ddCT method. For quantitative RT-PCR assessment of microRNAs, RNA was extracted from lung tissue or serum samples using MiRNeasy Mini kit, according to the manufacturer’s protocol (QIAGEN), and gene expression was assessed using TaqMan microRNA assays (Applied Biosystems). Normalization was performed using sno202, sno234, and U6 as controls, with U6 as the sole control for samples with limiting RNA. The following PCR primer sequences were used: btub, forward (F): 5′-CTGGGAGGTGATAAGCGATGA-3′ and reverse (R): 5′-CGCTGTCACCGTGGTAGGT-3′; Foxp3, F: 5′-CCCTGCCCTTGACCTCAA-3′ and R: 5′-GCCTCAGTCTCATGGTTTTGG-3′; Il4, F: 5′-ACAGGAGAAGGGACGCCAT-3′ and R: 5′-GAAGCCCTACAGACGAGCTCA-3′; Il5, F: 5′-GCAGCTGGATTTTGGAAA-3′ and R: 5′-GTGGCTGGCTCTCATTCACA-3′; Il13, F: 5′-CGCAAGGCCCCCACTAC-3′ and R: 5′-AAAGTGGGCTACTTCGATT-3′; Il10, F: 5′-GGTTGCCAAGCCTTATCGGA-3′ and R: 5′-ACCTGCTCCACTGCCTTGCT-3′; Tgfb1, F: 5′-GCAGTGGCTGAACCAAGGA-3′ and R: 5′-AGCAGTGAGCGCTGAATCG-3′; Gzmb, F: 5′-CCCAGGCGCAATGTCAAT-3′ and R: 5′-CCCCAACCAGCCACATAGC-3′; Ccr8, F: 5′-TGTGGCTGGCTGCTGTCA-3′ and R: 5′-TCAGAGGCCACTTGGTAAAAAAC-3′; Tnfa, F: 5′-CACAAGATGCTGGGACAGTGA-3′ and R: 5′-TCCTTGATGGTGGTGCATGA-3′; Gata3, F: 5′-GAAGGCATCCAGACCCGAAAC-3′ and R: 5′-ACCCATGGCGGTGACCATGC-3′; and Ifng, F: 5′-TCAAGTGGCATAGATGTGGAAGAA-3′ and R: 5′-TGGCTCTGCAGGATTTTCATG-3′.
The following QPCR TaqMan assay IDs were used: tubb5, Mm00495806_g1; Gata3, Mm00484683_m1; Il12a, Mm00434169_m1; Il4, Mm00445259_m1; miR-21, 000397; and U6, 001973.
Statistical analysis
The p values were calculated using the Student t test or one-way ANOVA with the Tukey posttest (for multiple-sample comparisons). All calculations were done using GraphPad Prism software. A p value < 0.05 was considered to show a significant difference.
Results
Bcl6−/− Tregs are able to suppress T cell proliferation in vitro and colitis in vivo
To verify previously published data that Bcl6 did not control Treg development in vivo (7), we stained CD4+CD25+ T cells from WT and healthy Bcl6−/− mice for Foxp3 expression and found similar percentages of Tregs in both types of mice (Fig. 1A). Additionally, we tested Helios expression on Bcl6−/− Tregs, because Helios appears to denote recently activated or proliferating Tregs (26–29). Despite the spontaneous inflammatory disease that develops in the majority of Bcl6−/− mice, we found normal percentages of Helios− Tregs in Bcl6−/− mice in vivo (Fig. 1A). Thus, at least as defined by Foxp3 and Helios expression, we observed normal Treg populations in Bcl6−/− mice. Mice deficient in the ability to generate extrathymic Tregs develop abnormal Th2 inflammation at mucosal surfaces as they age (30), indicating that inducible Treg formation is critical for controlling Th2 responses. However, Bcl6−/− mice do not develop mucosal inflammation and instead succumb at an early age to myocarditis and pulmonary vasculitis. Thus, defects in inducible Treg generation probably do not account for the T cell-dependent spontaneous inflammatory disease that develops in Bcl6−/− mice (2, 18) (Supplemental Table I). The CD4+CD25+ T cell population in Bcl6−/− mice contains a significant percentage of activated, Foxp3− cells that interfere with Treg activity in a suppression assay (data not shown). Therefore, we bred Bcl6−/− mice to the Foxp3-gfp background so that Foxp3+CD4+CD25+ T cells could be purified by FACS. We then tested the functionality of Bcl6−/− Tregs in a standard in vitro suppression of T cell-proliferation assay. Using highly purified CD4+CD25+Foxp3+ T cells, we found that Bcl6−/− Tregs consistently suppressed T cell proliferation better than did WT Tregs (Fig. 1B). Bcl6−/− Tregs were also effective at suppressing the increased proliferation of Bcl6−/− CD4+CD25− (Tresps) as WT Tregs (Supplemental Fig. 1A, 1B). These data indicate that Bcl6−/− Tregs are functionally suppressive and further that Bcl6−/− Tresps are not resistant to Treg-mediated suppression.
Characterization of Tregs from Bcl6−/− mice. (A) Analysis of Treg compartment in the peripheral lymphoid organs of Bcl6−/− (KO) mice and their WT littermates. The frequency of CD4+CD25+Foxp3+ Tregs (left panel) and Helios−CD4+CD25+Foxp3+ Tregs (right panel) was quantified by flow analysis (n = 3/group.) p = 0.30 (NS) for CD4+CD25+Foxp3+ T cells and p = 0.67 (NS) for Helios−CD4+CD25+Foxp3+ cells. (B) Suppression of T cell-proliferative responses by CD4+CD25+Foxp3+ Tregs sorted from Bcl6−/− (black bars) and WT (white bars) Foxp3-gfp mice following coculture with WT CD25−Foxp3− (Tresps) cells (gray bar) at different ratios. Proliferation was assessed as [3H]thymidine incorporation. Data plotted as percentage proliferation are representative of at least three independent experiments (mean + SEM triplicate cultures). (C) Suppression of Th1 inflammation in vivo by Bcl6−/− Tregs in a T cell-transfer model of colitis. Colitis was induced following adoptive transfer of Il10−/− CD4+ T cells (Tresps) i.p. into Rag1−/− mice (dark gray line). Bcl6−/− Foxp3-gfp Tregs (black line) or their WT counterparts (light gray line) were cotransferred i.p. with Il10−/− Tresps to separate cohorts of Rag1−/− mice to assess reversal of disease. Data represent percentage of weight change relative to initial weight averaged for three or four mice/cohort and assessed over a 4-wk time period. p = NS between cohorts receiving WT and Bcl6−/− Tregs. (D) Severity of colitis assessed by changes in colon length 4 wk posttransfer to Rag1−/− mice, as described in (C). (E) Representative colon histopathology for the three cohorts of Rag1−/− mice described in (C) assessed by H&E staining 4 wk posttransfer. (F) Colon sections from the three cohorts of Rag1−/− mice were scored, on a scale of 0 to 6, 4 wk posttransfer in a blinded fashion. Error bars represent SEM. (B–F) *p < 0.05, **p < 0.01, ***p < 0.001, one-way ANOVA.
Characterization of Tregs from Bcl6−/− mice. (A) Analysis of Treg compartment in the peripheral lymphoid organs of Bcl6−/− (KO) mice and their WT littermates. The frequency of CD4+CD25+Foxp3+ Tregs (left panel) and Helios−CD4+CD25+Foxp3+ Tregs (right panel) was quantified by flow analysis (n = 3/group.) p = 0.30 (NS) for CD4+CD25+Foxp3+ T cells and p = 0.67 (NS) for Helios−CD4+CD25+Foxp3+ cells. (B) Suppression of T cell-proliferative responses by CD4+CD25+Foxp3+ Tregs sorted from Bcl6−/− (black bars) and WT (white bars) Foxp3-gfp mice following coculture with WT CD25−Foxp3− (Tresps) cells (gray bar) at different ratios. Proliferation was assessed as [3H]thymidine incorporation. Data plotted as percentage proliferation are representative of at least three independent experiments (mean + SEM triplicate cultures). (C) Suppression of Th1 inflammation in vivo by Bcl6−/− Tregs in a T cell-transfer model of colitis. Colitis was induced following adoptive transfer of Il10−/− CD4+ T cells (Tresps) i.p. into Rag1−/− mice (dark gray line). Bcl6−/− Foxp3-gfp Tregs (black line) or their WT counterparts (light gray line) were cotransferred i.p. with Il10−/− Tresps to separate cohorts of Rag1−/− mice to assess reversal of disease. Data represent percentage of weight change relative to initial weight averaged for three or four mice/cohort and assessed over a 4-wk time period. p = NS between cohorts receiving WT and Bcl6−/− Tregs. (D) Severity of colitis assessed by changes in colon length 4 wk posttransfer to Rag1−/− mice, as described in (C). (E) Representative colon histopathology for the three cohorts of Rag1−/− mice described in (C) assessed by H&E staining 4 wk posttransfer. (F) Colon sections from the three cohorts of Rag1−/− mice were scored, on a scale of 0 to 6, 4 wk posttransfer in a blinded fashion. Error bars represent SEM. (B–F) *p < 0.05, **p < 0.01, ***p < 0.001, one-way ANOVA.
Because Treg activity in vitro does not necessarily correlate with in vivo suppressive activity, we tested the ability of CD4+CD25+Foxp3+ Bcl6−/− Tregs to suppress inflammation in vivo in a T cell transfer model of colitis established following adoptive transfer of Il10-deficient CD4+ T cells into Rag1-deficient mice (19). This system is known to provoke a strong Th1-mediated colitogenic inflammation 4–8 wk post-T cell transfer. As measured by weight loss, changes in colon length, and histological assessment, Bcl6−/− Tregs suppressed the development of disease as effectively as did WT Tregs (Fig. 1C–F). Together, these data show that Bcl6−/− Tregs are competent at suppressing T cell proliferation in vitro and Th1-type colitogenic responses in vivo.
Bcl6−/− Tregs fail to suppress allergic airway inflammation in vivo
Because Bcl6−/− mice develop spontaneous Th2-type inflammation, we next tested whether Bcl6−/− Tregs were defective in their ability to suppress Th2 responses. We used a model in which Th2 airway inflammation is induced by repeated intranasal administration of OVA following initial i.p. priming with OVA (20, 21). Prior to the OVA challenge, OVA-primed CD4+CD25+Foxp3+ Tregs from WT or Bcl6−/− mice with intact suppressor function in vitro (Supplemental Fig. 1C) were injected to test their ability to suppress airway inflammation. After the last OVA challenge, the mice were analyzed for airway hyperreactivity by plethysmography. As shown in Fig. 2A, WT Tregs suppressed the increased Penh response induced by methacholine compared with control mice that did not receive Tregs. In contrast, Bcl6−/− Tregs displayed a similar Penh response as did the control mice with airway disease, and, at the highest dose of methacholine, showed a higher Penh reading than did control mice with airway disease. These data indicate that Bcl6−/− Tregs were not functioning to suppress airway hyperresponsiveness. To further analyze the airway inflammatory response, we measured the cellularity of BAL and of the draining MLNs for the three treatment groups. Strikingly, although WT Tregs suppressed BAL and MLN cell counts compared with control mice with airway disease, Bcl6−/− Tregs promoted a several-fold increase in BAL and MLN cellularity compared with control mice (Fig. 2B). Analysis of the specific types of cells in the BAL revealed that the bulk of the increase in cellularity was due to eosinophils, a cell type characteristic of Th2 responses (Fig. 2C). Next, we examined the lung inflammation by histology and scored the inflammation by differential cell counts. As shown in Fig. 2D and 2E, although WT Tregs suppressed inflammatory cell accumulation around the airways, Bcl6−/− Tregs failed to suppress the inflammation. These data indicate that Bcl6−/− Tregs are not just severely defective in the ability to suppress Th2 inflammation, they also actively exacerbate Th2 inflammation, leading to greater recruitment of eosinophils and reduced lung function.
Bcl6−/− Tregs fail to suppress allergic airway inflammation in vivo. (A) Assessment of lung function in OVA-sensitized and intranasally challenged WT recipient mice immunized i.p. with or without Bcl6−/− or WT Tregs or left nonchallenged (n = 5/group). Airway hyperreactivity was measured by the Penh value by whole-body plethysmography of the recipient mice 24 h after the final intranasal challenge, tested at baseline (B), and following inhalation of increasing doses of aerosolized methacholine (horizontal axis). *p < 0.05, mice receiving Bcl6−/− versus WT Tregs (Student t test). (B) Cellularity in the BAL (top panel) and lung MLNs (bottom panel) for the OVA-sensitized and challenged recipient mice immunized or not with Bcl6−/− or WT Tregs, as in (A). (C) Cellular composition of the BAL for the mice challenged as in (A) assessed by flow cytometry. (D) Differential cell counts of specific inflammatory cell types in 10 fields of H&E-stained lung sections of the mice treated as in (A). (E) Lung histopathology assessed by H&E staining of paraffin-embedded lung sections for mice challenged as in (A) or left nonchallenged. Error bars represent SEM. (B–D) *p < 0.05, **p < 0.01, ***p < 0.001, one-way ANOVA. DC, Dendritic cells; Eos, eosinophils; Mac, macrophages; Neu, neutrophils.
Bcl6−/− Tregs fail to suppress allergic airway inflammation in vivo. (A) Assessment of lung function in OVA-sensitized and intranasally challenged WT recipient mice immunized i.p. with or without Bcl6−/− or WT Tregs or left nonchallenged (n = 5/group). Airway hyperreactivity was measured by the Penh value by whole-body plethysmography of the recipient mice 24 h after the final intranasal challenge, tested at baseline (B), and following inhalation of increasing doses of aerosolized methacholine (horizontal axis). *p < 0.05, mice receiving Bcl6−/− versus WT Tregs (Student t test). (B) Cellularity in the BAL (top panel) and lung MLNs (bottom panel) for the OVA-sensitized and challenged recipient mice immunized or not with Bcl6−/− or WT Tregs, as in (A). (C) Cellular composition of the BAL for the mice challenged as in (A) assessed by flow cytometry. (D) Differential cell counts of specific inflammatory cell types in 10 fields of H&E-stained lung sections of the mice treated as in (A). (E) Lung histopathology assessed by H&E staining of paraffin-embedded lung sections for mice challenged as in (A) or left nonchallenged. Error bars represent SEM. (B–D) *p < 0.05, **p < 0.01, ***p < 0.001, one-way ANOVA. DC, Dendritic cells; Eos, eosinophils; Mac, macrophages; Neu, neutrophils.
Bcl6−/− Tregs exacerbate Th2 immune responses in allergic inflammation in vivo
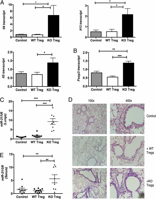
To further characterize the Th2 inflammatory response mediated by Bcl6−/− Tregs in the airway inflammation model, we analyzed gene expression in the lungs by QPCR. We found that the Th2 cytokines Il4, Il5, and Il13 were most strongly expressed in the lungs of mice that received Bcl6−/− Tregs (Fig. 3A). The increased Th2 cytokines can explain the increased infiltration of eosinophils, impaired lung function, and increased IgE levels in the mice that received the Bcl6−/− Tregs (Supplemental Fig. 2A). We tested Foxp3 expression as a marker for Tregs and found the highest levels in the lungs from mice injected with Bcl6−/− Tregs (Fig. 3B). Thus, defective homing of the Bcl6−/− Tregs to the inflamed lungs or loss of Treg stability in the context of the inflammatory Th2 milieu is unlikely to account for the augmented Th2 responses seen with Bcl6−/− Tregs.
Bcl6−/− Tregs exacerbate Th2 responses in allergic airway inflammation associated with a systemic increase in miR-21. (A) QPCR analysis of Th2 cytokine genes (Il4, Il5, Il13) in the total lung RNA of OVA-sensitized and intranasally challenged WT recipient mice (gray bars) or mice immunized i.p. with Bcl6−/− Tregs (black bars) or WT Tregs (white bars). Results are normalized to β2-microglobulin. (B) QPCR analysis of Foxp3 in the total lung RNA for mice treated as in (A), normalized to β2-microglobulin. (C) QPCR analysis of miR-21 in the total lung RNA for the mice treated as in (A), normalized using U6 as control. (D) Expression of miR-21 in the paraffin-embedded lung sections of mice treated as in (A) as determined by LNA-based in situ hybridization. Sections are representative of hybridization results from at least three different experiments. Original magnification ×100 (left) and ×400 (right). (E) QPCR analysis of miR-21 in the sera of mice treated as in (A), normalized using U6 as control. Error bars represent SEM. *p < 0.05, **p < 0.01, ***p < 0.001, one-way ANOVA.
Bcl6−/− Tregs exacerbate Th2 responses in allergic airway inflammation associated with a systemic increase in miR-21. (A) QPCR analysis of Th2 cytokine genes (Il4, Il5, Il13) in the total lung RNA of OVA-sensitized and intranasally challenged WT recipient mice (gray bars) or mice immunized i.p. with Bcl6−/− Tregs (black bars) or WT Tregs (white bars). Results are normalized to β2-microglobulin. (B) QPCR analysis of Foxp3 in the total lung RNA for mice treated as in (A), normalized to β2-microglobulin. (C) QPCR analysis of miR-21 in the total lung RNA for the mice treated as in (A), normalized using U6 as control. (D) Expression of miR-21 in the paraffin-embedded lung sections of mice treated as in (A) as determined by LNA-based in situ hybridization. Sections are representative of hybridization results from at least three different experiments. Original magnification ×100 (left) and ×400 (right). (E) QPCR analysis of miR-21 in the sera of mice treated as in (A), normalized using U6 as control. Error bars represent SEM. *p < 0.05, **p < 0.01, ***p < 0.001, one-way ANOVA.
A previous study associated increased miR-21 with Th2 inflammatory responses in three different mouse models of allergic airway inflammation (31). miR-21 was mainly localized to cells of the myeloid lineage, and the increased miR-21 was shown to indirectly prime for Th2 responses by targeting the IL-12a subunit of the Th1 cytokine, IL12. To test the relevance of this finding to the exacerbated Th2 responses following transfer of Bcl6−/− Tregs, we assessed miR-21 expression in the lungs of mice in our airway inflammation model. Surprisingly, although miR-21 expression was not different between control and WT Treg-treated mice, miR-21 was greatly increased in the total RNA of lungs taken from the Bcl6−/− Treg-treated mice (Fig. 3C). Therefore, the increased miR-21 in the lungs of Bcl6−/− Treg-treated mice strongly supports the idea that Bcl6−/− Tregs actively promote severe Th2 inflammation, because miR-21−/− mice develop reduced allergic inflammation (32). Although miR-21 was detected at a low level in myeloid inflammatory cells in our model of airway inflammation, similar to the study by Lu et al. (31), we also observed very high miR-21 expression in airway epithelium cells (Fig. 3D, Supplemental Fig. 2B). Mice given Bcl6−/− Tregs showed a similar lung pattern of miR-21 expression as did control and WT Treg-injected mice, but they had more intense miR-21 staining, correlating with higher overall lung miR-21 expression. Further, expression of the reported miR-21 target gene, Il12a, was reduced in the lungs of Bcl6−/− Treg-treated mice (Supplemental Fig. 2C), consistent with increased lung miR-21 levels in this group. Interestingly, we also observed a significant increase in circulating or serum miR-21 in the Bcl6−/− Treg-treated group (Fig. 3E). Thus Bcl6−/− Tregs promote exacerbated Th2 responses in the airway inflammatory setting, associated with a novel systemic upregulation of miR-21 that can further augment Th2 responses by inhibiting Th1 differentiation (32).
Bcl6−/− Tregs are selectively impaired in controlling systemic Th2 responses
To test the ability of Bcl6−/− Tregs to control inflammatory T cell responses in another in vivo setting, we set up mixed BM chimeras in which BM from Foxp3KO (scurfy) mice was injected into irradiated Rag1−/− recipient mice along with BM from WT Foxp3-gfp mice (WT:Foxp3KO chimeras) or Bcl6−/− Foxp3-gfp mice (KO:Foxp3KO chimeras) (Fig. 4A). Because of a spontaneous mutation in Foxp3, Foxp3KO or scurfy mice lack functional Tregs and develop a severe autoimmune pathology mediated by both Th1 and Th2 cells (11, 33, 34). WT:Foxp3KO chimeric mice have a mixture of WT and Foxp3−/− Tconvs and a functional WT Treg subset, whereas KO:Foxp3KO chimeric mice have a mixture of Bcl6−/− and Foxp3−/− Tconvs and complete deficiency of Bcl6 in the Treg subset. After 16–20 wk to allow lymphoid constitution, both types of chimeric mice were immunized with OVA-Alum to provoke an immune response, and Tconvs were purified and tested for gene expression, following activation with anti-CD3 and anti-CD28 Abs in vitro. As shown in Fig. 4B and Supplemental Fig. 3A, Tconvs from KO:Foxp3KO chimeras showed a striking increase in the expression of Th2 cytokines compared with Tconvs from WT:Foxp3KO chimeras, whereas Ifng and Il17a levels were not significantly different between the two chimera types. These findings further confirm that Bcl6−/− Tregs have a selective failure to control Th2 responses, but not Th1 and Th17 responses, despite the presence of Bcl6-sufficient Foxp3−/− lymphoid and myeloid cells. Additionally, considering the abnormal development of Th1 and Th2 cells in Foxp3−/− mice (11, 33, 34), the specific increase in Th2 cytokines, but not Th1 cytokines, with the KO:Foxp3KO chimeras is especially noteworthy. Thus, our results with the KO:Foxp3KO chimeras and the Th1 and Th2 disease models clearly demonstrate a critical role for Bcl6 in Treg-mediated control of Th2 inflammatory responses in vivo.
Bcl6−/− Tregs are selectively impaired in the control of systemic Th2 inflammatory responses in vivo. (A) The two types of BM chimeras generated with Rag1 KO mice as recipients: WT BM mixed with Foxp3KO BM (WT:Foxp3KO) and Bcl6−/− BM mixed with Foxp3KO BM (KO:Foxp3KO). (B) QPCR analysis of Th2 genes (Il4, Il13), Ifng, and Il17a in Foxp3KO BM chimera-derived WT and Bcl6−/− Tconvs with expression normalized to tubb5. Data show average expression from four mice for the WT: Foxp3KO group and three mice for the KO:Foxp3KO group. Error bars represent SEM. **p < 0.01, ****p < 0.0001, Student t test.
Bcl6−/− Tregs are selectively impaired in the control of systemic Th2 inflammatory responses in vivo. (A) The two types of BM chimeras generated with Rag1 KO mice as recipients: WT BM mixed with Foxp3KO BM (WT:Foxp3KO) and Bcl6−/− BM mixed with Foxp3KO BM (KO:Foxp3KO). (B) QPCR analysis of Th2 genes (Il4, Il13), Ifng, and Il17a in Foxp3KO BM chimera-derived WT and Bcl6−/− Tconvs with expression normalized to tubb5. Data show average expression from four mice for the WT: Foxp3KO group and three mice for the KO:Foxp3KO group. Error bars represent SEM. **p < 0.01, ****p < 0.0001, Student t test.
Bcl6 represses the expression of both Treg and Th2 genes in the Treg lineage
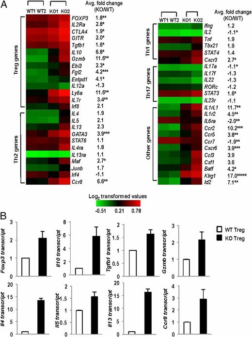
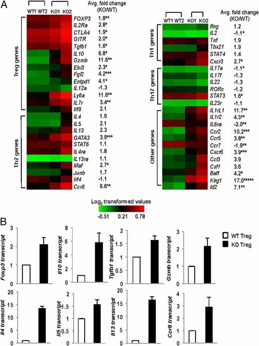
To understand the functional defects that can explain the selective failure of Bcl6−/− Tregs to control Th2 inflammatory responses, we performed a gene-expression microarray using mRNA from highly purified CD4+CD25+Foxp3+ Tregs from WT and Bcl6−/− mice, activated in vitro. We found a large number of gene differences between WT and Bcl6−/− Tregs, with 833 genes upregulated >1.5-fold in Bcl6−/− Tregs in a statistically significant manner. Several of these upregulated genes were those critical for Treg function, such as Foxp3, Il2ra, Ctla4, and Tgfb1 (Fig. 5). Transcript for Ebi3, a component of the suppressive cytokine IL-35 (35, 36), was elevated, whereas Il12a, encoding the other component of IL-35, was mildly decreased. Il10 and granzyme b (Gzmb) were markedly upregulated in Bcl6−/− Tregs (Fig. 5) and were previously reported as Bcl6 targets in T cells (4, 37), indicating that Bcl6 is a repressor of gene expression in Tregs. Many of the genes increased in Bcl6−/− Tregs were also increased in CD25hiCD4+ T cells isolated from Bcl6−/− mice (17). However, CD25hiCD4+ T cells in Bcl6−/− mice are contaminated with Foxp3− Th2 effector cells and are not a pure Treg population (data not shown). Our data using purified CD4+CD25+Foxp3+ Tregs identify genes regulated by Bcl6 specifically in Tregs. The increased expression of Treg suppressor genes, particularly Il10, in Bcl6−/− Tregs can explain the enhanced ability of Bcl6−/− Tregs to limit T cell proliferation in vitro and colitis in vivo, but does not explain the effect of Bcl6−/− Tregs on Th2 inflammation. Strikingly, however, we noted increased expression of multiple Th2 lineage genes in Bcl6−/− Tregs (Fig. 5), most notably Gata3, cmaf, Ccr8, and the Th2 cytokines Il4, Il5, and Il13. Importantly, only Th2 lineage genes, but not Th1 and Th17 lineage genes, were significantly upregulated in Bcl6−/− Tregs (Fig. 5A). Several chemokine receptor genes were upregulated in the Bcl6−/− Tregs, as well as other genes with important immune functions, such as Csf1, Batf, and Klrg1. These data indicate that Bcl6 is critical for limiting the effector profile of Tregs and, specifically, that Bcl6 is required for repression of the Th2 gene program in Tregs. Moreover, the specific upregulation of Th2 cytokines, multiple chemokine receptors, and the macrophage growth factor Csf1 might all contribute to the promotion of augmented Th2 responses by Bcl6−/− Tregs in the airway inflammation model and the KO:Foxp3KO chimeras. In the microarray, “KO2” showed a much higher expression of both Treg genes and Th2 genes than did “KO1,” consistent with KO2 having a greater severity of Th2 inflammation than KO1, as assessed by histology of the heart and lungs (data not shown). Th1 and Th17 genes were also modestly upregulated in KO2, but not KO1, consistent with the reported role for Bcl6 in inhibiting Th1 and Th17 differentiation (6, 7). However, the role of Bcl6 in inhibiting Th2 responses is more dominant for the inflammatory phenotype of Bcl6−/− mice, because Tregs from both the healthy and sick Bcl6−/− mice show an increase in Th2 gene expression. This indicates that, in addition to an intrinsic role for Bcl6 in regulating Th2 gene expression in Tregs (as shown by healthier KO1), the Th2 inflammatory disease further contributes to remodeling of the Tregs (as shown by sicker KO2), and both of these effects contribute to defective control of Th2 responses by Bcl6−/− Tregs.
Bcl6−/− Tregs exhibit a hybrid Treg–Th2 phenotype. (A) Heat map depiction of gene transcripts differentially expressed between sorted Tregs from Bcl6−/− or WT Foxp3-gfp mice, analyzed by expression microarrays. Gene expression is represented as log2-transformed values; red represents expression greater than mean, and green represents expression less than the mean, as shown in the color scale below (n = 2 mice/group, with two replicates each mouse represented as an average). KO1, healthy; KO2, sick. Average fold-change in KO/WT gene expression is noted next to each gene row. *p < 0.05, **p < 0.01, ***p < 0.001, ****p < 0.0001, *****p < 0.00001, average fold change in KO/WT, Student t test. (B) QPCR validation of differentially expressed genes between Bcl6−/− (KO) Tregs and WT Tregs selected from the microarray analysis following activation for 16 h with anti-CD3 and anti-CD28 (Treg genes: Foxp3, Il10, Tgfb1, and Gzmb) and Th2 genes (Il4, Il5, Il13 and Ccr8), with expression normalized to btub. Data are average expression from at least three mice/group.
Bcl6−/− Tregs exhibit a hybrid Treg–Th2 phenotype. (A) Heat map depiction of gene transcripts differentially expressed between sorted Tregs from Bcl6−/− or WT Foxp3-gfp mice, analyzed by expression microarrays. Gene expression is represented as log2-transformed values; red represents expression greater than mean, and green represents expression less than the mean, as shown in the color scale below (n = 2 mice/group, with two replicates each mouse represented as an average). KO1, healthy; KO2, sick. Average fold-change in KO/WT gene expression is noted next to each gene row. *p < 0.05, **p < 0.01, ***p < 0.001, ****p < 0.0001, *****p < 0.00001, average fold change in KO/WT, Student t test. (B) QPCR validation of differentially expressed genes between Bcl6−/− (KO) Tregs and WT Tregs selected from the microarray analysis following activation for 16 h with anti-CD3 and anti-CD28 (Treg genes: Foxp3, Il10, Tgfb1, and Gzmb) and Th2 genes (Il4, Il5, Il13 and Ccr8), with expression normalized to btub. Data are average expression from at least three mice/group.
Th2 genes are intrinsically repressed by Bcl6 in Tregs
Under inflammatory conditions, Tregs can downregulate Foxp3 expression and convert to proinflammatory cells capable of producing effector cytokines (38). Using intracellular staining, we determined that the elevated GATA-3 and IL-4 expression in the Bcl6−/− Treg population was in the Foxp3+ cells and was not simply due to Tregs that lost Foxp3 expression following activation or contaminating Th2 effector cells (Fig. 6). Thus, Foxp3+ Tregs in the Bcl6−/− mice upregulate Th2 genes, suggesting that Bcl6 represses Th2 genes in Tregs via a Foxp3-independent mechanism. The next question was to definitively address whether the upregulated Th2 genes in Bcl6−/− Tregs were due to intrinsic regulation by Bcl6 in the Treg lineage or to an indirect effect from the Th2-inflammatory disease in the Bcl6−/− mice. To test this, we generated mixed BM chimeras in which BM from CD45.1+ WT Foxp3-gfp mice was injected into irradiated Rag1−/− recipient mice along with BM from CD45.1− Bcl6−/− Foxp3-gfp mice (WT:KO chimeras) (Fig. 7A). After 16–20 wk of immune reconstitution, chimeric mice were immunized with OVA-alum to promote a Th2-type immune response, and CD45.1+ WT Foxp3-gfp and CD45.1− Bcl6−/− Foxp3-gfp Tregs and Tconvs were purified and tested for gene expression following activation in vitro. As shown in Fig. 7B and Supplemental. Fig. 3B, Gata3 expression was increased specifically in Bcl6−/− Tregs but not in Bcl6−/− Tconvs. Intrinsic regulation of Gata3 in Bcl6−/− Tregs is consistent with the augmented Gata3 expression in Bcl6−/− Tregs shown in Figs. 5A and 6B and may reflect increased autoactivation by Gata3 in the absence of Bcl6 (39). Il4 and Il10 were upregulated 2-fold in Bcl6−/− Tregs from the chimera compared with WT Tregs in the same chimera, indicating that these genes are intrinsically repressed by Bcl6 in Tregs. Il5, Ifng, and Foxp3 genes were also higher in the Bcl6−/− Tregs but not to the same extent as were Il4 and Il10 (Fig. 7B). We also observed increased intrinsic expression of Il4, Il13, and Il10 in conventional Bcl6−/− T cells from the chimeric mice relative to WT Tconvs, validating our previous work demonstrating Bcl6 as an inhibitor of Th2 responses (Supplemental Fig. 3B). Consistent with the effect on Gata3, Il4 was increased to a higher relative amount in Tregs than in Tconv, indicating a greater role for Bcl6 in controlling Il4 in Tregs than in Tconvs. Overall, the upregulation of Th2 genes in the Bcl6−/− Tregs and Tconvs derived from mixed BM chimeras was less strong compared with Th2 responses in germline Bcl6−/− mice, likely reflecting less severe Th2 inflammation in the chimeras due to the presence of functional WT Treg counterparts. Nevertheless, the significant upregulation of Th2 genes in the Bcl6−/− Tregs in the chimeras strongly supports an intrinsic role for Bcl6 in repressing Th2 gene expression in Tregs and their conversion to proinflammatory Th2 effector-like Tregs.
Bcl6 represses Th2 genes in Tregs, independent of Foxp3 expression. (A) Representative FACS plot depicting expression of GATA3 in freshly isolated Foxp3+ and Foxp3- CD4+CD25+ fractions from Bcl6−/− and WT mice (left panel). Bar graph representing percentage of GATA3+Foxp3+ Tregs in Bcl6−/− (KO) and WT mice (n = 3/group) (right panel). (B) Representative graph depicting expression of GATA3 on freshly isolated Bcl6−/− and WT cells gated on CD4+CD25+Foxp3+ T cells (left panel). Mean fluorescence intensity (MFI) for GATA3 staining in the Bcl6−/− (KO) and WT mice (right panel). Foxp3+ fraction is quantified (n = 3/group). (C) Representative FACS plot depicting expression of IL-4 on Bcl6−/− (KO) and WT CD4+CD25+Foxp3+ fraction following stimulation with PMA and ionomycin (left panel). Scatter plot represents percentage of IL-4+Foxp3+ Tregs in Bcl6−/− and WT mice (n = 5/group) (right panel). Error bars represent SEM. *p < 0.05, Student t test.
Bcl6 represses Th2 genes in Tregs, independent of Foxp3 expression. (A) Representative FACS plot depicting expression of GATA3 in freshly isolated Foxp3+ and Foxp3- CD4+CD25+ fractions from Bcl6−/− and WT mice (left panel). Bar graph representing percentage of GATA3+Foxp3+ Tregs in Bcl6−/− (KO) and WT mice (n = 3/group) (right panel). (B) Representative graph depicting expression of GATA3 on freshly isolated Bcl6−/− and WT cells gated on CD4+CD25+Foxp3+ T cells (left panel). Mean fluorescence intensity (MFI) for GATA3 staining in the Bcl6−/− (KO) and WT mice (right panel). Foxp3+ fraction is quantified (n = 3/group). (C) Representative FACS plot depicting expression of IL-4 on Bcl6−/− (KO) and WT CD4+CD25+Foxp3+ fraction following stimulation with PMA and ionomycin (left panel). Scatter plot represents percentage of IL-4+Foxp3+ Tregs in Bcl6−/− and WT mice (n = 5/group) (right panel). Error bars represent SEM. *p < 0.05, Student t test.
Bcl6 intrinsically represses Th2 genes in Tregs. (A) Scheme for mixed BM chimeras (WT:KO); Tregs were gated as CD4+CD25+Foxp3+ (GFP+) T cells prior to gating WT and KO based on CD45.1 expression. (B) QPCR analysis of Gata3, Il4, Il10, Il5, Ifng, and Foxp3 in sorted BM chimera-derived Bcl6−/− (CD45.1−) and WT (CD45.1+) Tregs, with expression normalized to tubb5. Data are average expression from six mice/group. Error bars represent SEM. *p < 0.05, ***p < 0.001, Student t test.
Bcl6 intrinsically represses Th2 genes in Tregs. (A) Scheme for mixed BM chimeras (WT:KO); Tregs were gated as CD4+CD25+Foxp3+ (GFP+) T cells prior to gating WT and KO based on CD45.1 expression. (B) QPCR analysis of Gata3, Il4, Il10, Il5, Ifng, and Foxp3 in sorted BM chimera-derived Bcl6−/− (CD45.1−) and WT (CD45.1+) Tregs, with expression normalized to tubb5. Data are average expression from six mice/group. Error bars represent SEM. *p < 0.05, ***p < 0.001, Student t test.
Bcl6 represses Gata3 transcriptional activity
To mechanistically understand how Bcl6 intrinsically regulates Th2 cytokine expression, we analyzed the regulation of Gata3 by Bcl6. Although previous work from our laboratory showed that Bcl6 could repress Gata3 protein expression in a posttranscriptional manner (4), the degree to which Bcl6 represses Gata3 transcriptional function has remained unclear. Therefore, we tested the ability of Bcl6 to repress Gata3 transactivation. We initially used an approach in which Stat6−/− T cells were transduced with Gata3-expressing retrovirus, with and without cotransduction of Bcl6-expressing retroviruses. As shown in Fig. 8A, transduction of Bcl6 essentially ablated the induction of Il4 and Il5 by Gata3, showing that Bcl6 could strongly repress Gata3-dependent Th2 cytokine expression. Bcl6 did not repress Tnfa, indicating a restricted role for Bcl6 in the repression of Th2 cytokine genes that are activated by Gata3. To further examine the repression of Gata3 function by Bcl6, we used a transient transfection assay in which luciferase expression is under control of the Il5 promoter. As shown in Fig. 8B and 8C, Gata3 alone strongly activates the Il5 promoter, and Bcl6 alone weakly represses Il5 promoter activity. When expressed together, Bcl6 potently represses Gata3-induced Il5 promoter activity, showing that Bcl6 can directly target and inhibit the transcriptional activity of Gata3. This repressive function occurs even in B cells (Fig. 8C), thus showing that Bcl6 inhibits Gata3 independent of endogenous Gata3 and does not require other T cell-specific factors. These data indicate a model wherein increased levels of Gata3 transcriptional activity in the absence of Bcl6 would lead to increased Th2 lineage gene expression in Tregs. Also, because Gata3 can autoactivate its own expression (39), this could further solidify the Th2 lineage gene program in Bcl6−/− Tregs.
Bcl6 represses Gata3 transcriptional activity. (A) QPCR analysis of relative cytokine gene expression (Il4, Il5, Tnfa) for Stat6−/− T cells retrovirally transduced with control RV or hCD4-Gata3 RV alone, as well as double transduction of hCD4-Gata3 RV and H2Kk-Bcl6 RV. Transduced cells were sorted using RV markers (hCD4 and H2Kk) and then restimulated with anti-CD3 and anti-CD28 for 4 h for analysis of gene expression. Expression was normalized to btub. **p < 0.01, one-way ANOVA. (B) Luciferase activity in Jurkat T cells cotransfected with IL-5 promoter-driven luciferase reporter and expression constructs for CXN, CXN-Gata3, CXN-Bcl6, and CXN-Gata3 plus CXN-Bcl6. Following electroporation, cells were stimulated with PMA and ionomycin for 24 h prior to harvest and luciferase measurement. Results are representative of five independent experiments. (C) Luciferase activity in M12 B cells electroporated with IL-5 promoter-driven luciferase reporter plus expression constructs for Gata3 alone, Bcl6 alone, or Gata3 plus Bcl6. After electroporation, cells were stimulated with PMA plus dibutyryl cAMP for 24 h prior to harvest and luciferase measurement. Results are representative of two independent experiments. Error bars represent SEM. **p < 0.01, ***p < 0.001, Student t test.
Bcl6 represses Gata3 transcriptional activity. (A) QPCR analysis of relative cytokine gene expression (Il4, Il5, Tnfa) for Stat6−/− T cells retrovirally transduced with control RV or hCD4-Gata3 RV alone, as well as double transduction of hCD4-Gata3 RV and H2Kk-Bcl6 RV. Transduced cells were sorted using RV markers (hCD4 and H2Kk) and then restimulated with anti-CD3 and anti-CD28 for 4 h for analysis of gene expression. Expression was normalized to btub. **p < 0.01, one-way ANOVA. (B) Luciferase activity in Jurkat T cells cotransfected with IL-5 promoter-driven luciferase reporter and expression constructs for CXN, CXN-Gata3, CXN-Bcl6, and CXN-Gata3 plus CXN-Bcl6. Following electroporation, cells were stimulated with PMA and ionomycin for 24 h prior to harvest and luciferase measurement. Results are representative of five independent experiments. (C) Luciferase activity in M12 B cells electroporated with IL-5 promoter-driven luciferase reporter plus expression constructs for Gata3 alone, Bcl6 alone, or Gata3 plus Bcl6. After electroporation, cells were stimulated with PMA plus dibutyryl cAMP for 24 h prior to harvest and luciferase measurement. Results are representative of two independent experiments. Error bars represent SEM. **p < 0.01, ***p < 0.001, Student t test.
Discussion
In the past few years, Bcl6 has emerged as a central regulator of Th cell differentiation. However, the role of Bcl6 in Treg function has not been completely elucidated, particularly in terms of controlling inflammation. In this study, we showed that Bcl6 function is specifically required for Tregs to suppress Th2-type inflammation. These results provide an explanation for the Th2-type inflammation that is a hallmark of Bcl6−/− mice (1–3). The inflammatory disease in Bcl6−/− mice is dependent upon T cells (Supplemental Table I), and our results indicate that the Th2 inflammatory responses increase in severity as the result of defective Treg activity in Bcl6−/− mice. Moreover, in the absence of Bcl6, Tregs develop a Th2-type proinflammatory phenotype, showing that Bcl6 is a key transcriptional regulator of Treg function.
Other transcription factors were shown to control the ability of Tregs to regulate specific types of T cell responses. Irf4−/− Tregs fail to suppress autoimmune Th2 responses (12). Unlike Bcl6−/− Tregs, Irf4−/− Tregs have decreased expression of Th2 genes, and the inability of Irf4−/− Tregs to control Th2 responses fits with a model in which Tregs co-opt the regulatory program of the specific Th cell response that they are suppressing (11–13). Additionally, Irf4 expression is not changed in Bcl6−/− Tregs (Fig. 5A), consistent with Bcl6 and Irf4 operating through distinct mechanisms in Tregs. Foxp3 itself is a critical inhibitor of Th2 cytokine expression; in two mouse models of attenuated Foxp3 expression, Tregs expressed Th2 cytokines and promoted Th2 responses (40–42). Bcl6−/− Tregs express both Th2 cytokines and elevated levels of Foxp3 (Fig. 5). Thus, Bcl6 represses Th2 gene expression through a Foxp3-independent pathway by repressing Gata3 function.
An important issue is how Bcl6−/− Tregs exacerbate Th2 responses in the airway inflammation model. The fact that Foxp3 expression is higher in lungs receiving Bcl6−/− Tregs than in WT Tregs (Fig. 3B) indicates that Bcl6−/− Tregs are not simply downregulating Foxp3 when exposed to an inflammatory environment. Thus, one possibility is that Bcl6−/− Tregs promote Th2 inflammation by secreting Th2 cytokines that mimic Th2 effector activity and/or amplify further Th2 differentiation and that, in vivo, this effect overrides the suppressive functions. Although we observed that supernatants from Bcl6−/− Tregs can promote Th2 differentiation of naive CD4+ T cells, the amount of IL-4 and IL-5 secreted by Bcl6−/− Tregs is much less than what is made by activated Th2 cells in vitro (data not shown) and is unlikely to be higher than what is produced by activated Th2 cells in vivo. Another possibility is that Bcl6−/− Tregs migrate more efficiently to the inflamed organ than do other cell types, as the result of increased expression of several chemokine receptors (Fig. 5). Once in the lungs, the increased Th2 cytokines made by the Bcl6−/− Tregs are likely to upset the normal regulatory balance. For instance, IL-4 can desensitize effector T cells to the inhibitory effects of Tregs (43). Bcl6−/− Tregs may produce other factors in addition to IL-5 that promote eosinophil recruitment; however, eotaxin-1 (Ccl11), eotaxin-2 (Ccl24), and eotaxin-3 (Ccl26) mRNAs were not significantly increased in the Bcl6−/− Tregs (data not shown). Interestingly, we observed a several-fold increase in miR-21 expression in the lungs of Bcl6−/− Treg-treated mice, which has been linked to promotion of Th2 responses by inhibiting Th1 polarization (32). Thus, by targeting Il12a, miR-21 may be part of a positive-feedback loop for Th2 inflammation; thus, increased miR-21 and reduced Il12a in the lungs of Bcl6−/− Treg-treated mice can explain the augmented Th2 responses. We found that miR-21 is also increased in Bcl6−/− Tregs (D.V. Sawant and A.L. Dent, manuscript in preparation), and reduced Il12a expression in Bcl6−/− Tregs due to miR-21 targeting may lead to less production of the Treg immunosuppressive cytokine IL-35 (36), despite increased levels of Ebi3 expression in Bcl6−/− Tregs (Fig. 5A). Bcl6−/− Tregs may have an impaired ability to control Th2 responses, because IL-35 was shown to potently suppress Th2-type allergic airway inflammation (44). Several of these mechanisms can also explain the lack of repression of Th2 responses in the KO:Foxp3KO chimeric mice.
The Th2 factor Gata3 plays a key role in Treg fitness by maintaining high levels of Foxp3 expression (14, 15). Gata3−/− Tregs have lower Foxp3 expression and decreased expression of Foxp3 target genes (14, 15). Mice with Gata3−/− Tregs develop Th1- and Th17-type inflammation that is likely due to reduced Treg activity (14). Wohlfert et al. (15) reported that Gata3 is induced in Tregs at mucosal surfaces; however, WT Gata3-expressing Tregs do not express Th2 cytokines. In both mouse and human Tregs, Gata3 expression is regulated by IL-2 and TCR signals, independent of IL-4/Stat6 signaling (15). Previously, we demonstrated that Bcl6 regulates Gata3 and Th2 responses independently of IL-4 and Stat6 (1). In this study, we show that Bcl6 can potently repress Gata3 transcriptional activity and is required to inhibit Th2 cytokine expression by Tregs. The increased Gata3 expression seen in Bcl6−/− Tregs may be partially explained by an augmented ability of Gata3 to autoactivate its expression in the absence of Bcl6 (39), but it also probably reflects the Th2 environment and the degree of Treg stimulation through the TCR. From our current findings, we propose that Bcl6 controls Gata3 expression in Tregs, independently of IL-4 and Stat6, by dampening Gata3 transcriptional activity and modulating the ability of Gata3 to autoactivate its own expression.
Acquisition of specific T effector transcriptional programs allows Tregs to effectively curb immune responses (11–13); however, this regulatory mechanism can lead to pathogenic consequences because of the presence of self-reactive TCRs on Tregs. Thus, Treg-acquired effector features need to be under tight control; in this study, we showed that a Bcl6-mediated brake on Gata3 activity in Tregs is essential for their ability to control Th2-type inflammation. Bcl6 is unique among transcription factors that regulate the ability of Tregs to control Th2 responses in that it represses Gata3 and Th2 responses in Tregs at the same time that it is required for Tregs to properly control Th2 cell responses. Thus, Bcl6 prevents Tregs from acquiring Th2 effector-like characteristics by repressing Gata3 function.
Acknowledgements
We thank Susan Rice and Kim Stoner of the Indiana University Cancer Center Flow cytometry facility for help with cell sorting. We appreciate the contributions of Arpita Mondal and Paulla Teuscher for mouse genotyping PCR assays. We thank Carl McKinley for help with the airway inflammation model and Keith Condon for histology advice and service. We acknowledge Jeanette McClintick and the Indiana University Center for Medical Genomics for microarray services. We also thank Dr. Janice Blum and Dr. Chris Touloukian for helpful advice and discussions.
Footnotes
This work was supported by National Institute of Allergy and Infectious Diseases Grants 1R21AI079349-01A1, 1R21AI090150-01, and 1R21AI092212-01 (to A.L.D.), American Heart Association Predoctoral Fellowship 10PRE4620001 (to D.V.S.), and National Institute of Allergy and Infectious Diseases Grant U19 AI070448 (to M.H.K.).
The microarray data presented in this article have been submitted to the National Center for Biotechnology Information Gene Expression Omnibus (http://www.ncbi.nlm.nih.gov/geo/) database under accession number GSE40493.
The online version of this article contains supplemental material.
References
Disclosures
The authors have no financial conflicts of interest.
![FIGURE 1. Characterization of Tregs from Bcl6−/− mice. (A) Analysis of Treg compartment in the peripheral lymphoid organs of Bcl6−/− (KO) mice and their WT littermates. The frequency of CD4+CD25+Foxp3+ Tregs (left panel) and Helios−CD4+CD25+Foxp3+ Tregs (right panel) was quantified by flow analysis (n = 3/group.) p = 0.30 (NS) for CD4+CD25+Foxp3+ T cells and p = 0.67 (NS) for Helios−CD4+CD25+Foxp3+ cells. (B) Suppression of T cell-proliferative responses by CD4+CD25+Foxp3+ Tregs sorted from Bcl6−/− (black bars) and WT (white bars) Foxp3-gfp mice following coculture with WT CD25−Foxp3− (Tresps) cells (gray bar) at different ratios. Proliferation was assessed as [3H]thymidine incorporation. Data plotted as percentage proliferation are representative of at least three independent experiments (mean + SEM triplicate cultures). (C) Suppression of Th1 inflammation in vivo by Bcl6−/− Tregs in a T cell-transfer model of colitis. Colitis was induced following adoptive transfer of Il10−/− CD4+ T cells (Tresps) i.p. into Rag1−/− mice (dark gray line). Bcl6−/− Foxp3-gfp Tregs (black line) or their WT counterparts (light gray line) were cotransferred i.p. with Il10−/− Tresps to separate cohorts of Rag1−/− mice to assess reversal of disease. Data represent percentage of weight change relative to initial weight averaged for three or four mice/cohort and assessed over a 4-wk time period. p = NS between cohorts receiving WT and Bcl6−/− Tregs. (D) Severity of colitis assessed by changes in colon length 4 wk posttransfer to Rag1−/− mice, as described in (C). (E) Representative colon histopathology for the three cohorts of Rag1−/− mice described in (C) assessed by H&E staining 4 wk posttransfer. (F) Colon sections from the three cohorts of Rag1−/− mice were scored, on a scale of 0 to 6, 4 wk posttransfer in a blinded fashion. Error bars represent SEM. (B–F) *p < 0.05, **p < 0.01, ***p < 0.001, one-way ANOVA.](https://aai.silverchair-cdn.com/aai/content_public/journal/jimmunol/189/10/10.4049_jimmunol.1201794/4/m_1201794fig01.jpeg?Expires=1713144305&Signature=C7rgQ~8rpTvKMg1lCp5xVmZwdkQxGQHIjwjveX0DEnYMkMNHIBu07xJHg7uzHZm-~qd8al-xHO84yb6EUb0epWC-YcBQuxWcKW5cbYsT31qADhxUzIITFecIbsyQQGKHxVHKh9ZFP3pSfcaJ84OFn7J9j9bM1arNrMX~Olt18Flgkhpew~vUVgMxOBTXuNzGu8M0ra7j0ohnKk~4x6KzYNyE9QiKWm8zLJNXWnxwL6EBcjKJcjlvYrcS81gsXxm0VHg9fFm2aVyKvT~dBmaI9V9k6zf4wA0uukUI9xTWzyCcScibD5QpIeTro2bIalUiTijXw6o5DGQN8gpy3QrnSA__&Key-Pair-Id=APKAIE5G5CRDK6RD3PGA)






