Abstract
Myocarditis and subsequent dilated cardiomyopathy are major causes of heart failure in young adults. Myocarditis in humans is highly heterogeneous in etiology. Recent studies have indicated that a subgroup of myocarditis patients may benefit from immune-targeted therapies, because autoimmunity plays an important role in myocarditis as well as contributing to the progression to cardiomyopathy and heart failure. Suppressor of cytokine signaling (SOCS) 1 plays a key role in the negative regulation of both TLR- and cytokine receptor-mediated signaling, which is involved in innate immunity and subsequent adaptive immunity. In this study, we investigated the therapeutic effect of SOCS1 DNA administration on experimental autoimmune myocarditis (EAM) in mice. EAM was induced by s.c. immunization with cardiac-specific peptides derived from α myosin H chain in BALB/c mice. In contrast to control myocarditis mice, SOCS1 DNA-injected mice were protected from development of EAM and heart failure. SOCS1 DNA administration was effective for reducing the activation of autoreactive CD4+ T cells by inhibition of the function of Ag-presenting dendritic cells. Our findings suggest that SOCS1 DNA administration has considerable therapeutic potential in individuals with autoimmune myocarditis and dilated cardiomyopathy.
Introduction
Dilated cardiomyopathy (DCM) is a potentially lethal disorder of various etiologies for which no treatment is currently satisfactory (1); it often results from enteroviral myocarditis (2, 3). Many patients show heart-specific autoantibodies (3, 4), and immunosuppressive therapy can improve cardiac function in DCM patients who show no evidence of viral or bacterial genomes in heart biopsy samples (5). These observations suggest that autoimmunity plays an important role in myocarditis as well as contributing to the progression to cardiomyopathy and heart failure (6).
Experimental autoimmune myocarditis (EAM) is a model of postinfectious myocarditis and cardiomyopathy (7). A number of proinflammatory cytokines, including IL-1β, IL-6, IL-12, TNF-α, and GM-CSF, have been shown to contribute to the development of autoimmune myocarditis in animal models and human cases (8–13). EAM is a CD4+ T cell-mediated disease (7, 14), and activation of self-Ag–loaded dendritic cells (DCs) is critical for expansion of autoreactive CD4+ T cells. Activation of TLRs and IL-1 type 1 receptor and their common downstream signaling adaptor molecule, MyD88, in self-Ag–presenting DCs is also critical for the development of EAM (11, 15, 16). Compared with inhibition of a single cytokine, a more effective treatment might be inhibition of various signaling pathways to induce production of cytokines through both innate and adaptive immunity. One strategy that could accomplish this would be to target shared cytokine and TLR signal transduction pathways using suppressor of cytokine signaling (SOCS) molecules.
Recent lines of evidence indicate that SOCS proteins, originally identified as negative-feedback regulators in cytokine signaling, are involved in the regulation of TLR-mediated immune responses (17, 18). The SOCS family is composed of eight members: cytokine-inducible Src homology 2 domain-containing protein and SOCS1 to SOCS7 (19, 20). SOCS1 plays a key role in the negative regulation of both TLR-mediated signaling and cytokine receptor-mediated signaling, which are involved in innate immunity and subsequent adaptive immunity (21). The expression of SOCS1 is induced by various cytokines, including IFN-γ, IL-4, and IL-6, and also by TLR ligands, such as LPS and CpG-DNA (22). Several studies have demonstrated that SOCS1 is a negative regulator of LPS-induced macrophage activation and plays an essential role in suppression of systemic autoimmunity mediated by DCs (23–25). Thus, SOCS1 regulates not only adaptive immunity but also innate immunity by suppressing hyperactivation of macrophages and DCs.
In this study, we describe the therapeutic effect of SOCS1 DNA administration using plasmid DNA encoding SOCS1 for EAM. SOCS1 DNA therapy reduces myocarditis by regulating DC populations during EAM.
Materials and Methods
Animals
BALB/c mice and CB17.SCID mice were purchased from CLEA Japan. We used 5–7-wk-old male mice. All animals were cared for according to ethical guidelines approved by the Institutional Animal Care and Use Committee of the National Institute of Biomedical Innovation.
Immunization protocols
Mice were immunized with 100 μg cardiac myosin-specific peptide (MyHC-α614–629) Ac-RSLKLMATLFSTYASADR-OH (Toray Research Center) emulsified 1:1 in PBS/CFA (1 mg/ml; H37Ra; Sigma-Aldrich) on days 0 and 7 as described previously (12). For DC immunization, bone marrow-derived DCs (BMDCs) were generated as described (26). BMDCs were pulsed overnight with 10 μg/ml MyHC-α peptide and stimulated for another 4 h with 0.1 μg/ml LPS (Sigma-Aldrich) and 5 μg/ml anti-CD40 (BD Pharmingen) (15). Recipient mice received 2.5 × 105 pulsed and activated BMDCs i.p. on days 0, 2, and 4 and were killed 10 d after the first injection.
Plasmid construction and DNA transfection
Mouse SOCS1 cDNA and dominant-negative SOCS1 (dnSOCS1) cDNA were subcloned into the mammalian vector pcDNA3.1-myc/His(-) using oligonucleotide primers containing restriction sites for XhoI and EchoRI at the 5′ and 3′ ends, respectively. MyHC-α/CFA-immunized mice were injected i.p. with 100 μg of plasmid DNA in 200 μl PBS on days 0, 5, and 10. BMDC-transferred mice and CD4+ T cell adoptive-transferred SCID mice were treated with plasmid DNA on days 0 and 5.
Histopathologic examination
Myocarditis severity was scored on H&E-stained sections using grades from 0–4: 0, no inflammation; 1, <25% of the heart section involved; 2, 25–50%; 3, 50–75%; and 4, >75%. To quantify the fibrotic area, ventricular sections were stained with Sirius Red. The fibrotic area was calculated as the sum of all areas stained positive for Sirius Red divided by the sum of all myocardial areas in each mouse. Two independent researchers scored the slides separately in a blinded manner.
Flow cytometry
Measurements of cytokines and chemokines
Hearts were homogenized in media containing 2.5% FBS. Supernatants were collected after centrifugation and stored at −80°C. For in vitro stimulation assay of primary CD4+ T cells, naive CD4+CD62L+ T cells were isolated from the spleens by MACS (CD4+CD62L+ T Cell Isolation Kit II; Miltenyi Biotec). A total of 1.5 × 107 CD4+CD62L+ cells were then stimulated with recombinant mouse IL-2 (R&D Systems) or recombinant mouse IL-12 (R&D Systems). Concentrations of cytokines and chemokines in the heart homogenates or culture supernatants were measured with Quantikine ELISA kits (R&D Systems).
Proliferative responses of T cells
Proliferation of T cells was assessed as previously described (28). Briefly, mice were immunized as described above, and the spleens collected on day 14. Cells were cultured with 5 μg/ml MyHC-α for 72 h and pulsed with 0.5 μCi [3H]thymidine 8 h before being measured with a β counter. For in vitro stimulation assay of primary CD4+ T cells, naive CD4+CD62L+ T cells were isolated from the spleens by MACS (CD4+CD62L+ T Cell Isolation Kit II; Miltenyi Biotec). A total of 105 CD4+CD62L+ cells were then stimulated with 5 μg/ml anti-CD3ε, 5 μg/ml anti-CD3ε, 1 μg/ml anti-CD28, 50 ng/ml PMA, and 500 ng/ml ionomycin or with 1 μg/ml Con A together with 0.25 × 105 DCs. Proliferative responses were assessed after 48 h in 2.5% RPMI 1640 medium by measurement of the [3H]thymidine incorporation.
Western blot analysis
Total lysates from CD4+ T cells or DCs were immunoblotted and probed with Abs directed against STAT1 (Santa Cruz Biotechnology) and p-STAT1 protein (Cell Signaling Technology). HRP-conjugated goat anti-rabbit IgG (Bio-Rad) was used to identify the binding sites of the primary Ab.
Adoptive transfer of T cells
Splenocytes were collected from diseased mice and cultured with 5 μg/ml MyHC-α for 48 h. A total of 5 × 106 CD4+ T cells were purified by using anti-CD4 magnetic beads (Miltenyi Biotec) and injected i.p. into the SCID mice. The mice were killed 10 d after the injection.
Quantitative real-time RT-PCR
Total RNA was prepared using TRIzol reagent (Invitrogen) according to the manufacturer’s instructions. cDNA was synthesized from 1 μg total RNA by reverse transcriptase (Takara). Quantitative real-time RT-PCR (QRT-PCR) analysis was performed with LightCycler (Roche Diagnostics). Primers for mouse Socs1 were 5′-GTGGTTGTGGAGGGTGAGAT-3′ (sense) and 5′-CCTGAGAGGTGGGATGAGG-3′ (antisense). Primers for mouse Hprt were 5′-TCCTCCTCAGACCGCTTTT-3′ (sense) and 5′-CCTGGTTCATCATCGCTAATC-3′ (antisense). Data were normalized by the level of Hprt expression in each sample.
Echocardiography
Transthoracic echocardiography was performed on animals on day 35 by using a Prosound α6 with a 10-MHz transducer (Aloka). The left ventricular (LV) chamber dimensions were measured from the M-mode. Two independent investigators who conducted the echocardiography were unaware of the treatment status.
Statistical analysis
All data were expressed as means ± SEM. Statistical analyses were performed using the two-tailed t test or Mann–Whitney U test for experiments comparing two groups. The p values <0.05 were considered statistically significant.
Results
SOCS1 DNA administration inhibits the development of EAM
To examine the effect of in vivo gene delivery of Socs1 on the pathogenesis of EAM, BALB/c mice were injected with a mammalian expression plasmid vector encoding SOCS1 (pSOCS1) during the course of EAM induction (Fig. 1A). QRT-PCR analysis revealed elevated expression of Socs1 in the control EAM heart (Fig. 1B). Importantly, in the SOCS1 DNA-administered mice, Socs1 was strongly expressed in the heart. By day 28, Socs1 gene expression was significantly elevated in the pSOCS1-treated heart as compared with the controls (Supplemental Fig. 1). Gross cardiac enlargement and edema were reduced in mice with EAM that received pSOCS1 as compared with those in control empty plasmid DNA-administered EAM mice (Fig. 1C). The heart-to-body weight ratio in the pSOCS1-injected mice was significantly decreased as compared with that in the control plasmid-administered mice (Fig. 1D). The pSOCS1-injected EAM mice had a significantly lower myocarditis severity score and fewer infiltrating inflammatory cells than did the control plasmid-injected mice (Fig. 1E–G). The empty vector [pcDNA3.1-myc/His(-)] was used as the control and did not have any effects on EAM in our experiments (data not shown).
Amelioration of EAM and heart failure by SOCS1 DNA administration. (A) BALB/c mice were immunized twice, on days 0 and 7, with 100 μg of MyHC-α and treated with pSOCS1, pdnSOCS1, or control plasmid on days 0, 5, and 10. (B) QRT-PCR for the Socs1 gene. RNA samples were obtained from hearts of immunized mice on day 14 and used as a template for QRT-PCR. Results represent the average gene induction in five independent heart samples. (C) Representative gross hearts (day 14) of naive and EAM mice treated with the indicated plasmid. (D) Heart-to-body weight ratios of naive and EAM mice with indicated treatment (n = 5 mice/group). (E) Representative H&E-stained sections of hearts from naive and immunized mice. Arrowheads indicate infiltrating cells. Scale bar, 50 μm. (F) Myocarditis severity in heart sections stained with H&E (n = 5–7 mice/group). (G) Flow cytometry analysis of CD45+ heart infiltrates of naive and immunized mice (n = 5–7 mice/group). Data are representative of at least two independent experiments. Error bars represent means ± SEM. *p < 0.05, **p < 0.01 compared with control.
Amelioration of EAM and heart failure by SOCS1 DNA administration. (A) BALB/c mice were immunized twice, on days 0 and 7, with 100 μg of MyHC-α and treated with pSOCS1, pdnSOCS1, or control plasmid on days 0, 5, and 10. (B) QRT-PCR for the Socs1 gene. RNA samples were obtained from hearts of immunized mice on day 14 and used as a template for QRT-PCR. Results represent the average gene induction in five independent heart samples. (C) Representative gross hearts (day 14) of naive and EAM mice treated with the indicated plasmid. (D) Heart-to-body weight ratios of naive and EAM mice with indicated treatment (n = 5 mice/group). (E) Representative H&E-stained sections of hearts from naive and immunized mice. Arrowheads indicate infiltrating cells. Scale bar, 50 μm. (F) Myocarditis severity in heart sections stained with H&E (n = 5–7 mice/group). (G) Flow cytometry analysis of CD45+ heart infiltrates of naive and immunized mice (n = 5–7 mice/group). Data are representative of at least two independent experiments. Error bars represent means ± SEM. *p < 0.05, **p < 0.01 compared with control.
Recently, Hanada et al. (29) demonstrated that dnSOCS1, which has a point mutation (F59D) in a functionally critical kinase inhibitory region of SOCS1, strongly augmented cytokine-dependent JAK-STAT activation both in vivo and in vitro as an antagonist of SOCS1. We examined the effect of dnSOCS1 on the clinical course of EAM. Mice administered a plasmid vector encoding dnSOCS1 (pdnSOCS1) showed augmentation of gross heart enlargement, edema, and heart-to-body weight ratio (Fig. 1C, 1D). However, the myocardial leukocyte infiltration and myocarditis scores were not significantly different between the pdnSOCS1- and control plasmid-administered mice (Fig. 1E–G).
To clarify the adverse effect of dnSOCS1 DNA administration on the development of EAM, we used mice immunized with a tithe amount (10 μg) of MyHC-α instead of the usual amount of peptide for EAM development (Fig. 2A). Those MyHC-α–immunized mice injected with the control plasmid or pSOCS1 did not develop myocarditis (Fig. 2B–F). However, immunized mice injected with pdnSOCS1 developed myocarditis with inflammatory infiltrates (Fig. 2B–F). Thus, administration of pSOCS1 is effective against the development of EAM, and the inhibition of SOCS1 by use of a SOCS1 antagonist adversely affects myocarditis.
Increased susceptibility to EAM induced by inhibition of SOCS1. (A) Mice were immunized twice, on days 0 and 7, with 10 μg of MyHC-α emulsified 1:1 in PBS/CFA and treated with pSOCS1, pdnSOCS1, or control plasmid on days 0, 5, and 10. (B) Representative gross hearts (day 14) of naive and 10 μg of MyHC-α–immunized mice treated with the indicated plasmid. (C) Heart-to-body weight ratios of naive and immunized mice (n = 5 to 6 mice/group). (D) Representative H&E-stained sections of hearts from naive and immunized mice. Arrowheads indicate infiltrating cells. Scale bar, 50 μm. (E) Myocarditis severity in heart sections stained with H&E (n = 5 to 6 mice/group). (F) Flow cytometry analysis of CD45+ heart infiltrates of naive and immunized mice (n = 5 mice/group). Data are representative of at least two independent experiments. Error bars represent means ± SEM. *p < 0.05, **p < 0.01 compared with control.
Increased susceptibility to EAM induced by inhibition of SOCS1. (A) Mice were immunized twice, on days 0 and 7, with 10 μg of MyHC-α emulsified 1:1 in PBS/CFA and treated with pSOCS1, pdnSOCS1, or control plasmid on days 0, 5, and 10. (B) Representative gross hearts (day 14) of naive and 10 μg of MyHC-α–immunized mice treated with the indicated plasmid. (C) Heart-to-body weight ratios of naive and immunized mice (n = 5 to 6 mice/group). (D) Representative H&E-stained sections of hearts from naive and immunized mice. Arrowheads indicate infiltrating cells. Scale bar, 50 μm. (E) Myocarditis severity in heart sections stained with H&E (n = 5 to 6 mice/group). (F) Flow cytometry analysis of CD45+ heart infiltrates of naive and immunized mice (n = 5 mice/group). Data are representative of at least two independent experiments. Error bars represent means ± SEM. *p < 0.05, **p < 0.01 compared with control.
SOCS1 DNA administration prevents progression of heart failure and fibrosis after myocarditis
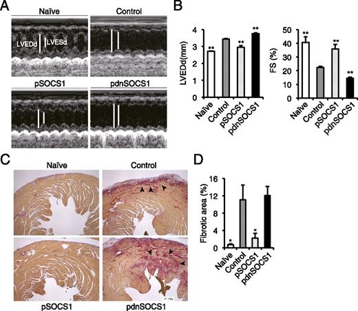
Some patients diagnosed with myocarditis after viral, bacterial, or protozoal infection develop heart failure (2). On day 35 of the present experiment, mice immunized with MyHC-α showed increased LV end-diastolic dimensions (LVEDd) and LV end-systolic dimensions (LVESd) and decreased fractional shortening (FS); however, pSOCS1-injected mice showed almost normal chamber size and LV function (Fig. 3A, 3B). In contrast, LV dysfunction and chamber dilatation in pdnSOCS1-administered mice were manifested as significant increases in LVEDd and LVESd and decrease in FS (Fig. 3A, 3B). In these EAM models, on day 35, hearts from myocarditis mice showed interstitial fibrosis without active leukocyte infiltration. The fibrotic area in mice administered pSOCS1 was significantly smaller than that in control plasmid-injected mice (Fig. 3C, 3D). Although pdnSOCS1-injected mice developed severe cardiac fibrosis, the difference between the fibrotic areas in pdnSOCS1- and control plasmid-injected mice was not statistically significant (Fig. 3C, 3D). These inhibitory effects of pSOCS1 on the development of fibrosis and heart failure were considered to be the result of inhibition of myocardial inflammation because myocarditis developed mice injected with pSOCS1 on day 14, 21, and 28 did not show inhibitory effects on fibrosis and heart failure (data not shown).
SOCS1 DNA administration prevents progression to heart failure. (A and B) Echocardiography was performed on naive and immunized mice on day 35. (A) Representative M-mode echocardiograms. Bars indicate LVESd and LVEDd. Bar graphs (B) represent LVEDd and percentage of FS from the indicated animals (n = 9 mice/group). The percentage FS was calculated according to the following formula: FS (%) = (LVEDd − LVESd)/LVEDd. (C and D) Heart tissue sections were stained with Sirius Red and analyzed for fibrosis at day 35. Representative Sirius Red-stained sections of hearts. Scale bar, 50 μm. (C) Arrowheads indicate fibrotic area. (D) The degree of fibrosis was calculated as the percentage of the fibrotic area in relation to the total heart area (n = 5 mice/group). Data are representative of at least two independent experiments. Error bars represent means ± SEM. *p < 0.05, **p < 0.01 compared with control.
SOCS1 DNA administration prevents progression to heart failure. (A and B) Echocardiography was performed on naive and immunized mice on day 35. (A) Representative M-mode echocardiograms. Bars indicate LVESd and LVEDd. Bar graphs (B) represent LVEDd and percentage of FS from the indicated animals (n = 9 mice/group). The percentage FS was calculated according to the following formula: FS (%) = (LVEDd − LVESd)/LVEDd. (C and D) Heart tissue sections were stained with Sirius Red and analyzed for fibrosis at day 35. Representative Sirius Red-stained sections of hearts. Scale bar, 50 μm. (C) Arrowheads indicate fibrotic area. (D) The degree of fibrosis was calculated as the percentage of the fibrotic area in relation to the total heart area (n = 5 mice/group). Data are representative of at least two independent experiments. Error bars represent means ± SEM. *p < 0.05, **p < 0.01 compared with control.
Cardiac myosin-specific CD4+ T cell response and cytokine production
Autoimmune myocarditis is a CD4+ T cell-mediated disease (7, 15). Proliferative responses of CD4+ T cells after in vitro restimulation with MyHC-α were not clearly seen in pSOCS1-injected mice; however, the proliferation of CD4+ T cells from pdnSOCS1-injected mice was enhanced (Fig. 4A). Production of IL-2, IL-6, IL-10, IL-17, IL-22, IFN-γ, TNF-α, CCL2, CCL3, CCL5, CCL17, and CXCL10 by CD4+ T cells from EAM mice was enhanced by in vitro restimulation with the MyHC-α epitope peptide. This cardiac-Ag–specific cytokine production by CD4+ T cells was decreased in the supernatants of in vitro MyHC-α–restimulated CD4+ T cells from pSOCS1-administered mice but was increased in the supernatants of these cells from pdnSOCS1-administered mice (Fig. 4B). In contrast, cardiac-Ag–specific production of IL-1β, IL-10, and CXCL1 was not detected in the culture supernatants of in vitro-restimulated CD4+ T cells from control plasmid-, pSOCS1-, or pdnSOCS1-injected mice (data not shown). Taken together, these results indicate that SOCS1 DNA delivery inhibits the activation of myosin-specific CD4+ T cells and strongly suggest that impaired CD4+ Th cell function prevents EAM development in pSOCS1-injected mice after immunization with cardiac self-Ag.
Impaired expansion of heart-specific CD4+ T cells in pSOCS1-treated mice. (A) Splenocytes were isolated from naive and EAM mice treated with pSOCS1, pdnSOCS1, or control plasmid on day 14 and restimulated in vitro with MyHC-α or OVA peptide for 72 h. Proliferation was assessed by measurement of [3H]thymidine incorporation. Data represent means ± SEM of triplicates from one of three independent experiments. (B) Cytokines and chemokines in the culture supernatants of splenocytes were measured by ELISA after 48 h of restimulation with MyHC-α or OVA peptide. Data are expressed as mean ± SEM from triplicate culture wells. Results of one of two representative experiments are shown. *p < 0.05 compared with MyHC-α–stimulated control, #p < 0.05 compared with OVA-stimulated control.
Impaired expansion of heart-specific CD4+ T cells in pSOCS1-treated mice. (A) Splenocytes were isolated from naive and EAM mice treated with pSOCS1, pdnSOCS1, or control plasmid on day 14 and restimulated in vitro with MyHC-α or OVA peptide for 72 h. Proliferation was assessed by measurement of [3H]thymidine incorporation. Data represent means ± SEM of triplicates from one of three independent experiments. (B) Cytokines and chemokines in the culture supernatants of splenocytes were measured by ELISA after 48 h of restimulation with MyHC-α or OVA peptide. Data are expressed as mean ± SEM from triplicate culture wells. Results of one of two representative experiments are shown. *p < 0.05 compared with MyHC-α–stimulated control, #p < 0.05 compared with OVA-stimulated control.
To evaluate whether pSOCS1 administration affects Ag-specific CD4+ T cell function in other models, we injected plasmid DNA into an autoimmune gastritis model and an OVA-immunized model. In the autoimmune gastritis model, gastric-Ag–specific production of IL-2, IL-6, IL-13, IL-17, IL-22, IFN-γ, TNF-α, CCL2, CCL5, CCL17, and CXCL10 by CD4+ T cells was decreased in pSOCS1-administered mice but increased in pdnSOCS1-administered mice (Supplemental Fig. 2). Lower amounts of cytokines (including IL-2, IL-6, IL-13, IFN-γ, TNF-α, CCL2, CCL3, CCL5, CCL17, and CXCL10) were also produced in CD4+ T cells from pSOCS1-injected OVA-immunized mice (Supplemental Fig. 3). These results suggest that pSOCS1 administration may suppress Ag-specific CD4+ T cell activation in various autoimmune diseases and foreign body infections.
SOCS1 DNA administration inhibits the production of proinflammatory cytokines and CD4+ T cell differentiation in the heart
We also examined whether SOCS1 DNA administration has an effect on cytokine and chemokine milieu in the heart. On day 14 after MyHC-α immunization, heart homogenates from pSOCS1-injected mice had significantly decreased amounts of proinflammatory cytokines, including IL-1β and IL-6, and of myelotropic chemokines, including CCL5, CXCL1, and CXCL10 (Fig. 5A). In contrast, hearts from mice injected with pdnSOCS1 showed greatly increased amounts of proinflammatory cytokines and chemokines (Fig. 5A). SOCS1 protein has been shown to regulate T cell differentiation (17, 18). To determine the differentiation of CD4+ T cells during EAM, we examined the heart-infiltrating CD4+ T cell populations by FACS analysis. Activated CD4+ T cells (CD4+CD40L+) and effector memory CD4+ T cells (CD44+CD62L−) were reduced in the pSOCS1-injected mice (Fig. 5B). Thus, protection from EAM in pSOCS1-administered mice is associated with abrogation of proinflammatory cytokines, chemokines, and CD4+ T cell differentiation in the heart.
Cytokine and chemokine responses and CD4+ T cell differentiation in the heart. (A) Myocardial tissues were homogenated and processed by ELISA to detect cytokines and chemokines on day 14. Bar graphs show group means ± SEM of 8–16 mice/group. Results of one of three representative experiments are shown. (B) Heart-infiltrating cells were isolated from EAM mice treated with indicated plasmid DNA. Cells were stained for CD4, CD40L, CD44, and CD62L. CD44 and CD62L expression are based on gates set from total CD4+ T cells. Bar graphs show group means ± SEM of 5–9 mice/group. Data are representative of two independent experiments. *p < 0.05 compared with control.
Cytokine and chemokine responses and CD4+ T cell differentiation in the heart. (A) Myocardial tissues were homogenated and processed by ELISA to detect cytokines and chemokines on day 14. Bar graphs show group means ± SEM of 8–16 mice/group. Results of one of three representative experiments are shown. (B) Heart-infiltrating cells were isolated from EAM mice treated with indicated plasmid DNA. Cells were stained for CD4, CD40L, CD44, and CD62L. CD44 and CD62L expression are based on gates set from total CD4+ T cells. Bar graphs show group means ± SEM of 5–9 mice/group. Data are representative of two independent experiments. *p < 0.05 compared with control.
SOCS1 DNA injection does not have a direct suppressive effect on CD4+ T cell activation
To gain new insights into the mechanism of protection from myocarditis, we investigated whether pSOCS1 therapy directly affects CD4+ T cell activation. Naive T cells (CD4+CD62L+ cells) were isolated from non-EAM mice injected with pSOCS1, pdnSOCS1, or control plasmid, and their primary responses to various stimuli were compared (Fig. 6A). As shown in Fig. 6B, there were no differences in IFN-γ–induced STAT1 activation among these CD4+ T cells. There were also no differences in primary responses to stimulation with anti-CD3ε, anti-CD3ε/anti-CD28, PMA/ionomycin, or Con A presented by mitomycin C-treated wild-type DCs among pSOCS1-, pdnSOCS1-, and control plasmid-treated CD4+ T cells (Fig. 6C). Chong et al. (30) demonstrated that SOCS1-deficient T cells produced substantially greater levels of IFN-γ in response to IL-2 or IL-12. From these findings, we assessed the production of IFN-γ from CD4+ T cells by using the same experiments. In the culture supernatants of CD4+ T cells stimulated with IL-2 or IL-12, there were also no differences in IFN-γ production (Fig. 6D). These results indicate that in vivo administration of pSOCS1 does not directly affect CD4+ T cell activation.
Primary responses of CD4+ T cells from pSOCS1-, pdnSOCS1-, and control plasmid-treated mice. (A) CD4+CD62L+ T cells from mice injected with pSOCS1, pdnSOCS1, or control plasmid were stimulated with IFN-γ, anti-CD3ε, anti-CD3ε, anti-CD28, PMA/ionomycin, and Con A in the presence of wild-type DCs, IL-2, or IL-12. (B) STAT1 phosphorylation of CD4+ T cells after IFN-γ treatment (10 ng/ml) was assessed by Western blotting. (C) T cell proliferation was measured after 48 h of culture. (D) IFN-γ in the culture supernatants was measured by ELISA. Values are expressed as means ± SEM of triplicate culture wells. Results of one of at least two representative experiments are shown.
Primary responses of CD4+ T cells from pSOCS1-, pdnSOCS1-, and control plasmid-treated mice. (A) CD4+CD62L+ T cells from mice injected with pSOCS1, pdnSOCS1, or control plasmid were stimulated with IFN-γ, anti-CD3ε, anti-CD3ε, anti-CD28, PMA/ionomycin, and Con A in the presence of wild-type DCs, IL-2, or IL-12. (B) STAT1 phosphorylation of CD4+ T cells after IFN-γ treatment (10 ng/ml) was assessed by Western blotting. (C) T cell proliferation was measured after 48 h of culture. (D) IFN-γ in the culture supernatants was measured by ELISA. Values are expressed as means ± SEM of triplicate culture wells. Results of one of at least two representative experiments are shown.
In vivo SOCS1 DNA administration inhibits DC function
Although CD4+ T cell differentiation was inhibited in pSOCS1-treated mice (Fig. 5B), our results suggested that in vivo Socs1 gene administration has no direct effect on CD4+ T cell activation (Fig. 6). We therefore investigated whether in vivo pSOCS1 administration inhibits the function of Ag-presenting DCs by stimulation through the TLR pathway. DCs from mice administered pSOCS1, pdnSOCS1, or control plasmid were stimulated with LPS for 24 h (Fig. 7A). STAT1 phosphorylation was attenuated in DCs from pSOCS1-injected mice and enhanced in DCs from pdnSOCS1-injected mice (Fig. 7B). The production of proinflammatory cytokines, including IL-6, TNF-α, and IFN-γ, was inhibited in DCs from pSOCS1-injected mice and enhanced in DCs from pdnSOCS1-injected mice (Fig. 7C). These results indicate that in vivo administration of Socs1 affects DC function. In the current study, the cardiac-Ag–specific proliferative response and cytokine production of CD4+ T cells were inhibited in pSOCS1-injected EAM mice (Fig. 4). We next assessed the functional capability of DCs to prime and expand autoreactive CD4+ T cells from mice injected with each plasmid as a measure of Ag-specific proliferative responses of CD4+ T cells from MyHC-α–immunized mice. Myosin-specific CD4+ T cells were cocultured with MyHC-α–pulsed DCs from pSOCS1-, pdnSOCS1-, and control plasmid-treated mice (Fig. 7D). Interestingly, the proliferative responses of CD4+ T cells cocultured with DCs from pSOCS1-treated mice were much weaker than those of cells cultured with DCs from control plasmid-treated mice, and these proliferative responses of CD4+ T cells were enhanced by coculturing with DCs from pdnSOCS1-administered mice (Fig. 7E). These results suggest that in vivo gene delivery of Socs1 suppresses the functional capability of DCs to prime and expand autoreactive CD4+ T cells.
Functional capacities of DCs from pSOCS1-, pdnSOCS1-, and control plasmid-treated mice. (A) DCs from mice treated with pSOCS1, pdnSOCS1, or control plasmid were stimulated with LPS for 24 h. (B) STAT1 phosphorylation of DCs was assessed by Western blotting. Densitometry ratios of pSTAT1/STAT1 are shown as fold induction, the ratio for DCs from control plasmid-injected mice being set at 1. Results are means of five independent experiments ± SEM. Blots are representative of experiments performed a minimum of three times. (C) IL-6, TNF-α, and IFN-γ in the culture supernatants were measured by ELISA. Values indicate means ± SEM of triplicate culture wells from one of three independent experiments. (D and E) Heart-specific CD4+ T cells from EAM mice were restimulated with MyHC-α or OVA peptide on DCs from mice treated with control plasmid, pSOCS1, or pdnSOCS1 for 72 h before measurement of [3H]thymidine incorporation. Each value represents mean ± SEM cpm values of six different culture wells. Results of one of three representative experiments are shown. *p < 0.05, **p < 0.01 compared with control.
Functional capacities of DCs from pSOCS1-, pdnSOCS1-, and control plasmid-treated mice. (A) DCs from mice treated with pSOCS1, pdnSOCS1, or control plasmid were stimulated with LPS for 24 h. (B) STAT1 phosphorylation of DCs was assessed by Western blotting. Densitometry ratios of pSTAT1/STAT1 are shown as fold induction, the ratio for DCs from control plasmid-injected mice being set at 1. Results are means of five independent experiments ± SEM. Blots are representative of experiments performed a minimum of three times. (C) IL-6, TNF-α, and IFN-γ in the culture supernatants were measured by ELISA. Values indicate means ± SEM of triplicate culture wells from one of three independent experiments. (D and E) Heart-specific CD4+ T cells from EAM mice were restimulated with MyHC-α or OVA peptide on DCs from mice treated with control plasmid, pSOCS1, or pdnSOCS1 for 72 h before measurement of [3H]thymidine incorporation. Each value represents mean ± SEM cpm values of six different culture wells. Results of one of three representative experiments are shown. *p < 0.05, **p < 0.01 compared with control.
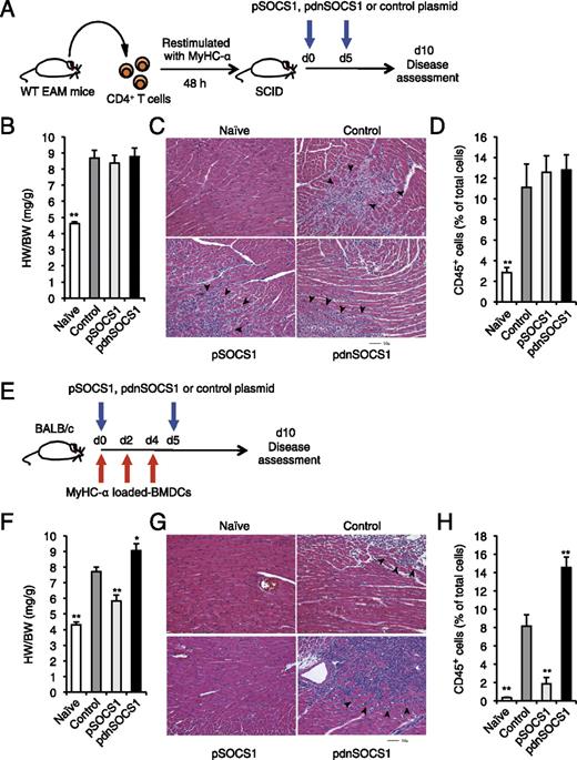
SOCS1 DNA administration inhibits the development of myocarditis induced by cardiac myosin peptide-loaded BMDC transfer but not by CD4+ T cell transfer
Functionally interposed SOCS1 is induced in various cell populations, including leukocytes, vascular cells, and cardiomyocytes (18, 31, 32). A mouse model of EAM was established by cell transfer using peptide-pulsed DCs or cardiac epitope-specific CD4+ T cells (7, 14). The effects of pSOCS1 administration in mice transferred with CD4+ T cells from mice with EAM were assessed. pSOCS1, pdnSOCS1, or control plasmid was injected into mice transferred with cardiac myosin-specific CD4+ T cells (Fig. 8A). All mice transferred with CD4+ T cells developed myocarditis, and no therapeutic effects were seen in pSOCS1-injected mice (Fig. 8B–D). Furthermore, pdnSOCS1 administration showed no adverse effect on the status of myocarditis induced by CD4+ T cell transfer (Fig. 8B–D). These findings suggest that systemic injection of pSOCS1 is not effective for inhibition of autoreactive CD4+ T cell activation and recruitment to the heart during myocarditis development. Next, we administered pSOCS1, pdnSOCS1, or control plasmid into mice transferred with MyHC-α–loaded BMDCs (Fig. 8E). Interestingly, pSOCS1 injection inhibited the development of myocarditis after MyHC-α–loaded BMDC transfer, and myocarditis deteriorated after administration of pdnSOCS1 (Fig. 8F–H). These results indicate that the therapeutic effects of SOCS1 DNA administration on EAM contribute to professional APCs such as DCs and also provide evidence for the potential utility of SOCS1 DNA inoculation as an approach to gene therapy for myocarditis.
pSOCS1 administration inhibited the development of myocarditis induced by cardiac Ag-loaded BMDC injection but not by heart-specific CD4+ T cells. (A–D) CD4+ T cells were purified from diseased mice and restimulated in vitro with MyHC-α for 48 h before transfer into SCID recipients. pSOCS1, pdnSOCS1, or control plasmid was injected on days 0 and 5 after the transfer. Heart-to-body weight ratios (B; n = 5 mice/group), representative H&E-stained sections of hearts (C), and results of flow cytometry analysis of CD45+ heart infiltrates (D; n = 5 mice/group) of naive and adoptive transferred mice at day 10. Arrowheads indicate infiltrating cells. Scale bar, 50 μm. (E–H) Mice were immunized with activated MyHC-α– or control OVA peptide-pulsed DCs on days 0, 2, and 4. Mice immunized with MyHC-α–pulsed DCs were treated with pSOCS1, pdnSOCS1, or control plasmid on days 0 and 5. Heart-to-body weight ratios (F; n = 6–12 mice/group), representative H&E-stained sections of hearts (G), and results of flow cytometry analysis of CD45+ heart infiltrates (H; n = 5 mice/group) of naive and transferred mice at day 10. Arrowheads indicate infiltrating cells. Scale bar, 50 μm. Data are expressed as means ± SEM. Data are representative of at least two independent experiments. *p < 0.05, **p < 0.01 compared with control.
pSOCS1 administration inhibited the development of myocarditis induced by cardiac Ag-loaded BMDC injection but not by heart-specific CD4+ T cells. (A–D) CD4+ T cells were purified from diseased mice and restimulated in vitro with MyHC-α for 48 h before transfer into SCID recipients. pSOCS1, pdnSOCS1, or control plasmid was injected on days 0 and 5 after the transfer. Heart-to-body weight ratios (B; n = 5 mice/group), representative H&E-stained sections of hearts (C), and results of flow cytometry analysis of CD45+ heart infiltrates (D; n = 5 mice/group) of naive and adoptive transferred mice at day 10. Arrowheads indicate infiltrating cells. Scale bar, 50 μm. (E–H) Mice were immunized with activated MyHC-α– or control OVA peptide-pulsed DCs on days 0, 2, and 4. Mice immunized with MyHC-α–pulsed DCs were treated with pSOCS1, pdnSOCS1, or control plasmid on days 0 and 5. Heart-to-body weight ratios (F; n = 6–12 mice/group), representative H&E-stained sections of hearts (G), and results of flow cytometry analysis of CD45+ heart infiltrates (H; n = 5 mice/group) of naive and transferred mice at day 10. Arrowheads indicate infiltrating cells. Scale bar, 50 μm. Data are expressed as means ± SEM. Data are representative of at least two independent experiments. *p < 0.05, **p < 0.01 compared with control.
Discussion
There have been no effective fundamental therapies for acute myocarditis; therefore, supportive care for LV dysfunction is the first line of treatment. Because patients generally present days to weeks after the initial viral infection, antiviral therapy has limited applicability in patients with acute viral myocarditis. The long-term sequelae of viral myocarditis appear to be related to abnormal cellular and humoral immunity; therefore, many clinicians believe that immunosuppression is beneficial for myocarditis treatment (2). In this study, we showed that administration of SOCS1 DNA is effective for inhibiting the development of EAM in BALB/c mice, suggesting a novel immunotherapy for myocarditis. To our knowledge, this is the first report showing that gene delivery of Socs1 prevents autoimmune disease.
Animal models have greatly advanced our knowledge of the pathogenesis of myocarditis and inflammatory cardiomyopathy. Infection of BALB/c mice with either Coxsackievirus or murine CMV results in the development of acute myocarditis from days 7–14 postinfection that is characterized by myocyte damage due to viral cytotoxicity, and the infectious virus cannot be detected past day 14 of the infection (7). After elimination of viruses, mice showed autoimmune myocarditis, which is associated with mononuclear infiltration of the myocardium and production of autoantibodies to cardiac myosin (7), similar to the pathogenesis of autoimmune myocarditis in humans (3, 4, 33). These autoimmune responses are thought to be elicited by two mechanisms. One is molecular mimicry: responses to microbial Ags could result in the activation of T cells that are cross-reactive with self-Ags. Another possibility is bystander activation of autoreactive cells. APCs that have become activated in the inflammatory milieu of a pathogenic infection can stimulate the activation and proliferation of autoreactive T or B cells in a process known as bystander activation (reviewed in Ref. 34). Thus, immune responses to myocytes involving various innate and adaptive immune pathways were recognized during myocarditis development. The cardiac myosin peptide-immunized mouse EAM model reflects human autoimmune myocarditis and heart failure after elimination of infectious pathogens.
Recent studies have indicated that various microbes use the host’s SOCS proteins for manipulating cytokine receptor signaling as one of the strategies to evade immune responses (35, 36). Coxsackievirus usually infects cardiomyocytes and induces the expression of SOCS1 and SOCS3 in cardiomyocytes, which can result in evasion of immune responses and facilitation of virus replication by inhibition of JAK–STAT signaling (32, 37). These findings indicate that it may be harmful to administer SOCS1 DNA in the acute phase of infectious myocarditis because it may augment viral replication by inhibition of IFN signaling. The effect of SOCS1 transduction on viral myocarditis has been examined by Yasukawa et al. (32). The SOCS1-transgenic mice infected with CVB3 showed increased myocardial injury, virus replication, and mortality. In contrast, they also showed that SOCS1 inhibition in the heart through adeno-associated virus-mediated expression of dnSOCS1 increased resistance to the acute cardiac injury caused by CVB3 infection. These results were acceptable because SOCS proteins have emerged as frequent targets of viral exploitation. Furthermore, when administrating JAK inhibitors, such as SOCS, active serious infections should have been resolved before the start of treatment. It is considered to be inappropriate to use JAK inhibitors for a person with infectious disease or their possibility with consideration for complication of infection (38–40). In contrast, the overactive autoimmune responses triggered by microbial pathogens can persist after elimination of infectious pathogens (7). Therefore, we examined the efficacy of SOCS1 transfection by using EAM induced by cardiac autoantigen immunization in the absence of viral infection. In the current study, we clearly showed the efficacy of Socs1 gene transfer as an immunosuppressive therapy for myocarditis under infectious pathogen-free conditions in an EAM mice model. The results of a recent randomized, double-blind, placebo-controlled study showed that immunosuppressive therapy, including prednisone and azathioprine, was effective in patients with myocarditis and inflammatory cardiomyopathy and without evidence of the myocardial viral genome (41). These findings indicate that Socs1 gene transfer can be effective to treat some clinical cases of myocarditis and inflammatory cardiomyopathy associated with autoimmunity and without the virus genome in the myocardium, as well as EAM in mice.
In the current study, we demonstrated that the administration of plasmid DNA encoding SOCS1 did not affect autoreactive CD4+ T cell function (Fig. 6) and adoptive transfer of autoreactive CD4+ T cells was able to induce myocarditis in SOCS1 DNA-administered SCID mice (Fig. 8A–D), suggesting that SOCS1 DNA does not suppress either CD4+ T cell recruitment or accumulation of other inflammatory cells in the heart. In contrast, the introduced SOCS1 DNA inhibited the activation of DCs producing proinflammatory cytokines (Fig. 7C). In fact, inhibition of the phosphorylation of STAT1 molecules was observed in DCs from mice injected with SOCS1 DNA (Fig. 7B). In addition, the proliferative responses of CD4+ T cells cocultured with DCs from pSOCS1-treated mice were much weaker than those of cells cultured with DCs from control plasmid-injected mice (Fig. 7E). These results suggest that the inoculated SOCS1 DNA may have been transfected into DCs and impaired DC function in vivo. Contrary to expectations, we could not find evidence of direct transfection of inoculated DNA into DCs in the heart, spleen, peritoneal cavity, or lymph nodes. Although the introduced DNA is expressed predominantly by somatic cells (e.g., cardiomyocytes, keratinocytes, and fibroblasts), it is known that relatively small but biologically significant numbers of DCs are transfected with the inoculated DNA (42–44). Based on this fact, the inoculated SOCS1 DNA may have inhibited DC activation through the direct transfection into DCs; however, our data do not exclude the possibility of another indirect mechanisms.
In the EAM model, activation of TLRs on self-Ag–presenting DCs is essential for the expansion of autoreactive CD4+ T cells to induce myocarditis and heart failure (15). We previously reported that Tlr4 mutant C3H/HeJ mice are resistant to development of EAM (45). Furthermore, IL-1 type 1 receptor signaling on DCs is critical for autoimmune myocarditis development (11). MyD88 is a crucial common adaptor molecule that mediates both TLRs and IL-1 type 1 receptor activation (46, 47), and MyD88 signaling in DCs is critical for the induction of EAM (16). SOCS1 negatively regulates the MyD88-dependent pathway by interacting with both IL-1R–associated kinase and NF-κB (17), which results in a decrease in the induction of inflammatory cytokines such as TNF-α and IL-6. In fact, production of these inflammatory cytokines was inhibited by the administration of SOCS1 DNA in the current study (Fig. 7C). Although nearly all TLRs recruit MyD88, other specific adaptor proteins function downstream of particular TLRs. One such adaptor molecule is Toll/IL-1R domain-containing adaptor protein/Mal. SOCS1 also binds to tyrosine-phosphorylated Mal through its interaction with Bruton’s tyrosine kinase, leading to the suppression of Mal-dependent p65 phosphorylation and transactivation of NF-κB (48). Another important mechanism of the suppression of APC activation by SOCS1 is inhibition of the secondary activated JAK–STAT pathway (49, 50). The Toll/IL-1R domain-containing adaptor protein-inducing IFN-β–IFN-regulatory factor 3 pathway rapidly induces IFN-β, which in turn activates JAK–STAT1 and contributes to the expression of IFN-inducible genes (51). Moreover, Kimura et al. (52) showed that LPS can activate JAK2 and STAT5, which are involved in IL-6 induction, and that SOCS1 selectively inhibits this process. Thus, SOCS1 negatively regulates several activation pathways in DCs. The present study indicates that pSOCS1 administration is a possible therapy against various diseases caused by overshooting of DCs.
IFN-γ has been shown to be a downregulatory cytokine, as evidenced by exacerbated myocarditis in IFN-γR knockout (KO), IFN-γ KO, and T-bet KO mice (9, 53, 54). In contrast, Th17 cells have recently been implicated in the pathogenesis of various types of autoimmune diseases (reviewed in Ref. 55); however, IL-17 deficiency did not significantly impact the severity of EAM (56). Though these gene-ablated mice provided us with much important information, these studies do not necessarily lead to an effective therapy. In this study, we showed that SOCS1 DNA administration inhibited a broad array of cytokine production from CD4+ T cells (Fig. 4B) and effectively reduced myocardial inflammation (Fig. 1). Compared with inhibition of a single cytokine, SOCS1 DNA therapy could be a more useful therapy that inhibits various signaling pathways to induce production of cytokines.
In the current study, SOCS1 DNA administration was efficacious against EAM development, and inhibition of SOCS1 molecules by SOCS1 antagonist DNA administration enhanced the severity of myocarditis. We demonstrated that SOCS1 DNA administration inhibits the stimulation of self-Ag–presenting DCs inducing cardiac myosin-specific CD4+ T cell responses in peripheral compartments in vivo. Given the availability of clinically effective drugs targeting SOCS1, our findings show new therapeutic perspectives for the treatment of autoimmune myocarditis and cardiomyopathy.
Acknowledgements
We thank T. Okamura, Y. Shiogama, T. Wada, K. Watanabe, H. Shibata, and M. Namikata for technical support and valuable discussion and F. Miyamasu of the Medical English Communications Center, University of Tsukuba, for grammatical revision of this manuscript.
Footnotes
This work was supported by Health Science Research grants from the Ministry of Health, Labor and Welfare of Japan and the Ministry of Education, Culture, Sports, Science and Technology of Japan.
The online version of this article contains supplemental material.
Abbreviations used in this article:
- BMDC
bone marrow-derived dendritic cell
- DC
dendritic cell
- dnSOCS1
dominant-negative suppressor of cytokine signaling 1
- EAM
experimental autoimmune myocarditis
- FS
fractional shortening
- KO
knockout
- LV
left ventricular
- LVEDd
left ventricular end-diastolic dimension
- LVESd
left ventricular end-systolic dimension
- MyHC-α
cardiac myosin-specific peptide
- pdnSOCS1
plasmid vector encoding dominant-negative suppressor of cytokine signaling 1
- pSOCS1
plasmid vector encoding suppressor of cytokine signaling 1
- QRT-PCR
quantitative real-time RT-PCR
- SOCS
suppressor of cytokine signaling.
References
Disclosures
The authors have no financial conflicts of interest.



![FIGURE 4. Impaired expansion of heart-specific CD4+ T cells in pSOCS1-treated mice. (A) Splenocytes were isolated from naive and EAM mice treated with pSOCS1, pdnSOCS1, or control plasmid on day 14 and restimulated in vitro with MyHC-α or OVA peptide for 72 h. Proliferation was assessed by measurement of [3H]thymidine incorporation. Data represent means ± SEM of triplicates from one of three independent experiments. (B) Cytokines and chemokines in the culture supernatants of splenocytes were measured by ELISA after 48 h of restimulation with MyHC-α or OVA peptide. Data are expressed as mean ± SEM from triplicate culture wells. Results of one of two representative experiments are shown. *p < 0.05 compared with MyHC-α–stimulated control, #p < 0.05 compared with OVA-stimulated control.](https://aai.silverchair-cdn.com/aai/content_public/journal/jimmunol/189/4/10.4049_jimmunol.1103610/2/m_1103610fig04.jpeg?Expires=1712694810&Signature=QToF~ZYro8KMZrYCcqxC0W0oqLxgf6Ke8ajnR28A4RlbvVliSN5vMob4e5lnljE6nCDqJ6N9V8G~GecuJ6~uQZhhkX45Pj7T2iaoPGaXEWTdmwjJf8qUy609540S-YpYGWcazP2~FtRr6W9kqd18G~eoQj6vCjerQPp-xjMwTZccE~SA-a9oItrD9q0px~oqJbPbcDPzidWCik3xrFGLk01arJFXH0w0RbmTvqKINVxe5DxP~v68GS-PnRczZEXjQ6fnS3~yijDtECBVe2eGHmm9nV2fbhWa3kO1cybBUvjRG8j8yfd3xl8tZ8WGE8hXgE~8tmAnvPEX7PrMiywBow__&Key-Pair-Id=APKAIE5G5CRDK6RD3PGA)


![FIGURE 7. Functional capacities of DCs from pSOCS1-, pdnSOCS1-, and control plasmid-treated mice. (A) DCs from mice treated with pSOCS1, pdnSOCS1, or control plasmid were stimulated with LPS for 24 h. (B) STAT1 phosphorylation of DCs was assessed by Western blotting. Densitometry ratios of pSTAT1/STAT1 are shown as fold induction, the ratio for DCs from control plasmid-injected mice being set at 1. Results are means of five independent experiments ± SEM. Blots are representative of experiments performed a minimum of three times. (C) IL-6, TNF-α, and IFN-γ in the culture supernatants were measured by ELISA. Values indicate means ± SEM of triplicate culture wells from one of three independent experiments. (D and E) Heart-specific CD4+ T cells from EAM mice were restimulated with MyHC-α or OVA peptide on DCs from mice treated with control plasmid, pSOCS1, or pdnSOCS1 for 72 h before measurement of [3H]thymidine incorporation. Each value represents mean ± SEM cpm values of six different culture wells. Results of one of three representative experiments are shown. *p < 0.05, **p < 0.01 compared with control.](https://aai.silverchair-cdn.com/aai/content_public/journal/jimmunol/189/4/10.4049_jimmunol.1103610/2/m_1103610fig07.jpeg?Expires=1712694810&Signature=m3KSTn8ntgbtXAZ469JCQnwugdKuS0zaFkvFqfZO2S0sUrPFlxL5VilEi27y34BzReblEkH2J5T47AN~vnXRwNkByZkkUFmMk~moiwkEtFTHMCreV6VdRH8BjdQqXkpofgPCTwEWwtm5zkdYlycLTAfDBb9iqZziNU7zMYfZQgRmu0J7GFsCF6GSlykihN2a9k8P7YV9-J5UzmFkoouwVNUiK0GW8MtZLs6nMNHRjdmVvVvPTY3ytOibfYyGPcrDyine9sLfycrT75u9QO~nsFlJqu7z905GwVr4aor6pbtVmdXUkdDZ44SlGF6De6Thu5JwJbOaJllM6SFiRH-BbA__&Key-Pair-Id=APKAIE5G5CRDK6RD3PGA)
