Abstract
Infections with DNA tumor viruses, including members of the polyomavirus family, often result in tumor formation in immune-deficient hosts. The complex control involved in antiviral and antitumor immune responses during these infections can be studied in murine polyomavirus (PyV)–infected mice as a model. We found that NK cells efficiently kill cells derived from PyV-induced salivary gland tumors in vitro in an NKG2D (effector cell)–RAE-1 (target cell)–dependent manner; but in T cell–deficient mice, NK cells only delay but do not prevent the development of PyV-induced tumors. In this article, we show that the PyV-induced tumors have infiltrating functional NK cells. The freshly removed tumors, however, lack surface RAE-1 expression, and the tumor tissues produce soluble factors that downregulate RAE-1. These factors include the proinflammatory cytokines IL-1α, IL-1β, IL-33, and TNF. Each of these cytokines downregulates RAE-1 expression and susceptibility to NK cell–mediated cytotoxicity. CD11b+F4/80+ macrophages infiltrating the PyV-induced tumors produce high amounts of IL-1β and TNF. Thus, our data suggest a new mechanism whereby inflammatory cytokines generated in the tumor environment lead to evasion of NK cell–mediated control of virus-induced tumors.
Introduction
Virus-associated cancers constitute >20% of human cancers and often occur in immune-compromised individuals (1). Recently, a polyomavirus (Merkel cell polyomavirus) has been shown to be associated with Merkel cell carcinomas, adding this virus to the list of cancer-causing human viruses (2). Oncogenic viruses, including mouse polyomavirus (PyV), which is phylogenetically close to the Merkel cell polyomavirus, efficiently cause cellular transformation in vitro and often induce tumor development in infected hosts under immune-compromised conditions, highlighting the importance of a functional immune system in the control of cancers (3, 4). PyV induces a variety of tumors after neonatal infection in some “tumor-susceptible” mouse strains, such as C3H/BiDa, DBA/2, BALB/c, but not in other “tumor-resistant strains,” such as C57/BL6 (B6) mice (5). Adult immune-competent mice are generally resistant to tumor formation regardless of their genetic background. However, PyV infection of adult mice will lead to tumor development under severely immune-suppressive conditions, such as whole-body irradiation, neonatal thymectomy, or in congenitally thymus-deprived nude mice (6, 7). The resistance to PyV-induced tumor development has been primarily attributed to CD8+ T cell responses against viral Ags expressed by PyV-infected cells and PyV-induced tumors (3). Some findings are consistent with this view. For example, endogenous superantigens encoded by mouse mammary tumor provirus Mtv-7 increase the susceptibility of neonatally infected H2k mice to tumor formation by eliminating Vβ6+ cytotoxic T lymphocytes from the CD8+ T cell repertoire (8). Because most of the CD8+ T cells in H2k mice that are specific for the immunodominant PyV middle T Ag epitope expressed both in cells productively infected or transformed by PyV are Vβ6+, this finding suggests that these CD8+ T cells are critically important for the control of PyV-induced tumors (9). Moreover, adult mice lacking β2 microglobulin (on the B6 genetic background) are highly susceptible to PyV-induced tumor development, further suggesting an important role for MHC class I (MHC I)–restricted αβ CD8+ T cells. In contrast, some H2k mouse strains are susceptible to tumors induced by PyV despite possessing Vβ6+ CTLs, and CD8-deficient mice can resist tumor formation (10), suggesting the importance of other factors in addition to CD8+ T cell repertoire in tumor resistance. Our recent studies comparing PyV-induced tumor formation in TCRβ knockout (KO), TCRβ×δ KO, and E26 (NK- and T cell–deficient) mice, after infection as adults, showed that γδ T cells and NK cells play a protective role in the control of PyV-induced tumors, as most TCRβ×δ KO mice developed virus-induced tumors, whereas TCRβ KO mice did not, and E26 mice developed tumors faster in comparison with TCRβ×δ KO mice (11).
NK cells, in addition to playing a major role in the control of some virus infections, such as mouse CMV, are also thought to protect against tumor growth both in humans and in mouse models. For example, NK cells are found among the tumor-infiltrating lymphocytes in many human carcinomas, such as pulmonary adenocarcinomas, colorectal cancers, and gastric cancers, and their presence in the tumor environment in general shows a positive correlation with better prognosis (12–14). In mice, implanted syngeneic tumors, including those induced by tumor viruses, grow more aggressively if no functional NK cells are present (15). The role of NK cells in the control of naturally developing virus-induced tumors, however, has not been thoroughly investigated.
NK cell activation is determined by the cytokine milieu and by the balance of signals transduced from activating and inhibitory receptors that have been engaged by their ligands (16). NKG2D is one of the activating receptors, and it is present on NK cells, on activated CD8+αβ T cells, and on some γδ T cells (17). NKG2D binds to a family of ligands that are expressed on “stressed” cells, including cells infected by pathogens, undergoing cellular transformation, or exposed to other stress conditions such as heat shock or DNA damage (18). So far in humans eight (MICA/MICB, ULBP1–4, RAET1G, and RAET1L) and in mice nine (RAE-1α, β, γ, δ, ε, H60 a–c, and MULT-1) NKG2D ligands have been identified (19). The expression of these ligands is tightly regulated. Many primary human cancers, mouse tumors, and established tumor cell lines express NKG2D ligands, and the recognition of these ligands by NKG2D can tip the balance and lead to the activation of NK cells and NK cell–mediated cytolysis of the cells expressing the stress ligands (20). Expression of NKG2D ligands on tumors transplanted into mice made them susceptible to rejection by NK cells in vivo (21, 22). Tumors appear earlier in mice genetically engineered to develop transgenic adenocarcinomas (by expressing SV40 T Ags in their prostate epithelium) or myc-driven B cell lymphomas, if these transgenic mice lack NKG2D. These tumors also express higher levels of NKG2D ligands in NKG2D KO mice compared with NKG2D-sufficient ones. These data taken together strongly suggest the importance of NKG2D receptor in tumor surveillance (23).
The expression of NKG2D ligands is often modulated in tumor-bearing or virus-infected hosts, and this modulation serves as a mechanism exploited by the tumor cells or infected cells to evade NK cell–mediated cytotoxicity. Human CMV (HCMV) and mouse CMV both express several proteins that bind to NKG2D ligands in the infected cells and prevent their expression on the cell surface (24–30). In addition, both cell- and virus-encoded microRNAs, including those encoded by the human polyomaviuses JC and BK, were reported to downregulate the expression of NKG2D ligands (31–33). Cytokines can also alter NKG2D ligand expression under certain conditions. TGF-β was shown to suppress the expression of MICA and ULBPs in human gliomas and in murine models of head and neck carcinoma (34, 35), and IFN-γ was found to decrease H60 expression in methylcholanthrene-induced sarcomas in mice (36).
We have previously reported that cultured cell lines established from PyV-induced salivary gland tumors express the NKG2D ligand RAE-1 at high levels. Moreover, these tumor cells activated NK cells to produce IFN-γ and granzyme B, and were killed in an NKG2D-dependent manner in vitro by NK cells (11). We show in this study that PyV-induced tumors in vivo contain a population of infiltrating functional NK cells that express NKG2D and produce IFN-γ and granzyme B. However, the ex vivo freshly removed primary tumor cells do not express RAE-1 protein on their surfaces, and soluble factors produced by tumor-infiltrating leukocytes downregulate RAE-1 expression on established tumor cell lines. These factors include the proinflammatory cytokines IL-1α, IL-1β, IL-33, and TNF, each of which may contribute to the in vivo downmodulation of RAE-1. The decrease in RAE-1 expression correlates with diminished sensitivity to NK cell–mediated cytotoxicity. Thus, we propose that the inflammatory environment in virus-induced tumors can lead to immune evasion by decreasing tumor cell recognition by NK cells without significantly affecting NK cell function.
Materials and Methods
Mice and infections
Mice used in the studies were all on the C57BL/6 (B6) genetic background. TCRβ KO, TCRβ×δ KO, and SCID mice were originally purchased from The Jackson Laboratory (Bar Harbor, ME), and colonies of these mice were maintained in the Department of Animal Medicine of the University of Massachusetts Medical School under specific pathogen-free conditions. NKG2D KO mice (37) were given to us by Dr. Wayne M. Yokoyama (Washington University). To obtain TCRβ × NKG2D double-KO mice, we crossbred NKG2D KO mice with TCRβ KO mice. Mice were used between 8 and 12 wk of age except for tumor-bearing mice, which were older at the time of sacrifice. Virus infections were done i.p. with 2 × 106 PFU PyV strain A2 per mouse. All the procedures using animals were done according to the protocols “Immunology of Virus Infections” approved by the University of Massachusetts Medical School Animal Care and Use Committee.
Transwell experiments
Several PyV-induced salivary gland tumor cell lines (e.g., PyVTu1, PyVTu2, and PyVTu3) were independently derived from TCRβ×δ KO mice bearing PyV-induced salivary gland tumors. For Transwell experiments, the PyVTu cell lines were plated in the lower compartment either in 6-well plates with 24-mm inserts or 100-mm plates with 75-mm inserts with 0.4-μm pore size (Transwell permeable support; Corning, Corning, NY) overnight. Tumors were aseptically excised from euthanized PyV-infected TCRβ×δ KO mice. The tumor tissue was rinsed with sterile DMEM containing antibiotics, cut into small pieces, and digested with type I collagenase (100 U/ml) in 10 ml DMEM containing 10% FCS for 1 h. The cells were then harvested and plated in the upper compartment of a transwell plate at a ratio of 8:1 to the cells plated in the lower chamber. For experiments with spent media, primary tumor-infiltrating cells were harvested and plated in DMEM containing 10% FCS. Subsequently, the culture media were collected, centrifuged to remove debris, and added to the cell cultures.
In vitro cytotoxicity assays
Standard 4-h 51Cr release microcytotoxicity assays were used to determine NK cell activity (38). Activated peritoneal exudate cells (PECs) from TCRβ KO, TCRβ×NKG2D double-KO, or spleen cells from naive SCID mice were used as effector cells. The PECs were activated in vivo by injection of PyVTu cells (4–5 × 106) i.p. 2–3 d before their harvest. The injection of PyVTu cells was previously shown to increase the numbers of NK cells in the peritoneum and to increase their ability to produce IFN-γ and granzyme B (11). 51Cr-labeled PyVTu cells were used as targets, and 104 target cells were plated into wells of microtiter plates with varying numbers of effectors to achieve the planned E:T ratios. After 4 h of incubation, 51Cr release into the supernatants was measured. The percentage of specific 51Cr release was calculated as described previously (39). For blocking RAE-1, polyclonal goat anti-mouse RAE-1γ Abs (clone AF-1136; R&D Systems) were used at 2 μg/ml concentration.
RT-PCR and quantitative RT-PCR to detect RAE-1
RNA samples from various organs, tumors, or cell lines were isolated using the RNeasy mini kit (Qiagen) following the manufacturer’s protocol. Two micrograms of total RNA from each sample was used to synthesize first-strand cDNA using 0.5 μg oligo dT (Invitrogen) and SuperScript II RT (Invitrogen) following the manufacturer’s protocol. The PCR amplification was carried out in a total volume of 50 μl containing 0.2 mM of each dNTP, 0.5 U Taq polymerase (Invitrogen) in 1× PCR buffer supplied by the manufacturer, and 20 pmol each of forward and reverse primer (Invitrogen). The amplified PCR mix was run on a 1% agarose gel and stained with ethidium bromide for visualization. For quantitative RT-PCR (qRT-PCR), SYBR green master mix (Applied Biosystem) or QuantiFast SYBR Green PCR Kit was used. PCR amplification with the β-actin primers started with 1 cycle at 95°C for 10 min, then 37 cycles of 95°C for 30 s, 62°C for 25 s, and 72°C for 25 s. Negative controls included samples with no reverse transcriptase. The RAE-1 primers were designed to amplify all RAE-1 isoforms. The PCR cycles started with 95°C for 10 min, then 32 cycles of 95°C for 30 s, 55°C for 30 s, and 72°C for 30 s. For determining relative expression, the target gene copy numbers were normalized for β-actin by using mathematical formula (ΔΔCt) methods. The following primers were used: β-actin forward primer 5′-CGA GGC CCA GAG CAA GAG AG-3′ and β-actin reverse primer 5′-CGG TTG GCC TTA GGG TTC AG-3′; RAE-1 forward primer 5′-TGA GCT GGA GAT CAG CTA ATG A-3′ and RAE-1 reverse primer 5′-GAA GCG GGG AAG TTG ATG TA-3′.
Cytokine treatment and surface and intracellular staining
Purified recombinant mouse IL-1β, IL-10, IL-12, TNF, and TGF-β were obtained from PeproTech, IL-1α from BioLegend, and IL-33 from eBiosciences. All these cytokines were resuspended in PBS containing BSA and stored at −20°C or −80°C in smaller aliquots for further use. For most experiments, cells were treated with 2 ng/ml purified recombinant cytokines except for TNF, which was given at the dose of 5 ng/ml in all experiments unless otherwise stated. Control cells were treated with PBS containing BSA.
For RAE-1, MHC I, CD155, IL-1R1, and IL-33R staining, 2–4 × 105 PyVTu cells were treated with anti-CD16/32 (Fc block; clone 2.4G2; BD Pharmingen) and then stained with the following Abs: PE–anti-mouse RAE-1 (pan-specific, clone 186107; R&D Systems), PE–anti-mouse MHC I H-2Kb (clone AF6-88.5; BD Bioscience), PE–anti-mouse CD155 (clone TX56; BioLegend), PE–anti-mouse CD121a type I/80 (clone JAMA-147; BioLegend), PE–anti-mouse ST2/IL-1R4 (R&D Systems) and rat IgG2A isotype control-PE (clone 54447; R&D Systems), Armenian hamster IgG isotype control-PE (clone 299Arm; eBiosciences), and mouse IgG2A isotype control-PE (BD Pharmingen) were used.
For surface and intracellular staining, freshly isolated tumor cells of salivary gland tumors from TCR KO mice were homogenized to make single-cell suspensions as described earlier. Also, single-cell suspensions were prepared from spleen and PECs. For IFN-γ, granzyme B, IL-1β, TNF staining 2 × 106 spleen, or tumor-infiltrating leukocytes were cultured in vitro for 4–5 h. For the final 3 h of the incubation time, 0.2 μl GolgiPlug (BD Bioscience) and 0.13 μl GolgiStop (BD Bioscience) was added to allow accumulation of intracellular proteins. The cells were then treated with anti-CD16/32 (Fc block; clone 2.4G2; BD Pharmingen) and surface stained with the required surface Abs (anti-mouse NK.1.1 [clone- PK136]; BD Pharmingen), anti-mouse CD11b (clone-M1/70; BD Pharmingen), anti-mouse F4/80 (clone BM8; eBiosciences), anti-mouse CD3e (clone 145-2C11; BD Pharmingen), anti-mouse CD11c (clone HL3; BD Pharmingen) anti-mouse CD226/DNAM-1 (clone TX42.1; BioLegend), or anti-mouse CD134/NKG2D (clone CX5; eBiosciences) for 25 min at 4°C. For live/dead staining, Live/Dead Fixable Aqua Dead cells staining kit (Invitrogen) was used along with surface stains. Cells were then washed and permeabilized with Cytofix/Cytoperm buffer (BD Biosciences), and stained for the required intracellular Abs (anti-mouse IFN-γ (clone XMG1.2; BD Pharmingen), anti-human and mouse granzyme B (clone GB11; Invitrogen), anti-mouse IL1-β (clone NJTEN3; eBiosciences), or anti-mouse TNF (clone MP6-XT22; BioLegend) for 20–25 min at 4°C. For CD107a/b staining, FITC anti-mouse CD107a (clone-1D4B; BD Pharmingen) and FITC anti-mouse CD107b (clone-ABL-93; BD Pharmingen) Abs were used along with GolgiPlug and GolgiStop for 4 h; then the cells were treated with anti-CD16/32 (Fc block; clone 2.4G2; BD Pharmingen) and stained with surface markers.
Immunocytochemistry, Western blotting, and ELISA
Formalin-fixed tumor tissue samples were embedded in paraffin, sectioned, stained with polyclonal anti–RAE-1γ Abs (clone AF-1136; R&D Systems), and developed with the peroxidase–antiperoxidase procedure (DAKO, Carpinteria, CA). RAE-1–expressing tumor cells were mixed with agarose, fixed in formalin, and embedded in paraffin, and then were used as positive controls. For Western blots and ELISA, proteins were isolated from PyVTu cell lines, tumors, or organs after homogenizing them with Tissue Extraction Reagent I (Invitrogen) following the manufacturer’s protocols. The protein concentrations were measured using BCA Protein Assay Kit (Thermo Scientific) and BSA standards. Western blots for RAE-1 were performed with polyclonal anti–RAE-1γ Abs (clone AF-1136 [R&D Systems], which also detects RAE-1δ, RAE-1α, RAE-β, and RAE-1ε) at 0.2 μg/ml concentration and anti-goat HRP secondary Ab (Santa Cruz Biotechnology). The blots were developed using Super Signal West Pico Chemiluminescent Substrate (Thermo Scientific). Mouse IL-1β ELISA Ready-SET-Go and Mouse IL-33 Ready-SET-Go ELISA kits (eBiosciences) were used to determine IL-1β and IL-33 concentrations in tumor and organ lysates, following the manufacturer’s protocols.
Results
PyV-induced tumors contain infiltrating functional NK cells
We found previously that cell lines established from salivary gland tumors of PyV-infected adult TCRβ×δ KO mice express RAE-1, a ligand for the activating receptor NKG2D, but not other NKG2D ligands, such as MULT1 or H60 (11). NK cells lysed the cell lines in vitro in an NKG2D–RAE-1–dependent manner, as anti–RAE-1 polyclonal Ab treatment substantially decreased NK cell–mediated killing of these tumor cell lines (Fig. 1A). Similarly, peritoneal NK cells that were preactivated by i.p. injection of PyVTu cells for 2–3 d mediated reduced killing of the RAE-1–expressing PyVTu cell targets in vitro when they were taken from NKG2D KO or TCRβ×NKG2D double-KO mice compared with effector cells taken from the NKG2D-sufficient counterparts (Fig. 1B, 1C). Thus, specific interaction of NKG2D and RAE-1 played a major role in killing of the PyV-induced tumor cell lines.
NK cells kill PyVTu cells in an NKG2D-dependent manner. In vitro cytotoxicity assays were performed with (A) PyVTu1 and PyVTu2 targets and spleen cell effectors from naive SCID mice, with and without blocking polyclonal anti–RAE-1 Abs; one of three similar experiments is shown. (B) PyVTu1 targets and preactivated PEC effectors from B6 and NKG2D KO mice. (C) PyVTu1 target cells and preactivated PEC effectors from TCRβ KO and TCRβ×NKG2D KO mice. A representative of three experiments with similar results is shown.
NK cells kill PyVTu cells in an NKG2D-dependent manner. In vitro cytotoxicity assays were performed with (A) PyVTu1 and PyVTu2 targets and spleen cell effectors from naive SCID mice, with and without blocking polyclonal anti–RAE-1 Abs; one of three similar experiments is shown. (B) PyVTu1 targets and preactivated PEC effectors from B6 and NKG2D KO mice. (C) PyVTu1 target cells and preactivated PEC effectors from TCRβ KO and TCRβ×NKG2D KO mice. A representative of three experiments with similar results is shown.
Despite the ability of NK cells to kill PyV-induced tumor cell lines in vitro, NK cells seemed only to delay but not prevent PyV-induced tumor formation in vivo. This conclusion is based on the observation that although PyV-infected TCRβ×δ KO mice have tumors with longer latency time than mice that lack both T cells and NK cells (the E26 strain), most T cell–deficient mice that have NK cells eventually succumb to PyV-induced tumors (11).
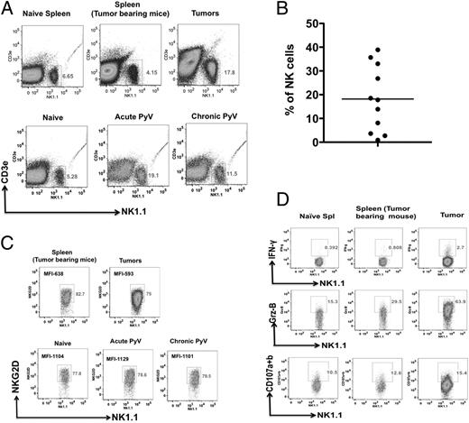
The salivary gland is a major site for tumor development in adult PyV-infected TCRβ×δ KO mice on the C57BL/6 background, although tumors at others sites were also seen. To understand the in vivo role of NK cells in tumor resistance, we first tested for the presence of NK cells in tumors developing in TCRβ×δ KO mice by analyzing the cell populations infiltrating the salivary gland tissue at different stages post PyV infection and in PyV-induced salivary gland tumors. We found that the tumors had a high percentage of infiltrating CD3−NK1.1+ NK cells (∼18% of infiltrating leukocytes, average of 11 tumors). Acute (8 d post PyV infection) and persistently infected (60 d post PyV infection) salivary gland tissues also had a higher percentage of CD3−NK1.1+ NK cell infiltrates than salivary glands from uninfected control mice (Fig. 2A, 2B). There were no significant differences in the percentages of NKG2D+ NK cells and in the levels of NKG2D expression on them (judged by the mean fluorescence intensity [MFI]) whether they were isolated from PyV-induced tumors or spleens of tumor-bearing mice. NK cells from uninfected, acutely, or chronically PyV-infected salivary glands also expressed similar levels of NKG2D (Fig. 2C).
Ex vivo tumors have functional NK cell infiltrates. (A) Percentage of NK cells in the spleen and in salivary gland tumor of tumor-bearing mice (∼4–8 mo post PyV infection; top) and in salivary gland tissues (pools of three mice) of naive, day 7 (acute), and day 60 (chronic) PyV-infected mice (bottom). (B) Percentage of infiltrating NK1.1+CD3− NK cells in PyV-induced salivary gland tumors from TCRβxδ KO mice. Each dot represents a single tumor. (C) NKG2D expression on CD3− NK1.1+ NK cells in the spleen and tumor tissue of tumor-bearing mice (top) and in salivary gland tissues (pools of three mice) of naive, day 7 (acute), and day 60 (chronic) PyV-infected mice (bottom). (D) IFN-γ (top), granzyme B (middle) production, and CD107a/b expression (bottom) by NK cells from spleens of naive and tumor-bearing mice, and from tumor tissue shown by intracellular staining. The FACs plots were gated on CD3− NK1.1+ NK cells. A representative of three similar experiments is shown.
Ex vivo tumors have functional NK cell infiltrates. (A) Percentage of NK cells in the spleen and in salivary gland tumor of tumor-bearing mice (∼4–8 mo post PyV infection; top) and in salivary gland tissues (pools of three mice) of naive, day 7 (acute), and day 60 (chronic) PyV-infected mice (bottom). (B) Percentage of infiltrating NK1.1+CD3− NK cells in PyV-induced salivary gland tumors from TCRβxδ KO mice. Each dot represents a single tumor. (C) NKG2D expression on CD3− NK1.1+ NK cells in the spleen and tumor tissue of tumor-bearing mice (top) and in salivary gland tissues (pools of three mice) of naive, day 7 (acute), and day 60 (chronic) PyV-infected mice (bottom). (D) IFN-γ (top), granzyme B (middle) production, and CD107a/b expression (bottom) by NK cells from spleens of naive and tumor-bearing mice, and from tumor tissue shown by intracellular staining. The FACs plots were gated on CD3− NK1.1+ NK cells. A representative of three similar experiments is shown.
To assess whether the tumor-infiltrating NK cells were functional, we tested their ability to produce IFN-γ and granzyme B. NK cells isolated from the tumors produced spontaneously more IFN-γ compared with splenic NK cells. Summarizing the results of four experiments, we found that the percentage of IFN-γ–producing NK cells was, on average, 4.5-fold (±2.9) higher in the tumor-infiltrating NK cells than in NK cells of the spleens of PyV-infected tumor-bearing or uninfected mice (p = 0.05). Granzyme B production by the tumor-infiltrating NK cells was also significantly higher (48.3 ± 12% of NK cells were granzyme B+) than by spleen NK cells from the same tumor-bearing mice (24.5 ± 5.5%; p = 0.01) or from naive TCRβ×δ KO mice (13.02 ± 3.9%; p = 0.01; Fig. 2D). CD107a and CD107b (LAMP-1 and LAMP-2) are markers of degranulation and are often used as a measure of the cytotoxic capacity of NK and CD8 T cells. We found that tumor-infiltrating NK cells expressed high levels of CD107a/b (16.3 ± 1.9% of the NK cells were CD107a/b+, summarizing the data of three experiments), similar to the NK cells from the spleens of the same tumor-bearing mice (13.5 ± 7.3% CD107a/b+; Fig. 2D). Therefore, we concluded that the tumor-infiltrating NK cells were functional.
Freshly isolated PyV-induced tumor cells express little RAE-1 protein
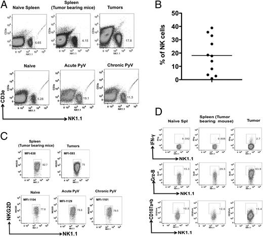
Virus-infected cells and cancer cells are thought to evade NK cell recognition by modulating NKG2D ligand expression on their surface. Therefore, we tested for the expression of NKG2D ligand RAE-1 on PyV-induced advanced tumors ex vivo. In contrast with the established PyVTu cell lines, primary ex vivo tumor cells did not express RAE-1 protein, as determined by either cell-surface or intracellular Ab staining and flow cytometry or by immunohistochemistry (Fig. 3A, 3B). Nevertheless, RAE-1 RNA transcripts were still observed in these tumor cells (Fig. 3C), suggesting that either the RAE-1 protein expression was downregulated or the NK cells selectively killed and eliminated the RAE-1 protein–expressing cells in vivo at the advanced tumor stage.
Ex vivo PyV-induced tumors lack RAE-1 expression. (A) RAE-1 (left) and MHC I (right) expression on the cell surface (top) or inside the cells (bottom) of the PyVTu1 cell line and freshly removed PyV-induced salivary gland tumors (gray shaded histograms are isotype controls and open black histogram represents RAE-1 and MHC I Ab staining). Representatives of three tumor cell lines and six tumors are shown. (B) Immunohistochemistry of paraffin-embedded section of a primary tumor and an established tumor cell line PyVTu1 stained with polyclonal RAE-1 Ab. Original magnification ×10. (C) RAE-1 and β-actin transcripts in freshly removed PyV-induced salivary gland tumors (Tumor-1, Tumor-2, Tumor-3), determined by RT-PCR. The control lanes include the PyVTu1 cell line and control plasmid with RAE-1 insert.
Ex vivo PyV-induced tumors lack RAE-1 expression. (A) RAE-1 (left) and MHC I (right) expression on the cell surface (top) or inside the cells (bottom) of the PyVTu1 cell line and freshly removed PyV-induced salivary gland tumors (gray shaded histograms are isotype controls and open black histogram represents RAE-1 and MHC I Ab staining). Representatives of three tumor cell lines and six tumors are shown. (B) Immunohistochemistry of paraffin-embedded section of a primary tumor and an established tumor cell line PyVTu1 stained with polyclonal RAE-1 Ab. Original magnification ×10. (C) RAE-1 and β-actin transcripts in freshly removed PyV-induced salivary gland tumors (Tumor-1, Tumor-2, Tumor-3), determined by RT-PCR. The control lanes include the PyVTu1 cell line and control plasmid with RAE-1 insert.
PyV-induced tumors produce soluble factors that downmodulate RAE-1 expression
To test whether ex vivo PyV-induced tumors affect the expression of RAE-1 on PyVTu cells by making soluble factors, we cocultured the PyVTu cell lines with cells freshly isolated from primary tumor tissue in Transwell plates. This allowed soluble material produced by the ex vivo tumors to reach the PyTu cells without physical contact between the two kinds of cells. Three and a half days of coculture with freshly isolated tumors decreased RAE-1 surface expression on the established tumor cell lines; the MFI of RAE-1 was significantly lower on these cells compared with untreated controls (Fig. 4A). Summarizing data obtained with three different ex vivo tumors, we found that the RAE-1 MFI on the PyVTu1 cells decreased by 54.8% (±2.6) after a 3.5-d-long coculture, compared with untreated PyVTu1 cells. This effect was also observed after adding culture medium of freshly isolated ex vivo tumor cells to the cultures of the PyVTu cell lines (Fig. 4B), and the magnitude of decrease in RAE-1 MFI was similar to the one observed in the transwell experiments, 43.6% (±18%). Thus, soluble factors produced by the freshly removed tumor tissue were responsible for downmodulating RAE-1 expression on the tumor cell lines. In contrast, the expression of MHC I or CD155 (ligands for other NK receptors) on the PyVTu cells did not change upon coculture (Fig. 4C, 4D). The RAE-1 downregulating effect of the soluble factors produced by freshly removed tumors increased with time of coculture (Fig. 4E). Western blots of proteins extracted from PyV tumor cell lines with or without coculture with ex vivo tumor-infiltrating cells also showed a substantial decrease in RAE-1 protein (Fig. 4F). The RAE-1 downmodulating effect appeared to be posttranscriptional because there were no consistent and statistically significant changes in the amounts of RAE-1 transcripts measured by qRT-PCR after coculture with freshly isolated tumor cells or after the addition of tumor culture fluid (Fig. 4G).
Downmodulation of RAE-1 by soluble factors derived from ex vivo PyV-induced tumors. (A) Expression of RAE-1 on PyVTu cells with (open dark) and without (filled gray histogram) coculture with ex vivo tumor tissues in Transwell plates for 3½ d. Open gray histograms show unstained samples; dashed line histograms show cells stained with irrelevant isotype control Abs. The two plots show experiments with two different ex vivo tumors; the MFI values of RAE-1 with or without treatment are indicated on the top of the plots. (B) RAE-1expression on PyVTu cells with (open dark) and without (filled gray histogram) treatment with supernatants of ex vivo tumor tissues for 3 d. MFI is indicated as in (A). (C) MHC I expression on PyVTu cells shown on (A) (top) and (B) (bottom). (D) DNAM-1 ligand CD-155 on PyVTu cells with (open dark histogram) and without (filled gray histogram) coculture with ex vivo tumor tissues in Transwell plates. (E) RAE-1 expression on PyVTu cells cocultured with freshly removed, PyV-induced tumor tissue for 1, 3, and 5 d (open histograms). Gray filled histograms are untreated controls. (F) Western blot of PyVTu1 and PyVTu2 cell lysates with or without coculture with ex vivo tumors in Transwell plates. Top shows RAE-1 protein detected by polyclonal Abs to RAE-1; bottom is Hsp70 control. (G) RAE-1–specific mRNA expression in PyVTu cells untreated, cocultured with ex vivo tumors (left), or treated with tumor supernatants (right) for 3.5 d. Results of qRT-PCR are expressed as fold changes compared with the untreated samples, using the ΔΔCt method. (H) In vitro cytotoxicity assays using as targets PyVTu1 (left) and PyVTu2 (right) cells with or without coculturing with ex vivo tumors for 3.5 d and spleen cells of naive SCID mice as effectors.
Downmodulation of RAE-1 by soluble factors derived from ex vivo PyV-induced tumors. (A) Expression of RAE-1 on PyVTu cells with (open dark) and without (filled gray histogram) coculture with ex vivo tumor tissues in Transwell plates for 3½ d. Open gray histograms show unstained samples; dashed line histograms show cells stained with irrelevant isotype control Abs. The two plots show experiments with two different ex vivo tumors; the MFI values of RAE-1 with or without treatment are indicated on the top of the plots. (B) RAE-1expression on PyVTu cells with (open dark) and without (filled gray histogram) treatment with supernatants of ex vivo tumor tissues for 3 d. MFI is indicated as in (A). (C) MHC I expression on PyVTu cells shown on (A) (top) and (B) (bottom). (D) DNAM-1 ligand CD-155 on PyVTu cells with (open dark histogram) and without (filled gray histogram) coculture with ex vivo tumor tissues in Transwell plates. (E) RAE-1 expression on PyVTu cells cocultured with freshly removed, PyV-induced tumor tissue for 1, 3, and 5 d (open histograms). Gray filled histograms are untreated controls. (F) Western blot of PyVTu1 and PyVTu2 cell lysates with or without coculture with ex vivo tumors in Transwell plates. Top shows RAE-1 protein detected by polyclonal Abs to RAE-1; bottom is Hsp70 control. (G) RAE-1–specific mRNA expression in PyVTu cells untreated, cocultured with ex vivo tumors (left), or treated with tumor supernatants (right) for 3.5 d. Results of qRT-PCR are expressed as fold changes compared with the untreated samples, using the ΔΔCt method. (H) In vitro cytotoxicity assays using as targets PyVTu1 (left) and PyVTu2 (right) cells with or without coculturing with ex vivo tumors for 3.5 d and spleen cells of naive SCID mice as effectors.
The decrease in RAE-1 expression on PyVTu cells resulting from exposure to the factors produced by ex vivo tumors was associated with reduced sensitivity of these cells to NK cell–mediated killing when used as targets in vitro in cytotoxicity assays (Fig. 4H). The decreased killing by NK cells demonstrated that the reduction in RAE-1 expression on the cell surface after exposure to the factors, although moderate in magnitude, is biologically relevant.
IL1-β, IL-1α, IL-33, and TNF administration decreases RAE-1 expression on PyVTu cells
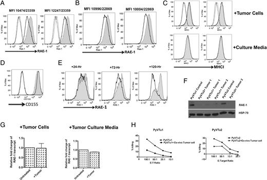
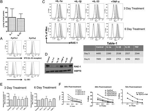
Because we found that soluble factors from the tumors affected the susceptibility of PyVTu to NK cells, we initiated studies to examine cytokine production within the tumors. Multiarray-cytokine ELISA analysis of fresh tumor lysates and intracellular staining of cells from the tumors indicated the presence of many cytokines, including IL-1β, IL-33, IL-6, TGF-β, TNF, MCP-1, MIP-1α, and MIP-1β. By ELISA, the IL-1β concentrations in the fresh tumor lysates were 15–50 pg/mg, and IL-33 concentrations were 17–37 pg/mg total protein for three individual tumors that have been tested (Fig. 5A). Notably, gene expression studies on freshly isolated PyVTu cells revealed high expression of both the IL-1R and the IL-33R (ST2), and expression of these receptors on the cell surface was confirmed by flow cytometry (Fig. 5B).
Proinflammatory cytokines regulate RAE-1 expression on PyVTu cells. (A) IL-33 and IL-1β produced by ex vivo tumors, shown by ELISA assays done with total lysates of the ex vivo tumor tissue. One experiment of two with three tumors each is shown. (B) Surface expression of IL-33R ST2 and IL-1R on PyVTu1 and PyVTu2 cell lines (gray histogram represents isotype control; open histogram shows staining with ST2 or IL-1R–specific Abs). (C) RAE-1 expression on PyVTu cells with (open dark histogram) and without (filled gray histogram) coculture with IL-α, IL-1β, IL-33 (at 2 ng/ml each), or TNF (5 ng/ml) for 3 (top) or 6 d (middle). Open gray histograms show unstained samples; dashed dark histograms show cells stained with irrelevant isotype control Abs. Bottom table lists MFI of RAE-1 on the untreated/treated cells. A representative of four experiments is shown. (D) Western blot of PyVTu1 cell lysates treated with 2 ng/ml IL-1α, IL-1β, or IL-33, or 5 ng/ml TNF for 6 d or left untreated (the same experiment as shown on C). (E) RAE-1 transcript after treatment with IL-1α, IL-1β, IL-33, or TNF as in (C) for 3 (left) or 6 d (right). Mean values and SD of three samples/group are shown. (F) In vitro cytotoxicity assays using naive SCID mouse spleen cells as effectors and PyVTu cell targets that were treated previously with the indicated cytokines for the indicated time. A representative of three similar experiments is shown.
Proinflammatory cytokines regulate RAE-1 expression on PyVTu cells. (A) IL-33 and IL-1β produced by ex vivo tumors, shown by ELISA assays done with total lysates of the ex vivo tumor tissue. One experiment of two with three tumors each is shown. (B) Surface expression of IL-33R ST2 and IL-1R on PyVTu1 and PyVTu2 cell lines (gray histogram represents isotype control; open histogram shows staining with ST2 or IL-1R–specific Abs). (C) RAE-1 expression on PyVTu cells with (open dark histogram) and without (filled gray histogram) coculture with IL-α, IL-1β, IL-33 (at 2 ng/ml each), or TNF (5 ng/ml) for 3 (top) or 6 d (middle). Open gray histograms show unstained samples; dashed dark histograms show cells stained with irrelevant isotype control Abs. Bottom table lists MFI of RAE-1 on the untreated/treated cells. A representative of four experiments is shown. (D) Western blot of PyVTu1 cell lysates treated with 2 ng/ml IL-1α, IL-1β, or IL-33, or 5 ng/ml TNF for 6 d or left untreated (the same experiment as shown on C). (E) RAE-1 transcript after treatment with IL-1α, IL-1β, IL-33, or TNF as in (C) for 3 (left) or 6 d (right). Mean values and SD of three samples/group are shown. (F) In vitro cytotoxicity assays using naive SCID mouse spleen cells as effectors and PyVTu cell targets that were treated previously with the indicated cytokines for the indicated time. A representative of three similar experiments is shown.
The cytokines found in the tumor environment were tested for their ability to modulate RAE-1 expression on PyVTu cells. Administration of exogenous recombinant mouse IL-1 β, IL-33, IL-α, or TNF for 3 or 6 d significantly decreased RAE-1 surface expression on PyVTu cells, as measured by flow cytometry (Fig. 5C, Table 1). Summarizing data of three independent experiments, we found that 3-d treatment with IL-1α decreased RAE-1 MFI on PyVTu cells by 45.5% (±6.8%), with IL-1β by 43% (±3.1%), with IL-33 by 41.9% (±2.6%), and with TNF by 39.5% (±3.7). Six-day treatment with IL-1α results in decrease of RAE-1 MFI on PyVTu cells by 66.5% (±4.2%), with IL-1β by 66.5% (±6%), with IL-33 by 59.3% (±4.8%), and with TNF by 51.6% (±10%). In contrast, many other cytokines, including IL-10, IL-12, and TGF-β (Supplemental Fig. 1), did not change RAE-1 surface expression. IL-6 was found to be produced by both established PyVTu cell lines and primary tumors. Addition of IL-6 blocking Ab, however, did not change RAE-1 surface expression (data not shown) on PyVTu cells.
Treatment of PyVTu cell lines with IL-1α, IL-1β, IL-33, and TNF for 6 d (two passages) also resulted in substantial decrease in total RAE-1 protein of PyVTu cells as seen on Western blots performed with protein lysates (Fig. 5D) using polyclonal Ab to RAE-1. The effects of the cytokines on RAE-1 expression were mainly posttranscriptional, similar to the effects of cell culture supernatants of ex vivo primary tumors, as we did not observe consistent changes in the levels of RAE-1 transcripts in cells treated with different cytokines after 3 or 6 d post cytokine treatment (Fig. 5E). Treatment with the cytokines did not decrease the expression of MHC I or ligands of other activating NK receptors, such as the DNAM-1 ligand CD155 (Supplemental Fig. 1B, 1C). The only change noted in addition to RAE-1 downregulation was an upregulation of MHC I by TNF treatment; others have reported that TNF can upregulate MHC I expression (40). PyVTu cell lines treated with these cytokines also became resistant to NK cell–mediated lysis (Fig. 5F).
Tumor-infiltrating activated macrophages secrete IL1-β and TNF
In PyV-infected TCRβ×δ KO mice, the tumor infiltrates contained monocytes (CD11b+ F4/80−), activated macrophages (CD11b+ F4/80+), dendritic cells (CD11c+CD11b+), NK cells, and B cells. The tumor-infiltrating CD11b+ F4/80+ macrophages produced high amounts of IL-1β and TNF (Fig. 6). These cells also expressed high levels of CD11c on their surface. Tumor-infiltrating NK cells were found to produce low levels of TNF but no IL-1β (data not shown). Based on these data, we conclude that tumor-infiltrating CD11b+F/80+ macrophages are the primary producers of the inflammatory cytokines IL-1β and TNF in the PyV-induced salivary gland tumor tissue of TCRβ×δ KO mice.
TNF and IL-β are mostly produced by tumor-infiltrating macrophages. Intracellular IL-1β and TNF staining of cells prepared from ex vivo tumors. IL-1β+ or TNF+ cells were mostly F4/80+ CD11b+ macrophages.
TNF and IL-β are mostly produced by tumor-infiltrating macrophages. Intracellular IL-1β and TNF staining of cells prepared from ex vivo tumors. IL-1β+ or TNF+ cells were mostly F4/80+ CD11b+ macrophages.
Decrease in RAE-1 expression by proinflammatory cytokines is dependent on NF-κB
The finding that multiple cytokines have a negative regulatory role in RAE-1 expression of PyV-induced tumor cells raised the question whether these factors act additively, synergistically, or redundantly, by activating the same pathways Addition of IL-1β and IL-33 together in comparison with treatment with IL-1β or IL-33 alone (Fig. 7A) did not result in enhanced RAE-1 suppression. Thus, these two cytokines had neither additive nor synergistic effects, suggesting that common pathways downstream of the receptors for these two cytokines were involved in the downregulation of RAE-1. The inflammatory cytokines, including IL-1, IL-33, and TNF, that decrease RAE-1 expression on PyVTu cells are all known to be potent activators of NF-κB. Inhibition of the NF-κB pathway by using the IKK2 inhibitor SC-514 at 50 μM concentration partially abolished the RAE-1 downregulating effect of these cytokines (Fig. 7B). Western blots performed with PyVTu cells treated with SC-514 and IL-1β confirmed these findings (data not shown). Similar effects to SC-514 were also observed with the IKK2 inhibitor type VII (a cell-permeable benzamido-pyrimidine compound that acts as a potent, selective inhibitor of IKK; data not shown). These data taken together suggest that the effects of the proinflammatory cytokines on RAE-1 are, at least in part, NF-κB pathway dependent.
Effect of multiple cytokines on RAE-1 expression is mediated by NF-κB pathways. (A) RAE-1 expression on PyVTu cells treated with IL-1β (5 ng/ml), IL-33 (5 ng/ml), or TNF (10 ng/ml) individually or with a combination of these cytokines for 3 d. The MFI of RAE-1 without or with treatments is indicated. (B) RAE-1 expression on PyVTu cells treated with the IKK2 inhibitor SC-514, IL-1α, IL-1β, and a combination of each cytokine (2 ng/ml) with SC-514 for 2 d. The MFI of RAE-1 without or with treatments is indicated.
Effect of multiple cytokines on RAE-1 expression is mediated by NF-κB pathways. (A) RAE-1 expression on PyVTu cells treated with IL-1β (5 ng/ml), IL-33 (5 ng/ml), or TNF (10 ng/ml) individually or with a combination of these cytokines for 3 d. The MFI of RAE-1 without or with treatments is indicated. (B) RAE-1 expression on PyVTu cells treated with the IKK2 inhibitor SC-514, IL-1α, IL-1β, and a combination of each cytokine (2 ng/ml) with SC-514 for 2 d. The MFI of RAE-1 without or with treatments is indicated.
Discussion
In PyV-infected αβ T cell–deficient mice used as a mouse model of virus-induced tumor formation, NK cells and γδ T cells together prevent tumor development. Moreover, although tumors develop in mice devoid of all T cells (αβ T and γδ T), there is an increased latency time if the mice have functional NK cells (11). The studies described in this article were initiated to question why NK cells can only delay but not prevent PyV-induced tumor formation in TCRβxδ KO mice. We found that, in contrast with RAE-1–expressing cell lines established from PyV-induced salivary gland tumors, large salivary gland tumors freshly removed from the host lack RAE-1 expression. We then demonstrated that cells in the tumor environment, mostly tumor-infiltrating macrophages, produce proinflammatory cytokines including IL-1α, IL-1β, IL-33, and TNF, which can each downregulate RAE-1 on the tumor cells, resulting in the resistance of tumor cells to NK cell–mediated killing. These findings taken together suggest a novel immune evasion mechanism mediated by tumor-infiltrating inflammatory cells.
There are several ways NK cells may delay the formation and outgrowth of virus-induced tumors. They may facilitate virus clearance by killing virus-infected cells or by secreting antiviral cytokines, and the consequential reduction of persistent virus load, in turn, may lead to reduced tumor outgrowth. NK cells can also have immunoregulatory roles, affecting the function of other cell types that participate in antiviral immune responses. Alternatively, NK cells may directly kill tumor cells. Our data suggest that NK cells do not regulate PyV load, because SCID mice with or without NK cell depletion had no difference in viral titers after PyV infection (39). Moreover, comparison of the virus load of PyV-infected TCRβ KO mice and NK cell–depleted TCRβ KO mice did not show significant differences in virus load, as determined by quantitative PCR measuring viral genome copies (data not shown). Therefore, the NK cell responses in T cell–deficient mice infected with PyV seem likely to be primarily directed against the tumor cells.
Our studies suggest that NKG2D–NKG2D ligand (RAE-1) interactions are essential for the killing of PyVTu cells by NK cells, because blocking Abs specific for NKG2D or using NKG2D KO NK cells prevents PyVTu killing in vitro in Cr release assays. In the absence of NKG2D–NKG2D ligand interactions, however, NK cells can still be activated by the PyVTu cells to produce IFN-γ and granzymes, suggesting that other surface molecules in addition to NKG2D ligands may also contribute to NK cell activation by PyVTu cells. Indeed, PyVTu cells expressed CD155, which is a ligand for the activating receptor DNAM-1 (data not shown).
The failure of NK cells in vivo to protect against tumor formation in the absence of T cells, despite delaying the appearance of tumors, could be caused by several factors. NK cells may not get to the tumor site, they may become dysfunctional within the tumor, or the tumor cells may change their phenotype to avoid recognition. Our study demonstrated that the latter scenario is likely, because in mice bearing advanced PyV-induced tumors, functional NK cells encounter tumor cells that lack RAE-1 on their surface. When the freshly removed salivary gland tumor cells that lack RAE-1 surface proteins are cultured in vitro, after a few passages the cells become RAE-1+ by surface staining. This finding suggests that either rare RAE-1+ tumor cells selectively proliferate under the in vitro culture conditions or that removal from the in vivo tumor tissue releases them from the effect of factors that inhibit RAE-1 expression. Our data are consistent with the latter scenario, as the cultured PyVTu cell population gradually shifts with time as a single peak with higher and higher MFI for RAE-1 on the plots obtained by FACS analysis.
NKG2D is an activating receptor controlling the function of NK cells, γδ T cells, and some αβ T cells. Therefore, it is not surprising that the expression of ligands that engage NKG2D is tightly regulated on cells. These ligands, including RAE-1, H60, and MULT-1 in mice and MICA, MICB, and ULBPs in humans, are not expressed on normal cells, but their expression is induced by various pathological conditions representing “cellular stress,” including infections and oncogenic transformation. DNA damage is one manifestation of cellular stress that was shown to lead to NKG2D ligand expression, but the regulation of NKG2D ligand expression is not well understood. PyV infection in vivo does not induce detectable RAE-1 expression on spleen cells or salivary gland tissues when taken at the acute phase of infection in SCID mice with high virus load. This finding includes cell types that do not support PyV replication, such as lymphocytes, and cells, for example, macrophages and DCs, that do. Mouse embryonic fibroblasts, however, express a basal level of RAE-1, and this level of expression is increased after PyV infection (data not shown). We do not know whether tumors at early stages of their development express significant levels of RAE-1 protein, and it may be very difficult to find early-stage incipient tumors and test their RAE-1 expression, because it is likely that RAE-1+ tumor cells are rapidly eliminated by infiltrating NK cells.
It has been previously observed that tumors (human and murine) can evade NK cell–mediated killing via downregulation of NKG2D ligands on their surface. This can occur by shedding soluble NKG2D ligands, and human tumors were shown to shed MICA or ULBP2 (41–44). Sequestration of MICA inside the cell in the endoplasmic reticulum was seen in human melanomas or in HCMV-infected cells, in this latter case because of complex formation with the viral protein UL16 (24, 25, 44, 45). PyV-induced tumors did not shed RAE-1 detectable by ELISA into the culture medium (data not shown), and the freshly removed tumors lacked RAE-1 both on their surface and intracellularly (Fig. 3A).
In this study, soluble factors secreted by the tumor tissue were found to have a RAE-1 downregulating effect, suggesting that in vivo these secreted factors may suppress RAE-1 expression, thereby aiding tumor escape from NK cell–mediated surveillance. By analyzing the factors produced by the ex vivo tumor tissues, we identified a group of cytokines, including IL-1, IL-33, and TNF, each with RAE-1 downregulating activity. Administration of IL-1α or IL-1β at as low as 500 pg/ml concentration was effective in reducing RAE-1 expression of PyVTu cells in culture. As far as we know, these cytokines were not previously known to modulate NKG2D ligand levels. IFN-γ was reported to decrease H60 (but not RAE-1) expression on murine sarcomas or on human melanomas and glioma (36), but IFN-γ was not among the cytokines abundant in the tumor environment in our model.
IL-1α, IL-1β, IL-33, and TNF seemed to act posttranscriptionally, because no consistent and significant decrease was seen in RAE-1 mRNA levels after treatment with these cytokines. Human NKG2D ligands MICB and ULBP3 were reported to be regulated by viral microRNAs posttranscriptionally in EBV-, Kaposi's sarcoma–associated herpesvirus-, HCMV, JC, and BK virus–infected cells (19). PyV is known to encode a microRNA with unknown function (46). Moreover, several cellular microRNAs are differentially expressed in PyVTu cells with or without exposure to ex vivo tumor tissue–produced soluble factors (data not shown). Future studies will test the involvement of these microRNAs in the modulation of RAE-1 levels in the PyV-induced tumor model.
The cytokines do not act by enhancing RAE-1 shedding into the medium. PyVTu cells cultured with or without the cytokines did not have soluble RAE-1 detectable by ELISA in their culture media (data not shown). Moreover, we have performed surface RAE-1 staining with limiting amounts of RAE-1–specific Abs on PyVTu cells incubated with culture supernatants of IL-1– or IL-33–treated or –untreated tumor cells to test whether the binding of the anti–RAE-1 Ab to RAE-1 is outcompeted with soluble RAE-1 in the culture supernatants. We have also done Western blots of homogenates of freshly removed PyV-induced tumor tissue, which would have detected RAE-1 that is shed in the tumor environment. None of these experiments indicated the presence of appreciable amounts of soluble RAE-1, thus making RAE-1 shedding highly unlikely.
In our studies, the effect of IL-1α, IL-1β, IL-33, and TNF was not additive, because adding combinations of these cytokines together did not result in greater reduction of RAE-1 expression than adding just one of these cytokines. These data suggest that the downstream pathways mediating the specific RAE-1 downregulating effect of the cytokines may be shared. Activation of the PI3K pathways was reported to cause RAE-1 upregulation in some models (47). IL-1 can activate the PI3K pathways but has an RAE-1 downregulating effect on PyVTu. Addition of the PI3K inhibitor LY294002 along with IL-1β or IL-33 caused a more pronounced downregulation of RAE-1 than LY294002 or IL-33 treatment alone (data not shown). These data suggest that the PI3K pathways do not play a major role in mediating the effects of IL-1 and IL-33 in the studies reported in this article, although PI3K activation can reduce RAE-1 on PyVTu cells, contrary to its effects in other models (47). Our studies with NF-κB inhibitors, in contrast, suggest a major role for the NF-κB pathways in downregulating RAE-1 expression, and this observation is consistent with known signaling pathways activated by IL-1α, IL-1β, IL-33, and TNF.
The observations that the proinflammatory cytokines regulate RAE-1 expression on the tumor cells by an NF-κB–mediated mechanism, and that RAE-1 expressions seems to be downregulated posttranscriptionally are not contradicting each other. NF-κB is known to regulate the expression of several microRNAs (e.g., miR18a, miR21, miR34a, miR146, and miR155) (48). Some of these microRNAs, in turn, inhibit NF-κB expression, acting as components of a negative feedback loop. Most microRNAs are known to have multiple targets; therefore, we speculate that some of the NF-κB–induced microRNAs may prevent the transcription of RAE-1 messages in the PyV-induced tumor cells.
The fact that four distinct proinflammatory cytokines produced in the tumor environment act in a similar fashion by reducing RAE-1 expression on the surface of tumor cells suggests that this may be a biologically important, and therefore redundantly regulated, step, and may represent a major mechanism of immunoevasion. Although the decrease in the expression of RAE-1 in response to the proinflammatory cytokines is gradual and modest (judged by RAE-1 MFI on the treated tumor cells), this change seems to be important biologically because it leads to a decreased target sensitivity to NK cells.
The predominant sources of IL-1α, IL-1β, IL-33, and TNF in the tumor tissue were tumor-infiltrating macrophages. Macrophages associated with advanced tumors exhibit a wide diversity. Some, called M1 macrophages, are classically activated and produce mediators typical of acute inflammation. Others, the M2 macrophages, have immunosuppressive roles and thereby promote tumor growth (49). In our model, the proinflammatory macrophages may contribute to tumor progression by producing IL-1 and TNF, which can promote immune evasion of the tumors by making them display less RAE-1 and escape NK cell–mediated killing.
Because an inflammatory environment is common for many tumors, especially the virus-induced ones, the capacity of the inflammatory tumor environment to reduce the susceptibility of tumor cells to NK cell–mediated killing may be a general phenomenon and may provide a target for therapeutic interventions.
Acknowledgements
We thank Dr. Bibhuti Bhusan Mishra, Dr. Vijay Rathinam, Dr. Adrian Mattock, and Keith Daniels for helpful discussions and Ben Lamothe and Heather Ducharme for excellent technical assistance. We thank Dr. Wayne Yokoyama for sending the NKG2D KO mice.
Footnotes
This work was supported by National Institutes of Health Grants RO1 CA066644 (to E.S.-T.) and RO1 AI017672 (to R.M.W.) and American Recovery and Reinvestment Act Fund CA066644-S1 (to E.S.-T.).
The online version of this article contains supplemental material.
Abbreviations used in this article:
- HCMV
human CMV
- KO
knockout
- MFI
mean fluorescence intensity
- MHC I
MHC class I
- PEC
peritoneal exudate cell
- PyV
murine polyomavirus.
References
Disclosures
The authors have no financial conflicts of interest.






